The Role of Sustainable Business Environment in Shaping Entrepreneurs’ Performance: Evidence from Myanmar
Abstract
1. Introduction
- How do business environment factors such as the economic environment, access to credit, and social environment affect entrepreneurs’ performance in Myanmar?
- What is the mediation role of knowledge spillover effects of FDI between exogenous factors (economic environment, access to credit, and social environment) and endogenous factors (entrepreneur’s performance)?
2. Literature Review and Hypothesis Development
2.1. Theoretical Framework
2.2. Entrepreneurs’ Performance
2.3. Business Environment
2.4. Importance of Business Environment in Entrepreneurs’ Performance
- H1: The economic environment positively affects entrepreneurs’ performance.
- H2: Access to credit positively affects entrepreneurs’ performance.
- H3: The social environment positively affects entrepreneurs’ performance.
2.5. Knowledge Spillover Effects of FDI and Entrepreneurs’ Performance
- H4: Knowledge spillover effects of FDI positively impact entrepreneurs’ performance.
2.6. The Impact of Business Environment on Knowledge Spillover Effects of FDI
- H5: The economic environment positively influences knowledge spillover effects of FDI.
- H6: Access to credit positively influences knowledge spillover effects of FDI.
- H7: Social environment positively influences knowledge spillover effects of FDI.
2.7. The Mediation Role of Knowledge Spillover Effects of FDI
- H8: The economic environment positively affects entrepreneurs’ performance through knowledge spillover effects of FDI.
- H9: Access to credit positively affects entrepreneurs’ performance through knowledge spillover effects of FDI.
- H10: The social environment positively affects entrepreneurs’ performance through knowledge spillover effects of FDI.
2.8. Conceptual Framework
3. Methodology
3.1. Research Instruments
3.2. Questionnaire Outcome
3.3. Sampling Method
3.4. Data Collection and Data Cleaning
3.5. Data Analysis Method
3.6. Common Method Bias (CMB)
3.7. Respondents’ Profile
4. Data Analysis and Results
4.1. Descriptive Statistics
4.2. Evaluation of the Measurement Model
| Variables and Items | Weights | p-Values | VIF | |
|---|---|---|---|---|
| Economic Environment (EE) | ||||
| There is a favorable opportunity for business development. | 0.221 | *** | 0.000 | 1.924 |
| The local economy is growing quickly. | 0.240 | *** | 0.000 | 2.554 |
| The currency has a strong purchasing power. | 0.192 | *** | 0.000 | 2.151 |
| The laws are favorable for business. | 0.176 | *** | 0.000 | 1.870 |
| Government policies support small businesses. | 0.219 | *** | 0.000 | 2.844 |
| The government offers tax reductions to businesses. | 0.218 | *** | 0.000 | 2.152 |
| Access to Credit (AC) | ||||
| Banks are willing to give loans. | 0.499 | *** | 0.000 | 2.288 |
| The government is willing to offer loans. | 0.569 | *** | 0.000 | 2.288 |
| Social Environment (SE) | ||||
| My friends value entrepreneurial activity above other activities and careers. | 0.371 | *** | 0.000 | 1.564 |
| Family members are supportive of entrepreneurial ventures. | 0.299 | *** | 0.000 | 1.580 |
| The city is home to many successful entrepreneurs. | 0.324 | *** | 0.000 | 1.413 |
| Entrepreneurs are admired in my country. | 0.299 | *** | 0.000 | 1.609 |
| Entrepreneurs’ Performance (EP) | ||||
| The profitability of the enterprise has improved significantly. | 0.299 | *** | 0.000 | 2.723 |
| The enterprise has generated a high volume of sales. | 0.310 | *** | 0.000 | 2.647 |
| There is an increase in total assets. | 0.321 | *** | 0.000 | 2.671 |
| The number of employees has increased. | 0.257 | *** | 0.000 | 1.422 |
| Knowledge Spillover Effects of FDI (KFDI) | ||||
| I perceive skills to produce similar products or services. | 0.363 | *** | 0.000 | 4.175 |
| I obtained the ability to share with others and use similar production processes. | 0.374 | *** | 0.000 | 4.352 |
| I develop various management skills. | 0.366 | *** | 0.000 | 1.905 |
| Constructs | Items | Outer Loadings | Alpha | rho_a | rho_c | AVE |
|---|---|---|---|---|---|---|
| Economic Environment | EE1 | 0.756 | 0.877 | 0.882 | 0.907 | 0.621 |
| EE2 | 0.827 | |||||
| EE3 | 0.793 | |||||
| EE4 | 0.732 | |||||
| EE5 | 0.835 | |||||
| EE6 | 0.779 | |||||
| Access to Credit | AC1 | 0.926 | 0.857 | 0.868 | 0.933 | 0.875 |
| AC2 | 0.944 | |||||
| Social Environment | SE1 | 0.802 | 0.776 | 0.780 | 0.856 | 0.597 |
| SE2 | 0.769 | |||||
| SE3 | 0.738 | |||||
| SE4 | 0.781 | |||||
| Entrepreneurs’ Performance | EP1 | 0.880 | 0.857 | 0.867 | 0.905 | 0.705 |
| EP2 | 0.871 | |||||
| EP3 | 0.895 | |||||
| EP4 | 0.697 | |||||
| Knowledge spillover effects of FDI | KFDI1 | 0.927 | 0.891 | 0.892 | 0.933 | 0.823 |
| KFDI2 | 0.935 | |||||
| KFDI3 | 0.856 |
4.3. Structural Model Analysis
4.4. Goodness of Fit
5. Discussion
5.1. Findings
5.2. Significant Contribution of the Study
5.3. Implications
5.3.1. Theoretical Implications
- (i)
- Institutional theory: This study applies institutional theory to examine how formal and informal institutions influence entrepreneurial decisions and performance in Myanmar. The varying influence of the economic, credit, and social environments on EP underscores the importance of context-specific analyses in studying BE-EP relationships [60,61]. The positive influence of a favorable BE on EP aligns with theoretical perspectives, suggesting that a rich EE with abundant market opportunities fosters EP. This is consistent with the argument that entrepreneurs are more inclined to start and expand businesses in environments with high growth potential [111,112]. The role of rapid local economic growth in enhancing EP corroborates theories proposing that economic expansion increases consumer demand and market size. This creates a fertile ground for entrepreneurial ventures and supports the view that economic growth is a critical driver of entrepreneurial success and broader economic development [14]. Furthermore, government policies and favorable laws create an enabling environment consistent with theories emphasizing the role of the state in promoting entrepreneurship and innovation [30,113]. The findings indicate that government tax reductions significantly enhance EP. This aligns with theoretical arguments that fiscal incentives alleviate financial burdens on businesses, encouraging entrepreneurial efforts and boosting performance [114]. These findings align with the work of Estrin and Mickiewicz [25] and Liñán and Chen [31], who argue that institutional structures EP. This study’s results support the theoretical proposition that institutional quality is crucial for entrepreneurial success, especially in emerging economies like Myanmar.
- (ii)
- Knowledge Spillover Theory of Entrepreneurship: The significant mediation effect of KFDI between EE and EP supports the notion that FDI is not only a source of capital but also a channel for knowledge and technology transfer, crucial for entrepreneurial outcomes [73]. This study leverages KSTE to elucidate how knowledge dissemination fosters EP [22]. The results suggest that FDI facilitates knowledge spillovers, enhancing EP in Myanmar, consistent with KSTE, which posits that knowledge from R&D, universities, and foreign investments drives innovation and new business creation [22,37]. Additionally, KFDI mediates between SE and EP, indicating that knowledge spillovers from foreign firms foster innovation and improve performance, aligning with previous work by Luu [11] and Lee et al. [82].
- (iii)
- The integration of institutional theory and KSTE offers a comprehensive framework for understanding the interplay between institutional factors and knowledge-based factors in fostering entrepreneurial success. This study extends the application of these theories to Myanmar, highlighting the mediating role of KFDI in the relationship between BE and EP [19,20].
5.3.2. Practical Implications
- (i)
- (ii)
- Enhancing the economic environment (EE): The positive influence of the EE on EP illustrates the need for a stable and supportive economic landscape. Policymakers should prioritize improving market access, regulatory reforms, and infrastructural development. A favorable EE will not only support domestic entrepreneurs but also attract more FDI. Simplifying regulations, offering tax incentives, and increasing global competitiveness will help improve both EP and KFDI. Additionally, foreign firms bring valuable knowledge spillovers, making it crucial to focus on policies that enhance the ease of doing business and transparency.
- (iii)
- Access to Credit (AC): The non-significant impact of AC on EP in this study suggests that other factors may be at play in the financial sector. Policymakers should explore alternative mechanisms to support entrepreneurs, such as microfinance, crowdfunding, or other innovative financial instruments that can better serve the needs of entrepreneurs [26,64]. This could involve developing inclusive financial instruments targeted specifically for local entrepreneurs. Strengthening Myanmar’s financial infrastructure would support a more dynamic and sustainable entrepreneurial ecosystem. Although AC does not significantly affect KFDI in Myanmar, upgrading financial systems could nonetheless assist efforts to attract foreign investment by improving the overall BE. Policymakers should focus on non-financial aspects like infrastructure, market access, and social stability, which display to be more effective in leveraging KFDI to boost EP.
- (iv)
- Leveraging the social environment (SE) to attract FDI: Although SE does not directly impact EP, this study presents that SE positively influences KFDI, which in turn enhances EP. This indicates that a robust social framework—characterized by a supportive community, a skilled workforce, and social cohesion—plays a critical role in recruiting foreign investors. To take advantage of this potential, policymakers should focus on accelerating education, building social networks, and encouraging community-based initiatives to make Myanmar more attractive to FDI, indirectly fostering entrepreneurial growth.
- (v)
- Maximizing KFDI: Given the positive direct impact of KFDI on EP, policymakers should strategically attract FDI, particularly in sectors where knowledge and technology spillovers can significantly enhance local entrepreneurial capabilities [10,68]. Entrepreneurs in Myanmar should seek partnerships with foreign firms to gain access to much-needed capital, advanced technologies, and broader market opportunities. Entrepreneurs and local firms should focus on enhancing their absorptive capacity to benefit from knowledge spillovers from foreign firms. This includes investing in human capital, technology, and managerial practices that allow for the effective utilization of new knowledge and technologies [73]. For policymakers, this underscores the importance of creating an investment-friendly climate that not only attracts FDI but also ensures that foreign firms are integrated into the local economy in ways that benefit domestic entrepreneurs. This could be achieved through policies that encourage joint ventures, knowledge sharing, and deeper economic integration between foreign and local businesses.
5.4. Limitations and Future Research Direction
5.5. Conclusions
Author Contributions
Funding
Institutional Review Board Statement
Informed Consent Statement
Data Availability Statement
Conflicts of Interest
Appendix A. Outer Loadings Result on the Pre-Test
| Items | EE | EP | KFDI | AC | SE |
| EE1 | 0.457 | ||||
| EE2 | 0.685 | ||||
| EE3 | 0.711 | ||||
| EE4 | 0.780 | ||||
| EE5 | 0.753 | ||||
| EE6 | 0.805 | ||||
| EE7 | 0.807 | ||||
| EE8 | 0.757 | ||||
| EP1 | 0.808 | ||||
| EP2 | 0.822 | ||||
| EP3 | 0.805 | ||||
| EP4 | 0.780 | ||||
| EP5 | 0.449 | ||||
| EP6 | 0.620 | ||||
| EP7 | 0.519 | ||||
| EP8 | 0.578 | ||||
| KFDI1 | 0.722 | ||||
| KFDI2 | 0.748 | ||||
| KFDI3 | 0.773 | ||||
| KFDI4 | 0.326 | ||||
| KFDI5 | 0.398 | ||||
| KFDI6 | 0.683 | ||||
| KFDI7 | 0.578 | ||||
| KFDI8 | 0.640 | ||||
| AC1 | 0.959 | ||||
| AC2 | 0.941 | ||||
| SE1 | 0.789 | ||||
| SE2 | 0.917 | ||||
| SE3 | 0.911 | ||||
| SE4 | 0.790 | ||||
| Source: Data running for pre-test in SmartPLS 4.1.0.7. | |||||
References
- Dutta, N.; Sobel, R.S.; Roy, S. Entrepreneurship and Political Risk. J. Entrep. Public Policy 2013, 2, 130–143. [Google Scholar] [CrossRef]
- Toma, S.-G.; Grigore, A.-M.; Marinescu, P. Economic Development and Entrepreneurship. Procedia Econ. Financ. 2014, 8, 436–443. [Google Scholar] [CrossRef]
- Kuratko, D.F. The Emergence of Entrepreneurship Education: Development, Trends, and Challenges. Entrep. Theory Pract. 2005, 29, 577–597. [Google Scholar] [CrossRef]
- Jha, P.; Alam, M.M. Antecedents of Women Entrepreneurs’ Performance: An Empirical Perspective. Manag. Decis. 2022, 60, 86–122. [Google Scholar] [CrossRef]
- Ahmad, S.Z. Entrepreneurship in the Small and Medium-Sized Hotel Sector. Curr. Issues Tour. 2015, 18, 328–349. [Google Scholar] [CrossRef]
- Cepel, M.; Stasiukynas, A.; Kotaskova, A.; Dvorsky, J. Business Environment Quality Index in the Sme Segment. J. Compet. 2018, 10, 21–40. [Google Scholar] [CrossRef]
- Nascimento-e-Silva, D.; Bento de Sousa Júnior, E.; Soares Machado, A.L.; Luiz Soares, M.; Breves Martins, G. Influence of the External Environment on the Logistics Strategies of Industrial Organizations. Int. J. Innov. Educ. Res. 2019, 7, 628–643. [Google Scholar] [CrossRef]
- Gnyawali, D.R.; Fogel, D.S. Environments for Entrepreneurship Development: Key Dimensions and Research Implications. Entrep. Theory Pract. 1994, 18, 43–62. [Google Scholar] [CrossRef]
- Chowdhury, F.; Audretsch, D.B.; Belitski, M. Institutions and Entrepreneurship Quality. Entrep. Theory Pract. 2019, 43, 51–81. [Google Scholar] [CrossRef]
- Dzomonda, O.; Ngwakwe, C.C. Foreign Direct Investment, Public Sector Venality and Entrepreneurship Development in Developing Countries. Int. J. Econ. Financ. Issues 2022, 12, 71–77. [Google Scholar] [CrossRef]
- Luu, T.D. Foreign Direct Investment and Domestic Entrepreneurship: Insights from Asia. Int. J. Dev. Issues 2023, 22, 38–56. [Google Scholar] [CrossRef]
- Nxazonke, B.; van Wyk, R.B. The Role of Foreign Direct Investment (FDI) on Domestic Entrepreneurship in South Africa. Dev. S. Afr. 2020, 37, 587–600. [Google Scholar] [CrossRef]
- Ramadani, V.; Abazi-Alili, H.; Dana, L.P.; Rexhepi, G.; Ibraimi, S. The Impact of Knowledge Spillovers and Innovation on Firm-Performance: Findings from the Balkans Countries. Int. Entrep. Manag. J. 2017, 13, 299–325. [Google Scholar] [CrossRef]
- Alvarez, S.A.; Barney, J.B. Entrepreneurial Opportunities and Poverty Alleviation. Entrep. Theory Pract. 2014, 38, 159–184. [Google Scholar] [CrossRef]
- Oo, Z.; Dai, Y. Media Influence and Public Opinion on Belt and Road Initiative (BRI) Projects in Myanmar: A First-Level Agenda-Setting Analysis. J. Media 2024, 5, 1866–1880. [Google Scholar] [CrossRef]
- Meehan, P.; Sadan, M.; Lawn, D.S. The Myanmar Borderlands as a Green Energy Transition ‘Sacrifice Zone’: A Case Study of Rare Earth Mining in Kachin State. Extr. Ind. Soc. 2025, 22, 101579. [Google Scholar] [CrossRef]
- Seyfi, S.; Rastegar, R.; Kuhzady, S.; Hall, C.M.; Saarinen, J. Whose Justice? Social (in) Justice in Tourism Boycotts. Ann. Tour. Res. Empir. Insights 2023, 4, 100103. [Google Scholar] [CrossRef]
- War, T.; War, T.N. The Impact of Foreign Direct Investment on Economic Growth in Myanmar. IOSR J. Econ. Financ. 2019, 10, 30–37. [Google Scholar]
- Yang, F.; Yuan, P.; Jiang, G. Knowledge Spillovers, Institutional Environment, and Entrepreneurship: Evidence from China. Sustainability 2022, 14, 14938. [Google Scholar] [CrossRef]
- Shu, C.; Gu, M.; Liu, C.; Audretsch, D.B. The Role of the Government in the Knowledge Spillover Theory of Entrepreneurship: A Firm-Level Analysis. IEEE Trans. Eng. Manag. 2022, 69, 2311–2325. [Google Scholar] [CrossRef]
- Meyer, J.W.; Rowan, B. Institutionalized Organizations: Formal Structure as Myth and Ceremony. Am. J. Sociol. 1977, 83, 340–363. [Google Scholar] [CrossRef]
- Acs, Z.J.; Audretsch, D.B.; Feldman, M.P.; Rubinstein, A.; Wolinsky, A. The Relative Profitability of Nash Bargain-Ing on the Labor Demand Curve or the Contract Curve; The MIT Press: Cambridge, MA, USA, 1994; Volume 76. [Google Scholar]
- Lee, H.; Lee, K. Institutions Matter Differently Depending on the Ownership Types of Firms: Interacting Effects on Firm Productivity in China. Singap. Econ. Rev. 2022, 67, 1185–1208. [Google Scholar] [CrossRef]
- Li, Y.; Huang, X. Research on the Impact of Institutional Environment, FDI and Net Export on International Entrepreneurship. Financ. Res. Lett. 2023, 53, 103653. [Google Scholar] [CrossRef]
- Estrin, S.; Mickiewicz, T. Institutions and Female Entrepreneurship. Small Bus. Econ. 2011, 37, 397–415. [Google Scholar] [CrossRef]
- Cui, D.; Cheng, L.; You, J. Financing Constraints and Patent Investment in Small and Medium-Sized Enterprises: A Family Entrepreneurial Perspective. Financ. Res. Lett. 2024, 63, 105318. [Google Scholar] [CrossRef]
- Liu, Y.; Zhao, Y.; Liu, X. Institutional Action, Institutional Entrepreneurship, and China’s Inward FDI Policy: A Co-Evolution Analysis. Int. Bus. Rev. 2024, 34, 102342. [Google Scholar] [CrossRef]
- Bui, D.T.; Nghia Vu, T.; Tran, T.V.H.; Duong, C.D.; Loan Le, T. Impact of Institutional Environment on Social Entrepreneurial Intentions. J. Open Innov. Technol. Mark. Complex. 2023, 9, 100120. [Google Scholar] [CrossRef]
- Poulova, P.; Wang, H.; Lin, S.; Wu, X.; Tehseen, S.; Liu, X. Impact of Hofstede’s Cultural Dimensions on Sustainable Competitive Advantage: The Mediating Role of Entrepreneurial Innovativeness among Malaysian Ethnic Entrepreneurs. Acta Psychol. 2024, 251, 104538. [Google Scholar] [CrossRef]
- Peng, M.W.; Wang, D.Y.L.; Jiang, Y. An Institution-Based View of International Business Strategy: A Focus on Emerging Economies. J. Int. Bus. Stud. 2008, 39, 920–936. [Google Scholar] [CrossRef]
- Liñán, F.; Chen, Y.-W. Development and Cross-Cultural Application of a Specific Instrument to Measure Entrepreneurial Intentions. Entrep. Theory Pract. 2009, 33, 593–617. [Google Scholar] [CrossRef]
- Mair, J.; Martí, I. Social Entrepreneurship Research: A Source of Explanation, Prediction, and Delight. J. World Bus. 2006, 41, 36–44. [Google Scholar] [CrossRef]
- Hong, T.; Pyun, J.H. FDI and Import Competition and Domestic Firm’s Capital Structure: Evidence from Chinese Firm-Level Data. Emerg. Mark. Rev. 2024, 61, 101161. [Google Scholar] [CrossRef]
- Cheng, P.; Li, K.; Choi, B.; Guo, X.; Wang, M. Impact of Geopolitical Risk on Green International Technology Spillovers: FDI and Import Channels. Heliyon 2024, 10, e36972. [Google Scholar] [CrossRef] [PubMed]
- Ferreira, J.J.M.; Fernandes, C.I.; Veiga, P.M. The Effects of Knowledge Spillovers, Digital Capabilities, and Innovation on Firm Performance: A Moderated Mediation Model. Technol. Forecast. Soc. Chang. 2024, 200, 123086. [Google Scholar] [CrossRef]
- Tavassoli, S.; Obschonka, M.; Audretsch, D.B. Entrepreneurship in Cities. Res. Policy 2021, 50, 104255. [Google Scholar] [CrossRef]
- Audretsch, D.B.; Keilbach, M. Resolving the Knowledge Paradox: Knowledge-Spillover Entrepreneurship and Economic Growth. Res. Policy 2008, 37, 1697–1705. [Google Scholar] [CrossRef]
- Fu, X.; Gong, Y. Indigenous and Foreign Innovation Efforts and Drivers of Technological Upgrading: Evidence from China. World Dev. 2011, 39, 1213–1225. [Google Scholar] [CrossRef]
- Sariwulan, T.; Suparno, S.; Disman, D.; Ahman, E.; Suwatno, S. Entrepreneurial Performance: The Role of Literacy and Skills. J. Asian Financ. Econ. Bus. 2020, 7, 269–280. [Google Scholar] [CrossRef]
- Gomezelj, D.O.; Kušce, I. The Influence of Personal and Environmental Factors on Entrepreneurs’ Performance. Kybernetes 2013, 42, 906–927. [Google Scholar] [CrossRef]
- Zehir, C.; Gurol, Y.; Karaboga, T.; Kole, M. Strategic Human Resource Management and Firm Performance: The Mediating Role of Entrepreneurial Orientation. Procedia Soc. Behav. Sci. 2016, 235, 372–381. [Google Scholar] [CrossRef]
- Muindi, K.; Masurel, E. Entrepreneurial Orientation and Entrepreneurial Performance among Female Entrepreneurs: Empirical Evidence from Kenya. J. Women’s Entrep. Educ. 2022, 2022, 7–26. [Google Scholar] [CrossRef]
- Mozumdar, L.; Hagelaar, G.; van der Velde, G.; Omta, S.W.F. Determinants of the Business Performance of Women Entrepreneurs in the Developing World Context. J. Multidiscip. Sci. J. 2020, 3, 215–235. [Google Scholar] [CrossRef]
- Wu, F.; Mao, C. Business Environment and Entrepreneurial Motivations of Urban Students. Front. Psychol. 2020, 11, 1483. [Google Scholar] [CrossRef] [PubMed]
- Belas, J.; Dvorsky, J.; Strnad, Z.; Valaskova, K.; Cera, G. Improvement of the Quality of Business Environment Model: Case of the SME Segment. Eng. Econ. 2019, 30, 601–611. [Google Scholar] [CrossRef]
- Zamberi Ahmad, S.; Xavier, S.R. Entrepreneurial Environments and Growth: Evidence from Malaysia GEM Data. J. Chin. Entrep. 2012, 4, 50–69. [Google Scholar] [CrossRef]
- Barbara Bernhofer, L.; Li, J. Understanding the Entrepreneurial Intention of Chinese Students: The Preliminary Findings of the China Project of “Global University Entrepreneurial Spirits Students Survey” (GUESSS). J. Entrep. Emerg. Econ. 2014, 6, 21–37. [Google Scholar] [CrossRef]
- Klapper, L.I.L. The Impact of Business Environment Reforms on New Firm Registration; Impact Evaluation Series; World Bank Group: Washington, DC, USA, 2010. [Google Scholar]
- Le, T.T.; Doan, X.H.; Duong, C.D. A Serial Mediation Model of the Relation between Cultural Values, Entrepreneurial Self-Efficacy, Intentions and Behaviors: Does Entrepreneurial Education Matter? A Multi-Group Analysis. J. Open Innov. Technol. Mark. Complex. 2023, 9, 100064. [Google Scholar] [CrossRef]
- Calandra, D.; Secinaro, S.; Massaro, M.; Dal Mas, F.; Bagnoli, C. The Link between Sustainable Business Models and Blockchain: A Multiple Case Study Approach. Bus. Strategy Environ. 2022, 32, 1403–1417. [Google Scholar] [CrossRef]
- Canare, T. The Effect of Ease of Doing Business on Firm Creation. Ann. Econ. Financ. 2018, 19, 555–584. [Google Scholar]
- Estevão, J.; Lopes, J.D.; Penela, D.; Soares, J.M. The Doing Business Ranking and the GDP. A Qualitative Study. J. Bus. Res. 2020, 115, 435–442. [Google Scholar] [CrossRef]
- Rehman, F.U. Mapping the Two-Way Relationship between Management Practices and Firm Innovation: The Mediating Role of Business Environment, Degree of Competition, and Energy Policies. Eur. Bus. Rev. 2023, 35, 893–923. [Google Scholar] [CrossRef]
- Zhang, L.; Cao, C. Control Power of Senior Executive, Business Environment and Entrepreneurship. Int. J. Sustain. Dev. Plan. 2020, 15, 1127–1136. [Google Scholar] [CrossRef]
- Manocha, P.; Hunt, R.A.; Stallkamp, M.; Townsend, D.M. A Tale of Two Impacts: Entrepreneurial Action and the Gender-Related Effects of Economic Policy Uncertainty. J. Bus. Ventur. Insights 2024, 21, e00446. [Google Scholar] [CrossRef]
- Maniyalath, N.; Narendran, R. The Human Development Index Predicts Female Entrepreneurship Rates. Int. J. Entrep. Behav. Res. 2016, 22, 745–766. [Google Scholar] [CrossRef]
- Fertala, N. The Shadow of Death: Do Regional Differences Matter for Firm Survival across Native and Immigrant Entrepreneurs? Empirica 2008, 35, 59–80. [Google Scholar] [CrossRef]
- Ali, A.; Kelley, D.J.; Levie, J. Market-Driven Entrepreneurship and Institutions. J. Bus. Res. 2020, 113, 117–128. [Google Scholar] [CrossRef]
- Joana Carolina, C.V.; Gabriela, R.G.; Ismael, M.C. Effect of the Economic, Social and Technological Factors on Sustainable Entrepreneurship over Time. J. Bus. Res. 2024, 173, 114457. [Google Scholar] [CrossRef]
- Chege, S.M.; Wang, D. The Impact of Entrepreneurs’ Environmental Analysis Strategy on Organizational Performance. J. Rural. Stud. 2020, 77, 113–125. [Google Scholar] [CrossRef]
- Fernández-Serrano, J.; Romero, I. About the Interactive Influence of Culture and Regulatory Barriers on Entrepreneurial Activity. Int. Entrep. Manag. J. 2014, 10, 781–802. [Google Scholar] [CrossRef]
- Yao, X.; Wu, X.; Long, D. University Students’ Entrepreneurial Tendency in China: Effect of Students’ Perceived Entrepreneurial Environment. J. Entrep. Emerg. Econ. 2016, 8, 60–81. [Google Scholar] [CrossRef]
- Afi, H.; Boubaker, S.; Omri, A. Do Foreign Investment and Economic Freedom Matter for Behavioral Entrepreneurship? Comparing Opportunity versus Necessity Entrepreneurs. Technol. Forecast. Soc. Chang. 2022, 181, 121761. [Google Scholar] [CrossRef]
- Alim, M.A.; Tan, K.L.; Jee, T.W.; Voon, B.H.; Hossain, M.J.; Mia, M.U. To Explain and to Predict: Analysis of Opportunity Recognition on the Relationship between Personal Factors, Environmental Factors and Entrepreneurs’ Performance. Asia-Pac. J. Bus. Adm. 2023, 15, 772–794. [Google Scholar] [CrossRef]
- Aktar, S. Factors Influencing Entrepreneurs Business Performance in Small and Medium Businesses: Comparative Analysis Between Demographic and Environmental Factors in Bangladesh. J. Bus. Technol. 2016, 10, 1–17. [Google Scholar] [CrossRef]
- Charfeddine, L.; Zaouali, S. The Effects of Financial Inclusion and the Business Environment in Spurring the Creation of Early-Stage Firms and Supporting Established Firms. J. Bus. Res. 2022, 143, 1–15. [Google Scholar] [CrossRef]
- Taormina, R.J.; Kin-Mei Lao, S. Measuring Chinese Entrepreneurial Motivation: Personality and Environmental Influences. Int. J. Entrep. Behav. Res. 2007, 13, 200–221. [Google Scholar] [CrossRef]
- Abebe, G.; McMillan, M.; Serafinelli, M. Foreign Direct Investment and Knowledge Diffusion in Poor Locations. J. Dev. Econ. 2022, 158, 102926. [Google Scholar] [CrossRef]
- Ayyagari, M.; Kosová, R. Does FDI Facilitate Domestic Entry? Evidence from the Czech Republic. Rev. Int. Econ. 2008, 18, 14–29. [Google Scholar] [CrossRef]
- Wang, H.; Zheng, L.J.; Zhang, J.Z.; Behl, A.; Arya, V.; Rafsanjani, M.K. The Dark Side of Foreign Firm Presence: How Does the Knowledge Spillover from Foreign Direct Investment Influence the New Venture Performance. J. Innov. Knowl. 2023, 8, 100399. [Google Scholar] [CrossRef]
- Garcia, R.; Araujo, V.; Mascarini, S.; Santos, E.G.; Costa, A.; Ferreira, S. Unveiling the Role of Different Types of Local Absorptive Capacity: The Effects of Inward FDI Spillovers on Regional Innovation. Pap. Reg. Sci. 2024, 103, 100044. [Google Scholar] [CrossRef]
- Sugiharti, L.; Yasin, M.Z.; Purwono, R.; Esquivias, M.A.; Pane, D. The FDI Spillover Effect on the Efficiency and Productivity of Manufacturing Firms: Its Implication on Open Innovation. J. Open Innov. Technol. Mark. Complex. 2022, 8, 99. [Google Scholar] [CrossRef]
- Ning, L.; Guo, R.; Chen, K. Does FDI Bring Knowledge Externalities for Host Country Firms to Develop Complex Technologies? The Catalytic Role of Overseas Returnee Clustering Structures. Res. Policy 2023, 52, 104767. [Google Scholar] [CrossRef]
- Vujanović, N.; Radošević, S.; Stojčić, N.; Hisarciklilar, M.; Hashi, I. FDI Spillover Effects on Innovation Activities of Knowledge Using and Knowledge Creating Firms: Evidence from an Emerging Economy. Technovation 2022, 118, 102512. [Google Scholar] [CrossRef]
- Blanchard, P.; Mathieu, C. Multinationals and Domestic Firms in France: Who Gains from Knowledge Spillovers? Rev. Agric. Food Environ. Stud. 2016, 97, 109–125. [Google Scholar] [CrossRef][Green Version]
- Bayraktar, N. Foreign Direct Investment and Investment Climate. Procedia Econ. Financ. 2013, 5, 83–92. [Google Scholar] [CrossRef]
- Badada, B.; Delina, G.; Baiqing, S.; Krishnaraj, R. Economic Impact of Transport Infrastructure in Ethiopia: The Role of Foreign Direct Investment. Sage Open 2023, 13, 21582440231162055. [Google Scholar] [CrossRef]
- Borojo, D.G.; Yushi, J. The Impacts of Institutional Quality and Business Environment on Chinese Foreign Direct Investment Flow to African Countries. Econ. Res.-Ekon. Istraz. 2020, 33, 26–45. [Google Scholar] [CrossRef]
- Liu, M.; Fang, X. Does Green Financing Promote Outward FDI in Enterprises? Evidence from China. J. Environ. Manag. 2024, 370, 122991. [Google Scholar] [CrossRef]
- Yin, K.; Han, R.; Huang, C. Effect on High-Quality Economic Development of Foreign Direct Investment in China from the Triple Perspectives of Financial Development. J. Clean. Prod. 2023, 427, 139251. [Google Scholar] [CrossRef]
- Osei, M.J.; Kim, J. Financial Development and the Growth Effect of Foreign Direct Investment: Does One Size Fit All? In International Economics; Elsevier, B.V.: Amsterdam, The Netherlands, 2023; pp. 276–283. [Google Scholar] [CrossRef]
- Lee, S.J.; Kang, S.J.; Lee, S. Economic, Social and Institutional Determinants of FDI Inflows: A Comparative Analysis of Developed and Developing Economies. Transnatl. Corp. Rev. 2024, 16, 200074. [Google Scholar] [CrossRef]
- Magtulis, P.P.; Park, S.H. The Lagged Effects of Corruption Control, Business Environment and Economic Growth on Foreign Direct Investment in the Philippines. Asian J. Soc. Sci. 2017, 45, 176–204. [Google Scholar] [CrossRef]
- Contractor, F.J.; Dangol, R.; Nuruzzaman, N.; Raghunath, S. How Do Country Regulations and Business Environment Impact Foreign Direct Investment (FDI) Inflows? Int. Bus. Rev. 2020, 29, 101640. [Google Scholar] [CrossRef]
- Kansheba, J.M.P. Small Business and Entrepreneurship in Africa: The Nexus of Entrepreneurial Ecosystems and Productive Entrepreneurship. Small Enterp. Res. 2020, 27, 110–124. [Google Scholar] [CrossRef]
- Lu, W.; Kasimov, I.; Karimov, I.; Abdullaev, Y. Foreign Direct Investment, Natural Resources, Economic Freedom, and Sea-Access: Evidence from the Commonwealth of Independent States. Sustainability 2020, 12, 3135. [Google Scholar] [CrossRef]
- Shamsub, H. The Impact of FDI on Innovation in Developing Countries: The Mediating Role of Governance. Int. J. Financ. Econ. Bus. 2023, 2, 178–194. [Google Scholar] [CrossRef]
- Li, T. Engagement in International Entrepreneurship: Interactive Effects of Resource-Based Factors and Institutional Environments. J. Glob. Entrep. Res. 2019, 9, 69. [Google Scholar] [CrossRef]
- Fu, X. Foreign Direct Investment and Managerial Knowledge Spillovers Through The Diffusion of Management Practices. J. Manag. Stud. 2012, 49, 970–999. [Google Scholar] [CrossRef]
- Tran, N.H.; Dat Le, C. Governance Quality, Foreign Direct Investment, and Entrepreneurship in Emerging Markets. J. Asian Bus. Econ. Stud. 2019, 26, 238–264. [Google Scholar] [CrossRef]
- Nam, H.J.; Bang, J.; Ryu, D. Do Financial and Governmental Institutions Play a Mediating Role in the Spillover Effects of FDI? J. Multinatl. Financ. Manag. 2023, 69, 100809. [Google Scholar] [CrossRef]
- Agarwal, N.; Milner, C.; Riaño, A. Credit Constraints and Spillovers from Foreign Firms in China. J. Bank. Financ. 2014, 48, 261–275. [Google Scholar] [CrossRef]
- Kamaşak, R.; Bulutlar, F. The Influence of Knowledge Sharing on Innovation. Eur. Bus. Rev. 2010, 22, 306–317. [Google Scholar] [CrossRef]
- Shela, V.; Ramayah, T.; Aravindan, K.L.; Ahmad, N.H.; Alzahrani, A.I. Run! This Road Has No Ending! A Systematic Review of PLS-SEM Application in Strategic Management Research among Developing Nations. Heliyon 2023, 9, e22476. [Google Scholar] [CrossRef]
- Charles, S.O.; John, N.; Victoria, O.I. Socio-Economic Influences on the Ease of Doing Business in the Niger Delta: Evidence from Small Business Owners and Managers. J. Econ. Manag. Res. 2022, 3, 1–4. [Google Scholar] [CrossRef]
- Bernard, H.R. Research Methods in Anthropology; AltaMira: Lanham, MD, USA, 2012. [Google Scholar]
- Qin, X.; Chen, C.; Yam, K.C.; Huang, M.; Ju, D. The Double-Edged Sword of Leader Humility: Investigating When and Why Leader Humility Promotes versus Inhibits Subordinate Deviance. J. Appl. Psychol. 2020, 105, 693–712. [Google Scholar] [CrossRef]
- Sarstedt, M.; Ringle, C.M.; Hair, J.F. Partial Least Squares Structural Equation Modeling. In Handbook of Market Research; Springer International Publishing: New York, NY, USA, 2021; pp. 1–47. [Google Scholar] [CrossRef]
- Nitzl, C. The Use of Partial Least Squares Structural Equation Modelling (PLS-SEM) in Management Accounting Research: Directions for Future Theory Development. J. Account. Lit. 2016, 37, 19–35. [Google Scholar] [CrossRef]
- Kock, N. Common Method Bias in PLS-SEM: A Full Collinearity Assessment Approach. Int. J. e-Collab. 2015, 11, 1–10. [Google Scholar] [CrossRef]
- Hair, J.F.; Sarstedt, M.; Ringle, C.M.; Mena, J.A. An Assessment of the Use of Partial Least Squares Structural Equation Modeling in Marketing Research. J. Acad. Mark. Sci. 2012, 40, 414–433. [Google Scholar] [CrossRef]
- Aguirre-Urreta, M.I.; Rönkkö, M.; Marakas, G.M. Omission of Causal Indicators: Consequences and Implications for Measurement. Measurement 2016, 14, 75–97. [Google Scholar] [CrossRef]
- Sarstedt, M.; Ringle, C.M.; Cheah, J.H.; Ting, H.; Moisescu, O.I.; Radomir, L. Structural Model Robustness Checks in PLS-SEM. Tour. Econ. 2020, 26, 531–554. [Google Scholar] [CrossRef]
- Cheah, J.H.; Roldán, J.L.; Ciavolino, E.; Ting, H.; Ramayah, T. Sampling Weight Adjustments in Partial Least Squares Structural Equation Modeling: Guidelines and Illustrations. Total Qual. Manag. Bus. Excell. 2021, 32, 1594–1613. [Google Scholar] [CrossRef]
- Bernal-Guerrero, A.; Cárdenas-Gutiérrez, A.R.; Domínguez-Quintero, A.M.; Martín-Gutiérrez, Á. Entrepreneurial Potential in Secondary School Students. An Exploratory Evaluation. Sage Open 2024, 14, 21582440241256780. [Google Scholar] [CrossRef]
- Henseler, J.; Ringle, C.M.; Sinkovics, R.R. The Use of Partial Least Squares Path Modeling in International Marketing. Adv. Int. Mark. 2009, 20, 277–319. [Google Scholar] [CrossRef]
- Wetzels, M.; Odekerken-Schröder, G.; Van Oppen, C. Using PLS Path Modeling for Assessing Hierarchical Construct Models: Guidelines and Empirical Illustration. MIS Q. 2009, 33, 177–196. [Google Scholar] [CrossRef]
- Xie, Q.; Yin, H. Business Environment and the Choice of Entry Mode of OFDI: Evidence from China. J. Asian Econ. 2024, 92, 101717. [Google Scholar] [CrossRef]
- Islam, M.A.; Liu, H.; Khan, M.A.; Islam, M.T.; Sultanuzzaman, M.R. Does Foreign Direct Investment Deepen the Financial System in Southeast Asian Economies? J. Multinatl. Financ. Manag. 2021, 61, 100682. [Google Scholar] [CrossRef]
- Slesman, L.; Abubakar, Y.A.; Mitra, J. Foreign Direct Investment and Entrepreneurship: Does the Role of Institutions Matter? Int. Bus. Rev. 2021, 30, 101774. [Google Scholar] [CrossRef]
- Kautonen, T.; Down, S.; Minniti, M. Ageing and Entrepreneurial Preferences. Small Bus. Econ. 2014, 42, 579–594. [Google Scholar] [CrossRef]
- Carlsson, B.; Braunerhjelm, P.; McKelvey, M.; Olofsson, C.; Persson, L.; Ylinenpää, H. The Evolving Domain of Entrepreneurship Research. Small Bus. Econ. 2013, 41, 913–930. [Google Scholar] [CrossRef]
- Noguera, M.; Alvarez, C.; Urbano, D. Socio-Cultural Factors and Female Entrepreneurship. Int. Entrep. Manag. J. 2013, 9, 183–197. [Google Scholar] [CrossRef]
- Cetindamar, D.; Gupta, V.K.; Karadeniz, E.E.; Egrican, N. What the Numbers Tell: The Impact of Human, Family and Financial Capital on Women and Men’s Entry into Entrepreneurship in Turkey. Entrep. Reg. Dev. 2012, 24, 29–51. [Google Scholar] [CrossRef]



| Fornell–Larcker Criterion | Herterotrait–Monotrait Criterion | |||||||||
|---|---|---|---|---|---|---|---|---|---|---|
| EE | EP | KFDI | AC | SE | EE | EP | KFDI | AC | SE | |
| EE | 0.788 | |||||||||
| EP | 0.620 | 0.840 | 0.707 | |||||||
| KFDI | 0.464 | 0.434 | 0.907 | 0.522 | 0.496 | |||||
| AC | 0.393 | 0.203 | 0.240 | 0.935 | 0.465 | 0.235 | 0.274 | |||
| SE | 0.382 | 0.310 | 0.413 | 0.222 | 0.773 | 0.459 | 0.380 | 0.492 | 0.267 | |
| EP | KFDI | |
|---|---|---|
| AC | 1.194 | 1.192 |
| EE | 1.489 | 1.326 |
| KFDI | 1.393 | |
| SE | 1.282 | 1.179 |
| Frequency | Percentage | |
|---|---|---|
| Gender | ||
| Male | 128 | 42.7% |
| Female | 172 | 57.3% |
| Education | ||
| Basic education | 25 | 8.3% |
| Bachelor | 162 | 54% |
| Master | 99 | 33% |
| Doctorate | 14 | 4.7% |
| Age | ||
| 20–30 | 24 | 8% |
| 31–40 | 137 | 45.7% |
| 41–50 | 96 | 32% |
| 51–60 | 29 | 9.7% |
| above 60 | 14 | 4.7% |
| Year of business establishment | ||
| less than 1 year | 34 | 11.3% |
| 1–5 years | 101 | 33.7% |
| 6–10 years | 64 | 21.3% |
| 11–15 years | 51 | 17% |
| more than 15 years | 50 | 16.7% |
| Size of Enterprise | ||
| less than 10 employees | 175 | 58.3% |
| 10–49 employees | 88 | 29.3% |
| 50–249 employees | 27 | 9% |
| 250 and above | 10 | 3.3% |
| Construct Values | Mean | SD | Skewness | Kurtosis |
|---|---|---|---|---|
| EE | 2.256 | 0.737 | 0.119 | −0.709 |
| AC | 2.810 | 0.989 | −0.089 | −0.527 |
| SE | 3.370 | 0.644 | −0.413 | −0.320 |
| EP | 2.565 | 0.775 | −0.031 | −0.578 |
| KFDI | 3.227 | 0.811 | −0.183 | −0.852 |
| Items | Kolmogorov–Smirnova | Shapiro–Wilk | ||||
|---|---|---|---|---|---|---|
| Statistic | df | Sig. | Statistic | df | Sig. | |
| EE1 | 0.228 | 300 | <0.001 | 0.876 | 300 | <0.001 |
| EE2 | 0.252 | 300 | <0.001 | 0.86 | 300 | <0.001 |
| EE3 | 0.278 | 300 | <0.001 | 0.782 | 300 | <0.001 |
| EE4 | 0.193 | 300 | <0.001 | 0.879 | 300 | <0.001 |
| EE5 | 0.202 | 300 | <0.001 | 0.873 | 300 | <0.001 |
| EE6 | 0.202 | 300 | <0.001 | 0.878 | 300 | <0.001 |
| AC1 | 0.204 | 300 | <0.001 | 0.908 | 300 | <0.001 |
| AC2 | 0.205 | 300 | <0.001 | 0.907 | 300 | <0.001 |
| SE1 | 0.268 | 300 | <0.001 | 0.826 | 300 | <0.001 |
| SE2 | 0.336 | 300 | <0.001 | 0.815 | 300 | <0.001 |
| SE3 | 0.215 | 300 | <0.001 | 0.86 | 300 | <0.001 |
| SE4 | 0.224 | 300 | <0.001 | 0.86 | 300 | <0.001 |
| EP1 | 0.231 | 300 | <0.001 | 0.877 | 300 | <0.001 |
| EP2 | 0.214 | 300 | <0.001 | 0.879 | 300 | <0.001 |
| EP3 | 0.209 | 300 | <0.001 | 0.881 | 300 | <0.001 |
| EP4 | 0.225 | 300 | <0.001 | 0.87 | 300 | <0.001 |
| KFDI1 | 0.227 | 300 | <0.001 | 0.883 | 300 | <0.001 |
| KFDI2 | 0.234 | 300 | <0.001 | 0.85 | 300 | <0.001 |
| KFDI3 | 0.279 | 300 | <0.001 | 0.838 | 300 | <0.001 |
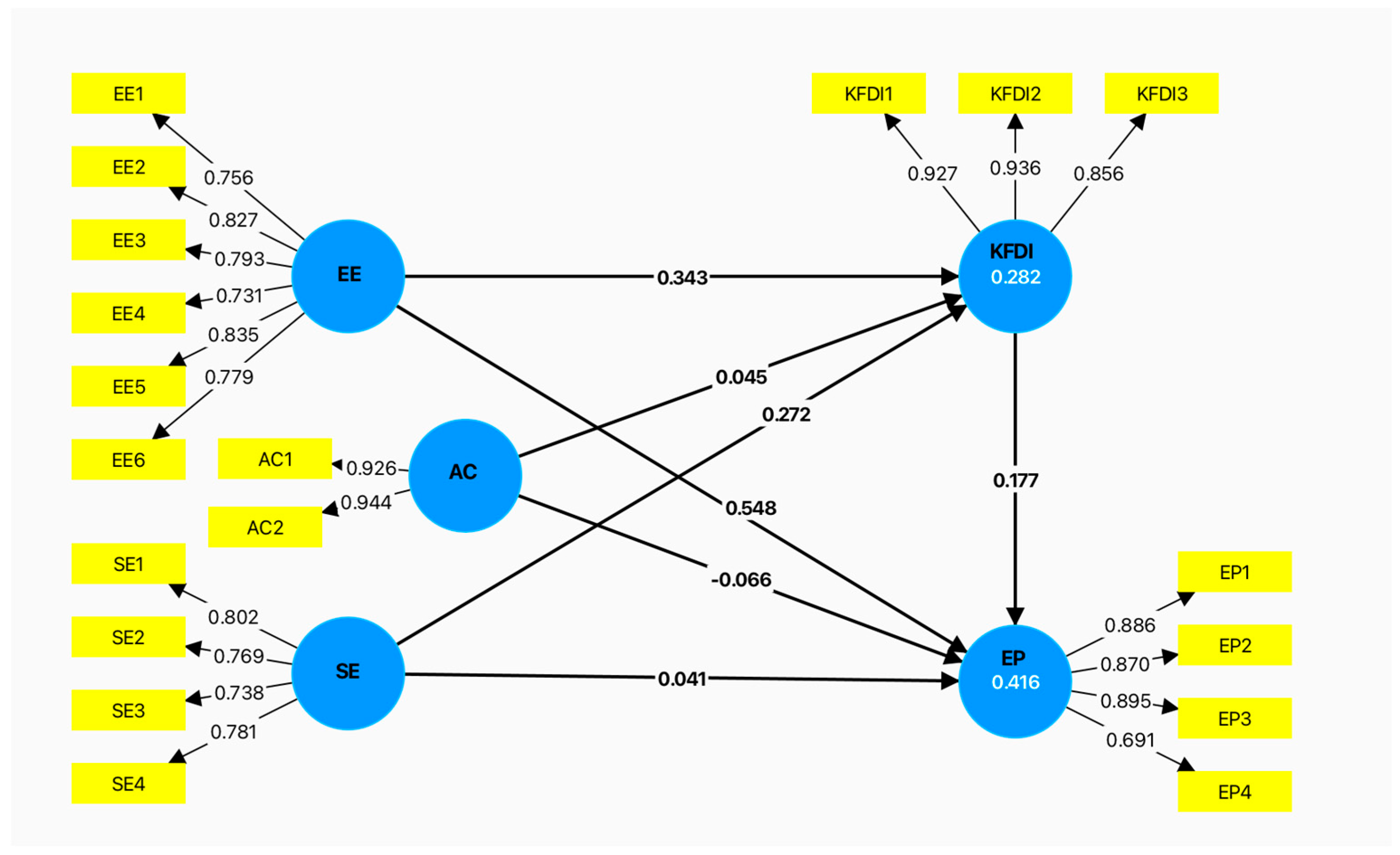
| Hypothesis | Paths | SB | SE | T Value | p Values | Decision |
|---|---|---|---|---|---|---|
| H1 | EE -> EP | 0.546 | 0.047 | 11.547 | 0.000 | Supported |
| H2 | AC -> EP | −0.064 | 0.054 | 1.18 | 0.238 | Not Supported |
| H3 | SE -> EP | 0.042 | 0.052 | 0.805 | 0.421 | Not Supported |
| H4 | KFDI -> EP | 0.178 | 0.054 | 3.296 | 0.001 | Supported |
| H5 | EE -> KFDI | 0.343 | 0.047 | 7.294 | 0.000 | Supported |
| H6 | AC-> KFDI | 0.045 | 0.051 | 0.876 | 0.381 | Not Supported |
| H7 | SE -> KFDI | 0.272 | 0.053 | 5.137 | 0.000 | Supported |
| H8 | EE -> KFDI -> EP | 0.061 | 0.02 | 3.039 | 0.002 | Supported |
| H9 | AC -> KFDI -> EP | 0.008 | 0.01 | 0.798 | 0.425 | Not Supported |
| H10 | SE -> KFDI -> EP | 0.049 | 0.018 | 2.735 | 0.006 | Supported |
| EP | KFDI | |
|---|---|---|
| R-square | 0.416 | 0.282 |
| Q2 predict | 0.289 | 0.222 |
| SRMR | 0.07 |
Disclaimer/Publisher’s Note: The statements, opinions and data contained in all publications are solely those of the individual author(s) and contributor(s) and not of MDPI and/or the editor(s). MDPI and/or the editor(s) disclaim responsibility for any injury to people or property resulting from any ideas, methods, instructions or products referred to in the content. |
© 2025 by the authors. Licensee MDPI, Basel, Switzerland. This article is an open access article distributed under the terms and conditions of the Creative Commons Attribution (CC BY) license (https://creativecommons.org/licenses/by/4.0/).
Share and Cite
Zhao, X.; Hlaing, N.M.; Shen, H.; Xiao, P.; Adugna, T.S. The Role of Sustainable Business Environment in Shaping Entrepreneurs’ Performance: Evidence from Myanmar. Sustainability 2025, 17, 568. https://doi.org/10.3390/su17020568
Zhao X, Hlaing NM, Shen H, Xiao P, Adugna TS. The Role of Sustainable Business Environment in Shaping Entrepreneurs’ Performance: Evidence from Myanmar. Sustainability. 2025; 17(2):568. https://doi.org/10.3390/su17020568
Chicago/Turabian StyleZhao, Xiaokang, Nyo Me Hlaing, Huali Shen, Pan Xiao, and Tessema Shimelis Adugna. 2025. "The Role of Sustainable Business Environment in Shaping Entrepreneurs’ Performance: Evidence from Myanmar" Sustainability 17, no. 2: 568. https://doi.org/10.3390/su17020568
APA StyleZhao, X., Hlaing, N. M., Shen, H., Xiao, P., & Adugna, T. S. (2025). The Role of Sustainable Business Environment in Shaping Entrepreneurs’ Performance: Evidence from Myanmar. Sustainability, 17(2), 568. https://doi.org/10.3390/su17020568

