Uprooting Technostress: Digital Leadership Empowering Employee Well-Being in the Era of Industry 4.0
Abstract
1. Introduction
2. Literature Review and Hypothesis Development
2.1. Technostress and the Well-Being of Employees
2.2. Work Exhaustion as Mediator
2.3. Digital Leadership as a Moderator
3. Materials and Methods
3.1. Sampling Procedure
3.2. Questionnaire Design
3.3. Procedure and Data Collection
3.4. Measurement
4. Results
4.1. Statistical Analysis
4.2. Common Method Bias (CMB)
4.3. Outer Model Assessment
4.4. Structural Model Assessment
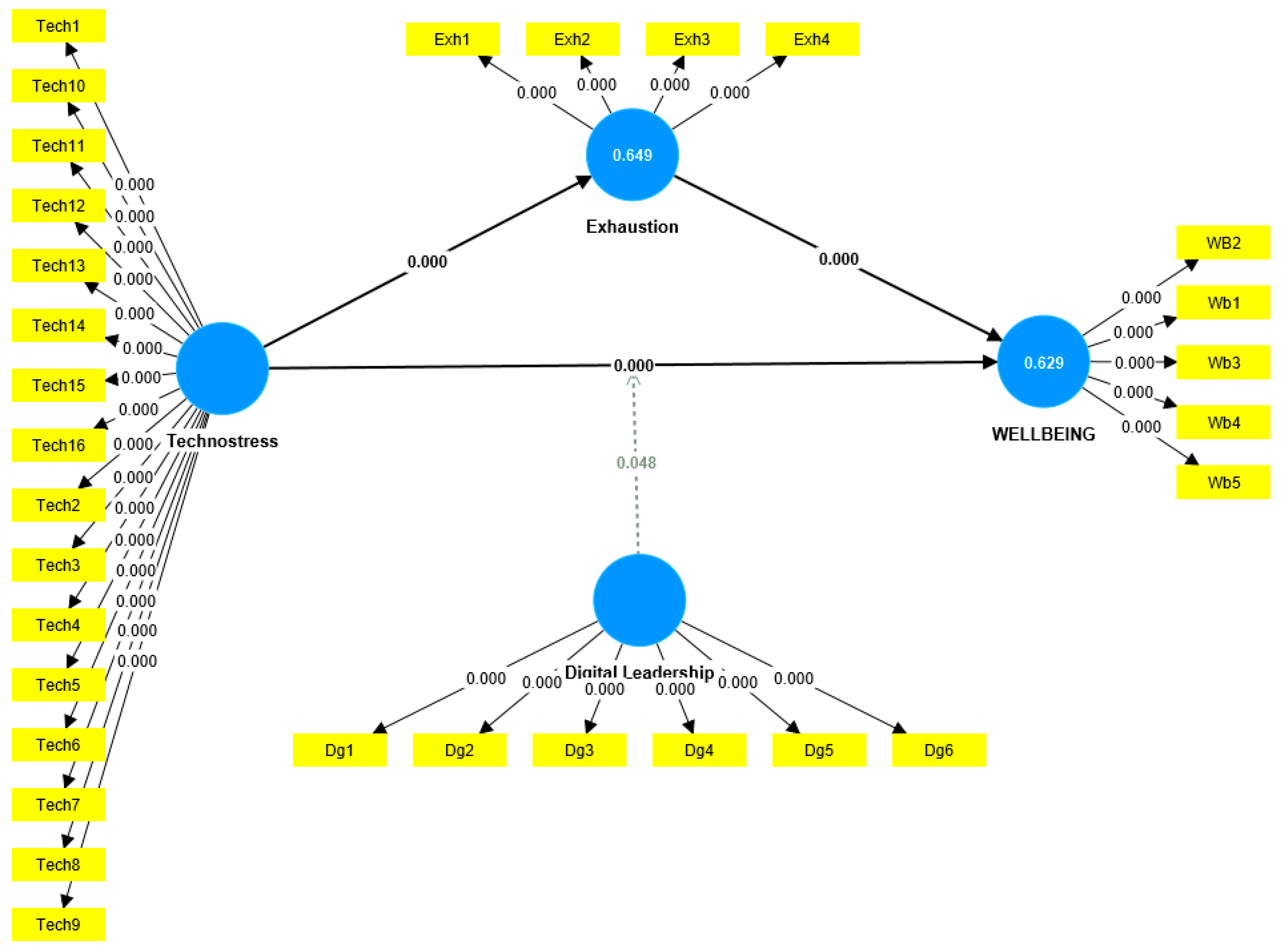
4.4.1. Mediation Analysis
4.4.2. Moderation Analysis
5. Discussion
5.1. Theoretical Implications
5.2. Practical Implications
5.3. Limitations and Future Directions
6. Conclusions
Supplementary Materials
Author Contributions
Funding
Institutional Review Board Statement
Informed Consent Statement
Data Availability Statement
Conflicts of Interest
References
- Trenerry, B.; Chng, S.; Wang, Y.; Suhaila, Z.S.; Lim, S.S.; Lu, H.Y.; Oh, P.H. Preparing Workplaces for Digital Transformation: An Integrative Review and Framework of Multi-Level Factors. Front. Psychol. 2021, 12, 620766. [Google Scholar] [CrossRef] [PubMed]
- Scholze, A.; Hecker, A. Digital Job Demands and Resources: Digitization in the Context of the Job Demands-Resources Model. Int. J. Environ. Res. Public Health 2023, 20, 6581. [Google Scholar] [CrossRef] [PubMed]
- Cazan, A.M. The Digitization of Working Life: Challenges and Opportunities. Psihol. Resur. Um. 2020, 18, 3–6. [Google Scholar] [CrossRef]
- Zeike, S.; Bradbury, K.; Lindert, L.; Pfaff, H. Digital Leadership Skills and Associations with Psychological Well-Being. Int. J. Environ. Res. Public Health 2019, 16, 2628. [Google Scholar] [CrossRef]
- Tarafdar, M.; Tu, Q.; Ragu-Nathan, B.S.; Ragu-Nathan, T.S. The Impact of Technostress on Role Stress and Productivity. J. Manag. Inf. Syst. 2007, 24, 301–328. [Google Scholar] [CrossRef]
- Maier, C.; Laumer, S.; Eckhardt, A. Information Technology as Daily Stressor: Pinning down the Causes of Burnout. J. Bus. Econ. 2015, 85, 349–387. [Google Scholar] [CrossRef]
- Maharani, A.; Zeifuddin, A.; Safitri, D.A.; Rosada, H.S.; Anshori, M.I. Kesejahteraan Mental Karyawan Dalam Era Digital: Dampak Teknologi Pada Kesejahteraan Mental Karyawan Dan Upaya Untuk Mengatasi Stres Digital. J. Ekon. Bisnis Manaj. 2023, 2, 113–130. [Google Scholar] [CrossRef]
- Opoku, A. SDG2030: A Sustainable Built Environment’s Role in Achieving the Post-2015 United Nations Sustainable Development Goals. In Proceedings of the 32nd Annual ARCOM Conference, Manchester, UK, 5–7 September 2016; Volume 2, pp. 1149–1158. [Google Scholar]
- Wang, H.; Ding, H.; Kong, X. Understanding Technostress and Employee Well-Being in Digital Work: The Roles of Work Exhaustion and Workplace Knowledge Diversity. Int. J. Manpow. 2023, 44, 334–353. [Google Scholar] [CrossRef]
- Li, X.; Seah, R.Y.T.; Yuen, K.F. Mental Wellbeing in Digital Workplaces: The Role of Digital Resources, Technostress, and Burnout. Technol. Soc. 2025, 81, 102844. [Google Scholar] [CrossRef]
- Andrulli, R.; Gerards, R. How New Ways of Working during COVID-19 Affect Employee Well-Being via Technostress, Need for Recovery, and Work Engagement. Comput. Hum. Behav. 2023, 139, 107560. [Google Scholar] [CrossRef]
- Alkhayyal, S.; Bajaba, S. Countering Technostress in Virtual Work Environments: The Role of Work-Based Learning and Digital Leadership in Enhancing Employee Well-Being. Acta Psychol. 2024, 248, 104377. [Google Scholar] [CrossRef] [PubMed]
- Truța, C.; Maican, C.I.; Cazan, A.M.; Lixăndroiu, R.C.; Dovleac, L.; Maican, M.A. Always Connected @ Work. Technostress and Well-Being with Academics. Comput. Hum. Behav. 2023, 143, 107675. [Google Scholar] [CrossRef]
- Asad, M.M.; Erum, D.; Churi, P.; Moreno Guerrero, A.J. Effect of Technostress on Psychological Well-Being of Post-Graduate Students: A Perspective and Correlational Study of Higher Education Management. Int. J. Inf. Manag. Data Insights 2023, 3, 100149. [Google Scholar] [CrossRef]
- Califf, C.B.; Brooks, S. An Empirical Study of Techno-Stressors, Literacy Facilitation, Burnout, and Turnover Intention as Experienced by K-12 Teachers. Comput. Educ. 2020, 157, 103971. [Google Scholar] [CrossRef]
- Bakker, A.B.; Demerouti, E. Job Demands–Resources Theory: Taking Stock and Looking Forward. J. Occup. Health Psychol. 2017, 22, 273–285. [Google Scholar] [CrossRef]
- Hobfoll, S.E.; Johnson, R.J.; Ennis, N.; Jackson, A.P. Resource Loss, Resource Gain, and Emotional Outcomes among Inner City Women. J. Pers. Soc. Psychol. 2003, 84, 632–643. [Google Scholar] [CrossRef]
- Lathabhavan, R.; Kuppusamy, T. Examining the Role of Digital Leadership and Organisational Resilience on the Performance of SMEs during the COVID-19 Pandemic. Int. J. Product. Perform. Manag. 2024, 73, 2365–2384. [Google Scholar] [CrossRef]
- Brod, C. Technostress: The Human Cost of the Computer Revolution; Longman Higher Education: Harlow, UK, 1984. [Google Scholar]
- Khlaif, Z.N.; Sanmugam, M.; Hattab, M.K.; Bensalem, E.; Ayyoub, A.; Sharma, R.C.; Joma, A.; Itmazi, J.; Najmi, A.H.; Mitwally, M.A.A.; et al. Mobile Technology Features and Technostress in Mandatory Online Teaching during the COVID-19 Crisis. Heliyon 2023, 9, e19069. [Google Scholar] [CrossRef]
- Fernández-Fernández, M.; Martínez-Navalón, J.G.; Gelashvili, V.; Román, C.P. The Impact of Teleworking Technostress on Satisfaction, Anxiety and Performance. Heliyon 2023, 9, e17201. [Google Scholar] [CrossRef]
- Ab Wahab, N.; Abdullah, N.H.; Rodzalan, S.A.; Rahman, Z. The Linkage Between Virtual Team Leadership Towards Team Performance: A Study at Selected Companies. J. Techno-Soc. 2023, 15, 34–46. [Google Scholar] [CrossRef]
- Davis, F.D. Perceived Usefulness, Perceived Ease of Use, and User Acceptance of Information. MIS Q. 1989, 13, 319–340. [Google Scholar] [CrossRef]
- Gabbiadini, A.; Paganin, G.; Simbula, S. Teaching after the Pandemic: The Role of Technostress and Organizational Support on Intentions to Adopt Remote Teaching Technologies. Acta Psychol. 2023, 236, 103936. [Google Scholar] [CrossRef]
- Malik, N.; Tripathi, S.N.; Kar, A.K.; Gupta, S. Impact of Artificial Intelligence on Employees Working in Industry 4.0 Led Organizations. Int. J. Manpow. 2022, 43, 334–354. [Google Scholar] [CrossRef]
- Ersoz, F.; Merdin, D.; Ersoz, T. Research of Industry 4.0 Awareness: A Case Study of Turkey. Econ. Bus. 2018, 32, 247–263. [Google Scholar] [CrossRef]
- Atik, H.; Ünlü, F. The measurement of industry 4.0 performance through industry 4.0 index: An empirical investigation for Turkey and European countries. Procedia Comput. Sci. 2019, 158, 852–860. [Google Scholar] [CrossRef]
- Yaşar, E. INDUSTRY 4.0 and TURKEY. Bus. Manag. Stud. Int. J. 2019, 7, 24–41. [Google Scholar] [CrossRef][Green Version]
- Demerouti, E.; Bakker, A.B.; Fried, Y. Work Orientations in the Job Demands-Resources Model. J. Manag. Psychol. 2012, 27, 557–575. [Google Scholar] [CrossRef]
- Rahman, M.M.; Salamzadeh, A.; Dana, L.P.; Braga, V. Strategic Change Work-Family Balance, Digital Leadership Skills, and Family Social Support as the Predictors of Subjective Well-Being of Y-Generation Managers. Strateg. Change 2025, 34, 453–465. [Google Scholar] [CrossRef]
- Nugroho, S.H.; Said, M.; Arifin, Z. The Influence of Digital Leadership on Employee Affective Well Being with the Mediation of Organizational Citizenship Behavior and Job Satisfaction. J. Ecohumanism 2024, 3, 2102–2115. [Google Scholar] [CrossRef]
- Dewi, R.K.; Sjabadhymi, B. Digital Leadership as a Resource to Enhance Managers’ Psychological Well-Being in COVID-19 Pandemic Situation in Indonesia. South East Asian J. Manag. 2021, 15, 154–168. [Google Scholar] [CrossRef]
- Raj, A.B.; Goute, A.K. Internal Branding and Technostress among Employees—The Mediation Role of Employee Wellbeing and Moderating Effects of Digital Internal Communication. Acta Psychol. 2025, 255, 104943. [Google Scholar] [CrossRef]
- Xie, W.; Yang, R. Exploring the Influence of Individual Digitalization on Technostress in Chinese IT Remote Workers: The Mediating Role of Information Processing Demands and the Job Complexity. Acta Psychol. 2025, 255, 104882. [Google Scholar] [CrossRef] [PubMed]
- Pflügner, K.; Maier, C.; Mattke, J.; Weitzel, T. Personality Profiles That Put Users at Risk of Perceiving Technostress: A Qualitative Comparative Analysis with the Big Five Personality Traits. Bus. Inf. Syst. Eng. 2021, 63, 389–402. [Google Scholar] [CrossRef]
- Gaudioso, F.; Turel, O.; Galimberti, C. The Mediating Roles of Strain Facets and Coping Strategies in Translating Techno-Stressors into Adverse Job Outcomes. Comput. Hum. Behav. 2017, 69, 189–196. [Google Scholar] [CrossRef]
- Sharif, M.N.; Zhang, L.; Asif, M.; Alshdaifat, S.M.; Hanaysha, J.R. Artificial Intelligence and Employee Outcomes: Investigating the Role of Job Insecurity and Technostress in the Hospitality Industry. Acta Psychol. 2025, 253, 104733. [Google Scholar] [CrossRef]
- Jain, S.; Varma, V.; Vijay, T.S.; Cabral, C. Technostress Influence on Innovative Work Behaviour and the Mitigating Effect of Leader-Member Exchange: A Moderated Mediation Study in the Indian Banking Industry. Acta Psychol. 2025, 255, 104875. [Google Scholar] [CrossRef]
- Maslach, C.; Leiter, M.P. Early Predictors of Job Burnout and Engagement. J. Appl. Psychol. 2008, 93, 498–512. [Google Scholar] [CrossRef]
- Saeed, S.; Hassan, I.; Dastgeer, G.; Iqbal, T. The Route to Well-Being at Workplace: Examining the Role of Job Insecurity and Its Antecedents. Eur. J. Manag. Bus. Econ. 2023, 32, 47–72. [Google Scholar] [CrossRef]
- Kassim, E.S.; Syed Ahmad, S.F.; Bahari, A.H.; Mohammad Fadzli, F.N.; Mohamad Adzmi, N.S.H. The Effect of Technostress on Emotional Exhaustion and Coping Strategies. Int. J. Acad. Res. Bus. Soc. Sci. 2021, 11, 544–559. [Google Scholar] [CrossRef]
- Yahya, A.; Suminar, D.R. Analisis Hubungan Techno-Overload Terhadap Kelelahan Emosional Dan Kinerja Karyawan: Tinjauan Literatur Review. Al-Kharaj J. Ekon. Keuang. Bisnis Syariah 2024, 6, 8267–8286. [Google Scholar] [CrossRef]
- Yasinta, T.; Firdaus, F.; Haqq, Z.N.; Run, P. The Impact of Techno Complexity on Work Performance through Emotional Exhaustion. J. Fokus Manaj. Bisnis 2024, 14, 164–176. [Google Scholar] [CrossRef]
- Yener, S. Teknostresin Iş Performansı Üzerindeki Etkisi; Tükenmişliğin Aracı Rolü. TR-Dizin İndeksli Yayınlar Koleks. 2018, 20, 85–101. [Google Scholar] [CrossRef]
- Meyer, S.C.; Tisch, A. Exploring the Relationship Between Techno-Unreliability at Work and Burnout. J. Occup. Environ. Med. 2023, 66, 185–191. [Google Scholar] [CrossRef] [PubMed]
- Kaluza, A.J.; Schuh, S.C.; Kern, M.; Xin, K.; van Dick, R. How Do Leaders’ Perceptions of Organizational Health Climate Shape Employee Exhaustion and Engagement? Toward a Cascading-Effects Model. Hum. Resour. Manag. 2020, 59, 359–377. [Google Scholar] [CrossRef]
- Lee, J.; Henning, R.; Cherniack, M. Correction Workers’ Burnout and Outcomes: A Bayesian Network Approach. Int. J. Environ. Res. Public Health 2019, 16, 282. [Google Scholar] [CrossRef]
- Ma, J.; Ollier-Malaterre, A.; Lu, C.Q. The Impact of Techno-Stressors on Work–Life Balance: The Moderation of Job Self-Efficacy and the Mediation of Emotional Exhaustion. Comput. Hum. Behav. 2021, 122, 106811. [Google Scholar] [CrossRef]
- Munandar, T.; Utami, S. Determinant of Job Satisfaction with Burnout as a Mediation and Teamwork as a Moderation: Study in Bank Indonesia. Int. J. Bus. Manag. Econ. Rev. 2020, 3, 198–218. [Google Scholar] [CrossRef]
- Zhang, Z.; Ye, B.; Qiu, Z.; Zhang, H.; Yu, C. Does Technostress Increase R&D Employees’ Knowledge Hiding in the Digital Era? Front. Psychol. 2022, 13, 873846. [Google Scholar] [CrossRef]
- Bauwens, R.; Denissen, M.; Van Beurden, J.; Coun, M. Can Leaders Prevent Technology from Backfiring? Empowering Leadership as a Double-Edged Sword for Technostress in Care. Front. Psychol. 2021, 12, 702648. [Google Scholar] [CrossRef]
- Fenech, R.; Baguant, P. The Changing Role of Human Resource Management in an Era of Digital Transformation. J. Manag. Inf. Decis. Sci. 2019, 22, 166–175. [Google Scholar]
- Bregenzer, A.; Jimenez, P. Risk Factors and Leadership in a Digitalized Working World and Their Effects on Employees’ Stress and Resources: Web-Based Questionnaire Study. J. Med. Internet Res. 2021, 23, e24906. [Google Scholar] [CrossRef]
- Ertiö, T.; Eriksson, T.; Rowan, W.; McCarthy, S. The Role of Digital Leaders’ Emotional Intelligence in Mitigating Employee Technostress. Bus. Horiz. 2024, 67, 399–409. [Google Scholar] [CrossRef]
- Tigre, F.B.; Curado, C.; Henriques, P.L. Digital Leadership: A Bibliometric Analysis. J. Leadersh. Organ. Stud. 2023, 30, 40–70. [Google Scholar] [CrossRef]
- Cortellazzo, L.; Bruni, E.; Zampieri, R. The Role of Leadership in a Digitalized World: A Review. Front. Psychol. 2019, 10, 456340. [Google Scholar] [CrossRef]
- Norman, S.; Avolio, B.; Luthans, F. The Impact of Positivity and Transparency on Trust in Leaders and Their Perceived Effectiveness. Leadersh. Q. 2010, 21, 350–364. [Google Scholar] [CrossRef]
- Rademaker, T.; Klingenberg, I.; Süß, S. Leadership and Technostress: A Systematic Literature Review. Manag. Rev. Q. 2025, 75, 429–494. [Google Scholar] [CrossRef]
- Spagnoli, P.; Molino, M.; Molinaro, D.; Giancaspro, M.L.; Manuti, A.; Ghislieri, C. Workaholism and Technostress During the COVID-19 Emergency: The Crucial Role of the Leaders on Remote Working. Front. Psychol. 2020, 11, 620310. [Google Scholar] [CrossRef] [PubMed]
- Chatterjee, S.; Chaudhuri, R.; Vrontis, D.; Giovando, G. Digital Workplace and Organization Performance: Moderating Role of Digital Leadership Capability. J. Innov. Knowl. 2023, 8, 100334. [Google Scholar] [CrossRef]
- Ja’Ara, B. Navigating the Digital Age: Adapting Education with Artificial Intelligence. Int. J. Acad. Res. Progress. Educ. Dev. 2024, 13, 1698–1707. [Google Scholar] [CrossRef]
- Alam, M.N. Toxic Leadership and Employee Reactions: Examining How Perceived Injustice and Turnover Intentions Influence Counterproductive Work Behavior. Empl. Responsib. Rights J. 2025. [Google Scholar] [CrossRef]
- Liberman, N.; Butterfield, K.D.; Tripp, T.M. No Good Deed Goes Unpunished: How Workplace Reintegration Leads to Unethical Helping and Harming Behavior. Empl. Responsib. Rights J. 2025. [Google Scholar] [CrossRef]
- Hsiao, K.L.; Shu, Y.; Huang, T.C. Exploring the Effect of Compulsive Social App Usage on Technostress and Academic Performance: Perspectives from Personality Traits. Telemat. Inform. 2017, 34, 679–690. [Google Scholar] [CrossRef]
- Brooks, S.; Califf, C. Social Media-Induced Technostress: Its Impact on the Job Performance of It Professionals and the Moderating Role of Job Characteristics. Comput. Netw. 2017, 114, 143–153. [Google Scholar] [CrossRef]
- Zhao, X.; Xia, Q.; Huang, W. Impact of Technostress on Productivity from the Theoretical Perspective of Appraisal and Coping Processes. Inf. Manag. 2020, 57, 103265. [Google Scholar] [CrossRef]
- La Torre, G.; De Leonardis, V.; Chiappetta, M. Technostress: How Does It Affect the Productivity and Life of an Individual? Results of an Observational Study. Public Health 2020, 189, 60–65. [Google Scholar] [CrossRef] [PubMed]
- Binti Abu Talib, S.L.; Jusoh, A.; Razali, F.A.; Awang, N.B. Technostress Creators in the Workplace: A Literature Review and Future Research Needs in Accounting Education. Malays. J. Soc. Sci. Humanit. MJSSH 2022, 7, e001625. [Google Scholar] [CrossRef]
- Chuang, Y.T.; Chiang, H.L.; Lin, A.P. Insights from the Job Demands–Resources Model: AI’s Dual Impact on Employees’ Work and Life Well-Being. Int. J. Inf. Manag. 2025, 83, 102887. [Google Scholar] [CrossRef]
- Christ-Brendemühl, S.; Schaarschmidt, M. The Impact of Service Employees’ Technostress on Customer Satisfaction and Delight: A Dyadic Analysis. J. Bus. Res. 2020, 117, 378–388. [Google Scholar] [CrossRef]
- Bahr, T.J.; Ginsburg, S.; Wright, J.G.; Shachak, A. Technostress as Source of Physician Burnout: An Exploration of the Associations between Technology Usage and Physician Burnout. Int. J. Med. Inform. 2023, 177, 105147. [Google Scholar] [CrossRef]
- Florkowski, G.W. HR Technologies and HR-Staff Technostress: An Unavoidable or Combatable Effect? Empl. Relat. 2019, 41, 1120–1144. [Google Scholar] [CrossRef]
- Khedhaouria, A.; Montani, F.; Jamal, A.; Hussain Shah, M. Consequences of Technostress for Users in Remote (Home) Work Contexts during a Time of Crisis: The Buffering Role of Emotional Social Support. Technol. Forecast. Soc. Change 2024, 199, 123065. [Google Scholar] [CrossRef]
- Hwang, Y.; Wu, Y. The Influence of Generative Artificial Intelligence on Creative Cognition of Design Students: A Chain Mediation Model of Self-Efficacy and Anxiety. Front. Psychol. 2024, 15, 1455015. [Google Scholar] [CrossRef]
- Khedhaouria, A.; Cucchi, A. Technostress Creators, Personality Traits, and Job Burnout: A Fuzzy-Set Configurational Analysis. J. Bus. Res. 2019, 101, 349–361. [Google Scholar] [CrossRef]
- Hobfoll, S.E. Psychiatry Interpersonal and Biological Processes Conservation of Resources and Disaster in Cultural Context: The Caravans and Passageways for Resources. Psychiatry 2014, 75, 227–232. [Google Scholar] [CrossRef] [PubMed]
- Cheng, Z.; Jin, X.; Kwak, W.J. Using the New Positive Aspect of Digital Leadership to Improve Organizational Sustainability: Testing Moderated Mediation Model. Acta Psychol. 2025, 255, 104963. [Google Scholar] [CrossRef] [PubMed]
- Ly, B. Leveraging Leadership and Digital Transformation for Sustainable Development: Insights from Cambodia’s Public Sector. Sustain. Futures 2025, 9, 100545. [Google Scholar] [CrossRef]
- Zhou, Q.; Shi, X. How Does Platform Leadership Promote Employee Commitment to Digital Transformation?—A Moderated Serial Mediation Model from the Stress Perspective. Int. J. Inf. Manag. 2025, 83, 102900. [Google Scholar] [CrossRef]
- Berger, M.; Schäfer, R.; Schmidt, M.; Regal, C.; Gimpel, H. How to Prevent Technostress at the Digital Workplace: A Delphi Study. J. Bus. Econ. 2023, 94, 1051–1113. [Google Scholar] [CrossRef]
- Obasi, I.C.; Benson, C. The Impact of Digitalization and Information and Communication Technology on the Nature and Organization of Work and the Emerging Challenges for Occupational Safety and Health. Int. J. Environ. Res. Public Health 2025, 22, 362. [Google Scholar] [CrossRef]
- Ayyagari, R.; Grover, V.; Purvis, R. Technostress: Technological Antecedents and Implications. MIS Q. 2011, 35, 831–858. [Google Scholar] [CrossRef]
- Sonnentag, S.; Fritz, C. Recovery from Job Stress: The Stressor-Detachment Model as an Integrative Framework. J. Organ. Behav. 2015, 36, S72–S103. [Google Scholar] [CrossRef]
- Porath, C.; Spreitzer, G.; Gibson, C.; Garnett, F.G. Thriving at Work: Toward Its Measurement, Construct Validation, and Theoretical Refinement. J. Organ. Behav. 2012, 33, 250–275. [Google Scholar] [CrossRef]
- Brislin, R.W. Comparative Research Methodology: Cross-cultural Studies. Int. J. Psychol. 1976, 11, 215–229. [Google Scholar] [CrossRef]




| Construct/Indicators | Outer Loading | α | CR (rho_a) | CR (rho_c) | AVE |
|---|---|---|---|---|---|
| Tech 1 | 0.840 | 0.975 | 0.975 | 0.977 | 0.728 |
| Tech 2 | 0.867 | ||||
| Tech 3 | 0.86 | ||||
| Tech 4 | 0.835 | ||||
| Tech 5 | 0.862 | ||||
| Tech 6 | 0.853 | ||||
| Tech 7 | 0.85 | ||||
| Tech 8 | 0.871 | ||||
| Tech 9 | 0.845 | ||||
| Tech 10 | 0.856 | ||||
| Tech 11 | 0.852 | ||||
| Tech 12 | 0.861 | ||||
| Tech 13 | 0.856 | ||||
| Tech 14 | 0.844 | ||||
| Tech 15 | 0.845 | ||||
| Tech 16 | 0.848 | ||||
| WE 1 | 0.947 | 0.951 | 0.952 | 0.965 | 0.872 |
| WE 2 | 0.93 | ||||
| WE 3 | 0.922 | ||||
| WE 4 | 0.936 | ||||
| WB 1 | 0.945 | 0.971 | 0.971 | 0.977 | 0.896 |
| WB 2 | 0.946 | ||||
| WB 3 | 0.941 | ||||
| WB 4 | 0.949 | ||||
| WB 5 | 0.951 | ||||
| Dg 1 | 0.943 | 0.982 | 0.982 | 0.985 | 0.916 |
| Dg 2 | 0.945 | ||||
| Dg 3 | 0.955 | ||||
| Dg 4 | 0.959 | ||||
| Dg 5 | 0.973 | ||||
| Dg 6 | 0.968 |
| Digital Leadership | Exhaustion | Technostress | Well-Being | Digital Leadership × Technostress | |
|---|---|---|---|---|---|
| Digital Leadership | |||||
| Exhaustion | 0.081 | ||||
| Technostress | 0.08 | 0.836 | |||
| Well-Being | 0.363 | 0.654 | 0.672 | ||
| Digital Leadership × Technostress | 0.034 | 0.022 | 0.036 | 0.041 |
| (β) | Sample Mean (M) | STDEV | T Statistics | p Values | ||
|---|---|---|---|---|---|---|
| H1 | Tech -> Well-being | −0.442 | −0.443 | 0.056 | 7.879 | 0.00 |
| H2 | Tech -> WE | 0.806 | 0.806 | 0.023 | 35.615 | 0.00 |
| H3 | WE -> Well-being | −0.304 | −0.302 | 0.054 | 5.635 | 0.00 |
| H4 | Tech -> WE -> Well-being | −0.245 | −0.244 | 0.044 | 5.541 | 0.00 |
| H5 | Dg × Tech -> Well-being | 0.062 | 0.063 | 0.031 | 1.977 | 0.048 |
Disclaimer/Publisher’s Note: The statements, opinions and data contained in all publications are solely those of the individual author(s) and contributor(s) and not of MDPI and/or the editor(s). MDPI and/or the editor(s) disclaim responsibility for any injury to people or property resulting from any ideas, methods, instructions or products referred to in the content. |
© 2025 by the authors. Licensee MDPI, Basel, Switzerland. This article is an open access article distributed under the terms and conditions of the Creative Commons Attribution (CC BY) license (https://creativecommons.org/licenses/by/4.0/).
Share and Cite
Farmanesh, P.; Vehbi, A.; Solati Dehkordi, N. Uprooting Technostress: Digital Leadership Empowering Employee Well-Being in the Era of Industry 4.0. Sustainability 2025, 17, 8868. https://doi.org/10.3390/su17198868
Farmanesh P, Vehbi A, Solati Dehkordi N. Uprooting Technostress: Digital Leadership Empowering Employee Well-Being in the Era of Industry 4.0. Sustainability. 2025; 17(19):8868. https://doi.org/10.3390/su17198868
Chicago/Turabian StyleFarmanesh, Panteha, Asim Vehbi, and Niloofar Solati Dehkordi. 2025. "Uprooting Technostress: Digital Leadership Empowering Employee Well-Being in the Era of Industry 4.0" Sustainability 17, no. 19: 8868. https://doi.org/10.3390/su17198868
APA StyleFarmanesh, P., Vehbi, A., & Solati Dehkordi, N. (2025). Uprooting Technostress: Digital Leadership Empowering Employee Well-Being in the Era of Industry 4.0. Sustainability, 17(19), 8868. https://doi.org/10.3390/su17198868

