Drivers and Barriers for Sustainable Design Adoption in Creative Economy Enterprises: A Corporate Strategy Perspective
Abstract
1. Introduction
2. Literature Review
2.1. Conceptual Framework
2.2. Theoretical Foundations and Conceptual Framework
2.3. Drivers of Sustainable Design Adoption
2.4. Barriers to Sustainable Design Adoption
2.5. Review of Existing Sustainable Design Archetypes
2.6. Literature Gap and Study Contribution
2.7. Interdisciplinary Perspectives on Platform Resilience and Market Governance
3. Methodology
3.1. Survey Instrument Design
3.2. Methodological Justification and Validation Procedures
3.3. Data Collection
3.4. Exploratory Factor Analysis (EFA)
3.5. Confirmatory Factor Analysis (CFA)
3.6. Structural Equation Modeling (SEM)
3.7. Cluster Analysis
3.8. Random Forest Modeling
4. Results
4.1. Drivers of Sustainable Design Adoption
4.2. Barriers to Sustainable Design Adoption
4.3. Confirmatory Factor Analysis and Structural Equation Modeling
4.4. Exploratory Factor Analyses for Drivers and Barriers
4.5. Cluster Analysis and Strategic Typologies
4.6. Correlation and Variable Importance
5. Discussion
6. Policy Implications for Green Finance and Regulatory Governance
7. Conclusions
Author Contributions
Funding
Institutional Review Board Statement
Informed Consent Statement
Data Availability Statement
Conflicts of Interest
References
- Bansal, P. The Corporate Challenges of Sustainable Development. AMP 2002, 16, 122–131. [Google Scholar] [CrossRef]
- Hariram, N.P.; Mekha, K.B.; Suganthan, V.; Sudhakar, K. Sustainalism: An Integrated Socio-Economic-Environmental Model to Address Sustainable Development and Sustainability. Sustainability 2023, 15, 10682. [Google Scholar] [CrossRef]
- Ardiansyah, M.; Alnoor, A. Integrating Corporate Social Responsibility into Business Strategy: Creating Sustainable Value. Involv. Int. J. Bus. 2024, 1, 29–42. [Google Scholar] [CrossRef]
- Crittenden, V.L.; Crittenden, W.F.; Ferrell, L.K.; Ferrell, O.C.; Pinney, C.C. Market-Oriented Sustainability: A Conceptual Framework and Propositions. J. Acad. Mark. Sci. 2011, 39, 71–85. [Google Scholar] [CrossRef]
- Sharma, L.; Sangal, S. CSR’s Role in Resilience via Boosting Social Sustainability in Economic and Environmental Challenges. In Enhancing Social Sustainability in Manufacturing Supply Chains; IGI Global Scientific Publishing: Hershey, PA, USA, 2025; pp. 109–134. [Google Scholar]
- Teece, D.; Peteraf, M.; Leih, S. Dynamic Capabilities and Organizational Agility: Risk, Uncertainty, and Strategy in the Innovation Economy. Calif. Manag. Rev. 2016, 58, 13–35. [Google Scholar] [CrossRef]
- Gurgu, E.; Frăsineanu, D.; Simbotin, G. Culture and Innovation: How Creative Sectors Can Contribute to the Sustainable Development of Romania. Ann. Spiru Haret Univ. Econ. Ser. 2024, 24. [Google Scholar]
- Fazlagić, J.; Skikiewicz, R. Measuring Sustainable Development—The Creative Economy Perspective. Int. J. Sustain. Dev. World Ecol. 2019, 26, 635–645. [Google Scholar] [CrossRef]
- de Andrade Correa, F.; Voigt, C. The Paris Agreement and Net-Zero Emissions: What Role for the Land-Sector? Carbon Clim. Law Rev. CCLR 2021, 15, 1–12. [Google Scholar] [CrossRef]
- Mahajan, R.; Lim, W.M.; Sareen, M.; Kumar, S.; Panwar, R. Stakeholder Theory. J. Bus. Res. 2023, 166, 114104. [Google Scholar] [CrossRef]
- Lammers, J.C.; Garcia, M.A. Institutional Theory. In The SAGE Handbook of Organizational Communication: Advances in Theory, Research, and Methods; Putnam, L.L., Mumby, D.K., Eds.; SAGE Publications: Thousand Oaks, CA, USA, 2014; pp. 195–216. [Google Scholar]
- Teece, D.J. Dynamic Capabilities as (Workable) Management Systems Theory. J. Manag. Organ. 2018, 24, 359–368. [Google Scholar] [CrossRef]
- Odewole, P.O.; Oyinloye, M.A.; Oladesu, J.O. Proposing an Integrative Framework for Conducting Empirical Research on Culture-Inspired Product Design. J. Art Des. Music 2025, 4, 9. [Google Scholar] [CrossRef]
- Miao, Q.; Nduneseokwu, C. Environmental Leadership in Private Organizations. In Environmental Leadership in a VUCA Era; Springer Nature Singapore: Singapore, 2024; pp. 317–398. ISBN 978-981-96-0323-7. [Google Scholar]
- Vakkilainenen, J. Enterprise Architecture Models and Capabilities as a Strategic Domain: Is TOGAF Enough? Master’s Thesis, University of Vaasa, Vaasa, Finland, 2024. [Google Scholar]
- Thango, B. Guiding IT Growth and Sustaining Performance in SMEs through Enterprise Architecture and Information Management: A Systematic Review. Sustainability preprints. 2024. [Google Scholar] [CrossRef]
- Pal, D.K.D.; London, J.; Aakula, A.; Chitta, S. Implementing TOGAF for Large-Scale Healthcare Systems Integration. Internet Things Edge Comput. J. 2022, 2, 55–101. [Google Scholar]
- Grijalvo Martín, M.; Pacios Álvarez, A.; Ordieres-Meré, J.; Villalba-Díez, J.; Morales-Alonso, G. New Business Models from Prescriptive Maintenance Strategies Aligned with Sustainable Development Goals. Sustainability 2020, 13, 216. [Google Scholar] [CrossRef]
- Belo, J.M.E. Context-Aware Adaptive User Interfaces for Mixed Reality. PhD’s Thesis, Aarhus University, Aarhus, Denmark, 2023. [Google Scholar]
- Smit, W.A.; Lamprecht, C. A Control Risk Template to Address the Risks with the Implementation of Prescriptive Analytics. SAJBM 2024, 55, 15. [Google Scholar] [CrossRef]
- Bocken, N.M.; Short, S.W.; Rana, P.; Evans, S. A Literature and Practice Review to Develop Sustainable Business Model Archetypes. J. Clean. Prod. 2014, 65, 42–56. [Google Scholar] [CrossRef]
- Brenner, B. Transformative Sustainable Business Models in the Light of the Digital Imperative—A Global Business Economics Perspective. Sustainability 2018, 10, 4428. [Google Scholar] [CrossRef]
- Ehrenfeld, J. Sustainability by Design: A Subversive Strategy for Transforming Our Consumer Culture; Yale University Press: London, UK, 2008. [Google Scholar]
- Blomberg, S.; Erlandsson Ueda, J. Exploring the Regulatory and Institutional Challenges of Scandinavian Design Companies Upon Entering the Japanese Market: An International Business Study. Bachelor’s Thesis, Gothenburg University, Gothenburg, Sweden, 2024. [Google Scholar]
- Arnold, R.D.; Wade, J.P. A Definition of Systems Thinking: A Systems Approach. Procedia Comput. Sci. 2015, 44, 669–678. [Google Scholar] [CrossRef]
- Dangelico, R.M.; Pujari, D. Mainstreaming Green Product Innovation: Why and How Companies Integrate Environmental Sustainability. J Bus Ethics 2010, 95, 471–486. [Google Scholar] [CrossRef]
- Gliedt, T.; Parker, P. Green Community Entrepreneurship: Creative Destruction in the Social Economy. Int. J. Soc. Econ. 2007, 34, 538–553. [Google Scholar] [CrossRef]
- Nguyen-Viet, B. The Impact of Green Marketing Mix Elements on Green Customer Based Brand Equity in an Emerging Market. Asia-Pac. J. Bus. Adm. 2023, 15, 96–116. [Google Scholar] [CrossRef]
- Gupt, Y.; Sahay, S. Review of Extended Producer Responsibility: A Case Study Approach. Waste Manag Res 2015, 33, 595–611. [Google Scholar] [CrossRef]
- Ewe, S.Y.; Tjiptono, F. Green Behavior among Gen Z Consumers in an Emerging Market: Eco-Friendly versus Non-Eco-Friendly Products. Young Consum. 2023, 24, 234–252. [Google Scholar] [CrossRef]
- Alemu, B.A. Cultivating a Culture of Sustainability: The Role of Organizational Values and Leadership in Driving Sustainable Practices. Bus. Ethics Leadersh. 2025, 9, 79–94. [Google Scholar] [CrossRef]
- Mpati, P.D.Q. An Assessment of the Contribution of the Fashion Industry to Johannesburg’s Local Economic Development Initiatives: The Johannesburg Fashion District. Ph.D’s Thesis, University of Johannesburg, Johannesburg, South Africa, 2022. [Google Scholar]
- Browne, D.; O’Mahony, M.; Caulfield, B. How Should Barriers to Alternative Fuels and Vehicles Be Classified and Potential Policies to Promote Innovative Technologies Be Evaluated? J. Clean. Prod. 2012, 35, 140–151. [Google Scholar] [CrossRef]
- Unruh, G.; Kiron, D.; Kruschwitz, N.; Reeves, M.; Rubel, H.; Zum Felde, A.M. Investing for a Sustainable Future: Investors Care More about Sustainability than Many Executives Believe. MIT Sloan Manag. Rev. 2016, 57. Available online: https://www.csrwire.com/reports/70701/investors-care-more-about-sustainability-many-executives-believe (accessed on 25 June 2025).
- Häkkinen, T.; Belloni, K. Barriers and Drivers for Sustainable Building. Build. Res. Inf. 2011, 39, 239–255. [Google Scholar] [CrossRef]
- Keoleian, G.A.; Menerey, D. Sustainable Development by Design: Review of Life Cycle Design and Related Approaches. Air Waste 1994, 44, 645–668. [Google Scholar] [CrossRef]
- Hoffman, A.J.; Bazerman, M.H. Changing Practice on Sustainability: Understanding and Overcoming the Organizational and Psychological Barriers to Action. In Organizations and the Sustainability Mosaic; Edward Elgar Publishing: Camberley, UK, 2007. [Google Scholar]
- Serdyukov, P. Innovation in Education: What Works, What Doesn’t, and What to Do about It? J. Res. Innov. Teach. Learn. 2017, 10, 4–33. [Google Scholar] [CrossRef]
- Polk, B. Overcoming Barriers to Sustainable Fashion in Australia: Insights from Clothing Producers and Consumers. Aust. Sustain. Environ. Action 2024, 5. Available online: https://digitalcollections.sit.edu/asm2/5 (accessed on 25 June 2025).
- Weis, L.; Nikolić, G. Discussing the Role of Innovation in Green Entrepreneurship and Development. In Entrepreneurship and Development for a Green Resilient Economy; Emerald Publishing Limited: Leeds, UK, 2024; pp. 1–21. [Google Scholar]
- Tunji-Olayeni, P.; Kajimo-Shakantu, K.; Ayodele, T.O.; Babalola, O. Promoting Construction for Sustainability Transformation: The Perspective of Institutional Theory. Int. J. Build. Pathol. Adapt. 2023, 43, 933–950. [Google Scholar] [CrossRef]
- Wang, H.; Lu, X.; Hu, C.; Wang, H. Institutional Pressures and Servitization Paradox: The Moderating Effect of Organizational Identity Orientations. Front. Psychol. 2022, 13, 901732. [Google Scholar] [CrossRef] [PubMed]
- Stocker, A.; Alshawish, A.; Bor, M.; Vidler, J.; Gouglidis, A.; Scott, A.; Marnerides, A.; De Meer, H.; Hutchison, D. An ICT Architecture for Enabling Ancillary Services in Distributed Renewable Energy Sources Based on the SGAM Framework. Energy Inf. 2022, 5, 5. [Google Scholar] [CrossRef]
- Watson, P.; Mitchell, P.; Jones, D. Environmental Assessment for Commercial Buildings: Stakeholder Requirements and Tool Characteristics. CRC Constr. Innov. Brisb 2004. preprints. Available online: http://eprints.qut.edu.au/26859 (accessed on 25 June 2025).
- Miller, E.M. A Systems View on Organizations and Circular Economy. Ph.D. Thesis, Aalto University, Espoo, Finland, 2023. [Google Scholar]
- Guo, X. Personalized Government Online Services with Recommendation Techniques; University of Technology Sydney (Australia): Ultimo, NSW, Australia, 2006. [Google Scholar]
- Adams, R.; Jeanrenaud, S.; Bessant, J.; Denyer, D.; Overy, P. Sustainability-oriented Innovation: A Systematic Review. Int. J. Manag. Rev. 2016, 18, 180–205. [Google Scholar] [CrossRef]
- Liu, B.; Li, M.; Ji, Z.; Li, H.; Luo, J. Intelligent Productivity Transformation: Corporate Market Demand Forecasting with the Aid of an AI Virtual Assistant. J. Organ. End User Comput. 2024, 36, 1–27. [Google Scholar] [CrossRef]
- Duan, W.; Li, C. Be Alert to Dangers: Collapse and Avoidance Strategies of Platform Ecosystems. J. Bus. Res. 2023, 162, 113869. [Google Scholar] [CrossRef]
- Isabirye, E. Securing the AI Supply Chain: Mitigating Vulnerabilities in AI Model Development and Deployment. World J. Adv. Res. Rev. 2024, 22, 2336–2346. [Google Scholar] [CrossRef]
- Li, Y.; Li, G.; Xu, A.; Yao, F. Research on the Collaborative Mechanism of a Data Trading Market Based on a Four-Party Evolutionary Game in the Context of Digital Intelligence. Socio-Econ. Plan. Sci. 2025, 100, 102238. [Google Scholar] [CrossRef]
- Singh, K. The Search for a Sustainability Champion in Eco-Efficient New Product Development A Study of Australian Manufacturing Organisations. Ph.D. Thesis, University of Wollongong, Wollongong, NSW, Australia, 2024. [Google Scholar]
- Ilori, O.; Lawal, C.I.; Friday, S.C.; Isibor, N.J.; Chukwuma-Eke, E.C. A Framework for Environmental, Social, and Governance (ESG) Auditing: Bridging Gaps in Global Reporting Standards. Int. J. Soc. Sci. Except. Res. 2023, 2, 231–248. [Google Scholar] [CrossRef]
- Xu, A.; Dai, Y.; Hu, Z.; Qiu, K. Can Green Finance Policy Promote Inclusive Green Growth?-Based on the Quasi-Natural Experiment of China’s Green Finance Reform and Innovation Pilot Zone. Int. Rev. Econ. Financ. 2025, 100, 104090. [Google Scholar] [CrossRef]
- Florek-Paszkowska, A.; Ujwary-Gil, A. The Digital-Sustainability Ecosystem: A Conceptual Framework for Digital Transformation and Sustainable Innovation. J. Entrep. Manag. Innov. 2025, 21, 116–137. [Google Scholar] [CrossRef]
- Zhou, B.; Wang, Y.; Huang, S.; Qiao, G. Perceived Benefits and Tourist Willingness to Pay More in National Forest Parks: The Moderating Roles of Ecocentrism, Collectivism, and Power Distance. J. Vacat. Mark. 2025. [Google Scholar] [CrossRef]
- Dai, Y.; Tong, X.; Jia, X. Executives’ Legal Expertise and Corporate Innovation. Corp. Gov. 2024, 32, 954–983. [Google Scholar] [CrossRef]
- Mondal, S.; Singh, S.; Gupta, H. Analyzing the Indicators of Green Entrepreneurship for the Sustainable Circular Economy: A Mixed-Method Approach. Benchmarking Int. J. 2025. [Google Scholar] [CrossRef]
- Hamad, I.D. Sustainable Corporate Value Creation: A Conceptual. In Proceedings of the International Conference on Environmental Social, and Governance (ICESG 2024); Advances in Social Science, Education and Humanities Research; Springer Nature: Berlin/Heidelberg, Germany, 2025; Volume 889, p. 303. [Google Scholar]
- Singh, B.; Verma, P. How Does Intellectual Capital Drive Firm Performance via Dynamic Capabilities: Evidence from India. Int. J. Product. Perform. Manag. 2024, 73, 2136–2155. [Google Scholar] [CrossRef]
- Hussein, H.; Albadry, O.M.; Mathew, V.; Al-Romeedy, B.S.; Alsetoohy, O.; Abou Kamar, M.; Khairy, H.A. Digital Leadership and Sustainable Competitive Advantage: Leveraging Green Absorptive Capability and Eco-Innovation in Tourism and Hospitality Businesses. Sustainability 2024, 16, 5371. [Google Scholar] [CrossRef]
- Ozorhon, B.; Yelmen, M.; Caglayan, S. An Organizational Learning Model for Construction Companies. Int. J. Constr. Educ. Res. 2025, 2534333. [Google Scholar] [CrossRef]
- Sardana, D.; Terziovski, M.; Gupta, N. The Impact of Strategic Alignment and Responsiveness to Market on Manufacturing Firm’s Performance. Int. J. Prod. Econ. 2016, 177, 131–138. [Google Scholar] [CrossRef]
- Allison, M.K.; Bogulski, C.A.; McCoy, H.C.; Silva, R.; Hayes, C.J.; Andersen, J.A.; Eswaran, H. Facilitators and Barriers to Implementing the Project ECHO Model: Perspectives of 8 ECHO Implementation Teams. Med. Educ. Online 2025, 30, 2473476. [Google Scholar] [CrossRef]
- Hon, A.H.Y.; Bloom, M.; Crant, J.M. Overcoming Resistance to Change and Enhancing Creative Performance. J. Manag. 2014, 40, 919–941. [Google Scholar] [CrossRef]
- Kusi, M.; Zhao, F.; Sukamani, D. Impact of Perceived Organizational Support and Green Transformational Leadership on Sustainable Organizational Performance: A SEM Approach. Bus. Process Manag. J. 2021, 27, 1373–1390. [Google Scholar] [CrossRef]
- Wright, R.T.; Campbell, D.E.; Thatcher, J.B.; Roberts, N. Operationalizing Multidimensional Constructs in Structural Equation Modeling: Recommendations for IS Research. Commun. Assoc. Inf. Syst. 2012, 30, 23. [Google Scholar] [CrossRef]
- Beal, C.D.; Gurung, T.R.; Stewart, R.A. Demand-Side Management for Supply-Side Efficiency: Modeling Tailored Strategies for Reducing Peak Residential Water Demand. Sustain. Prod. Consum. 2016, 6, 1–11. [Google Scholar] [CrossRef]
- Rindfleish, J.M. Segment Profiling: Reducing Strategic Risk in Higher Education Management. J. High. Educ. Policy Manag. 2003, 25, 147–159. [Google Scholar] [CrossRef]
- Sepucha, K.R.; Borkhoff, C.M.; Lally, J.; Levin, C.A.; Matlock, D.D.; Ng, C.J.; Ropka, M.E.; Stacey, D.; Joseph-Williams, N.; Wills, C.E.; et al. Establishing the Effectiveness of Patient Decision Aids: Key Constructs and Measurement Instruments. BMC Med. Inf. Decis Mak 2013, 13. [Google Scholar] [CrossRef]
- Dwivedi, Y.K.; Janssen, M.; Slade, E.L.; Rana, N.P.; Weerakkody, V.; Millard, J.; Hidders, J.; Snijders, D. Driving Innovation through Big Open Linked Data (BOLD): Exploring Antecedents Using Interpretive Structural Modelling. Inf. Syst. Front. 2017, 19, 197–212. [Google Scholar] [CrossRef]
- Gohoungodji, P.; Amara, N. Art of Innovating in the Arts: Definitions, Determinants, and Mode of Innovation in Creative Industries, a Systematic Review. Rev. Manag. Sci. 2023, 17, 2685–2725. [Google Scholar] [CrossRef]
- Engert, S.; Rauter, R.; Baumgartner, R.J. Exploring the Integration of Corporate Sustainability into Strategic Management: A Literature Review. J. Clean. Prod. 2016, 112, 2833–2850. [Google Scholar] [CrossRef]
- Watson, R.; Wilson, H.N.; Smart, P.; Macdonald, E.K. Harnessing Difference: A Capability-Based Framework for Stakeholder Engagement in Environmental Innovation. J. Prod. Innov. Manag. 2018, 35, 254–279. [Google Scholar] [CrossRef]
- Chang, S.; Wu, B. Institutional Barriers and Industry Dynamics. Strateg. Manag. J. 2014, 35, 1103–1123. [Google Scholar] [CrossRef]
- Jenkins, J. Creative Discipline Education Shaping Entrepreneurial Outcomes in the Creative Industries, a Gender Perspective. Ph.D. Thesis, Birmingham City University, Birmingham, UK, 2024. [Google Scholar]
- Bloomfield, C. The Governance of Nutritional Care in Hospital Settings: A Pathway to Sustainable Development? Ph.D. Thesis, Cardiff University, Cardiff, UK, 2013. [Google Scholar]
- Qian, J. Governing China’s Digital Transformation: Industrial Policy, Regulatory Governance, and Innovation; Taylor & Francis: Oxfordshire, UK, 2025. [Google Scholar]
- Zhuang, J.; Khaskheli, M.B.; Shen, C.; Jafri, M.A.H.; Shamsi, I.H. A Comparative Study of Economic Activity and Sustainable Development in China and Three South Asian Countries. Discov. Sustain. 2025, 6, 170. [Google Scholar] [CrossRef]
- Waite, A.M. Leadership’s Influence on Innovation and Sustainability: A Review of the Literature and Implications for HRD. Eur. J. Train. Dev. 2013, 38, 15–39. [Google Scholar] [CrossRef]
- Kay, M.J.; Kay, S.A.; Tuininga, A.R. Green Teams: A Collaborative Training Model. J. Clean. Prod. 2018, 176, 909–919. [Google Scholar] [CrossRef]
- Done, A.; Voss, C.; Rytter, N.G. Best Practice Interventions: Short-Term Impact and Long-Term Outcomes. J. Oper. Manag. 2011, 29, 500–513. [Google Scholar] [CrossRef]
- Selvaraj, J.T. Aligning AI Systems with Corporate Sustainability and CSR Strategies: Providing Actionable Insights and Guidelines for Enhanced Integration. Master’s Thesis, La Salle-Ramon Llull University, Barcelona, Spain, 2024. Available online: https://urn.fi/URN:NBN:fi-fe2024081464821 (accessed on 25 June 2025).
- Sankala, A. Strategic Alignment: Evaluating Organizational Processes through the Lens of Global Standardization. Master’s Thesis, Haaga-Helia University of Applied Sciences, Helsinki, Finland, 2024. [Google Scholar]
- Uusitalo, P.; Peltokorpi, A.; Seppänen, O.; Alhava, O. Towards Systemic Transformation in the Construction Industry: A Complex Adaptive Systems Perspective. Constr. Innov. 2024, 24, 341–368. [Google Scholar] [CrossRef]
- Fredduzzi, G. Tools for Sustainable Design Strategies: Optimization of Integrated BIM-Blockchain Technologies and Protocols for Applying Green Public Procurement (GPP) Requirements to the Intervention on the Existing Built Environment. Master’s Thesis, Università Degli Studi di Ferrara, Ferrara, Italy, 2025. Available online: https://tesidottorato.depositolegale.it/handle/20.500.14242/218585 (accessed on 25 June 2025).
- Luo, J.; Zhuo, W.; Xu, B. The Bigger, the Better? Optimal NGO Size of Human Resources and Governance Quality of Entrepreneurship in Circular Economy. Manag. Decis. 2024, 62, 2472–2509. [Google Scholar] [CrossRef]
- Wescott, G. Partnerships for Capacity Building: Community, Governments and Universities Working Together. Ocean Coast. Manag. 2002, 45, 549–571. [Google Scholar] [CrossRef]
- Genç, E.; Di Benedetto, C.A. Cross-Functional Integration in the Sustainable New Product Development Process: The Role of the Environmental Specialist. Ind. Mark. Manag. 2015, 50, 150–161. [Google Scholar] [CrossRef]
- Al-Saeed, Y.; Parn, E.; Edwards, D.J.; Scaysbrook, S. A Conceptual Framework for Utilising BIM Digital Objects (BDO) in Manufacturing Design and Production: A Case Study. J. Eng. Des. Technol. 2019, 17, 960–984. [Google Scholar] [CrossRef]
- Sheta, S.V. A Comprehensive Analysis of Real-Time Data Processing Architectures for High-Throughput Applications; IAEME: Tamil Nadu, India, 2022. [Google Scholar]
- Ahmed, M.D.; Sundaram, D. Sustainability Modelling and Reporting: From Roadmap to Implementation. Decis. Support Syst. 2012, 53, 611–624. [Google Scholar] [CrossRef]
- Casillas, R.P. Evolutive System Architecture Design: Design, Optimization, and Implementation of Adaptable, Regenerative, and Reactive Complex System Architectures in the Era of Climate Scarcity. Ph.D. Thesis, Université de Strasbourg, Strasbourg, France, 2021. [Google Scholar]
- Shen, M.; Ma, N.; Chen, Q. Has Green Finance Policy Promoted Ecologically Sustainable Development under the Constraints of Government Environmental Attention? J. Clean. Prod. 2024, 450, 141854. [Google Scholar] [CrossRef]
- Moyanga, R. Refugee Status Determination in South Africa: A Systematic Literature Review. Master’s Thesis, University of Cape Town, Cape Town, South Africa, 2023. [Google Scholar]
- Yang, A. Sustainable Finance Exploration: Analyzing the Impact of Environmental, Social, Governance (ESG) Information Disclosure in the Supply Chain. Supply Chain Sustain. Res. SCSR 2024, 3, 15–31. [Google Scholar]
- Mangal, P.; Lakshmi, D.; Nagpal, N. Cross-Sectoral Collaborations for Advancing Renewable Energy and Conservation Goals. In Digital Innovations for Renewable Energy and Conservation; IGI Global: Hershey, PN, USA, 2025; pp. 47–74. [Google Scholar]
- Gao, Y.; Ning, J.; Zhang, M. An Evolutionary Game Dynamic Analysis of Enterprise Technological Innovation Implementation Strategy: From the Perspective of Green Bonds. IEEE Trans. Eng. Manag. 2024, 71, 11551–11564. [Google Scholar] [CrossRef]







| Model | Stakeholder Integration | Workflow Adaptability | Lifecycle Traceability | Sector-Specific Application | Creative Economy Fit |
|---|---|---|---|---|---|
| SGAM | Moderate | Low | High | Strong in energy/utilities | Low |
| DERA | Low | Medium | Medium | Industrial design-centric | Limited |
| CEEDS | High | Medium | High | Circular economy projects | Moderate |
| Description | Component 1 | Component 2 | Component 3 | Component 4 | Component 5 |
|---|---|---|---|---|---|
| Driver_1 | −0.213 | −0.190 | 0.161 | −0.208 | −0.009 |
| Driver_2 | −0.003 | −0.134 | −0.297 | 0.071 | −0.032 |
| Driver_3 | −0.299 | −0.067 | −0.089 | −0.081 | 0.089 |
| Driver_4 | 0.217 | −0.048 | −0.303 | 0.062 | −0.221 |
| Driver_5 | −0.154 | 0.354 | −0.038 | −0.242 | −0.289 |
| Driver_6 | −0.268 | −0.135 | 0.216 | −0.001 | −0.176 |
| Driver_7 | 0.017 | −0.152 | −0.294 | −0.368 | 0.000 |
| Driver_8 | −0.051 | 0.304 | 0.203 | 0.128 | 0.209 |
| Driver_9 | −0.128 | 0.092 | −0.421 | 0.317 | −0.096 |
| Driver_10 | 0.245 | 0.408 | 0.088 | 0.223 | −0.045 |
| Driver_11 | 0.298 | −0.093 | 0.166 | −0.086 | −0.262 |
| Driver_12 | −0.421 | 0.097 | −0.014 | 0.007 | 0.085 |
| Driver_13 | −0.117 | 0.108 | −0.405 | 0.293 | 0.050 |
| Driver_14 | −0.088 | 0.231 | 0.053 | −0.426 | 0.439 |
| Driver_15 | −0.118 | 0.312 | 0.032 | −0.157 | −0.415 |
| Driver_16 | 0.224 | 0.137 | −0.305 | −0.170 | 0.217 |
| Driver_17 | −0.002 | −0.034 | −0.202 | −0.384 | −0.400 |
| Driver_18 | −0.269 | 0.246 | 0.075 | 0.069 | −0.256 |
| Driver_19 | −0.033 | −0.301 | 0.241 | 0.257 | −0.223 |
| Driver_20 | −0.301 | −0.173 | −0.174 | −0.044 | 0.017 |
| Driver_21 | 0.357 | 0.032 | 0.040 | −0.174 | −0.057 |
| Driver_22 | −0.005 | 0.350 | 0.014 | 0.039 | −0.061 |
| Fit Index | Value | Threshold for Good Fit |
|---|---|---|
| CFI | 0.95 | >0.90 |
| TLI | 0.93 | >0.90 |
| RMSEA | 0.04 | <0.06 |
| SRMR | 0.06 | <0.08 |
| GFI | 0.91 | >0.90 |
| χ2/df | 1.92 | <3.00 |
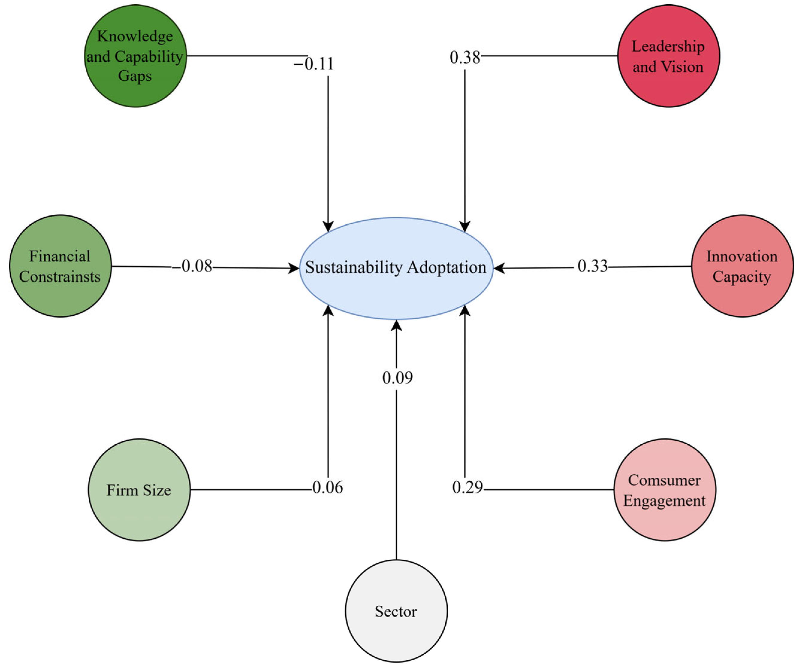
| Path | Standardized Coefficient (β) | p-Value |
|---|---|---|
| Leadership and Vision → Sustainability Adoption | 0.38 | 0 |
| Innovation Capacity → Sustainability Adoption | 0.33 | 0.001 |
| Consumer Engagement → Sustainability Adoption | 0.29 | 0.005 |
| Financial Constraints → Sustainability Adoption | −0.08 | 0.112 |
| Knowledge and Capability Gaps → Sustainability Adoption | −0.11 | 0.087 |
| Firm Size → Sustainability Adoption | 0.06 | 0.231 |
| Sector → Sustainability Adoption | 0.09 | 0.147 |
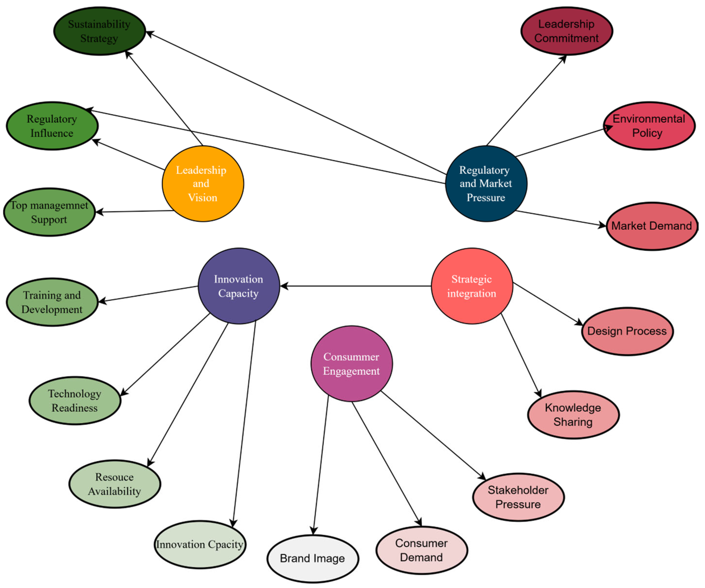
| Model Component | Stakeholder Group | Responsibilities | Expected Benefits |
|---|---|---|---|
| Leadership and Vision | Corporate Executives (C-Suite) | Set strategic vision, allocate resources, sponsor innovation | Strategic alignment, long-term competitiveness |
| Regulatory and Market Pressure | Regulatory Bodies, Industry Associations | Impose compliance norms, offer incentives for sustainable practices | Regulatory alignment, improved policy responsiveness |
| Innovation Capacity | R&D Departments, Design Leads | Develop sustainable products, test prototypes, lead eco-innovation | Enhanced capability, IP generation, design differentiation |
| Consumer Engagement | Marketing, UX Teams, Brand Managers | Communicate sustainability, engage feedback loops with customers | Brand loyalty, improved customer retention |
| Strategic Integration | Project Managers, System Integrators | Coordinate cross-functional initiatives, harmonize workflows | Process efficiency, reduction of lifecycle bottlenecks |
| Sustainability Adoption | Whole Enterprise | Collective implementation of sustainable design policies | Reputation enhancement, long-term viability |
| Description | Component 1 | Component 2 | Component 3 | Component 4 | Component 5 |
|---|---|---|---|---|---|
| Barrier_1 | 0.300 | 0.057 | 0.070 | 0.362 | 0.024 |
| Barrier_2 | −0.303 | 0.109 | −0.237 | −0.050 | −0.271 |
| Barrier_3 | 0.466 | 0.165 | −0.209 | 0.037 | 0.144 |
| Barrier_4 | −0.100 | −0.158 | 0.489 | 0.145 | −0.195 |
| Barrier_5 | 0.390 | 0.170 | 0.210 | −0.223 | 0.042 |
| Barrier_6 | −0.365 | 0.184 | 0.175 | −0.107 | 0.144 |
| Barrier_7 | 0.113 | −0.258 | −0.311 | 0.338 | −0.227 |
| Barrier_8 | −0.259 | −0.064 | 0.217 | 0.414 | 0.119 |
| Barrier_9 | 0.104 | −0.124 | 0.006 | −0.057 | −0.152 |
| Barrier_10 | 0.113 | −0.003 | 0.336 | −0.374 | −0.302 |
| Barrier_11 | 0.095 | 0.057 | −0.117 | −0.043 | −0.618 |
| Barrier_12 | −0.098 | −0.298 | −0.067 | −0.234 | −0.184 |
| Barrier_13 | 0.155 | 0.465 | −0.155 | −0.086 | −0.154 |
| Barrier_14 | 0.006 | 0.107 | 0.286 | 0.228 | −0.430 |
| Barrier_15 | 0.249 | −0.507 | −0.081 | 0.161 | −0.009 |
| Barrier_16 | −0.255 | 0.288 | −0.326 | 0.173 | −0.071 |
| Barrier_17 | 0.028 | −0.218 | −0.002 | −0.340 | 0.174 |
| Barrier_18 | 0.176 | 0.277 | 0.295 | 0.257 | 0.076 |
| Cluster Label | Barrier-Dominated Firms | Strategically-Aligned Firms | Innovation-Driven Firms |
|---|---|---|---|
| Driver_1 | 0.063 | −0.183 | 0.144 |
| Driver_2 | 0.244 | −0.290 | 0.117 |
| Driver_3 | 0.175 | −0.435 | 0.321 |
| Driver_4 | −0.424 | 0.243 | 0.070 |
| Driver_5 | 0.216 | −0.333 | 0.184 |
| Driver_6 | 0.191 | −0.467 | 0.342 |
| Driver_7 | −0.279 | −0.223 | 0.447 |
| Driver_8 | 0.146 | −0.122 | 0.017 |
| Driver_9 | 0.126 | 0.123 | −0.225 |
| Driver_10 | 0.080 | 0.199 | −0.270 |
| Driver_11 | −0.569 | 0.182 | 0.245 |
| Driver_12 | 0.449 | −0.366 | 0.039 |
| Driver_13 | 0.804 | −0.120 | −0.489 |
| Driver_14 | 0.244 | −0.168 | −0.010 |
| Driver_15 | 0.260 | −0.340 | 0.157 |
| Driver_16 | 0.027 | 0.202 | −0.232 |
| Driver_17 | 0.116 | −0.164 | 0.082 |
| Driver_18 | 0.442 | −0.199 | −0.130 |
| Driver_19 | −0.056 | −0.156 | 0.206 |
| Driver_20 | 0.430 | −0.025 | −0.304 |
| Driver_21 | −0.122 | 0.208 | −0.125 |
| Driver_22 | 0.347 | −0.158 | −0.101 |
| Barrier_1 | 0.349 | −0.419 | 0.172 |
| Barrier_2 | 0.172 | 0.055 | −0.189 |
| Barrier_3 | −0.004 | −0.257 | 0.272 |
| Barrier_4 | 0.064 | 0.123 | −0.178 |
| Barrier_5 | −0.145 | 0.171 | −0.069 |
| Barrier_6 | 0.027 | 0.248 | −0.280 |
| Barrier_7 | 0.473 | −0.611 | 0.277 |
| Barrier_8 | 0.197 | 0.107 | −0.263 |
| Barrier_9 | 0.453 | −0.145 | −0.195 |
| Barrier_10 | −0.097 | 0.008 | 0.066 |
| Barrier_11 | 0.047 | −0.257 | 0.233 |
| Barrier_12 | −0.190 | −0.040 | 0.187 |
| Barrier_13 | 0.178 | −0.173 | 0.044 |
| Barrier_14 | 0.168 | 0.011 | −0.140 |
| Barrier_15 | −0.211 | −0.300 | 0.476 |
| Barrier_16 | −0.131 | −0.032 | 0.134 |
| Barrier_17 | −0.276 | 0.039 | 0.171 |
| Barrier_18 | 0.124 | 0.004 | −0.099 |
Disclaimer/Publisher’s Note: The statements, opinions and data contained in all publications are solely those of the individual author(s) and contributor(s) and not of MDPI and/or the editor(s). MDPI and/or the editor(s) disclaim responsibility for any injury to people or property resulting from any ideas, methods, instructions or products referred to in the content. |
© 2025 by the authors. Licensee MDPI, Basel, Switzerland. This article is an open access article distributed under the terms and conditions of the Creative Commons Attribution (CC BY) license (https://creativecommons.org/licenses/by/4.0/).
Share and Cite
Yang, X.; Zhang, L. Drivers and Barriers for Sustainable Design Adoption in Creative Economy Enterprises: A Corporate Strategy Perspective. Sustainability 2025, 17, 8805. https://doi.org/10.3390/su17198805
Yang X, Zhang L. Drivers and Barriers for Sustainable Design Adoption in Creative Economy Enterprises: A Corporate Strategy Perspective. Sustainability. 2025; 17(19):8805. https://doi.org/10.3390/su17198805
Chicago/Turabian StyleYang, Xiaoyang, and Liwei Zhang. 2025. "Drivers and Barriers for Sustainable Design Adoption in Creative Economy Enterprises: A Corporate Strategy Perspective" Sustainability 17, no. 19: 8805. https://doi.org/10.3390/su17198805
APA StyleYang, X., & Zhang, L. (2025). Drivers and Barriers for Sustainable Design Adoption in Creative Economy Enterprises: A Corporate Strategy Perspective. Sustainability, 17(19), 8805. https://doi.org/10.3390/su17198805

