Chaos-Enhanced Harris Hawks Optimizer for Cascade Reservoir Operation with Ecological Flow Similarity
Abstract
1. Introduction
- A new ecological scheduling model is proposed, which incorporates the natural flow regime to more accurately represent hydrological conditions under ecological demand.
- Utilizing the skew tent chaotic map for population initialization significantly improves both the quality and diversity of initial solutions.
- Introducing a random mutation strategy with Q-learning, along with incorporating an adaptive exploration strategy, enhances the ability of algorithm to navigate complex solution spaces, improve exploration efficiency, and avoid premature convergence.
- The method demonstrates superior search accuracy and convergence efficiency in optimizing four cascade reservoirs in the Jinsha River Basin, highlighting its strong potential for practical engineering applications.
2. Problem Formulation
2.1. Dynamic Time Warping (DTW) Based on Sakoe-Chiba Band
2.2. Objective Function
2.3. Operation Constraints
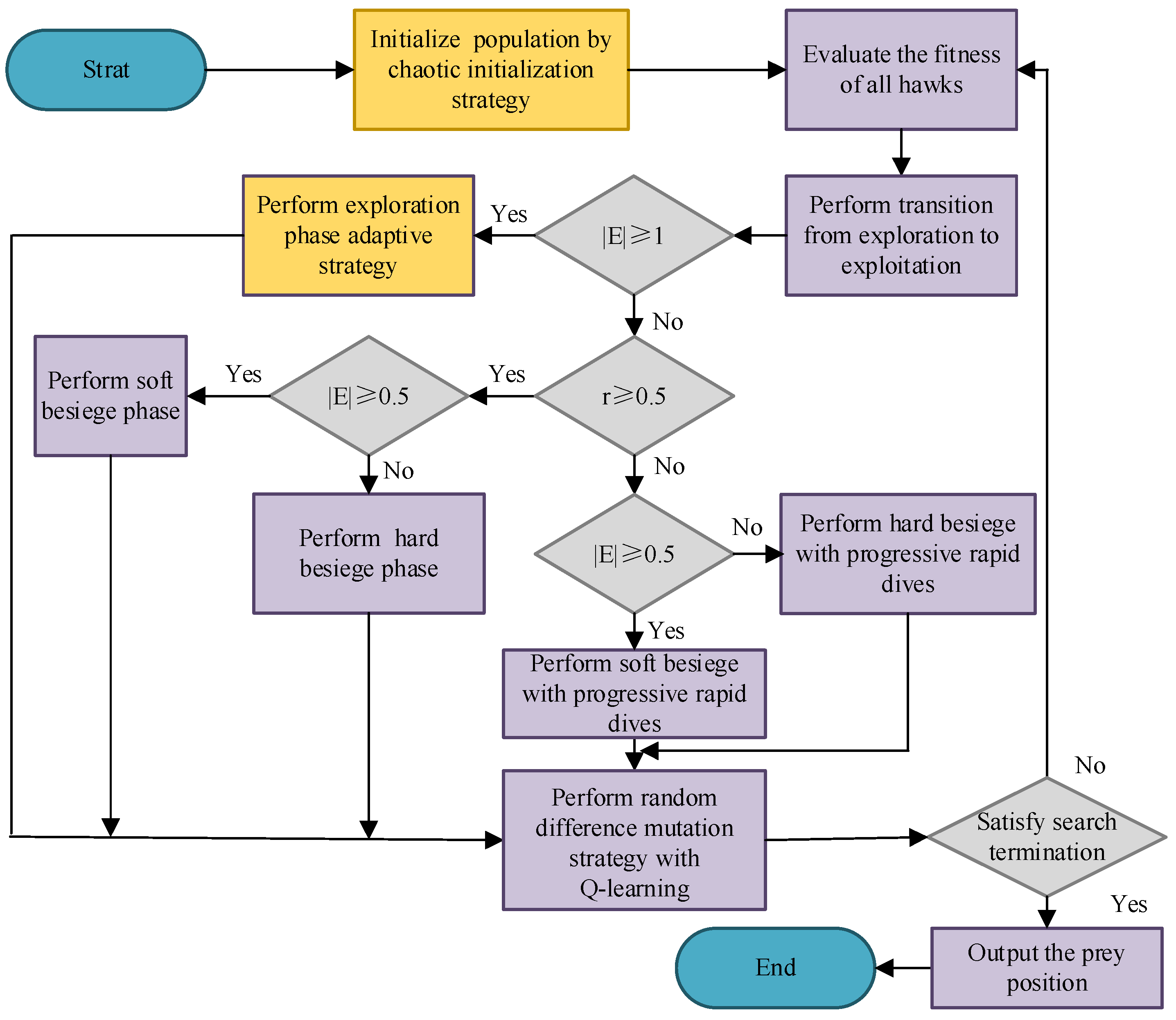
3. Proposed Chaotic-Enhanced Harris Hawks Optimizer (CEHHO)
3.1. Harris Hawks Optimizer (HHO)
3.1.1. Exploration Phase
3.1.2. Transition from Exploration to Exploitation
3.1.3. Exploitation Phase
- (a). Soft besiege
- (b). Hard besiege
- (c). Soft besiege with progressive rapid dives
- (d). Hard besiege with progressive rapid dives
3.2. Chaotic Population Initialization Strategy
3.3. Exploration Phase Adaptive Strategy
3.4. Random Difference Mutation Strategy with Q-Learning
| Algorithm 1: The adaptive adjustment process of the Q-learning algorithm |
| 1. Initialize the Q-table and randomly select the initial state st. 2. While the search termination condition is not met do: 3. (a). Select the optimal action at from the Q-table based on the current state st; 4. (b). Execute the action at and obtain reward r based on the environment; 5. (c). Calculate the maximum Q-value for the next state st+1; 6. (d). Update the Q-table using the formula by Equation (26); 7. (e). Update the current state: st = st+1; 8. Output: State s. |
3.5. The Execution Process of CEHHO
4. Experimental Implementation
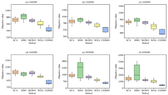
4.1. Case Study 1: Analysis in Different Typical Year
4.2. Case Study 2: Different Guaranteed Output
5. Conclusions
Author Contributions
Funding
Institutional Review Board Statement
Informed Consent Statement
Data Availability Statement
Acknowledgments
Conflicts of Interest
References
- Shah, Z.; Kumar, M.D. In the midst of the large dam controversy: Objectives, criteria for assessing large water storages in the developing world. Water Resour. Manag. 2008, 22, 1799–1824. [Google Scholar] [CrossRef]
- Yun, X.; Tang, Q.; Wang, J.; Liu, X.; Zhang, Y.; Lu, H.; Wang, Y.; Zhang, L.; Chen, D. Impacts of climate change and reservoir operation on streamflow and flood characteristics in the Lancang-Mekong River Basin. J. Hydrol. 2020, 590, 125472. [Google Scholar] [CrossRef]
- Xu, Y.; Jiang, Z.; Dai, Y.; Li, Z.; Liu, Y.; Gu, L. Ancient wisdom: A new perspective on the past and future Chinese precipitation patterns based on the twenty-four solar terms. J. Hydrol. 2024, 641, 131873. [Google Scholar] [CrossRef]
- Lei, X.; Zhang, J.; Wang, H.; Wang, M.; Khu, S.; Li, Z.; Tan, Q. Deriving mixed reservoir operating rules for flood control based on weighted non-dominated sorting genetic algorithm II. J. Hydrol. 2018, 564, 967–983. [Google Scholar] [CrossRef]
- Yang, G.; Guo, S.; Liu, P.; Li, L.; Liu, Z. Multiobjective cascade reservoir operation rules and uncertainty analysis based on PA-DDS algorithm. J. Water Resour. Plan. Manag. 2017, 143, 04017025. [Google Scholar] [CrossRef]
- Fantin-Cruz, I.; Pedrollo, O.; Girard, P.; Zeilhofer, P.; Hamilton, S.K. Effects of a diversion hydropower facility on the hydrological regime of the Correntes River, a tributary to the Pantanal floodplain, Brazil. J. Hydrol. 2015, 531, 810–820. [Google Scholar] [CrossRef]
- Li, F.; Wei, J.; Qiu, J.; Jiang, H. Determining the most effective flow rising process to stimulate fish spawning via reservoir operation. J. Hydrol. 2020, 582, 124490. [Google Scholar] [CrossRef]
- Luo, W.; Luo, X.; Lu, J.; Bo, M. Contribution of the reservoir backflow to the eutrophication of its tributary: A case study of the Xiangxi River, China. Hydrol. Res. 2022, 53, 467–482. [Google Scholar] [CrossRef]
- Ehsani, N.; Vörösmarty, C.J.; Fekete, B.M.; Stakhiv, E.Z. Reservoir operations under climate change: Storage capacity options to mitigate risk. J. Hydrol. 2017, 555, 435–446. [Google Scholar] [CrossRef]
- Suwal, N.; Huang, X.; Kuriqi, A.; Chen, Y.; Pandey, K.P.; Bhattarai, K.P. Optimisation of cascade reservoir operation considering environmental flows for different environmental management classes. Renew. Energy 2020, 158, 453–464. [Google Scholar] [CrossRef]
- Scott Winton, R.; Calamita, E.; Wehrli, B. Reviews and syntheses: Dams, water quality and tropical reservoir stratification. Biogeosciences 2019, 16, 1657–1671. [Google Scholar] [CrossRef]
- Li, B.; Chen, N.; Wang, W.; Wang, C.; Schmitt, R.J.P.; Lin, A.; Daily, G.C. Eco-environmental impacts of dams in the Yangtze River Basin, China. Sci. Total Environ. 2021, 774, 145743. [Google Scholar] [CrossRef] [PubMed]
- Yan, M.; Fang, G.; Dai, L.; Tan, Q.; Huang, X. Optimizing reservoir operation considering downstream ecological demands of water quantity and fluctuation based on IHA parameters. J. Hydrol. 2021, 600, 126647. [Google Scholar] [CrossRef]
- Wang, Y.; Liu, P.; Dou, M.; Li, H.; Ming, B.; Gong, Y.; Yang, Z. Reservoir ecological operation considering outflow variations across different time scales. Ecol. Indic. 2021, 125, 107582. [Google Scholar] [CrossRef]
- Huang, K.; Liu, P.; Ming, B.; Kim, J.; Gong, Y. Economic operation of a wind-solar-hydro complementary system considering risks of output shortage, power curtailment and spilled water. Appl. Energy 2021, 290, 116805. [Google Scholar] [CrossRef]
- Niu, W.J.; Feng, Z.K.; Li, Y.R.; Liu, S. Cooperation Search Algorithm for Power Generation Production Operation Optimization of Cascade Hydropower Reservoirs. Water Resour. Manag. 2021, 35, 2465–2485. [Google Scholar] [CrossRef]
- Niu, W.J.; Feng, Z.K.; Jiang, Z.Q.; Wang, S.; Liu, S.; Guo, W.; Song, Z.G. Enhanced harmony search algorithm for sustainable ecological operation of cascade hydropower reservoirs in river ecosystem. Environ. Res. Lett. 2021, 16, 055013. [Google Scholar] [CrossRef]
- Abhijnan, A.; Desai, K.; Wang, J.; Rodríguez-Martínez, A.; Dkhili, N.; Jellema, R.; Grossmann, I.E. Mixed-Integer Nonlinear Programming Model for Optimal Field Management for Carbon Capture and Storage. Ind. Eng. Chem. Res. 2024, 63, 12053–12063. [Google Scholar] [CrossRef]
- Ginting, B.M.; Harlan, D.; Taufik, A.; Ginting, H. Optimization of reservoir operation using linear program, case study of Riam Jerawi Reservoir, Indonesia. Int. J. River Basin Manag. 2017, 15, 187–198. [Google Scholar] [CrossRef]
- Rani, D.; Pant, M.; Jain, S.K. Dynamic programming integrated particle swarm optimization algorithm for reservoir operation. Int. J. Syst. Assur. Eng. Manag. 2020, 11, 515–529. [Google Scholar] [CrossRef]
- Wang, W.; Jia, B.; Simonovic, S.P.; Wu, S.; Fan, Z.; Ren, L. Comparison of Representative Heuristic Algorithms for Multi-Objective Reservoir Optimal Operation. Water Resour. Manag. 2021, 35, 2741–2762. [Google Scholar] [CrossRef]
- Beiranvand, B.; Ashofteh, P.S. A Systematic Review of Optimization of Dams Reservoir Operation Using the Meta-heuristic Algorithms. Water Resour. Manag. 2023, 37, 3457–3526. [Google Scholar] [CrossRef]
- Lai, V.; Huang, Y.F.; Koo, C.H.; Ahmed, A.N.; El-Shafie, A. A Review of Reservoir Operation Optimisations: From Traditional Models to Metaheuristic Algorithms. Arch. Comput. Methods Eng. 2022, 29, 3435–3457. [Google Scholar] [CrossRef]
- Abualigah, L.; Elaziz, M.A.; Khasawneh, A.M.; Alshinwan, M.; Ibrahim, R.A.; Al-qaness, M.A.A.; Mirjalili, S.; Sumari, P.; Gandomi, A.H. Meta-heuristic optimization algorithms for solving real-world mechanical engineering design problems: A comprehensive survey, applications, comparative analysis, and results. Neural Comput. Appl. 2022, 34, 4081–4110. [Google Scholar] [CrossRef]
- Dadrasajirlou, Y.; Karami, H. A survey of different Whale Optimization Algorithm applications in water engineering and management. In Handbook of Whale Optimization Algorithm; Elsevier: Amsterdam, The Netherlands, 2023; pp. 613–624. [Google Scholar]
- Moradi-Far, S.; Ashofteh, P.S.; Loáiciga, H.A. Development of the marine predators algorithm for optimizing the performance of water supply reservoirs. Environ. Dev. Sustain. 2024, 27, 12871–12892. [Google Scholar] [CrossRef]
- Shen, X.; Wu, Y.; Li, L.; He, P.; Zhang, T. A Novel Hybrid Algorithm Based on Beluga Whale Optimization and Harris Hawks Optimization for Optimizing Multi-Reservoir Operation. Water Resour. Manag. 2024, 38, 4883–4909. [Google Scholar] [CrossRef]
- Peng, L.; Li, X.; Yu, L.; Heidari, A.A.; Chen, H.; Liang, G. Q-learning guided mutational Harris hawk optimizer for high-dimensional gene data feature selection. Appl. Soft Comput. 2024, 161, 111734. [Google Scholar] [CrossRef]
- Haris, U.; Kabeer, V.; Afsal, K. Breast cancer segmentation using hybrid HHO-CS SVM optimization techniques. Multimed. Tools Appl. 2024, 83, 69145–69167. [Google Scholar]
- Peng, Z.; Pirozmand, P.; Xiong, Y. Improved Harris Hawks Optimizer algorithm to solve the multi-depot open vehicle routing problem. Evol. Intell. 2024, 17, 2495–2513. [Google Scholar] [CrossRef]
- Salvador, S.; Chan, P. Toward accurate dynamic time warping in linear time and space. Intell. Data Anal. 2007, 11, 561–580. [Google Scholar] [CrossRef]
- Boujnah, S.; Ferjaoui, R.; Khalifa, A.B.; Amara, N.E.B.; Sourin, A.; Sourina, O.; Rosenberger, C. Hybrid approach for speaker recognition based on formant and pitch extraction. In Proceedings of the 2023 International Conference on Cyberworlds (CW), Sousse, Tunisia, 3–5 October 2023; Institute of Electrical and Electronics Engineers Inc.: New York, NY, USA, 2023; pp. 365–372. [Google Scholar]
- Li, H.; Hu, H. Head Gesture Recognition Combining Activity Detection and Dynamic Time Warping. J. Imaging 2024, 10, 123. [Google Scholar] [CrossRef] [PubMed]
- Middlehurst, M.; Schäfer, P.; Bagnall, A. Bake off redux: A review and experimental evaluation of recent time series classification algorithms. Data Min. Knowl. Discov. 2024, 38, 1958–2031. [Google Scholar] [CrossRef]
- Geler, Z.; Kurbalija, V.; Ivanovic, M.; Radovanovic, M.; Dai, W.; Koprinkova-Hristova, P.; Yildirim, T.; Piuri, V.; Iliadis, L.; Camacho, D. Dynamic Time Warping: Itakura vs Sakoe-Chiba. In Proceedings of the IEEE International Symposium on INnovations in Intelligent SysTems and Applications (INISTA), Sofia, Bulgaria, 3–5 July 2019; Institute of Electrical and Electronics Engineers Inc.: New York, NY, USA, 2019. [Google Scholar]
- Behnamfar, M.R.; Abasi, M. Uncertainty Management in Short-Term Self-Scheduling Unit Commitment Using Harris Hawks Optimization Algorithm. J. Oper. Autom. Power Eng. 2024, 12, 280–295. [Google Scholar]
- Li, M.W.; Lei, Y.Z.; Yang, Z.Y.; Huang, H.P.; Hong, W.C. An optimization method for maintenance routing and scheduling in offshore wind farms based on chaotic quantum Harris hawks optimization. Ocean Eng. 2024, 308, 118306. [Google Scholar] [CrossRef]
- Agushaka, J.O.; Ezugwu, A.E.; Abualigah, L.; Alharbi, S.K.; Khalifa, H.A.E. Efficient initialization methods for population-based metaheuristic algorithms: A comparative study. Arch. Comput. Methods Eng. 2023, 30, 1727–1787. [Google Scholar] [CrossRef]
- Rahnamayan, S.; Tizhoosh, H.R.; Salama, M.M. A novel population initialization method for accelerating evolutionary algorithms. Comput. Math. Appl. 2007, 53, 1605–1614. [Google Scholar] [CrossRef]
- Pervaiz, S.; Bangyal, W.H.; Ashraf, A.; Nisar, K.; Haque, M.R.; Ibrahim, A.; Ag, A.B.; Chowdhry, B.; Rasheed, W.; Rodrigues, J.J. Comparative research directions of population initialization techniques using PSO algorithm. Intell. Autom. Soft Comput. 2022, 32, 1427–1444. [Google Scholar] [CrossRef]
- Rong, H. Design of automatic block section signalling layout of appling chaos embedded particle swarm optimization algorithm based on skew tent map. In Informatics in Control, Automation and Robotics; Lecture Notes in Electrical Engineering; Springer: Berlin/Heidelberg, Germany, 2011; pp. 785–792. [Google Scholar]
- Bilal; Pant, M.; Zaheer, H.; Garcia-Hernandez, L.; Abraham, A. Differential Evolution: A review of more than two decades of research. Eng. Appl. Artif. Intell. 2020, 90, 103479. [Google Scholar] [CrossRef]
- Abualigah, L.; Diabat, A. Advances in Sine Cosine Algorithm: A comprehensive survey. Artif. Intell. Rev. 2021, 54, 2567–2608. [Google Scholar] [CrossRef]
- Ebrahimi, S.M.; Hasanzadeh, S.; Khatibi, S. Parameter identification of fuel cell using Repairable Grey Wolf Optimization algorithm. Appl. Soft Comput. 2023, 147, 110791. [Google Scholar] [CrossRef]
- Sapnken, F.E.; Khalili Tazehkandgheshlagh, A.; Salomon Diboma, B.; Hamaidi, M.; Gopdjim Noumo, P.; Wang, Y.; Gaston Tamba, J. A whale optimization algorithm-based multivariate exponential smoothing grey-holt model for electricity price forecasting. Expert Syst. Appl. 2024, 255, 124663. [Google Scholar] [CrossRef]














| Algorithm | Parameters | Value |
|---|---|---|
| SCA | Constant factor a | 2.0 |
| RGWO | Convergence constant a | Decreased linearly from 2 to 0 |
| Design parameters ep | 5 | |
| Design parameters et | 10 | |
| WOA | Constant a | 2.0 |
| Random factor l | [−1, 1] | |
| HHO | Initial escape energy E0 | Randomly varies within the range [−1, 1] |
| Constant β | 1.5 | |
| CEHHO | Initial escape energy E0 | Randomly varies within the range [−1, 1] |
| Crossover probably cr | Gaussian distribution with mean 0.6 and variance 0.1 | |
| learning rate α | 0.1 | |
| discount factor γ | 0.9 |
| Frequency | Indictor | SCA | RGWO | WOA | HHO | CEHHO |
|---|---|---|---|---|---|---|
| 25% | Best | 639.62 | 633.75 | 602.85 | 618.84 | 422.77 |
| Median | 754.16 | 709.38 | 660.54 | 823.29 | 613.87 | |
| Mean | 755.74 | 716.89 | 682.72 | 827.45 | 538.33 | |
| Worst | 858.07 | 794.51 | 789.00 | 968.31 | 622.91 | |
| STD | 65.59 | 52.71 | 63.50 | 85.24 | 90.35 | |
| 50% | Best | 420.91 | 482.77 | 308.17 | 504.00 | 235.00 |
| Median | 644.57 | 569.29 | 471.01 | 697.42 | 241.79 | |
| Mean | 620.26 | 565.51 | 482.48 | 697.48 | 244.42 | |
| Worst | 750.59 | 668.71 | 649.82 | 816.61 | 267.91 | |
| STD | 85.68 | 48.03 | 91.66 | 96.02 | 9.52 | |
| 75% | Best | 642.30 | 546.03 | 448.96 | 523.36 | 415.32 |
| Median | 808.30 | 738.89 | 544.82 | 898.17 | 416.08 | |
| Mean | 785.50 | 727.47 | 576.44 | 832.45 | 416.93 | |
| Worst | 904.95 | 842.89 | 753.23 | 1104.54 | 420.46 | |
| STD | 77.03 | 71.59 | 93.76 | 173.42 | 1.73 |
| Guaranteed Output (MW) | Indictor | SCA | HHO | RGWO | WOA | CEHHO |
|---|---|---|---|---|---|---|
| 100 | Best | 689.97 | 708.17 | 710.47 | 528.85 | 414.25 |
| Median | 799.61 | 929.75 | 768.45 | 642.19 | 436.52 | |
| Mean | 798.46 | 903.29 | 772.73 | 664.40 | 481.15 | |
| Worst | 896.20 | 1002.07 | 849.67 | 797.15 | 620.92 | |
| STD | 64.73 | 91.20 | 45.96 | 81.67 | 82.35 | |
| Time | 0.47 | 0.39 | 0.57 | 0.40 | 0.48 | |
| 120 | Best | 616.92 | 631.54 | 606.58 | 607.02 | 419.31 |
| Median | 860.11 | 950.48 | 804.49 | 676.90 | 615.61 | |
| Mean | 837.74 | 913.49 | 804.48 | 697.16 | 536.59 | |
| Worst | 1013.17 | 998.80 | 895.76 | 806.36 | 621.09 | |
| STD | 100.22 | 91.06 | 64.99 | 61.06 | 93.73 | |
| Time | 0.47 | 0.35 | 0.57 | 0.42 | 0.49 | |
| 140 | Best | 781.29 | 729.10 | 686.97 | 572.43 | 425.76 |
| Median | 866.50 | 937.05 | 869.66 | 730.34 | 448.02 | |
| Mean | 877.23 | 930.18 | 846.25 | 710.20 | 492.62 | |
| Worst | 977.17 | 1024.30 | 914.82 | 850.37 | 619.68 | |
| STD | 51.98 | 85.87 | 57.82 | 85.50 | 84.44 | |
| Time | 0.46 | 0.31 | 0.52 | 0.39 | 0.43 | |
| 160 | Best | 833.88 | 585.49 | 742.38 | 629.99 | 448.96 |
| Median | 997.19 | 925.18 | 958.55 | 799.33 | 492.41 | |
| Mean | 995.93 | 959.40 | 956.69 | 784.12 | 525.33 | |
| Worst | 1136.31 | 1677.82 | 1083.36 | 922.40 | 635.41 | |
| STD | 83.83 | 223.73 | 86.99 | 86.56 | 75.98 | |
| Time | 0.48 | 0.32 | 0.51 | 0.35 | 0.43 | |
| 180 | Best | 1084.33 | 769.78 | 883.41 | 648.72 | 464.82 |
| Median | 1293.38 | 2179.29 | 1143.30 | 829.10 | 505.58 | |
| Mean | 1325.62 | 1988.80 | 1143.61 | 848.52 | 543.37 | |
| Worst | 1657.30 | 3138.73 | 1381.95 | 1067.79 | 679.75 | |
| STD | 154.79 | 845.83 | 145.07 | 107.28 | 77.69 | |
| Time | 0.47 | 0.32 | 0.52 | 0.36 | 0.43 | |
| 200 | Best | 1375.73 | 1280.25 | 1165.17 | 1025.52 | 494.25 |
| Median | 1873.14 | 2596.47 | 1600.74 | 1356.51 | 563.32 | |
| Mean | 1895.06 | 3010.82 | 1622.16 | 1461.58 | 594.25 | |
| Worst | 2547.47 | 5290.57 | 2040.12 | 3308.89 | 741.41 | |
| STD | 329.92 | 1558.57 | 236.56 | 506.68 | 75.17 | |
| Time | 0.46 | 0.32 | 0.51 | 0.36 | 0.44 |
Disclaimer/Publisher’s Note: The statements, opinions and data contained in all publications are solely those of the individual author(s) and contributor(s) and not of MDPI and/or the editor(s). MDPI and/or the editor(s) disclaim responsibility for any injury to people or property resulting from any ideas, methods, instructions or products referred to in the content. |
© 2025 by the authors. Licensee MDPI, Basel, Switzerland. This article is an open access article distributed under the terms and conditions of the Creative Commons Attribution (CC BY) license (https://creativecommons.org/licenses/by/4.0/).
Share and Cite
Tang, Z.; Liu, S.; Qin, H.; Zhang, Y.; Zhu, X.; Chen, X.; Ren, P. Chaos-Enhanced Harris Hawks Optimizer for Cascade Reservoir Operation with Ecological Flow Similarity. Sustainability 2025, 17, 8616. https://doi.org/10.3390/su17198616
Tang Z, Liu S, Qin H, Zhang Y, Zhu X, Chen X, Ren P. Chaos-Enhanced Harris Hawks Optimizer for Cascade Reservoir Operation with Ecological Flow Similarity. Sustainability. 2025; 17(19):8616. https://doi.org/10.3390/su17198616
Chicago/Turabian StyleTang, Zhengyang, Shuai Liu, Hui Qin, Yongchuan Zhang, Xin Zhu, Xiaolin Chen, and Pingan Ren. 2025. "Chaos-Enhanced Harris Hawks Optimizer for Cascade Reservoir Operation with Ecological Flow Similarity" Sustainability 17, no. 19: 8616. https://doi.org/10.3390/su17198616
APA StyleTang, Z., Liu, S., Qin, H., Zhang, Y., Zhu, X., Chen, X., & Ren, P. (2025). Chaos-Enhanced Harris Hawks Optimizer for Cascade Reservoir Operation with Ecological Flow Similarity. Sustainability, 17(19), 8616. https://doi.org/10.3390/su17198616

