Adapting the 15-Minute City to North America: A Framework for Neighborhood Clusters with Urban Agriculture and Green Mobility
Abstract
1. Introduction
2. Methodology
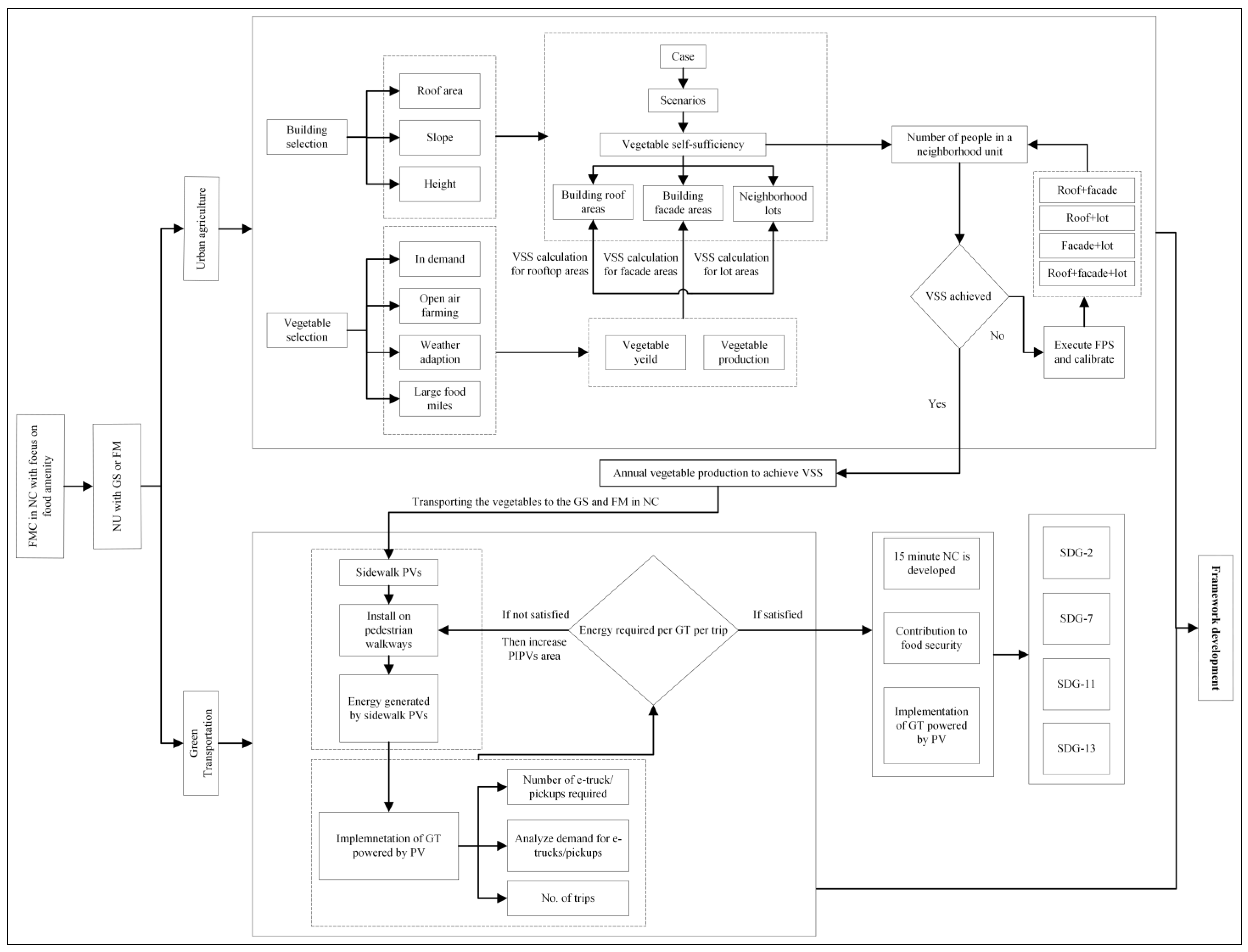
2.1. Methodology for Development of a Neighborhood Cluster Containing Features of a 15-Minute City
2.2. Methodology for Implementation of UA and Determining Annual Production and Food Self-Sufficiency
2.3. Methodology for Implementation of Green Transportation System Powered by PV
2.4. Methodology for Developing Food Production and Transportation Framework (FPTF)
2.4.1. Methodology for FPTF: CO2 Emission Reduction from Green Transportation
2.4.2. Methodology for FPTF: Present Value of Project Cost and Payback Period
3. Results
3.1. Results for Neighborhood Cluster Comprising Food Outlets: Trip Length
3.2. Results for Urban Agriculture: Annual Production and Food Self-Sufficiency
3.3. Results for Implementation of Green Transportation System Powered by PV
3.3.1. Results for Number of Trips for Food Truck and Automobile Trip Lengths and Annual CO2 Emission
3.3.2. Results for Present Value of Project Costs and Payback Period
3.4. Results for Decision-Making Metric (DMM)
4. Discussion and Recommendations
- A NC consisting of ten Neighborhood Units (NU) is hypothesized where amenities are available within a 15 min walking trip from residential units. Supply related amenities are placed at every NU of the NC, significantly reducing the trip length. The food outlets are placed at walking distances from residential units, which reduces automobile dependency and promotes active modes of transportation.
- A collaborative approach among NUs is warranted, where multiple vegetables are cultivated in one NU, resulting in Food Self-Sufficiency (FSS) achievement for the chosen vegetables. An area optimization schedule called FPS is developed, depicting multiple combinations of cultivation areas. The results demonstrated that achieving an average FSS of 100% for an entire NC is feasible with area usage as low as 13.8% for rooftops, 10% for facades (south and west side), and 15% for lot spaces. This finding highlights the importance of community-based strategic planning and scheduling for UA to achieve FSS for certain crops.
- Density of amenities for this study is 3.18 amenity outlets per km2 of a NU, resulting in amenity availability at a walkable distance of less than 15 min for its dwellers. Spatial redistribution of amenities and placing them at walkable distances from the residential units resulted in reductions in long trip lengths and corresponding annual CO2 emissions. Achieving FSS with chosen vegetables in the NC with an UA strategy also supported community-based local contributions for sustainable development.
- Production of resources and re-distribution of only one amenity in the neighborhood resulted in reductions of 98.41% of annual CO2 emissions. Carbonless food distribution is achieved by operating GT units powered by sidewalk PVs. Investment affiliated to the PV has a payback period of less than 3 years in comparison to the fuel cost of regular fossil-fuel based operations.
- Decision-Making Metric (DMM) and Framework Performance Coefficient (FPC) analyze the Food Production and Transportation Framework (FPTF) and quantify the strategies. The DMM yields positive results for all the five criteria described in the methodology. Also, the FPC value is 0.19, indicating the effectiveness of the current set of strategies. This study designed DMM and FPC in a quantifiable manner, indicating that decision makers have the flexibility to modify the framework and compare among different neighborhood scenario, strategies etc.
- Three strategies examined in this study have the potential to contribute towards achievement of Sustainable Development Goals (SDGs) 2, 7, 11, and 13. Spatial re-distribution of amenities in urban neighborhood adds to the attainment of inclusive communities and decreased trip length, i.e., CO2 emission (SDGs 11 and 13) [70] (p. 11), [71] (p. 13). Self-sufficiency achieved upon implementation of UA contributes towards reaching food security and resilience in terms of SDGs 2 and 13, respectively [71] (p. 13), [72] (p. 2). This study also observes that transporting the UA produce using GT units powered by sidewalk PVs promotes SDGs 7 and 13, where affordable and sustainable energy sources are contributing towards alleviation of climate change effects.
Study Limitations and Roadmap for Future Work
5. Concluding Remarks
Author Contributions
Funding
Institutional Review Board Statement
Informed Consent Statement
Data Availability Statement
Acknowledgments
Conflicts of Interest
Abbreviations
| DMM | Decision-Making Metric |
| EV | Electric Vehicle |
| FM | Farmers Market |
| FMC | 15-Minute City |
| FPC | Framework Performance Coefficient |
| FPTF | Food Production and Transportation Framework |
| FSS | Food Self-Sufficiency |
| GHG | Greenhouse Gas |
| GS | Grocery Stores |
| GT | Green Transportation |
| NC | Neighborhood Cluster |
| NU | Neighborhood Unit |
| PV | Photovoltaic |
| SDGs | Sustainable Development Goals |
| UA | Urban Agriculture |
| VSS | Vegetable Self-Sufficiency |
References
- Environment and Climate Change Canada. Greenhouse Gas Emissions. Available online: https://www.canada.ca/en/environment-climate-change/services/environmental-indicators/greenhouse-gas-emissions.html (accessed on 11 December 2024).[Green Version]
- Transport Canada. Greenhouse Gas Emissions. Available online: https://tc.canada.ca/en/corporate-services/transparency/corporate-management-reporting/transportation-canada-annual-reports/2021/greenhouse-gas-emissions (accessed on 14 March 2025).[Green Version]
- World Bank. Overview. Available online: https://www.worldbank.org/en/topic/urbandevelopment/overview (accessed on 5 September 2024).[Green Version]
- UN Chief Promotes “Enormous” Benefits of Greener Cities|UN News. Available online: https://news.un.org/en/story/2021/10/1101992 (accessed on 17 September 2024).[Green Version]
- 2.1 Food Security Indicators—Latest Updates and Progress Towards Ending Hunger and Ensuring Food Security. Available online: https://www.fao.org/3/cc3017en/online/state-food-security-and-nutrition-2023/food-security-nutrition-indicators.html (accessed on 1 April 2025).[Green Version]
- THE 17 GOALS|Sustainable Development. Available online: https://sdgs.un.org/goals (accessed on 14 May 2024).[Green Version]
- Settembre-Blundo, D.; González-Sánchez, R.; Medina-Salgado, S.; García-Muiña, F.E. Flexibility and Resilience in Corporate Decision Making: A New Sustainability-Based Risk Management System in Uncertain Times. Glob. J. Flex. Syst. Manag. 2021, 22, 107–132. [Google Scholar] [CrossRef]
- Fernández-Miguel, A.; García-Muiña, F.E.; Settembre-Blundo, D.; Veglio, V.; Riccardi, M.P. Unlocking the Social Promise of Industry 5.0: Harnessing Data-Driven Social Life Cycle Assessment for Corporate Sustainability. Corp. Soc. Responsib. Environ. Manag. 2025, 32, csr.70128. [Google Scholar] [CrossRef]
- Gongadze, S.; Maassen, A. Paris’ Vision for a ‘15-Minute City’ Sparks a Global Movement. 2023. Available online: https://www.wri.org/insights/paris-15-minute-city (accessed on 1 October 2024).[Green Version]
- Hachem, C. Impact of neighborhood design on energy performance and GHG emissions. Appl. Energy 2016, 177, 422–434. [Google Scholar] [CrossRef]
- Moreno, C.; Allam, Z.; Chabaud, D.; Gall, C.; Pratlong, F. Introducing the “15-Minute City”: Sustainability, Resilience and Place Identity in Future Post-Pandemic Cities. Smart Cities 2021, 4, 93–111. [Google Scholar] [CrossRef]
- Brain, S. The 15 Minutes-City: For a New Chrono-Urbanism!—Pr Carlos Moreno. Carlos Moreno. 2019. Available online: https://www.moreno-web.net/the-15-minutes-city-for-a-new-chrono-urbanism-pr-carlos-moreno/ (accessed on 18 June 2024).[Green Version]
- Introducing the 15-Minute City Project. 15-Minute City. Available online: https://www.15minutecity.com/blog/hello (accessed on 4 March 2025).[Green Version]
- Hachem-Vermette, C. INTEGRATED DESIGN CONSIDERATIONS FOR SOLAR COMMUNITIES. J. Green Build. 2015, 10, 134–156. [Google Scholar] [CrossRef]
- Hachem-Vermette, C.; Cubi, E.; Bergerson, J. Energy performance of a solar mixed-use community. Sustain. Cities Soc. 2016, 27, 145–151. [Google Scholar] [CrossRef]
- Rabianski, J.; Gibler, K.; Tidwell, O.A.; Clements Iii, J.S. Mixed-Use Development: A Call for Research. J. Real Estate Lit. 2009, 17, 205–230. [Google Scholar] [CrossRef]
- Montufar, J.; Arango, J.; Porter, M.; Nakagawa, S. Pedestrians’ Normal Walking Speed and Speed When Crossing a Street. Transp. Res. Rec. J. Transp. Res. Board 2007, 2002, 90–97. [Google Scholar] [CrossRef]
- Food Miles and Buying Local and Seasonal. Orangeville Citizen. Available online: https://citizen.on.ca/food-miles-and-buying-local-and-seasonal/ (accessed on 23 January 2025).[Green Version]
- Lee, G.-G.; Lee, H.-W.; Lee, J.-H. Greenhouse gas emission reduction effect in the transportation sector by urban agriculture in Seoul, Korea. Landsc. Urban Plan. 2015, 140, 1–7. [Google Scholar] [CrossRef]
- Opoku, A.; Duff, A.; Yahia, M.W.; Ekung, S. Utilisation of green urban space for food sufficiency and the realisation of the sustainable development goals—UK stakeholders perspective. Geogr. Sustain. 2024, 5, 13–18. [Google Scholar] [CrossRef]
- Grebitus, C.; Printezis, I.; Printezis, A. Relationship between Consumer Behavior and Success of Urban Agriculture. Ecol. Econ. 2017, 136, 189–200. [Google Scholar] [CrossRef]
- Hubai, K.; Kováts, N.; Eck-Varanka, B. Urban Gardening—How Safe Is It? Urban Sci. 2024, 8, 91. [Google Scholar] [CrossRef]
- Implications of Economic Policy for Food Security: A Training Manual. Available online: https://www.fao.org/4/x3936e/x3936e03.htm (accessed on 1 April 2025).
- Clapp, J. Food Self-Sufficiency: Making Sense of it, and When it Makes Sense. Food Policy 2017, 66, 88–96. [Google Scholar] [CrossRef]
- Household Food Insecurity|MLHU—Health Status Resource. Available online: https://communityhealthstats.healthunit.com/indicator/social-determinants-health/household-food-insecurity (accessed on 10 June 2025).
- Pest Management Centre Agriculture and Agri-Food Canada Crop Profile for Field Lettuce and Spinach in Canada. 2021. Available online: https://publications.gc.ca/collections/collection_2023/aac-aafc/A118-10-41-2021-eng.pdf (accessed on 1 April 2025).
- Ma, C.; Yuan, C.; Zhang, Y.; Hu, H. Mapping utilizable rooftop areas to meet food security goal in four high-density cities: A deep learning and GIS integrated approach. Sustain. Cities Soc. 2025, 118, 106066. [Google Scholar] [CrossRef]
- Nadal, A.; Alamús, R.; Pipia, L.; Ruiz, A.; Corbera, J.; Cuerva, E.; Rieradevall, J.; Josa, A. Urban planning and agriculture. Methodology for assessing rooftop greenhouse potential of non-residential areas using airborne sensors. Sci. Total Environ. 2017, 601–602, 493–507. [Google Scholar] [CrossRef]
- Haberman, D.; Gillies, L.; Canter, A.; Rinner, V.; Pancrazi, L.; Martellozzo, F. The Potential of Urban Agriculture in Montréal: A Quantitative Assessment. ISPRS Int. J. Geo-Inf. 2014, 3, 1101–1117. [Google Scholar] [CrossRef]
- De Simone, M.; Pradhan, P.; Kropp, J.P.; Rybski, D. A large share of Berlin’s vegetable consumption can be produced within the city. Sustain. Cities Soc. 2023, 91, 104362. [Google Scholar] [CrossRef]
- D’Adamo, I. Sustainable communities: We are the world. Sci. Rep. 2025, 15, 8068. [Google Scholar] [CrossRef]
- Shah, K.J.; Pan, S.-Y.; Lee, I.; Kim, H.; You, Z.; Zheng, J.-M.; Chiang, P.-C. Green transportation for sustainability: Review of current barriers, strategies, and innovative technologies. J. Clean. Prod. 2021, 326, 129392. [Google Scholar] [CrossRef]
- Solar PV Sidewalks: A Pedestrian’s Guide to Grid Intermittency Solutions. pv magazine USA. Available online: https://pv-magazine-usa.com/2022/11/18/solar-pv-sidewalks-a-pedestrians-guide-to-grid-intermittency-solutions/ (accessed on 15 June 2024).
- Allahdadi, H.; Allahdadi, M.; Amlashi, A.T.; Walubita, L.F.; Dessouky, S. Eco-friendly pathways: Exploring the potential of remote-controlled photovoltaic pavement in pedestrian sidewalks. Renew. Energy 2025, 239, 122127. [Google Scholar] [CrossRef]
- Zhang, S.; Zhen, F.; Kong, Y.; Lobsang, T.; Zou, S. Towards a 15-minute city: A network-based evaluation framework. Environ. Plan. B Urban Anal. City Sci. 2023, 50, 500–514. [Google Scholar] [CrossRef]
- Wang, H.; Tsoi, K.H.; Loo, B.P.Y. An assessment framework for 15-minute Cities: Progress worldwide and the impact of urban form. Transp. Res. Part Policy Pract. 2025, 199, 104583. [Google Scholar] [CrossRef]
- Tabrez, Z. Sustainable cities: Enhancing food systems with urban agriculture. Discov. Food 2025, 5, 173. [Google Scholar] [CrossRef]
- Cellura, M.; Fichera, A.; Guarino, F.; Volpe, R. Leveraging Positive Energy Districts Surplus for the Achievement of the Sustainable Development Goals. Energies 2025, 18, 506. [Google Scholar] [CrossRef]
- Canada’s Plant Hardiness Site|Natural Resources Canada. Available online: https://www.planthardiness.gc.ca/?m=22&lang=en&prov=Ontario&val=L (accessed on 1 April 2025).
- Southern Ontario Planting Zones: What Is My Growing Zone? Gauld Nurseries. Available online: https://www.gauldnurseries.com/blog/southern-ontario-planting-zones-what-is-my-growing-zone (accessed on 24 August 2025).
- s2e Technologies: Net-Zero Community Design—West 5. s2e Technologies. 2025. Available online: https://www.s2etech.com/capabilities/development/net-zero-community-design/ (accessed on 2 April 2025).
- CEKAP. London’s West Five Community—Building a Net Zero Energy Community. CEKAP. Available online: https://www.cekap.ca/resources/research-report-OCC_London%20West%205-Report-rvAug11.pdf (accessed on 2 April 2025).
- City of Toronto. City of Toronto Green Roof Bylaw. Available online: https://www.toronto.ca/city-government/planning-development/official-plan-guidelines/green-roofs/green-roof-bylaw/ (accessed on 1 April 2025).
- Section 10—Residential R6 Zone|City of London. Available online: https://london.ca/by-laws/section-10-residential-r6-zone (accessed on 2 April 2025).
- Crop Information|Land & Water|Food and Agriculture Organization of the United Nations|Land & Water|Food and Agriculture Organization of the United Nations. Available online: https://www.fao.org/land-water/databases-and-software/crop-information/en/ (accessed on 1 April 2025).
- Song, S.; Cheong, J.C.; Lee, J.S.H.; Tan, J.K.N.; Chiam, Z.; Arora, S.; Png, K.J.Q.; Seow, J.W.C.; Leong, F.W.S.; Palliwal, A.; et al. Home gardening in Singapore: A feasibility study on the utilization of the vertical space of retrofitted high-rise public housing apartment buildings to increase urban vegetable self-sufficiency. Urban For. Urban Green. 2022, 78, 127755. [Google Scholar] [CrossRef]
- Tablada, A.; Zhao, X. Sunlight availability and potential food and energy self-sufficiency in tropical generic residential districts. Sol. Energy 2016, 139, 757–769. [Google Scholar] [CrossRef]
- Kostopoulos, E.D.; Spyropoulos, G.C.; Kaldellis, J.K. Real-world study for the optimal charging of electric vehicles. Energy Rep. 2020, 6, 418–426. [Google Scholar] [CrossRef]
- Natural Resources Canada. Photovoltaic Potential and Solar Resource Maps of Canada. Available online: https://natural-resources.canada.ca/energy-sources/renewable-energy/photovoltaic-potential-solar-resource-maps-canada (accessed on 6 May 2025).
- Annual Sunshine in Ontario—Current Results. Available online: https://www.currentresults.com/Weather/Canada/Ontario/sunshine-annual-average.php (accessed on 23 March 2025).
- London ON Average Temperatures by Month—Current Results. Available online: https://www.currentresults.com/Weather/Canada/Ontario/Places/london-temperatures-by-month-average.php (accessed on 23 March 2025).
- Refrigerated. Available online: https://oee.nrcan.gc.ca/smartway/index.cfm?pg=10 (accessed on 14 March 2025).
- Dalhousie University. Grocery Experience National Survey Report. Available online: https://www.foodincanada.com/wp-content/uploads/2018/11/Independant-Grocer-Study-November-14-2018.pdf (accessed on 14 March 2025).
- Prepared for the City of London by IBI Group. 2016 Household Travel Survey Summary Report. Available online: https://wats.uwo.ca/TTR_Survey_2016-Report.pdf (accessed on 12 March 2025).
- The Great Canadian Shopping Trip: Grocery Shopping Stats. Retail Council of Canada. Available online: https://www.retailcouncil.org/the-great-canadian-shopping-trip/ (accessed on 14 March 2025).
- Natural Resources Canada. Energy Efficiency for Transportation and Alternative Fuels. Available online: https://natural-resources.canada.ca/energy-efficiency/transportation-alternative-fuels (accessed on 21 July 2025).
- Fuel economy in Canada—Analysis. IEA. Available online: https://www.iea.org/articles/fuel-economy-in-canada (accessed on 14 May 2025).
- Motor fuel prices. Ontario.ca. Available online: https://ontario.ca/motor-fuel-prices/ (accessed on 16 May 2025).
- Agriculture and Agri-Food Canada. Statistical Overview of the Canadian Field Vegetable Industry. 2023. Available online: https://agriculture.canada.ca/en/sector/horticulture/reports/statistical-overview-canadian-field-vegetable-industry-2024 (accessed on 15 February 2025).
- Environment and Climate Change Canada. Taking Stock: Reducing Food Loss and Waste in Canada. Available online: https://www.canada.ca/en/environment-climate-change/services/managing-reducing-waste/food-loss-waste/taking-stock.html (accessed on 1 April 2025).
- Lion6. Lion Electric. Available online: https://thelionelectric.com/lion6/ (accessed on 15 March 2025).
- Lion5. Lion Electric. Available online: https://thelionelectric.com/lion5/ (accessed on 15 March 2025).
- eM2|Freightliner Trucks. Available online: https://www.freightliner.com/trucks/em2/specifications/ (accessed on 15 March 2025).
- Rivian R1T: Experience the Ultimate Electric Truck. Available online: https://rivian.com/r1t (accessed on 16 March 2025).
- 2025 Ford F-150 Lightning® Truck|Pricing, Photos, Specs & More|Ford.ca. Ford Motor Company. Available online: https://www.ford.ca/trucks/f150-lightning/ (accessed on 16 March 2025).
- 2025 Silverado EV|Electric Truck|Chevrolet Canada. Chevroletcanada. Available online: https://www.chevrolet.ca/en/hybrid-and-electric/2025-silverado-ev (accessed on 16 March 2025).
- Carnex Canada. Electric Trucks: Highest Rated Electric Pickup Trucks in Canada for 2025|Carnex Blog. Available online: https://blog.carnex.ca/electric-trucks-electric-pickup-trucks/ (accessed on 16 March 2025).
- The Best Electric Pick-up Trucks in Canada for 2025—CarGurus.ca. Available online: https://www.cargurus.ca/Cars/articles/electric-pick-up-trucks-canada (accessed on 16 March 2025).
- 5 Best Electric Pickup Trucks in Canada for 2025. Available online: https://www.clutch.ca/blog/posts/the-best-electric-trucks-in-canada (accessed on 16 March 2025).
- Goal 11: Sustainable cities and communities. The Global Goals. Available online: https://globalgoals.org/goals/11-sustainable-cities-and-communities/ (accessed on 1 August 2025).
- Goal 13|Department of Economic and Social Affairs. Available online: https://sdgs.un.org/goals/goal13 (accessed on 1 August 2025).
- Goal 2: Zero Hunger. The Global Goals. Available online: https://globalgoals.org/goals/2-zero-hunger/ (accessed on 1 August 2025).









| Strategy and DMM Condition | Decision | Framework Performance Coefficient (FPC) |
|---|---|---|
| (A) Neighborhood Cluster | If all conditions are met and all responses are positive, then implement the FPTF. Special Condition: If condition (B.i.) is not satisfied, then the FPTF can still be implemented by utilizing GT to transport the remaining food products (=annual demand − annual production) from outside sources to neighborhood food outlets. | Annual production of food (kg/year)/Annual reduction in CO2 emission due to FPTF (kg/year) |
| (A.i.) Availability of food outlets in neighborhood (Yes or No) | ||
| (A.ii.) Trip length from residence to food outlet ≤ comfortable walking distance (≈1 km) (Yes or No) | ||
| (B) Urban Agriculture (UA) | ||
| (B.i.) Annual production ≥ annual demand of food product (Yes or No) | ||
| (C) Green Transportation (GT) | ||
| (C.i.) Energy generation of sidewalk PV system ≥ energy required to operate GT system (Yes or No) | ||
| (C.ii.) Present value of sidewalk PV to power GT ≤ present value of fuel for traditional transportation system in NU without UA and GT system (Yes or No) |
| Case Scenarios for Vegetable Production | Vegetable Cultivation Area (%) | Cultivation Area (Square Meter) | Quantity of Annual Vegetable Production from One Neighborhood Cluster (Metric Ton/Year) | Status of FSS (Percentage) | ||
|---|---|---|---|---|---|---|
| Roof Top Area * | Facade | Empty Lot Space | ||||
| Case-1 | Constant | 10 | 5 | 23,198.64 | 625.10 | Not Achieved (86.1%) |
| Case-2 | Constant | 10 | 10 | 32,405.24 | 784.03 | Not Achieved (98%) |
| Case-3 | Constant | 10 | 15 | 41,611.84 | 768.77 | Achieved (100%) |
| Case-4 | Constant | 20 | 5 | 28,392.54 | 664.35 | Not Achieved (93%) |
| Case-5 | Constant | 20 | 10 | 37,599.14 | 890.142 | Achieved (100%) |
| Case-6 | Constant | 20 | 15 | 46,805.74 | 919.66 | Achieved (100%) |
| Case-7 | Constant | 30 | 5 | 33,586.44 | 823.78 | Not Achieved (98%) |
| Case-8 | Constant | 30 | 10 | 42,793.04 | 876.47 | Achieved (100%) |
| Case-9 | Constant | 30 | 15 | 51,999.64 | 897.03 | Achieved (100%) |
| Description | Results | |
|---|---|---|
| Required load carrying capacity of EV | 2.55 Metric Ton/day | |
| Design EV | Load carrying capacity | 0.8 Metric Ton |
| Battery capacity | 92.5 kW-Hr | |
| Range | 675 km | |
| Daily trip length of design EV | 106 km | |
| Charging frequency | 0.194 times/day | |
| Annual power demand for design EV | 6551.75 kW-Hr | |
| Maximum PV area for minimum solar insolation | 97.61 m2 | |
| Annual power generation by design PV | 19,719.99 kW-Hr | |
| Description | Results | |
|---|---|---|
| Number of trips | 3.4 trips/person/day | |
| Total number of annual trips generated from 1 NU | 2,482,000 trips/year | |
| Annual grocery-purchase-oriented trips | % of trips | Number of annual trips |
| 3 | 74,460 | |
| 4 | 99,280 | |
| 5 | 124,100 | |
| 5.32 | 132,130 | |
| 6 | 148,920 | |
| 7 | 173,740 | |
| CO2 emission due to grocery purchase | ||
| Annual CO2 emission by food truck | 167.81 Metric Ton/year | |
| Annual CO2 emission by automobiles (MT) | % of trips | Annual CO2 emission |
| 3 | 227.70 | |
| 4 | 303.60 | |
| 5 | 379.50 | |
| 5.32 | 404.60 | |
| 6 | 455.40 | |
| 7 | 531.30 | |
| Base case annual CO2 emission due to grocery purchase for 1 NU (e.g., West 5)/NC | 572.41 Metric Ton (1 NU) | |
| Base case annual per capita CO2 emission | 286.20 kg/person/year | |
| 15 min neighborhood annual CO2 emission due to grocery purchase for one NU | 9.07 Metric Ton (1 NU) | |
| 15 min neighborhood annual per capita CO2 emission | 4.54 kg/person/year | |
| Percentage reduction upon implementation of three strategies | 98.41% | |
| Description | Result |
|---|---|
| Design PV area | 98 m2 |
| Present value of fuel cost | C$3.21 million (100%) |
| Present value of fuel cost by trucks | C$0.22 million (6.88%) |
| Present value of fuel cost by automobiles | C$2.99 million (93.12%) |
| Present value of sidewalk PV system | C$0.37 million (100%) |
| Present value of initial cost | C$0.13 million (35.59%) |
| Present value of maintenance cost | C$0.16 million (44.35%) |
| Present value of rehabilitation cost | C$0.073 million (20.06%) |
| Fuel cost reduction with respect to PV cost over 20-year life period | 88.44% |
| Cost per unit of power generated by sidewalk PVs | C$0.92/kW-Hr |
| Payback period | 2.58 years |
| Strategy and DMM Result | Decision | Framework Performance Coefficient (FPC) |
|---|---|---|
| (A) Neighborhood Cluster | All Positive. FPTF is acceptable. | 0.19 |
| (A.i.) Yes. 5 GS and 5 FM. (A.ii.) Yes. All distances < 1 km | ||
| (B) Urban Agriculture (UA) | ||
| (B.i.) Yes. FSS achieved. 768.77 metric ton/year | ||
| (C) Green Transportation (GT) | ||
| (C.i.) Yes. 19,719.9 ≥ 6551.75 (kW-h/ year) (C.ii.) Yes. C$0.37million ≤ C$3.205 |
Disclaimer/Publisher’s Note: The statements, opinions and data contained in all publications are solely those of the individual author(s) and contributor(s) and not of MDPI and/or the editor(s). MDPI and/or the editor(s) disclaim responsibility for any injury to people or property resulting from any ideas, methods, instructions or products referred to in the content. |
© 2025 by the authors. Licensee MDPI, Basel, Switzerland. This article is an open access article distributed under the terms and conditions of the Creative Commons Attribution (CC BY) license (https://creativecommons.org/licenses/by/4.0/).
Share and Cite
Kabir, M.F.; Sohail, M.F.; Hachem-Vermette, C. Adapting the 15-Minute City to North America: A Framework for Neighborhood Clusters with Urban Agriculture and Green Mobility. Sustainability 2025, 17, 8196. https://doi.org/10.3390/su17188196
Kabir MF, Sohail MF, Hachem-Vermette C. Adapting the 15-Minute City to North America: A Framework for Neighborhood Clusters with Urban Agriculture and Green Mobility. Sustainability. 2025; 17(18):8196. https://doi.org/10.3390/su17188196
Chicago/Turabian StyleKabir, Md Faisal, Mahnoor Fatima Sohail, and Caroline Hachem-Vermette. 2025. "Adapting the 15-Minute City to North America: A Framework for Neighborhood Clusters with Urban Agriculture and Green Mobility" Sustainability 17, no. 18: 8196. https://doi.org/10.3390/su17188196
APA StyleKabir, M. F., Sohail, M. F., & Hachem-Vermette, C. (2025). Adapting the 15-Minute City to North America: A Framework for Neighborhood Clusters with Urban Agriculture and Green Mobility. Sustainability, 17(18), 8196. https://doi.org/10.3390/su17188196

