Next Article in Journal
Assessment of UAV Usage for Flexible Pavement Inspection Using GCPs: Case Study on Palestinian Urban Road
Previous Article in Journal
Impact of Earthquake on Rainfall Thresholds for Sustainable Geo-Hazard Warnings: A Case Study of Luding Earthquake
 
 
Font Type:
Arial Georgia Verdana
Font Size:
Aa Aa Aa
Line Spacing:
Column Width:
Background:
Review

The Moderating Effect of Size on the Relationship Between Liquidity Management and Sustainable Profitability: Evidence from BRICS Financial Firms

by
Foray Ansumana Bangali Tarawallie
1,* and
Murad Bein
2,*
1
Department of Business Administration, Faculty of Economics and Administrative Sciences, Cyprus International University, Lefkosa 99040, Cyprus
2
Department of Accounting and Finance, Faculty of Economics and Administrative Sciences, Cyprus International University, Lefkosa 99040, Cyprus
*
Authors to whom correspondence should be addressed.
Sustainability 2025, 17(18), 8128; https://doi.org/10.3390/su17188128
Submission received: 5 June 2025 / Revised: 16 July 2025 / Accepted: 30 August 2025 / Published: 9 September 2025
(This article belongs to the Section Economic and Business Aspects of Sustainability)

Abstract

The aim of our research is to analyze the impact of size on the association between liquidity management and sustainable profitability of BRICS financial enterprises from 2000 to 2022. The analysis specifically focusing on banks listed on the BRICS stock market. This research investigated how the size of BRICS financial businesses affects the link between liquidity management (LR), return on assets (ROA), and Tobin’s Q. The research used two analytical techniques, namely GMM and Fully Modified Ordinary Least Squares (FMOLS), to assess the moderating impact of size on the association between liquidity and sustainable profitability. The study’s conclusions showed that the relationship between LR and profitability was statistically significantly impacted by size. Organizational scale plays a crucial role in shaping the dynamics of financial performance, as evidenced by the substantial positive moderating effect of size on the relationship between sustainable profitability and liquidity ratio. The LR evaluates a company’s ability to use liquid assets to meet short-term obligations, whereas sustainable profitability indicates how well BRICS financial firms generate profits by using their assets. Moreover, this analysis provides valuable information and assists bank management in making strategic choices. Enhancing their comprehension of the impact of size on the interplay between liquidity and profitability might enable managers to adopt more efficient financial strategies, thereby gaining a greater competitive advantage.

1. Introduction

BRICS financial sector as a significant player in recent global economic development. The role and contribution of the BRICS is significant to the world economy in terms of population (40%), GDP (25% nominal and US$ 16.039 trillion), land coverage (30%), world trade (18%), and global forex (US$ 4 trillion) [1].
Additionally, The BRICS countries have set up alternative financial systems that offer capital for economic stability and infrastructural development without the stringent requirements frequently imposed by organizations such as the World Bank and the International Monetary Fund (IMF). This change promotes economic resilience and sustainable development by enabling the BRICS nations to fund important energy, transportation, and technology initiatives.
Furthermore, the BRICS banking industry promotes the use of local currencies in investment and commerce, reducing dependency on the US dollar and reducing risks related to geopolitical pressures and global financial instability. By providing a more egalitarian and inclusive financial model, the BRICS banking industry contributes to a more multipolar and balanced global financial system by strengthening intra-BRICS collaboration and giving emerging economies throughout the world a competitive financial option.
Secondly, the motivation for this study stems from the current interest in research that has explored the impact of liquidity on business performance. (Refer to the studies conducted by [2,3,4]. Nevertheless, there is a scarcity of research about BRICS).
The study aims to examine the influence of size on the link between LR and profitability of banks in BRICS countries from 2000 to 2022. Liquidity is crucial in the financial business. Insufficient liquidity might result in a loss of confidence for investors. In order to ensure investor confidence, regulatory organizations have established minimum liquidity requirements for banks. The negative link between liquidity and profitability, however, exists in theory. Bagh et al. [5] assert that the primary goal of organizations is to maximize profit. However, it is also crucial for enterprises to maintain liquidity in order to survive in the highly competitive economic environment.
Liquidity is a phrase that is often used in several settings. Liquidity refers to the speed, ease, and cost involved in converting an asset into cash [6]. Liquidity may also be defined as the extent to which a corporation has easily convertible assets into cash. A company’s liquidity increases as its number of liquid assets, such as cash or near cash assets, increases. The current ratio is a financial metric that assesses a company’s capacity to settle its short-term liabilities promptly [7].
Liquidity in a commercial bank refers to its capacity to fulfil its financial obligations, such as lending and investment commitments, withdrawals, deposits, and accumulated liabilities, as they become due [8]. Every system has essential components that are crucial for its life. This also applies to the financial system. The banking institution has made a substantial contribution to the efficiency of the overall financial system by providing an effective institutional mechanism for mobilizing and directing resources from less important purposes to more productive ones [9].
Comprehending the correlation among size, liquidity management, and profitability may assist banks in effectively navigating the evolving monetary policy that influences liquidity patterns and the banks’ own needs for transactions and repayment of short-term loans [10]. Profitability and liquidity are reliable indications of the financial well-being and success of both commercial banks, such as Oladeji [11], and any other business focused on making a profit. The performance metrics carry significant importance for the shareholders and depositors, who are key stakeholders of a bank.
The choice regarding research for BRICS nations is self-evident due to their status as significant participants in the global economy. Their growing influence in the world economy is closely tied to trade, economic expansion, and population [12,13]. Over the last twenty years, the region’s shares of global commerce and investment have expanded rapidly, resulting in increased integration with the rest of the globe [13]. In the realm of international commerce, their exports have virtually tripled while their imports have doubled. The region’s population, estimated to be 41% of the global population, occupies 28.4% of the world’s area [12,13].
The BRICS nations together have a Labor force of over 1 billion people. In terms of global production share, the region’s economic growth has risen from about 7% to over 22% in the last two decades. This means that the BRICS countries now have the second-highest GDP in the world, behind the United States [12]. It is anticipated that the BRICS countries’ development would exceed that of the United States after 2020, as stated by Demir and Ersan in 2017 [12].
In order to examine these relationships, we analyze balanced panel data from 2000 to 2022 of banks in the BRICS countries (Brazil, Russian Federation, India, China, and South Africa). Our objective is to determine the impact of size on the connection between liquidity management and profitability.
The study attempts to contribute to the current body of knowledge by examining the following research questions:
i.
Does liquidity management have any effect on the profitability of banks in BRICS?
ii.
Whether the impact is positive or negative
iii.
How does the size of a bank affect the efficiency of liquidity management techniques in BRICS banks?
This study makes three contributions to the literature.
By integrating liquidity management and profitability within the BRICS banking sector, this study fills a critical gap in emerging market banking research, providing a theoretically grounded and policy-relevant contribution to financial literature. It offers fresh insights for scholars, practitioners, and regulators aiming to enhance banking efficiency and financial stability in fast-growing economies.
Our contribution to the existing research is to highlight the intricate ways in which the size of institutions affects financial performance in developing countries. This study explores how bigger banks in BRICS countries use economies of scale, diverse portfolios, and improved access to capital markets to effectively manage liquidity and increase profitability. This gives them a competitive edge in dynamic and often unstable economic conditions. In contrast, it pinpoints the particular obstacles encountered by smaller BRICS banks, including restricted capital availability, elevated per-unit expenses, and regulatory constraints, which may hinder efficient liquidity management and profitability. By emphasizing the unique attributes of BRICS economies.
Next, we examine the impact of banks on the association between LR and profitability in BRICS nations. This research provides valuable insights into the role of bank size in influencing the effects of liquidity strategies on financial outcomes. As a result, it gives important information for policymakers and banking regulators in these areas. The results emphasize the significance of customized regulatory frameworks and support mechanisms that take into account the size of banks in order to promote a banking industry in BRICS nations that is more robust and lucrative.
Ultimately, we use system GMM approaches to mitigate the possible bias that may arise from the interconnections between size, LR, and financial performance. This research aims to experimentally examine and clarify the moderating influence of size on the complex relationship between LR methods and profitability in the banking sector.
Proper liquidity management is essential for the profitability of the BRICS banking industry since it plays a diverse role in maintaining financial stability and maximizing revenues. Efficient liquidity management enables banks to fulfil immediate financial commitments and mitigate the dangers of bankruptcy, therefore preserving consumer confidence and market trust. Banks may optimize their interest revenues and minimize the cost of financing by finding a middle ground between maintaining liquid assets and participating in higher-yield investments.
Furthermore, it is crucial to adhere to regulatory mandates such as the Liquidity Coverage Ratio (LCR) and Net Stable Funding Ratio (NSFR) as stipulated by Basel III. This compliance is necessary to avoid fines and provide sufficient capital reserves. In the dynamic and unpredictable economic environments of BRICS nations, effective liquidity management acts as a safeguard against financial disruptions and systemic hazards, guaranteeing the financial stability and profitability of banks. In addition, as most BRICS banks are now experiencing growth and expansion, efficient liquidity management supports the implementation of new investments and strategic development, hence improving their competitive standing in both local and international markets.
The subsequent sections of the paper are structured as follows. Section 2 contains the literature review that is relevant to the topic, while Section 3 outlines the empirical technique and gives a concise presentation of the data and variables. Section 4 displays the regression analysis’s results and provides a detailed overview of the research. Section 5 ends.

2. Literature Review and Hypothesis Development

2.1. Theory of Liquidity

2.1.1. Anticipated Income Theory

According to Sheikhdon & Kavale, 2016 [14], the expected theory of liquidity places special emphasis on long-term advancements. The capacity and capability of creditors to repay advances within a given time frame, as well as long-term advances that are smart for the banks. According to Adaeze et al., 2023 [15] businesses may address their liquidity issues by providing advances using the right strategies, collecting them on time when they are due, and reducing the amount of time that reimbursements are delayed. This theory was used in the study.

2.1.2. Theory of Shiftability

According to Adaeze et al., 2023 [15], the shiftability the theory describes a procedure whereby a bank swaps its assets for those of a very liquid bank in times of liquidity scarcity. Additionally, a bank’s liquidity may be increased if it holds onto assets in order to sell them and offer the national bank and the discount in the marketplace to buy the assets. It is also essential for managing and regulating the shiftability or transferability of bank assets. Extremely smart securities offer a wealth of liquidity that banks may access.

2.2. The Effect of Liquidity on Financial Performance

According to Bagh et al., 2017 [5], the banking sector is crucial to the economy and plays a major role in its growth and development. Textile, cotton, agricultural, small- and medium-sized businesses, manufacturing, construction, and start-up funding are just a few of the industries that banks serve as intermediary for. The banking system of a country plays a crucial role in contributing to national income, growth, and development. As the core of economic enterprises inside a nation and throughout the globe, it facilitates seamless functioning and promotes industrial innovation and reconstruction, ultimately enhancing the quality of life.
Edem [16] states that the topic of liquidity management is receiving significant attention globally, mostly because of the present financial situation. In addition, Al-Naimi [17] states that LM is included by the four fundamental decision areas of corporate finance management, which need careful administration, planning, and management in order to achieve success in business. Bai et al. [18] found that in the banking industry, a prolonged period of advancement creates obstacles to liquidity.
Liquidity, as defined by Ugwu et al. [19], refers to the level of convertibility of assets into cash. In addition, he emphasized the need of selling assets at a price that reflects their fair market value. According to Akenga [20], liquidity management is considered essential to ensure that organizations can efficiently satisfy their short-term business responsibilities.
Furthermore, he highlighted that liquidity consistently plays a crucial part in the effective functioning of a corporation [21]. Bank liquidity refers to the availability of sufficient funds to fulfil financial obligations. The bank’s ability to promptly fulfil monetary, cheque, and other withdrawal obligations.
The significance of efficient liquidity management in the banking sector and financial markets cannot be overstated [22]. The banking industry works within a constantly changing environment characterized by complex interactions among different financial measures. The link between liquidity management methods and a bank’s profitability is of utmost importance, since it is influenced by several factors. Bank size has a crucial role in influencing the relationship between liquidity management techniques and financial success.
Liquidity management is a significant problem for company managers and owners worldwide. Various solutions have been devised to effectively control the liquidity of organizations [16]. The Importance of Liquidity, as defined by Benson and Odey 2022 [23], refers to the capacity to quickly and efficiently turn an asset into cash while incurring little delay and expense. Liquidity assets are of utmost importance in the portfolio of commercial banks since they primarily rely on earnings obtained through demand and time deposits from depositors. The ability of the liquidity assets to uphold depositor trust the most significant intangible asset in the commercial banking sector makes them essential elements of the balance sheet [24].
A bank can successfully manage three different types of risks if it has enough liquidity, per a 2017 study by Tamunosiki et al. [25]. Funding risk is the first risk; it is the ability to replace net outflows by withdrawing retail deposits or by choosing not to renew wholesale funds. In addition, the bank needs enough liquidity to make up for any shortfall in incoming funds in the event that one or more borrowers are unable to pay their debts. The third threat arises when substantial clientele makes requests for payments or when maturity commitments must be fulfilled.
Adopting liquidity management is crucial for banks to thrive amidst competition. Furthermore, bigger banks tend to have higher levels of liquidity, leading to enhanced profitability and financial performance. Therefore, banks must effectively handle an adequate amount of liquidity in order to address any fluctuations in financial and economic circumstances. The bank’s profitability is enhanced by liquidity, as shown by Waswa et al. [26]. The Return on Assets is positively impacted by reserves and a larger cash ratio, claims [20]. According to Rudhani and Balaj’s [27] research, financial performance is positively impacted by liquidity risk.
Empirical research indicates that liquidity has a beneficial impact on the financial performance of banks [28,29,30]. Profitability is favorably impacted by liquidity [31,32]. The level of bank liquidity is strongly correlated with its profitability [33]. Liquidity risk has a favorable effect on a bank’s financial performance [27].

2.3. The Impact of Liquidity Management on Return on Assets (ROA)

Otekunrin et al. [34] did research on the performance and liquidity management of certain deposit money banks in Nigeria. The study analyzed the financial statements of 15 deposit money banks listed on the Nigerian Stock Exchange (NSE) from 2012 to 2017. Secondary data was extracted and analyzed using the ordinary least square method (OLS). Capital ratio (CTR), current ratio (CR), and cash ratio (CSR) served as indicators for measuring liquidity management, while return on assets (ROA) was used as a measure of performance.
The research establishes a favorable correlation between liquidity management and bank performance. It indicates that liquidity management is a crucial aspect in company operations, ultimately resulting in increased business profitability. Possessing a healthy cash balance has positive financial effects. Sheikhdon [14] studied Mogadishu, Somalia’s commercial banks and discovered that variables influencing liquidity management significantly improved bank performance.
The variables affecting the performance of five well-known banks in Zimbabwe were examined in a recent study by Dzapasi [35]. The study found a strong and favorable relationship between the banks’ financial performance and their ability to manage liquidity as indicated by the current ratio. In a study on Nigerian banks, Obi-Nwosu et al. [36] looked into the relationship between liquidity and bank performance and found a significant correlation. The study highlighted the potential benefits of effective liquidity management for institutions’ dependability.
Edem [16] and Onyekwelu et al. [37] conducted research on deposit money banks in Nigeria and found that liquidity had a beneficial influence on bank performance. However, a further study conducted by Ajayi and Lawal [38] about liquidity management and bank performance in Nigeria, although confirming a beneficial effect, discovered a statistically insignificant correlation between Return on Assets and Liquidity ratio.
Furthermore, liquid ratios had a negative effect on earnings per share but a positive impact on net profit margin and Tobin’s Q. Based on data collected between 2006 and 2008, Ariffin [39] investigated the correlation between the financial performance of Islamic banks in Malaysia and their liquidity concerns. The author noted that during times of crisis, liquidity risk, ROE, and ROA show different behaviors by utilizing the ratio of total assets to liabilities. Liquidity risk was found to have the ability to lower ROE as well as ROA.
Barth et al. [40] investigate the relationship between the kind, extent, and independence of bank supervision and the profitability of 2300 banks across 55 nations. ROA and liquidity risk, as indicated by the proportion of liquid assets to total assets, are negatively correlated.
A study on a dataset of credit institutions in South Eastern Europe from 1998 to 2002 was carried out by Athanasoglou et al. [41]. They found that ROE and ROA are unaffected by liquidity risk, as measured by the ratio of loans to total assets.
Naceur and Kandil [42] examine a subset of 28 banks throughout the time frame of 1989 to 2004. The researchers investigate the impact of capital restrictions on the efficiency and resilience of Egyptian banks. The researchers found that there is a statistically significant and positive correlation between the liquidity of domestic banks, as measured by the ratio of net loans to customers and short-term financing, and their profitability. However, the liquidity of banks does not substantially impact their (ROA or ROE).
Livdan and Nezlobin [43] investigate the variables that affect bank performance, particularly with regard to bank liquidity risk. Twelve commercial banks from industrialized countries—Australia, Canada, France, Germany, Italy, Japan, Luxembourg, The Netherlands, Switzerland, Taiwan, the United Kingdom, and the United States—are included in the imbalanced panel dataset used by the authors, which covers the years 1994–2006. Their objective is to evaluate the components that make up the liquidity risk model. The results indicate that net interest margins, average return on equity (ROEA), and average return on assets (ROAA) all gauge how well banks are performing internally, with liquidity risk being one such component. To be more precise, liquidity risk has a negative impact on ROAA and ROEA but a good one on net interest margins. Thus, the hypothesis is formulated as follows:
H1. 
The liquidity ratio has a favorable impact on the ROA.

2.4. The Effect of Liquidity Management on Tobin’s Q

Tobin’s q is a measure that compares the value of a firm’s capital to its installed replacement cost. This ratio is calculated by [43]. The Tobin q ratio is used to elucidate the firm’s performance [44]. Tobin’s q may be traced back to Tobin’s explanation in 1969, when he defined q as the ratio of the market value of a firm’s capital to its replacement cost. In their study, Ahmad et al. [45] elucidate that augmenting the capital stock of a corporation leads to an improvement in both the market value and credibility of the firm. The corporation that has more advantageous options in investing has a greater likelihood of producing substantial earnings. Individuals will exhibit more inclination to purchase shares of the company as a result of the firm’s elevated share prices, which serve as a motivating factor for increased investment. Ahmad et al. [45] elucidates that enhancing Tobin’s q metric is indicative of increased firm performance.
Tobin’s Q, when applied to banks, offers valuable insights into the effectiveness of asset use and creation of shareholder value. Bank management may be motivated to enhance Tobin’s Q, since it functions as an indicator of their ability to generate value for shareholders. Implementing strategies that enhance the utilization of assets and increase profitability may result in a favorable effect on Tobin’s Q. A high Tobin’s Q ratio does not always signify excellent performance across all dimensions of a bank. It is crucial to evaluate the bank’s risk profile and determine whether the bank is engaging in excessive risk-taking in order to get a high Q. Tobin’s Q is among the financial indicators used to evaluate the performance of banks. In addition to financial metrics and other qualitative components, analysts and investors frequently employ them to offer a comprehensive evaluation of a bank’s current state and potential in the future. Furthermore, liquidity ratios have a negative impact on earnings per share but a positive impact on net profit margin and Tobin’s Q. Thus, the hypothesis is formulated in the following manner:
H2. 
Liquidity is positively correlated with Tobin’s Q.

2.5. The Influence of Size on LR and Financial Performance

The size of a bank may influence the effect of liquidity management on financial performance. Specifically, a larger bank with more total assets has a greater potential for achieving better performance when using liquidity. Size is a quantitative measure that calculates the bank’s financial strength by considering its total assets. Thus, it can be inferred that bigger banks possess more support and exhibit superior control over bank liquidity management, enabling them to provide banking services more effortlessly and produce cash to promote the adoption of financial performance.
The bank’s size is defined by the total value of its assets. In their study, Jaworski, J., and Czerwonka [31] establish a correlation between the size of a corporation and the impact of liquidity on the economic health of a bank. The bank’s size may be determined by its total assets; the larger the number of assets possessed by the bank, the bigger its financial capacity. The size of a bank is believed to have an impact on its profitability, with bigger banks often earning more profits. Customers tend to have a high level of confidence in major banks due to their substantial assets and ability to provide a diverse array of financial services. Furthermore, major financial institutions have a tendency to mitigate liquidity risk by efficiently allocating their loans, thereby enhancing their overall financial performance. A bank’s ability to positively impact financial performance through liquidity risk may be enhanced by its size.
Bank size could be proxying for banks’ market power in the deposit market, which is shown to work as a channel for monetary policy transmission [46]. As such, bank size could affect both banks’ liquidity (ability to withstand the mismatch between the durations of assets and liabilities) and banks’ profitability (overall market power).
Bank size could proxy for the strength of implicit guarantees [47], which is shown not only to affect banks’ reported profits [47] but also banks’ security prices. Bank size also proxies for the ability to withstand uncertainty shocks [48].
This is critically important because the sample period of the study comprises several instances of heightened uncertainty at the global level, such as the subprime crisis, the post-Brexit uncertainty [48], and the COVID-19 pandemic [48]. BRICs are particularly exposed to global uncertainty given their amplified business and financial cycles, as evidenced by the commodity boom of the 2000s followed by the economic slowdown of the 2010s.
Thus, the relationship could simply reflect the fact that larger banks are more stable, therefore capable of maintaining proper liquidity management in periods of crises vis-à-vis smaller banks. Therefore, the following hypothesis may be formulated:
H3. 
Bank Size Enhances LR Beneficial Effect on Financial Performance
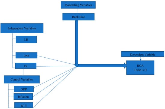
The conceptual frame in Figure 1 illustrate how bank size mediate the relationship between Liquidity Management and Profitability.

3. Methodology

3.1. Population, Sample and Data Collection

The research focuses on the population of the banking sector in BRICS countries. The study used purposive sampling, a non-probability sampling method that selects sample businesses based on the researcher’s understanding of the community and the study’s objectives. Only firms with comprehensive financial records and uninterrupted existence during the research period have been chosen. Companies that do not exist during the whole research period are excluded from the analysis.
The research included data from financial institutions of the BRICS countries. The BRICS nations exemplify developing economies by virtue of their shared characteristics, including economic and social progress. Since the beginning of the 21st century, the BRICS countries have shown strong development momentum and resilience throughout crises, which has increased their global influence and drawn significant amounts of capital inflow.
The Thomson Reuters Eikon database provided the researchers with the study’s data. The research used panel data from 319 institutions in the BRICS banking industry, covering the period from 2000 to 2022. This resulted in a total of 7337 years of observation. Certain banks were omitted from the research because they lacked or had insufficient data for the chosen years of investigation.

3.2. Variables of Study

The variable description, codes and sources are discussed in Table 1 below.
The variable acronyms, formula and source are discussed in Table 2.
In order to handle outliers, the research used the Winsorization approach called Winsor2, which entails substituting extreme data with the 10th and 90th percentiles. To mitigate the issue of high missing values, the research used the absolute value transformation on the LR variable. In addition, the Winsor2 approach was also used to analyze the variables ROA, Tobin’s Q, LR, and DAR.
The sample description of the study is illustrated in Table 3.

3.3. Study Model

The research used two estimation techniques, namely the GMM and the Fully Modified Ordinary Least Squares (FMOLS), to gauge the influence of size on the relationship between LR and profitability. The GMM was used to particularly tackle the problem of endogeneity and account for any possible bias Ullah et al., 2018 [52]. The estimating process used the statistical software tool Stata (Version 13).
An important part of our method is to deal with the problem of endogeneity among the explanatory components. Our regression model may have skewed estimates if the endogeneity problem is not adequately managed [53,54].
In order to address the issue of endogeneity, the researchers employed the robust two-step GMM approach in our work. The GMM technique makes it possible to identify endogenous factors and employs instrumental variables which introduce time delays—to change them from endogenous to exogenous variables. Additionally, endogeneity, heteroskedasticity, and autocorrelation issues are readily handled by the GMM approach [55]. The GMM model’s validity was evaluated in the study using the Sargan and AR (2) tests.
The statistically insignificant results for the Sargan tests and the null hypothesis for the AR (2) test, which indicates the absence of autocorrelation, corroborate the veracity of our GMM findings. As a consequence, we can state with confidence that our GMM model’s output is reliable. The results validate the precision and dependability of our GMM results.
Model Specification
In order to evaluate the hypotheses and determine the impact of size on the link between liquidity and financial performance, we employed four models.
Model 1:
ROA = α + β1BSt F + β2LR t F + β3DAR t F + β4CR t F + β5INF t F + β6GDP t F + β7WUI t F + ε
Model 2:
ROA = α + β1BSt F + β2LR t F + β3DAR t F + β4CR t F + β5INF t F + β6GDP t F + β7WUI t F + β8 (LR × SIZE) t F + ε
Model 3:
TOBIN’S Q = α + β1BSt F + β2LR t F + β3DAR t F + β4CR t F + β5INF t F + β6GDP t F + β7WUI t F + ε
Model 4:
TOBIN’S Q = α + β1BSt F + β2LR t F + β3DAR t F + β4CR t F + β5INF t F + β6GDP t F + β7WUI t F + β8 (LR × SIZE) t F + ε
where:
The dependent variables are represented by ROA (Return on Asset) and, Tobin’s Q. In addition, Liquidity Ratio (LR), Deposit Asset Ratio (DAR) and Current Ratio (CR) are the independent variables. Inflation (INF), Gross Domestic Product (GDP) and World Uncertainty (WU) are the control variables, and Bank Size (Size) is moderating variable, t (time) and F (company).

4. Empirical Results

The descriptive statistics for each variable, including the independent, dependent, and control variables, are shown in Table 4. Tobin’s Q and ROA, the dependent variables, are used as stand-ins to gauge the BRICS companies’ financial performance. While the corporation’s assets had an 85.6% mean return, Tobin’s Q had a 0.137 mean return. This implies that the cost of replacing the banks’ assets would be substantially higher than their market value [56,57].
Table 4. Descriptive Statistics.
Table 4. Descriptive Statistics.
VariableObsMeanStd. Dev.MinMax
ROA73370.8560.606−0.1761.924
Tobin’s Q73370.1370.1310.0290.444
Bank Size733719.5122.3746.21524.704
LR73370.1340.0760.0330.271
DAR73370.6480.1670.3380.864
CR73370.9730.0290.9121.006
WUI73379.7980.2629.40410.235
GDP73375.7573.891−7.814.231
Inflation73365.8044.264−0.2137.698
The mean bank size of 19.512 indicates that BRICS banks are substantial financial institutions with significant assets. The LR (Liquidity Ratio) of 0.134 for BRICS banks indicates a relatively insufficient level of liquid assets compared to their short-term commitments, suggesting potential challenges in liquidity management. This figure highlights the need to develop effective liquidity solutions to provide financial stability and the ability to meet urgent financial obligations.
The DAR (Deposit Asset Ratio) of the BRICS banks is at 0.648, indicating that a significant proportion (64.8%) of their overall assets are funded by client deposits. This implies a consistent and reliable financing source that aids in their lending and investment operations, while enhancing financial stability and reducing the danger of insufficient liquidity. The CR (Current Ratio) of the BRICS banks is at 0.973, which is somewhat below the ideal level. They still have enough current assets, though, to cover their obligations for the near future. This suggests that liquidity is severely limited, necessitating prudent use of available funds to guarantee the ability to pay short-term debts without difficulty.
The World ambiguity Index (WUI) of 9.798 for the BRICS banks suggests a significant level of ambiguity in both policy and economic matters. BRICS banks may be influenced in their operational and strategic decisions by the need for prudent and efficient risk management methods, adaptable regulatory compliance, and potentially elevated capital expenses.
The GDP growth rate of 5.757% for BRICS nations indicates a strong economic development, which offers substantial prospects for BRICS banks in terms of expanding their lending, investment, and client base. Nevertheless, it requires meticulous oversight of risks associated with inflation, interest rates, and creditworthiness.
The inflation rate of 5.804 for BRICS nations indicates a difficult situation for banks, marked by possible rises in interest rates, increased operating expenses, and heightened credit risk. Financial institutions in these nations must adopt efficient interest rate and credit risk management tactics, allocate resources towards technological advancements to enhance productivity, and adjust to economic and regulatory fluctuations influenced by inflation.
Table 5 shows the outcomes of the matrix correlation analysis, an essential step in evaluating the underlying assumptions of the multiple regression analysis. To determine whether multicollinearity existed between the dependent and independent variables, a correlation analysis was performed. Tobin’s Q and Return on Assets (ROA) were the variables that were measured. WUI, GDP, and Inflation were regarded as control variables, while Bank Size, LR, DAR, and CR were regarded as independent factors. The idea that there should not be a significant relationship between the controlled and independent variables is essential. The correlation analysis results show that there are no significant correlations between the liquidity variables, as indicated by coefficients between these variables that are below the 0.80 threshold. This is in line with the findings of earlier study by [58].
Table 6 depicts the outcomes of the Variance Inflation Factor (VIF), which is a method used to identify multicollinearity among independent variables. Multicollinearity arises when the independent variables, especially the corporate governance aspects, exhibit a significant degree of connection with each other. Generally, when the Variance Inflation Factor (VIF) surpasses a value of 10 [55], it indicates the existence of multicollinearity. Nevertheless, the results from Table 5 demonstrate a lack of multicollinearity. The corporate governance variables in the three countries have a maximum VIF of 1.356 and an average VIF of 1.203. The data indicate that there are no significant levels of multicollinearity among the variables that were analyzed.
The interaction variable is not included in the findings from Table 6, especially Model 1 and 3. Table 6 displays the calculated coefficients for ROA and Tobin’s Q. However, Model 2 and 4 include the interaction variable (LR × size). The Arellano–Bond statistics show that AR1 is statistically significant, whereas AR2 is not significant. This suggests that the model is adequate, as seen in Table 6. The findings indicate that there is no presence of first- and second-order autocorrelation, as suggested by [59].

4.1. Model 2: The Effect of Size on the Relationship Between LR and ROA

The findings from Table 6 of the study indicate that LR has a favorable effect on profitability, aligning with prior research performed by [60,61,62]. The correlation between LR (Liquidity Ratio) and ROA (Return on Assets) is positive. Firms with greater LRs, such as the current ratio, are more capable of fulfilling their commitments without taking on more debt. This helps to minimize financial strain and operational interruptions. Having a strong financial stability allows for better utilization of assets, leading to an improvement in return on assets (ROA). In addition, having a sufficient amount of liquidity may help to make timely investments in lucrative prospects, which in turn can enhance the returns on assets. According to [16], corporations are emphasized.
A 1% increase in LR is associated with a 0.380 increase in ROA. On the other hand, at a 1% significance level, the variables DAR, CR, GDP, and the interaction variable (LR × Size) exhibit a significant positive correlation with ROA. The fact that DAR and ROA have a positive correlation suggests that a bank’s profitability can be significantly increased through competent deposit management. The stability and effectiveness of a bank’s financing system are indicated by the Deposit Asset Ratio, which calculates the proportion of the bank’s assets funded by customer deposits. A higher Deposit Asset Ratio (DAR) means that deposits, as opposed to more expensive forms of borrowing, are used to finance a greater share of the bank’s assets. The lower acquisition costs could lead to higher net interest margins and a higher return on assets (ROA).
In addition, a robust deposit base improves liquidity and financial stability, enabling banks to participate in more lucrative lending and investing endeavor. According to [63], banks with a higher DAR have a tendency to have a better ROA, suggesting that using deposits as a source of financing is not only a safe but also a lucrative approach. Hence, it is essential for banks that want to enhance their asset utilization and overall financial performance to maintain a high Deposit Asset Ratio. This underscores the strategic significance of efficiently nurturing and managing client deposits.
The favorable influence of the current ratio suggests that efficient management of short-term liquidity improves a company’s profitability. The current ratio, a metric that assesses a company’s capacity to meet its short-term obligations using its short-term assets, acts as a crucial gauge of financial well-being. A greater current ratio indicates that the firm is capable of fulfilling its short-term commitments without encountering financial difficulties, hence ensuring uninterrupted operating flow. The firm’s financial stability enables it to optimize the use of its assets, resulting in increased asset returns.
Moreover, organizations that have strong current ratios are often in a better position to take advantage of investment possibilities and negotiate advantageous borrowing conditions, so enhancing profitability. Empirical data often demonstrates that companies with higher current ratios often exhibit superior return on assets (ROA), underscoring the need of effectively managing liquidity to enhance asset efficiency. Therefore, a high current ratio highlights the important relationship between liquidity and total financial performance, indicating that it is crucial to maintain optimum levels of liquidity in order to maximize returns on assets.
The strong correlation between GDP and corporate profitability demonstrates that macroeconomic expansion has a substantial effect on the financial success of businesses. Gross Domestic Product (GDP) growth is an indicator of the general economic well-being and level of activity in a nation, which has a direct impact on the performance of businesses. As GDP increases, there is usually a corresponding increase in consumer spending and investment, which leads to more sales and income for corporations. This economic growth allows companies to optimize the use of their resources, resulting in enhanced return on assets (ROA).
Furthermore, a burgeoning economy often cultivates advantageous company circumstances, such as reduced interest rates and heightened loan accessibility, which may further augment asset efficiency and profitability. Empirical research repeatedly shows that corporations operating in countries with greater GDP growth tend to have larger Return on Assets (ROA), highlighting the significance of macroeconomic stability and growth for corporate financial success. Hence, the correlation between GDP and ROA underscores the crucial function of a flourishing economy in facilitating companies to optimize their asset returns and attain greater profitability.
The presence of the interaction variable has a beneficial influence on the return on assets (ROA), indicating that when a company effectively manages its liquidity and operates at a larger scale, it may greatly improve its profitability. Effective liquidity management in a corporation guarantees that it has enough short-term assets to meet its short-term obligations, hence improving financial stability and operational efficiency. For bigger corporations, the management of liquidity becomes more crucial.
Large corporations often engage in intricate operations and possess higher resource requirements. Therefore, sustaining a robust liquidity ratio may assist them in managing financial uncertainties and taking advantage of investment prospects. Sidhu et al., 2022 [64] demonstrate that there is a positive correlation between the liquidity ratios of big enterprises and their return on assets (ROA). This suggests that the combined impact of scale and effective liquidity management results in enhanced asset utilization and increased profitability.
The size of the bank, the level of urbanization and the level of inflation have been shown to have a negative effect on the return on assets (ROA). Increasing bank size has a detrimental effect on their ability to generate returns from their assets, leading to decreased efficiency. Major financial institutions often encounter heightened intricacy and administrative inefficiencies, which may impede their operational efficacy and decision-making procedures. This might lead to increased administrative expenses and less flexible reactions to market fluctuations in contrast to smaller, more adaptable organizations.
In addition, major financial institutions may participate in less profitable operations in order to maintain their market dominance and broaden their investment portfolios, thereby reducing their total profitability. According to Haris et al., 2019 [65], smaller banks have a greater return on assets (ROA) because they have focused strategy, simplified processes, and stronger client connections. These factors improve their capacity to utilize assets effectively and increase profitability.
Conversely, the detrimental effect of WUI on ROA indicates that worldwide economic uncertainty has a negative influence on business profitability. The WUI, or World Uncertainty Index, quantifies the extent of worldwide economic and political unpredictability, which has the potential to impact company choices and investor assurance. Elevated levels of uncertainty often result in heightened volatility in financial markets, less consumer spending, and prudent corporate investment. Companies may choose to postpone or reduce their plans for growth and may experience increased prices for borrowing as a result of perceived risks. These factors may have a detrimental effect on the efficient use of assets and overall profitability. According to [12], organizations tend to have poorer return on assets (ROA) during times of increased uncertainty. This is because they have difficulties in dealing with unexpected market circumstances and reduced income streams.
Inflation’s adverse effects indicate that escalating prices might diminish firm profitability by augmenting operating expenses and diminishing buying power. Inflation, which refers to a consistent rise in the overall price level of products and services, often results in increased expenses for vital manufacturing inputs such as raw materials and Labor. If corporations are unable to transfer the higher prices to customers, these elevated expenses might reduce profit margins. Moreover, inflation may result in elevated interest rates as monetary authorities strive to manage price levels, hence escalating borrowing expenses and diminishing investment in productive assets. This might exacerbate the pressure on a firm’s resources and restrict its capacity to create profits on its assets.

4.2. Model 4: The Effect of Size on the Relationship Between Liquidity and Tobin’s Q

Table 7’s results show that Tobin’s Q was positively impacted by LR, CR, WUI, GDP, INF, and the interaction variable. Maintaining adequate levels of liquidity may raise a company’s market value and investor appeal, as evidenced by the positive impact of liquidity ratio (LR) on Tobin’s Q. A metric called Tobin’s Q compares the market value of an organization to the expense of replacing its assets. It serves as a gauge for the market’s perception of a company’s investment and development potential. A higher LR indicates that the business has sufficient liquid assets to meet its short-term financial obligations. As a result, investor confidence is increased and perceived financial risk is decreased.
Table 7. The Moderating Role of Bank Size (Two-step robust GMM).
Table 7. The Moderating Role of Bank Size (Two-step robust GMM).
Model 1Model 2Model 3Model 4
L0.460 ***0.457 ***0.417 ***0.417 ***
Bank Size−0.103 ***−0.112 ***−0.051 ***−0.052 ***
LR0.752 ***0.380 ***0.043 ***0.023 ***
DAR0.175 ***0.217 ***−0.009 ***−0.007 ***
CR2.199 ***2.08 ***0.060 ***0.053 ***
WUI−0.085 ***−0.080 ***0.039 ***0.039 ***
GDP0.004 ***0.004 ***0.001 ***0.001 ***
Inflation−0.003 ***−0.003 ***0.002 ***0.002 ***
BSLR-0.033 ***-0.002 ***
Arellano–Bond test for AR (1)0.0000.0000.0000.000
Arellano–Bond test for AR (2)0.0070.0090.0120.011
Sargan (p-value)0.00110.00090.00130.0014
*** Represents significance at 1% level. Source: Authors.
Additionally, having more money on hand might make it possible for the business to seize strategic opportunities like R&D investments, acquisitions of other businesses, or market expansion. As a result, the business may have greater long-term growth potential and competitiveness. A direct correlation between the Liquidity Ratio and Tobin’s Q was found by [66]. Based on their superior ability to weather economic downturns and seize growth opportunities, companies with strong liquidity positions are likely to be valued more by investors.
The favorable impact of the CR on Tobin’s Q indicates that a strong ability to fulfill immediate obligations using current assets enhances a company’s market worth and perceived investment caliber.
A larger Current Ratio indicates more liquidity and financial stability, suggesting that the company can fulfil its immediate financial commitments without relying on external funding or selling assets. The firm’s financial flexibility enables it to actively explore growth prospects, allocate resources to research and development, and successfully navigate economic downturns, all of which lead to an increased market value. Fajaria and Isnalita, 2018 [67] provide evidence that there is a positive correlation between the Current Ratio and Tobin’s Q. This implies that investors have a more favorable perception of firms that have strong liquidity situations, as it reduces their financial risk and increases their potential for long-term development.
Conversely, the positive impact of WUI implies that higher levels of global economic and political uncertainty may actually result in greater market value and improved perception of a company’s investment quality by investors. Tobin’s Q is a metric that compares a company’s market worth to the cost of replacing existing assets. It is used to gauge market sentiment about a firm’s potential for growth and future profitability. During periods of increasing uncertainty, investors may see particular companies as being more equipped to handle and take advantage of shifting market circumstances. This may result in higher market demand and value for certain organizations. Investors tend to have a more positive perception of companies that show adaptation, resilience, and strategic agility when dealing with uncertainty. These companies are seen as having the capacity to take advantage of opportunities and beat their rivals [68].
The correlation between Gross Domestic Product (GDP) and Tobin’s Q indicates that economic expansion promotes advantageous market circumstances and investor mood, resulting in higher market value of companies. Tobin’s Q is a measure that compares the market worth of a business to the cost of replacing its assets. It is used to assess how investors perceive the company’s potential for future profitability and growth [69]. When the Gross Domestic Product (GDP) grows, it usually indicates a rise in consumer spending, company investments, and general economic activity. This may lead to higher corporate profitability and an increase in market values. Companies operating in expanding economies are often seen as having more revenue potential and investment prospects, causing investors to attribute higher market valuations to these firms.
In some settings, inflation may have a positive influence on Tobin’s Q, indicating that it can lead to a rise in the market value of companies. Tobin’s Q is a metric that compares a company’s market value to the cost of replacing existing assets. It is used to gauge investor sentiment on a firm’s potential for growth and future profitability. When inflation is at a reasonable level and occurs with economic development, it might indicate strong demand, increasing prices, and growing corporate revenues. This can boost investor confidence and result in higher market values [70]. In addition, inflation may also cause an increase in asset values, such as real estate and stocks, which in turn leads to greater Tobin’s Q ratios.
The presence of the interaction variable between Liquidity Ratio and business size has a positive influence on Tobin’s Q, indicating that the joint impact of managing liquidity and the size of the company may greatly improve market value. A greater Liquidity Ratio signifies more effective liquidity management, suggesting that the corporation can effectively fulfil its short-term obligation. When combined with a greater company size, which often indicates a wider market presence and operational skills, this interaction may enhance market confidence in the firm’s capacity to withstand financial uncertainty and take advantage of growth prospects. According to Anderson et al. 2018 [71], investors tend to place a higher value on firms that have both strong liquidity and scale advantages because they see them as being more resilient and having more potential for development.
Table 8 presents the results of a robustness test that investigated the impact of size on the link between liquidity and profitability in the banking industry of the BRICS countries. In order to evaluate this, we used the Fully Modified Least Squares (FMOLS) technique. The findings in Table 7, namely Models 2 and 4, demonstrate that using this strategy reveals a beneficial impact of the interaction effect of (LR × SIZE) on both ROA and Tobin’s Q. In addition, LR consistently contributes to the improvement of profitability, as shown by the beneficial effects on Return on Net Operating Assets (RNOA) and Tobin’s Q. These findings confirm the observed results.

4.3. Hypothesis

H1. 
There is a positive impact of LR on the ROA of BRICS financial firms.
In accordance with Model 1, LR was used as a proxy for liquidity management, while ROA served as a metric for profitability. The p-value for the LR coefficient was determined to be 0.000, indicating a statistically significant relationship. Furthermore, the coefficient itself was found to be positive, with a value of 0.752. This data suggests that a 1% rise in LR led to a substantial 75% increase in ROA. Thus, we acknowledge the acceptance of H1, which indicates a favorable influence of LR on the ROA of BRICS financial firms.
H2. 
There is a positive impact of LR on the Tobin’s Q of BRICS financial firms.
In the context of Model 3, the coefficient of LR was utilized as a metric for liquidity management, while Tobin’s Q was used as a gauge of firm value. The p-value for the coefficient of LR was determined to be 0.000, indicating a statistically significant relationship. Furthermore, the coefficient itself was found to be positive, with a value of 0.043. This data suggests that a 1% rise in LR led to a significant 43% surge in Tobin’s Q. Thus, we acknowledge the acceptance of H2, indicating a favorable influence of LR on the Tobin’s Q of BRICS financial firms.
H3. 
The relationship between LR and the profitability of BRICS financial firms is positively impacted by size.
Nevertheless, considering the contradictory data, we acknowledge and accept hypothesis H3. The findings corroborate the notion that larger size has a beneficial impact on the association between LR and profitability in financial enterprises from BRICS countries.

5. Conclusions and Implications

Conclusions

The current study examined whether size may have a moderating effect on the relationship between return on assets (ROA), liquidity management (LR), and Tobin’s Q in financial enterprises from the BRICS nations. The information shows that size has a moderating effect on the profitability-LR relationship. The study’s conclusions align with earlier research projects by [72] of which demonstrated a strong positive relationship between manufacturing firms’ sizes and their output.
The importance of organizational scale in influencing the dynamics of financial performance is highlighted by the existence of a positive moderating effect of size on the relationship between profitability and liquidity ratio. While profitability shows how well BRICS financial enterprises use their assets to generate profits, the liquidity ratio assesses a company’s ability to meet short-term obligations with liquid assets.
Higher liquidity ratios in bigger organizations often indicate effective risk management procedures and financial stability. This allows for more strategic use of assets and has the potential to improve profitability. Big corporations often have better opportunities to get capital, varied sources of income, and operational effectiveness, which enhance the beneficial influence of liquidity on the profitability of BRICS financial enterprises. On the other hand, smaller enterprises in BRICS countries may have restrictions in terms of money and resources, which might make having too much available cash less beneficial for generating profits since their assets may not be fully used [73] repeatedly affirms that the size of a business has a positive moderating effect on the link between liquidity ratio and profitability. Larger organizations tend to gain more from effective liquidity management methods.
Comprehending this moderating effect is crucial for developing customized financial strategies that use liquidity to enhance asset efficiency and promote long-term profitability, especially in bigger organizations where the beneficial influence of liquidity on profitability is more noticeable. Hence, acknowledging the moderating influence of size enables well-informed decision-making and strategic deployment of resources to optimize financial performance among enterprises of different magnitudes.
This research has several implications that might provide significant insights for managers and contribute to the field of liquidity management. Managers should be cognizant of the impact of scale on the correlation between liquidity management and profitability. The correlation between the size of BRICS financial businesses and the link between liquidity management and profitability has significant implications for managers. Managers of financial enterprises in BRICS countries should focus on devoting resources to liquidity management methods that maximize the use of assets and minimize the danger of running out of cash. They may take advantage of their large size to improve profitability. Also, financial institutions must guarantee adherence to regulatory standards, considering their systemic significance and influence on the wider financial ecosystem within BRICS nations. Efficient liquidity management strategies must conform to regulatory norms in order to reduce systemic risk and guarantee financial stability.
Given the influence of size on liquidity management and profitability, it is important for BRICS financial firms and managers to create customized financial solutions and products that meet the varied requirements of clients. By utilizing their advantage in scale, they can provide competitive and innovative offerings in the market. Increased scale enables the exploration of other income sources and investment options. The managers of financial enterprises in BRICS countries may use their large size to expand their activities and reduce the negative effects of changes in available funds on their profitability. Finally, Managers of BRICS financial institutions should create strong risk management frameworks that are suitable for their size and complexity. They should priorities reducing liquidity risk while maximizing profitability by strategically allocating assets and diversifying their portfolios.
It is important to take into account the following limitations while analyzing the results and implications of the present research. Hence, the analysis is restricted to the sample of financial businesses from BRICS countries. The conclusions of this study may only be applied to financial institutions that are comparable to those included in this investigation. In addition, the researcher used two metrics to assess the profitability of a company, namely the Return on Assets (ROA) and Tobin’s Q. Nevertheless, there are other metrics to assess profitability, such as ROE, return on assets (ROI), gross profit, and net profit. Therefore, the findings of this research may vary due to the use of distinct metrics for assessing profitability and liquidity management.
In addition, future study should broaden its scope by including supplementary control factors that may impact bank performance, such as risk management strategies, regulatory framework, and market competitiveness.

Funding

The research had no external funding.

Data Availability Statement

The data supporting the findings of this study are available upon reasonable request from the first and corresponding authors.

Conflicts of Interest

The authors have no conflicts of interest to declare.

References

  1. Smirnov, S.V.; Avdeeva, D.A. BRICS in the Global Economy. In Business Cycles in BRICS; Springer International Publishing: Cham, Switzerland, 2018; pp. 9–28. [Google Scholar]
  2. Islam, M.S.; Sultan, M.I.; Islam, S.M.; Mekail, M. Liquidity management and its effect on bank profitability: Bangladesh perspective. Indian J. Econ. Bus. 2021, 20, 107–119. [Google Scholar]
  3. Mohanty, B.; Mehrotra, S. The Effect of Liquidity Management on Profitability: A Comparative Analysis of Public and Private Sector Banks in India. IUP J. Bank Manag. 2018, 17, 7–20. [Google Scholar]
  4. Wang, Y.J. Liquidity management, operating performance, and corporate value: Evidence from Japan and Taiwan. J. Multinatl. Financ. Manag. 2002, 12, 159–169. [Google Scholar] [CrossRef]
  5. Bagh, T.; Razzaq, S.; Azad, T.; Liaqat, I.; Khan, M.A. The causative impact of liquidity management on profitability of banks in Pakistan: An empirical investigation. Int. J. Acad. Res. Econ. Manag. Sci. 2017, 6, 153–170. [Google Scholar] [CrossRef]
  6. Berger, A.N.; Bouwman, C.H. Bank Liquidity Creation (Previously Titled ‘The Measurement of Bank Liquidity Creation and the Effect of Capital’). 2008. Available online: https://ssrn.com/abstract=672784 (accessed on 29 August 2025).
  7. Eljelly, A.M. Liquidity-profitability tradeoff: An empirical investigation in an emerging market. Int. J. Commer. Manag. 2004, 14, 48–61. [Google Scholar] [CrossRef]
  8. Khati, P. Impact of liquidity on profitability of Nepalese commercial banks. IOSR J. Econ. Financ. 2020, 11, 26–33. [Google Scholar]
  9. Getachew, M. Factors Affecting Deposit Mobilization in Ethiopian Private Commercial Banks. Ph.D. Thesis, St. Mary’s University, San Antonio, TX, USA, 2018. [Google Scholar]
  10. Choudhry, M. The Principles of Banking; John Wiley & Sons: Hoboken, NJ, USA, 2022. [Google Scholar]
  11. Oladeji, S.O. Efficacy of Liquidity Risk Management on the Financial Health of Deposit Money Banks in Nigeria. Ph.D. Thesis, Kwara State University, Malete, Nigeria, 2022. [Google Scholar]
  12. Demir, E.; Ersan, O. Economic policy uncertainty and cash holdings: Evidence from BRIC countries. Emerg. Mark. Rev. 2017, 33, 189–200. [Google Scholar] [CrossRef]
  13. Mensi, W.; Hammoudeh, S.; Reboredo, J.C.; Nguyen, D.K. Do global factors impact BRICS stock markets? A quantile regression approach. Emerg. Mark. Rev. 2014, 19, 1–17. [Google Scholar] [CrossRef]
  14. Sheikhdon, A.A.; Kavale, S. Effect of liquidity management on financial performance of commercial banks in Mogadishu, Somalia. Int. J. Res. Bus. Manag. Account. 2016, 2, 101–123. [Google Scholar]
  15. Adaeze, A.S.; Ailemen, I.O.; Lucy, E.U.; Bolanle, A.B. Liquidity risks and working capital management: Empirical study of selected consumer goods companies. Acad. Strateg. Manag. J. 2023, 22, 1–11. [Google Scholar]
  16. Edem, D.B. Liquidity management and performance of deposit money banks in Nigeria (1986–2011): An investigation. Int. J. Econ. Financ. Manag. Sci. 2017, 5, 146–161. [Google Scholar]
  17. Al-Naimi, A.A. Bank Liquidity Risk and Asset and Liability Management at Jordanian Commercial Banks. Ph.D. Thesis, Anglia Ruskin University, Cambridge, UK, 2023. [Google Scholar]
  18. Bai, J.; Krishnamurthy, A.; Weymuller, C.H. Measuring liquidity mismatch in the banking sector. J. Financ. 2018, 73, 51–93. [Google Scholar] [CrossRef]
  19. Ugwu, I.V.; Ekwochi, E.A.; Ogbu, C.G. Logical consequence of liquidity management on firm profitability. Int. J. Acad. Manag. Sci. Res. 2021, 5, 265–279. [Google Scholar]
  20. Akenga, G. Effect of liquidity on financial performance of firms listed at the Nairobi Securities Exchange, Kenya. Int. J. Sci. Res. 2017, 6, 279–285. [Google Scholar]
  21. Musiita, B.; Boyi, B.; Kisaalita, T.; Mutungi, W.; Mbabazize, R. Liquidity Management and Financial Performance of SACCOs in Bushenyi District. J. Econ. Behav. Stud. 2023, 15, 55–69. [Google Scholar] [CrossRef] [PubMed]
  22. Wuave, T.; Yua, H.; Yua, P.M. Effect of liquidity management on the financial performance of banks in Nigeria. Eur. J. Bus. Innov. Res. 2020, 8, 30–44. [Google Scholar] [CrossRef]
  23. Benson, E.; Odey, J.O. Net cash flow from operating activities and liquidity of First Bank Niageria Plc. World Sci. News 2022, 168, 1–15. [Google Scholar]
  24. Leykun, F. Determinants of commercial banks’ liquidity risk: Evidence from Ethiopia. Res. J. Financ. Account. 2016, 7, 47–61. [Google Scholar]
  25. Tamunosiki, K.; Giami, I.B.; Obari, O.B. Liquidity and performance of Nigerian banks. J. Account. Financ. Manag. 2017, 3, 34–46. [Google Scholar]
  26. Waswa, C.W.; Mukras, M.S.; Oima, D. Effect of liquidity on financial performance of the Sugar Industry in Kenya. Int. J. Educ. Res. 2018, 6, 29–44. [Google Scholar]
  27. Rudhani, L.H.; Balaj, D. The effect of liquidity risk on financial performance. Adv. Bus. Relat. Sci. Res. J. 2019, 10, 20–31. [Google Scholar]
  28. Egbuhuzor, C.A.; Ugo, C.C. Effect of liquidity level on financial performance of listed deposit money banks in Nigeria. Eur. J. Account. Financ. Investig. 2021, 7, 24–35. [Google Scholar]
  29. Haddad, C.; Hornuf, L. How do fintech start-ups affect financial institutions’ performance and default risk? Eur. J. Financ. 2023, 29, 1761–1792. [Google Scholar] [CrossRef]
  30. Saksonova, S.; Kuzmina-Merlino, I. The principles of creating a balanced investment portfolio for cryptocurrencies. In Reliability and Statistics in Transportation and Communication: Selected Papers from the 18th International Conference on Reliability and Statistics in Transportation and Communication (RelStat’18), Riga, Latvia, 17–20 October 2018; Springer International Publishing: Cham, Switzerland, 2019; pp. 714–724. [Google Scholar]
  31. Jaworski, J.; Czerwonka, L. Meta-study on the relationship between profitability and liquidity of enterprises in macroeconomic and institutional environment. Decision 2021, 48, 233–246. [Google Scholar] [CrossRef]
  32. Paul, S.C.; Rahman, M.A. Current Assets, Current Liabilities and Profitability: A Cross Industry Analysis. J. Asian Bus. Strategy 2021, 11, 55. [Google Scholar] [CrossRef]
  33. Adeniyi, O. The effect of profitability on the liquidity of commercial banks in NIgeria. Am. J. Financ. Account. 2021, 6, 25–34. [Google Scholar]
  34. Otekunrin, A.O.; Fagboro, G.A.; Nwanji, T.I.; Asamu, F.; Ajiboye, B.O.; Falaye, A.J. Performance of deposit money banks and liquidity management in Nigeria. Banks Bank Syst. 2019, 14, 152–161. [Google Scholar] [CrossRef]
  35. Dzapasi, F.D. The impact of Liquidity Management on Bank Financial Performance in a subdued economic environment: A case of the Zimbabwean Banking Industry. PM World J. 2020, 9, 1–20. [Google Scholar]
  36. Obi-Nwosu, V.; Okaro, C.S.O.; Ogbonna, K.; Atsanan, A. Effect of liquidity on performance of deposit money banks. Int. J. Adv. Eng. Manag. Res. 2017, 2. Available online: https://ssrn.com/abstract=3062581 (accessed on 29 August 2025).
  37. Onyekwelu, U.L.; Chukwuani, V.N.; Onyeka, V.N. Effect of liquidity on financial performance of deposit money banks in Nigeria. J. Econ. Sustain. Dev. 2018, 9, 19–28. [Google Scholar]
  38. Ajayi, J.A.; Lawal, Q.A. Effect of Liquidity Management on Bank Performance. Izv. J. Varna Univ. Econ. 2021, 65, 220–237. [Google Scholar]
  39. Ariffin, N.M. Liquidity risk management and financial performance in Malaysia: Empirical evidence from Islamic banks. Aceh Int. J. Soc. Sci. 2012, 1, 1530. [Google Scholar]
  40. Barth, J.R.; Nolle, D.E.; Phumiwasana, T.; Yago, G. A cross-country analysis of the bank supervisory framework and bank performance. Financ. Mark. Inst. Instrum. 2003, 12, 67–120. [Google Scholar] [CrossRef]
  41. Athanasoglou, P.P.; Delis, M.; Staikouras, C. Determinants of Bank Profitability in the South Eastern European Region; Bank of Greece: Athens, Greece, 2006. [Google Scholar]
  42. Naceur, S.B.; Kandil, M. The impact of capital requirements on banks’ cost of intermediation and performance: The case of Egypt. J. Econ. Bus. 2009, 61, 70–89. [Google Scholar] [CrossRef]
  43. Livdan, D.; Nezlobin, A. Investment, capital stock, and replacement cost of assets when economic depreciation is non-geometric. J. Financ. Econ. 2021, 142, 1444–1469. [Google Scholar] [CrossRef]
  44. Dakhlallh, M.M.; Rashid, N.; Abdullah, W.A.W.; Al Shehab, H.J. Audit committee and Tobin’s Q as a measure of firm performance among Jordanian companies. J. Adv. Res. Dyn. Control Syst. 2020, 12, 28–41. [Google Scholar] [CrossRef]
  45. Ahmad, N.; Shah, F.N.; Ijaz, F.; Ghouri, M.N. Corporate income tax, asset turnover and Tobin’s Q as firm performance in Pakistan: Moderating role of liquidity ratio. Cogent Bus. Manag. 2023, 10, 2167287. [Google Scholar] [CrossRef]
  46. Drechsler, I.; Savov, A.; Schnabl, P. The Deposits Channel of Monetary Policy. Q. J. Econ. 2017, 132, 1819–1876. [Google Scholar] [CrossRef]
  47. Dantas, M.M.; Merkley, K.J.; Silva, F.B. Government guarantees and banks’ income smoothing. J. Financ. Serv. Res. 2023, 63, 123–173. [Google Scholar] [CrossRef]
  48. Campello, M.; Kankanhalli, G. Corporate Decision-Making under Uncertainty: Review and Future Research Directions. 2022. Available online: https://ssrn.com/abstract=4299619 (accessed on 29 August 2025).
  49. Nuzulla, F.; Murtianingsih, M. Profitability and Profit Growth Of Manufacturing Companies in Indonesia During the Covid-19 Pandemic. Int. J. Educ. Res. Soc. Sci. (IJERSC) 2022, 3, 876–882. [Google Scholar] [CrossRef]
  50. Marzban, S.; Asutay, M. The impact of asset-based versus market capitalization-based Shari’ah screening on US and Japanese equities: An empirical analysis. Asian Afr. Area Stud. 2012, 11, 151–165. [Google Scholar]
  51. Kowoon, Y.; Sembel, R.; Malau, M. The Effect of Return on Equity, Net Interest Margin, Loan to Deposit Ratio, Total Assets Turnover, and Assets to Equity on Price Earnings Ratio in Top Five Banks of Indonesia and Korea: A Moderating Effect of Interest Rate. Int. J. Bus. Econ. Law 2022, 27, 71–84. [Google Scholar]
  52. Ullah, S.; Akhtar, P.; Zaefarian, G. Dealing with endogeneity bias: The generalized method of moments (GMM) for panel data. Ind. Mark. Manag. 2018, 71, 69–78. [Google Scholar] [CrossRef]
  53. Li, J.; Lai, S.; Gao, G.F.; Shi, W. The emergence, genomic diversity and global spread of SARS-CoV-2. Nature 2021, 600, 408–418. [Google Scholar] [CrossRef]
  54. Zaefarian, G.; Kadile, V.; Henneberg, S.C.; Leischnig, A. Endogeneity bias in marketing research: Problem, causes and remedies. Ind. Mark. Manag. 2017, 65, 39–46. [Google Scholar] [CrossRef]
  55. Koroma, S.; Kamara, S. The Moderating Role of Dividend Payout on the Relationship Between Working Capital Management and Profitability: Evidence from Japan’s Technology Hardware and Equipment Industry. J. Int. Financ. Trends 2025, 1, 29–50. [Google Scholar] [CrossRef]
  56. Humphery-Jenner, M. Takeover defenses, innovation, and value creation: Evidence from acquisition decisions. Strateg. Manag. J. 2014, 35, 668–690. [Google Scholar] [CrossRef]
  57. Vuong, N.B. Investor sentiment, corporate social responsibility, and financial performance: Evidence from Japanese companies. Borsa Istanb. Rev. 2022, 22, 911–924. [Google Scholar] [CrossRef]
  58. Koroma, S.; Bein, M. The Moderating Effect of Economic Policy Uncertainty on the Relationship Between Working Capital Management and Profitability: Evidence from UK Non-Financial Firms. SAGE Open 2024, 14, 21582440241242552. [Google Scholar] [CrossRef]
  59. Arellano, M.; Bond, S. Some tests of specification for panel data: Monte Carlo evidence and an application to employment equations. Rev. Econ. Stud. 1991, 58, 277–297. [Google Scholar] [CrossRef]
  60. Ehiedu, V.C. The impact of liquidity on profitability of some selected companies: The financial statement analysis (FSA) approach. Res. J. Financ. Account. 2014, 5, 81–90. [Google Scholar]
  61. Madushanka, K.H.; Jathurika, M. The impact of liquidity ratios on profitability. Int. Res. J. Adv. Eng. Sci. 2018, 3, 157–161. [Google Scholar]
  62. Sundas, S.; Butt, M. Impact of liquidity on profitability and Performance: A Case of Textile Sector of Pakistan. Int. J. Commer. Financ. 2021, 7, 122–129. [Google Scholar]
  63. Okun, D.M. The Effect of Level of Deposits on Financial Performance of Commercial Banks in Kenya. Ph.D. Thesis, University of Nairobi, Nairobi, Kenya, 2012. [Google Scholar]
  64. Sidhu, A.V.; Rastogi, S.; Gupte, R.; Bhimavarapu, V.M. Impact of liquidity coverage ratio on performance of select Indian banks. J. Risk Financ. Manag. 2022, 15, 226. [Google Scholar] [CrossRef]
  65. Haris, M.; Yao, H.; Tariq, G.; Malik, A.; Javaid, H.M. Intellectual capital performance and profitability of banks: Evidence from Pakistan. J. Risk Financ. Manag. 2019, 12, 56. [Google Scholar] [CrossRef]
  66. Krause, T.A.; Tse, Y. Risk management and firm value: Recent theory and evidence. Int. J. Account. Inf. Manag. 2016, 24, 56–81. [Google Scholar] [CrossRef]
  67. Fajaria, A.Z.; Isnalita, N.I.D.N. The effect of profitability, liquidity, leverage and firm growth of firm value with its dividend policy as a moderating variable. Int. J. Manag. Stud. Res. (IJMSR) 2018, 6, 55–69. [Google Scholar]
  68. Reeves, M.; Candelon, F. (Eds.) The Resilient Enterprise: Thriving amid Uncertainty; Walter de Gruyter GmbH & Co KG: Berlin, Germany, 2021. [Google Scholar]
  69. Souder, D.; Shaver, J.M.; Harris, J.D.; Alrashdan, A. Performance metrics in strategy research: A new metric and method for assessing dynamic value. Strateg. Manag. J. 2024, 45, 144–167. [Google Scholar] [CrossRef]
  70. Siegel, J.J. Stocks for the long run: The definitive guide to financial market returns & long-term investment strategies. McGraw-Hill Education: Columbus, OH, USA, 2021. [Google Scholar]
  71. Anderson, N.; Webber, L.; Noss, J.; Beale, D.; Crowley-Reidy, L. The Resilience of Financial Market Liquidity; SSRN: Rochester, NY, USA, 2018. [Google Scholar]
  72. Isik, O.; Unal, E.A.; Unal, Y. The effect of firm size on profitability: Evidence from Turkish manufacturing sector. J. Bus. Econ. Financ. 2017, 6, 301–308. [Google Scholar] [CrossRef]
  73. Pattiruhu, J.R.; Paais, M. Effect of liquidity, profitability, leverage, and firm size on dividend policy. J. Asian Financ. Econ. Bus. 2020, 7, 35–42. [Google Scholar] [CrossRef]
Figure 1. Conceptual Model. Source: Authors.
Figure 1. Conceptual Model. Source: Authors.
Sustainability 17 08128 g001
Table 1. Source and explanation of the variable.
Table 1. Source and explanation of the variable.
CodeIndicatorsDescriptionThe Source
Dependent Variables
ROAReturn on AssetsEvaluates the profitability of the business by comparing it to the total value of its assets.DataStream
Tobin’s QTobin’s QTobin’s Q is the ratio of the company’s market worth to the cost of replacing its assets.DataStream
Moderating Variable
SizeSizeThe size of the company is determined using a log of its total assets.DataStream
Independent variables
LRLiquidity RatioA l ratio that assesses how well a business can use its most liquid assets to satisfy its short-term obligations.DataStream
DARDeposit Assets RatioA ratio used to determine how much of a bank’s total assets are financed by deposits from customers.DataStream
CRCurrent RatioA ratio assesses how well a business can use its short-term assets to pay off its short-term liabilities.DataStream
Control Variables
INFInflationPrice increase, which over time can be understood as a reduction in buying power.World Bank Data
GDPGross Domestic ProductTotal monetary or market value of all the finished goods and services produced within a country’s borders in a specific time periodWorld Bank Data
WUIWorld Uncertainty IndexThe World Uncertainty Index (WUI) is a measure that quantifies the level of economic and policy uncertainty globally.World Bank Data
Table 2. Summary of variables and formulae.
Table 2. Summary of variables and formulae.
VariableAcronymsFormulaSource
Dependent Variables
Return on assetsROANet income/total assets × 100Nuzulla and Murtianingsih 2022 [49]
Tobin’s QTobin’s QMarket capitalization/Total assetsMarzban and Asutay 2012 [50]
Moderating Variable
Bank SizeBS(the natural logarithm of Total Assets)Dantas et al., 2023 [47]
Independent variable
Liquidity RatioLRCash and cash Equivalent/Current LiabilitiesPaul & Rahman 2021 [32].
Deposit Assets RatioDARTotal Deposit/Total AssetsKowoon et al., 2022 [51].
Current ratioCRCurrent assets/Current LiabilitiesPaul & Rahman 2021 [32]
Control Variables
InflationINF World bank
Gross Domestic ProductGDP World Bank
World Uncertainty IndexWUI World uncertainty index
Table 3. Sample Description.
Table 3. Sample Description.
CountryNo. of Industries in Sample%
Brazil6420%
Russia258%
India8226%
China12539%
South Africa237%
Total319100%
Table 5. Correlation matrix.
Table 5. Correlation matrix.
Variables(1)(2)(3)(4)(5)(6)(7)(8)(9)
(1) ROA1.000
(2) Tobin’s Q0.3651.000
(3) Bank Size−0.249−0.4261.000
(4) LR0.1410.0320.0981.000
(5) DAR−0.230−0.2030.3080.0321.000
(6) CR−0.089−0.0340.194−0.1140.2341.000
(7) WUI−0.094−0.1120.1480.011−0.0350.0341.000
(8) GDP−0.085−0.0810.3010.1510.2120.086−0.3171.000
(9) Inflation0.1230.140−0.246−0.122−0.054−0.059−0.226−0.1311.000
Table 6. Variance inflation factor.
Table 6. Variance inflation factor.
VIF1/VIF
GDP1.3560.737
Bank Size1.3230.756
WUI1.2740.785
DAR1.1670.857
Inflation1.1440.874
CR1.10.909
LR1.0590.945
Mean VIF1.203
Table 8. The Robustness test Fully Modify ordinary Least Square (FMOLS).
Table 8. The Robustness test Fully Modify ordinary Least Square (FMOLS).
Model 1Model 2Model 3Model 4
Bank Size−0.1526−0.1286−0.1765 ***−1.779 ***
LR0.00220.078780.0734 ***−0.0065
DAR−0.0040 ***−0.0040 ***0.0471 ***0.047 ***
CR0.20460.2111270.0940.086
WUI0.000220.0002270.9301.840
GDP−0.366817−0.3690−0.1876−0.1836
Inflation0.318040.3215−0.1419−0.1467
BSLR-0.00611-0.0062
R-square0.16410.16410.99600.9960
*** Represents significance at 1% level. Source: Authors.
Disclaimer/Publisher’s Note: The statements, opinions and data contained in all publications are solely those of the individual author(s) and contributor(s) and not of MDPI and/or the editor(s). MDPI and/or the editor(s) disclaim responsibility for any injury to people or property resulting from any ideas, methods, instructions or products referred to in the content.

Share and Cite

MDPI and ACS Style

Tarawallie, F.A.B.; Bein, M. The Moderating Effect of Size on the Relationship Between Liquidity Management and Sustainable Profitability: Evidence from BRICS Financial Firms. Sustainability 2025, 17, 8128. https://doi.org/10.3390/su17188128

AMA Style

Tarawallie FAB, Bein M. The Moderating Effect of Size on the Relationship Between Liquidity Management and Sustainable Profitability: Evidence from BRICS Financial Firms. Sustainability. 2025; 17(18):8128. https://doi.org/10.3390/su17188128

Chicago/Turabian Style

Tarawallie, Foray Ansumana Bangali, and Murad Bein. 2025. "The Moderating Effect of Size on the Relationship Between Liquidity Management and Sustainable Profitability: Evidence from BRICS Financial Firms" Sustainability 17, no. 18: 8128. https://doi.org/10.3390/su17188128

APA Style

Tarawallie, F. A. B., & Bein, M. (2025). The Moderating Effect of Size on the Relationship Between Liquidity Management and Sustainable Profitability: Evidence from BRICS Financial Firms. Sustainability, 17(18), 8128. https://doi.org/10.3390/su17188128

Note that from the first issue of 2016, this journal uses article numbers instead of page numbers. See further details here.

Article Metrics

Back to TopTop