Exploring the Urban Heat Island Effect: A Bibliometric and Topic Modeling Analysis
Abstract
1. Introduction
2. Research Background and Related Work
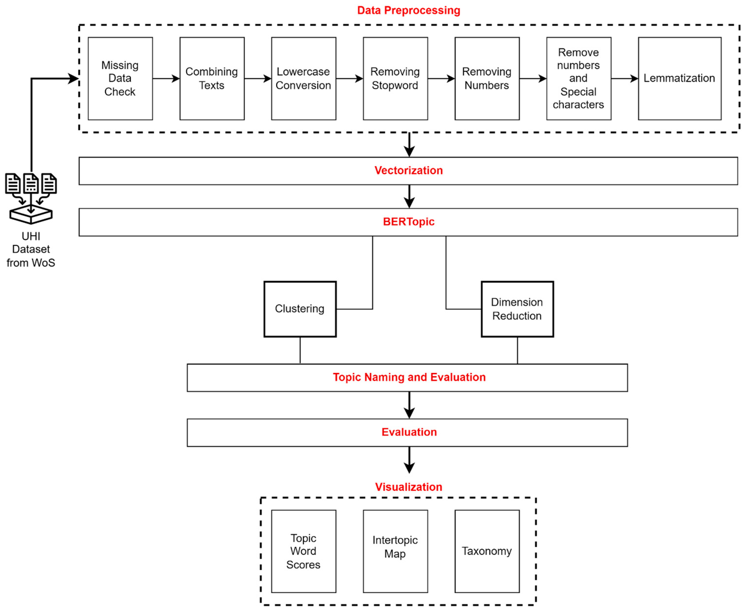
3. Materials and Methods
3.1. Data Collection and Preprocessing
3.2. Topic Modelling with BERTopic Model
3.3. Model Configuration and Parameterization
4. Results
4.1. Bibliometric Analysis (RQ1)
4.2. Topic Modelling Results (RQ1)
4.3. Temporal Subject Trends (RQ2)
4.4. Classification of Themes (RQ3)
5. Discussion
- Green Infrastructure Applications, Energy Efficiency, and Thermal Comfort are the most prominent themes, underscoring their centrality in UHI mitigation strategies. Practices such as green roofs and urban afforestation not only lower urban temperatures but also provide co-benefits including biodiversity conservation and improved air quality.
- The UHI effect disproportionately affects low-income neighbourhoods due to the absence of cooling infrastructures. Addressing social vulnerability and urban justice issues is essential for equitable adaptation.
- Research remains dominated by the Global North, while regions such as Africa and South Asia are underrepresented due to data scarcity and financial constraints. Greater investment and geographically inclusive studies are needed to capture regional variations.
- BERTopic provides clear advantages over static models (e.g., LDA, NMF) by capturing temporal dynamics. This allowed the study to link thematic shifts with milestones such as the Paris Agreement, COP26, and extreme climate events.
- Early research focused on descriptive climatology and documenting temperature differences, whereas recent work reflects a transition towards interdisciplinary, solution-oriented frameworks directly informing urban governance.
- Emerging use of IoT sensor networks, remote sensing, and AI-powered models offers real-time monitoring and predictive capabilities, transforming urban planning into a data-driven, adaptive process.
- Beyond environmental sciences, this study contributes methodologically to Management Information Systems by demonstrating AI-driven text mining on large bibliographic datasets.
- Evidence-based strategies such as green infrastructure, reflective materials, and ventilation corridors are gaining traction, providing actionable guidance for planners and policymakers aiming to build climate-resilient cities.
6. Conclusions
- The socio-economic dimensions of UHI, particularly its impact in low-income neighbourhoods, its links to health problems, and its broader influence on social inequalities.
- The regional dynamics of UHI, with a focus on tropical and arid climates, where field studies can strengthen localised strategies and improve the effectiveness of climate adaptation measures.
- The use of advanced technologies such as IoT sensor networks, artificial intelligence, and remote sensing for more accurate measurement, real-time monitoring, and predictive analysis of UHI impacts.
- The development of comparative methodological approaches by combining different topic modelling techniques (LDA, NMF, BERTopic) to generate more comprehensive insights into research trends.
Author Contributions
Funding
Institutional Review Board Statement
Informed Consent Statement
Data Availability Statement
Conflicts of Interest
Appendix A
| Topic Name | BERTopic Keywords | % |
|---|---|---|
| Pavement Materials | pavement, asphalt, concrete, material, property, pervious, mixture, coating, performance, permeable, strength, aggregate, temperature, heat, cool | 16.39 |
| Urban Vegetation | tree, specie, leaf, canopy, cooling, planting, street, crown, transpiration, urban, effect, shade, growth, temperature, thermal | 9.41 |
| Air Pollution | concentration, pollution, pm, air, pollutant, ozone, aerosol, quality, atmospheric, urban, model, mu, emission, layer, island | 7.03 |
| Rainfall Patterns | rainfall, precipitation, urbanization, event, lightning, extreme, convective, thunderstorm, storm, urban, area, region, beijing, convergence, cloud | 6.76 |
| Habitat Diversity | specie, habitat, tolerance, bee, ant, urbanization, insect, size, response, trait, abundance, population, body, urban, community | 6.16 |
| LST Resolution | lst, resolution, algorithm, image, downscaling, retrieval, data, surface, land, infrared, spatial, landsat, tir, modis, lsts | 4.24 |
| Urban Cooling | park, cooling, pci, effect, urban, intensity, pce, surrounding, factor, island, landscape, area, efficiency, planning, size | 3.88 |
| Brazilian Climate | brazil, paulo, city, sao, island, urban, brazilian, area, tropical, heat, surface, degree, climate, temperature, region | 2.79 |
| Reflective Materials | material, solar, reflectance, retroreflective, facade, building, envelope, rr, film, energy, property, radiation, incident, reflective, optical | 2.21 |
| Sky View Factor | svf, view, sky, factor, fisheye, image, skyview, solar, diffuse, street, model, camera, photograph, panorama, hemispherical | 2.12 |
| Ventilation Corridor | ventilation, corridor, wind, urban, precinct, circuit, environment, potential, planning, area, city, air, assessment, path, based | 2.07 |
| Ecosystem Infrastructure | ecosystem, infrastructure, service, gi, green, benefit, planning, space, management, naturebased, cemetery, stormwater, resilience, urban, quality | 2.07 |
| Soil Respiration | soil, carbon, forest, tree, ecosystem, service, respiration, litter, management, biomass, urban, decomposition, sequestration, planting, community | 1.93 |
| Climate Adaptation | climate, adaptation, change, policy, mitigation, strategy, planning, urban, knowledge, challenge, city, action, measure, plan, implementation | 1.85 |
| Groundwater | groundwater, subsurface, geothermal, shallow, aquifer, temperature, heat, ground, flow, anthropogenic, energy, potential, underground, heating, source | 1.85 |
| Monitoring Sensor | monitoring, sensor, mobile, wearable, microclimate, environmental, network, data, measurement, intraurban, fixed, air, temperature, station, smartphone | 1.71 |
| Satellite Remote | satellite, remote, sensing, image, data, gnss, surface, temperature, sensor, island, uhi, suhi, urban, heat, measurement | 1.66 |
| Radiative Cooling | radiative, cooling, material, passive, coating, rc, subambient, film, daytime, drc, paint, solar, polymer, photonic, potential | 1.54 |
| Snow Irradiance | terrain, snow, radiation, topography, sky, topographic, view, solar, glacier, forest, slope, parameterization, irradiance, snowmelt, flux | 1.54 |
| Plant Diversity | specie, plant, alien, native, trait, fern, habitat, diversity, forest, de, gradient, fallopia, woody, richness, community | 1.35 |
| Solar Energy | pv, photovoltaic, panel, solar, energy, system, deployment, photovoltaics, pvsps, building, bipv, rooftop, impact, rpvps, thermal | 1.3 |
| Color Pigments | pigment, reflectance, coating, nir, tile, solar, reflective, ceramic, cool, property, glaze, color, nearinfrared, copper, inkjet | 1.25 |
| Water Infrastructure | water, stormwater, infrastructure, wastewater, rainwater, service, green, br, gsi, ecosystem, management, solution, nb, runoff, naturebased | 1.25 |
| Drone Mapping | uav, aerial, unmanned, vehicle, thermal, image, uavs, camera, infrared, environment, surface, temperature, tir, accuracy, resolution | 1.23 |
| Lidar Mapping | visualization, lidar, relief, archaeological, dem, landslide, digital, feature, technique, skyview, elevation, openness, terrain, archaeology, visualisation | 1.23 |
| Local Climate Zone | lcz, zone, local, climate, classification, suhi, mapping, study, urban, scheme, lst, wudapt, surface, class, land | 1.13 |
| Mosquito Disease | mosquito, disease, dengue, transmission, vector, abundance, malaria, ae, outbreak, mosquitoborne, aedes, aegypti, albopictus, vivax, culex | 1.08 |
| Radiant Temperature | tmrt, road, radiant, radiation, rst, longwave, forecast, view, mean, flux, thermal, temperature, svf, data, factor | 1.04 |
| Phenology | phenology, so, vegetation, urbanization, spring, response, warming, eos, phenological, growing, change, plant, date, start, gud | 0.99 |
| Circulation Velocity | circulation, velocity, convective, boundary, layer, flow, heat, wind, turbulent, mesoscale, flux, stratified, island, uhic, convection | 0.99 |
| Flowering Phenology | flowering, phenology, phenological, pollen, date, plant, ffd, specie, onset, change, phenophases, day, response, temperature, cherry | 0.94 |
| LCZ Classification | lcz, classification, sentinel, mapping, zone, convolutional, accuracy, feature, local, network, classifier, cnn, neural, deep, learning | 0.94 |
| Pandemic Pollution | lockdown, covid, pandemic, activity, restriction, air, quality, anthropogenic, human, reduced, period, prelockdown, aod, suhi, pollution | 0.94 |
| Cooling Corridor | corridor, network, connectivity, node, source, ecological, island, patch, cold, theory, circuit, pattern, landscape, resistance, cooling | 0.94 |
| Fog Impact | fog, hole, visibility, dense, pdo, occurrence, aerosol, frequency, california, pacific, angeles, los, pollution, decrease, particulate | 0.89 |
| Solar Radiation | solar, radiation, canyon, street, sun, model, geometry, view, urban, availability, building, incident, morphology, simplified, duration | 0.87 |
| Neural Network | neural, network, artificial, model, indoor, ann, prediction, building, london, predictive, hourly, temperature, air, island, predict | 0.82 |
| Japan Climate | japan, trend, precipitation, air, temperature, warming, station, season, kumagaya, rural, udi, seasonal, area, nlni, site | 0.77 |
| Solar Irradiance | solar, irradiance, facade, sky, radiation, shadow, diffuse, potential, rooftop, cadaster, building, view, model, dsm, pv | 0.72 |
| Australian Climate | melbourne, adelaide, sydney, australia, cbd, heat, australian, uhi, island, heatwaves, urban, day, station, anthropogenic, city | 0.72 |
| Wind Flow | flow, canyon, vortex, wind, street, buoyancy, turbulence, turbulent, heating, removal, budget, statistic, direction, particle, buoyant | 0.72 |
| Sustainable Farming | food, agriculture, garden, sustainability, farming, farm, urban, greenhouse, security, production, horticulture, environmental, ua, sustainable, challenge | 0.67 |
| Topic Name | 2004 | 2005 | 2006 | 2007 | 2008 | 2009 | 2010 | 2011 | 2012 | 2013 | 2014 | 2015 | 2016 | 2017 | 2018 | 2019 | 2020 | 2021 | 2022 | 2023 | 2024 | Trend |
|---|---|---|---|---|---|---|---|---|---|---|---|---|---|---|---|---|---|---|---|---|---|---|
| Air Pollution | 10.00% | 14.29% | 4.55% | 4.55% | 21.74% | 6.67% | 14.29% | 4.35% | 8.93% | 14.55% | 7.94% | 9.09% | 6.06% | 8.04% | 6.82% | 7.55% | 9.63% | 3.66% | 7.03% | 5.12% | 5.56% | 0.031 |
| Australian Climate | 0.00% | 0.00% | 0.00% | 4.55% | 0.00% | 0.00% | 0.00% | 0.00% | 0.00% | 0.00% | 0.00% | 0.00% | 6.06% | 3.57% | 0.00% | 1.26% | 0.53% | 0.41% | 0.00% | 0.39% | 0.00% | 0.000 |
| Brazilian Climate | 0.00% | 0.00% | 0.00% | 4.55% | 0.00% | 0.00% | 7.14% | 4.35% | 5.36% | 5.45% | 1.59% | 1.30% | 3.03% | 3.57% | 4.55% | 3.14% | 2.67% | 2.85% | 3.13% | 1.18% | 2.63% | −0.313 |
| Circulation Velocity | 0.00% | 7.14% | 0.00% | 4.55% | 4.35% | 3.33% | 3.57% | 0.00% | 0.00% | 1.82% | 3.17% | 1.30% | 5.05% | 0.00% | 0.76% | 1.26% | 0.53% | 0.41% | 0.00% | 0.39% | 0.58% | −1.000 |
| Climate Adaptation | 0.00% | 0.00% | 0.00% | 4.55% | 0.00% | 3.33% | 0.00% | 0.00% | 0.00% | 1.82% | 1.59% | 1.30% | 2.02% | 2.68% | 2.27% | 3.77% | 3.21% | 3.25% | 0.39% | 0.79% | 1.46% | −0.828 |
| Color Pigments | 0.00% | 0.00% | 0.00% | 0.00% | 0.00% | 0.00% | 0.00% | 0.00% | 0.00% | 1.82% | 3.17% | 3.90% | 1.01% | 1.79% | 0.76% | 1.26% | 0.00% | 0.00% | 1.17% | 2.36% | 2.05% | 0.547 |
| Cooling Corridor | 0.00% | 0.00% | 0.00% | 0.00% | 0.00% | 0.00% | 0.00% | 0.00% | 0.00% | 0.00% | 0.00% | 0.00% | 0.00% | 0.00% | 0.00% | 0.00% | 0.00% | 0.41% | 1.56% | 2.36% | 2.92% | 0.000 |
| Drone Mapping | 0.00% | 0.00% | 0.00% | 0.00% | 0.00% | 0.00% | 0.00% | 0.00% | 0.00% | 0.00% | 1.59% | 0.00% | 0.00% | 0.89% | 0.00% | 0.63% | 0.53% | 0.81% | 1.95% | 1.97% | 2.63% | 0.000 |
| Ecosystem Infrastructure | 0.00% | 0.00% | 4.55% | 0.00% | 0.00% | 0.00% | 0.00% | 0.00% | 0.00% | 1.82% | 0.00% | 0.00% | 1.01% | 2.68% | 1.52% | 1.89% | 2.67% | 3.25% | 2.34% | 1.57% | 3.51% | 0.547 |
| Flowering Phenology | 0.00% | 0.00% | 9.09% | 4.55% | 0.00% | 6.67% | 0.00% | 8.70% | 1.79% | 3.64% | 0.00% | 2.60% | 1.01% | 0.00% | 0.00% | 1.89% | 0.00% | 0.00% | 0.78% | 0.39% | 0.58% | 0.000 |
| Fog Impact | 0.00% | 7.14% | 0.00% | 4.55% | 13.04% | 0.00% | 0.00% | 0.00% | 3.57% | 0.00% | 0.00% | 2.60% | 0.00% | 0.00% | 4.55% | 0.63% | 1.07% | 0.00% | 0.00% | 0.00% | 0.58% | −1.000 |
| Groundwater | 20.00% | 0.00% | 0.00% | 0.00% | 0.00% | 6.67% | 3.57% | 0.00% | 1.79% | 3.64% | 1.59% | 2.60% | 0.00% | 5.36% | 0.76% | 1.89% | 3.21% | 2.85% | 1.56% | 0.79% | 0.29% | 1.063 |
| Habitat Diversity | 0.00% | 14.29% | 0.00% | 0.00% | 4.35% | 6.67% | 3.57% | 0.00% | 3.57% | 5.45% | 6.35% | 6.49% | 3.03% | 7.14% | 11.36% | 11.95% | 6.42% | 6.50% | 3.52% | 5.91% | 5.85% | −0.691 |
| Japan Climate | 0.00% | 0.00% | 9.09% | 4.55% | 8.70% | 6.67% | 0.00% | 8.70% | 3.57% | 1.82% | 1.59% | 0.00% | 0.00% | 0.89% | 0.76% | 0.00% | 0.00% | 0.00% | 0.39% | 0.00% | 0.29% | −0.484 |
| LCZ Classification | 0.00% | 0.00% | 0.00% | 0.00% | 0.00% | 0.00% | 0.00% | 0.00% | 0.00% | 0.00% | 0.00% | 0.00% | 0.00% | 0.00% | 0.76% | 1.89% | 1.60% | 0.81% | 2.34% | 1.97% | 0.29% | 2.094 |
| Lidar Mapping | 0.00% | 0.00% | 0.00% | 0.00% | 0.00% | 0.00% | 0.00% | 8.70% | 3.57% | 1.82% | 0.00% | 0.00% | 3.03% | 4.46% | 0.00% | 0.63% | 1.60% | 1.63% | 0.78% | 1.18% | 0.29% | 0.000 |
| Local Climate Zone | 0.00% | 0.00% | 0.00% | 0.00% | 0.00% | 0.00% | 0.00% | 0.00% | 0.00% | 0.00% | 1.59% | 0.00% | 0.00% | 0.00% | 1.52% | 3.14% | 1.07% | 1.63% | 1.56% | 0.00% | 2.05% | 0.031 |
| LST Resolution | 0.00% | 0.00% | 4.55% | 0.00% | 0.00% | 6.67% | 0.00% | 4.35% | 7.14% | 5.45% | 4.76% | 6.49% | 5.05% | 3.57% | 2.27% | 5.03% | 3.21% | 4.07% | 5.47% | 3.54% | 4.68% | 1.406 |
| Monitoring Sensor | 0.00% | 0.00% | 0.00% | 0.00% | 0.00% | 0.00% | 7.14% | 0.00% | 0.00% | 3.64% | 1.59% | 2.60% | 0.00% | 0.00% | 3.03% | 1.26% | 2.67% | 2.85% | 1.95% | 1.57% | 1.17% | −0.355 |
| Mosquito Disease | 0.00% | 0.00% | 0.00% | 0.00% | 4.35% | 0.00% | 0.00% | 0.00% | 0.00% | 0.00% | 3.17% | 1.30% | 4.04% | 0.89% | 0.76% | 0.63% | 1.60% | 1.22% | 1.17% | 1.18% | 0.29% | 0.547 |
| Neural Network | 10.00% | 0.00% | 0.00% | 4.55% | 0.00% | 3.33% | 3.57% | 8.70% | 1.79% | 0.00% | 1.59% | 1.30% | 1.01% | 0.00% | 0.76% | 0.00% | 0.53% | 0.41% | 1.17% | 0.39% | 0.29% | 0.547 |
| Pandemic Pollution | 0.00% | 0.00% | 0.00% | 0.00% | 0.00% | 0.00% | 0.00% | 0.00% | 0.00% | 0.00% | 0.00% | 0.00% | 0.00% | 0.00% | 0.00% | 0.00% | 0.00% | 3.25% | 1.95% | 1.97% | 0.88% | 0.000 |
| Pavement Materials | 10.00% | 0.00% | 4.55% | 13.64% | 8.70% | 6.67% | 3.57% | 13.04% | 16.07% | 10.91% | 14.29% | 19.48% | 15.15% | 11.61% | 15.91% | 19.50% | 16.04% | 19.51% | 21.48% | 19.69% | 14.33% | 0.350 |
| Phenology | 0.00% | 0.00% | 0.00% | 0.00% | 0.00% | 0.00% | 0.00% | 0.00% | 0.00% | 0.00% | 0.00% | 0.00% | 3.03% | 0.00% | 0.76% | 0.00% | 1.60% | 2.03% | 0.78% | 1.57% | 1.17% | 0.031 |
| Plant Diversity | 0.00% | 7.14% | 0.00% | 4.55% | 0.00% | 6.67% | 0.00% | 0.00% | 0.00% | 1.82% | 4.76% | 1.30% | 1.01% | 0.89% | 1.52% | 1.89% | 1.07% | 0.81% | 1.17% | 1.18% | 1.17% | −0.227 |
| Radiant Temperature | 10.00% | 7.14% | 4.55% | 0.00% | 4.35% | 0.00% | 3.57% | 0.00% | 0.00% | 0.00% | 3.17% | 0.00% | 2.02% | 0.00% | 0.76% | 1.26% | 0.00% | 0.81% | 1.95% | 1.18% | 0.29% | 1.578 |
| Radiative Cooling | 0.00% | 0.00% | 0.00% | 0.00% | 0.00% | 0.00% | 0.00% | 0.00% | 1.79% | 0.00% | 0.00% | 0.00% | 0.00% | 0.00% | 0.00% | 1.26% | 2.67% | 0.41% | 0.39% | 4.33% | 3.22% | 0.000 |
| Rainfall Patterns | 10.00% | 7.14% | 13.64% | 18.18% | 8.70% | 16.67% | 10.71% | 4.35% | 1.79% | 10.91% | 4.76% | 7.79% | 2.02% | 8.93% | 6.06% | 6.92% | 5.35% | 5.69% | 6.25% | 7.48% | 7.02% | 0.031 |
| Reflective Materials | 0.00% | 0.00% | 0.00% | 0.00% | 0.00% | 0.00% | 0.00% | 0.00% | 1.79% | 0.00% | 3.17% | 3.90% | 4.04% | 6.25% | 3.03% | 1.26% | 1.07% | 2.85% | 1.95% | 1.97% | 2.05% | −0.355 |
| Satellite Remote | 0.00% | 0.00% | 9.09% | 9.09% | 0.00% | 10.00% | 3.57% | 4.35% | 8.93% | 1.82% | 3.17% | 2.60% | 2.02% | 1.79% | 0.00% | 1.26% | 0.00% | 1.22% | 1.95% | 0.39% | 0.88% | 0.000 |
| Sky View Factor | 10.00% | 0.00% | 4.55% | 4.55% | 0.00% | 0.00% | 7.14% | 4.35% | 1.79% | 1.82% | 6.35% | 3.90% | 2.02% | 4.46% | 4.55% | 1.26% | 2.14% | 2.03% | 0.78% | 0.79% | 1.17% | −0.828 |
| Snow Irradiance | 10.00% | 7.14% | 13.64% | 0.00% | 8.70% | 0.00% | 0.00% | 4.35% | 12.50% | 3.64% | 1.59% | 0.00% | 2.02% | 2.68% | 2.27% | 0.00% | 1.07% | 0.41% | 0.39% | 0.79% | 0.58% | −0.828 |
| Soil Respiration | 0.00% | 14.29% | 0.00% | 0.00% | 4.35% | 3.33% | 0.00% | 0.00% | 0.00% | 0.00% | 4.76% | 0.00% | 4.04% | 2.68% | 0.76% | 2.52% | 1.07% | 2.03% | 1.56% | 0.79% | 2.92% | 1.063 |
| Solar Energy | 0.00% | 0.00% | 9.09% | 4.55% | 0.00% | 0.00% | 0.00% | 0.00% | 0.00% | 3.64% | 1.59% | 1.30% | 1.01% | 1.79% | 0.00% | 0.00% | 2.14% | 0.00% | 0.78% | 2.76% | 1.75% | 0.000 |
| Solar Irradiance | 0.00% | 0.00% | 0.00% | 0.00% | 0.00% | 0.00% | 0.00% | 0.00% | 0.00% | 1.82% | 0.00% | 0.00% | 0.00% | 0.00% | 2.27% | 0.63% | 1.60% | 0.81% | 0.39% | 0.79% | 0.88% | −0.828 |
| Solar Radiation | 0.00% | 0.00% | 4.55% | 0.00% | 0.00% | 0.00% | 0.00% | 4.35% | 0.00% | 0.00% | 0.00% | 2.60% | 2.02% | 0.00% | 0.00% | 1.26% | 2.14% | 0.81% | 0.78% | 0.00% | 0.88% | 0.000 |
| Sustainable Farming | 0.00% | 0.00% | 0.00% | 0.00% | 0.00% | 0.00% | 0.00% | 0.00% | 1.79% | 0.00% | 1.59% | 0.00% | 2.02% | 0.89% | 0.76% | 0.00% | 0.00% | 0.41% | 0.78% | 0.39% | 1.46% | 0.031 |
| Urban Cooling | 0.00% | 0.00% | 0.00% | 4.55% | 0.00% | 0.00% | 7.14% | 0.00% | 0.00% | 1.82% | 3.17% | 3.90% | 4.04% | 1.79% | 3.03% | 1.26% | 3.21% | 4.07% | 4.69% | 4.72% | 7.02% | 0.547 |
| Urban Vegetation | 10.00% | 7.14% | 0.00% | 0.00% | 4.35% | 0.00% | 14.29% | 8.70% | 8.93% | 3.64% | 3.17% | 7.79% | 11.11% | 8.93% | 11.36% | 7.55% | 11.23% | 11.38% | 7.42% | 11.81% | 10.53% | −0.347 |
| Ventilation Corridor | 0.00% | 7.14% | 4.55% | 0.00% | 4.35% | 6.67% | 3.57% | 4.35% | 3.57% | 0.00% | 0.00% | 1.30% | 1.01% | 0.89% | 0.76% | 0.00% | 2.14% | 1.63% | 3.52% | 3.54% | 2.05% | 3.641 |
| Water Infrastructure | 0.00% | 0.00% | 0.00% | 0.00% | 0.00% | 0.00% | 0.00% | 4.35% | 0.00% | 3.64% | 1.59% | 0.00% | 0.00% | 0.89% | 0.76% | 1.89% | 2.14% | 1.63% | 1.95% | 0.79% | 1.17% | 1.578 |
| Wind Flow | 0.00% | 0.00% | 0.00% | 0.00% | 0.00% | 0.00% | 3.57% | 0.00% | 0.00% | 1.82% | 1.59% | 1.30% | 0.00% | 0.00% | 2.27% | 0.63% | 0.53% | 1.22% | 0.78% | 0.00% | 0.58% | −0.656 |
References
- Leal Filho, W.; Wolf, F.; Castro-Díaz, R.; Li, C.; Ojeh, V.N.; Gutiérrez, N.; Nagy, G.J.; Savić, S.; Natenzon, C.E.; Quasem Al-Amin, A.; et al. Addressing the Urban Heat Islands Effect: A Cross-Country Assessment of the Role of Green Infrastructure. Sustainability 2021, 13, 753. [Google Scholar] [CrossRef]
- Li, Y.; Sun, Y.; Li, J.; Gao, C. Socioeconomic Drivers of Urban Heat Island Effect: Empirical Evidence from Major Chinese Cities. Sustain. Cities Soc. 2020, 63, 102425. [Google Scholar] [CrossRef]
- Roxon, J.; Ulm, F.-J.; Pellenq, R.J.-M. Urban Heat Island Impact on State Residential Energy Cost and CO2 Emissions in the United States. Urban Clim. 2020, 31, 100546. [Google Scholar] [CrossRef]
- Vujovic, S.; Haddad, B.; Karaky, H.; Sebaibi, N.; Boutouil, M. Urban Heat Island: Causes, Consequences, and Mitigation Measures with Emphasis on Reflective and Permeable Pavements. CivilEng 2021, 2, 459–484. [Google Scholar] [CrossRef]
- Huang, W.T.K.; Masselot, P.; Bou-Zeid, E.; Fatichi, S.; Paschalis, A.; Sun, T.; Gasparrini, A.; Manoli, G. Economic Valuation of Temperature-Related Mortality Attributed to Urban Heat Islands in European Cities. Nat. Commun. 2023, 14, 7438. [Google Scholar] [CrossRef] [PubMed]
- Singh, M.; Sharston, R. Quantifying the Dualistic Nature of Urban Heat Island Effect (UHI) on Building Energy Consumption. Energy Build. 2022, 255, 111649. [Google Scholar] [CrossRef]
- Mohajerani, A.; Bakaric, J.; Jeffrey-Bailey, T. The Urban Heat Island Effect, Its Causes, and Mitigation, with Reference to the Thermal Properties of Asphalt Concrete. J. Environ. Manag. 2017, 197, 522–538. [Google Scholar] [CrossRef] [PubMed]
- Shahmohamadi, P.; Che-Ani, A.I.; Maulud, K.N.A.; Tawil, N.M.; Abdullah, N.a.G. The Impact of Anthropogenic Heat on Formation of Urban Heat Island and Energy Consumption Balance. Urban Stud. Res. 2011, 2011, 497524. [Google Scholar] [CrossRef]
- Mallick, J. Evaluation of Seasonal Characteristics of Land Surface Temperature with NDVI and Population Density. Pol. J. Environ. Stud. 2021, 30, 3163–3180. [Google Scholar] [CrossRef]
- Tian, L.; Li, Y.; Lu, J.; Wang, J. Review on Urban Heat Island in China: Methods, Its Impact on Buildings Energy Demand and Mitigation Strategies. Sustainability 2021, 13, 762. [Google Scholar] [CrossRef]
- Diem, P.K.; Nguyen, C.T.; Diem, N.K.; Diep, N.T.H.; Thao, P.T.B.; Hong, T.G.; Phan, T.N. Remote Sensing for Urban Heat Island Research: Progress, Current Issues, and Perspectives. Remote Sens. Appl. Soc. Environ. 2024, 33, 101081. [Google Scholar] [CrossRef]
- Xian, G.; Shi, H.; Zhou, Q.; Auch, R.; Gallo, K.; Wu, Z.; Kolian, M. Monitoring and Characterizing Multi-Decadal Variations of Urban Thermal Condition Using Time-Series Thermal Remote Sensing and Dynamic Land Cover Data. Remote Sens. Environ. 2022, 269, 112803. [Google Scholar] [CrossRef]
- Huang, Q.; Lu, Y. Urban Heat Island Research from 1991 to 2015: A Bibliometric Analysis. Theor. Appl. Clim. 2018, 131, 1055–1067. [Google Scholar] [CrossRef]
- Barbosa, M.W.; Gomes, A. The Interface between Research Funding and Environmental Policies in an Emergent Economy Using Neural Topic Modeling: Proposals for a Research Agenda. Rev. Policy Res. 2024, Early View. [Google Scholar] [CrossRef]
- Badugu, A.; Arunab, K.S.; Mathew, A.; Sarwesh, P. Spatial and Temporal Analysis of Urban Heat Island Effect over Tiruchirappalli City Using Geospatial Techniques. Geod. Geodyn. 2023, 14, 275–291. [Google Scholar] [CrossRef]
- Mills, G.; Stewart, I.D.; Niyogi, D. The Origins of Modern Urban Climate Science: Reflections on ‘A Numerical Model of the Urban Heat Island’. Prog. Phys. Geogr. Earth Environ. 2022, 46, 649–656. [Google Scholar] [CrossRef]
- Cheval, S.; Amihăesei, V.-A.; Chitu, Z.; Dumitrescu, A.; Falcescu, V.; Irașoc, A.; Micu, D.M.; Mihulet, E.; Ontel, I.; Paraschiv, M.-G.; et al. A Systematic Review of Urban Heat Island and Heat Waves Research (1991–2022). Clim. Risk Manag. 2024, 44, 100603. [Google Scholar] [CrossRef]
- Kong, J.; Zhao, Y.; Carmeliet, J.; Lei, C. Urban Heat Island and Its Interaction with Heatwaves: A Review of Studies on Mesoscale. Sustainability 2021, 13, 10923. [Google Scholar] [CrossRef]
- Sun, Y.-L.; Zhang, C.-H.; Lian, Y.-J.; Zhao, J.-M. Exploring the Global Research Trends of Cities and Climate Change Based on a Bibliometric Analysis. Sustainability 2022, 14, 12302. [Google Scholar] [CrossRef]
- Jin, J.; Chen, W.Y.; Jia, B.; Wang, C. Cooling Effect of Urban Greenery: A Bibliometric Analysis. Urban For. Urban Green. 2024, 99, 128453. [Google Scholar] [CrossRef]
- Pinheiro, C.; Landi, S.; Lima, O.; Ribas, L.; Hammes, N.; Segundo, I.R.; Homem, N.C.; Castelo Branco, V.; Freitas, E.; Costa, M.F.; et al. Advancements in Phase Change Materials in Asphalt Pavements for Mitigation of Urban Heat Island Effect: Bibliometric Analysis and Systematic Review. Sensors 2023, 23, 7741. [Google Scholar] [CrossRef] [PubMed]
- Rahman, T.; Zudhy Irawan, M.; Noor Tajudin, A.; Rizka Fahmi Amrozi, M.; Widyatmoko, I. Knowledge Mapping of Cool Pavement Technologies for Urban Heat Island Mitigation: A Systematic Bibliometric Analysis. Energy Build. 2023, 291, 113133. [Google Scholar] [CrossRef]
- Virgínia Da Silva Ribas, L.; Gomes Rocha Segundo, I.; Carneiro, J.; Fraga De Freitas, E.; Teixeira Franco Castelo Branco, V. Research Trends on Thermochromic Asphalt Mixtures Functionalization: Bibliometric Analysis and Review. Clean. Mater. 2024, 14, 100273. [Google Scholar] [CrossRef]
- Hu, T.; Chen, H. Identifying Coastal Cities from the Perspective of “Identity-Structure-Meaning”: A Study of Urban Tourism Imagery in Sanya, China. Sustainability 2023, 15, 15365. [Google Scholar] [CrossRef]
- Jelodar, H.; Wang, Y.; Yuan, C.; Feng, X.; Jiang, X.; Li, Y.; Zhao, L. Latent Dirichlet Allocation (LDA) and Topic Modeling: Models, Applications, a Survey. Multimed. Tools Appl. 2019, 78, 15169–15211. [Google Scholar] [CrossRef]
- Curiskis, S.A.; Drake, B.; Osborn, T.R.; Kennedy, P.J. An Evaluation of Document Clustering and Topic Modelling in Two Online Social Networks: Twitter and Reddit. Inf. Process. Manag. 2020, 57, 102034. [Google Scholar] [CrossRef]
- Gladysz, B.; Tran, T.; Romero, D.; Van Erp, T.; Abonyi, J.; Ruppert, T. Current Development on the Operator 4.0 and Transition towards the Operator 5.0: A Systematic Literature Review in Light of Industry 5.0. J. Manuf. Syst. 2023, 70, 160–185. [Google Scholar] [CrossRef]
- Gokcimen, T.; Das, B. Exploring Climate Change Discourse on Social Media and Blogs Using a Topic Modeling Analysis. Heliyon 2024, 10, e32464. [Google Scholar] [CrossRef]
- Landschoot, S.; Zustovi, R.; Dewitte, K.; Randall, N.P.; Maenhout, S.; Haesaert, G. Cereal-Legume Intercropping: A Smart Review Using Topic Modelling. Front. Plant Sci. 2024, 14, 1228850. [Google Scholar] [CrossRef]
- Wang, Z.; Chen, J.; Chen, J.; Chen, H. Identifying Interdisciplinary Topics and Their Evolution Based on BERTopic. Scientometrics 2024, 129, 7359–7384. [Google Scholar] [CrossRef]
- Abuzayed, A.; Al-Khalifa, H. BERT for Arabic Topic Modeling: An Experimental Study on BERTopic Technique. Procedia Comput. Sci. 2021, 189, 191–194. [Google Scholar] [CrossRef]
- Jiang, N.; Crooks, A.T.; Kavak, H.; Wang, W. Leveraging Newspapers to Understand Urban Issues: A Longitudinal Analysis of Urban Shrinkage in Detroit. Environ. Plan. B Urban Anal. City Sci. 2024, 51, 1089–1103. [Google Scholar] [CrossRef]
- Kousis, A.; Tjortjis, C. Investigating the Key Aspects of a Smart City through Topic Modeling and Thematic Analysis. Future Internet 2023, 16, 3. [Google Scholar] [CrossRef]
- Kovalchuk, M.A.; Filatova, A.; Korneev, A.; Koreneva, M.; Nasonov, D.; Voskresenskii, A.; Boukhanovsky, A. SemConvTree: Semantic Convolutional Quadtrees for Multi-Scale Event Detection in Smart City. Smart Cities 2024, 7, 2763–2780. [Google Scholar] [CrossRef]
- Sánchez-Franco, M.J.; Rey-Moreno, M. Do Travelers’ Reviews Depend on the Destination? An Analysis in Coastal and Urban Peer-to-peer Lodgings. Psychol. Mark. 2022, 39, 441–459. [Google Scholar] [CrossRef]
- Shan, T.; Zhang, F.; Chan, A.P.C.; Zhu, S.; Li, K.; Chen, L.; Wu, Y. Exploring Influencing Factors of Health Resilience for Urban Buildings by Integrated CHATGPT-Empowered BERTopic Model: A Case Study of Hong Kong. Environ. Impact Assess. Rev. 2025, 112, 107852. [Google Scholar] [CrossRef]
- Jacobi, C.; Van Atteveldt, W.; Welbers, K. Quantitative Analysis of Large Amounts of Journalistic Texts Using Topic Modelling. In Rethinking Research Methods in an Age of Digital Journalism; Routledge: London, UK, 2018; pp. 89–106. [Google Scholar] [CrossRef]
- Kukushkin, K.; Ryabov, Y.; Borovkov, A. Digital Twins: A Systematic Literature Review Based on Data Analysis and Topic Modeling. Data 2022, 7, 173. [Google Scholar] [CrossRef]
- Kumi, S.; Snow, C.; Lomotey, R.K.; Deters, R. Uncovering Concerns of Citizens Through Machine Learning and Social Network Sentiment Analysis. IEEE Access 2024, 12, 94885–94913. [Google Scholar] [CrossRef]
- Pourahmad Ghalejough, A.; Abbasi Avval, S.; Haghparast, F.; Gharehbaglou, M. Star Architecture in Online Public Discourse: Exploring Reddit User-Generated Content on the Vessel, New York, through a Text Analytics Approach. Archnet-IJAR Int. J. Archit. Res. 2024, 19, 372–389. [Google Scholar] [CrossRef]
- Tang, V.; Painho, M. Content-Location Relationships: A Framework to Explore Correlations between Space-Based and Place-Based User-Generated Content. Int. J. Geogr. Inf. Sci. 2023, 37, 1840–1871. [Google Scholar] [CrossRef]
- Kraus, S.; Kumar, S.; Lim, W.M.; Kaur, J.; Sharma, A.; Schiavone, F. From Moon Landing to Metaverse: Tracing the Evolution of Technological Forecasting and Social Change. Technol. Forecast. Soc. Change 2023, 189, 122381. [Google Scholar] [CrossRef]
- Onan, A. Biomedical Text Categorization Based on Ensemble Pruning and Optimized Topic Modelling. Comput. Math. Methods Med. 2018, 2018, 2497471. [Google Scholar] [CrossRef] [PubMed]
- Onan, A. Two-Stage Topic Extraction Model for Bibliometric Data Analysis Based on Word Embeddings and Clustering. IEEE Access 2019, 7, 145614–145633. [Google Scholar] [CrossRef]
- Wicke, P.; Bolognesi, M.M. Framing COVID-19: How We Conceptualize and Discuss the Pandemic on Twitter. PLoS ONE 2020, 15, e0240010. [Google Scholar] [CrossRef]
- Smith, N.; Graham, T. Mapping the Anti-Vaccination Movement on Facebook. Inf. Commun. Soc. 2019, 22, 1310–1327. [Google Scholar] [CrossRef]
- Dai, J.; Ma, F.; Fu, Z.; Li, C.; Hou, Y.; Wen, Y.; Zou, Y.; Yuan, D.; Dong, W.; Shi, K. Integrated and Holistic Knowledge Map of Phase Change Materials for Pavement: A Scientometric Analysis and Bibliometric Review. J. Traffic Transp. Eng. 2024, 11, 1317–1339. [Google Scholar] [CrossRef]
- Miranda, N.D.; Renaldi, R.; Khosla, R.; McCulloch, M.D. Bibliometric Analysis and Landscape of Actors in Passive Cooling Research. Renew. Sustain. Energy Rev. 2021, 149, 111406. [Google Scholar] [CrossRef]
- Liu, Y.; Wan, F. Unveiling Temporal and Spatial Research Trends in Precision Agriculture: A BERTopic Text Mining Approach. Heliyon 2024, 10, e36808. [Google Scholar] [CrossRef]
- Ramos, J.E. Using TF-IDF to Determine Word Relevance in Document Queries. Ramos, Juan. “Using tf-idf to determine word relevance in document queries”. In Proceedings of the First Instructional Conference on Machine Learning, Los Angeles, CA, USA, 3 December 2003. [Google Scholar]
- Xia, T.; Chai, Y. An Improvement to TF-IDF: Term Distribution Based Term Weight Algorithm. JSW 2011, 6, 413–420. [Google Scholar] [CrossRef]
- Grootendorst, M. BERTopic: Neural Topic Modeling with a Class-Based TF-IDF Procedure. arXiv 2022, arXiv:2203.05794. [Google Scholar]
- Raman, R.; Pattnaik, D.; Hughes, L.; Nedungadi, P. Unveiling the Dynamics of AI Applications: A Review of Reviews Using Scientometrics and BERTopic Modeling. J. Innov. Knowl. 2024, 9, 100517. [Google Scholar] [CrossRef]
- He, B.-J.; Wang, W.; Sharifi, A.; Liu, X. Progress, Knowledge Gap and Future Directions of Urban Heat Mitigation and Adaptation Research through a Bibliometric Review of History and Evolution. Energy Build. 2023, 287, 112976. [Google Scholar] [CrossRef]
- Khan, M.O.; Keesstra, S.D.; Słowik-Opoka, E.; Klamerus-Iwan, A.; Liaqat, W. Determining the Role of Urban Greenery in Soil Hydrology: A Bibliometric Analysis of Nature-Based Solutions in Urban Ecosystem. Water 2025, 17, 322. [Google Scholar] [CrossRef]
- Augusto, B.; Rafael, S.; Coelho, M.C.; Ferreira, J. Connecting the Dots between Urban Morphology and the Air Quality of Cities under a Changing Climate: A Bibliometric Analysis. Sustainability 2023, 16, 18. [Google Scholar] [CrossRef]
- Chàfer, M.; Cabeza, L.F.; Pisello, A.L.; Tan, C.L.; Wong, N.H. Trends and Gaps in Global Research of Greenery Systems through a Bibliometric Analysis. Sustain. Cities Soc. 2021, 65, 102608. [Google Scholar] [CrossRef]
- Bowler, D.E.; Buyung-Ali, L.; Knight, T.M.; Pullin, A.S. Urban Greening to Cool Towns and Cities: A Systematic Review of the Empirical Evidence. Landsc. Urban Plan. 2010, 97, 147–155. [Google Scholar] [CrossRef]
- Egger, R.; Yu, J. A Topic Modeling Comparison Between LDA, NMF, Top2Vec, and BERTopic to Demystify Twitter Posts. Front. Sociol. 2022, 7, 886498. [Google Scholar] [CrossRef]
- Chen, Y.; Wang, Y.; Zhou, D. Knowledge Map of Urban Morphology and Thermal Comfort: A Bibliometric Analysis Based on CiteSpace. Buildings 2021, 11, 427. [Google Scholar] [CrossRef]
- Zhou, Y.; An, N.; Yao, J. Characteristics, Progress and Trends of Urban Microclimate Research: A Systematic Literature Review and Bibliometric Analysis. Buildings 2022, 12, 877. [Google Scholar] [CrossRef]
- Makuyana, T.; Dube, K. Mapping Disability and Climate Change Knowledge Base in Scopus Using Bibliometric Analysis. Afr. J. Disabil. 2024, 13, 1339. [Google Scholar] [CrossRef]







| Step | Parameter/Procedure | Value/Description |
|---|---|---|
| Preprocessing | Lowercasing | All text converted to lowercase |
| Stopwords | NLTK English stopwords + custom list | |
| Lemmatization | WordNetLemmatizer (nltk) | |
| Normalization | Dictionary mapping | |
| Cleaning rules | Remove digits, punctuation, special characters; collapse multiple spaces | |
| Vectorization | Model | TF-IDF (max_features = 5000) |
| Analyzer | Word-level | |
| Dimensionality Reduction (UMAP) | n_neighbors | Best param (selected via grid search: 5, 10, 15, 20, 30, 40, 50) |
| min_dist | Grid search (0.0–0.99) | |
| n_components | 3 | |
| random_state | 42 | |
| Clustering (HDBSCAN) | min_cluster_size | Optimised from [10,15,20,25] |
| min_samples | Optimised from [5,10,15,20] | |
| prediction_data | True | |
| Topic Modelling (BERTopic) | Embedding model | TF-IDF vectorizer (no transformer embedding used) |
| top_n_words | 15 | |
| min_topic_size | 10 | |
| low_memory | False | |
| Vectorizer model | TF-IDF (above) |
Disclaimer/Publisher’s Note: The statements, opinions and data contained in all publications are solely those of the individual author(s) and contributor(s) and not of MDPI and/or the editor(s). MDPI and/or the editor(s) disclaim responsibility for any injury to people or property resulting from any ideas, methods, instructions or products referred to in the content. |
© 2025 by the authors. Licensee MDPI, Basel, Switzerland. This article is an open access article distributed under the terms and conditions of the Creative Commons Attribution (CC BY) license (https://creativecommons.org/licenses/by/4.0/).
Share and Cite
Kilinc, M.; Aydin, C.; Erdogan Aydin, G.; Balci, D. Exploring the Urban Heat Island Effect: A Bibliometric and Topic Modeling Analysis. Sustainability 2025, 17, 8072. https://doi.org/10.3390/su17178072
Kilinc M, Aydin C, Erdogan Aydin G, Balci D. Exploring the Urban Heat Island Effect: A Bibliometric and Topic Modeling Analysis. Sustainability. 2025; 17(17):8072. https://doi.org/10.3390/su17178072
Chicago/Turabian StyleKilinc, Murat, Can Aydin, Gizem Erdogan Aydin, and Damla Balci. 2025. "Exploring the Urban Heat Island Effect: A Bibliometric and Topic Modeling Analysis" Sustainability 17, no. 17: 8072. https://doi.org/10.3390/su17178072
APA StyleKilinc, M., Aydin, C., Erdogan Aydin, G., & Balci, D. (2025). Exploring the Urban Heat Island Effect: A Bibliometric and Topic Modeling Analysis. Sustainability, 17(17), 8072. https://doi.org/10.3390/su17178072

