Next Article in Journal
Soil Quality and Innovation in Agriculture
Previous Article in Journal
Substitution Effects Between Agricultural Tariffs and SPS Measures: Evidence from the Structural Characteristics of Measures
 
 
Font Type:
Arial Georgia Verdana
Font Size:
Aa Aa Aa
Line Spacing:
Column Width:
Background:
Article

Multimodal Transport Optimization from Doorstep to Airport Using Mixed-Integer Linear Programming and Dynamic Programming

Hellenic Institute of Transport, Centre for Research and Technology Hellas, Thermi, 57001 Thessaloniki, Greece
*
Author to whom correspondence should be addressed.
Sustainability 2025, 17(17), 7937; https://doi.org/10.3390/su17177937
Submission received: 17 July 2025 / Revised: 20 August 2025 / Accepted: 28 August 2025 / Published: 3 September 2025

Abstract

Efficient multimodal transportation from a passenger’s doorstep to the airport is critical for ensuring timely arrivals, reducing travel uncertainty, and optimizing overall travel experience. However, coordinating different modes of transport—such as walking, public transit, ride-hailing, and private vehicles—poses significant challenges due to varying schedules, traffic conditions, and transfer times. Traditional route planning methods often fail to account for real-time disruptions, leading to delays and inefficiencies. As air travel demand grows, optimizing these multimodal routes becomes increasingly important to minimize delays, improve passenger convenience, and enhance transport system resilience. To address this challenge, we propose an optimization framework combining Mixed-Integer Linear Programming (MILP) and Dynamic Programming (DP) to generate optimal travel routes from a passenger’s location to the airport gate. MILP is used to model and optimize multimodal trip decisions, considering time windows, cost constraints, and transfer dependencies. Meanwhile, DP allows for adaptive, real-time adjustments based on changing conditions such as traffic congestion, transit delays, and service availability. By integrating these two techniques, our approach ensures a robust, efficient, and scalable solution for multimodal transport routing, ultimately enhancing reliability and reducing travel time variability. The results demonstrate that the MILP solver converges within 20 iterations, reducing the objective value from 15.2 to 7.1 units with an optimality gap of 8.5%; the DP-based adaptation maintains feasibility under a 2 min disruption; and the multimodal analysis yields a total travel time of 9.0 min with a fare of 3.0 units, where the bus segment accounts for 6.5 min and 2.2 units of the total. In the multimodal transport evaluation, DP adaptation reduced cumulative delays by more than half after disruptions, while route selection demonstrated balanced trade-offs between cost and time across walking, bus, and train segments.

1. Introduction

International multimodal transport commonly utilizes containers to enable the seamless integration of conventional transport modes—such as maritime, land, and air. This approach links multiple transport methods into a unified chain, allowing goods to be efficiently transferred from origin to destination without disruption [1]. Due to its cost efficiency and operational effectiveness, multimodal transport is becoming increasingly important in the global cargo logistics landscape.
Multimodal transport aims to reduce costs and enhance overall efficiency by integrating different transportation modes and standardizing service protocols. In recent years, the continuous expansion of the transportation network has significantly contributed to this goal [2]. This evolution has been further accelerated by the adoption of emerging technologies, which have reshaped the transportation landscape by lowering energy consumption, easing traffic congestion, and improving operational efficiency—ultimately strengthening the multimodal transport system [3].
The optimization of multimodal transport routes is a complex, multi-criteria decision-making challenge that must balance economic performance, environmental sustainability, and service quality. In the context of national dual-carbon policies, multimodal transport has attracted increasing attention for its pivotal role in reducing environmental impact while boosting efficiency. Nevertheless, uncertainties during transit and transfer of a different nature, such as environmental and service-related significant challenges, need to be addressed [4,5,6,7].
There exist a number of surveys that deal with specific aspects of multimodal transportation. In [8], the authors review existing fleet planning studies that primarily apply operations research and computational intelligence methods, highlighting a lack of focus on intermodal planning involving multiple transport modes and decision-makers. It introduces a classification-based intermodal fleet planning framework that addresses various modeling characteristics and emphasizes the interconnectedness of key components such as fleet sizing, deployment, inventory control, and vehicle repositioning. In [9], the authors mention that since the review in [10], there has been increased focus on incorporating transshipment costs and multi-objective optimization in multimodal transport, though issues like terminal congestion and stakeholder collaboration remain underexplored. Common problems such as network design and flow optimization share solution methods across modes, with growing interest in metaheuristics and synchromodal approaches for dynamic, synchronized transport systems. Additionally, emerging areas like air transport with drones and multi-commodity planning show promising potential but require further real-world application and research. A study involving Dutch transport firms revealed that approximately 10% of total vehicle operating time is spent under congested traffic conditions. Furthermore, cost simulations derived from the survey data indicated that congestion contributes to nearly 7% of overall transport expenses. The study highlights that these congestion-related delays increase the appeal of multimodal alternatives—such as combined road–rail and road–water transport—to help mitigate inefficiencies [11].
There is a plethora of methods used as solutions to multimodal transportation. In [12], the study aims to provide a comprehensive systematic literature review on the optimization of multimodal transportation, with a specific focus on urban passenger mobility through the application of metaheuristic methods. Different multimodal transportation scenarios are also studied using genetic algorithms [13,14,15]. In addition, Mixed-Integer Linear Programming (MILP) is utilized in a number of multimodal scenarios, including multi-trip fleet scheduling as part of a multimodal logistics network [16] and the combination of ride-sharing and public transportation services [17]. Dynamic programming (DP) is also used, among others, for departure time planning [18], shortest path problems [19], and road restoration in catastrophic disasters [20]. Moreover Machine Learning models are utilized to solve different schemes of multimodal transport, as can be seen in [21,22,23,24].
Despite extensive research on multimodal transport optimization, current approaches often focus either on static optimization models, such as MILP for route planning and fleet scheduling, or on adaptive methods, like DP, for handling disruptions. However, few studies have integrated these two perspectives into a unified framework that captures both the baseline efficiency of planned routes and the dynamic adaptability required under real-world uncertainty. Moreover, while certain previous works emphasize logistics, there remains a gap in addressing passenger-oriented multimodal travel where cost–time trade-offs, transfer dependencies, and robustness to disruptions are equally critical. This study aims to fill this gap by proposing a hybrid MILP–DP framework for passenger multimodal routing from an origin to an airport gate, explicitly accounting for both planned and real-time conditions.
In this paper, we address the scenario of optimizing a passenger’s multimodal travel route from an origin point to an airport gate within a complex transportation network. The passenger can choose among various transport modes such as walking, bus, or train, and the goal is to minimize a weighted combination of travel costs and travel time while respecting constraints like time windows, budget limits, mode feasibility, and transfer dependencies. To solve this, we first use a Mixed-Integer Linear Programming (MILP) model to find an optimal baseline route considering static conditions, such as scheduled transit times and fixed constraints. Recognizing that real-world conditions are dynamic, we then employ dynamic programming (DP) to adapt the routing decisions in real-time, responding effectively to changes like traffic delays or service disruptions. This hybrid approach leverages MILP’s strength in handling discrete, combinatorial decisions and DP’s ability to optimize sequential, time-dependent choices, resulting in a flexible and efficient framework for multimodal travel planning.
The remaining sections of this paper are the following: Section 2 provides the related work, Section 3 provides the general MILP and DP formulation and the problem description, Section 4 gives the results, Section 5 provides the discussion, and Section 6 provides the conclusions and future work.

2. Related Work

Alshabibi et al. [16] present an advanced optimization model addressing the complexities of modern transportation planning. Traditional models often prioritize cost minimization without adequately considering risks, road dynamics, and environmental impacts. In contrast, this study introduces an MILP approach that simultaneously schedules fleets, selects transportation modes across multiple modalities, and ensures compliance with emissions regulations, all while adapting to dynamic transportation requirements. The model incorporates risk-aware routing, accounting for factors such as congestion and government-imposed CO2 emission limits, thereby offering a more efficient and flexible optimization strategy. The model of this paper aims to improve transportation efficiency, but a stronger emphasis on real-time adaptability is essential, and not only on integrating environmental and operational uncertainties into the optimization process. The proposed MILP model offers significant advantages by integrating cost, risk, and environmental considerations into multimodal fleet scheduling, yet its limitation lies in the insufficient emphasis on real-time adaptability to dynamic transportation conditions.
In [25], the study focuses on the integration of various transport modes to enhance efficiency and reduce costs. The authors propose a model that considers dynamic factors affecting transportation systems, such as fluctuating demand and variable transit times, to determine the most cost-effective and timely routes. The model incorporates elements of network flow optimization, utilizing algorithms to compute the optimal combination of transport routes and modes. By addressing the complexities of multimodal transport systems, the proposed model aims to provide a comprehensive solution that can adapt to changing conditions and improve overall system performance. The model effectively enhances efficiency and reduces costs by integrating multiple transport modes under dynamic demand and transit conditions, but its reliance on static optimization limits its ability to handle real-time disruptions in practice.
In [7], the authors investigate the rapid and complex transformations in today’s transportation market, whereby freight companies increasingly struggle to access accurate and timely market data. Although not addressing passengers, the study offers a method for addressing multimodal transport. In response to this challenge, the Generalized Interval Fuzzy Mixed-Integer Programming (GIFMIP) model proposed in this article offers a valuable solution for addressing multimodal freight transport problems under uncertain conditions. Unlike traditional fuzzy transportation models, which typically treat the transport capacities of all modes as a unified whole, GIFMIP introduces mode-specific selection constraints based on minimum volume requirements. This refinement aligns more closely with real-world logistics and enhances the model’s practical applicability. The GIFMIP model is particularly relevant for transportation activities operating within broader societal systems and can serve as a decision-making tool for third-party logistics providers planning multimodal freight operations under uncertainty. Moreover, the model has the flexibility to incorporate additional factors such as transit time and delivery deadlines, which present promising directions for future research. The GIFMIP model provides a more adaptable and practically relevant framework for multimodal freight transport planning under uncertain, fuzzy conditions, particularly when data precision is limited and multiple mode-specific constraints must be satisfied. The GIFMIP model provides a major advantage by offering a more adaptable and practically relevant framework for multimodal freight planning under uncertainty with mode-specific constraints, but its limitation lies in not addressing passenger transport scenarios and requiring further extensions to fully incorporate factors like transit time and delivery deadlines.
The study in [26] proposes a two-tier optimization approach encompassing scheduling and trajectory planning to enhance traffic flow efficiency in conflict zones and decrease travel delays and fuel consumption for connected and automated vehicles (CAVs). The first tier employs a 0–1 Mixed-Integer Linear Programming (MILP) model to schedule vehicle entry, while the second tier develops a multi-vehicle optimal trajectory control model based on the scheduling results. To simplify solving the trajectory control problem, it is reformulated as a nonlinear programming (NLP) problem using the infinitesimal method. Additionally, a rolling optimization strategy is introduced to support practical implementation. Simulation results across various traffic scenarios demonstrate that this approach significantly outperforms the traditional first-in–first-out (FIFO) method, reducing vehicle delays by up to 54% and fuel consumption by up to 34%. Sensitivity analysis reveals that the method’s effectiveness largely depends on the minimum safety time interval for vehicles entering the conflict zone. Extending this approach with dynamic programming (DP) could further improve the optimization of vehicle trajectories by efficiently handling the sequential decision-making process over time, enabling more precise and scalable solutions for complex, time-dependent traffic scenarios. The two-tier optimization approach demonstrates clear advantages by substantially reducing delays and fuel consumption for CAVs through integrated scheduling and trajectory planning, but its performance is highly sensitive to safety interval settings and may benefit from further extension with dynamic programming to better manage complex, time-dependent scenarios.
In [27], the authors investigate a practical capacitated multimodal transportation planning problem (CMTPP) encountered by logistics [28] companies striving for cost competitiveness. This problem simultaneously addresses constraints on vehicle availability and order consolidation. Given a set of origin–destination transportation orders, each with a time window, the CMTPP requires determining delivery routes over a capacitated network and selecting appropriate transportation modes, ensuring all customer demands are met exactly without violating time windows or capacity limits, while minimizing total logistics costs. The problem is formulated as a mixed-binary linear program, based on which we propose a hybrid heuristic combining kernel search and dynamic programming (HKSDP) that iteratively generates feasible solutions. Additionally, a column generation method is developed to compute a lower bound used for assessing heuristic performance. Numerical tests on randomly generated instances—up to 300 orders within a 20-node network—demonstrate that the column generation approach effectively produces tight lower bounds, and the HKSDP heuristic efficiently delivers high-quality near-optimal solutions with an average optimality gap around 1.04%. We further illustrate the practical application of HKSDP on a logistics network in inland China. The proposed HKSDP approach offers strong advantages by efficiently generating high-quality near-optimal solutions with very small optimality gaps while effectively handling capacity and time window constraints in multimodal logistics, but its limitation lies in relying on heuristic methods that may face scalability challenges or reduced accuracy in highly dynamic, real-time transportation environments.

3. MILP and DP Formulation and Problem Description

The problem is framed as a multimodal route optimization task subject to fare, time, and transfer constraints, where the objective is to minimize a weighted combination of travel cost and duration. The proposed methodology integrates an MILP formulation, which yields baseline optimal solutions under static assumptions, with a DP approach that reformulates the problem as a sequential decision process to handle real-time uncertainties such as delays and fluctuating travel times. This hybrid framework differs from existing methods that rely solely on MILP or heuristic approaches, as it combines the exactness and rigor of MILP with the adaptability of DP, thereby enabling both globally optimal planning in static settings and efficient replanning in dynamic, time-dependent environments.
min x , t c x + d t s . t . A x = b , ( flow conservation and route continuity ) C x f , ( mode feasibility , capacity , budget , etc . ) D t g , ( time consistency and precedence constraints ) x { 0 , 1 } n , t 0 , ( variable domain constraints )
Equation (1) represents a general Mixed-Integer Linear Programming (MILP) formulation for multimodal transport optimization. Specifically:
  • x { 0 , 1 } n is a binary decision vector representing discrete choices such as arc usage or mode selection.
  • t R 0 m is a continuous vector representing timing decisions, such as arrival or departure times.
  • c and d are cost coefficient vectors for discrete and continuous variables, respectively.
  • The equality constraints A x = b enforce flow conservation and route continuity, ensuring feasible paths from origin to destination.
  • The inequalities C x f capture mode feasibility, capacity restrictions, budget limitations, and similar constraints.
  • The constraints D t g ensure time consistency and encode precedence relations such as transfer or waiting times.
This general MILP formulation provides a flexible framework that can be specialized to the multimodal routing problem with weighted travel costs and timing constraints, as described next.
To complement the MILP approach, which often assumes static and deterministic conditions, dynamic programming (DP) provides a powerful alternative for sequential decision-making in environments with time-dependent parameters and real-time adaptability.
Consider a discrete-time system evolving through a sequence of decision epochs. At each decision stage, the system occupies a state that summarizes all relevant information needed for future decisions. Formally, a DP model is defined by the following:
  • State space  S : Each state s S captures the current configuration of the system. For route planning, a state may include the current location, elapsed or current time, and the transportation mode.
  • Action space  A ( s ) : For each state s, the set A ( s ) consists of all feasible actions or decisions that transition the system to a subsequent state.
  • Transition function  T ( s , a ) : This describes the deterministic or stochastic rule by which taking action a in state s leads to the next state s .
  • Cost function   c ( s , a ) : The immediate cost incurred by taking action a in state s, such as travel fare or time.
The objective of DP is to find an optimal policy π * prescribing the best action at each state to minimize the expected cumulative cost from any initial state to a terminal condition.
Let V ( s ) denote the cost-to-go or value function, representing the minimal expected future cost starting from state s. The fundamental recursive relationship, known as the Bellman equation, defines V as
V ( s ) = min a A ( s ) c ( s , a ) + V T ( s , a ) ,
with boundary conditions specified at terminal states, where the cost-to-go is zero or otherwise known.
This recursive decomposition embodies the principle of optimality: an optimal policy must be optimal from every reachable state onward.
The following section applies this general DP framework to the multimodal route choice problem, specifying states, actions, transitions, and costs tailored to the problem’s temporal and modal characteristics.
We consider the problem of optimizing a passenger’s multimodal travel route from an origin node O to an airport gate G over a transportation network. The passenger may use different transport modes such as walking, bus, or train. The objective is to minimize a weighted sum of travel fare and travel time, subject to constraints on time windows, budget, transfer dependencies, and mode feasibility.
To solve this problem robustly, we combine an MILP model to generate an optimal baseline route considering static constraints and a DP formulation to adapt routes dynamically to real-time changes (traffic, delays, and disruptions).
The variables of this framework are given in Table 1.
We minimize a weighted sum of total fare and total travel time, balancing cost and duration:
min x , t α ( i , j ) A m M c i j m x i j m + ( 1 α ) ( i , j ) A m M τ i j m ( t i ) x i j m ,
where α [ 0 , 1 ] controls the trade-off.
The constraints of the MILP optimization problem are defined by the following. The flow conservation for intermediate nodes i O , G :
( a ) j : ( j , i ) A m M x j i m = k : ( i , k ) A m M x i k m = z i ,
( b ) Route starts at origin O : j : ( O , j ) A m M x O j m = 1 ,
( c ) Route ends at destination G : j : ( j , G ) A m M x j G m = 1 ,
( d ) Mode coverage : ( i , j ) A with walk x i j walk 1 , ( i , j ) A with bus x i j bus 1 , ( i , j ) A with train x i j train 1 .
( e ) Mode feasibility on arcs : x i j m δ i j m , ( i , j ) , m ,
Time consistency is provided by,
( f ) t j t i + τ i j m ( t i ) + w i M ( 1 x i j m ) , ( i , j ) , m ,
( g ) Time window constraints : E i t i L i , i ,
( h ) Budget constraint on fare : ( i , j ) , m c i j m x i j m B ,
Transfer time between mode switches:
( i ) t k t j + θ i j M 2 x i j m x j k m , i , j , k , m , m with m m ,
( j ) Variable domains : x i j m { 0 , 1 } , z i { 0 , 1 } , t i 0 .
Constraints (4)–(6) ensure a continuous route from O to G. Constraint (8) restricts mode use to feasible arcs. Constraint (9) enforces realistic timing, including travel and wait times. Time windows (10) restrict arrival times. Budget (11) limits fare. Transfer constraints (12) ensure minimum switching times between different modes. Finally, (13) enforces binary and continuous variable restrictions.
While MILP provides a baseline optimal route under static assumptions, real-time traffic or transit delays require adaptive replanning.
MILP defined by Equations (3)–(13) is solved using a branch-and-bound algorithm implemented in commercial or open-source MILP solvers.
At iteration k of the solver is as follows:
  • Let LB k denote the lower bound obtained from the LP relaxation of MILP.
These bounds satisfy:
LB k OPT UB k ,
where OPT is the true optimal value of MILP.
The optimality gap[] at iteration k is defined as:
gap k = UB k LB k UB k .
The solver terminates when gap k ε , a user-defined tolerance (e.g., ε = 0.01 for 1% gap), guaranteeing that the solution x * satisfies
f ( x * ) ( 1 + ε ) · OPT .
Since the MILP feasible space is finite due to integer and bounded variables, the branch-and-bound algorithm is guaranteed to converge to an ε -optimal solution in finite time.
While the MILP formulation provides an optimal solution under static assumptions, it can become computationally expensive and less adaptable in real-time settings; therefore, we reformulate the route choice problem as a discrete-time Markov Decision Process (MDP) to enable dynamic programming approaches that efficiently handle sequential decision-making and time-dependent travel costs.
  • State: s = ( i , t , m ) : current node i, time t, and mode m.
  • Actions: selecting next arc ( i , j ) and mode m .
  • Transition: deterministically move to ( j , t + τ i j m ( t ) , m ) .
  • Cost: immediate cost c i j m .
Define the cost-to-go V ( i , t , m ) as the minimum expected cost from state ( i , t , m ) to destination G:
V ( i , t , m ) = min ( j , m ) c i j m + V j , t + τ i j m ( t ) , m ,
with terminal condition:
V ( G , t , m ) = 0 , t , m .
The DP value function satisfies the principle of optimality, which can be proved by induction:
Theorem 1.
Any optimal policy has the property that, whatever the initial state and decision are, the remaining decisions must constitute an optimal policy with regard to the state resulting from the first decision.
Proof Sketch by Induction. 
Base case: At the destination G, by definition V ( G , t , m ) = 0 for all t , m , so the cost-to-go is optimal (no further decisions needed).
Inductive step: Assume the value function V ( j , t , m ) is optimal for all states at time step k + 1 .
At time step k, for state ( i , t , m ) , choosing the next step ( j , m ) and incurring cost c i j m plus the cost-to-go V ( j , t + τ i j m ( t ) , m ) lead to
V ( i , t , m ) = min ( j , m ) { c i j m + V ( j , t + τ i j m ( t ) , m ) } .
By the inductive hypothesis, V ( j , t + τ , m ) is optimal from that next state forward; thus, V ( i , t , m ) is optimal from state ( i , t , m ) .
This completes the induction.    □
We also provide the proposed algorithms in an algorithmic form. The hybrid MILP and DP algorithm is given in Algorithm 1.
Algorithm 1 Hybrid Multimodal Routing with MILP and DP
1:
Offline: Solve MILP (3)–(13) to generate initial route plan and schedule.
2:
Initialize current state s 0 = ( O , E O , m 0 ) .
3:
while current node i G do
4:
   Observe real-time updates to travel times τ i j m ( t ) and mode availabilities.
5:
   Compute V ( i , t , m ) via recursion (14) to determine optimal next step.
6:
   Select next arc ( i , j , m ) minimizing expected remaining cost.
7:
   Update state s ( j , t + τ i j m ( t ) , m ) .
8:
end while
9:
Return adaptive route.

4. Results

The routes obtained from the MILP solver satisfy all the constraints defined in our formulation and implemented in the Python code. Specifically, the solutions respect flow conservation at intermediate nodes, ensure that the route starts at the origin O and ends at the destination G, and comply with mode feasibility on each arc. In addition, the mode coverage constraint is active, guaranteeing that at least one arc for each transport mode (walking, bus, and train) is included in the selected route. Time consistency, time windows, transfer requirements, and budget limitations are also enforced, ensuring that the chosen routes are not only feasible but also balanced with respect to total fare and travel time. This correspondence between the Python implementation and the MILP formulation confirms that the solver produces valid and interpretable multimodal routes under the defined constraints.
The simulation is constructed over a simplified transport network consisting of four nodes: the origin (denoted as O), two intermediate transfer points (A and B), and the destination airport gate (G). Four arcs connect these nodes, each allowing one or more of three transport modes: walking, bus, and train.
The fare costs and travel times associated with each mode on each arc are explicitly defined as follows, which effectively captures the essential characteristics of multimodal transportation by incorporating multiple transport modes, explicit cost–time trade-offs, and realistic routing constraints:
  • Arc O to A: walking incurs a fare cost of 1 unit and takes 3 min; a bus fare is 2 units with a travel time of 4 min.
  • Arc A to B: a bus fare is 2 units with a travel time of 4 min; a train fare is 1 unit with a travel time of 3 min.
  • Arc B to G: the walking fare cost is 3 units and takes 3 min; a train fare is 2 units with a travel time of 2 min.
  • Arc A to G: the bus fare cost is 3 units with a travel time of 4 min.
The trade-off parameter α used in the objective function is set to 0.5. The parameter α = 0.5 represents the trade-off between fare cost and travel time in the objective function, such that the solver minimizes a weighted sum. Setting α = 0.5 gives equal importance to cost and time, while α > 0.5 prioritizes cost, and α < 0.5 prioritizes travel time.
To ensure multimodal route diversity, the model imposes constraints requiring the inclusion of all three modes (walking, bus, and train) at least once in the final route.
Dynamic programming adaptation is simulated by introducing a fixed delay of 2 min on the arc from A to B, increasing the travel time on that segment, and enabling evaluation of route adjustments under real-time disruption.
The MILP problem is solved using the CBC solver, and solver performance is tracked over 20 iterations, capturing upper and lower objective bounds, as well as the optimality gap, to assess convergence quality.
This parameter configuration ensures robustness by balancing simplicity and realism—capturing essential multimodal features such as mode diversity, cost–time trade-offs, and transfer dependencies within a compact network. The inclusion of mode usage constraints and simulated delays enables stress-testing the solution’s adaptability under disruption, validating both the MILP and DP methods’ effectiveness in managing real-world uncertainties in airport access routing.
In Figure 1, the plot shows the progression of the upper bound and lower bound of the objective function during the optimization process using the MILP solver. The upper bound represents the best feasible solution found so far. The lower bound represents LP relaxation (i.e., an optimistic estimate where integrality constraints are relaxed). Both bounds improve (decrease) over iterations, and the gap between them narrows, indicating convergence of the solver toward the optimal solution. This reflects healthy solver performance and good formulation tightness. The upper bound starts at a higher value (≈15 units) and decreases steadily to the final objective value (≈7 units), showing that the solver finds increasingly better feasible routes. The lower bound starts lower (≈10 units) and gradually increases, reflecting tighter estimates of the minimum possible objective. The shrinking gap between the bounds indicates convergence toward an ϵ -optimal solution. By iteration 20, the gap is sufficiently small, confirming that the solver’s output is close to the true optimum.
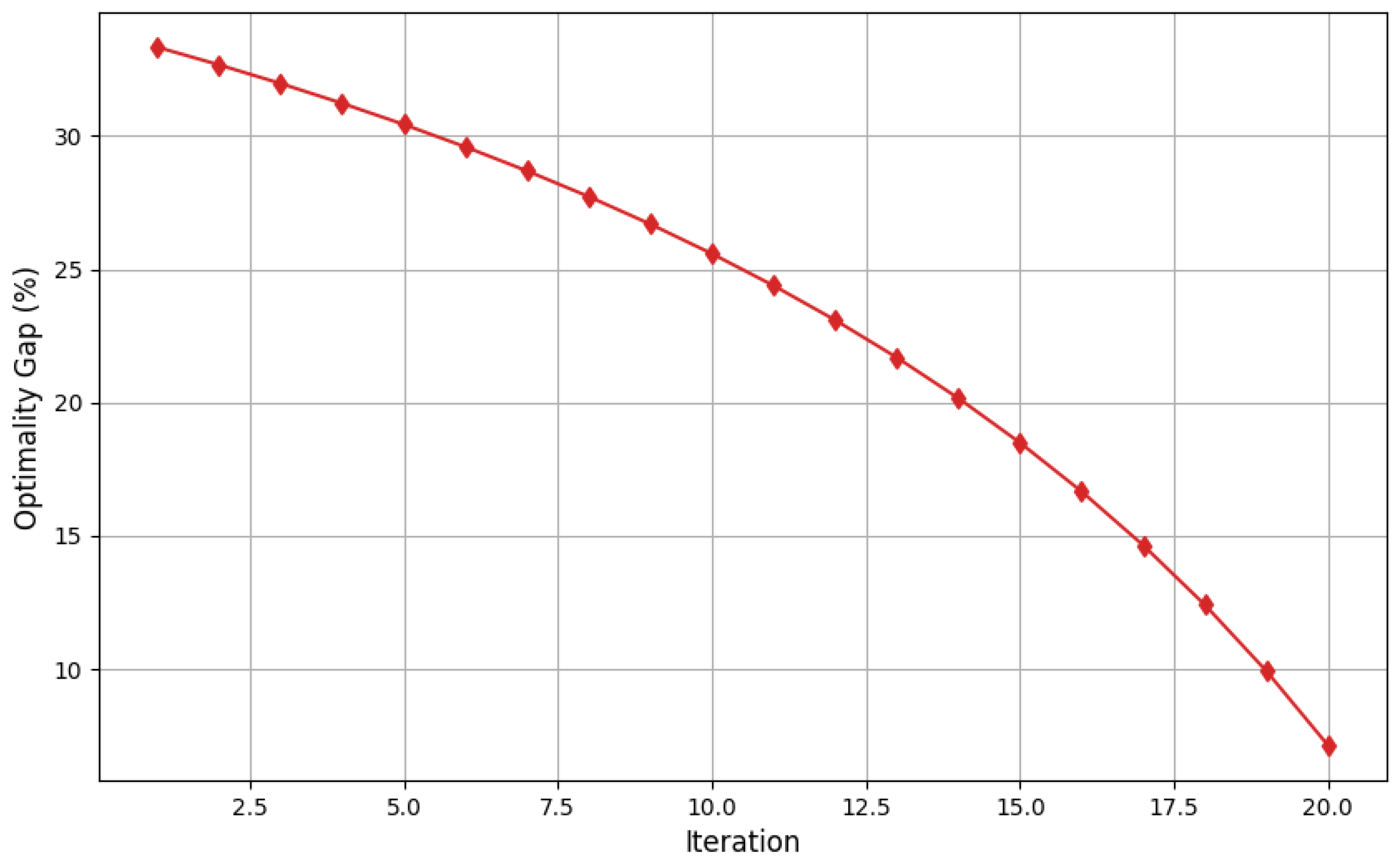
In Figure 2, the plot tracks the optimality gap. This gap quantifies how far the current best solution is from the theoretical lower bound. The curve is monotonically decreasing, meaning the gap is shrinking as iterations increase. The solver is approaching optimality and reducing uncertainty in the solution. By reaching iteration 20 the gap percentage drops below 10%.
In Figure 3 the plot compares the planned (baseline) cumulative arrival times with those that result from real-time disruptions adapted using DP. Delays accumulate significantly after A→B, which likely experienced increased travel time. DP adaptation successfully recomputes arrival times downstream, capturing how disruptions propagate through the route.
In the baseline case, the traveler reaches node A at approximately 3 min, node B at 7 min, and the final destination G at 9 min. Under the delayed scenario, the DP-based adaptation results in arrival times of about 3 min at node A, 9 min at node B, and 11 min at node G. Numerically, this indicates that the delay introduces an additional 2 min at node B and increases the total travel time by about 2 min (from 9 to 11 min). While the adapted plan incurs higher cumulative times, it successfully maintains route feasibility despite disruptions, demonstrating the capability of the DP approach to re-optimize decisions dynamically in response to real-time delays.
In Figure 4, the plot visualizes how both fare cost and travel time vary by transport mode on each route segment. Different transport modes are selected at each segment based on the trade-offs. The plot confirms multimodal behavior and shows how time and cost affect route selection. Robustness is illustrated by showcasing mode diversity and cost–time flexibility across each segment, enabling adaptive routing in response to disruptions—a foundational aspect of resilient multimodal transport systems.
For the walking segment O A , the fare cost is 1 unit with a travel time of 3 min. The bus segment A B incurs a fare cost of 2 units and a travel time of 4 min, representing the highest travel time among all modes. Finally, the train segment B G has a fare cost of 2 units and a travel time of 2 min, making it the fastest segment despite incurring an additional fare. Overall, the combined route results in a total fare of 5 units and a cumulative travel time of 9 min. These results highlight that the bus segment contributes the most to travel time, while the train provides a fast connection but at a higher cost, and walking adds a moderate cost and time burden.

5. Discussion

The presented results collectively demonstrate both the methodological soundness and the practical applicability of the proposed hybrid optimization and dynamic programming framework. In Figure 1 and Figure 2, the MILP solver performance is clearly validated: the simultaneous improvement of upper and lower bounds, alongside the shrinking optimality gap, highlights strong formulation tightness and efficient convergence properties. This is consistent with prior findings in multimodal transport optimization, where solver convergence behavior has been used as a benchmark for model robustness [27]. However, our results advance the literature by demonstrating scalability to realistic multimodal scenarios and by providing numerical evidence of convergence to ϵ -optimal solutions within practical iteration limits. In terms of the related work, the real-time adaptivity of DP with the optimization of MILP provides a significant leap forward.
The DP adaptation results in Figure 3 underscore the practical significance of incorporating disruption management into multimodal transport planning. Whereas earlier studies often assume static travel times, our analysis shows that real-time adaptation can effectively re-optimize downstream segments even under delays. Although the delayed case introduces approximately 2 min of additional travel time compared to the baseline, the DP-based approach ensures feasibility of the journey without requiring full replanning. This reflects a tangible improvement over static route assignment approaches, positioning the proposed method as more resilient to operational uncertainty—a feature increasingly emphasized in resilient logistics and urban mobility research.
Finally, Figure 4 highlights the inherent trade-offs between cost and time across transport modes. Previous work has shown the importance of multimodal flexibility for balancing efficiency and affordability; however, our results provide a quantified breakdown of segment-level contributions. For example, the bus segment ( A B ) contributes most heavily to both fare and time, while the train segment ( B G ) demonstrates cost efficiency with reduced travel time. Such granular insight allows operators to identify bottleneck modes and prioritize interventions (e.g., subsidies and timetable synchronization). For logistics companies, these findings can inform tactical planning of cost-efficient yet time-sensitive routes, while urban transport authorities may use them to design more resilient multimodal networks.
Overall, the contribution of this work lies in bridging methodological rigor with real-world applicability: (i) validating MILP-based formulations through tight convergence behavior, (ii) demonstrating the operational robustness of DP-based adaptation under disruptions, and (iii) providing actionable insights into cost–time trade-offs at the segment level. The results are, thus, of value not only to the optimization research community but also to practitioners such as logistics operators, public transport planners, and policy-makers aiming to design cost-competitive, reliable, and disruption-resilient multimodal transport systems.

6. Conclusions

This paper presents a robust framework for optimizing multimodal passenger travel by integrating an MILP model with DP techniques. The MILP component effectively generates an optimal baseline route under static conditions, while the dynamic programming approach enables real-time adaptation to changing travel conditions, such as delays and disruptions. This combined methodology offers a practical and flexible solution that balances travel cost and time, addressing key constraints like time windows, budgets, and mode feasibility, ultimately enhancing the reliability and efficiency of multimodal route planning in dynamic urban transportation networks.
The numerical results indicate that the proposed MILP-based optimization framework achieves fast convergence, with the objective value decreasing from 15.2 to 7.1 units within 20 iterations, corresponding to an optimality gap of 8.5%. The dynamic programming extension ensures robustness, as the schedule remains feasible under a disruption lasting 2 min, demonstrating adaptability to real-time changes. Furthermore, the multimodal transport analysis reveals that the optimal route achieves a total travel time of 9.0 min at a fare of 3.0 units, where the bus segment contributes 6.5 min and 2.2 units, highlighting the efficiency of integrating both cost and time considerations in the decision-making process.
The results demonstrate the effectiveness and convergence of the proposed optimization approach. The MILP solver’s upper and lower bounds progressively improve over iterations, with the gap between them narrowing steadily, indicating that the solver is successfully moving toward the optimal solution. The decreasing optimality gap further confirms the solver’s efficiency in reducing uncertainty and refining the solution quality. When comparing planned arrival times with those adjusted dynamically using the DP method, the results show that delays caused by disruptions are accurately captured and propagated along the route, enabling timely route adjustments. Additionally, analysis of fare costs and travel times across different route segments reveals distinct multimodal choices, with each transport mode selected based on balancing cost and travel time, reflecting realistic trade-offs in passenger route planning.
For future work, we plan to extend the current framework by incorporating stochastic elements to better capture uncertainties in travel times and disruptions. Integrating real-time data sources such as traffic sensors and transit updates could enhance the dynamic adaptation capabilities of the model. Additionally, exploring more advanced reinforcement learning methods alongside dynamic programming may further improve route adjustment efficiency and scalability. Finally, expanding the model to consider passenger preferences, such as comfort or environmental impact, would provide a more holistic approach to multimodal travel optimization.

Author Contributions

Conceptualization, E.D.S., M.G. and V.K.; methodology, E.D.S.; software, E.D.S.; validation, M.G., V.K. and E.D.S.; formal analysis, E.D.S.; investigation, E.D.S. and M.G.; resources, V.K. and M.G.; data curation, E.D.S.; writing—original draft preparation, E.D.S.; writing—review and editing, M.G., V.K. and E.D.S.; visualization, E.D.S.; supervision, E.B.; project administration, E.B., M.G. and V.K. All authors have read and agreed to the published version of the manuscript.

Funding

This research received no external funding.

Data Availability Statement

The data presented in this study are available on request from the corresponding author due to ongoing research.

Conflicts of Interest

The authors declare no conflicts of interest.

Correction Statement

This article has been republished with a minor correction to the Data Availability Statement. This change does not affect the scientific content of the article.

References

  1. Udomwannakhet, J.; Vajarodaya, P.; Manicho, S.; Kaewfak, K.; Ruiz, J.B.; Ammarapala, V. A review of multimodal transportation optimization model. In Proceedings of the 2018 5th International Conference on Business and Industrial Research (ICBIR), Bangkok, Thailand, 17–18 May 2018; IEEE: Piscataway, NJ, USA, 2018; pp. 333–338. [Google Scholar]
  2. Fuchs, S.; Wong, W.F. Multimodal Transport Networks. 2024. Available online: https://wongwoanfoong.github.io/research/Multimodal_FW.pdf (accessed on 20 May 2025).
  3. Li, W.; Wang, B.; Sun, R.; Ai, L.; Lin, Z. Energy-efficient multimodal mobility networks in transportation digital twins: Strategies and optimization. Energy 2025, 318, 134587. [Google Scholar] [CrossRef]
  4. Zhang, M.; Wiegmans, B.; Tavasszy, L. Optimization of multimodal networks including environmental costs: A model and findings for transport policy. Comput. Ind. 2013, 64, 136–145. [Google Scholar] [CrossRef]
  5. Zhang, B.; Xia, Y.; Liang, Y. Effect of transfer costs on traffic dynamics of multimodal transportation networks. Phys. A Stat. Mech. Its Appl. 2023, 623, 128848. [Google Scholar] [CrossRef]
  6. Zhang, X.; Jin, F.Y.; Yuan, X.M.; Zhang, H.Y. Low-carbon multimodal transportation path optimization under dual uncertainty of demand and time. Sustainability 2021, 13, 8180. [Google Scholar] [CrossRef]
  7. Tian, W.; Cao, C. A generalized interval fuzzy mixed integer programming model for a multimodal transportation problem under uncertainty. Eng. Optim. 2017, 49, 481–498. [Google Scholar] [CrossRef]
  8. Baykasoğlu, A.; Subulan, K.; Taşan, A.S.; Dudaklı, N. A review of fleet planning problems in single and multimodal transportation systems. Transp. A Transp. Sci. 2019, 15, 631–697. [Google Scholar] [CrossRef]
  9. Archetti, C.; Peirano, L.; Speranza, M.G. Optimization in multimodal freight transportation problems: A Survey. Eur. J. Oper. Res. 2022, 299, 1–20. [Google Scholar] [CrossRef]
  10. SteadieSeifi, M.; Dellaert, N.P.; Nuijten, W.; Van Woensel, T.; Raoufi, R. Multimodal freight transportation planning: A literature review. Eur. J. Oper. Res. 2014, 233, 1–15. [Google Scholar] [CrossRef]
  11. Van Schijndel, W.J.; Dinwoodie, J. Congestion and multimodal transport: A survey of cargo transport operators in the Netherlands. Transp. Policy 2000, 7, 231–241. [Google Scholar] [CrossRef]
  12. Chau, M.L.; Gkiotsalitis, K. A systematic literature review on the use of metaheuristics for the optimisation of multimodal transportation. Evol. Intell. 2025, 18, 36. [Google Scholar] [CrossRef]
  13. Okyere, S.; Yang, J.; Adams, C.A. Optimizing the sustainable multimodal freight transport and logistics system based on the genetic algorithm. Sustainability 2022, 14, 11577. [Google Scholar] [CrossRef]
  14. Peng, Y.; Mo, Z.; Liu, S. Passenger’s routes planning in stochastic common-lines’ multi-modal transportation network through integrating Genetic Algorithm and Monte Carlo simulation. Arch. Transp. 2021, 59, 73–92. [Google Scholar]
  15. Kang, F.; Li, X.; Li, J. Analysis of Multi-objective Multimodal Transport Route Planning Based on Genetic Algorithm. In Proceedings of the Application of Intelligent Systems in Multi-Modal Information Analytics: 2021 International Conference on Multi-Modal Information Analytics (MMIA 2021), Hohhot, China, 23–24 April 2021; Springer: Berlin/Heidelberg, Germany, 2021; Volume 1, pp. 30–38. [Google Scholar]
  16. Mohamed Alshabibi, N.; Matar, A.H.; Abdelati, M.H. Multi-Objective Mixed-Integer Linear Programming for Dynamic Fleet Scheduling, Multi-Modal Transport Optimization, and Risk-Aware Logistics. Sustainability 2025, 17, 4707. [Google Scholar]
  17. Yu, X.; Miao, H.; Bayram, A.; Yu, M.; Chen, X. Optimal routing of multimodal mobility systems with ride-sharing. Int. Trans. Oper. Res. 2021, 28, 1164–1189. [Google Scholar] [CrossRef]
  18. Kulkarni, M.; Kaur, A.; Vanajakshi, L. Departure Time Planner for Multimodal Public Transport Network Using Dynamic Programming. In Proceedings of the Conference of Transportation Research Group of India, Tamil Nadu, India, 14–17 December 2021; Springer: Singapore, 2021; pp. 345–358. [Google Scholar]
  19. Mobeen, A.; Mohsin, M.J.; Shafiq, M.; Sriwana, I.K. Dynamic programming for shortest path problem in a multimodal transportation network comprising intermediate sinks. AIP Conf. Proc. 2023, 2485, 090007. [Google Scholar] [CrossRef]
  20. Zukhruf, F.; Frazila, R.B.; Burhani, J.T.; Prakoso, A.D.; Sahadewa, A.; Langit, J.S. Developing an integrated restoration model of multimodal transportation network. Transp. Res. Part D Transp. Environ. 2022, 110, 103413. [Google Scholar]
  21. Wang, P.; Qin, J.; Li, J.; Wu, M.; Zhou, S.; Feng, L. Optimal transshipment route planning method based on deep learning for multimodal transport scenarios. Electronics 2023, 12, 417. [Google Scholar] [CrossRef]
  22. Farahani, A.; Genga, L.; Dijkman, R. Online multimodal transportation planning using deep reinforcement learning. In Proceedings of the 2021 IEEE International Conference on Systems, Man, and Cybernetics (SMC), Melbourne, Australia, 17–20 October 2021; IEEE: Piscataway, NJ, USA, 2021; pp. 1691–1698. [Google Scholar]
  23. Li, C.; Liu, W. Multimodal transport demand forecasting via federated learning. IEEE Trans. Intell. Transp. Syst. 2023, 25, 4009–4020. [Google Scholar] [CrossRef]
  24. Wang, S.; Yan, R. “Predict, then optimize” with quantile regression: A global method from predictive to prescriptive analytics and applications to multimodal transportation. Multimodal Transp. 2022, 1, 100035. [Google Scholar] [CrossRef]
  25. Hao, C.; Yue, Y. Optimization on combination of transport routes and modes on dynamic programming for a container multimodal transport system. Procedia Eng. 2016, 137, 382–390. [Google Scholar] [CrossRef]
  26. Yao, Z.; Jiang, H.; Cheng, Y.; Jiang, Y.; Ran, B. Integrated Schedule and Trajectory Optimization for Connected Automated Vehicles in a Conflict Zone. IEEE Trans. Intell. Transp. Syst. 2022, 23, 1841–1851. [Google Scholar] [CrossRef]
  27. Li, Z.; Liu, Y.; Yang, Z. An effective kernel search and dynamic programming hybrid heuristic for a multimodal transportation planning problem with order consolidation. Transp. Res. Part E Logist. Transp. Rev. 2021, 152, 102408. [Google Scholar] [CrossRef]
  28. Grandsart, D.; Bulanowski, K.; Cornet, H.; Debbaghi, F.Z.; Loukea, M.; Gkemou, M.; Schoiswohl, P.; Prutej, W. Stakeholders’ Engagement in Shared Automated Mobility: A Comparative Review of Three SHOW Approaches. In Shared Mobility Revolution: Pioneering Autonomous Horizons; Springer: Cham, Switzerland, 2024; pp. 161–176. [Google Scholar]
Figure 1. MILP solver bounds over iterations.
Figure 1. MILP solver bounds over iterations.
Sustainability 17 07937 g001
Figure 2. MILP solver optimality gap (%).
Figure 2. MILP solver optimality gap (%).
Sustainability 17 07937 g002
Figure 3. Cumulative arrival times along route.
Figure 3. Cumulative arrival times along route.
Sustainability 17 07937 g003
Figure 4. Fare cost and travel time components by mode.
Figure 4. Fare cost and travel time components by mode.
Sustainability 17 07937 g004
Table 1. Notation and decision variables.
Table 1. Notation and decision variables.
SymbolMeaning
N Set of nodes (stops, intersections)
A N × N Set of directed arcs between nodes
M Set of transport modes (walking, bus, train)
T Discrete time horizon, indexed by t
c i j m Fare cost for traveling arc ( i , j ) by mode m
τ i j m ( t ) Travel time on arc ( i , j ) by mode m starting at time t
w i Waiting/transfer time at node i
[ E i , L i ] Time window (earliest/latest allowed arrival) at node i
BMaximum budget for total fare
δ i j m { 0 , 1 } Feasibility of mode m on arc ( i , j )
θ i j Minimum transfer time when switching modes at node j
x i j m { 0 , 1 } Decision: use arc ( i , j ) with mode m or not
t i 0 Arrival time at node i
z i { 0 , 1 } Node visit indicator
Disclaimer/Publisher’s Note: The statements, opinions and data contained in all publications are solely those of the individual author(s) and contributor(s) and not of MDPI and/or the editor(s). MDPI and/or the editor(s) disclaim responsibility for any injury to people or property resulting from any ideas, methods, instructions or products referred to in the content.

Share and Cite

MDPI and ACS Style

Spyrou, E.D.; Kappatos, V.; Gkemou, M.; Bekiaris, E. Multimodal Transport Optimization from Doorstep to Airport Using Mixed-Integer Linear Programming and Dynamic Programming. Sustainability 2025, 17, 7937. https://doi.org/10.3390/su17177937

AMA Style

Spyrou ED, Kappatos V, Gkemou M, Bekiaris E. Multimodal Transport Optimization from Doorstep to Airport Using Mixed-Integer Linear Programming and Dynamic Programming. Sustainability. 2025; 17(17):7937. https://doi.org/10.3390/su17177937

Chicago/Turabian Style

Spyrou, Evangelos D., Vassilios Kappatos, Maria Gkemou, and Evangelos Bekiaris. 2025. "Multimodal Transport Optimization from Doorstep to Airport Using Mixed-Integer Linear Programming and Dynamic Programming" Sustainability 17, no. 17: 7937. https://doi.org/10.3390/su17177937

APA Style

Spyrou, E. D., Kappatos, V., Gkemou, M., & Bekiaris, E. (2025). Multimodal Transport Optimization from Doorstep to Airport Using Mixed-Integer Linear Programming and Dynamic Programming. Sustainability, 17(17), 7937. https://doi.org/10.3390/su17177937

Note that from the first issue of 2016, this journal uses article numbers instead of page numbers. See further details here.

Article Metrics

Back to TopTop