Next Article in Journal
Developing Performance Measurement Framework for Sustainable Facility Management (SFM) in Office Buildings Using Bayesian Best Worst Method
Next Article in Special Issue
Crisis as a Catalyst for Digital Transformation and Organizational Resilience: HR Challenges for SMEs in Montenegro
Previous Article in Journal
GIS-Driven Spatial Planning for Resilient Communities: Walkability, Social Cohesion, and Green Infrastructure in Peri-Urban Jordan
Previous Article in Special Issue
Sustainability of Masstige Brands’ Identitary Values
 
 
Font Type:
Arial Georgia Verdana
Font Size:
Aa Aa Aa
Line Spacing:
Column Width:
Background:
Article

Artificial Intelligence in Digital Marketing: Enhancing Consumer Engagement and Supporting Sustainable Behavior Through Social and Mobile Networks

by
Carmen Acatrinei
,
Ingrid Georgeta Apostol
,
Lucia Nicoleta Barbu
,
Raluca-Giorgiana Chivu (Popa)
* and
Mihai-Cristian Orzan
Marketing Faculty, Bucharest University of Economic Studies, RO-010404 Bucharest, Romania
*
Author to whom correspondence should be addressed.
Sustainability 2025, 17(14), 6638; https://doi.org/10.3390/su17146638
Submission received: 17 June 2025 / Revised: 9 July 2025 / Accepted: 15 July 2025 / Published: 21 July 2025

Abstract

This article explores the integration of artificial intelligence (AI) in digital marketing through social and mobile networks and its role in fostering sustainable consumer behavior. AI enhances personalization, sentiment analysis, and campaign automation, reshaping marketing dynamics and enabling brands to engage interactively with users. A quantitative study conducted on 501 social media users evaluates how perceived benefits, risks, trust, transparency, satisfaction, and social norms influence the acceptance of AI-driven marketing tools. Using structural equation modeling (SEM), the findings show that social norms and perceived transparency significantly enhance trust in AI, while perceived benefits and satisfaction drive user acceptance; conversely, perceived risks and negative emotions undermine trust. From a sustainability perspective, AI supports the efficient targeting and personalization of eco-conscious content, aligning marketing with environmentally responsible practices. This study contributes to ethical AI and sustainable digital strategies by offering empirical evidence and practical insights for responsible AI integration in marketing.

1. Introduction

Artificial intelligence (AI) is becoming increasingly embedded in digital marketing, enabling brands to automate personalization, analyze behavior, and predict consumer needs in real time [1,2]. This transformation is particularly visible on mobile and social platforms, where AI applications influence user interaction, content delivery, and campaign optimization [3,4]. In parallel, sustainability has emerged as a strategic imperative for organizations aiming to align digital innovation with ethical and environmental goals [5].
Marketing strategies based on AI raise new questions regarding transparency, consumer trust, and social influence. Prior research has investigated the adoption of AI in business processes [6], customer experience [7], and behavioral targeting [8], but there remains a lack of integrative models that explain how consumers perceive and accept AI-driven marketing efforts—especially from a sustainability perspective.
Furthermore, while studies have addressed constructs such as perceived risk [9], satisfaction [10], and trust [11], these factors have rarely been examined in a unified framework that accounts for both user attitudes and broader societal implications. The role of social norms in influencing consumer acceptance of AI-powered tools also remains underexplored. Thus, social media data can serve as a valuable source for customer analysis, market research, and crowdsourcing new ideas, while capturing and creating value through social media data represents the development of a new strategic resource that can enhance marketing outcomes [12].
Therefore, this study aims to investigate how consumer perceptions—including perceived benefits, risks, transparency, trust, and satisfaction—affect the acceptance of AI in digital marketing, while also considering implications for sustainable marketing behavior.
The contributions of this research are threefold, as follows: (1) it develops a conceptual model linking psychological and perceptual variables to AI acceptance; (2) it incorporates social norms and transparency as mediators of sustainable behavior; and (3) it provides empirical evidence from a large-scale survey (n = 501) to validate these relationships.
The remainder of this article is structured as follows: Section 2 presents the literature review and hypothesis development; Section 3 outlines the research methodology; Section 4 reports the results; Section 5 discusses key findings; and Section 6 concludes with limitations and future research directions.

2. Literature Review and Hypothesis Development

The concept of the social network, first introduced in 1954 by J. A. Barnes [13], has been a subject of study across modern sociology, anthropology, geography, social psychology, organizational studies, and computer science. Stanley Milgram pioneered the modern paradigm of social networking, particularly through his “small-world” problem, which describes indirect relationships. Even if two individuals, x and y, do not know each other directly, they may share a connection through a third party familiar with both.

2.1. Social Networks and the Foundations of User Interaction

Within social networks, individual agents are known as nodes, and the interdependencies between them form what are called ties (also referred to as links or connections). Social capital plays a crucial role in the success of social networks, encompassing trust, norms, ties, resources, and relationships within a network [14]. High-social-capital networks have a greater capacity for positive outcomes. In recent decades, the introduction of the World Wide Web has elevated social networks to richer, more complex levels. Today, social networks refer to web-based services that connect individuals or organizations using computer-mediated communication (CMC) to create communities [15]. Suter, Alexandar, and Kaplan (2005) [16] examined the dimensions of social network systems, including tools that foster social and collaborative skills and ecological systems enabling people, practices, values, and technologies within a shared environment.
Multiple sources describe social networks as groups formed based on shared interests and hobbies, facilitated by social sites that enable user connections. Boyd and Ellison’s (2007) [17] definition captures the essence of social networks today as services that allow individuals to (1) create a public or semi-public profile within a bounded system; (2) build a shared environment with other users connected to them; and (3) view others′ environments/communities within the system.
These insights suggest that social networks shape not only user interactions, but also perception and trust in digital technologies. Therefore, understanding how social norms function within these networks provides a critical foundation for modeling user trust in AI-driven marketing contexts.

2.2. Digital Marketing and Artificial Intelligence

Digital marketing is one of the many industries transformed by artificial intelligence (AI). Digital platforms allow companies to advertise services and products [18,19]. Digital marketing, a relatively new scientific discipline, has grown rapidly and is often seen as a leading direction in marketing [20]. With technological advances, companies increasingly rely on AI to enhance their marketing strategies and gain a competitive edge in the digital landscape. AI, as defined by Russell and Norvig (2016) [21], is a computerized system that gathers data to perform intelligent tasks aimed at maximizing success rates. Platforms like Facebook, Instagram, and YouTube assess user information before directing them to tailored offers.
Additionally, AI assists marketers in trend identification and forecasting [22,23]. Social-network-driven online marketing has become an essential aspect of digital marketing strategies, offering customers unique interaction opportunities, promoting company products and services, and fostering brand loyalty. Understanding these activities can be improved by categorizing them by type and purpose, with the following four main types of traditional online marketing activities: content creation and distribution, paid advertising, user interactions, and data monitoring and analysis. High-quality content, which attracts and engages the target audience, plays a primary role in social media marketing, aiming to entertain, inform, or inspire and create a closer connection to the brand [24].

2.3. AI Capabilities and Opportunities for Sustainability

AI has significantly impacted online marketing, offering new ways to reach consumers, personalize experiences, and optimize advertising campaigns. These capabilities not only enhance marketing efficiency, but also support sustainability goals by reducing resource waste, enabling better targeting that avoids overexposure, and offering insights into consumer preferences for sustainable products. By analyzing behavioral data related to green purchasing patterns, brands can adjust their strategies to promote more ethical consumption and reinforce environmentally conscious choices through personalized content. The evolution of AI in online marketing is evident through AI technology integration across various aspects of marketing strategies. One of AI’s major contributions to online marketing is its ability to personalize user experiences. AI algorithms analyze user behavior data to provide personalized product and content recommendations, enhancing customer satisfaction, conversion rates, and brand loyalty [25]. For example, platforms like Amazon and Netflix use AI algorithms to offer recommendations based on browsing history and user preferences [26].
Another advantage is the automation of marketing campaigns, including ad optimization, budget management, and audience segmentation. Technologies like Google Ads employ machine learning to adjust bids automatically and optimize campaign performance in real time [27]. This automation reduces costs and improves efficiency, allowing marketers to focus on creative strategies and content development.
AI is also used to analyze sentiment in social media posts, helping brands to better understand public perception and quickly respond to negative feedback [28]. Sentiment analysis tools use natural language processing (NLP) to determine the tone and emotions expressed in posts and comments, providing valuable insights for online reputation management [29].
AI-powered chatbots have become popular tools in online marketing, enabling automated and personalized customer interactions. They are used to answer frequently asked questions, offer product recommendations, and facilitate purchase processes [30]. For instance, many online retailers use chatbots to provide 24/7 support, enhancing the shopping experience.
An emerging trend in AI for marketing is the integration of augmented reality (AR) and virtual reality (VR) to create more interactive and immersive shopping experiences [31]. AI is also expected to play a crucial role in social commerce by facilitating more direct and personalized interactions between brands and consumers on social media platforms [32].
The article by Daqar and Smoudy (2019) [33] highlights AI’s increasingly articulated role in transforming the online community experience, especially in marketing. The authors discuss AI’s capacity to analyze large datasets, recognize patterns, and make decisions without human intervention. This has revolutionized how companies interact with clients, ultimately boosting satisfaction and loyalty.
AI’s footprint on customer experience is evident across key areas. Firstly, AI-based virtual assistants have grown in popularity, offering immediate customer assistance and personalized recommendations before, during, and after purchase. This trend aligns with the findings by Blake Morgan (2018) [34] that customers appreciate the convenience of interacting with virtual assistants who can anticipate their needs and offer tailored solutions. AI also enables companies to gain valuable insights into customer behavior, allowing them to refine their marketing strategies and provide more individualized services [34].
However, the article also underscores potential risks associated with AI. A study by InMoment (2018) [35] revealed that 75% of customers feel uneasy about personalized ads, fearing excessive online monitoring of their behavior. This concern reflects the challenge of balancing AI benefits with the need to maintain customer trust and confidentiality. The authors also discuss how AI improves the customer journey at various stages, from awareness to post-purchase assistance. In the awareness stage, AI-based predictive analytics helps companies to identify customer preferences and recommend relevant products or services. In the consideration phase, AI integrates large data volumes, allowing customers to make informed comparisons. During the purchase process, AI learns customer buying patterns, offering personalized recommendations for future purchases. Finally, AI continues to monitor customer satisfaction and provide immediate solutions to potential issues in the post-purchase phase [36].
AI’s role in automating customer service processes is further emphasized. According to Legget (2017) [37], AI-based systems can handle routine customer interactions, freeing human staff to focus on more complex tasks. This automation increases productivity and efficiency, reduces wait times, and enhances the overall customer experience. Using AI in post-sales services, such as automated conversations and case classifications, further strengthens customer loyalty and trust.
These AI capabilities directly support sustainability by enabling resource-efficient targeting and promoting eco-conscious behaviors. This informs the inclusion of perceived sustainability-related benefits as an underlying motivation in the conceptual model tested in this study.

2.4. Perceived Risks and Consumer Concerns

While these technological advancements offer benefits, they also raise concerns among consumers—especially related to risk, privacy, and the emotional impact of AI-driven interactions. Although AI’s potential to maximize the customer experience is significant, the authors acknowledge that it does not solve all challenges. Moore (2018) [38] argues that human customer service representatives will still be needed to handle tasks AI cannot fulfill, especially for unique or complex customer requests. Companies can meet rising customer expectations and maintain a competitive market edge by utilizing AI’s capabilities in data analysis, personalized service delivery, and process automation. However, it is essential for companies to manage AI-associated risks, such as privacy concerns, to ensure a positive and trust-based relationship with their customers.

2.5. Hypothesis Development

Synthesizing the insights from the above literature, we propose a conceptual model that integrates the key psychological and social variables influencing AI acceptance in digital marketing.
The proposed SEM framework integrates theoretical elements from established models, such as the Technology Acceptance Model (TAM), Expectation Confirmation Theory, and social norm theories, while introducing new constructs—particularly perceived transparency and sustainability orientation—to reflect emerging concerns about ethical AI and eco-conscious consumption. This hybrid design enables the model to both validate previous findings and advance novel insights into AI-driven marketing within sustainable digital environments.
Based on the synthesized insights from previous sections, this study formulates specific hypotheses that reflect the theoretical relationships among key constructs.
H1: 
Perceived benefits positively influence user acceptance of AI in digital marketing.
H2: 
Perceived risks negatively influence trust in AI.
H3: 
Negative emotions negatively influence trust in AI.
H4: 
Perceived transparency positively influences trust in AI systems.
H5: 
Social norms positively influence trust in AI-driven marketing tools.
H6: 
Satisfaction positively influences user acceptance of AI in digital marketing.
H7: 
Trust positively influences user acceptance of AI in digital marketing.
These hypotheses reflect the interconnected nature of the psychological, social, and perceptual drivers that determine AI acceptance. They are tested in the empirical phase using structural equation modeling (SEM).
In this context, a quantitative study was conducted to determine consumers′ perceptions and attitudes toward AI use in online marketing through social and mobile networks. This research aims to quantify acceptance levels, perceived benefits, perceived risks, trust, satisfaction, and other relevant variables influencing consumer behavior in the context of online marketing.
Based on the synthesis of previous research, this study operationalizes the following nine key constructs: perceived benefits, perceived risks, positive sentiments, negative sentiments, perceived transparency, social norms, trust, satisfaction, and AI acceptance. These are selected due to their recurring theoretical and empirical relevance across studies on AI marketing, consumer trust, and digital sustainability. The inclusion of these constructs allows for comprehensive modeling of both the cognitive and affective factors influencing AI acceptance, grounded in the existing literature and adapted to the context of sustainable digital marketing.

3. Materials and Methods

The purpose of this quantitative study is to evaluate consumer perceptions and attitudes towards the use of artificial intelligence (AI) in online marketing via social and mobile networks. This research aims to quantify acceptance levels, perceived benefits, perceived risks, trust, satisfaction, and other relevant variables influencing consumer behavior in the online marketing context. The findings will contribute to a deeper understanding of AI′s impact on online marketing and help to formulate recommendations for marketers regarding the effective and ethical use of AI.
To achieve the overarching research goal of assessing consumer perceptions and attitudes towards AI in online marketing, specific objectives are formulated based on the correlation between the proposed hypotheses and the questionnaire items, as well as insights from the relevant literature, as follows:
  • Identifying Perceived Benefits of AI in Digital Marketing
    o
    Associated Questions: Q4 (1–5)—Perceptions of AI benefits in digital marketing.
  • Examining Perceived Risks Associated with AI in Digital Marketing
    o
    Associated Questions: Q5 (1–5)—Perceived risks of using AI.
  • Assessing AI’s Impact on Positive and Negative Consumer Sentiments
    o
    Associated Questions: Q7, Q8—Positive and negative sentiments towards AI.
  • Determining Consumer Perceived Transparency in AI Algorithms
    o
    Associated Questions: Q9 (1–5)—Transparency of AI algorithms.
  • Analyzing Consumer Trust in AI-Generated Product Recommendations
    o
    Associated Questions: Q10—Trust in AI algorithms.
  • Exploring Normative Beliefs and Social Norms Affecting AI Acceptance
    o
    Associated Questions: Q11—Normative beliefs/social norms.
  • Establishing Consumer Acceptance of AI for Personalized Recommendations
    o
    Associated Questions: Q12—Agreement on AI usage for personalized recommendations.
  • Investigating Consumer Engagement with Brands Using AI
    o
    Associated Questions: Q14—Engagement with brands using AI.
  • Evaluating Overall Attitude Towards AI in Digital Marketing
    o
    Associated Questions: Q15—Attitude towards AI in digital marketing.
  • Hypotheses
  • Greater transparency and positive social norms will enhance user trust in AI (Q9 and Q11 influence Q10).
  • Users who perceive benefits and hold positive sentiments about AI will have a favorable perception of this technology (Q4 and Q7 influence Q6).
  • Negative perceptions and perceived risks decrease trust and overall perception of AI (Q8 and Q5 influence Q10 and Q6).
  • Relevant content and high satisfaction drive continuous acceptance and use of AI in online marketing (Q18 and Q16 influence Q12 and Q17).
  • High engagement and positive attitudes lead to greater AI acceptance on social media (Q3, Q14, and Q15 influence Q12 and Q17).

3.1. Data Collection

Data was collected using a structured questionnaire of 24 items, including 6 items on a 5-point Likert scale, 2 on a Semantic Differential scale, and multiple-choice questions. The questionnaire was designed to measure variables in the theoretical model, such as perceived benefits, risks, trust, satisfaction, attitude towards AI, engagement, and AI acceptance in digital marketing.
The sample consisted of 501 respondents selected via simple random sampling from a database of active social media and mobile platform users from Ipsos Interactive. According to Kline (2015) [39] and Hair et al. (2010) [40], a recommended rule of thumb for SEM is a minimum sample size of 10–20 respondents per estimated parameter. Given that the current model includes 15 structural paths, the minimum required sample size would range between 150 and 300. With 501 valid responses, the present sample exceeds this threshold, providing sufficient statistical power for reliable model estimation and hypothesis testing. Services were provided by a market research firm. The inclusion criteria required participants to be 18+ and active social media users, ensuring sample representativeness and relevance to the study population. The questionnaire aimed to operationalize the main constructs of the conceptual model—such as perceived benefits, risks, transparency, trust, satisfaction, engagement, and AI acceptance—through specific items grounded in the previous literature. Each construct was measured using multiple indicators, predominantly on a 5-point Likert scale, ensuring construct validity. Table 1 below presents a summary of each latent variable, its operational definition, and representative items. This structured design facilitates the empirical testing of hypotheses using SEM.
Variable Framework and SEM Model (Table 1):
Based on the structure outlined in Table 1, variables were classified as predictors or outcomes in the SEM analysis, as detailed below.
  • Variable Types
  • Independent Variables (Predictors): Include perceived benefits, positive/negative sentiments, transparency, trust, normative beliefs, content quality, perceived risks, engagement, and attitudes.
  • Dependent Variables (Criteria): Include AI acceptance and satisfaction.
The initial structural equation model (SEM) incorporates all relevant latent variables and their hypothesized relationships. This setup, based on the initial hypotheses, enables the exploration and testing of theoretical relationships, such as the impact of “Transparency” on “Trust”.

3.2. Model Adjustment and Refinement

The process of adjusting and refining the model involves evaluating and modifying the initial structural equation model (SEM) to ensure that it aligns with the theoretical framework and accurately represents the relationships between variables. This phase aims to optimize the model′s fit and clarify the constructs to provide reliable insights.
Steps in Model Adjustment and Refinement.
  • Assessing Model Fit: The first step in refining the model is to assess its fit using fit indices such as the Chi-square test, Root Mean Square Error of Approximation (RMSEA), Comparative Fit Index (CFI), and Tucker–Lewis Index (TLI). Acceptable values for these indices indicate that the model adequately represents the data. A poor fit suggests a need for modification in the model’s structure or variable relationships.
  • Examining Factor Loadings: Factor loadings indicate how well each observed variable represents its underlying latent construct. Low factor loadings suggest weak relationships and may indicate the need to remove or revise specific items in the questionnaire. By retaining only items with strong factor loadings, the model’s construct validity improves, enhancing the reliability of the analysis.
  • Identifying and Modifying Error Covariances: High error covariances between specific items can indicate redundancy or similarity in questions. Adjusting the model by correlating error terms or eliminating redundant items reduces multicollinearity and enhances model clarity. This step is particularly important for maintaining construct independence and improving model simplicity.
  • Revising Variable Interactions: If certain hypothesized relationships do not show significance, it may be necessary to revise or remove them to better reflect actual data patterns. For instance, if the relationship between perceived transparency and trust does not prove significant, the model should be adjusted to avoid forcing unsupported connections.
  • Re-testing Model Fit: After making adjustments, the refined model should undergo a second fit assessment. Improved fit indices after modification indicate a successful adjustment. If the model fit remains inadequate, further iterations of refinement may be necessary.
  • Cross-Validation: Cross-validating the model with a subset of the data or an independent sample helps to ensure the model’s robustness and generalizability. This step verifies that the refined model holds consistently across different samples, bolstering its predictive power and reliability.

3.3. Finalizing the Refined Model

The finalized model, following iterative adjustments and validation, provides a clearer, more reliable structure for examining how variables such as perceived benefits, risks, transparency, trust, and engagement impact AI acceptance in digital marketing. This refined model forms the basis for further analysis and interpretation, offering a robust framework to understand consumer perceptions and behaviors regarding AI in online marketing contexts.

3.4. Data-Driven Model Refinement

In this phase, the model is adjusted by adding new links between latent variables to improve the model’s fit. This adjustment reflects the observed relationships in the empirical data, indicating modifications to the initial hypotheses based on these observed interactions between the questionnaire variables. For instance, if “Social Norms” are found to directly influence “Trust” more significantly than initially expected, a new link can be added to reflect this strong relationship. This step is crucial to ensure that the model accurately represents empirical data and to identify potential non-linear or unexpected relationships.
The SEM model provides a comprehensive view of the complex relationships among the studied variables, highlighting how aspects of AI, such as transparency, perceived benefits, and social norms, influence user trust and overall perception of AI in digital marketing. Path coefficients and p-values validate or invalidate initial hypotheses, and fit indices indicate the model’s overall quality.
Moving forward, a detailed analysis of each step in this research context, along with additional interpretations of statistical coefficients, will elaborate on how they reflect the questionnaire results and contribute to the overall conclusions of the study.

4. Results

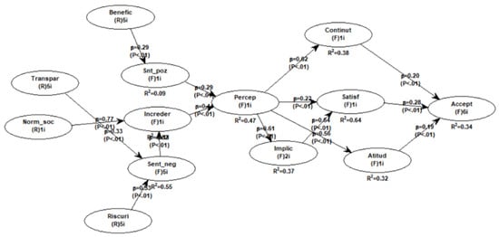
The data collected through the survey instrument were analyzed using structural equation modeling (SEM), following the model (Figure 1) and hypotheses described in Section 2.
Arrows indicate hypothesized relationships between constructs, based on the literature review in Section 2. Latent variables include perceived benefits, perceived risks, trust, transparency, social norms, satisfaction, and AI acceptance.

4.1. Detailed Analysis of Coefficients

Path coefficients measure the direction and magnitude of the effect of one latent variable on another in the SEM model. They are essential for understanding the influence of individual variables within the model.
From the analysis, a path coefficient of 0.767 between “Social Norms” (Norm_soc) and “Trust” (Increder) indicates a strong, direct positive relationship. This implies that as social norms regarding AI become more favorable, users’ trust in AI increases. A p-value of < 0.001 shows that this relationship is highly statistically significant, reinforcing the hypothesis that social norms influence trust.
Furthermore, a negative path coefficient, such as −0.113 between “Trust” and “Negative Sentiments” (Sent_neg), suggests that increased trust is associated with a decrease in negative sentiments. This indicates that as users become more confident in AI, their perception of risks and negative feelings associated with AI diminishes.

4.2. R-Squared (R2) Coefficients

R2 coefficients indicate the proportion of variance in a dependent variable that can be explained by independent variables within the model. These coefficients are critical for evaluating the explanatory power of the model.
Interpretation of R2: In my model, the R2 for the “Trust” variable is 0.61, meaning that 61% of the variation in “Trust” can be explained by predictive variables like “Transparency” and “Social Norms.” This suggests a robust model with substantial explanatory power for the latent variables. Conversely, an R2 of 0.34 for “AI Acceptance” indicates a moderate explanatory power, suggesting that additional factors outside the current model may influence AI acceptance—a point for potential future research.

4.3. Significance of p-Values in the Model Context

p-values represent the probability of obtaining the observed results, assuming no actual effect (the null hypothesis). In the SEM model context, p-values are used to establish the statistical significance of path coefficients.
Relationships with p-values of <0.05 are considered significant, indicating a low likelihood that the relationship is due to chance. In my model, many relationships among the variables have p-values of <0.001, showing a high level of significance. For example, the relationship between “Social Norms” and “Trust” has a p-value of <0.001, confirming that social norms positively influence user trust in AI with minimal statistical uncertainty.
If a relationship has a p-value greater than 0.05, it is considered statistically insignificant. In my model, the relationship between “Perception” and “AI Acceptance has a p-value of 0.33, suggesting no significant statistical relationship between these variables in this context. This may indicate that general perceptions of AI are not a direct predictor of AI acceptance without considering other intermediary factors, such as satisfaction or attitudes toward AI.

4.4. Practical Implications of SEM Findings

The SEM findings are not solely theoretical; they have practical implications for AI-based marketing strategies. Understanding how variables like “Transparency” and “Perceived Benefits” influence “Trust” and “AI Acceptance” can help companies to tailor their communication and marketing strategies.
For example, if “Transparency” is a strong predictor of “Trust”, companies should focus on transparent practices in AI usage to build consumer trust. This clarifies that emphasizing the benefits of AI and minimizing risk perceptions will enhance AI acceptance.
The data also suggest that “Satisfaction” is an important mediator between “AI Perception” and “AI Acceptance”, indicating that direct positive experiences with AI can significantly improve acceptance. This insight can guide marketing campaigns to focus on creating positive AI-driven experiences to boost both satisfaction and acceptance.

4.5. Findings

The detailed SEM analysis provides a profound understanding of the interconnected latent variables and how they influence consumer behavior toward AI in online marketing via social and mobile networks. This model can serve as a foundation for practical recommendations for companies seeking to adopt and optimize AI in their marketing strategies. The statistical coefficients and model fit evaluations suggest a good fit between the data and the model, confirming many of the theoretical hypotheses proposed at the research outset.
Based on analyses conducted using WarpPLS, 8.0 the model hypotheses concerning the influences of latent variables on AI use and perception in online marketing through social and mobile networks were partially validated, as follows:
Hypothesis 1.
AI Transparency (Q9) and Social Norms (Q11) directly influence AI Trust (Q10). WarpPLS analysis shows a significant positive correlation between AI transparency and trust (β = 0.33, p < 0.01) and between normative beliefs and trust (β = 0.77, p < 0.01). These results support the hypothesis that greater transparency and positive social norms enhance users’ trust in AI.
Hypothesis 2.
Perceived Benefits (Q4) and Positive Sentiments (Q7) have a positive effect on AI Perception (Q6). Path coefficients indicate a statistically significant positive relationship between perceived benefits and AI perception (β = 0.29, p < 0.01) and between positive sentiments and AI perception (β = 0.29, p < 0.01). This suggests that users who see clear benefits and have positive sentiments towards AI are likely to have a favorable perception of the technology, validating the hypothesis.
Hypothesis 3.
Negative Sentiments (Q8) and Perceived Risks (Q5) have a negative effect on AI Trust (Q10) and indirectly on AI Perception (Q6). The analysis shows that negative sentiments significantly and negatively influence AI trust (β = −0.55, p < 0.01), but the effect on AI perception was not directly significant. Perceived risks negatively affect trust (β = −0.32, p < 0.01), but no direct significant effects on AI perception were identified. Thus, the hypothesis is partially supported: negative sentiments and perceived risks reduce trust, but their indirect effect on AI perception was not clearly demonstrated in this analysis.
Hypothesis 4.
Content (Q18) and Satisfaction (Q16) have a direct impact on AI Acceptance (Q12 and Q17). The SEM results indicate a significant relationship between content and AI acceptance (β = 0.62, p < 0.01) and between satisfaction and acceptance (β = 0.20, p < 0.01). This validates the hypothesis that relevant content and high satisfaction drive AI acceptance in digital marketing.
Hypothesis 5.
Engagement (Q13 and Q14) and Attitude Toward AI (Q15) positively influence AI Acceptance (Q12 and Q17). Path coefficients suggest that engagement has a significant effect on AI acceptance (β = 0.19, p < 0.01) and attitude toward AI also has a positive, significant influence (β = 0.28, p < 0.01). This confirms the hypothesis that high levels of engagement and a positive attitude lead to greater AI acceptance in marketing activities.
In conclusion, the SEM analysis through WarpPLS provided not only statistical validation, but also valuable insights for enhancing AI-based online marketing strategies by focusing on trust building and optimizing consumers’ positive perceptions. This understanding is crucial for the effective and widely accepted implementation of AI technologies in digital marketing.

5. Discussion

The integration of artificial intelligence into online marketing via social and mobile networks has revealed new dynamics in consumer behavior, particularly concerning trust, transparency, and perceived ethical use of data. This study confirms that consumers are more likely to accept and engage with AI-driven marketing tools when they perceive tangible benefits and experience a high level of satisfaction. These results align with the recent literature that underscores the importance of personalized, relevant communication in enhancing user experience and brand loyalty.
One of the most compelling insights from our analysis is the pivotal role of social norms and perceived transparency in fostering consumer trust in AI. This suggests that beyond technological performance, the social and ethical framing of AI applications is crucial for their acceptance. The strong positive relationship identified between social norms and trust suggests that consumers′ acceptance of AI is influenced not only by personal experience, but also by the prevailing attitudes in their social environment. When consumers perceive that their peers, influencers, or online communities endorse AI usage, their own trust in the technology is likely to increase. This aligns with social cognitive theory, which emphasizes the role of observational learning and peer approval in shaping attitudes. From a sustainability perspective, trust becomes even more critical, as consumers increasingly demand accountability, privacy protection, and alignment with environmental values from brands using advanced data analytics tools. Transparency plays a foundational role in shaping trust by reducing the uncertainty surrounding AI processes. When consumers are informed about how AI algorithms function, what data is used, and how decisions are made, they are more likely to perceive these systems as fair, predictable, and aligned with ethical standards. This perception mitigates the black-box nature often associated with AI, thus fostering higher levels of consumer trust and acceptance.
Moreover, the results underscore AI’s potential as a catalyst for more sustainable marketing practices. AI systems can identify green consumer segments, track behavioral data associated with eco-conscious choices, and deliver personalized content that reinforces sustainable consumption patterns. As such, AI is not only a tool for commercial optimization, but also a mechanism for influencing positive behavioral change at scale.
However, the findings also reveal concerns related to perceived risks and the opacity of algorithmic processes, which can hinder user acceptance. These concerns highlight the need for marketers to communicate clearly how AI systems function, what data is collected, and how it is used to generate personalized experiences. Enhancing algorithmic transparency and embedding ethical guidelines into AI systems could mitigate these perceived risks. Interestingly, the path analysis revealed that while perceived risks and negative sentiments significantly influenced trust, their direct impact on AI perception and acceptance was not statistically significant. This finding suggests that risk-related concerns may first erode trust before influencing attitudes, functioning as indirect rather than direct predictors. Such intermediary effects point to a layered decision-making process, where trust serves as a key mediator between emotional responses and technology acceptance.
Overall, this study contributes to a growing body of research that intersects digital marketing, sustainability, and data analytics. It invites a rethinking of how companies can integrate responsible AI use into marketing strategies, not only to improve engagement and satisfaction, but also to contribute meaningfully to sustainable development goals (SDGs). Future explorations could expand on this by incorporating longitudinal data or examining AI’s role in shaping sustainable behaviors across different industries and consumer segments.
From a sustainability standpoint, the adoption of AI in marketing has the potential to minimize overconsumption and promote more responsible consumer behaviors. By delivering relevant, need-based content and reducing unnecessary digital clutter, AI systems help streamline marketing efforts and decrease environmental impact. Additionally, AI can identify and segment eco-conscious consumers, enabling brands to promote sustainable alternatives and circular economy practices more effectively. These findings support the view that ethical AI deployment can contribute meaningfully to environmental and social sustainability goals.

6. Conclusions

This study highlights the transformative role of artificial intelligence (AI) in digital marketing strategies across social and mobile platforms, with a specific focus on consumer attitudes, trust, and acceptance of AI-driven tools. By employing a quantitative approach and structural equation modeling, we identified key variables—such as perceived benefits, transparency, risks, social norms, and satisfaction—that significantly influence AI acceptance and consumer engagement.
Importantly, the findings suggest that AI can not only enhance marketing efficiency, but also support sustainability objectives by enabling personalized and responsible communication with consumers. Through behavioral data analysis, brands can better align their marketing efforts with eco-conscious values, thereby promoting sustainable consumption patterns. For instance, AI’s capacity to deliver targeted, relevant content helps to reduce digital clutter and unnecessary outreach, contributing to more efficient and environmentally friendly marketing practices.
Trust in AI and the perception of its ethical and transparent use emerge as critical factors for its acceptance. Positive consumer experiences and clear communication about AI’s role in delivering value are found to enhance satisfaction and drive continued engagement. These insights emphasize the need for companies to prioritize ethical data practices and transparency in AI usage—both of which align closely with sustainable business principles.
From a broader perspective, this research contributes to the interdisciplinary understanding of how data analytics and AI intersect with sustainability and consumer behavior. The integration of these domains poses new opportunities for marketers to foster deeper, trust-based relationships with consumers while promoting long-term environmental and social responsibility.
Future research could explore cultural or generational differences in perceptions of AI-driven sustainability marketing, as well as examine how AI can be leveraged to encourage sustainable behaviors beyond purchase decisions, such as product reuse or recycling initiatives.

6.1. Key Findings and Implications

The findings reveal that social norms and transparency play a crucial role in shaping trust toward AI, which is, in turn, a significant determinant of AI acceptance. A strong positive relationship between social norms and trust indicates that consumer attitudes towards AI are largely influenced by the perceived societal acceptance and ethical stance surrounding AI technologies. This emphasizes the importance for marketers to promote positive social norms and maintain transparency in AI applications to build consumer trust.
The model also demonstrates that perceived benefits and positive sentiments towards AI are significant predictors of a favorable perception of AI in digital marketing. Users who recognize clear benefits and hold positive views are more likely to engage with AI-driven marketing solutions. This finding suggests that companies should focus on communicating the tangible benefits of AI applications to reinforce favorable perceptions and improve user engagement.
Conversely, negative sentiments and perceived risks are shown to negatively impact trust in AI. This suggests that minimizing perceptions of risk and addressing consumer concerns are essential to maintaining trust. Marketers should consider strategies that directly address common concerns about data privacy and the ethical use of AI to mitigate negative sentiments.
Content relevance and satisfaction are found to have a direct impact on AI acceptance, highlighting the need for high-quality, meaningful content to support continued AI usage. Satisfaction with AI experiences mediates the relationship between perception and acceptance, suggesting that positive consumer experiences with AI-driven interactions significantly improve acceptance rates. Therefore, ensuring that AI applications provide value and align with consumer expectations is key to fostering long-term adoption.
Furthermore, consumer engagement and attitude towards AI are shown to positively influence AI acceptance, emphasizing the importance of consumer involvement with brands utilizing AI technologies. Engagement-driven strategies and a positive framing of AI can foster greater acceptance and willingness to adopt AI in digital marketing contexts.

6.2. Model Refinement and Statistical Validation

The research methodology involved multiple refinements to the initial SEM model to better capture the intricate relationships observed in the data. Adjusting for non-linear relationships and adding new links where necessary allowed the model to align more closely with empirical data. Statistical indicators, including path coefficients, R-squared values, and p-values, confirmed the significance of key relationships and demonstrated a robust model fit. This refined model offered both theoretical insights and practical recommendations for the effective integration of AI in marketing strategies.

6.3. Practical Applications and Recommendations

From a practical perspective, this study provides clear guidance for marketers seeking to integrate AI into their strategies. Additionally, sustainability-oriented AI marketing strategies can help to minimize environmental impact by reducing inefficient outreach and supporting responsible consumption patterns. By using behavioral analytics to identify and promote sustainable products, marketers can contribute to broader corporate social responsibility (CSR) goals. Fostering trust through transparency, reinforcing positive social norms, and consistently delivering relevant and satisfying AI-driven experiences are critical for increasing AI acceptance among consumers. Marketers can leverage these findings by adopting transparent practices, engaging consumers meaningfully, and addressing privacy concerns proactively.
In addition, positive user experiences with AI can drive both satisfaction and acceptance, suggesting that companies should prioritize the quality of AI interactions and tailor them to meet user expectations. By aligning AI usage with consumer values and ethical standards, brands can establish stronger relationships and encourage broader acceptance of AI technologies in digital marketing.

6.4. Future Research Directions

While this study provides a comprehensive understanding of the factors influencing AI acceptance in online marketing, certain limitations present opportunities for future research. The moderate explanatory power of the model for AI acceptance indicates that additional factors, such as cultural influences or personal digital literacy, may also play a role. Further exploration of these factors could provide a more holistic view of AI acceptance in diverse consumer segments.
In conclusion, this research underscores the pivotal roles of trust, transparency, perceived benefits, and satisfaction in fostering consumer acceptance of AI in digital marketing. By addressing these factors, companies can build a solid foundation for integrating AI technologies in a manner that resonates with consumer expectations and supports long-term sustainability objectives in marketing.

Author Contributions

Conceptualization, C.A. and I.G.A.; methodology, I.G.A.; software L.N.B.; validation, L.N.B. and R.-G.C.; formal analysis, I.G.A.; investigation I.G.A.; resources, I.G.A.; data curation, R.-G.C.; writing—original draft preparation, I.G.A.; writing—review and editing, R.-G.C.; visualization, C.A.; supervision, M.-C.O.; project administration, M.-C.O.; funding acquisition, M.-C.O. All authors have read and agreed to the published version of the manuscript.

Funding

This work was supported by a grant offered by the Bucharest University of Economic Studies, project title: “A Study on the Impact of Emerging AI Technologies on Social Media Marketing Strategies (AI in SMM)”.

Institutional Review Board Statement

Ethical approval from an Institutional Review Board (IRB) is not required for this study since the questionnaire was fully anonymous, and no personal or identifiable data were collected at any point during the study according to Romanian national legislation, namely Law no. 677/2001 (repealed and replaced by EU GDPR 2016/679).

Informed Consent Statement

Informed consent was obtained from all subjects involved in the study.

Data Availability Statement

The original contributions presented in this study are included in the article. Further inquiries can be directed to the corresponding author.

Conflicts of Interest

The authors declare no conflicts of interest.

References

  1. Kaplan, A.M.; Haenlein, M. Users of the world, unite! The challenges and opportunities of Social Media. Bus. Horiz. 2010, 53, 59–68. [Google Scholar] [CrossRef]
  2. Peters, K.; Chen, Y.; Kaplan, A.M.; Ognibeni, B.; Pauwels, K. Social media metrics—A framework and guidelines for managing social media. J. Interact. Mark. 2013, 27, 281–298. [Google Scholar] [CrossRef]
  3. Muller, E.; Peres, R. The effect of social networks structure on innovation and adoption. Mark. Sci. 2019, 38, 275–292. [Google Scholar]
  4. Quinton, S.; Wilson, D. Tensions and ties in social media networks: Towards a model of understanding business relationship development and business performance enhancement through social media. Ind. Mark. Manag. 2016, 54, 15–24. [Google Scholar] [CrossRef]
  5. Granovetter, M. The strength of weak ties. Am. J. Sociol. 1973, 78, 1360–1380. [Google Scholar] [CrossRef]
  6. Verlegh, P.; Beukeboom, C.; Burgers, C. A Negation Bias in Word of Mouth: How Negations Reveal and Maintain Expectancies About Brands and Products. In Proceedings of the 44th Annual Conference of the Association for Consumer Research (ACR), Chicago, IL, USA, 3–6 October 2013. [Google Scholar]
  7. Chen, Y.; Wang, Q.; Xie, J. Online social interactions: A natural experiment on word of mouth versus observational learning. J. Mark. Res. 2011, 48, 238–254. [Google Scholar] [CrossRef]
  8. Nair, H.S.; Manchanda, P.; Bhatia, T. Asymmetric social interactions in physician prescription behavior: The role of opinion leaders. J. Mark. Res. 2010, 47, 883–895. [Google Scholar] [CrossRef]
  9. Libai, B.; Bolton, R.; Bügel, M.S.; De Ruyter, K.; Götz, O.; Risselada, H.; Stephen, A.T. Customer-to-customer interactions: Broadening the scope of word of mouth research. J. Serv. Res. 2010, 13, 267–282. [Google Scholar] [CrossRef]
  10. Alharthi, A.; Krotov, V.; Bowman, M. Addressing barriers to big data. Bus. Horiz. 2017, 60, 285–292. [Google Scholar] [CrossRef]
  11. Moe, W.W.; Schweidel, D.A. Opportunities for innovation in social media analytics. J. Interact. Mark. 2017, 39, 9–27. [Google Scholar] [CrossRef]
  12. Gnizy, I. Leveraging social network data for market development. Int. Mark. Rev. 2019, 36, 710–736. [Google Scholar]
  13. Barnes, J.A. Class and committees in a Norwegian island parish. Hum. Relat. 1954, 7, 39–58. [Google Scholar] [CrossRef]
  14. Milgram, S. The small world problem. Psychol. Today 1967, 2, 60–67. [Google Scholar]
  15. Garton, L.; Haythornthwaite, C.; Wellman, B. Studying online social networks. J. Comput.-Mediat. Commun. 1997, 3, 1–30. [Google Scholar] [CrossRef]
  16. Suter, A.; Alexander, A.; Kaplan, M. Social Network Theory and Educational Change; Educational Technology; Taylor and Francis: New York, NY, USA, 2005; pp. 48–58. [Google Scholar]
  17. Boyd, D.M.; Ellison, N.B. Social network sites: Definition, history, and scholarship. J. Comput.-Mediat. Commun. 2007, 13, 210–230. [Google Scholar] [CrossRef]
  18. Mkwizu, K.H. Digital marketing and tourism: Opportunities for Africa. Int. J. Res. Bus. Soc. Sci. 2020, 9, 52–62. [Google Scholar] [CrossRef]
  19. Yasmin, A.; Tasneem, S.; Fatema, K. Effectiveness of digital marketing in the challenging age: An empirical study. Int. J. Manag. Sci. Bus. Adm. 2015, 1, 69–80. [Google Scholar] [CrossRef]
  20. Magano, J.; Silva, S.A.; Simões, C. The impact of digital marketing on customer satisfaction and loyalty: An empirical study in an emerging economy. J. Mark. Manag. 2020, 36, 34–52. [Google Scholar]
  21. Russell, S.J.; Norvig, P. Artificial Intelligence: A Modern Approach, 3rd ed.; Pearson: Upper Saddle River, NJ, USA, 2016. [Google Scholar]
  22. Forrest, E.; Hoanca, B. Artificial Intelligence and digital marketing. J. Digit. Soc. Media Mark. 2015, 3, 254–261. [Google Scholar]
  23. Dumitriu, D.; Popescu, M.A.M. The role of artificial intelligence in digital marketing. In Proceedings of the International Conference on Economics and Social Sciences, Istanbul, Turkey, 24–25 October 2020; pp. 234–242. [Google Scholar]
  24. Pulizzi, J. The Rise of Content Marketing; Content Marketing Institute: New York, NY, USA, 2012. [Google Scholar]
  25. Tiwary, M.; Mishra, P. The impact of AI personalization on customer satisfaction and loyalty. J. Mark. Anal. 2021, 9, 75–88. [Google Scholar]
  26. Gentsch, P. AI in Marketing, Sales and Service: How Marketers Without a Data Science Degree can Use AI, Big Data and Bots; Palgrave Macmillan: Cham, Switzerland, 2018. [Google Scholar]
  27. Jansen, B.J.; Schuster, S. Bidding on the buying funnel for sponsored search and keyword advertising. J. Electron. Commer. Res. 2011, 12, 1–18. [Google Scholar]
  28. Liu, B. Sentiment Analysis and Opinion Mining; Aggarwal, C.C., Ed.; Machine Learning for Text; Springer: Cham, Switzerland, 2021; pp. 123–152. [Google Scholar]
  29. Cambria, E.; Poria, S.; Hazarika, D.; Kwok, K. Sentiment analysis: What is the end game? In Proceedings of the 26th ACM SIGKDD International Conference on Knowledge Discovery & Data Mining, San Diego, CA, USA, 23–27 August 2020; pp. 4063–4064. [Google Scholar]
  30. Adamopoulou, E.; Moussiades, L. An overview of chatbot technology. Artif. Intell. Appl. 2020, 34, 234–245. [Google Scholar]
  31. Flavián, C.; Ibáñez-Sánchez, S.; Orús, C. The impact of virtual, augmented and mixed reality technologies on the customer experience. J. Bus. Res. 2019, 100, 547–560. [Google Scholar] [CrossRef]
  32. Zhou, X. Social commerce and artificial intelligence: A new era for e-commerce marketing. J. Retail. Consum. Serv. 2021, 59, 102–117. [Google Scholar]
  33. Daqar, M.; Smoudy, A. Artificial intelligence and online community experience. J. Mark. Soc. Media 2019, 7, 215–230. [Google Scholar]
  34. Morgan, B. Artificial Intelligence in Customer Service: How AI is Changing the Service Experience; Forbes: Jersey City, NJ, USA, 2018. [Google Scholar]
  35. InMoment. Personalized Ads and Consumer Comfort Levels; InMoment Customer Experience Report; InMoment: Singapore, 2018. [Google Scholar]
  36. CXPA. The Role of AI in Customer Journey Management; Customer Experience Professionals Association: Minneapolis, MN, USA, 2018. [Google Scholar]
  37. Legget, K. The Impact of AI on Customer Service Automation; Forrester Research Report; Forrester: Cambridge, MA, USA, 2017. [Google Scholar]
  38. Moore, M. Why AI will not replace human customer service representatives. J. Bus. Ethics 2018, 152, 911–926. [Google Scholar]
  39. Kline, R.B. Principles and Practice of Structural Equation Modeling; Guilford Publications: New York, NY, USA, 2023. [Google Scholar]
  40. Hair, J.F. Multivariate data analysis: An overview. In International Encyclopedia of Statistical Science; Springer: Berlin/Heidelberg, Germany, 2011; pp. 904–907. [Google Scholar]
Figure 1. Conceptual proposed model.
Figure 1. Conceptual proposed model.
Sustainability 17 06638 g001
Table 1. Summary of questionnaire constructs and items.
Table 1. Summary of questionnaire constructs and items.
ConstructExample Item (Question)Purpose
Perceived BenefitsQ4—AI improves digital marketing performanceAssess benefits perceived by users
Positive SentimentsQ7—AI generates positive brand emotionsMeasure favorable affective responses
Negative SentimentsQ8—AI makes me feel anxious/uncomfortableGauge emotional resistance
TransparencyQ9—I understand how AI selects recommendationsAssess perceived algorithm transparency
Social NormsQ11—People around me approve AI usageCapture normative influences
Trust in AIQ10—I trust AI suggestions in marketingEvaluate trust in AI-based systems
SatisfactionQ15—I’m satisfied with AI-driven experiencesMeasure overall user satisfaction
EngagementQ13—I interact more with AI-based brandsMeasure user engagement behaviors
AI AcceptanceQ16—I am open to continued AI useAssess acceptance of AI in marketing
Disclaimer/Publisher’s Note: The statements, opinions and data contained in all publications are solely those of the individual author(s) and contributor(s) and not of MDPI and/or the editor(s). MDPI and/or the editor(s) disclaim responsibility for any injury to people or property resulting from any ideas, methods, instructions or products referred to in the content.

Share and Cite

MDPI and ACS Style

Acatrinei, C.; Apostol, I.G.; Barbu, L.N.; Chivu, R.-G.; Orzan, M.-C. Artificial Intelligence in Digital Marketing: Enhancing Consumer Engagement and Supporting Sustainable Behavior Through Social and Mobile Networks. Sustainability 2025, 17, 6638. https://doi.org/10.3390/su17146638

AMA Style

Acatrinei C, Apostol IG, Barbu LN, Chivu R-G, Orzan M-C. Artificial Intelligence in Digital Marketing: Enhancing Consumer Engagement and Supporting Sustainable Behavior Through Social and Mobile Networks. Sustainability. 2025; 17(14):6638. https://doi.org/10.3390/su17146638

Chicago/Turabian Style

Acatrinei, Carmen, Ingrid Georgeta Apostol, Lucia Nicoleta Barbu, Raluca-Giorgiana Chivu (Popa), and Mihai-Cristian Orzan. 2025. "Artificial Intelligence in Digital Marketing: Enhancing Consumer Engagement and Supporting Sustainable Behavior Through Social and Mobile Networks" Sustainability 17, no. 14: 6638. https://doi.org/10.3390/su17146638

APA Style

Acatrinei, C., Apostol, I. G., Barbu, L. N., Chivu, R.-G., & Orzan, M.-C. (2025). Artificial Intelligence in Digital Marketing: Enhancing Consumer Engagement and Supporting Sustainable Behavior Through Social and Mobile Networks. Sustainability, 17(14), 6638. https://doi.org/10.3390/su17146638

Note that from the first issue of 2016, this journal uses article numbers instead of page numbers. See further details here.

Article Metrics

Back to TopTop