Sustainable AI Solutions for Empowering Visually Impaired Students: The Role of Assistive Technologies in Academic Success
Abstract
1. Introduction
2. Literature Review
2.1. Visual Impairment, Blindness, and AI-Assistive Technology
2.2. Students’ Acceptance of AI-Assistive Technology and Rationale for a Direct-Effects Approach
2.3. Behavioral Intention and Academic Performance
2.4. Effort Expectancy (EE) and Academic Performance (AP)
2.5. Effort Expectancy (EE) and Behavioral Intention (BI)
2.6. Social Influence (SI) and Academic Performance (AP)
2.7. Social Influence (SI) and Behavioral Intention (BI)
2.8. Performance Expectancy (PE) and Academic Performance (AP)
2.9. Performance Expectancy (PE) and Behavioral Intention (BI)
2.10. Facilitating Conditions (FC) and Academic Performance (AP)
2.11. Facilitating Conditions (FC) and Behavioral Intention (BI)
2.12. Behavioral Intention (BI) and Academic Performance (AP)
3. Methods
3.1. The Instrument
3.2. Population, Sampling, and Inclusion and Exclusion Criteria
3.3. Addressing Common Method Variance Concern
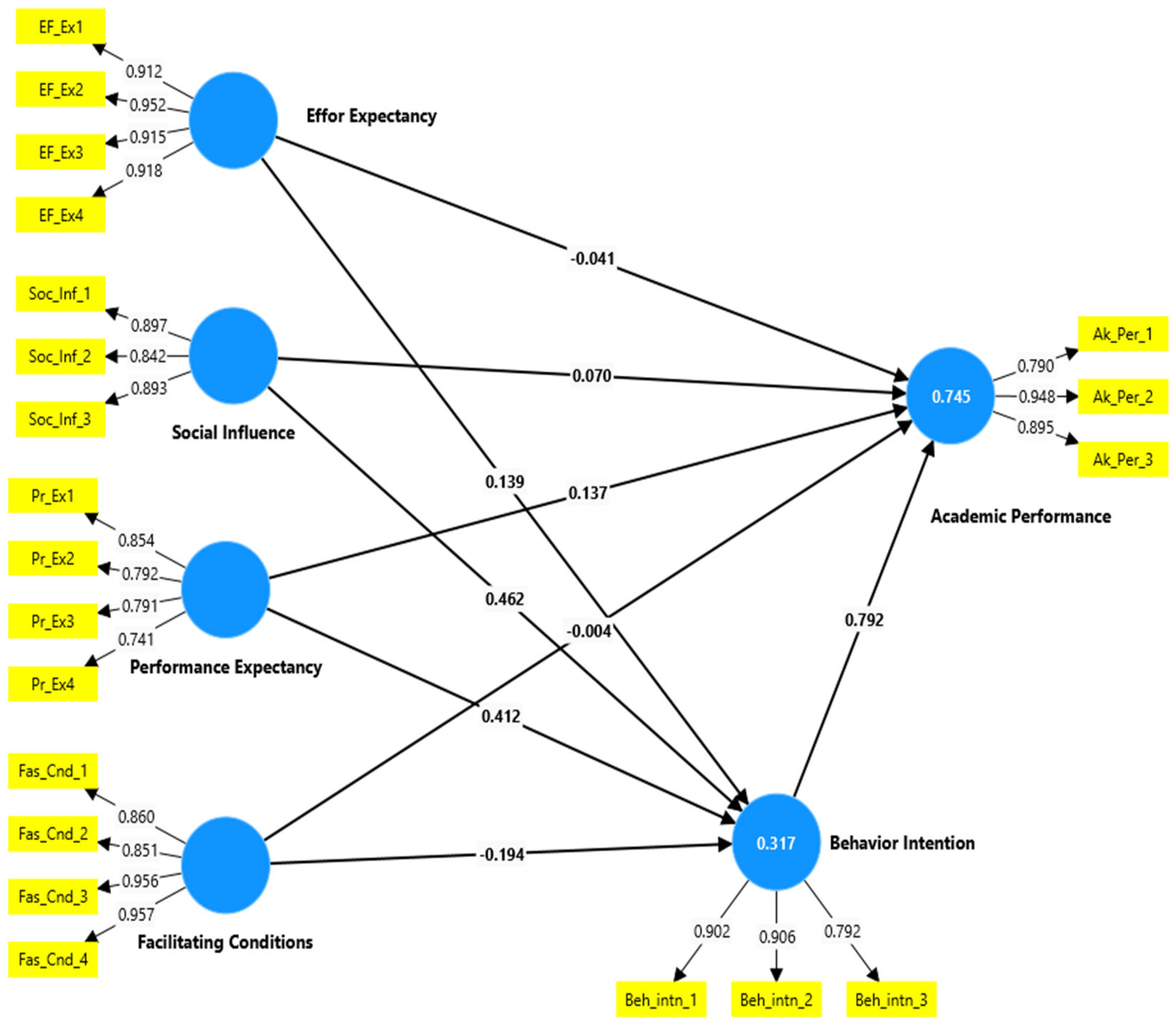
4. Data Analysis and Results
4.1. Measurement Model Evaluation
4.2. Structural Model Results
5. Discussion and Implications
6. Theoretical Contributions
7. Practical Implications
8. Conclusions
9. Limitations and Future Study Opportunities
Author Contributions
Funding
Institutional Review Board Statement
Informed Consent Statement
Data Availability Statement
Conflicts of Interest
References
- Hendriks, A. UN Convention on the Rights of Persons with Disabilities. Eur. J. Health Law 2007, 14, 273–298. [Google Scholar] [CrossRef] [PubMed]
- World Health Organization. Global Report on Health Equity for Persons with Disabilities; World Health Organization: Geneva, Switzerland, 2022. [Google Scholar]
- World Health Organization; United Nations Children’s Fund. Global Report on Children with Developmental Disabilities: From the Margins to the Mainstream; World Health Organization: Geneva, Switzerland, 2023. [Google Scholar]
- Vision Loss Expert Group of the Global Burden of Disease Study; GBD 2019 Blindness and Vision Impairment Collaborators. Global estimates on the number of people blind or visually impaired by cataract: A meta-analysis from 2000 to 2020. J. Eye 2024, 38, 2156–2172. [Google Scholar] [CrossRef] [PubMed]
- Bikbov, M.M.; Kazakbaeva, G.M.; Panda-Jonas, S.; Lakupova, E.M.; Fakhretdinova, A.A.; Tuliakova, A.M.; Jonas, J.B. Prevalence and Associated Factors of Cataract, Cataract Surgery and Postoperative Outcome in an Old Population in Russia: The Ural Very Old Study. Ophthalmol. Sci. 2024, 4, 100545. [Google Scholar] [CrossRef] [PubMed]
- Nassar, F.S.; Abbas, A.O.; Al-Sify, H. Enhancing Quality of Learning Experiences for Students with Disabilities in Higher Education Institutions in Alignment with Sustainable Development Goals. J. Ecohumanism 2024, 3, 4911–4922. [Google Scholar] [CrossRef]
- Dodds, A. Rehabilitating Blind and Visually Impaired People: A Psychological Approach; Springer: Berlin/Heidelberg, Germany, 2013. [Google Scholar]
- Coubard, O.A.; Urbanski, M.; Bourlon, C.; Gaumet, M. Educating the blind brain: A panorama of neural bases of vision and of training programs in organic neurovisual deficits. Front. Integr. Neurosci. 2014, 8, 89. [Google Scholar] [CrossRef]
- Al-Odaib, A.N.; Al-Sedairy, S.T. An overview of the Prince Salman Center for Disability Research scientific outcomes. Saudi Med. J. 2014, 35 (Suppl. 1), S75. [Google Scholar]
- Malik, S.; Shrahili, M.; Khan, S.U. The transformation to reduce the disability prevalence rates in Saudi Arabia: A Theoretical Analysis. J. Disabil. Res. 2024, 3, 20240024. [Google Scholar] [CrossRef]
- Marsden, J. Ophthalmic Care; M&K Update Ltd.: Keswick, UK, 2017. [Google Scholar]
- Hashim, N.L.; Matraf, M.S.B.; Hussain, A. Identifying the requirements of visually impaired users for accessible mobile E-book applications. Int. J. Inform. Vis. 2021, 5, 99–104. [Google Scholar] [CrossRef]
- Cattaneo, Z.; Vecchi, T. Blind vision: The Neuroscience of Visual Impairment; MIT Press: Cambridge, MA, USA, 2011. [Google Scholar]
- Stein, H.A.; Stein, R.M.; Freeman, M.I. The Ophthalmic Assistant E-Book: A Text for Allied and Associated Ophthalmic Personnel; Elsevier Health Sciences: New York, NY, USA, 2017. [Google Scholar]
- Crossland, M. Vision Impairment: Science, Art and Lived Experience; UCL Press: London, UK, 2024. [Google Scholar]
- De Fazio, R.; Mastronardi, V.M.; Petruzzi, M.; De Vittorio, M.; Visconti, P. Human–machine interaction through advanced haptic sensors: A piezoelectric sensory glove with edge machine learning for gesture and object recognition. Future Internet 2022, 15, 14. [Google Scholar] [CrossRef]
- Ozioko, O.; Dahiya, R. Dahiya, Smart tactile gloves for haptic interaction, communication, and rehabilitation. Adv. Intell. Syst. 2022, 4, 2100091. [Google Scholar] [CrossRef]
- Brahimaj, D. Integrating Haptic Feedback in Smart Devices: Multimodal Interfaces and Design Guidelines; Université de Lille: Lille, France, 2024. [Google Scholar]
- Khan, A. SJMT Khusro, and Applications, Blind-friendly user interfaces–a pilot study on improving the accessibility of touchscreen interfaces. Multimed. Tools Appl. 2019, 78, 17495–17519. [Google Scholar] [CrossRef]
- Khanna, P.; Feiz, S.; Xu, J.; Ramakrishnan, I.V.; Jain, S.; Bi, X.; Balasubramanian, A. AccessWear: Making smartphone applications accessible to blind users. In Proceedings of the 29th Annual International Conference on Mobile Computing and Networking, Madrid, Spain, 2–6 October 2023. [Google Scholar]
- Chakraborty, S.; Misra, B.; Dey, N. AI-Empowered Knowledge Management in Education; Springer: Berlin/Heidelberg, Germany, 2024. [Google Scholar]
- Lavric, A.; Beguni, C.; Zadobrischi, E.; Căilean, A.M.; Avătămăniței, S.A. A comprehensive survey on emerging assistive technologies for visually impaired persons: Lighting the path with visible light communications and artificial intelligence innovations. Sensors 2024, 24, 4834. [Google Scholar] [CrossRef] [PubMed]
- Souza, L.R.D.; Francisco, R.; Rosa Tavares, J.E.D.; Barbosa, J.L.V. Intelligent environments and assistive technologies for assisting visually impaired people: A systematic literature review. Univers. Access Inf. Soc. 2024, 24, 1–28. [Google Scholar] [CrossRef]
- Alotaibi, N.S.; Alshehri, A.H. Prospers and obstacles in using artificial intelligence in Saudi Arabia higher education institutions—The potential of AI-based learning outcomes. Sustainability 2023, 15, 10723. [Google Scholar] [CrossRef]
- Soofastaei, A. Advanced Virtual Assistants-A Window to the Virtual Future; BoD–Books on Demand: Norderstedt, Germany, 2024. [Google Scholar]
- Bumann, N. Automated Chatbot Using Speech-to-Text and Text-to-Speech with Mobile App Integration. Bachelor’s Thesis, HES-SO Valais-Wallis, Sion, Switzerland, 2023. [Google Scholar]
- Forbes, M.R. Experiences of Using Intelligent Virtual Assistants by Visually Impaired Students in Online Higher Education; University of South Florida: Tampa, FL, USA, 2019. [Google Scholar]
- Jarbi, Y.A. Influence of Assistive Technologies on Visually Impaired Students’ Experiences of Social Inclusion in Higher Education in Qatar. Ph.D. Thesis, University of Leicester, Leicester, UK, 2024. [Google Scholar]
- Gligorea, I.; Cioca, M.; Oancea, R.; Gorski, A.T.; Gorski, H.; Tudorache, P. Adaptive learning using artificial intelligence in e-learning: A literature review. Educ. Sci. 2023, 13, 1216. [Google Scholar] [CrossRef]
- Gayle, D.B.; Yuan, X.; Knight, T. The coronavirus pandemic: Accessible technology for education, employment, and livelihoods. Assist. Technol. 2024, 36, 352–359. [Google Scholar] [CrossRef]
- Parusheva, S.; Klancnik, I.S.; Bobek, S.; Zabukovsek, S.S. Enhancing Sustainability of E-Learning with Adoption of M-Learning in Business Studies. Sustainability 2025, 17, 3487. [Google Scholar] [CrossRef]
- Chandramma, R.; Babu, K.S.; Ranjith, K.S.; Sinha, A.K.; Neerugatti, V.; Reddy, D.S. Enhancing E-learning Accessibility through AI (Artificial Intelligence) and Inclusive Design. In Proceedings of the 2025 6th International Conference on Mobile Computing and Sustainable Informatics (ICMCSI), Goathgaun, Nepal, 7–8 January 2025. [Google Scholar]
- Salem, M.A.; Alsyed, W.H.; Elshaer, I.A. Before and amid COVID-19 pandemic, self-perception of digital skills in saudi arabia higher education: A longitudinal study. Int. J. Environ. Res. Public Health 2022, 19, 9886. [Google Scholar] [CrossRef]
- Beingolea, J.R.; Zea-Vargas, M.A.; Huallpa, R.; Vilca, X.; Bolivar, R.; Rendulich, J. Assistive devices: Technology development for the visually impaired. Designs 2021, 5, 75. [Google Scholar] [CrossRef]
- Dwivedi, Y.K.; Rana, N.P.; Tamilmani, K.; Raman, R. A meta-analysis based modified unified theory of acceptance and use of technology (meta-UTAUT): A review of emerging literature. Curr. Opin. Psychol. 2020, 36, 13–18. [Google Scholar] [CrossRef]
- Tamilmani, K.; Rana, N.P.; Dwivedi, Y.K. Consumer acceptance and use of information technology: A meta-analytic evaluation of UTAUT2. Inf. Syst. Front. 2021, 23, 987–1005. [Google Scholar] [CrossRef]
- Al-Rahmi, W.M.; Yahaya, N.; Alamri, M.M.; Alyoussef, I.Y.; Al-Rahmi, A.M.; Bin Kamin, Y. Integrating innovation diffusion theory with technology acceptance model: Supporting students’ attitude towards using a massive open online courses (MOOCs) systems. Interact. Learn. Environ. 2021, 29, 1380–1392. [Google Scholar] [CrossRef]
- Pandita, S.; Koul, S.; Mishra, H.G. Acceptance of Ride-sharing in India: Empirical Evidence from the UTAUT Model. Int. J. Bus. Econ. 2021, 20, 93–117. [Google Scholar]
- Jain, R.; Garg, N.; Khera, S.N. Adoption of AI-Enabled Tools in Social Development Organizations in India: An Extension of UTAUT Model. Front. Psychol. 2022, 13, 893691. [Google Scholar] [CrossRef]
- Anand, M.; Abhilash, V. Behavioural Intention of Investors Regarding Trading Apps in India with an Implication of UTAUT Model. Manag. Dyn. 2022, 22, 1–10. [Google Scholar] [CrossRef]
- Al-Saedi, K.; Al-Emran, M.; Ramayah, T.; Abusham, E. Developing a general extended UTAUT model for M-payment adoption. Technol. Soc. 2020, 62, 101293. [Google Scholar] [CrossRef]
- Alasmari, T. Learning in the COVID-19 Era: Higher Education Students and Faculty’s Experience with Emergency Distance Education. Int. J. Emerg. Technol. Learn. (iJET) 2021, 16, 40–62. [Google Scholar] [CrossRef]
- Alaba, O.; Abass, O.; Igwe, E. Mobile learning via mobile devices in Nigeria higher education: Usage analysis based on UTAUT model. J. South. Assoc. Inf. Syst. 2022, 9, 64. [Google Scholar] [CrossRef]
- Sarrab, M.; Al-Shihi, H.; Khan, A.I. An empirical analysis of mobile learning (m-learning) awareness and acceptance in higher education. In Proceedings of the 2015 International Conference on Computing and Network Communications (CoCoNet), Trivandrum, India, 16–19 December 2015. [Google Scholar]
- Dwivedi, Y.K.; Rana, N.P.; Chen, H.; Williams, M.D. A Meta-analysis of the Unified Theory of Acceptance and Use of Technology (UTAUT). In Proceedings of the Governance and Sustainability in Information Systems. Managing the Transfer and Diffusion of IT: IFIP WG 8.6 International Working Conference, Hamburg, Germany, 22–24 September 2011; Springer: Berlin/Heidelberg, Germany, 2011. [Google Scholar]
- Mohammad-Salehi, B.; Vaez-Dalili, M.; Heidari Tabrizi, H. Investigating Factors That Influence EFL Teachers’ Adoption of Web 2.0 Technologies: Evidence from Applying the UTAUT and TPACK. TESL-EJ 2021, 25, n1. [Google Scholar]
- Giansanti, D.; Pirrera, A. Integrating AI and Assistive Technologies in Healthcare: Insights from a Narrative Review of Reviews. Healthcare 2025, 13, 556. [Google Scholar] [CrossRef]
- Ahn, H.Y. AI-Powered E-Learning for Lifelong Learners: Impact on Performance and Knowledge Application. Sustainability 2024, 16, 9066. [Google Scholar] [CrossRef]
- Sobaih, A.E.E.; Elshaer, I.A.; Hasanein, A.M. Examining students’ acceptance and use of ChatGPT in Saudi Arabian higher education. Eur. J. Investig. Heal. Psychol. Educ. 2024, 14, 709–721. [Google Scholar] [CrossRef] [PubMed]
- Sümer Dodur, H.M.; Ceylan, M. Academic self-concept and reading comprehension among students with learning disabilities: Serial mediating effect of reading anxiety and reading motivation. Br. J. Educ. Psychol. 2025, 1–13. [Google Scholar] [CrossRef] [PubMed]
- Giansanti, D. Advancements and Impacts of Assistive Technologies, Robotics, and Automated Machines in Healthcare: Insights from an Editorial Initiative of Exploration. Healthcare 2025, 13, 1121. [Google Scholar] [CrossRef]
- Barua, P.D.; Vicnesh, J.; Gururajan, R.; Oh, S.L.; Palmer, E.; Azizan, M.M.; Kadri, N.A.; Acharya, U.R. Management of Artificial Intelligence as an Assistive Tool for Enhanced Educational Outcomes: Students Living with Disabilities in Nigeria. In Transformations in Digital Learning and Educational Technologies; IGI Global Scientific Publishing: Hershey, PA, USA, 2025; pp. 187–218. [Google Scholar]
- Barua, P.D.; Vicnesh, J.; Gururajan, R.; Oh, S.L.; Palmer, E.; Azizan, M.M.; Kadri, N.A.; Acharya, U.R. Artificial intelligence enabled personalised assistive tools to enhance education of children with neurodevelopmental disorders—A review. Int. J. Environ. Res. Public Health 2022, 19, 1192. [Google Scholar] [CrossRef]
- Salem, M.A.; Sobaih, A.E.E. ADIDAS: An examined approach for enhancing cognitive load and attitudes towards synchronous digital learning amid and post COVID-19 pandemic. Int. J. Environ. Res. Public Health 2022, 19, 16972. [Google Scholar] [CrossRef]
- Venkatesh, V.; Morris, M.G.; Davis, G.B.; Davis, F.D. User acceptance of information technology: Toward a unified view. MIS Q. 2003, 27, 425–478. [Google Scholar] [CrossRef]
- Ajzen, I.; Fishbein, M. Attitudes and normative beliefs as factors influencing behavioral intentions. J. Personal. Soc. Psychol. 1972, 21, 1–9. [Google Scholar] [CrossRef]
- Avolio, B.J.; Bass, B.M.; Jung, D.I. Re-examining the components of transformational and transactional leadership using the Multifactor Leadership. J. Occup. Organ. Psychol. 1999, 72, 441–462. [Google Scholar] [CrossRef]
- Williams, L.J.; Brown, B.K. Method variance in organizational behavior and human resources research: Effects on correlations, path coefficients, and hypothesis testing. Organ. Behav. Hum. Decis. Process. 1994, 57, 185–209. [Google Scholar] [CrossRef]
- Reio, T.G., Jr. The threat of common method variance bias to theory building. Hum. Resour. Dev. Rev. 2010, 9, 405–411. [Google Scholar] [CrossRef]
- Podsakoff, P.M.; MacKenzie, S.B.; Lee, J.Y.; Podsakoff, N.P. Common method biases in behavioral research: A critical review of the literature and recommended remedies. J. Appl. Psychol. 2003, 88, 879. [Google Scholar] [CrossRef] [PubMed]
- Hair, J.F.; Risher, J.J.; Sarstedt, M.; Ringle, C.M. When to use and how to report the results of PLS-SEM. Eur. Bus. Rev. 2019, 31, 2–24. [Google Scholar] [CrossRef]
- Hair, J.; Alamer, A. Partial Least Squares Structural Equation Modeling (PLS-SEM) in second language and education research: Guidelines using an applied example. Res. Methods Appl. Linguist. 2022, 1, 100027. [Google Scholar] [CrossRef]
- Sarstedt, M.; Ringle, C.M.; Hair, J.F. Partial least squares structural equation modeling. In Handbook of Market Research; Springer International Publishing: Cham, Switzerland, 2021; pp. 587–632. [Google Scholar]
- Chin, W.W. The partial least squares approach to structural equation modeling. Mod. Methods Bus. Res. 1998, 295, 295–336. [Google Scholar]
- Fornell, C.; Larcker, D.F. Evaluating structural equation models with unobservable variables and measurement error. J. Mark. Res. 1981, 18, 39–50. [Google Scholar] [CrossRef]
- Ringle, C.M.; Sarstedt, M.; Mitchell, R.; Gudergan, S.P. Partial least squares structural equation modeling in HRM research. Int. J. Hum. Resour. Manag. 2020, 31, 1617–1643. [Google Scholar] [CrossRef]
- Gupta, R.; Nair, K.; Mishra, M.; Ibrahim, B.; Bhardwaj, S. Adoption and impacts of generative artificial intelligence: Theoretical underpinnings and research agenda. Int. J. Inf. Manag. Data Insights 2024, 4, 100232. [Google Scholar] [CrossRef]
- Al-Fraihat, D.; Joy, M.; Masa’deh, R.E.; Sinclair, J. Evaluating E-learning systems success: An empirical study. Comput. Hum. Behav. 2020, 102, 67–86. [Google Scholar] [CrossRef]
- Davis, F.D. Perceived usefulness, perceived ease of use, and user acceptance of information technology. MIS Q. 1989, 13, 319–340. [Google Scholar] [CrossRef]
- Taherdoost, H. A review of technology acceptance and adoption models and theories. Procedia Manuf. 2018, 22, 960–967. [Google Scholar] [CrossRef]
- Camilleri, M.A. Factors affecting performance expectancy and intentions to use ChatGPT: Using SmartPLS to advance an information technology acceptance framework. Technol. Forecast. Soc. Chang. 2024, 201, 123247. [Google Scholar] [CrossRef]
- Alanazi, A.S.; Benlaria, H. Understanding the landscape: Assistive technology and work challenges for people with disabilities in Saudi Arabia. Humanit. Soc. Sci. Commun. 2024, 11, 1608. [Google Scholar] [CrossRef]
- Sánchez, J.; Aguayo, F. Blind learners programming through audio. In Proceedings of the CHI’05 Extended Abstracts on Human Factors in Computing Systems, New York, NY, USA, 2–7 April 2005; pp. 1769–1772. [Google Scholar]
- Abu-Alghayth, K. Assistive technology in the Kingdom of Saudi Arabia. In Assistive Technology to Support Inclusive Education; Emerald Publishing Ltd.: Leeds, UK, 2020; Volume 14, pp. 217–234. [Google Scholar]
- Salem, M.A.; Elshaer, I.A. Educators’ utilizing one-stop mobile learning approach amid global health emergencies: Do technology acceptance determinants matter? Electronics 2023, 12, 441. [Google Scholar] [CrossRef]
- Alsolami, A.S. The effectiveness of using artificial intelligence in improving academic skills of school-aged students with mild intellectual disabilities in Saudi Arabia. Res. Dev. Disabil. 2025, 156, 104884. [Google Scholar] [CrossRef]


| Sum | % | Females | % | Males | % | |
|---|---|---|---|---|---|---|
| King Abdulaziz University | 181 | 45.27% | 100 | 24.90% | 81 | 20.37% |
| King Saud University | 77 | 19.13% | 42 | 10.52% | 34 | 8.61% |
| Taibah University | 60 | 15.09% | 33 | 8.30% | 27 | 6.79% |
| Umm Al-Qura University | 44 | 10.99% | 24 | 6.05% | 20 | 4.95% |
| King Faisal University | 38 | 9.52% | 21 | 5.24% | 17 | 4.28% |
| Sum | 400 | 100% | 220 | 55% | 180 | 45% |
| SFL | α | C.R. | AVE | VIF | |
|---|---|---|---|---|---|
| PE | 0.806 | 0.873 | 0.633 | ||
| Pr_Ex1 | 0.854 | 2.061 | |||
| Pr_Ex2 | 0.792 | 1.628 | |||
| Pr_Ex3 | 0.791 | 1.728 | |||
| Pr_Ex4 | 0.741 | 1.500 | |||
| EE | 0.944 | 0.959 | 0.854 | ||
| EF_Ex1 | 0.912 | 4.028 | |||
| EF_Ex2 | 0.952 | 4.842 | |||
| EF_Ex3 | 0.915 | 4.224 | |||
| EF_Ex4 | 0.918 | 3.668 | |||
| SI | 0.857 | 0.910 | 0.770 | ||
| Soc_Inf_1 | 0.897 | 1.869 | |||
| Soc_Inf_2 | 0.842 | 2.361 | |||
| Soc_Inf_3 | 0.893 | 2.951 | |||
| FC | 0.940 | 0.949 | 0.823 | ||
| Fas_Cnd_1 | 0.860 | 4.620 | |||
| Fas_Cnd_2 | 0.851 | 4.011 | |||
| Fas_Cnd_3 | 0.956 | 3.983 | |||
| Fas_Cnd_4 | 0.957 | 4.181 | |||
| BI | 0.837 | 0.902 | 0.754 | ||
| Beh_Int_1 | 0.902 | 2.427 | |||
| Beh_Int_2 | 0.906 | 2.381 | |||
| Beh_Int_3 | 0.792 | 1.613 | |||
| Academic Performance | 0.851 | 0.911 | 0.775 | ||
| Ak_Per_1 | 0.790 | 1.599 | |||
| Ak_Per_2 | 0.948 | 2.252 | |||
| Ak_Per_3 | 0.895 | 2.195 | |||
| Ak_Per | Beh_Int | EF_Ex | Fas_Cnd | Pr_Ex | Soc_Inf | |
|---|---|---|---|---|---|---|
| Ak_Per | 0.880 | |||||
| Beh_Int | 0.855 | 0.868 | ||||
| EF_Ex | 0.020 | 0.450 | 0.924 | |||
| Fas_Cnd | −0.156 | 0.187 | 0.450 | 0.907 | ||
| Pr_Ex | 0.350 | −0.139 | 0.167 | −0.020 | 0.796 | |
| Soc_Inf | 0.297 | 0.400 | −0.129 | −0.047 | −0.295 | 0.878 |
| Ak_Per | Beh_Int | EF_Ex | Fas_Cnd | Pr_Ex | Soc_Inf | |
|---|---|---|---|---|---|---|
| Ak_Per | ||||||
| Beh_Int | 0.695 | |||||
| EF_Ex | 0.044 | 0.456 | ||||
| Fas_Cnd | 0.136 | 0.321 | 0.524 | |||
| Pr_Ex | 0.419 | 0.225 | 0.188 | 0.067 | ||
| Soc_Inf | 0.327 | 0.104 | 0.151 | 0.047 | 0.355 |
| β | T | p Values | ||
|---|---|---|---|---|
| Hypotheses | ||||
| Effort Expectancy → Academic Performance—H1 | −0.041 | 1.618 | 0.106 | Rejected |
| Effort Expectancy → Behavior Intention—H2 | 0.139 | 2.608 | 0.009 | Accepted |
| Social Influence → Academic Performance—H3 | 0.070 | 2.717 | 0.007 | Accepted |
| Social Influence → Behavior Intention—H4 | 0.462 | 7.374 | 0.000 | Accepted |
| Performance Expectancy → Academic Performance—H5 | 0.137 | 4.335 | 0.000 | Accepted |
| Performance Expectancy → Behavior Intention—H6 | 0.412 | 6.558 | 0.000 | Accepted |
| Facilitating Conditions → Academic Performance—H7 | −0.004 | 0.150 | 0.881 | Rejected |
| Facilitating Conditions → Behavior Intention—H8 | −0.194 | 4.488 | 0.000 | Rejected |
| Behavior Intention → Academic Performance—H9 | 0.792 | 27.035 | 0.000 | Accepted |
| Specific indirect effects | ||||
| Effort Expectancy → Behavior Intention → Academic Performance | 0.110 | 2.587 | 0.010 | Accepted |
| Facilitating Conditions → Behavior Intention → Academic Performance | −0.154 | 4.401 | 0.000 | Rejected |
| Performance Expectancy → Behavior Intention → Academic Performance | 0.326 | 6.256 | 0.000 | Accepted |
| Social Influence → Behavior Intention → Academic Performance | 0.365 | 6.905 | 0.000 | Accepted |
Disclaimer/Publisher’s Note: The statements, opinions and data contained in all publications are solely those of the individual author(s) and contributor(s) and not of MDPI and/or the editor(s). MDPI and/or the editor(s) disclaim responsibility for any injury to people or property resulting from any ideas, methods, instructions or products referred to in the content. |
© 2025 by the authors. Licensee MDPI, Basel, Switzerland. This article is an open access article distributed under the terms and conditions of the Creative Commons Attribution (CC BY) license (https://creativecommons.org/licenses/by/4.0/).
Share and Cite
Elshaer, I.A.; AlNajdi, S.M.; Salem, M.A. Sustainable AI Solutions for Empowering Visually Impaired Students: The Role of Assistive Technologies in Academic Success. Sustainability 2025, 17, 5609. https://doi.org/10.3390/su17125609
Elshaer IA, AlNajdi SM, Salem MA. Sustainable AI Solutions for Empowering Visually Impaired Students: The Role of Assistive Technologies in Academic Success. Sustainability. 2025; 17(12):5609. https://doi.org/10.3390/su17125609
Chicago/Turabian StyleElshaer, Ibrahim A., Sameer M. AlNajdi, and Mostafa A. Salem. 2025. "Sustainable AI Solutions for Empowering Visually Impaired Students: The Role of Assistive Technologies in Academic Success" Sustainability 17, no. 12: 5609. https://doi.org/10.3390/su17125609
APA StyleElshaer, I. A., AlNajdi, S. M., & Salem, M. A. (2025). Sustainable AI Solutions for Empowering Visually Impaired Students: The Role of Assistive Technologies in Academic Success. Sustainability, 17(12), 5609. https://doi.org/10.3390/su17125609
