Green Leadership and Environmental Performance in Hospitals: A Multi-Mediator Study
Abstract
1. Introduction
2. Literature Review
2.1. Dynamic Capability Theory (DCT) as an Underpinning Theory
2.2. Green Transformational Leadership and Environmental Performance (GL–EP)
2.3. Employees’ Green Attitude (GA) as a Mediator
2.4. Green Empowerment (GE) as a Mediator
2.5. Green Self-Efficacy (GS) as a Mediator
3. Methodology
3.1. Hospitals in Pakistan as Context
3.2. Data Collection Procedure
3.3. Questionnaire
3.4. Common Method Bias Assessment
4. Results
4.1. Measurement Model Assessed
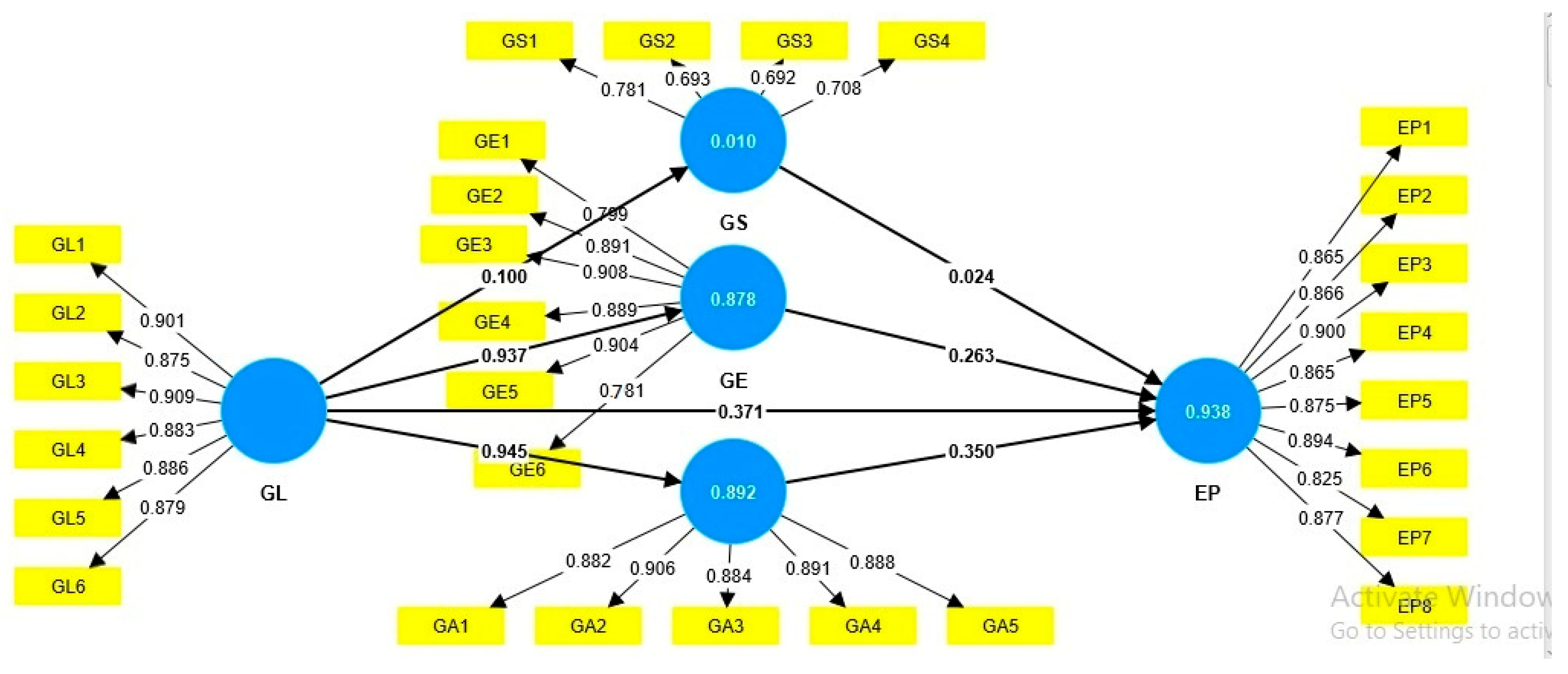
4.2. The Structural Model
5. Discussion
6. Conclusions
6.1. Theoretical Contributions
6.2. Managerial Implications
6.3. Limitations and Future Directions
Author Contributions
Funding
Institutional Review Board Statement
Informed Consent Statement
Data Availability Statement
Acknowledgments
Conflicts of Interest
References
- Manioudis, M.; Meramveliotakis, G. Broad Strokes towards a Grand Theory in the Analysis of Sustainable Development: A Return to the Classical Political Economy. New Polit. Econ. 2022, 27, 866–878. [Google Scholar] [CrossRef]
- Mousa, S.K.; Othman, M. The Impact of Green Human Resource Management Practices on Sustainable Performance in Healthcare Organisations: A Conceptual Framework. J. Clean. Prod. 2020, 243, 118595. [Google Scholar] [CrossRef]
- Bass, B.M. The Future of Leadership in Learning Organizations. J. Leade. Stud. 2000, 7, 18–40. [Google Scholar] [CrossRef]
- Al-Ghazali, B.M.; Gelaidan, H.M.; Shah, S.H.A.; Amjad, R. Green Transformational Leadership and Green Creativity? The Mediating Role of Green Thinking and Green Organizational Identity in SMEs. Front. Psychol. 2022, 13, 977998. [Google Scholar] [CrossRef]
- Arici, H.E.; Uysal, M. Leadership, Green Innovation, and Green Creativity: A Systematic Review. Serv. Ind. J. 2022, 42, 280–320. [Google Scholar] [CrossRef]
- Nisar, Q.A.; Zafar, A.; Shoukat, M.; Ikram, M. Green Transformational Leadership and Green Performance: The Mediating Role of Green Mindfulness and Green Self-Efficacy. Int. J. Manag. Excell. 2017, 9, 1059–1066. [Google Scholar] [CrossRef]
- Kaposi, A.; Nagy, A.; Gomori, G.; Kocsis, D. Analysis of healthcare waste and factors affecting the amount of hazardous healthcare waste in a university hospital. J. Mater. Cycles Waste Manag. 2024, 26, 1–12. [Google Scholar] [CrossRef]
- Manzoor, F.; Wei, L.; Nurunnabi, M.; Subhan, Q.A.; Shah, S.I.A.; Fallatah, S. The impact of transformational leadership on job performance and CSR as mediator in SMEs. Sustainability 2019, 11, 436. [Google Scholar] [CrossRef]
- Hasan, A.; Zhang, X.; Mao, D.; Kashif, M.; Mirza, F.; Shabbir, R. Unraveling the Impact of Eco-Centric Leadership and Pro-Environment Behaviors in Healthcare Organizations: Role of Green Consciousness. J. Clean. Prod. 2024, 434, 139704. [Google Scholar] [CrossRef]
- Ahuja, J.; Yadav, M.; Sergio, R.P. Green Leadership and Pro-Environmental Behavior: A Moderated Mediation Model with Rewards, Self-Efficacy and Training. Int. J. Ethics Syst. 2023, 39, 481–501. [Google Scholar] [CrossRef]
- Afridi, S.A.; Ali, S.Z.; Zahid, R.A. Nurturing environmental champions: Exploring the influence of environmental-specific servant leadership on environmental performance in the hospitality industry. Environ. Sci. Pollut. Res. 2023, 30, 1–12. [Google Scholar] [CrossRef] [PubMed]
- Deng, Y.; Cherian, J.; Ahmad, N.; Scholz, M.; Samad, S. Conceptualizing the role of target-specific environmental transformational leadership between corporate social responsibility and pro-environmental behaviors of hospital employees. Int. J. Environ. Res. Public Health 2022, 19, 3565. [Google Scholar] [CrossRef] [PubMed]
- Shah, S.H.A.; Fahlevi, M.; Rahman, E.Z.; Akram, M.; Jamshed, K.; Aljuaid, M.; Abbas, J. Impact of green servant leadership in Pakistani small and medium enterprises: Bridging pro-environmental behaviour through environmental passion and climate for green creativity. Sustainability 2023, 15, 14747. [Google Scholar] [CrossRef]
- Aftab, J.; Abid, N.; Sarwar, H.; Veneziani, M. Environmental ethics, green innovation, and sustainable performance: Exploring the role of environmental leadership and environmental strategy. J. Clean. Prod. 2022, 378, 134639. [Google Scholar] [CrossRef]
- Khan, R.U.; Saqib, A.; Abbasi, M.A.; Mikhaylov, A.; Pinter, G. Green leadership, environmental knowledge sharing, and sustainable performance in manufacturing industry: Application from upper echelon theory. Sustain. Energy Technol. Assess. 2023, 60, 103540. [Google Scholar] [CrossRef]
- Teece, D.J.; Pisano, G.; Shuen, A. Dynamic Capabilities and Strategic Management. Strateg. Manag. J. 1997, 18, 509–533. [Google Scholar] [CrossRef]
- Gultom, M. Green Leadership as a Model of Effective Leadership in Hospital Management in the New Normal Era. Budap. Int. Res. Critics Inst. J. 2022, 5, 19900–19910. [Google Scholar]
- Patwary, A.K.; Sharif, A.; Aziz, R.C.; Hassan, M.G.B.; Najmi, A.; Rahman, M.K. Reducing Environmental Pollution by Organisational Citizenship Behaviour in Hospitality Industry: The Role of Green Employee Involvement, Performance Management and Dynamic Capability. Environ. Sci. Pollut. Res. 2023, 30, 37105–37117. [Google Scholar] [CrossRef]
- Jiang, W.; Chai, H.; Shao, J.; Feng, T. Green Entrepreneurial Orientation for Enhancing Firm Performance: A Dynamic Capability Perspective. J. Clean. Prod. 2018, 198, 1311–1323. [Google Scholar] [CrossRef]
- Wang, G.; Feng, T.; Zhu, Z.; Jiang, Y. Enabling Green Supply Chain Integration via Green Entrepreneurial Orientation: Does Environmental Leadership Matter? Corp. Soc. Responsib. Environ. Manag. 2023, 30, 518–530. [Google Scholar] [CrossRef]
- Sarwar, H.; Aftab, J.; Ishaq, M.I.; Atif, M. Achieving Business Competitiveness through Corporate Social Responsibility and Dynamic Capabilities: An Empirical Evidence from Emerging Economy. J. Clean. Prod. 2023, 386, 135820. [Google Scholar] [CrossRef]
- Yousaf, Z. Go for Green: Green Innovation through Green Dynamic Capabilities: Accessing the Mediating Role of Green Practices and Green Value Co-Creation. Environ. Sci. Pollut. Res. 2021, 28, 54863–54875. [Google Scholar] [CrossRef]
- Azhar, A.; Yang, K. Examining the Influence of Transformational Leadership and Green Culture on Pro-Environmental Behaviors: Empirical Evidence from Florida City Governments. Rev. Public Pers. Adm. 2022, 42, 738–759. [Google Scholar] [CrossRef]
- Sun, X.; El-Askary, A.; Meo, M.S.; Hussain, B. Green Transformational Leadership and Environmental Performance in Small and Medium Enterprises. Econ. Res.-Ekon. Istraž. 2022, 35, 5273–5291. [Google Scholar] [CrossRef]
- Niazi, U.I.; Nisar, Q.A.; Nasir, N.; Naz, S.; Haider, S.; Khan, W. Green HRM, Green Innovation and Environmental Performance: The Role of Green Transformational Leadership and Green Corporate Social Responsibility. Environ. Sci. Pollut. Res. 2023, 30, 45353–45368. [Google Scholar] [CrossRef]
- Biswas, S.R.; Uddin, M.A.; Bhattacharjee, S.; Dey, M.; Rana, T. Ecocentric Leadership and Voluntary Environmental Behavior for Promoting Sustainability Strategy: The Role of Psychological Green Climate. Bus. Strategy Environ. 2022, 31, 1705–1718. [Google Scholar] [CrossRef]
- Singh, S.K.; Del Giudice, M.; Chierici, R.; Graziano, D. Green Innovation and Environmental Performance: The Role of Green Transformational Leadership and Green Human Resource Management. Technol. Forecast. Soc. Change 2020, 150, 119762. [Google Scholar] [CrossRef]
- McIntyre-Mills, J.J.; Makaulule, M.; Lethole, P.; Pitsoane, E.; Arko-Achemfuor, A.; Wirawan, R.; Widianingsih, I. Ecocentric living: A way forward towards zero carbon: A conversation about indigenous law and leadership based on custodianship and praxis. Syst. Pract. Action Res. 2023, 36, 275–319. [Google Scholar] [CrossRef]
- Song, W.; Yu, H. Green Innovation Strategy and Green Innovation: The Roles of Green Creativity and Green Organizational Identity. Corp. Soc. Responsib. Environ. Manag. 2018, 25, 135–150. [Google Scholar] [CrossRef]
- Dubey, R.; Gunasekaran, A.; Ali, S.S. Exploring the Relationship between Leadership, Operational Practices, Institutional Pressures and Environmental Performance: A Framework for Green Supply Chain. Int. J. Prod. Econ. 2015, 160, 120–132. [Google Scholar] [CrossRef]
- Rupp, D.E.; Williams, C.A.; Aguilera, R.V. Increasing Corporate Social Responsibility through Stakeholder Value Internalization (and the Catalyzing Effect of New Governance): An Application of Organizational Justice, Self-Determination, and Social Influence Theories. In Managerial Ethics: Managing the Psychology of Morality; Palgrave Macmillan: London, UK, 2011; pp. 69–88. [Google Scholar]
- Al-Swidi, A.K.; Gelaidan, H.M.; Saleh, R.M. The Joint Impact of Green Human Resource Management, Leadership and Organizational Culture on Employees’ Green Behaviour and Organisational Environmental Performance. J. Clean. Prod. 2021, 316, 128112. [Google Scholar] [CrossRef]
- Foss, N.J.; Schmidt, J.; Teece, D.J. Ecosystem Leadership as a Dynamic Capability. Long Range Plan. 2023, 56, 102270. [Google Scholar] [CrossRef]
- Bhatti, M.A.; Alyahya, M.; Juhari, A.S.; Alshiha, A.A. Green HRM practices and employee satisfaction in the hotel industry of Saudi Arabia. Int. J. Oper. Quant. Manag. 2022, 28, 100–120. [Google Scholar]
- Luo, J.; Zaman, S.I.; Jamil, S.; Khan, S.A. The Future of Healthcare: Green Transformational Leadership and GHRM’s Role in Sustainable Performance. Benchmarking 2025, 32, 805–837. [Google Scholar] [CrossRef]
- Ahmad, S.; Islam, T.; Sadiq, M.; Kaleem, A. Promoting Green Behavior through Ethical Leadership: A Model of Green Human Resource Management and Environmental Knowledge. Leadersh. Organ. Dev. J. 2021, 42, 531–547. [Google Scholar] [CrossRef]
- Nguyen, L.Q.; Nguyen, T.N. Exploring the Relationship of Green HRM Practices with Sustainable Performance: The Mediating Effect of Green Innovation. J. Hosp. Tour. Insights 2025, 8, 1665–1687. [Google Scholar] [CrossRef]
- Milfont, T.L.; Sibley, C.G. The Big Five Personality Traits and Environmental Engagement: Associations at the Individual and Societal Level. J. Environ. Psychol. 2012, 32, 187–195. [Google Scholar] [CrossRef]
- Lee, N.; Nathan, M. Knowledge Workers, Cultural Diversity and Innovation: Evidence from London. Int. J. Knowl.-Based Dev. 2010, 1, 53–78. [Google Scholar] [CrossRef]
- Xi, M.; Fang, W.; Feng, T. Green Intellectual Capital and Green Supply Chain Integration: The Mediating Role of Supply Chain Transformational Leadership. J. Intellect. Cap. 2023, 24, 877–899. [Google Scholar] [CrossRef]
- Martín-de Castro, G.; Amores-Salvadó, J.; Díez-Vial, I. Framing the Evolution of the “Environmental Strategy” Concept: Exploring a Key Construct for the Environmental Policy Agenda. Bus. Strateg. Environ. 2023, 32, 1308–1333. [Google Scholar] [CrossRef]
- Bentahar, O.; Benzidia, S.; Bourlakis, M. A Green Supply Chain Taxonomy in Healthcare: Critical Factors for a Proactive Approach. Int. J. Logist. Manag. 2023, 34, 60–83. [Google Scholar] [CrossRef]
- Pinto, L. Investigating the relationship between green supply chain purchasing practices and firms’ performance. J. Ind. Eng. Manag. 2023, 16, 78–101. [Google Scholar] [CrossRef]
- Iqbal, Q.; Ahmad, N.H. Sustainable Development: The Colors of Sustainable Leadership in Learning Organization. Sustain. Dev. 2021, 29, 108–119. [Google Scholar] [CrossRef]
- Alam, N.M.; Mashi, M.S.; Azizan, N.A.; Alotaibi, M.; Hashim, F. When and How Green Human Resource Management Practices Turn to Employees’ Pro-Environmental Behavior of Hotel Employees in Nigeria: The Role of Employee Green Commitment and Green Self-Efficacy. J. Qual. Assur. Hosp. Tour. 2023, 26, 383–410. [Google Scholar] [CrossRef]
- Chen, Y.S.; Chang, C.H.; Yeh, S.L.; Cheng, H.I. Green Shared Vision and Green Creativity: The Mediation Roles of Green Mindfulness and Green Self-Efficacy. Qual. Quant. 2015, 49, 1169–1184. [Google Scholar] [CrossRef]
- Aguilera, R.V.; Rupp, D.E.; Williams, C.A.; Ganapathi, J. Putting the S Back in Corporate Social Responsibility: A Multilevel Theory of Social Change in Organizations. Acad. Manag. Rev. 2007, 32, 836–863. [Google Scholar] [CrossRef]
- Yue, T.; Gao, C.; Chen, F.; Zhang, L.; Li, M. Can Empowering Leadership Promote Employees’ Pro-Environmental Behavior? Empirical Analysis Based on Psychological Distance. Front. Psychol. 2022, 13, 774561. [Google Scholar] [CrossRef]
- Adu Sarfo, P.; Zhang, J.; Nyantakyi, G.; Lassey, F.A.; Bruce, E.; Amankwah, O. Influence of Green Human Resource Management on Firm’s Environmental Performance: Green Employee Empowerment as a Mediating Factor. PLoS ONE 2024, 19, e0293957. [Google Scholar] [CrossRef] [PubMed]
- Nisar, Q.A.; Haider, S.; Ali, F.; Gill, S.S.; Waqas, A. The Role of Green HRM on Environmental Performance of Hotels: Mediating Effect of Green Self-Efficacy and Employee Green Behaviors. J. Qual. Assur. Hosp. Tour. 2022, 25, 85–118. [Google Scholar] [CrossRef]
- Senem, Ç.M.; Öztırak, M. The Mediating Role of Green Organizational Climate in the Effect of Sustainable Leadership on Psychological Security Perception. J. Manag. Theory Pract. Res. 2024, 5, 141–172. [Google Scholar]
- Arub, S.; Ahmad, S.R.; Ashraf, S.; Majid, Z.; Rahat, S.; Paracha, R.I. Assessment of Waste Generation Rate in Teaching Hospitals of Metropolitan City of Pakistan. Civ. Eng. J. 2020, 6, 1809–1821. [Google Scholar] [CrossRef]
- Song, Z.; Soopramanien, D. Types of Place Attachment and Pro-Environmental Behaviors of Urban Residents in Beijing. Cities 2019, 84, 112–120. [Google Scholar] [CrossRef]
- Azizan, N.H.; Mahmud, Z.; Rambli, A. Rasch rating scale item estimates using maximum likelihood approach: Effects of sample size on the accuracy and bias of the estimates. Int. J. Adv. Sci. Technol. 2020, 29, 2526–2531. [Google Scholar]
- Chen, Y.S.; Chang, C.H.; Lin, Y.H. Green Transformational Leadership and Green Performance: The Mediation Effects of Green Mindfulness and Green Self-Efficacy. Sustainability 2014, 6, 6604–6621. [Google Scholar] [CrossRef]
- Roscoe, S.; Subramanian, N.; Jabbour, C.J.; Chong, T. Green Human Resource Management and the Enablers of Green Organisational Culture: Enhancing a Firm’s Environmental Performance for Sustainable Development. Bus. Strateg. Environ. 2019, 28, 737–749. [Google Scholar] [CrossRef]
- Wesselink, R.; Blok, V.; Ringersma, J. Pro-Environmental Behaviour in the Workplace and the Role of Managers and Organization. J. Clean. Prod. 2017, 168, 1679–1687. [Google Scholar] [CrossRef]
- Pakistan Bureau of Statistics. Health Facilities in Pakistan (2019–2020). 2020. Available online: https://www.pbs.gov.pk/sites/default/files/national_accounts/national_health_accounts/NHA-Pakistan_2019-20.pdf (accessed on 4 March 2025).
- Podsakoff, P.M.; MacKenzie, S.B.; Lee, J.Y.; Podsakoff, N.P. Common Method Biases in Behavioral Research: A Critical Review of the Literature and Recommended Remedies. J. Appl. Psychol. 2003, 88, 879–891. [Google Scholar] [CrossRef]
- Nassani, A.A.; Javed, A.; Radulescu, M.; Yousaf, Z.; Secara, C.G.; Tolea, C. Achieving Green Innovation in Energy Industry through Social Networks, Green Dynamic Capabilities, and Green Organizational Culture. Energies 2022, 15, 5925. [Google Scholar] [CrossRef]
- Zhai, Y.M.; Sun, W.Q.; Tsai, S.B.; Wang, Z.; Zhao, Y.; Chen, Q. An Empirical Study on Entrepreneurial Orientation, Absorptive Capacity, and SMEs’ Innovation Performance: A Sustainable Perspective. Sustainability 2018, 10, 314. [Google Scholar] [CrossRef]
- Rasoolimanesh, S.M.; Ringle, C.M.; Jaafar, M.; Ramayah, T. Urban vs. Rural Destinations: Residents’ Perceptions, Community Participation and Support for Tourism Development. Tour. Manag. 2017, 60, 147–158. [Google Scholar] [CrossRef]
- Hair, J.F., Jr.; Hult, G.T.M.; Ringle, C.M.; Sarstedt, M. A Primer on Partial Least Squares Structural Equation Modeling (PLS-SEM); Sage Publications: Thousand Oaks, CA, USA, 2021. [Google Scholar]
- Nunnally, J.C. Psychometric Theory—25 Years Ago and Now. Educ. Res. 1975, 4, 7–21. [Google Scholar]
- Streiner, D.L. Starting at the Beginning: An Introduction to Coefficient Alpha and Internal Consistency. J. Pers. Assess. 2003, 80, 99–103. [Google Scholar] [CrossRef] [PubMed]
- Fornell, C.; Larcker, D.F. Evaluating Structural Equation Models with Unobservable Variables and Measurement Error. J. Mark. Res. 1981, 18, 39–50. [Google Scholar] [CrossRef]
- Cohen, J. Statistical Power Analysis for the Behavioral Sciences; Academic Press: Cambridge, MA, USA, 2013. [Google Scholar] [CrossRef]
- Lee, S.M.; Lee, D. Effective Medical Waste Management for Sustainable Green Healthcare. Int. J. Environ. Res. Public Health 2022, 19, 14820. [Google Scholar] [CrossRef]
- Ebekozien, A.; Ayo-Odifiri, S.O.; Nwaole, A.N.C.; Ibeabuchi, A.L.; Uwadia, F.E. Barriers in Nigeria’s Public Hospital Green Buildings Implementation Initiatives. J. Facil. Manag. 2022, 20, 586–605. [Google Scholar] [CrossRef]
- Ashraful, A.M.; Niu, X.; Rounok, N. Effect of Green Human Resource Management (GHRM) Overall on Organization’s Environmental Performance: The Mediating Role of Green Employee Empowerment. Int. J. Res. Bus. Soc. Sci. 2021, 10, 99–116. [Google Scholar] [CrossRef]
- Alyahya, M.; Aliedan, M.; Agag, G.; Abdelmoety, Z.H. The Antecedents of Hotels’ Green Creativity: The Role of Green HRM, Environmentally Specific Servant Leadership, and Psychological Green Climate. Sustainability 2023, 15, 2629. [Google Scholar] [CrossRef]


| Variable | Category | No. of Respondents | Percentage |
|---|---|---|---|
| Age | 26–35 years | 76 | 24.3 |
| 36–45 years | 137 | 43.9 | |
| 46–55 years | 99 | 31.7 | |
| Total | 312 | 100 | |
| Experience | 1–5 years | 109 | 34.9 |
| 6–10 years | 144 | 46.1 | |
| Above 11 years | 59 | 18.9 | |
| Total | 312 | 100 | |
| Gender | Male | 232 | 74.3 |
| Female | 80 | 25.6 | |
| Total | 312 | 100 | |
| Education | Bachelors | 59 | 18.9 |
| Masters | 188 | 60.2 | |
| MS | 65 | 20.8 | |
| Total | 312 | 100 |
| Construct | Items | Loadings | CR | AVE |
|---|---|---|---|---|
| Green Leadership | 0.881 | 0.829 | ||
| GL1 | 0.901 | |||
| GL2 | 0.875 | |||
| GL3 | 0.909 | |||
| GL4 | 0.883 | |||
| GL5 | 0.886 | |||
| GL6 | 0.879 | |||
| Environmental Performance | 0.969 | 0.823 | ||
| EP1 | 0.865 | |||
| EP2 | 0.866 | |||
| EP3 | 0.900 | |||
| EP4 | 0.865 | |||
| EP5 | 0.875 | |||
| EP6 | 0.894 | |||
| EP7 | 0.825 | |||
| EP8 | 0.877 | |||
| Green Attitude | 0.943 | 0.854 | ||
| GA1 | 0.882 | |||
| GA2 | 0.906 | |||
| GA3 | 0.884 | |||
| GA4 | 0.891 | |||
| GA5 | 0.888 | |||
| Green Empowerment | 0.960 | 0.861 | ||
| GE1 | 0.799 | |||
| GE2 | 0.891 | |||
| GE3 | 0.908 | |||
| GE4 | 0.889 | |||
| GE5 | 0.904 | |||
| Green Self-Efficacy | 0.961 | 0.836 | ||
| GS1 | 0.781 | |||
| GS2 | 0.693 | |||
| GS3 | 0.692 | |||
| GS4 | 0.708 | |||
| GS5 | 0.915 | |||
| GS6 | 0.917 |
| Constructs | EP | GA | GE | GL | GS |
|---|---|---|---|---|---|
| Environmental Performance | 0.907 | ||||
| Green Attitude | 0.648 | 0.924 | |||
| Green Empowerment | 0.540 | 0.587 | 0.928 | ||
| Green Leadership | 0.788 | 0.776 | 0.656 | 0.911 | |
| Green Self-efficacy | 0.683 | 0.545 | 0.567 | 0.856 | 0.915 |
| Relationship | Coefficient | t-Statistics | p-Value | LL (95% CI) | UL (95% CI) |
|---|---|---|---|---|---|
| GA → EP | 0.350 | 3.583 | 0.000 | 0.250 | 0.450 |
| GE → EP | 0.263 | 2.739 | 0.006 | 0.070 | 0.456 |
| GL → EP | 0.371 | 7.123 | 0.000 | 0.270 | 0.472 |
| GL → GA | 0.945 | 62.113 | 0.000 | 0.900 | 0.990 |
| GL → GE | 0.937 | 17.664 | 0.000 | 0.890 | 0.984 |
| GL → GS | 0.759 | 47.834 | 0.000 | 0.710 | 0.808 |
| GS → EP | 0.024 | 5.205 | 0.000 | 0.014 | 0.034 |
| GL → GE → EP | 0.112 | 2.736 | 0.006 | 0.029 | 0.195 |
| GL → GS → EP | 0.154 | 3.581 | 0.000 | 0.076 | 0.232 |
| GL → GA → EP | 0.291 | 5.213 | 0.000 | 0.181 | 0.401 |
| R2 Env. Performance | 93.8 | ||||
| f2 green attitude | 0.110 | ||||
| f2 green self-efficacy | 0.282 | ||||
| f2 green empowerment | 0.142 | ||||
| f2 green leadership | 0.211 |
Disclaimer/Publisher’s Note: The statements, opinions and data contained in all publications are solely those of the individual author(s) and contributor(s) and not of MDPI and/or the editor(s). MDPI and/or the editor(s) disclaim responsibility for any injury to people or property resulting from any ideas, methods, instructions or products referred to in the content. |
© 2025 by the authors. Licensee MDPI, Basel, Switzerland. This article is an open access article distributed under the terms and conditions of the Creative Commons Attribution (CC BY) license (https://creativecommons.org/licenses/by/4.0/).
Share and Cite
Saleem, F.; Sundarasen, S.; Malik, M.I. Green Leadership and Environmental Performance in Hospitals: A Multi-Mediator Study. Sustainability 2025, 17, 5376. https://doi.org/10.3390/su17125376
Saleem F, Sundarasen S, Malik MI. Green Leadership and Environmental Performance in Hospitals: A Multi-Mediator Study. Sustainability. 2025; 17(12):5376. https://doi.org/10.3390/su17125376
Chicago/Turabian StyleSaleem, Farida, Sheela Sundarasen, and Muhammad Imran Malik. 2025. "Green Leadership and Environmental Performance in Hospitals: A Multi-Mediator Study" Sustainability 17, no. 12: 5376. https://doi.org/10.3390/su17125376
APA StyleSaleem, F., Sundarasen, S., & Malik, M. I. (2025). Green Leadership and Environmental Performance in Hospitals: A Multi-Mediator Study. Sustainability, 17(12), 5376. https://doi.org/10.3390/su17125376

