Abstract
Amid intensified global climate mitigation efforts, integrating rail freight into carbon emissions trading schemes became critical under China’s “Dual-Carbon” strategy. Despite rail’s significantly lower emissions intensity compared to road transport, existing pricing frameworks inadequately internalized its environmental externalities, which limited its competitive advantage. To address this gap, this study systematically reviewed international and domestic practices of integrating transport into carbon trading systems and developed a novel “four-layer, three-dimensional” emissions trading scheme (ETS) framework tailored specifically for China’s rail freight sector. Employing a Stackelberg bilevel optimization model, this study analyzed how carbon quotas and pricing influenced rail operators’ pricing and investment decisions. The results showed that under optimized quotas and carbon prices, railway enterprises were able to generate surplus carbon credits, creating new revenue streams and enabling freight rate reductions. This “carbon revenue–freight rate feedback loop” not only delivered environmental benefits but also enhanced rail’s economic competitiveness. Overall, this study significantly advances the understanding of carbon-based pricing mechanisms in railway freight, providing robust theoretical insights and actionable policy guidance for achieving sustainable decarbonization in China’s transport sector.
1. Introduction
Global climate change has made greenhouse gas (GHG) reduction an international imperative. In response, China pledged to achieve carbon peaking by 2030 and carbon neutrality by 2060—the nation’s ambitious “Dual-Carbon” goals. The transportation sector, as a major source of national emissions, became central to the fulfillment of these targets. According to the International Energy Agency (IEA) [1], worldwide CO2 emissions from transport rose to approximately 7.98 billion tonnes in 2022, accounting for 22% of all emissions and showing a continued upward trend (Figure 1). In the same year, China’s transport sector contributed around 1.21 billion tonnes of CO2, representing 10.4% of its national emissions and ranking second globally after the United States in transport-related emissions. The Energy Transitions Commission [2] predicted that by 2050, China’s transport emissions may exceed 3.3 billion tonnes, equivalent to one-third of its overall national emissions. Within the sector, road transport alone accounted for more than 80% of CO2, with over 60% arising from road freight. In contrast, rail transport exhibited significantly lower emissions intensity, averaging 19.6 g/t·km—only one-ninth to one-thirtieth that of road freight (134.5–798 g/t·km).
Figure 1.
CO2 emissions in four major sectors, 2019–2022. Source: IEA. Note: Transport includes international bunkers.
This sharp contrast has prompted various government directives advocating for a modal shift from road to rail. However, because environmental externalities remain unpriced, rail’s inherent low-carbon advantage fails to translate into market competitiveness, thus hindering its expansion in the freight market.
To address the negative externalities of carbon emissions, two seminal economic approaches have been proposed: levying a Pigouvian tax on polluters [3] or establishing property rights and enabling market-based trading under the Coase theorem [4]. In line with Coase’s principle that, under well-defined and tradable property rights and negligible transaction costs, markets can reach socially optimal allocations, carbon emissions trading has emerged as an effective mechanism to internalize society’s cost of pollution. Carbon emissions trading programs allocate or auction allowances to emitters; those with higher emissions pay more, whereas low-carbon operators earn credits by selling surplus. Market-based price signals thus prompt controlled entities to optimize their behavior, achieving a “least-cost” emission reduction pathway.
Against this backdrop, rail freight emerges as a favorable candidate for early integration into carbon markets due to its low-carbon characteristics. Railway freight consumes only one-seventh of the energy and emits one-thirteenth of the pollution per tonne-kilometer compared with road transport [5]. Monetizing this “green advantage” through carbon credits would help offset rail’s cost disadvantage relative to road trucking. In turn, these “market-driven green premiums” could accelerate the policy goal of road-to-rail shifting, supporting the achievement of Dual-Carbon goals without relying solely on administrative mandates.
This study aims to elucidate how carbon trading might reshape the pricing strategies of China’s rail freight sector within the Dual-Carbon context. Specifically, it (i) examines the potential influence of ETS policy design on the transport sector, emphasizing the emissions attributes of rail; (ii) proposes a novel “four-layer, three-dimensional” ETS framework for rail freight; and (iii) constructs a Stackelberg bilevel model in which the government seeks to maximize social welfare while railway operators maximize profits under carbon constraints. The findings aim to clarify the mechanisms through which carbon trading impacts rail freight decisions and how carbon market participation can enhance both environmental outcomes and economic competitiveness.
By addressing the theoretical and practical gap in applying carbon trading to rail pricing, this research offers actionable insights for policymakers seeking to integrate market mechanisms into transportation decarbonization strategies. The remainder of this paper is organized as follows: Section 2 reviews the relevant literature and current practice; Section 3 introduces the conceptual framework and research design; Section 4 presents the pricing model and discusses the findings; Section 5 concludes this study and provides policy recommendations.
2. Literature Review
Research on low-carbon development has surged in response to climate change and China’s “Dual-Carbon” goals, with a strong focus on reconciling economic growth and environmental protection. Transportation, as a major consumer of fossil fuels, significantly contributes to GHG emissions and air pollutants, highlighting the necessity of integrating transport-related emissions into carbon policy frameworks [6,7]. Among various transport modes, railways are widely recognized for their low carbon intensity. The International Energy Agency (IEA) data indicates railways account for 8% of global passenger and 7% of freight transport yet constitute only approximately 2% of total transport energy demand [8]. Chen et al. (2020) similarly noted road transport has the highest carbon emissions per unit transported, while railway transport emits the least, underlining rail’s potential to significantly reduce emissions through modal shift [9]. Thus, rail transport’s carbon reduction advantages provide solid theoretical and practical bases for incorporating railway freight into carbon emissions trading mechanisms (CETMs).
Current academic studies on carbon trading and carbon policy within transportation or railway freight primarily encompass three areas: (i) low-carbon policy design and application, (ii) carbon emissions measurement methods, and (iii) transportation enterprises’ strategic responses under carbon constraints.
Firstly, research on low-carbon policy design primarily examines how governments design and optimize carbon trading policies affecting transportation decarbonization, including allowance allocations, complementary taxes, and subsidies. Chang and Lai (2013) developed a carbon allowance model demonstrating that tightening carbon allowances policy promotes intermodal transport, including rail, thus reducing overall emissions [10]. Li and Tang (2017) investigated carbon emissions from the global transport industry, providing valuable insights for integrating China’s transport sector into carbon trading systems [11]. Li et al. (2024) explored policies aimed at integrating road freight into carbon trading systems, offering practical insights into mechanisms relevant for rail freight [12]. Peng et al. (2024) analyzed carbon trading policies in ground transportation (road and rail), though without detailed exploration of carbon cost transmission within the railway sector [13]. While these studies provide solid frameworks, dedicated research focusing specifically on railway freight carbon trading—particularly on cost-benefit transmission mechanisms—remains limited.
Secondly, regarding carbon emissions measurement, existing studies mainly focus on aligning emissions targets with China’s carbon peaking and neutrality strategies, employing various forecasting methodologies. Tian et al. (2023) employed hybrid modeling approaches to estimate emissions across transport modes, including roads, railways, aviation, and shipping, providing valuable sector-specific emission intensity insights [14]. Tao et al. (2024) specifically addressed railways, employing genetic algorithms and log-normal models to forecast rail emissions, yet lacked distinct analysis of passenger versus freight emissions [15]. Li et al. (2024) projected China’s overall transportation emissions peaks, providing valuable macro-level insights beneficial to broader transport sector forecasting [16]. These studies underline the importance of emission accounting and scenario predictions for managing transport sector emissions, providing foundational data and methodological insights necessary for designing railway freight-specific carbon baselines and allowance mechanisms.
Thirdly, studies on enterprise strategies under carbon constraints focus on pricing and competitive dynamics. Feng et al. (2016) introduced the concept of “carbon-saving profit,” exploring how railways can leverage their inherent low-carbon advantages economically, thus reducing freight rates and increasing market share [17]. However, this research lacks comprehensive internal mechanism explanations. Li & Zhang (2020) proposed an integrated dynamic optimization model incorporating dynamic pricing, operational planning, and carbon subsidies, revealing that solely relying on carbon subsidies was insufficient to significantly enhance railway market share and could burden governmental finances [18]. Li & Wu (2024) further explored dynamic pricing strategies under carbon penalty mechanisms, observing increased railway freight volumes and revenues as penalty intensities increased [19]. These studies indicate that enterprises strategically respond to carbon constraints through pricing, subsidies, and planning, yet comprehensive game-theoretic interactions between pricing and policy objectives remain under-explored.
In addition to the academic literature, practical experiences from existing ETS programs inform this research. The European Union’s ETS (EU ETS) pioneered the inclusion of transportation emissions by adding the aviation sector in 2012, capping emissions at 97% of 2004–2006 levels and distributing roughly 82% of allowances free via a revenue-tonne-kilometer (RTK) benchmark that rewards more efficient carriers [20,21]. This move demonstrated both the feasibility of incorporating a new transport mode into an established carbon market and the challenges involved, although it temporarily limited coverage to intra-Europe and international flights to or from Europe flights [22,23]. South Korea’s ETS (K-ETS), launched in 2015, expanded its sectoral coverage in phases. K-ETS encompassed transportation subsectors, including rail, road freight, and maritime in Phase 3 (2021–2025), and tightens the cap by limiting free allocation to <90% and permitting up to 5% international offsets [24]. Policy coherence is reinforced by Korea’s Sustainable Transportation and Logistics Act, which channels auction revenues into rail expansion and e-mobility [25]. North American initiatives provide additional design lessons that the Transportation and Climate Initiative-Program (TCI-P) prices upstream fuel suppliers through joint allowance auctions to fund low-carbon mobility, though its launch has been delayed by political bargaining among states [26]. Meanwhile, Japan’s Tokyo ETS shows how stringent MRV and sector-specific baselines can drive efficiency gains in large transport-related facilities such as terminals and depots [27,28]. These international cases show that extending carbon markets to transport can be done, and they provide valuable lessons on allocation, monitoring, and enforcement for mobile emission sources. By contrast, China’s national ETS, which began operation in 2021, has yet to include transport emissions. Some regional pilot carbon markets in China have experimented with transport coverage, but a comprehensive national policy for transport (and specifically for rail freight) is still lacking. This disparity highlights a crucial policy and research gap. Our study positions itself to contribute toward this effort by drawing on global insights and tailoring them to China’s context.
In summary, despite the progress in related studies, no existing work provides a dedicated carbon trading framework for railway freight or examines in depth how such a mechanism would affect rail pricing and investment decisions. The reviewed literature rarely addresses the detailed cost-benefit transmission pathways (how carbon costs or credits flow through to pricing, demand, and profits in rail) or the strategic interplay between a regulator’s decisions and a railway enterprise’s responses. This study is designed to fill these gaps. It proposes a comprehensive, rail-specific ETS framework and uses a game-theoretic model to analyze the interactions between policy parameters and enterprise behavior. In doing so, this research offers several novel contributions: (i) developing a China’s rail-specific carbon trading framework; (ii) elucidating detailed cost-benefit transmission under carbon constraints; and (iii) analyzing the game-theoretic dynamics between enterprise and policymaker. By addressing these gaps, our research contributes novel insights to the literature on carbon-based rail freight pricing and offers actionable recommendations for policy and practice.
3. Research on Railway Freight CETMs
The core goal of incorporating rail freight into a carbon emissions trading system is to monetize its comparatively low carbon intensity through market forces, thereby advancing both economic efficiency and environmental sustainability. This section establishes a conceptual framework for integrating China’s railway freight sector into the carbon trading mechanism.
3.1. Necessity of Integrating Railway Freight into Carbon Trading
As global carbon trading markets expand, emissions trading has increasingly become a critical economic instrument for facilitating industry-wide low-carbon transitions. As of January 2024, there were 36 carbon emissions trading systems (ETSs) in force globally (Figure 2), including the European Union, the United States, China, Canada, and emerging markets in Asia and Latin America [29]. International experiences thus underscore both the empirical rationale and practical necessity for systematically incorporating China’s railway freight sector into national carbon markets.
Figure 2.
Global status of emissions trading systems in 2024. Source: ICAP.
Integrating railway freight into carbon trading offers three primary benefits:
- (i)
- Optimizing Transport Structure and Modal Shift Facilitation
Carbon markets allocate transport capacities economically, promoting sector-wide low-carbon transformation. The elevated carbon cost for road and air transport magnifies rail freight’s comparative cost advantage. Li et al. (2023) noted China’s road transport emissions intensity is approximately 9.5 times higher than rail, with aviation intensity being 88.2 times greater [30]. A report by the Gill (2023) similarly demonstrated European rail freight carbon intensity at only 24% that of road transport [31]. Thus, carbon markets enhance rail freight’s economic competitiveness, facilitating “road-to-rail” modal shifts, lowering overall logistics costs, and reducing emissions effectively through market-driven mechanisms.
- (ii)
- Internalizing Environmental Costs and Encouraging Innovation
Carbon trading internalizes emission costs, correcting market failures, incentivizing enterprises to proactively invest in low-carbon technologies and operations [32]. Railway enterprises can enhance competitiveness through energy-efficiency improvements and innovative operational practices. Multimodal transport systems centered on rail also effectively reduce emissions, with optimized multimodal systems capable of cutting emissions by up to 57% compared to single-mode systems [33,34]. Hence, carbon pricing signals and economic incentives within carbon trading markets will encourage railway enterprises to actively pursue technological advancements and innovative operational strategies, significantly reducing their own carbon emissions and providing practical examples for the broader sectoral shift towards low-carbon transportation.
- (iii)
- Aligning with China’s Strategic “Dual-Carbon” Policy
Recent governmental policies explicitly outline strategic objectives for railway participation in carbon markets. Documents such as the “State Council’s Action Plan for Carbon Peaking before 2030”, the “Implementation Plan for Deepening the Implementation of China’s 14th Five-Year Plan and 2035 Vision for Railway Development,” and the “Implementation Plan for Promoting Low-Carbon Development in the Railway Industry,” issued by the Ministry of Transport and the National Railway Administration, clearly stipulate reducing comprehensive energy consumption and CO2 emissions per unit of railway transportation workload by 10% by 2030 compared to 2020 [35,36,37]. These policy directives further affirm institutional support for integrating railway freight into carbon trading systems.
Thus, integrating railway freight into national carbon trading systems is both theoretically necessary and practically feasible, fully realizing the sector’s inherent low-carbon advantages through market mechanisms and delivering dual economic and environmental benefits.
3.2. Framework Design for Railway Freight Carbon Trading
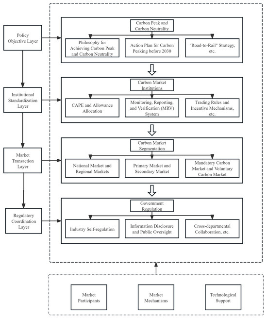
The design of a railway freight carbon trading mechanism necessitates a highly systematic and detailed framework ensuring coordinated interactions between policy objectives, institutional arrangements, market transactions, and regulatory oversight. Drawing from experiences of mature international markets such as the European Union Emissions Trading System (EU ETS) and the U.S. SO2 trading system, and considering China’s unique railway market environment, operational models, and institutional context, this study proposes a “four-layer” structure consisting of a policy objective layer, institutional standardization layer, market transaction layer, and regulatory coordination layer (Figure 3).
Figure 3.
Framework for railway freight carbon emissions trading mechanism.
Unlike traditional carbon trading research focusing solely on institutional or market dimensions, this study closely integrates top-level policy objectives with bottom-level market behaviors, positioning institutional standards and regulatory coordination as critical intermediate linkages, thus creating a closed-loop governance pathway that links top-down policy guidance with bottom-up market feedback. Additionally, this study identifies “three horizontal dimensions”—market participants, market mechanisms, and technological support—as essential supporting elements seamlessly integrated across the four-layer architecture, forming a multidimensional, interactive governance framework. Clearly defining vertical layers and thoroughly integrating horizontal dimensions significantly strengthens coordination and logical coherence across different layers within the carbon trading mechanism, ensuring systemic rigor, scientific validity, operational practicality, and policy effectiveness.
3.3. Layered Analysis of Railway Freight Carbon Market
In order to understand the comprehensive mechanism required to integrate carbon trading into railway freight, we perform a layered analysis that breaks down the different dimensions of the mechanism.
3.3.1. Policy Objective Layer
The primary goal of designing a railway freight carbon trading mechanism is to support China’s strategic “Dual-Carbon” objectives—achieving carbon peaking before 2030 and carbon neutrality by 2060. As a key market-driven instrument, carbon trading contributes to railway freight decarbonization in two critical ways: defining clear industry-specific emission reduction targets aligned with national objectives and creating endogenous incentives through carbon pricing to drive green, low-carbon transformations and facilitate the structural shift from road to rail (“Road-to-Rail”). To ensure these goals are effectively implemented, policy objectives must be clearly defined and operationalized across three key dimensions:
- (i)
- Emission Reduction Targets Aligned with “Dual-Carbon” Goals
Under the overall “Dual-Carbon” framework, the railway sector, characterized as low-carbon transportation, has the binding responsibility to peak emissions before 2030 and achieve deep decarbonization by 2060. Guided by top-level policy documents such as the “Opinions on Fully, Accurately, and Comprehensively Implementing the New Development Philosophy for Carbon Peak and Carbon Neutrality” and the “Action Plan for Carbon Peaking before 2030,” specific emission reduction indicators for railways must be quantified and systematically decomposed [37,38,39]. Achieving significant reductions in comprehensive energy consumption and carbon emissions in railway operations by 2030 is essential. Given railway freight’s inherent advantages of high transport capacity and relatively low energy intensity compared to higher-emission sectors (e.g., road transport), precise policy timelines aligning with electrification and renewable energy adoption will maximize rail’s contribution as an early mover in transportation decarbonization. Carbon trading policies for the railway sector should thus enforce rigorous yet adaptable allowance allocations, dynamically adjusting to industry developments to ensure timely peak emissions before 2030.
- (ii)
- Green Low-Carbon Transition by Endogenous Incentives and Price Signals
CETMs internalize carbon costs into corporate decision-making, making each emitted tonne of CO2 carry explicit economic or opportunity costs. This “carbon pricing” acts as a binding constraint for enterprises. Higher carbon prices encourage firms to increase investments in energy-saving and carbon reduction projects. Conversely, when carbon prices are low or volatile, supporting regulatory guidance and stable policy frameworks are essential for continuously and reliably transmitting price signals. Beyond passive emission constraints, carbon trading actively stimulates innovation. Railway companies will intensify research and development in low-carbon infrastructure, energy-efficient locomotives, renewable energy technologies, intelligent scheduling, and big data logistics management to mitigate emission-related costs. Simultaneously, new business services and management tools, such as carbon asset management platforms and carbon footprint accounting systems, will emerge to meet compliance requirements, accelerating comprehensive industry-wide low-carbon transformations.
- (iii)
- “Road-to-Rail” based on Structural Adjustments and Synergistic Benefits
The “Road-to-Rail” policy aims for structural optimization within the transportation system, targeting emissions-intensive road freight to shift towards lower-emission rail freight. Through differentiated allowance allocations and complementary measures, carbon trading makes the high-carbon cost of road transport explicitly visible, enhancing railway freight’s comparative economic attractiveness. Increased railway freight market share subsequently reduces aggregate emissions from road transport, generating synergistic decarbonization effects across the entire transport sector. Additionally, carbon trading policies, in conjunction with fuel taxes, road usage regulations, and environmental tax, establish a cohesive policy environment conducive to advancing the “Road-to-Rail” transition.
3.3.2. Institutional Standardization Layer
Robust institutional frameworks are fundamental to the smooth operation of railway freight CETMs, directly impacting emissions reduction effectiveness. Key institutional components include:
- (i)
- Emission Cap Setting and Allowance Allocation
Emissions cap setting should align with China’s overall railway decarbonization roadmap, targeting a 10% reduction in unit energy consumption and CO2 emissions per transport workload compared to 2020 [37]. Government regulators can scientifically forecast and dynamically adjust total emission caps based on anticipated railway transport volumes, technological advancements, and energy transitions. Regular evaluations ensure that emissions constraints balance reduction pressures with industry realities, providing clear benchmarks for market-based allocations and performance verification.
Allowance distribution combines fairness (historical-based allocation), efficiency (auction and benchmark methods), and incentives (Certified Emission Reductions). Initially, free allocation based on historical emissions, transport volumes, and energy types helps smooth industry transition. Gradually incorporating auctions enhances carbon pricing effectiveness, providing financial aid for further low-carbon technological and infrastructure investments.
- (ii)
- Trading Mechanisms
Transparent, unified carbon trading platforms should define clear transaction procedures, information disclosure requirements, and pricing mechanisms to foster fair market interactions. Diverse market participants—including railway firms, financial institutions, investors, and Certified Emission Reductions (CER) project developers—enhance liquidity and market activity. Comprehensive risk management (price ceilings/floors, margin requirements, penalties for violations) is crucial to maintain market stability and prevent speculative excesses.
Reward and penalty systems should incentivize proactive emission reductions, rewarding firms that exceed targets through future allowance allocations or tax benefits, while strictly penalizing non-compliance or fraudulent reporting through allowance reductions, substantial fines, or suspension of trading privileges.
- (iii)
- Monitoring, Reporting, and Verification (MRV)
Precise, transparent MRV systems leveraging digital technologies (GIS, IoT sensors, blockchain, and big data analytics) ensure accurate emission measurements and credible data reporting. Independent third-party audits and standardized reporting methodologies mitigate inconsistencies, while initial financial support or additional allowances for compliant high-quality data collection encourage proactive enterprise participation.
3.3.3. Carbon Market Transaction Layer
The carbon market, a critical platform for carbon pricing and allowance transfers, significantly advances railway freight’s low-carbon transformation. Effective carbon market design entails clear segmentation and interconnection based on geographic scope, mandatory levels, and participant types:
- (i)
- Regional Segmentation
From a regional standpoint, carbon trading markets can be differentiated into local carbon markets and a national carbon emissions trading market. Local markets, initiated by regional governments, emerged from China’s pilot carbon trading programs. Currently, seven provincial or municipal pilot markets operate in Beijing, Tianjin, Shanghai, Hubei, Guangdong, Shenzhen, and Chongqing. These pilot programs focus predominantly on high-emitting sectors such as power and steel industries, adopting an initial free allowance allocation model that is gradually transitioning toward auctions. They are characterized by relatively flexible policy implementation and lower regulatory costs. Given their limited coverage, they can have restricted market liquidity and price discovery. However, variations in allowance allocation methods, verification protocols, and data reporting standards across these pilots present both challenges and valuable lessons for establishing a unified national market.
Building on these localized experiences, China’s national carbon emissions trading market—launched on a trial basis in 2017—initially covered the power sector and will progressively expand to other high-emitting industries. The national market benefits from greater scale, broader participation, enhanced information transparency, and higher liquidity, thus better fulfilling price discovery and inter-regional resource allocation. By imposing strict total emission caps and dynamic adjustment mechanisms, it ensures a gradual decline in overall carbon emissions and creates a more equitable competitive environment for enterprises. Additionally, it can draw upon international experiences such as the European Union Emissions Trading System (EU ETS) to refine allowance allocation, monitoring–reporting–verification (MRV), and other operational aspects, thereby bolstering regulatory effectiveness and risk management capacity.
- (ii)
- Regulatory mandate classification
Based on how carbon allowances are enforced, carbon trading markets fall into two categories: compliance carbon markets (cap-and-trade) and voluntary carbon markets (CER trading).
In compliance markets, the core mechanism is “cap + trade,” whereby the government sets an emissions cap for regulated entities based on their historical emissions and required reductions. Enterprises must operate within this allocation or purchase extra allowances (or CER) if they exceed the cap. Once rail freight operators are brought into these compliance markets, carbon management and cost accounting become integral to their business operations. They will prioritize energy-saving technological retrofits and renewable energy adoption to mitigate steadily rising carbon costs. This process can also exert a “crowding-out” effect on more carbon-intensive modes such as road transport, helping advance the policy goal of shifting freight from road to rail.
By contrast, voluntary carbon markets center on the trading of CER generated by various emissions reduction projects. Although purchasing CER is optional, in China’s framework, compliance entities may use a certain percentage (e.g., up to 5%) of CER to meet their compliance obligations, providing greater flexibility and lowering costs. Rail sector stakeholders can develop projects like forestry carbon sinks, renewable energy utilization, and locomotive efficiency improvements to generate and sell CER on the voluntary market, thereby securing additional revenue streams. This approach not only improves the overall decarbonization efficiency of the rail system but also helps raise capital for energy-saving initiatives.
- (iii)
- Market function classification
In terms of market functions, carbon markets can be grouped into primary and secondary markets.
The primary market handles allowance allocation and the issuance of emissions reduction credits, ensuring a stable supply of carbon assets. Primary-market participants include government, regulated entities, and other parties that voluntarily engage in carbon reduction activities. The government allocates allowances in the primary market to manage total emissions and sets the cap in line with the nation’s reduction targets. This initial allocation must be fair, transparent, and aligned with sector-specific realities.
The secondary market is designed to enhance the flexibility and liquidity of carbon trading. In this open market, regulated entities (including transport operators), individuals, or financial institutions can freely trade allowances or CER. Price formation in the secondary market responds to supply-and-demand dynamics and guides resources toward their most efficient uses. Additionally, financial institutions can introduce derivatives (e.g., carbon futures, options) to help participants hedge price volatility risks and mitigate uncertainties around carbon costs. These instruments also broaden market participation and enhance market depth.
The effective coupling of the primary and secondary markets facilitates the continual reallocation of emission allowances among diverse stakeholders, optimizing resource efficiency and injecting liquidity into the market—both of which drive the sector’s green transition.
3.3.4. Regulatory and Coordination Layer
A robust system of oversight and multi-party coordination is essential to ensure fairness, order, and efficiency in carbon market operations. Given the cross-regional, multi-actor, and multi-step nature of rail freight, developing a sound regulatory and coordination mechanism is especially critical.
- (i)
- Building and Refining the Regulatory System
Clarifying the responsibilities of carbon market regulators is a vital first step. Given the distinct parts of carbon trading, it is necessary to designate the primary oversight body and collaborative bodies accordingly. Key authorities—such as the National Development and Reform Commission, transport ministries, environmental protection regulators, and financial regulators—must fulfill roles including data verification, market supervision, and penalty enforcement. Regulators should inspect the emissions data submitted by rail enterprises to prevent misreporting or falsification and continuously monitor allowance trading and derivatives transactions to detect market manipulation, insider trading, or excessive speculation. In addition, entities that fail to comply, deliberately fabricate data, or undermine market order face administrative sanctions or financial penalties, ensuring robust deterrence and impartiality.
- (ii)
- Industry Self-Regulation and Internal Incentives
Industry associations can reinforce self-regulation by drafting emissions standards, technical guidelines, and ethical norms that encourage enterprises to adhere voluntarily to carbon trading rules. For instance, associations may provide specialized training and technical guidance, organizing seminars and workshops on emissions accounting, MRV protocols, trading strategies, and avenues for low-carbon innovation. Or they implement self-imposed codes of conduct and peer reviews, motivating rail operators to benchmark decarbonization efforts and share best practices. Or, within rail freight enterprises, a “carbon performance evaluation” system can be adopted, tying departmental or project-level emissions outcomes to bonuses and career advancement. This top-down mechanism stimulates greater initiative in emission reduction efforts across the organization.
- (iii)
- Information Transparency and Public Oversight
Governmental regulators and industry associations should publish regular updates on market transactions, emission reduction outcomes, and other relevant data, thereby enabling external stakeholders and the general public to monitor carbon trading activities. On the one hand, transparent disclosure fosters investor and public confidence, supporting the stable growth of the market. On the other, it deters misconduct, ensuring information timeliness, symmetry, and accuracy.
To strengthen societal oversight, authorities can establish reporting channels for environmental groups, research institutions, and the public to flag suspicious emissions data or trading practices. Third-party evaluators—such as independent think tanks or environmental NGOs—are also encouraged to perform periodic assessments of carbon market policies and disseminate their findings via media channels, thereby introducing external scrutiny and public pressure on both enterprises and regulators.
- (iv)
- Cross-agency and Cross-Regional Collaboration
Because carbon trading spans multiple domains (transport, energy, environment, finance, and taxation), the absence of inter-agency coordination can lead to overlapping or fragmented oversight. Governments should adopt uniform interdepartmental collaboration mechanisms, convene joint meetings regularly to share data and market updates, and develop unified policy measures.
Rail transport often extends across provinces or even national borders, and individual local markets might struggle to cover the entire transport chain. Therefore, it is crucial for provinces or transnational regions to align regulatory rules, share data, and mutually recognize allowances to prevent emissions “leakage” or “concealment” across jurisdictions. Through broad-based collaboration, policy overlap or conflict can be minimized, and financial, technological, and informational resources can be pooled more effectively—thereby ensuring that rail freight decarbonization seamlessly aligns with national ETS.
3.4. Research on Carbon Market’s Three Dimensions
This section explores the three horizontal dimensions of the carbon market, which are key to the successful integration of railway freight into carbon trading schemes. The interactions among these dimensions shape the overall effectiveness and efficiency of the market.
3.4.1. Market Participants
The effective functioning of the carbon trading market relies on close interactions and coordinated division of responsibilities among multiple stakeholders, making market participants central to the carbon trading mechanism. Within the railway freight sector, the roles and behaviors of these participants directly influence emission reduction outcomes, economic performance, and the overall liquidity and stability of the carbon market. Based on the operational characteristics of railway freight and the logic of carbon trading, market participants can be classified into six main categories:
- (i)
- Government and Regulatory Authorities
The government acts as the architect and regulator of the carbon trading market, responsible for policy formulation, market supervision, regulatory enforcement, and resource allocation. It establishes overarching emissions reduction targets, sets allocation principles and quotas, and ensures market fairness and transparency by clearly defining regulatory mandates, including data auditing, compliance enforcement, and information disclosure. Financial incentives such as subsidies, tax reliefs, and infrastructure investments are provided, especially during the initial phases, to assist railway enterprises in adapting to carbon constraints and reducing transition costs, thereby promoting active market participation and expediting structural transformation.
- (ii)
- Controlled Enterprises and Emission Reduction Developers
These entities manage and account for their carbon emissions or emission reductions, actively engaging in trading activities to meet regulatory compliance and profitability objectives. Railway enterprises manage their emissions through precise carbon asset management, trading allowances, technological improvements, and voluntary emission reduction projects (CER). The explicit carbon costs influence operational and investment decisions, such as green locomotive procurement, energy utilization, transport management, and technology adoption, incentivizing proactive engagement with energy-efficient and low-carbon practices.
- (iii)
- Financial Institutions and Qualified Traders
Financial institutions and qualified traders provide essential liquidity, contribute significantly to price discovery, and promote the development of financial derivatives and green finance. Banks, investment firms, insurance companies, and professional investors inject funds and liquidity into the carbon market by trading allowances and CER, stabilizing prices and facilitating efficient resource allocation. Derivatives such as carbon futures and options allow railway enterprises to hedge carbon costs and manage price volatility. Increased financial involvement diversifies market instruments, including forwards, swaps, and index investments, enhancing market depth, efficiency, and stability. Specialized green financial products tailored for railway enterprises further support their low-carbon transitions through energy efficiency and renewable energy investments.
- (iv)
- Carbon Exchanges
As a critical market infrastructure and the core trading platform within the carbon emissions trading system, carbon exchanges play an essential role in enabling railway freight enterprises and other market participants to realize the financial value of their carbon assets through allowance trading. The operational efficiency and institutional design of these exchanges significantly influence market liquidity, transparency, and stability. First, from the perspective of market operations, carbon exchanges establish and enforce trading rules, organize allowance trading, and facilitate market matching. By providing transparent trading platforms and robust clearing mechanisms, they safeguard participants’ interests, reduce transaction costs, and enhance trading efficiency, thereby effectively facilitating price discovery. Second, regarding information dissemination, carbon exchanges are responsible for publishing crucial market data such as carbon price indices, trading volumes, transaction trends, and analytical reports. This significantly mitigates information asymmetry among railway freight enterprises, investors, and regulatory bodies, enabling market participants to timely grasp market dynamics and make rational investment decisions. Third, carbon exchanges bear significant responsibilities in risk management, including market risk monitoring, early warning systems, risk prevention, and emergency response mechanisms. By establishing rigorous transaction monitoring frameworks, margin systems, and anomaly transaction handling protocols, exchanges effectively anticipate and mitigate systemic risks and sharp market price fluctuations. Finally, carbon exchanges also proactively contribute to policy coordination and market innovation. Through close collaboration with regulatory authorities, industry associations, and financial institutions, exchanges co-develop tailored trading rules and innovative products specifically suited to railway freight sector characteristics, including specialized carbon financial instruments and derivatives. Additionally, by providing targeted training programs and consultancy services, exchanges help railway freight enterprises better adapt to market rules and achieve their low-carbon transformation objectives. In summary, carbon exchanges play an indispensable role in promoting railway freight enterprises’ participation in carbon markets, stimulating sector-wide emissions reduction efforts, and driving structural decarbonization in railway transportation.
- (v)
- Industry Associations
Industry associations complement government oversight by promoting self-regulation and industry-wide collaboration. They formulate standardized accounting methodologies, data management protocols, and ethical guidelines that encourage members to comply with carbon market rules. These associations can hold seminars, workshops, and technology showcases to equip railway freight enterprises with up-to-date policy interpretations, best practices, and case studies, thereby elevating overall decarbonization performance across the sector.
- (vi)
- Third-Party Verification Agencies and the Public
Third-party verification agencies and the general public play vital supervisory roles in ensuring data integrity and upholding the credibility of carbon trading. Independent, professional auditors validate emissions data submitted by enterprises and verify the outcomes of emissions reduction projects, thus mitigating risks of false reporting or misconduct. Their unbiased verification also provides a trusted reference point for market participants and regulatory authorities alike. The general public—including media, social organizations, and individual consumers—can likewise hold enterprises and government agencies accountable by scrutinizing publicly disclosed information. Broader societal acceptance of low-carbon transport reinforces the market positioning of rail freight solutions; positive public opinion and demand for sustainable mobility options can further motivate railway operators to enhance environmental performance and accelerate the transition to green logistics.
3.4.2. Carbon Emissions Trading Mechanisms
Mechanisms that guide how allowances or carbon credits move among market participants—and how carbon-related costs are internalized—are central to effective carbon trading. In the context of China’s railway freight sector, this study delineates a two-tier model: the primary market (where government agencies set emissions caps and distribute initial allowances) and the secondary market (where rail freight operators make operational decisions under carbon constraints and engage in allowance/credits trading to maximize profits).
- (1)
- Primary Market
The primary market is administered by government agencies, which establish sector-wide emissions caps and allocate initial allowances among regulated entities in line with the compliance period’s reduction objectives. Two core steps are involved:
- (i)
- Setting the Total Emissions Cap
The first step uses scientifically grounded targets that take into account overall national or regional development considerations, as well as reduction potential across industries [40]. This study restricts the emissions boundary primarily to mobile sources—i.e., in-service locomotives—omitting life-cycle emissions from infrastructure construction or maintenance based on international practice and the current level of carbon emission monitoring technology. In practice, total emissions can be estimated using either a top-down or bottom-up approach, as recommended by the Intergovernmental Panel on Climate Change (IPCC, 2006) [41]. Top-down is to leverage aggregated energy consumption statistics and emission factors from authoritative bodies like the National Bureau of Statistics, National Energy Administration, or National Railway Administration. This macro-level approach can minimize gaps in accounting, ensuring alignment with official energy statistics. Bottom-up means summing detailed activity data—for example, per-vehicle mileage, cargo loads, and fuel usage—multiplied by specific emission factors. Though more accurate, this method requires extensive data. In practice, IPCC guidelines recommend cross-verification of these two approaches to enhance reliability.
Given China’s centralized data collection and stable operating conditions for rail freight, a top-down method based on aggregated railway energy consumption often serves as the baseline, supplemented by bottom-up checks on high-priority corridors or locomotive types [14]. The analysis adopts the following assumptions and constraints: First, the rail freight sector adheres to a designated peak emissions timeline (e.g., before 2030), with government gradually tightening sector allowances to align with these targets. Second, the emissions accounting includes direct diesel combustion from diesel locomotives and indirect emissions from purchased electricity for electric locomotives, excluding life-cycle emissions from infrastructure. Third, the cap can be recalibrated annually, declining steadily or holding post-peak at a stable level. Finally, international (cross-border) railway emissions remain out of scope. Then, within the compliance period, the baseline carbon emissions for the railway freight sector can be determined via the following model:
where E denotes the baseline carbon emissions (in tonnes of CO2) for the railway freight sector during the compliance period; i indexes fuel type; F is the consumption of fuel type i (in TJ); is the carbon emission factor (tonnes/TJ) for fuel i; represents electricity consumption (in kWh) for the freight railway system; is the carbon emission factor for electricity (tonnes/kWh); is the thermal conversion rate for fuel i, generally expressed in TJ/tonne (for solid or liquid fuels) or TJ/m3 (for gaseous fuels); and is the energy conversion coefficient for each fuel type i (in TJ/tonne or TJ/m3).
The total initial carbon emissions for the compliance period are then calculated using the following model:
In this expression, Q represents total carbon emissions (in tonnes of CO2) from railway freight during the compliance period, while R indicates the reduction rate for carbon allowances over that same period.
- (ii)
- Allocation of Emissions Allowances
After establishing the total emissions cap for the railway freight sector, the government must allocate these allowances reasonably among the regulated entities—such as regional railway bureaus, joint-venture rail companies, or other rail freight operators. By issuing initial allowances, regulatory bodies enforce emissions reduction responsibilities and implement differentiated management strategies. Allowance allocation mechanisms should balance both fairness and efficiency. Globally, the most common approaches can be classified into two broad categories—paid (auction) and free allocation [42]. Free allocation can further be subdivided into historical emissions methods (the “grandfathering” approach), sectoral benchmarking methods, or historical intensity reduction methods [43].
Although theoretical analyses suggest that under zero transaction costs and perfect competition, initial allowance distribution does not affect market efficiency in carbon trading [44], real-world conditions entail trading frictions and imperfect competition, preventing academic consensus on a single “best” allocation method. Many international carbon markets, at various development stages or across specific regions and industries, adopt different allocation approaches. However, most countries begin with free allocation in the early stages of carbon markets, primarily to ease the financial burden on key industries and encourage early participation [45]. As markets mature and enterprises develop mitigation strategies, auction-based methods are gradually introduced to enhance price accuracy and generate reinvestment funding.
China’s current allowance system features both free and paid allocations. In the existing regional pilot programs, free allocation is the primary mechanism across all pilots—for instance, Beijing and Fujian employ fully free allocation—while certain provinces implement a hybrid of free and paid methods. For example, Guangdong Province adopted partial free, partial paid allocation of allowances in 2021: steel, petrochemical, cement, and paper enterprises received 96% free allowances, whereas aviation enterprises received 100% of their allowances free, with the remainder purchasable as needed. At the national level, China’s nationwide carbon emissions trading market has so far relied on free allocation, though future plans may combine free and paid approaches.
Given the multiple stakeholders and diverse interests in China’s rail freight sector, this study recommends free historical-based allocation during the initial phase of railway freight carbon trading. Such an approach eases the transition for enterprises and aligns with precedents from the EU Emissions Trading System (EU ETS) in its early phase (Phase I) and the U.S. SO2/NOx trading programs [46,47]. These programs began with grandfathered (historical) free allocations to expedite market launch, garner industry cooperation, and accumulate data, while mitigating short-term shocks. Over time, as the railway freight carbon market matures, China could gradually introduce paid (auction) allocations and increase the auction ratio, thereby allowing carbon prices to more accurately reflect reduction costs.
The allowance for the railway sector based on historical emissions averages is
where represents the sector’s annual average historical emissions. Suppose the railway freight sector has compliance entities, and each entity’s historical average emissions are denoted by (often the average of three to five recent years; this study adopts three years in line with prevailing market practice).
In line with the predetermined upper limit Q for the railway freight sector’s carbon emissions, the allowance for each entity is allocated proportionally:
where is the free allowance allocated to entity j.
- (2)
- Secondary Market
The secondary market is the venue in which enterprises or other participants freely trade carbon emission rights (e.g., allowances, CER). Through an overall cap-and-trade system, the government or competent authority allocates a certain volume of carbon allowances to railway enterprise j. During the compliance period, enterprise j may purchase or sell carbon credits (encompassing both allowances and CER) to meet its compliance obligations or obtain additional revenue; the carbon price is primarily determined by market supply and demand; in circumstances where the market fails to function efficiently or when required to stabilize the system, government authorities may implement price control measures.
Within the carbon market, the following relationship applies to enterprise j between its actual carbon emissions and the enterprise’s initially allocated allowances , carbon offset credits .
If
the enterprise must buy additional allowances from the market:
If
then the enterprise needs no extra allowances and can instead sell the surplus credits:
The revenues (or costs) from an enterprise’s sale (or purchase) of allowances in the secondary market are denoted as follows:
A positive Z indicates the enterprise has earned revenue by selling surplus carbon assets; a negative Z indicates that it has incurred costs by purchasing extra allowances.
3.4.3. Technical Support
Technical support is crucial for efficient, transparent, and robust railway freight carbon market operations. This study identifies two indispensable components: carbon emissions monitoring and accounting (MRV) technology, and digital carbon trading platforms.
- (i)
- Carbon Emissions Monitoring and Accounting (MRV) Technology
A substantial body of research identifies precise measurement, reporting, and verification (MRV) as a prerequisite for a healthy carbon trading system [48,49]. Precise monitoring of railway freight energy consumption and emissions is critical for allowance allocation, emissions assessment, and trading settlements. Recommended MRV methods include energy-consumption estimation, route-tracking techniques, and direct emission measurements, typically enhanced by IoT sensors, real-time monitoring devices, trackside energy collectors, satellite positioning (Beidou/GPS), and intelligent data analytics [50,51,52,53,54]. Ju et al. (2022) propose a distributed traceability approach (“traceability off the chain, verification on the chain”), substantially improving data retrieval and auditability [55]. Ding et al. (2024) highlight that strengthening intelligent energy monitoring and management is critical to reducing carbon emissions in railway operations [56]. As these new technologies enhance both data collection and analytic efficiency, they lay a more objective foundation for allowance allocation and carbon price formation. Consequently, MRV technology not only drives carbon market operations but also underpins the railway freight sector’s low-carbon transition by supplying critical baseline data.
- (ii)
- Construction and Operation of a Carbon Trading Platform
Digital carbon trading platforms are vital for efficient resource allocation, reduced transaction costs, and mitigation of information asymmetry [9,57]. Given the complexity of railway operations, creating a unified and collaborative trading system presents technological challenges. Blockchain technology, through its consensus mechanism, encryption, distributed ledger, and real-time processing capabilities, has emerged as a solution to enhance transparency and prevent data tampering [58,59,60]. Transactions recorded via Distributed Ledger Technology (DLT) ensure data immutability and transparency, validated across multiple nodes. Smart contracts facilitate automatic trade execution and settlement, lowering market participation barriers [61]. Moreover, big data analytics enable real-time monitoring of carbon prices, trading volumes, and suspicious activities. Automatic alerts and regulatory mechanisms (e.g., price limits, margin rules) can reduce market manipulation risks.
In summary, advanced MRV technologies and transparent digital platforms collectively ensure a reliable and efficient railway freight carbon trading market, facilitating the sector’s sustainable, low-carbon transition and long-term competitive adaptability.
3.5. Trends and Limitations in Rail-ETS Research
This study found that research on railway freight under carbon trading is still in its infancy. Globally, only a few pilot programs (e.g., EU experiences in other sectors) hint at how rail might engage with an ETS, and, domestically, academic studies predominantly discuss carbon trading in power or industry, rarely in transport. No unified model or framework for rail-ETS currently exists, and discussions often remain qualitative. By recognizing this nascent state and the limitations of past research, our framework addresses the need for a structured approach to incorporate rail into the ETS, laying the groundwork for the quantitative model introduced presented in the following section.
4. Methodology and Model on Railway Freight Pricing Under CETM
This chapter focuses on constructing railway freight pricing models under a CETM. Initially, the chapter introduces basic assumptions and the applicable scope of the model, establishes a pricing model based on enterprise profit maximization, then examines how a carbon trading mechanism can create a bilevel programming decision framework to guide emission reductions and pricing strategies from a governmental perspective of maximizing social welfare.
4.1. Basic Assumptions and Applicable Scope
In constructing the model, several key assumptions are made to reflect the real operating environment while keeping the analysis tractable: (i) a market structure where railway freight enterprises set their own freight rates in competition with other modes (primarily road freight), and demand is responsive to price differences; (ii) the government does not directly regulate rail tariffs but influences the market via the carbon trading mechanism; (iii) enterprises can trade emission allowances freely. These assumptions establish a scenario where the firm’s profit maximization problem includes carbon costs or revenues as a decision factor, and the government’s problem is to design the carbon constraints optimally. All assumptions are chosen to ensure the model remains operationally realistic (grounded in how rail and carbon markets function) and analytically solvable.
4.1.1. Market Structure
Industrial-organisation theory holds that railway freight is not perfectly competitive due to its infrastructure-heavy nature and partial monopolistic characteristics on trunk lines. However, when considered within the broader multimodal transport system, rail freight competes intensively with road transport and other transport modes. In this competitive context, demand for rail freight services exhibits price elasticity relative to other transport, making pricing decisions strategically significant.
Within this framework, the primary competition comes from other freight modes, such as road and waterway transport. As a result, the demand for rail freight is relatively price-sensitive (elastic) compared to these alternatives. The enterprise seeks to maximize profit by accounting for two main types of costs: (i) operational costs, which increase with transport distance and volume; and (ii) carbon-related costs or revenues arising from participation in the emissions trading system. Carbon emissions are calculated using a per-unit emission factor e (tonnes CO2/tonne·km), which directly links transport output to potential carbon costs.
where the firm’s total carbon emissions correlate positively with transport distance D and freight volume . Given a carbon price in the market, the enterprise faces a carbon emission cost as follows:
The enterprise receives an initial allocation of emission allowances and may also invest in emission reduction projects (CER) to obtain the carbon offset credits ; both allowances and certified credits can be traded on the carbon market. If its actual emissions fall short of carbon credits, it sells the surplus allowances; otherwise, it must purchase additional permits.
Consequently, the enterprise strategically adjusts freight pricing. When reducing prices attracts sufficient additional freight volume and increases carbon-credit revenues to offset price reductions, the enterprise pursues such a pricing strategy. Conversely, if facing capacity constraints or tight carbon allowances, the railway operator might raise freight rates to manage profitability. Thus, the theoretical setting provides insights into how profit-driven railway firms optimally respond to variations in carbon pricing and emission allowance constraints.
4.1.2. Government Behavior
On the government side, the policymakers set the total emissions cap for the railway freight sector and distribute emission allowances to the enterprises at the start of each trading period. The government’s objective is modeled as maximizing social welfare, which in this context means achieving emissions reduction targets in the transport sector while maintaining or improving overall economic efficiency. This welfare function is constructed to quantify the environmental loss from emissions, balanced against the economic gain derived from the transportation sector profit. The government further ensures efficient carbon market operations by preventing excessive price volatility or potential market manipulation, aligning with best practices observed in mature emissions trading systems globally. In summary, the government as leader decides on “rational emission quotas” and related measures, anticipating how the rail enterprise will respond. This setup reflects real policy considerations—for example, authorities might start with relatively lenient quotas or free allocations to ease the transition for industry and gradually tighten the cap or introduce auctioning as the market matures. By incorporating these considerations, the model captures the essence of government strategy: gradually incentivize emissions reduction in rail freight while safeguarding transport supply and promoting a shift from high-emission road freight to low-emission rail.
4.2. Bilevel Model–Stackelberg Model
Based on the above setting, this study constructs a Stackelberg model where the government maximizes social welfare at the upper level, and railway enterprises maximize profits at the lower level in the ETS. The Stackelberg model is appropriate for this study due to the hierarchical nature of decision-making between government regulators and railway operators in the carbon trading context. The government first sets emission quotas and carbon price signals aiming at maximizing social welfare (upper level), while railway operators subsequently make optimal pricing and operational decisions based on these governmental constraints (lower level). Unlike purely competitive or cooperative models, the Stackelberg structure clearly delineates the sequential and asymmetric information dynamics that naturally exist between policy-makers and enterprises, effectively capturing the real-world regulatory interactions and strategic enterprise responses observed in carbon trading practices [62]. Through this “leader–follower” bilevel arrangement, it becomes possible to integrate macro-level governmental regulation with micro-level corporate decision-making, capturing both policy effectiveness and real-time market feedback.
4.2.1. Upper-Level Model: Social Benefit Maximization and Government Decisions
- (i)
- Social Benefit Objective
Although the discussion emphasizes a profit-maximizing enterprise model, a “social benefit first” objective necessitates that enterprise decisions account for broader public welfare considerations. In the absence of carbon taxes or subsidies, the carbon emissions trading mechanism is the government’s principal intervention. By regulating allowance supply, imposing price signs (e.g., price ceilings/floors), and otherwise mitigating excessive price volatility, the government seeks to achieve its emissions goals and simultaneously maximize “social welfare” under carbon market constraints. Within a railway freight carbon pricing context, social welfare maximization entails balancing environmental considerations with the net benefit to the transport market—achieving an optimal trade-off between total utility and total cost.
- (ii)
- Government Decision Objective
Social welfare function commonly utilized in environmental economics and public policy analyses, integrating consumer surplus, producer surplus, and external costs [3,4,63]. The “social welfare” (SW) is expressed as
where CS is consumer surplus (i.e., the shipper’s surplus); PS is producer surplus (analogous to the railway enterprise’s profit, determined in the lower-level model); and EC indicates the external cost arising from the enterprise’s carbon emissions. These emissions incur social damage via climate change and, where applicable, other pollutants.
- (iii)
- Consumer Surplus (CS)
Let the market demand function be
with its inverse function
Then, consumer surplus can be calculated as
- (iv)
- Producer Surplus (PS)
From the enterprise’s standpoint, the producer surplus effectively corresponds to its profit (Π).
- (v)
- External Cost (EC)
Carbon emissions have externalities in the form of climate change-related damage, which can be monetized by applying a per-tonne social cost of carbon ν.
where total carbon emissions from the transport process are denoted by . This study focuses primarily on CO2.
- (vi)
- Social Welfare Function
The government’s upper-level decision problem can be formally specified as
The government adjusts the quantity of allowances and influences the carbon price . These measures shape the enterprise’s optimal freight rate and final demand , thus determining overall social welfare SW.
4.2.2. Lower-Level Model: Enterprise Profit Maximization
Under a carbon trading framework, railway freight enterprises must consider operating costs, carbon emissions costs (or possible carbon revenues), potential capacity constraints, and market demand constraints when setting their freight rate . This section discusses the enterprise’s objective function, the coupled relationships among demand, capacity, and carbon emissions, and the derivation of the optimal pricing policy.
- (1)
- Enterprise Objective Function
- (i)
- Profit in the Absence of a Carbon Trading Context
Without carbon trading, a railway firm’s profit function can be expressed as :
where total freight revenue is , with representing freight rate and denoting freight volume. indicates the operating cost function.
- (ii)
- Profit in the Presence of a Carbon Market
When a carbon market was introduced, the firm’s profit must reflect both the conventional freight profit and any carbon-related costs or revenues. Hence, the profit function comprises two components:
In this equation, A represents the enterprise’s abatement costs (e.g., the investment needed to develop carbon-offset projects or implement emissions reduction technologies), while total emissions during the compliance period are denoted by .
In this model, the firm’s carbon emissions are positively correlated with freight volume and average transport distance D. The factor e (tonnes CO2/tonne·km) captures the per-unit emission coefficient of freight service.
- (2)
- Demand, Capacity, and Carbon Emissions Constraints
- (i)
- Demand Function
The linear demand function is widely used in transport economics and pricing theory because of its simplicity and intuitive interpretation of price elasticity [64]. It effectively reflects the short-run responsiveness of freight customers to price changes in China’s rail sector. Future research might explore extended forms to evaluate potential nonlinear effects.
where α and β linked to market potential and price elasticity, respectively. Excessively high prices lower demand, whereas lower prices raise demand.
- (ii)
- Capacity Constraint
In the short run, railway capacity or network corridor capacity may constitute an upper bound on total shipments:
If the freight rate is set so low that demand exceeds operational capacity, the railway cannot accept additional shipments, necessitating queuing or refusal.
- (iii)
- Carbon Emissions and Allowance Constraints
During the compliance period, the enterprise must satisfy
Any purchase or sale of allowances is incorporated into the carbon cost term in the profit function. The higher carbon price or tighter allowance availability escalates emissions costs for the firm. When carbon prices or abatement thresholds are manageable, the firm may prefer to invest in low-carbon technologies to reduce unit emissions, thereby saving costs or gaining additional offset revenues.
- (3)
- Enterprise Profit Maximization Model
The railway freight enterprise’s pricing decision can be formalized as follows:
- (4)
- Enterprise Optimal Pricing Strategy
Given a carbon price and an emission coefficient e, the firm seeks its optimal freight rate and quantity. The analysis divides into two scenarios based on whether rail capacity constraints are binding.
- (i)
- Scenario A: Capacity Constraint Not Binding
When market demand does not reach the railway’s capacity limit,
the capacity constraint is slack, offering the enterprise greater latitude in decision-making. The first-order condition for profit maximization is obtained by setting the derivative of the profit function to 0.
Expanding the profit function then yields
Marginal Revenue: Derived from the linear demand function
Marginal Operating Cost: Denoted MC, reflecting how total variable cost changes with output quantity
Marginal Carbon Cost: Associated with the carbon price and the firm’s emissions trajectory
Hence, the first-order condition can be written as follows:
Solving provides the firm’s optimal price
and freight volume
Under conditions where the capacity constraint is non-binding, the optimal price and freight volume , principally depend on demand levels (α, β), operating cost structures (), and carbon trading costs ().
- (ii)
- Scenario B: Capacity Constraint Binding
When demand equals or exceeds the railway’s maximum capacity
The capacity constraint becomes active, and the enterprise cannot accommodate demand beyond its maximum throughput. In this situation, the firm’s best option is to set a price just high enough to keep demand at or near the capacity limit. Thus, the optimal price under a binding capacity constraint is
and the firm’s optimal price and freight volume are
Accordingly, depends on potential market demand (α), market price responsiveness (β), operating cost (MC), and maximum capacity . If carbon costs are relatively minor, the firm may still adopt a lower-price strategy to capture more market share. Conversely, if carbon prices rise significantly or allowances become scarce, the enterprise may opt to increase the rate, balancing capacity utilization with emissions costs.
4.3. Analysis of the Bilevel Optimization Model
Having separately formulated the upper-level (government) and lower-level (enterprise) planning models for a carbon trading framework in the railway freight sector, this section synthesizes the two perspectives from an overarching theoretical and policy-design standpoint. The aim is to articulate how the “bilevel approach” contributes to academic theory, delivers novel insights, and generates practical policy implications.
4.3.1. Economic Analysis of Bilevel Models
The model results illustrate several important dynamics in the railway freight carbon trading system. (i) Consistent with classical externality theory [3,4], CO2 emissions constitute a negative externality that, absent regulation, remains unpriced. The upper-level (government) model therefore implements an ETS that monetizes each tonne of CO2 by converting it into a tradable allowance. Firms that exceed their initial allocation must buy additional allowances, whereas those that under-emit can sell the surplus; carbon thus becomes a direct line-item cost (or revenue) in the profit-maximization problem. (ii) The government’s optimal policy sets the carbon cap and allowance directly affect the carbon price. The optimal quota level achieves a balance: it leverages rail’s low-carbon advantage by making carbon credits attainable for rail (so rail can earn revenue from unused carbon emission credits), yet it also imposes enough cost on higher emissions (in competing road freight or others) to encourage a modal shift. (iii) Under the equilibrium, the railway enterprise reduces its freight rate compared to a business-as-usual scenario. It does this because the carbon trading mechanism effectively subsidizes the rate reduction. If the railway enterprise successfully lowers its emissions intensity so that its total emissions <, it realizes a “Carbon Credits Surplus”, valued at , constituting a second revenue stream in the operator’s profit function . When the operator lowers freight rates to attract additional cargo, the extra tonne-kilometers raise conventional revenue while the emission intensity remains far enough below the cap that surplus allowances persist, effectively subsidizing the price cut. This establishes a self-reinforcing “abatement–surplus–rate reduction–volume expansion–profit growth” feedback loop predicted in theoretical work on Stackelberg model.
In essence, under well-calibrated carbon quotas and carbon prices sign, the bilevel framework can produce a “win–win” outcome: the government meets or approximates its environmental and social-welfare targets, the enterprise benefits from upgraded technologies and new revenue streams, and the market as a whole gains from more competitive freight rates. Conversely, if the quota is too restrictive or the carbon price too high, enterprises may cut output or raise rates, compromising social welfare; and, if quotas or prices are set too low, enterprises lack sufficient abatement incentives, jeopardizing overall emissions targets. By dynamically adjusting freight price, volume, and emission levels, the government and the enterprise can reach a “second-best or near-Pareto-improved” equilibrium that balances economic sustainability with environmental benefits.
4.3.2. Mathematical Implications
From a mathematical perspective, the model’s solution provides insight into the marginal value of carbon allowances and capacity.
At the enterprise level, the pricing decision in Equation (22) is shaped by four constraints: a downward-sloping demand function linking higher price to lower demand, given by Equation (19); operating cost; abatement outlay ; and a carbon market cash flow, as shown in Equation (21). Because demand is a downward-sloping demand function, a higher price always reduces volume; because emissions are proportional to volume in Equation (10), any change in price also changes how many allowances the railway needs or can sell. These constraints jointly determine optimal freight rates and volumes. The single first-order condition in Equation (30) summarizes the trade-off. If < (Surplus regime), carbon emission credits remain unused, the carbon term is negative, and surplus credits effectively subsidize the price. The railway can afford to quote a lower price, attract additional tonne-kilometers, and still cover its costs because each extra unit of traffic brings both freight revenue and cash from selling spare allowances. If (Binding-cap regime), every extra tonne-kilometer now requires a permit purchase; the carbon term turns positive and raises the break-even price. The operator must either charge more or accept a smaller volume. The position of the boundary between the two regimes depends on the emission factor e, the cap, and the carbon price. Cleaner traction (lower e) or a looser cap pushes the boundary outward, letting the firm stay longer in the surplus zone. A higher carbon price has the opposite effect.
In addition, the carbon price mechanism works only while physical capacity is slack. If demand at the carbon emission credits surplus-driven price would exceed the line or yard limit , the capacity constraint becomes binding, the price must rise to restrain demand, and the carbon surplus can no longer subsidize lower tariffs. At that point, further welfare gains require track or rolling-stock expansion, not stronger carbon incentives.
At the government level, social welfare optimization involves controlling the total emissions cap , the quota , carbon price signal influence, or auctioning proportions int the future to indirectly shape enterprise decisions. This creates a mathematically complex multi-objective optimization scenario, where governments must balance emissions reductions, economic efficiency, and social welfare simultaneously. If the cap is tightened too quickly, the equilibrium jumps into the binding-cap regime: the price rises, consumer surplus falls, and the modal-shift benefit is lost. If the cap is overly loose, the carbon price collapses and emissions no longer fall. Only an intermediate setting, identified algebraically by Equations (22)–(36), delivers the double dividend of lower freight rates and lower system-wide CO2.
4.3.3. Policy Implications
From a comprehensive planning perspective, the upper-level government design (i.e., carbon quotas, market oversight) and lower-level enterprise decisions (operations, pricing) interact within a dynamic game framework. The integrated analysis of the bilevel model not only illustrates the mutual influence and co-evolution of government and enterprises but also offers actionable and evolutionary policy insights.
Under a Stackelberg leader–follower framework, the government’s optimal parameters hinge on a predictive model of the enterprise’s best-response function (the lower-level solution). Using hierarchical planning or two-stage optimization, one can iteratively solve for “government policy, enterprise optimal response, feedback to government.” The Stackelberg model thus explains why carbon trading can translate rail’s inherent low-emission advantage into market share but only when three conditions hold simultaneously:
First, coordinate optimization of policy parameters, such as total carbon quotas, free vs. auctioned allowance ratios, and carbon price controls, which are highly interdependent with enterprise operating conditions. If the government sets overly stringent quotas or heavily manipulates carbon prices without accounting for rational enterprise responses and market demand elasticity, enterprises could face surging carbon costs, scale down volumes, or raise rates, eroding social welfare. Enterprises might also hesitate to invest in innovative decarbonization efforts for fear of burdensome compliance costs. Hence, coordinated optimization entails evaluating the firm’s cost structure, capacity constraints, and technical capabilities to locate a feasible sweet spot between emissions reductions and industry growth. Numerical simulations and sensitivity analyses of the bilevel model can help identify this balance.
Second, align infrastructure with carbon signals. The unified model reveals that insufficient freight capacity constraints can block any significant expansion in rail freight volume and corresponding emissions reductions—regardless of how skillfully carbon policies are crafted. In high-demand scenarios with capacity limits, the enterprise often opts to maintain or raise prices and thus cannot leverage a beneficial “higher volume–greater quota surplus–higher abatement revenue” cycle. Hence, government must complement economic incentives with expanded rail infrastructure, new lines, yard enhancements, higher digitalization, and optimized intermodal facilities. Additionally, policies for other transport modes (road, shipping, aviation) should align with rail carbon trading initiatives—for example, applying carbon taxes or surcharges on road fuels. Harmonizing these cross-industry policies mitigates distortions arising from large “carbon price gaps” across modes and reinforces rail’s advantage as a lower-carbon option.
Third, policies should be dynamically optimized and continuously refined. Carbon trading policy parameters require dynamic optimization, responding promptly to technological advances, market demand shifts, and economic trends. Regular simulations should inform carbon price and quota adjustments to balance emission reduction incentives with economic stability. Moreover, establishing feedback-based mechanisms utilizing corporate performance data and market trends ensures continuous policy refinement. Additionally, governments should implement price stabilization tools—such as carbon price corridors, strategic reserves, and allowance buybacks—and encourage carbon risk management via financial derivatives to enhance market stability and enterprise adaptability.
4.4. Discussion and Future Study
The Stackelberg model reinforces and extends findings from prior studies, offering a more nuanced understanding of carbon trading in the transportation sector. Prior work showed that tighter carbon caps can push freight toward rail and that rail’s low emissions can translate into “carbon-saving profit” [9,10,11,17]. The Stackelberg model confirms these studies and also goes further by showing how rail operators would adjust pricing in response to an ETS and how rail’s carbon-saving profit materializes through the ETS mechanism, a detail previous works lacked. In the broader context, our framework aligns with international observations: the positive feedback loop we found (carbon revenues enabling rate cuts) echoes the experience in the EU ETS’s early inclusion of sectors, where companies that reduced emissions below targets profited by selling allowances [22]. However, unlike the EU aviation case, which faced challenges due to international pushback, our rail-focused model suggests that a domestically contained sector like Chinese rail freight can reap benefits more straightforwardly, provided that adequate capacity is ensured and effective carbon pricing policies are implemented.
Despite its contributions, this paper has several limitations that open avenues for future research. First, the model is primarily theoretical. We considered an aggregate representation of the rail freight market, which allowed for analytical tractability but ignores potential competition or cooperation among multiple rail carriers. In reality, China’s rail freight is largely operated by one state entity, but, if that structure changes or if regional rail companies emerge, the model would need extension to a multi-actor game. Second, we assumed the carbon market operates with perfect efficiency—no transaction costs, full compliance, and stable pricing. In practice, market frictions (e.g., price volatility, enforcement issues) could affect outcomes. For example, if carbon prices fluctuate unpredictably, it might be harder for the rail operator to plan investments based on carbon revenue. Third, this study conducts no explicit sensitivity analysis. Key parameters (carbon price, allowance allocation ratio, emission factor, and freight demand elasticity) were treated as fixed inputs. Systematically varying these parameters in a Monte Carlo or scenario-based sensitivity test would clarify the robustness of our conclusions and identify tipping points where policy effectiveness changes. Finally, this paper presents the theoretical underpinnings of railway freight pricing under carbon trading; a small-scale numerical simulation or case study could further validate our model’s applicability. In practice, hypothetical or actual operational data (e.g., from regional railway bureaus) may be employed to test how varying carbon prices or allowance allocations affect freight rates, enterprise profits, and demand distribution.
Beyond these modeling issues, three structural constraints could impede the real-world effectiveness of a rail-freight ETS. (i) Cost rigidity: railways bear large sunk costs in track, rolling stock and maintenance, limiting their ability to adjust tariffs rapidly in response to carbon price fluctuations. (ii) Pricing inflexibility: freight tariffs in China remain heavily regulated; unless price-setting authority is relaxed, operators may be unable either to pass through carbon costs or to translate surplus allowance revenue into competitive rate reductions. (iii) Network capacity: chronic line and terminal bottlenecks could prevent the system from accommodating the additional volumes that a successful “road-to-rail” shift would generate. These practical considerations imply that carbon pricing alone is unlikely to deliver the full decarbonization dividend. Complementary measures—including targeted infrastructure expansion, regulatory reforms that permit market-responsive pricing, and investments in capacity-enhancing technologies—are essential if the ETS is to realize its intended environmental and modal-shift benefits.
5. Conclusions and Policy Recommendations
5.1. Research Conclusions
This study tackles the urgent global challenge of carbon mitigation and aligns with China’s Dual-Carbon strategy. It reviews the literature on transport-sector ETSs—especially rail freight—and develops a bilevel optimization model whose upper level maximizes social welfare and whose lower level maximizes rail-enterprise profit. The key conclusions include the following: (i) Carbon trading significantly enhances railway freight competitiveness by internalizing environmental externalities. Rail operators, benefiting from their inherently low emissions, can generate additional revenues from surplus carbon credits, thus enabling competitive pricing strategies and promoting a sustainable “low-carbon, higher-profit” win–win scenario. (ii) A comprehensive “four-layer × three-dimensional” ETS framework tailored specifically to China’s railway freight sector was proposed. This systematic approach, encompassing policy objectives, institutional standards, market operations, and regulatory coordination, facilitates effective transition towards low-carbon transportation. (iii) The Stackelberg model clearly illustrates that strategic government interventions through carbon quotas and pricing can successfully guide railway operators toward optimal investment in emission reduction technologies and pricing decisions, resulting in mutually beneficial economic and environmental outcomes. (iv) The model reveals that railway freight pricing strategies are significantly influenced by both carbon market policies and transport capacity constraints. Effective realization of rail’s low-carbon advantage requires coordinated expansion of infrastructure alongside well-calibrated carbon market incentives.
5.2. Policy Recommendations
Drawing on the findings and model-based analyses above, the following targeted policy recommendations are proposed to harness carbon trading fully for guiding railway freight pricing, facilitating modal shift, and fulfilling China’s “Dual-Carbon” strategic goals:
(i) Strengthen the top-level design of carbon markets and timely integrate railway transport into national carbon trading schemes. The government should expedite the inclusion of railway freight in carbon markets by establishing clear timelines and phased targets aligned with national reduction goals (e.g., a 10% reduction by 2030). Initial pilot projects can accumulate practical data. Robust benchmarks incorporating historical emissions and future freight growth should inform quota allocations, coordinated closely with electricity and manufacturing sectors. Learning from international practices (such as the EU ETS), China should gradually introduce market-based quota auctions alongside free allocations, fostering long-term sustainable emissions reductions and economic growth.
(ii) Scientifically determine emission quotas and allocation methods, balancing carbon reduction and railway competitiveness. In the initial phase, a relatively lenient allocation strategy may be suitable for railway freight, incentivizing it to accept more traffic from higher-emission modes without losing rate competitiveness. A historical-baseline allocation adjusted by a growth factor can be adopted to accommodate anticipated demand growth. Early on, free allocations are recommended, supplemented by limited auctions as the market matures. Over time, as operators become more adept at abatement strategies, the proportion of paid allowances can be gradually increased, ensuring that carbon prices accurately reflect marginal abatement costs while generating funds for R&D in low-carbon technologies and infrastructure. Importantly, allowances for high-emission modes (e.g., road transport) should be more restrictive relative to those for rail, stimulating modal shift from road to rail.
(iii) Enhance the mechanism of reinvesting carbon trading revenue into freight pricing. The government should require railway enterprises to reinvest a portion of carbon market profits into lower freight rates or enhanced services, rather than retaining all carbon revenues as private gains. One feasible approach is establishing a carbon-revenue adjustment fund that receives a portion of allowance-sale proceeds, which can be used to subsidize fare reductions or finance abatement technologies. The more an enterprise reduces its emissions (and thus sells surplus carbon credits), the greater the share of subsidies it can secure, forming a virtuous cycle. Regulatory agencies must also provide oversight to ensure that carbon revenues are not entirely absorbed as profit, thereby preserving the policy objective of encouraging mode shift and efficiency gains.
(iv) Combine the CETM with freight price regulation, introducing moderate competition. Transport regulators should continue exercising some oversight over railway freight rates during carbon trading. Price fluctuations driven by carbon costs or competitive dynamics could induce operators to overstate their carbon liabilities and set excessively high rates. Moderate rate oversight and mandatory disclosure reduce the risk of “pretend decarbonization” or “inflated charges” in the name of carbon compliance. Additionally, promoting cross-regional and multi-capital-market participation can help broaden service offerings and intensify competition, spurring operators to leverage carbon revenue more aggressively for price reductions and market expansion.
(v) Deploy policy portfolios and strengthen intermodal coordination. Effective carbon reduction in railway freight depends on complementary measures targeting other transport modes. To fully highlight rail’s low-carbon advantages, road, inland waterway, and aviation must be integrated into the broader carbon market and subject to realistic carbon-cost measures (e.g., taxes or surcharges). Meanwhile, more direct subsidies or renewable-energy transition support may be necessary for freight modes unable to quickly decarbonize, ensuring stable logistics supply. On the railway side, capacity-building—via new line construction, line expansion, marshalling-yard upgrades, digitalization, and multimodal facilities—enables rail to absorb cargo flows diverted from higher-carbon modes. Only through this dual strategy of internalizing carbon costs for high-emission competitors while enhancing railway capacity can the overall logistics market gravitate toward low-carbon options on its own accord, thus solidifying transportation’s path to decarbonization.
In summary, integrating railway freight into China’s carbon trading system effectively leverages rail’s low-emission advantages to drive transport decarbonization. Achieving this vision requires ongoing refinement of market structures, strategic policy calibration, and coordinated infrastructure development. Such comprehensive efforts will ensure rail transport’s pivotal role in China’s sustainable and competitive low-carbon future.
Author Contributions
Conceptualization, X.W. and H.W.; methodology, X.W.; software, X.W.; validation, H.W.; formal analysis, X.W.; investigation, X.W. and H.W.; resources, H.W.; data curation, X.W.; writing—original draft preparation, X.W.; writing—review and editing, H.W.; visualization, X.W.; supervision, H.W.; project administration, H.W.; funding acquisition, H.W. All authors have read and agreed to the published version of the manuscript.
Funding
China State Railway Group Co., Ltd.: J2024X 005.
Institutional Review Board Statement
Not applicable.
Informed Consent Statement
Not applicable.
Data Availability Statement
The data presented in this study are available on request from the corresponding author.
Conflicts of Interest
Author Xiaoyong Wei is affiliated with the Postgraduate Department of China Academy of Railway Sciences, and author Huaixiang Wang is employed by China Academy of Railway Sciences Corporation Limited. The authors declare that this study received funding from China State Railway Group Co., Ltd. The funder was not involved in the study design, collection, analysis, interpretation of data, the writing of this article or the decision to submit it for publication.
References
- International Energy Agency. CO2 Emissions in 2022; IEA: Paris, France, 2023; Available online: https://www.iea.org/reports/co2-emissions-in-2022 (accessed on 4 April 2025).
- Energy Transitions Commission. China 2050: A Fully Developed Rich Zero-Carbon Economy; Energy Transitions Commission: London, UK, 2020; Available online: https://www.energy-transitions.org/publications/china-2050-a-fully-developed-rich-zero-carbon-economy/ (accessed on 4 April 2025).
- Pigou, A.C. The Economics of Welfare; Macmillan and Co.: London, UK, 1920; pp. 129–131. [Google Scholar]
- Coase, R.H. The Problem of Social Cost. J. Law Econ. 1960, 3, 1–44. [Google Scholar] [CrossRef]
- National Railway Administration. 2023 Global Sustainable Transport Summit Side Meeting; National Railway Administration: Beijing, China, 2023. Available online: https://www.nra.gov.cn/xwzx/xwxx/xwlb/202309/t20230926_343279.shtml (accessed on 4 April 2025).
- Li, S.; Liu, J.; Wu, J.; Hu, X. Spatial Spillover Effect of Carbon Emission Trading Policy on Carbon Emission Reduction: Empirical Data from Transport Industry in China. J. Clean. Prod. 2022, 371, 133529. [Google Scholar] [CrossRef]
- Wang, C.; Wood, J.; Wang, Y.; Geng, X.; Long, X. CO2 Emission in Transportation Sector across 51 Countries along the Belt and Road from 2000 to 2014. J. Clean. Prod. 2020, 266, 122000. [Google Scholar] [CrossRef]
- International Energy Agency. The Future of Rail; IEA: Paris, France, 2019; Available online: https://www.iea.org/reports/the-future-of-rail (accessed on 4 April 2025).
- Chen, S.; Wu, J.; Zong, Y. The Impact of the Freight Transport Modal Shift Policy on China’s Carbon Emissions Reduction. Sustainability 2020, 12, 583. [Google Scholar] [CrossRef]
- Chang, C.-C.; Lai, T.-C. Carbon Allowance Allocation in the Transportation Industry. Energy Policy 2013, 63, 1091–1097. [Google Scholar] [CrossRef]
- Li, X.; Tang, B. Incorporating the Transport Sector into Carbon Emission Trading Scheme: An Overview and Outlook. Nat. Hazards 2017, 88, 683–698. [Google Scholar] [CrossRef]
- Li, Y.N.; Chen, Y.Y.; Yi, F.H.; Li, S.Y.; Gong, Y.F. Research on Carbon Trading Mechanism of China’s Road Freight Transportation under the “Dual-Carbon” Goal. Environ. Pollut. Control 2024, 46, 1352–1357. [Google Scholar] [CrossRef]
- Peng, H.; Sun, Y.; Hao, J.; An, C.; Lyu, L. Carbon Emissions Trading in Ground Transportation: Status Quo, Policy Analysis, and Outlook. Transp. Res. Part D Transp. Environ. 2024, 131, 104225. [Google Scholar] [CrossRef]
- Tian, P.N.; Mao, B.H.; Tong, R.Y.; Zhang, H.X.; Zhou, Q. Analysis of Carbon Emission Level and Intensity of China’s Transportation Industry and Different Transportation Modes. Clim. Change Res. 2023, 19, 347–356. [Google Scholar]
- Tao, R.; Gao, Z.Q.; Long, F.F.; Chen, D.J. Research on Carbon Emission Forecasting and Trading in the Railway Industry under the Background of “Dual Carbon”. Railw. Econ. Res. 2024, 46–54. [Google Scholar] [CrossRef]
- Li, N.H.; Chen, S.; Liang, X.; Tian, P.N. Forecast of Carbon Peak Time in China’s Transportation Industry. J. Transp. Syst. Eng. Inf. Technol. 2024, 24, 2–13, 54. [Google Scholar] [CrossRef]
- Feng, F.; Liu, C.; Liu, H.; Ji, Z. Research on Price of Railway Freight Based on Low-Carbon Economy. Math. Probl. Eng. 2016, 2016, 6209618. [Google Scholar] [CrossRef]
- Li, L.; Zhang, X. Reducing CO2 Emissions through Pricing, Planning, and Subsidizing Rail Freight. Transp. Res. Part D Transp. Environ. 2020, 87, 102483. [Google Scholar] [CrossRef]
- Li, T.; Wu, X. Dynamic Pricing Analysis of Railway Freight Transport under Different Carbon Emission Penalties. E3S Web Conf. 2024, 512, 04002. [Google Scholar] [CrossRef]
- Malavolti, E.; Jenvrin, J. Strategic Reaction of Airlines to the ETS. In Proceedings of the 12th World Conference on Transport Research (WCTR 2010), Lisbon, Portugal, 11–15 July 2010. [Google Scholar]
- Aminzadeh, F. Analysis of Evolution of Commercial Air Traffic CO2 Emissions in the European Union; Universidad Politécnica de Madrid: Madrid, Spain, 2017. [Google Scholar]
- European Commission. Reducing Emissions from Aviation. EU Climate Action. Available online: https://climate.ec.europa.eu/eu-action/transport-decarbonisation/reducing-emissions-aviation_en (accessed on 25 May 2025).
- Hu, J.; Crijns-Graus, W.; Lam, L.; Gilbert, A. Ex-ante Evaluation of EU ETS during 2013–2030: EU-Internal Abatement. Energy Policy 2015, 77, 152–163. [Google Scholar] [CrossRef]
- International Carbon Action Partnership (ICAP). Korea Emissions Trading System (K-ETS). ICAP ETS Map Factsheet No. 47. 2025. Available online: https://icapcarbonaction.com/system/files/ets_pdfs/icap-etsmap-factsheet-47.pdf (accessed on 25 May 2025).
- Lee, C.; Sung, N.M.; Choi, S.D.; Yi, E.J.A.; Lee, S.J. Leaping Forward in Green Transport: The Case of Korea; Report No. 100325-BRI-P151273; World Bank: Washington, DC, USA, 2010. [Google Scholar]
- Pan, X.B. Progress Review of the U.S. Transportation and Climate Initiative Program (TCI-P). Resour. Conserv. Environ. Prot. 2022, 37, 143–145. [Google Scholar]
- Rastogi, R.; Mili, S. Evaluating the Economic and Environmental Impacts of Carbon Credit Projects in Developing Countries. Int. J. Sci. Res. Eng. Manag. 2024, 8, 1–7. [Google Scholar] [CrossRef]
- McNamara, D. Examining the Impact of Carbon Price Changes under a Personalised Carbon-Trading Scheme for Transport. Ph.D. Thesis, Trinity College Dublin, Dublin, Ireland, 2015. [Google Scholar]
- International Carbon Action Partnership. Emissions Trading Worldwide: ICAP Status Report 2024; ICAP: Berlin, Germany, 2024. [Google Scholar]
- Li, C.; Zhang, Z.; Wang, L. Carbon Peak Forecast and Low Carbon Policy Choice of Transportation Industry in China: Scenario Prediction Based on STIRPAT Model. Environ. Sci. Pollut. Res. 2023, 30, 63250–63271. [Google Scholar] [CrossRef]
- Gill, K. Public Transport Fit for the Climate Emergency: More Services, More Jobs, Less Emissions; Trades Union Congress (TUC): London, UK, 2023; Available online: https://www.tuc.org.uk/research-analysis/reports/public-transport-fit-climate-emergency (accessed on 4 April 2025).
- Li, S.J. Research on Influencing Factors and Emission Reduction Paths of Carbon Emission Reduction in China’s Transportation Industry. Ph.D. Dissertation, Dalian Maritime University, Dalian, China, 2023. [Google Scholar] [CrossRef]
- Zhu, C.; Zhu, X. Multi-Objective Path-Decision Model of Multimodal Transport Considering Uncertain Conditions and Carbon Emission Policies. Symmetry 2022, 14, 221. [Google Scholar] [CrossRef]
- Deng, M.J.; Dai, Y.Z.; Li, X. Robust Optimization of Low-Carbon Multimodal Transport Path under Demand Uncertainty. Ind. Eng. 2023, 26, 104–113. [Google Scholar] [CrossRef]
- State Council of the People’s Republic of China. Notice of the State Council on the Issuance of the Action Plan for Carbon Peak Before 2030. 2021. Available online: https://www.gov.cn/zhengce/zhengceku/2021-10/26/content_5644984.htm (accessed on 4 April 2025).
- State Council of the People’s Republic of China. The 14th Five-Year Plan for National Economic and Social Development and the Vision for 2035. 2021. Available online: https://www.gov.cn/xinwen/2021-03/13/content_5592681.htm (accessed on 4 April 2025).
- National Railway Administration; National Development and Reform Commission; Ministry of Ecology and Environment; Ministry of Transport; China State Railway Group. Implementation Plan for Promoting Low-Carbon Development in the Railway Industry. 2024. Available online: https://app.www.gov.cn/govdata/gov/202402/06/511880/article.html (accessed on 4 April 2025).
- Central Committee of the Communist Party of China; State Council of the People’s Republic of China. Opinions on Fully, Accurately, and Comprehensively Implementing the New Development Philosophy and Doing a Good Job of Carbon Peaking and Carbon Neutrality. 2021. Available online: https://www.gov.cn/gongbao/content/2021/content_5649728.htm (accessed on 4 April 2025).
- Ministry of Transport of the People’s Republic of China; National Railway Administration; Civil Aviation Administration of China; State Post Bureau. Implementation Opinions on Thoroughly and Accurately Implementing the New Development Concept to Achieve Carbon Peaking and Carbon Neutrality. 2022. Available online: https://xxgk.mot.gov.cn/2020/jigou/zhghs/202206/t20220624_3659984.html (accessed on 4 April 2025).
- Zhao, X.G.; Jiang, G.W.; Nie, D.; Chen, H. How to Improve the Market Efficiency of Carbon Trading: A Perspective of China. Renew. Sustain. Energy Rev. 2016, 59, 1229–1245. [Google Scholar] [CrossRef]
- Intergovernmental Panel on Climate Change (IPCC). 2006 IPCC Guidelines for National Greenhouse Gas Inventories; IPCC: Geneva, Switzerland, 2006; Available online: https://www.ipcc.ch/report/2006-ipcc-guidelines-for-national-greenhouse-gas-inventories/ (accessed on 4 April 2025).
- Song, D.Y.; Zhu, W.B.; Wang, B.B. Micro-Level Empirical Study of Enterprises Covered by China’s Carbon Trading Pilots: Carbon Emission Trading, Allowance Allocation Methods, and Green Innovation. China Popul. Resour. Environ. 2021, 31, 37–47. [Google Scholar]
- Nie, Q.Y. Decision-Making Model and Simulation Research on Urban Road Traffic Carbon Trading Mechanism. Ph.D. Dissertation, North China Electric Power University, Beijing, China, 2023. [Google Scholar] [CrossRef]
- Hahn, R.W.; Stavins, R.N. The Effect of Allowance Allocations on Cap-and-Trade System Performance. J. Law Econ. 2011, 54 (Suppl. S4), S267–S294. [Google Scholar] [CrossRef]
- Duan, M.S. Practices of Carbon Market Allowance Allocation Mechanisms at Home and Abroad and Suggestions for Optimization. China Electr. Power Enterp. Manag. 2024, 26–28. [Google Scholar]
- Ellerman, A.D.; Convery, F.J.; de Perthuis, C. Pricing Carbon: The European Union Emissions Trading Scheme; Cambridge University Press: New York, NY, USA, 2010. [Google Scholar]
- Tietenberg, T. Emissions Trading: Principles and Practice, 2nd ed.; Routledge: London, UK, 2010. [Google Scholar]
- Tang, R.; Guo, W.; Oudenes, M.; Li, P.; Wang, J.; Tang, J.; Wang, H. Key Challenges for the Establishment of the Monitoring, Reporting and Verification (MRV) System in China’s National Carbon Emissions Trading Market. Clim. Policy 2018, 18 (Suppl. S1), 106–121. [Google Scholar] [CrossRef]
- Wang, L.; Shao, Y.; Sun, Y.; Wang, Y. Rent-Seeking, Promotion Pressure and Green Economic Efficiency: Evidence from China. Econ. Syst. 2023, 47, 101011. [Google Scholar] [CrossRef]
- Bilotta, S.; Nesi, P. Estimating CO2 Emissions from IoT Traffic Flow Sensors and Reconstruction. Sensors 2022, 22, 3382. [Google Scholar] [CrossRef]
- Dey, B.C.; Ul Husna, A.; Gomes, D.D.; Mia, M.S. Carbon Emission Measurement on Traffic Vehicles of Bangladesh for Monitoring Pollution Using IoT. In Proceedings of the 2023 6th International Conference on Electrical Information and Communication Technology (EICT), Khulna, Bangladesh, 7–9 December 2023; pp. 1–6. [Google Scholar] [CrossRef]
- Liu, J.; Zhang, Z. Integrated Energy Carbon Emission Monitoring and Digital Management System for Smart Cities. Front. Energy Res. 2023, 11, 1221345. [Google Scholar] [CrossRef]
- Elavarasi, K.; Praveen Raj, S.; Raghav Sandeep, P. Carbon Monitoring System Using IoT. In Proceedings of the 2024 10th International Conference on Communication and Signal Processing (ICCSP), Melmaruvathur, India, 12–14 April 2024; pp. 98–103. [Google Scholar] [CrossRef]
- Jeevananthan, P.; Hariharan, S.; Kannan, K.M.; Aadalarasau, T.S.; Kabilan, V. Development of Emission Monitoring and Tracking System Using IoT and Ruby-on-Rails. In Proceedings of the 2024 International Conference on Inventive Computation Technologies (ICICT), Lalitpur, Nepal, 24–26 April 2024; pp. 1806–1810. [Google Scholar] [CrossRef]
- Ju, C.; Shen, Z.; Bao, F.; Wen, Z.; Ran, X.; Yu, C.; Xu, C. Blockchain Traceability System in Complex Application Scenarios: Image-Based Interactive Traceability Structure. Systems 2022, 10, 78. [Google Scholar] [CrossRef]
- Ding, Z.; Zhang, Z.; Zhang, H.S.; Cao, B.; Yin, S.Q.; Dong, J.W.; Xu, L.; Yao, S.M. Analysis of Carbon Emission Characteristics of Railway Transport Enterprises. China Railw. 2024, 108–114. [Google Scholar] [CrossRef]
- Wang, M.; Wang, B.; Abareshi, A. Blockchain Technology and Its Role in Enhancing Supply-Chain Integration Capability and Reducing Carbon Emission: A Conceptual Framework. Sustainability 2020, 12, 10550. [Google Scholar] [CrossRef]
- Wood, G. Ethereum: A Secure Decentralised Generalised Transaction Ledger. Ethereum Project Yellow Paper 151. 2014, pp. 1–32. Available online: https://ethereum.github.io/yellowpaper/paper.pdf (accessed on 4 April 2025).
- Al Sadawi, A.; Madani, B.; Saboor, S.; Ndiaye, M.; Abu-Lebdeh, G. A Comprehensive Hierarchical Blockchain System for Carbon Emission Trading Utilizing Blockchain of Things and Smart Contract. Technol. Forecast. Soc. Change 2021, 173, 121124. [Google Scholar] [CrossRef]
- Tiwari, S.; Sharma, P.; Choi, T.M.; Lim, A. Blockchain and Third-Party Logistics for Global Supply-Chain Operations: Stakeholders’ Perspectives and Decision Roadmap. Transp. Res. Part E Logist. Transp. Rev. 2023, 170, 103012. [Google Scholar] [CrossRef]
- Chen, X.; Hu, D.; Cao, W.; Liang, W.; Xu, X.; Tang, X.; Wang, Y. Pathways of Digital Technologies for Achieving Carbon Neutrality in China’s Energy Sector. Bull. Chin. Acad. Sci. 2021, 36, 1019–1029. [Google Scholar] [CrossRef]
- Zhang, Y.; Wang, L.; Li, X.; Chen, M. A Stackelberg Game-Based Bilevel Optimization Model for Carbon Emission Reduction in Railway Freight Transport. Sustain. Cities Soc. 2023, 95, 104678. [Google Scholar] [CrossRef]
- Baumol, W.J.; Oates, W.E. The Theory of Environmental Policy, 2nd ed.; Cambridge University Press: Cambridge, UK, 1988; pp. 8–12. [Google Scholar]
- Button, K. Transport Economics, 3rd ed.; Edward Elgar Publishing: Cheltenham, UK, 2010; pp. 85–95+150–165. [Google Scholar]
Disclaimer/Publisher’s Note: The statements, opinions and data contained in all publications are solely those of the individual author(s) and contributor(s) and not of MDPI and/or the editor(s). MDPI and/or the editor(s) disclaim responsibility for any injury to people or property resulting from any ideas, methods, instructions or products referred to in the content. |
© 2025 by the authors. Licensee MDPI, Basel, Switzerland. This article is an open access article distributed under the terms and conditions of the Creative Commons Attribution (CC BY) license (https://creativecommons.org/licenses/by/4.0/).


