Gaming Polarisation: Using Agent-Based Simulations as a Dialogue Tool
Abstract
1. Introduction
2. Conceptual Framework
2.1. Role of Democracy in Sustainability
2.2. Applying ABM to Enhance Participation in the Democratic Process
2.3. HUMAT as an Architecture of the Dialogue Tool
2.4. Individual Opinion and Group Categorisation
3. Materials and Methods
3.1. Extension of the HUMAT Architecture
3.1.1. Integration of Group Categorisation
3.1.2. Interplay of Social Influence and Self-Assertiveness
- Conformity: When individuals face a high levels of social influence and low self-assertiveness, they would take a conformity strategy. That is, individuals would conform to social expectations, even if it means they have to compromise their own preferences. The need for social or group approval often drives this behaviour, especially in high-pressure environments where disagreements can lead to social isolation.
- Autonomy: On the contrary, when individuals hold high self-assertiveness, they tend to stick to their own preferences regardless of the external social influences. That is, when social influence weakens, autonomy emerges, which allows individuals to make independent decisions that reflect their true values. This state is usually associated with high self-assertiveness, as individuals confidently uphold their principles.
- Uncertainty: However, the interplay between social influence and self-assertiveness is rarely direct. Sometimes, people may feel internal conflict, where the influence from both external social pressures and internal personal beliefs creates a state of uncertainty and indecision. This state of conflict can be disorienting, as individuals struggle to reconcile their personal preferences with the expectations of those around them. In uncertain situations, individuals usually adopt two strategies [32]: inquiring and signalling, which would be demonstrated in Section 3.2.2.
3.2. Mechanisms of the Extended HUMAT
3.2.1. Individual Opinion Formation
- Experiential needs: This encompasses the direct experience of the situation or an action. This may include factors such as costs and comfort of joining a heating network, visual aspects of windmills, the danger of a car-through park.
- Social needs: In social contexts, people often follow the prevailing social norms in communities and conform to behaviours of others to avoid being socially excluded.
- Values: These values are rooted in a person’s core beliefs and are therefore more stable, less influenced by time, and not directly shaped by personal experiences, such as environmentalism or consumerism.
3.2.2. Individual Behavioural Strategy
- Conformity: When individuals perceive a lower level of self-assertiveness () compared to the threshold (), and a higher level of social influence () compared to the threshold (), that is, when individuals are in the situation of and , they would align their behaviours with the choices of their peers, reflecting a tendency to conform to prevalent social choices.
- Autonomy: Conversely, when self-assertiveness () exceeds the threshold () and social influence () falls below the threshold (), that is, when individuals are in the situation of and , they would stick to their initial choices regardless of the preferences of others, emphasising personal autonomy in decision-making.
- Uncertainty: When individuals are in uncertain situations, where both and exceed or fall below their respective thresholds, that is, when individuals are in the situation of and or and , they experience internal dissonance, which is characterised by cognitive conflict as they struggle to reconcile external social pressures with their personal beliefs. This tension is often manifested as dilemmas, which can be categorised into two main types: social dilemmas and non-social dilemmas [32,43].
- Social Dilemmas: These dilemmas occur when an alternative (can be interpreted as an option, a solution, or a plan) yields satisfaction of any of the experiential needs or values and dissatisfaction of social needs. It corresponds to a situation in which an individual is convinced that an alternative has sufficient pros, but at the same time, they feel secluded from this view because not enough others in the social network choose the same option. For example, a person may be very much in favour of biking in a city and support investments in cycling infrastructure, fulfilling personal health goals and environmental values, yet face social dissatisfaction due to a majority of peers and fellow citizens being very car-minded.
- Non-Social Dilemmas: These involve conflicts that arise from differences in experience or values. An experiential dilemma may emerge when behaviour and opinions satisfy social needs and align with one’s values but do not meet experiential needs, such as the financial costs and inconvenience of joining a heating network. Conversely, value dilemmas may occur when an individual’s behaviour meets experiential and social needs but conflicts with personal values, such as driving to work for comfort and popularity but in conflict with environmental principles.
- Signalling Strategy: This approach promotes exchange of opinions and negotiation by identifying relatively open-minded and more easily persuaded members of the group, thereby reducing feelings of dissonance [45].
- Inquiring Strategy: This strategy requires individuals to actively seek information that reinforces their existing preferences, thereby consolidating their positions and reducing feelings of uncertainty [44].
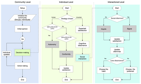
3.3. Decision-Making Process
- Community or Group Level: We can also call it the collective level. At the initial stage in this level, individuals form their initial opinion on proposals (or plans) based on the satisfaction of their experiential needs and values. This stage is crucial, as it sets the foundation for how individuals perceive and evaluate various proposals. The satisfaction derived from three primary types of needs—experiential, social, and values (stated previously in Section 3.2.1) —significantly influences individual initial attitudes. Collectively, this overall satisfaction informs individuals’ opinions and lays the foundations for the subsequent deliberation.
- Individual Level: Once initial opinions are established, individuals must explore the complex interplay of social influence () and self-assertiveness () before making final decisions. Depending on the balance between these factors, individuals may adopt different strategies (stated previously in Section 3.2.2). For instance, a conformity strategy occurs when individuals prioritise group acceptance. Conversely, an autonomy strategy occurs when individuals emphasise personal autonomy, which allows them to stick to their original beliefs despite external pressures. In cases of uncertainty, individuals may experience internal dissonance, which prompts them to further explore their beliefs and external pressures. Once a clear strategy is chosen and action is taken, individuals will update their satisfaction accordingly.
- Interactional Level: When individuals struggle with cognitive dissonance arising from social and non-social dilemmas, they would go into this level, which is aiming at resolving internal conflicts stemming from the impacts of both personal beliefs and external social influences. Individuals mainly utilise two strategies to mitigate cognitive dissonance: the signalling strategy and the inquiring strategy, which are stated previously in Section 3.2.2 [43]. These strategies reflect a motivated effort to align personal beliefs with social dynamics, ultimately resolving dissonance. Following this dissonance-reduction process, individuals update their levels of cognitive dissonance and dilemma status, which informs whether they shift to a preferred alternative (with lower dissonance) or maintain their current stance (choosing the habitual option).
4. Results
4.1. Towards the Dialogue Tool
4.1.1. Purpose of the Dialogue Tool
4.1.2. Design of the Dialogue Tool
4.1.3. Simulation Design
4.1.4. Calibration of Group Attributes and Individual Variables
4.2. Investigation with the Dialogue Tool
4.2.1. Scenario 1: Individual Silence “Silencing” Opposing Opinions
4.2.2. Scenario 2: Self-Assertiveness May Lead to Polarisation
4.2.3. Scenario 3: From Polarisation to Reconciliation
4.2.4. Insights from Comparing the Three Scenarios
- Group decision-making is often affected by outspoken individuals, potentially suppressing the views of silent members. Mechanisms need to be designed to encourage marginal voices to express themselves.
- Simply boosting individual assertiveness may intensify conflict. It is necessary to balance self-expression and group cohesion to avoid community polarisation.
- External intervention can change the public’s position, but it may result in “passive conformity” rather than “active belief”. This requires the establishment of an evaluation system that can simultaneously track behavioural stances (support/opposition) and psychological satisfaction.
4.3. Sensitivity Analysis
4.3.1. Sensitivity of Support and Satisfaction Without Interventions
4.3.2. Sensitivity of Support and Satisfaction with Interventions
5. Discussion
5.1. Summary of the Simulation Results
5.2. Reflections and Recommendations
5.3. Limitations and Future Work
5.4. Conclusions
Supplementary Materials
Author Contributions
Funding
Institutional Review Board Statement
Informed Consent Statement
Data Availability Statement
Acknowledgments
Conflicts of Interest
Abbreviations
| ABM | Agent-based modelling |
| DI | Democratic innovation |
| PM | Participatory modelling |
| SI | Social influence |
| SA | Self-assertiveness |
References
- Restrepo-Mieth, A.; Perry, J.; Garnick, J.; Weisberg, M. Community-based participatory climate action. Glob. Sustain. 2023, 6, e14. [Google Scholar] [CrossRef]
- Chopra, S.S.; Senadheera, S.S.; Dissanayake, P.D.; Withana, P.A.; Chib, R.; Rhee, J.H.; Ok, Y.S. Navigating the challenges of environmental, social, and governance (ESG) reporting: The path to broader sustainable development. Sustainability 2024, 16, 606. [Google Scholar] [CrossRef]
- Lozano, R. Resistance to sustainability change in organisations and strategies to overcome it. In Organisational Change Management for Sustainability; Springer Nature: Cham, Switzerland, 2024; pp. 129–156. [Google Scholar]
- DESA. United Nations Department of Economic and Social Affairs: Inequality in a Rapidly Changing World. World Social Report. 2020. Available online: https://desapublications.un.org/publications/world-social-report-2020-inequality-rapidly-changing-world (accessed on 1 October 2024).
- Revez, A.; Dunphy, N.; Harris, C.; Rogan, F.; Byrne, E.; McGookin, C.; Bolger, P.; Ó Gallachóir, B.; Barry, J.; Ellis, G.; et al. Mapping emergent public engagement in societal transitions: A scoping review. Energy, Sustain. Soc. 2022, 12, 2. [Google Scholar] [CrossRef]
- Flache, A.; Mäs, M.; Feliciani, T.; Chattoe-Brown, E.; Deffuant, G.; Huet, S.; Lorenz, J. Models of social influence: Towards the next frontiers. J. Artif. Soc. Soc. Simul. 2017, 20, 2. [Google Scholar] [CrossRef]
- Rainer, H.; Krause, U. Opinion dynamics and bounded confidence: Models, analysis and simulation. J. Artif. Soc. Soc. Simul. 2002, 5, 3. [Google Scholar]
- Liu, S.; Wen, H. Agent-based modelling of polarised news and opinion dynamics in social networks: A guidance-oriented approach. J. Complex Netw. 2024, 12, cnae028. [Google Scholar] [CrossRef]
- Pogson, M.; Nicholls, T. Agent-based modelling of diversity, new information and minority groups in opinion formation. Comput. Commun. Res. 2024, 6, 1. [Google Scholar] [CrossRef]
- Siedlecki, P.; Szwabiński, J.; Weron, T. The interplay between conformity and anticonformity and its polarising effect on society. J. Artif. Soc. Soc. Simul. 2016, 19, 9. [Google Scholar] [CrossRef]
- Bommel, P.; Becu, N.; Le Page, C.; Bousquet, F. Cormas: An agent-based simulation platform for coupling human decisions with computerized dynamics. In Simulation and Gaming in The Network Society; Springer: Singapore, 2016; pp. 387–410. [Google Scholar]
- Le Page, C.; Becu, N.; Bommel, P.; Bousquet, F. Participatory agent-based simulation for renewable resource management: The role of the cormas simulation platform to nurture a community of practice. J. Artif. Soc. Soc. Simul. 2012, 15, 16. [Google Scholar] [CrossRef]
- Barreteau, O.; Bousquet, F.; Attonaty, J.M. Role-playing games for opening the black box of multi-agent systems: Method and lessons of its application to Senegal River Valley irrigated systems. J. Artif. Soc. Soc. Simul. 2001, 4, 5. [Google Scholar]
- Belfrage, M.; Lorig, F.; Davidsson, P. Simulating change—A systematic literature review of agent-based models for policy-making. In Proceedings of the 2024 Annual Modeling and Simulation Conference (ANNSIM), Washington, DC, USA, 20–23 May 2024. [Google Scholar]
- DeAngelis, D.L.; Diaz, S.G. Decision-making in agent-based modelling: A current review and future prospectus. Front. Ecol. Evol. 2019, 6, 237. [Google Scholar] [CrossRef]
- Nugroho, S.; Uehara, T. Systematic review of agent-based and system dynamics models for social-ecological system case studies. Systems 2023, 11, 530. [Google Scholar] [CrossRef]
- Neal, Z.P.; Lawlor, J.A. Agent-based models. In Handbook of Methodological Approaches to Community-Based Research: Qualitative, Quantitative, and Mixed Methods; Jason, L., Glenwick, D., Eds.; Oxford University Press: Oxford, UK, 2016; pp. 197–206. [Google Scholar]
- Vuthi, P.; Peters, I.; Sudeikat, J. Agent-based modelling (ABM) for urban neighbourhood energy systems: Literature review and proposal for an all integrative ABM approach. Energy Inform. 2022, 5 (Suppl. S4), 55. [Google Scholar] [CrossRef]
- Jager, W.; Wang, S. Simulations as a Dialogue Tool: Strengthening Community Engagement and Local Democratic Processes. In Conference of the European Social Simulation Association; Springer Nature: Cham, Switzerland, 2023; pp. 107–119. [Google Scholar]
- Selje, T.; Islam, R.; Heinz, B. An Assessment of Agent-Based Modelling Tools for Community-Based Adaptation to Climate Change. Appl. Sci. 2024, 14, 11264. [Google Scholar] [CrossRef]
- Pickering, J.; Hickmann, T.; Bäckstrand, K.; Kalfagianni, A.; Bloomfield, M.; Mert, A.; Ransan-Cooper, H.; Lo, A.Y. Democratising sustainability transformations: Assessing the transformative potential of democratic practices in environmental governance. Earth Syst. Gov. 2022, 11, 100131. [Google Scholar] [CrossRef]
- Willis, R.; Curato, N.; Smith, G. Deliberative democracy and the climate crisis. Wiley Interdiscip. Rev. Clim. Change 2022, 13, e759. [Google Scholar] [CrossRef]
- Campos, I.; Fuchs, D.; Repo, P.; Jager, W.; Klöckner, C.; Wang, S.; Lamas, D.; Cots, F.; Barchiesi, E.; Löfström, E.; et al. What roles can democracy labs play in co-creating democratic innovations for sustainability? Socio-Ecol. Pract. Res. 2024, 6, 367–380. [Google Scholar] [CrossRef]
- Butler, J.R.A.; Wise, R.M.; Skewes, T.D.; Bohensky, E.L.; Peterson, N.; Suadnya, W.; Yanuartati, Y.; Handayani, T.; Habibi, P.; Puspadi, K.; et al. Integrating top-down and bottom-up adaptation planning to build adaptive capacity: A structured learning approach. Coast. Manag. 2015, 43, 346–364. [Google Scholar] [CrossRef]
- Geissel, B. Democratic innovations in Europe. In Handbook of Democratic Innovation and Governance; Edward Elgar Publishing: Cheltenham, UK, 2019; pp. 404–420. [Google Scholar]
- Giannelos, K. Democratic innovation in Europe: Conditions for ethical participatory practices. In Participatory and Digital Democracy at the Local Level: European Discourses and Practices; Springer: Cham, Switzerlans, 2023; pp. 379–402. [Google Scholar]
- Voinov, A.; Kolagani, N.; McCall, M.K.; Glynn, P.D.; Kragt, M.E.; Ostermann, F.O.; Pierce, S.A.; Ramu, P. Modelling with stakeholders–next generation. Environ. Model. Softw. 2016, 77, 196–220. [Google Scholar] [CrossRef]
- Robinson, K.F.; Fuller, A.K. Participatory modelling and structured decision making. In Environmental Modelling with Stakeholders: Theory, Methods, and Applications; Springer: Cham, Switzerland, 2017; pp. 83–101. [Google Scholar]
- Abar, S.; Theodoropoulos, G.K.; Lemarinier, P.; O’Hare, G.M. Agent-based modelling and simulation tools: A review of the state-of-art software. Comput. Sci. Rev. 2017, 24, 13–33. [Google Scholar] [CrossRef]
- Taillandier, P.; Grignard, A.; Marilleau, N.; Philippon, D.; Huynh, Q.N.; Gaudou, B.; Drogoul, A. Participatory modelling and Simulation with the GAMA Platform. J. Artif. Soc. Soc. Simul. 2019, 22, 3. [Google Scholar] [CrossRef]
- Wimolsakcharoen, W.; Dumrongrojwatthana, P.; Le Page, C.; Bousquet, F.; Trébuil, G. An agent-based model to support community forest management and non-timber forest product harvesting in northern Thailand. Socio-Environ. Syst. Model. 2021, 3, 17894. [Google Scholar] [CrossRef]
- Jager, W.; Antosz, P.; Li, T.; Polhill, G.; Szczepanska, T.; Wang, S. HUMAT: An Integrated Framework for Modelling Individual Motivations, Social Exchange and Network Dynamics. J. Artif. Soc. Soc. Simul. 2025, 28, 4. [Google Scholar] [CrossRef]
- Nyborg, K.; Anderies, J.M.; Dannenberg, A.; Lindahl, T.; Schill, C.; Schlüter, M.; Adger, W.N.; Arrow, K.J.; Barrett, S.; Carpenter, S.; et al. Social norms as solutions. Science 2016, 354, 42–43. [Google Scholar] [CrossRef] [PubMed]
- Harmon-Jones, E.; Mills, J. An introduction to cognitive dissonance theory and an overview of current perspectives on the theory. In Cognitive Dissonance: Re-Examining a Pivotal Theory in Psychology; American Psychological Association: Washington, DC, USA, 2019; pp. 3–24. [Google Scholar]
- Bouman, L.; Antosz, A.; Jager, W.; Polhill, J.G.; Salt, D.; Scalco, A.; Alonso-Betanzos, A.; Sánchez-Maroño, N.; Guijarro-Berdiñas, B.; Rodríguez, A. Reports on scenario development and experiments for selected cases. In SMARTEES Project, Deliverable 7.4; 2021; Available online: https://local-social-innovation.eu/resources/deliverables/ (accessed on 1 October 2024).
- Hornsey, M.J. Social identity theory and self-categorisation theory: A historical review. Soc. Personal. Psychol. Compass 2008, 2, 204–222. [Google Scholar] [CrossRef]
- Ishii, A.; Okano, N.; Nishikawa, M. Social simulation of intergroup conflicts using a new model of opinion dynamics. Front. Phys. 2021, 9, 640925. [Google Scholar] [CrossRef]
- Cialdini, R.B.; Goldstein, N.J. Social influence: Compliance and conformity. Annu. Rev. Psychol. 2004, 55, 591–621. [Google Scholar] [CrossRef]
- Ach, J.S.; Pollmann, A. Self-Confidence, Self-Assertiveness, and Self-Esteem: The Triple S Condition of Personal Autonomy. In Thick (Concepts of) Autonomy: Personal Autonomy in Ethics and Bioethics; Springer: Cham, Switzerland, 2022; pp. 53–65. [Google Scholar]
- Groh-Samberg, O.; Schröder, T.; Speer, A. Social milieus and social integration. From theoretical considerations to an empirical model. KZfSS Cologne J. Sociol. Soc. Psychol. 2023, 75, 305–329. [Google Scholar] [CrossRef]
- Schwarz, N.; Ernst, A. Agent-based modelling of the diffusion of environmental innovations—An empirical approach. Technol. Forecast. Soc. Change 2009, 76, 497–511. [Google Scholar] [CrossRef]
- Miller, V.D.; Johnson, J.R.; Grau, J. Antecedents to willingness to participate in a planned organizational change. J. Appl. Commun. Res. 1994, 22, 59–80. [Google Scholar] [CrossRef]
- Antosz, P.; Jager, W.; Polhill, G.; Salt, D.; Alonso-Betanzos, A.; Sánchez-Maroño, N.; Guijarro- Berdiñas, B.; Rodrígue, A. Simulation model implementing different relevant layers of social innovation, human choice behaviour and habitual structures report describing the theoretical principles of the model and justification and clarification of assumptions used. In SMARTEES Deliverable 7.2; 2019; Available online: https://local-social-innovation.eu/resources/deliverables/ (accessed on 1 October 2024).
- McGrath, A. Dealing with dissonance: A review of cognitive dissonance reduction. Soc. Personal. Psychol. Compass 2017, 11, e12362. [Google Scholar] [CrossRef]
- Monteserin, A.; Amandi, A. Whom should I persuade during a negotiation? An approach based on social influence maximization. Decis. Support Syst. 2015, 77, 1–20. [Google Scholar] [CrossRef]
- Merkley, E.; Cutler, F.; Quirk, P.J.; Nyblade, B. Having their say: Authority, voice, and satisfaction with democracy. J. Politics 2019, 81, 848–861. [Google Scholar] [CrossRef]
- Gardikiotis, A. Minority influence. Soc. Personal. Psychol. Compass 2011, 5, 679–693. [Google Scholar] [CrossRef]
- Ross Arguedas, A.; Robertson, C.; Fletcher, R.; Nielsen, R. Echo chambers, filter bubbles, and polarisation: A literature review. Reuters Inst. Study J. 2022. Available online: https://reutersinstitute.politics.ox.ac.uk/echo-chambers-filter-bubbles-and-polarisation-literature-review (accessed on 1 October 2024).
- Carmen, E.; Fazey, I.; Caniglia, G.; Anthony, J.; Penny, L. The social dynamics in establishing complex community climate change initiatives: The case of a community fridge in Scotland. Sustain. Sci. 2022, 17, 259–273. [Google Scholar] [CrossRef]
- Moussaïd, M.; Kämmer, J.E.; Analytis, P.P.; Neth, H. Social influence and the collective dynamics of opinion formation. PLoS ONE 2013, 8, e78433. [Google Scholar] [CrossRef]
- Noelle-Neumann, E. The spiral of silence a theory of public opinion. J. Commun. 1974, 24, 43–51. [Google Scholar] [CrossRef]
- Rostbøll, C.F. Polarisation and the democratic system: Kinds, reasons, and sites. Perspect. Politics 2024, 23, 76–92. [Google Scholar] [CrossRef]
- Čehajić-Clancy, S.; Halperin, E. Advancing research and practice of psychological intergroup interventions. Nat. Rev. Psychol. 2024, 3, 574–588. [Google Scholar] [CrossRef]
- Van de Kerkhof, M. Making a difference: On the constraints of consensus building and the relevance of deliberation in stakeholder dialogues. Policy Sci. 2006, 39, 279–299. [Google Scholar] [CrossRef]
- Sun, Z.; Lorscheid, I.; Millington, J.D.; Lauf, S.; Magliocca, N.R.; Groeneveld, J.; Balbi, S.; Nolzen, H.; Müller, B.; Schulze, J.; et al. Simple or complicated agent-based models? A complicated issue. Environ. Model. Softw. 2016, 86, 56–67. [Google Scholar] [CrossRef]
- Antosz, P.; Szczepanska, T.; Bouman, L.; Polhill, J.G.; Jager, W. Sensemaking of causality in agent-based models. Int. J. Soc. Res. Methodol. 2022, 25, 557–567. [Google Scholar] [CrossRef]












| Group | Group Pink | Group Blue |
|---|---|---|
| Number of individuals | 35 | 5 |
| Vocalisation | 0.4 | 1 |
| Openness to change | 0.4 | 1 |
| Assertiveness | 0.1 | 1 |
| Parameter | Description | Distribution | Value |
|---|---|---|---|
| Importance of experiential needs | Constant | & | |
| Importance of individuals’ value need | Constant | & | |
| Importance of individuals’ social need | Dynamic | Social influence ∈ [0, 1] | |
| Vocalisation at individual level | Constant | & | |
| Experiential satisfaction of individuals in Group Pink from being opposing | Dynamic | & | |
| Value satisfaction of individuals in Group Pink from being opposing | Dynamic | & | |
| Experiential satisfaction of individuals in Group Pink from being supportive | Dynamic | & | |
| Value satisfaction of individuals in Group Pink from being supportive | Dynamic | & | |
| Self-assertiveness of individuals in Group Pink | Constant | & | |
| Experiential satisfaction of individuals in Group Blue from being opposing | Dynamic | & | |
| Value satisfaction of individuals in Group Blue from being opposing | Dynamic | & | |
| Experiential satisfaction of individuals in Group Blue from being supportive | Dynamic | & | |
| Value satisfaction of individuals in Group Blue from being supportive | Dynamic | & | |
| Self-assertiveness of individuals in Group Blue | Constant | & |
| Group | Group Pink | Group Blue |
|---|---|---|
| Number of individuals | 20 | 20 |
| Vocalisation | 0.4 | 0.6 |
| Openness to change | 0.4 | 0.6 |
| Assertiveness | 0.2 | 0.2 |
Disclaimer/Publisher’s Note: The statements, opinions and data contained in all publications are solely those of the individual author(s) and contributor(s) and not of MDPI and/or the editor(s). MDPI and/or the editor(s) disclaim responsibility for any injury to people or property resulting from any ideas, methods, instructions or products referred to in the content. |
© 2025 by the authors. Licensee MDPI, Basel, Switzerland. This article is an open access article distributed under the terms and conditions of the Creative Commons Attribution (CC BY) license (https://creativecommons.org/licenses/by/4.0/).
Share and Cite
Wang, S.; Jager, W. Gaming Polarisation: Using Agent-Based Simulations as a Dialogue Tool. Sustainability 2025, 17, 4341. https://doi.org/10.3390/su17104341
Wang S, Jager W. Gaming Polarisation: Using Agent-Based Simulations as a Dialogue Tool. Sustainability. 2025; 17(10):4341. https://doi.org/10.3390/su17104341
Chicago/Turabian StyleWang, Shaoni, and Wander Jager. 2025. "Gaming Polarisation: Using Agent-Based Simulations as a Dialogue Tool" Sustainability 17, no. 10: 4341. https://doi.org/10.3390/su17104341
APA StyleWang, S., & Jager, W. (2025). Gaming Polarisation: Using Agent-Based Simulations as a Dialogue Tool. Sustainability, 17(10), 4341. https://doi.org/10.3390/su17104341

