Next Article in Journal
Exploring External Costs on the Example of Sea–Land Transport Chains of Refrigerated Cargo Between Spain and Poland
Previous Article in Journal
Executive Accountability Pressure and Green Innovation: Evidence from China
 
 
Font Type:
Arial Georgia Verdana
Font Size:
Aa Aa Aa
Line Spacing:
Column Width:
Background:
Article

Assessing the Implementation of Wellbeing Rating Systems Among Architectural Firms for Commercial Office Building

1
Department of Architecture and Building Science, College of Architecture and Planning, King Saud University, Riyadh 11574, Saudi Arabia
2
Design School, Herberger Institute for Design and the Arts, Arizona State University, Tempe, AZ 85287, USA
3
Department of Interior Desing, College of Architecture Engineering and Digital Design, Dar Al Uloom University, Riyadh 13314, Saudi Arabia
*
Author to whom correspondence should be addressed.
Sustainability 2025, 17(1), 163; https://doi.org/10.3390/su17010163
Submission received: 6 December 2024 / Revised: 26 December 2024 / Accepted: 27 December 2024 / Published: 28 December 2024

Abstract

Human health and wellbeing in the field of design have been a rising focus in the last decade due to the growing recognition of the built environment’s impact on occupant health and productivity. This study aims to assess the implementation of wellbeing rating systems among architectural firms for commercial office buildings, focusing on designers’ perceptions, challenges, and experiences in incorporating these systems. A mixed-methods approach will be used, combining quantitative surveys and qualitative interviews to gather data from a sample of designers working on commercial office building projects. The quantitative survey will assess designers’ knowledge of wellbeing rating systems. The qualitative interviews will investigate designers’ understanding and awareness of wellbeing rating systems, motivations for using them, and challenges they face during implementation. This study aims to identify potential areas for improvement and recommend strategies to enhance the successful integration of wellbeing rating systems into design practices, ultimately contributing to healthier and more sustainable commercial buildings. Also, findings reveal that 36% of architectural firms in Riyadh expressed an interest in adopting the WELL Building Standard (WELL). Contributing to the existing body of knowledge by shedding light on the level of adoption of wellbeing rating systems among designers in Riyadh, Saudi Arabia, providing current challenges and strategies recommendations that are essential in shaping building regulations, guidelines, and tools related to occupant wellbeing.

1. Introduction

The built environment significantly impacts human health and wellbeing, making it crucial to design spaces that promote positive health outcomes. Among the various frameworks developed to guide such designs, the WELL Building Standard has emerged as a comprehensive approach to ensuring healthy and sustainable building environments. However, critical knowledge gap in understanding the implementation of wellbeing rating systems, particularly the WELL Building Standard, within Saudi Arabia’s architectural industry. While global frameworks for wellbeing in design are gaining traction, limited research exists on their applicability and integration in the region’s unique context. Furthermore, this study addresses the research question: What is the status of the implementation of wellbeing rating systems, particularly the WELL Building Standard, among architectural firms in Riyadh, Saudi Arabia, and what challenges and opportunities exist in this context? This question is particularly relevant for Saudi Arabia, a rapidly developing economy undergoing significant urban transformation. As the nation strives to achieve its Vision 2030 goals, incorporating wellbeing-focused design frameworks is essential to creating sustainable and health-promoting environments. Understanding the current adoption levels, perceptions, and barriers can provide actionable insights for policymakers, designers, and industry stakeholders to enhance the integration of such systems, ultimately contributing to healthier and more productive urban spaces.
Additionally, the research aims to assess the current level of adoption and implementation of the WELL Building Standard among architectural firms in Riyadh, focusing on commercial office buildings. Through a mixed-methods approach, it explores designers’ perceptions, motivations, and challenges related to integrating these standards into their practices. Additionally, focusing on utilizing the WELL Building Standard as a framework to explore its relevance compared to other rating systems and assess its implementation among architectural firms in commercial office buildings in Riyadh. By examining the application of WELL standards, this study aims to highlight the benefits and challenges of adopting such a holistic approach to building design and its potential to enhance the health and productivity of occupants in a rapidly evolving urban landscape.

1.1. Built Environment and Wellbeing

Architecture plays a significant role in influencing human wellbeing [1], where the area of architecture, which explores how the built environment affects individuals, has been gaining more attention in the last decade [2]. This recognition signifies a growing awareness of the importance of Architecture that contributes to people’s overall sense of wellbeing. In the context of a changing global economy and technological advancements, the acceleration of new methods, designs, and products in architecture has been driven by evolving consumer needs and global competition [3]. This rapid evolution necessitates a human-centered approach to design that prioritizes wellbeing and sustainability. However, research encompassing building science, environmental psychology, design, and architecture indicates that various building interventions can indeed promote human health and wellbeing in diverse settings [4]. Moreover, the noticeable shift towards emphasizing subjective wellbeing (psychological) over objective (physical) wellbeing underscores the importance of design in facilitating activities that enhance people’s subjective wellbeing [5]. Additionally, the concept of critical regionalism in architecture underscores the importance of balancing global architectural language with local climate and culture to create meaningful and contextually relevant designs [6]. Moreover, social sustainability in architecture is being redefined to encompass elements like psychological needs and human wellbeing, stressing the necessity of a comprehensive approach to sustainability in architectural design [7]. In addition, incorporating environment-behavior knowledge specific to cultural contexts in architectural design can enhance social aspects of wellbeing [8].
Architecture significantly impacts human wellbeing through various mechanisms. Research indicates that the design of buildings can affect human health due to the increasing amount of time individuals spend indoors [9]. The built environment influences health behaviors, disease transmission dynamics, and overall health [10]. Architectural design can shape the microbiology of indoor spaces, impacting human health and wellbeing [11] and aiding in wayfinding [1]. Moreover, integrating natural elements into building design reduces self-rumination and enhances psychological wellbeing [12]. The interaction between neuroscience and architecture can lead to evidence-based design principles promoting health and wellbeing [13]. Additionally, traditional Indigenous building structures offer insights into promoting environmental wellbeing through architectural design [14]. Incorporating traditional knowledge about the land and the human-environment connection can benefit current and future generations. Biophilic design, focusing on creating habitats that enhance human health and wellbeing, stresses the importance of integrating nature into architectural spaces [15].
Furthermore, architectural elements such as allowing natural light to enter spaces can influence circadian rhythms and directly impact human health and wellbeing [16]. The exploration of adaptive architecture also shows promise in enhancing wellbeing, therapy, and sports by fostering synchrony among occupants [17]. Additionally, factors like access to technology, community and social environments, lifestyle, and social inclusion have been recognized as determinants of human wellbeing [18]. Recognizing the benefits of wellbeing is essential for developing effective interventions that promote wellbeing, especially as wellbeing becomes increasingly important [19]. Current literature has predominantly focused on its correlation with healthcare services rather than wellbeing [20]. Enhancements in healthcare-built environments that prioritize patients have been demonstrated to positively influence occupants’ outcomes, underscoring the significance of design in settings [21]. Moreover, the integration of participatory arts programs and bio-inspired design in architecture can also contribute to ecological restoration and psychological wellbeing, demonstrating the potential of design to address environmental and human wellbeing concerns [22,23]. The intersection of architecture, climate, and experienced wellbeing is an emerging research area that can guide future studies on designing environments that promote wellbeing [24,25].

1.2. Physical and Phycological Effect

Poor indoor environmental conditions have been associated with adverse effects on physical and psychological health, emphasizing the importance of considering environmental factors in promoting wellbeing [26]. However, one of the common results of not considering occupants’ wellbeing is seen as Sick Building Syndrome. SBS is a term used to describe a collection of symptoms experienced by individuals who spend time in a building, typically an office or other indoor environment, without a clear identifiable cause [27]. These symptoms can include headaches, dizziness, fatigue, eye irritation, respiratory issues, and skin problems [28]. SBS is often associated with poor indoor air quality, which can be influenced by factors such as inadequate ventilation, uncomfortable humidity, high levels of volatile organic compounds (VOCs), excessive carbon dioxide levels, dust, and mold [29,30] have shown that SBS can impact productivity and the wellbeing of individuals working in affected buildings [31,32] address the issues related to SBS, the concept of “healthy buildings” has emerged in the literature [33]. Healthy buildings are designed to promote the wellbeing and health of their occupants by ensuring good indoor air quality, appropriate ventilation, adequate natural light, and comfortable thermal conditions [34]. These buildings aim to create a supportive environment that enhances occupant health and productivity.
Researchers have highlighted the importance of considering both environmental factors, such as indoor air quality and building materials, and personal factors in the prevalence and incidence of SBS [30]. However, psychological factors have been suggested to play a role in the reporting of building-related symptoms associated with SBS [35]. Efforts to mitigate SBS and promote healthy buildings include regular maintenance of building equipment, proper cleaning practices, and the use of materials that do not emit harmful substances [36]. Designing buildings with features that mimic natural environments, known as biomimicry architecture, is also being explored as a way to create healthier indoor spaces [34]. The psychological impact of architecture on wellbeing is a multifaceted area that involves various factors influencing individuals’ mental health and overall sense of wellness. Research in psychology, social sciences, and medicine has shed light on different aspects that contribute to psychological wellbeing. Additionally, the positive psychology of sustainability has linked sustainability efforts to wellbeing, emphasizing the importance of environmental considerations in promoting mental wellness [37]. This underscores the holistic approach needed to address psychological wellbeing, incorporating environmental, social, and individual factors. For example, in museums, engagement with artworks and cultural experiences has been associated with positive effects on visitors’ psychological wellbeing, suggesting the therapeutic potential of art and cultural engagement [38]. This underscores the importance of cultural spaces in promoting mental wellness and emotional experiences.
Overall, the synthesis of these diverse studies underscores the intricate relationship between various factors, including design, personal beliefs, creative activities, social support, and cultural engagement, in shaping individuals’ psychological wellbeing. By considering these multifaceted influences, a more comprehensive approach can be adopted to promote mental health and overall wellbeing through architectural interventions where architecture plays a multifaceted role in shaping human wellbeing across various settings, from physical health to mental wellbeing. Also, recent trends in architecture reflect a growing emphasis on subjective wellbeing, social sustainability, ethical considerations, and the emotional impact of design on individuals. These developments underscore the importance of creating spaces that not only function effectively but also promote human wellbeing.

1.3. Wellbeing Rating Systems

Wellness assessments have evolved significantly over the years and were initially focused on basic physical health indicators [39]. However, with advancements in technology and research, modern wellness has expanded to encompass a broader spectrum of factors that contribute to overall wellbeing, including mental health, emotional stability, social connections, and lifestyle choices [39]. Moreover, the intricate connections between health and the features of the built environment necessitate a holistic approach and interdisciplinary actions. However, until recently, these connections have primarily been tackled using limited approaches often focused on technology, such as energy efficiency or carbon reduction [40]. Also, understanding how environmental factors impact biological systems has contributed to the development of holistic wellness assessment tools that consider both internal and external influences on health and wellbeing. Moreover, in the realm of technology, the advancement in measuring tools and affordability made it accessible and by exploring new technologies, wellness assessment can continue to evolve and adapt to changing societal needs and scientific discoveries.
At present, the WELL Building Standard and Fitwel Standard are the two prominent frameworks that focus on promoting health and wellbeing in buildings. The WELL Building Standard, developed by the International WELL Building Institute (IWBI) in 2013, is a performance-based system for measuring, certifying, and monitoring features of the built environment that impact human health and wellbeing [41]. On the other hand, Fitwel is a building certification system that optimizes buildings to support health and wellbeing, which was established in 2014. Both standards share the common goal of enhancing the health and wellbeing of building occupants, but they differ in their approaches and focus areas. The WELL Building Standard places a strong emphasis on various aspects such as air, water, nourishment, light, fitness, comfort, and mind [42]. It addresses a wide range of factors that can influence health outcomes, including indoor air quality, lighting design, access to healthy food, physical activity opportunities, and mental health support within the built environment [41]. In contrast, Fitwel focuses on strategies related to occupant health behaviors and building policies that can positively impact health, such as promoting stair use, providing access to healthy food options, and supporting mental wellbeing. While both standards aim to ensure that buildings contribute positively to the health and wellbeing of their occupants., the WELL Building Standard is more comprehensive and detailed in its requirements, covering a broader spectrum of health-related aspects within the built environment. Fitwel, on the other hand, is more focused on specific health-promoting strategies and policies that can be implemented in various types of buildings to support the wellbeing of occupants.
Additionally, adopting wellbeing rating systems ensures the implementation of human health and wellbeing with related standards. However, parties such as architectural firms encounter various obstacles in adopting wellbeing standards. These challenges arise from technological, organizational, and environmental factors in some cases. A significant barrier is the slow uptake of Building Information Modeling (BIM) within architectural firms [43]. BIM adoption is essential for sustainable design management, yet many firms have been hesitant to fully integrate it, particularly in sustainable building design contexts [44]. Extensive research on barriers to BIM adoption has identified challenges faced by different stakeholders in the construction industry, including designers, quantity surveying firms, manufacturers, contractors, and asset management firms [45].
Moreover, the delay in BIM adoption in both developing and developed countries underscores a broader issue within the Architecture, Engineering, and Construction (AEC) [46,47] indicate that firms in developing countries may engage in marketing-related activities without formally adopting them, revealing a gap between practice and formal standards adoption [48]. This disparity can hinder the assimilation of new standards like the WELL building standards. Additionally, the complexity and scale of large urban projects that incorporate exceptional architecture present further challenges for architectural and engineering firms [49]. The high expectations and intricacies involved in such projects can discourage firms from promptly embracing new standards like the WELL building standards. Furthermore, a lack of awareness and expertise in practices, along with the significant resource intensity required for implementing new standards, can impede adoption [50]. Furthermore, the evolution of wellness rating systems reflects a shift towards a more holistic and personalized approach to assessing and improving individuals’ wellbeing. By incorporating multidimensional factors, leveraging technological advancements, and considering specific health conditions, modern wellness rating systems aim to provide comprehensive insights that empower individuals to make informed decisions about their health and lifestyle choices.
Finally, the WELL Building Standard (WELL) is increasingly recognized as the most comprehensive framework for promoting health and wellbeing in building environments. WELL integrates a holistic approach that encompasses critical health-related aspects such as indoor air quality, thermal comfort, visual and acoustic comfort, and ergonomics. Additionally, WELL uniquely includes rigorous scientific and medical research, particularly in areas such as nutrition, feeling, and behavioral health, to create environments that foster overall wellbeing and [51,52,53,54]. Its detailed guidelines and measurable performance-based methods ensure a more thorough and effective approach to occupant’s physical, psychological, and mental health. Additionally, the implementation requires design and operational considerations, ultimately leading to the use of the WELL Building Standard for this research as a framework to explore its relevance compared to other rating systems and assess its implementation among architectural firms in commercial office buildings in Riyadh, Saudi Arabia.

2. Methodology

This study employed a mixed-methods approach, specifically utilizing an explanatory sequential design [55], to assess the implementation of wellbeing rating systems among architectural firms designing commercial offices in Riyadh. To answer the research’s main question on the status of wellbeing rating systems, particularly the WELL Building Standard, implemented by architectural firms in Riyadh for commercial office buildings. Also, what are the challenges, perceptions, and opportunities associated with their adoption? Moreover, according to Yin, a case study is suitable when the case is critical, extreme, or unique [56]. Riyadh, the capital city of Saudi Arabia, was selected as the case study site due to its rapid urbanization and development. The city’s significance as a central hub for business and architecture in the country makes it an interesting location to investigate the implementation of wellbeing rating systems in commercial office buildings. Riyadh’s diverse range of architectural firms and ongoing construction projects provide a rich context for exploring the adoption and impact of these rating systems. However, this study focused on comparing the WELL Building Standard with eleven other rating systems, including Mostadam (local), Estidama Pearl (regional), and international systems such as Fitwel, Green Mark, BREEAM, Green Star, LEED, Green Globes, BEAM Plus, and the Living Building Challenge (LBC). The WELL Building Standard was selected for its comprehensive approach to enhancing health and wellness in buildings, covering aspects such as air, water, nourishment, light, fitness, comfort, and mind. Although Mostadam, a local rating system similar to LEED, is already regulated and implemented in Saudi Arabia, this research aimed to specifically explore the adoption and impact of the WELL Building Standard within Riyadh’s architectural industry. This focus allowed for a detailed assessment of the international WELL standard’s effectiveness and relevance in the local context.

2.1. Study Procedures

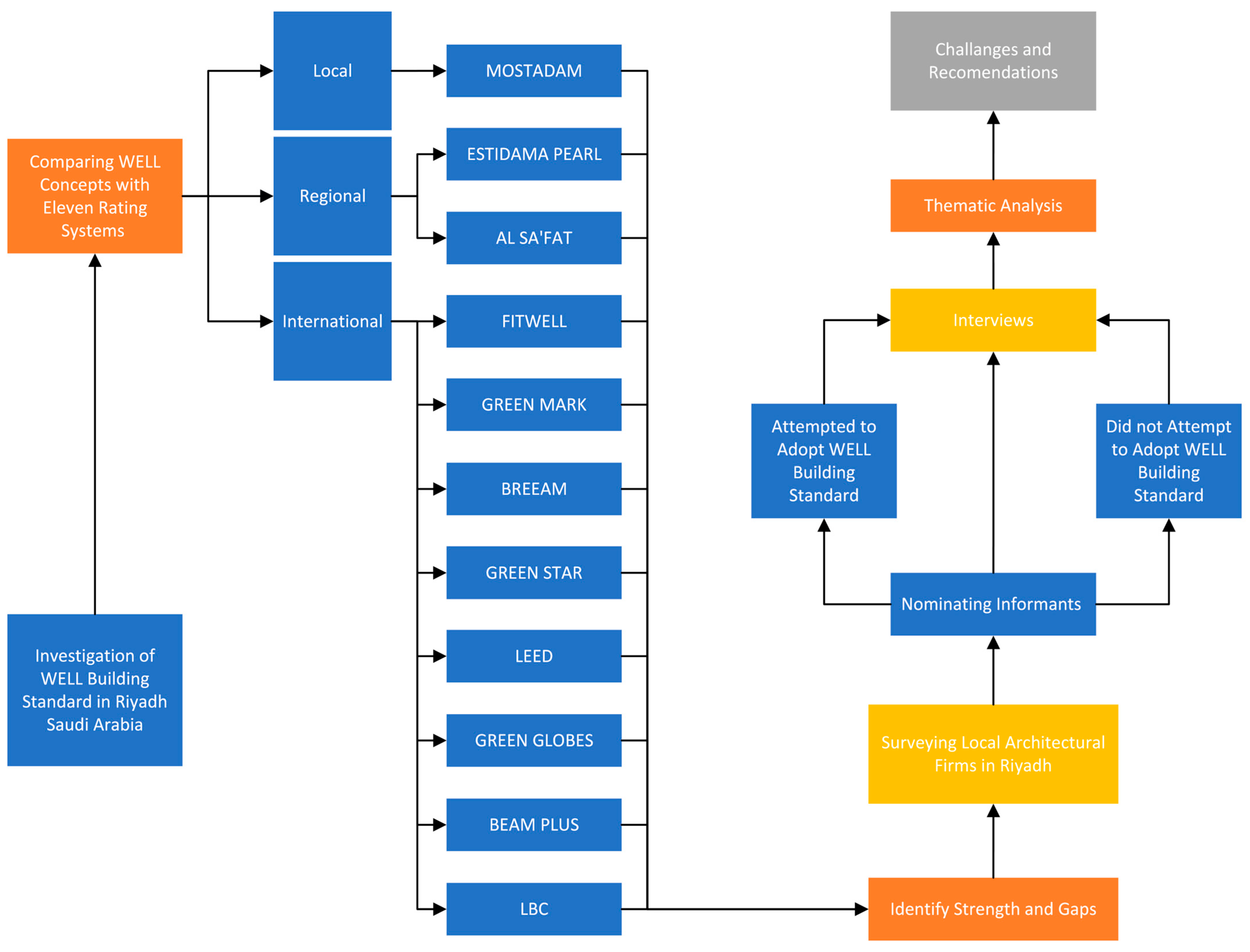
The research process involved two distinct phases: quantitative data collection and analysis, followed by qualitative data collection and analysis. Figure 1 illustrates the procedures followed in this study to investigate the WELL Building Standard in Riyadh, Saudi Arabia. It begins with comparing the WELL Building Standard with eleven local, regional, and international rating systems. This study then identifies strengths and gaps by surveying local architectural firms, categorizing them based on their attempts to adopt the WELL Standard. Nominated informants from these firms participate in semi-structured interviews, the data from which undergoes thematic analysis. The process concludes with the identification of challenges and recommendations for improving the implementation of the WELL Standard.

2.1.1. Quantitative Phase

The first phase of the research involved a quantitative method, utilizing a survey to gather data from architectural firms based in Riyadh. All currently licensed architectural firms designing commercial office buildings were the target. However, 10–20% was the chosen sample percentage, with 200 surveys distributed. The contacts were provided publicly from the Saudi Council of Engineers website. Only a total of 107 firms completed the survey, and from those responses, it served as a tool to identify which firms had implemented the WELL Building Standard. The survey also aimed to nominate firms for the subsequent qualitative phase. Among the respondents, 38 firms (35.5%) indicated that they had attempted to implement the WELL Building Standard, but only 15 firms (39.4% of those who adopted WELL) agreed to participate in the semi-structured interviews. This phase provided a broad overview of the prevalence and perception of wellbeing rating systems in the Riyadh architectural community.

2.1.2. Qualitative Phase

The second phase employed a qualitative method, using semi-structured interviews to gain deeper insights into the implementation of the WELL Building Standard. Employing a semi-structured interview format allows for flexibility to explore various themes while ensuring consistency in core topics discussed with participants. Each interview lasted approximately 15 to 25 min and was conducted online using the Zoom platform. Moreover, the interviews were recorded with participants’ consent for accuracy and later transcribed to facilitate detailed thematic analysis. This approach enabled the researchers to gather in-depth qualitative insights while maintaining efficiency and accessibility for participants.
The interviews were conducted with two groups of firms: those that had attempted to use the WELL Building Standard (15 firms, referred to as Firms WELL or FWs) and those that had not attempted to adopt the WELL Building Standard (referred to as Non-WELL Firms or FNWs). Each group consisted of 15 firms, providing a balanced perspective on the adoption and challenges of implementing wellbeing rating systems. The semi-structured nature of the interviews allowed for flexibility in exploring various aspects of WELL implementation, including motivations, experiences, and outcomes, offering a nuanced understanding of the factors influencing the adoption of wellbeing standards in Riyadh’s commercial office buildings. All qualitative data obtained from the semi-structured interviews with the nominated firms were recorded, transcribed, and coded for subsequent analysis. An inductive coding approach was utilized to derive themes and codes directly from the data, emphasizing a bottom-up methodology to maintain a data-driven and open analysis approach, refraining from beginning with predetermined expectations regarding the codes and permitting the theory or narrative to evolve organically from the unprocessed data.
The explanatory sequential design allowed for a comprehensive exploration of the research question. Initially, the quantitative phase delivered a foundation of objective data to pinpoint trends and anomalies. Subsequently, the qualitative phase served to illustrate and contextualize the findings from the first phase, presenting a deeper understanding of the utilization of the WELL Building Standard within architectural firms in Riyadh. By consecutively integrating quantitative and qualitative data, this approach strengthened this study’s findings and offered valuable insights into the assessment of the implementation of the WELL Building Standard.
Finally, while this research provides significant insights into the adoption and implementation of the WELL Building Standard among architectural firms in Riyadh, a limitation should be acknowledged to contextualize the findings. This study’s focus on architectural firms in Riyadh may limit the applicability of results to other regions within Saudi Arabia or globally, where market dynamics and regulatory environments differ. However, Riyadh was chosen as a critical case study due to its rapid urbanization and prominence in the country’s architectural landscape, which was the focus of the research.

3. Relevance of WELL to Other Rating Systems

This section compares the WELL Building Standard features with other local, regional, and international rating systems after a brief introduction to those rating systems. The comparison is organized by various aspects of building performance and occupant wellbeing with features from WELL Building Standard that are under categories referred to as concepts like Air, Nourishment, Light, Movement, Thermal Comfort, Sound, Materials, Mind, Community, and Innovation. Each feature is marked to indicate its presence or relevance in the respective rating systems, such as MOSTADAM, ESTIDAMA, PEARL, Al SA’FAT, FITWEL, GREEN MARK, BREEAM, GREEN STAR, LEED, GREEN GLOBES, BEAM PLUS, and LIVING BUILDING CHALANGE. Providing a visual comparison of how the WELL Building Standard aligns with other sustainability and wellness frameworks.
The WELL Building Standard, developed by the International WELL Building Institute (IWBI), is a comprehensive framework that evaluates and certifies building features affecting human health and wellbeing. It focuses on performance-based criteria across concepts such as air, water, nourishment, light, movement, thermal comfort, sound, materials, mind, and community. Unlike other rating systems like LEED and BREEAM, which primarily emphasize environmental sustainability, or Fitwel, which centers on policy-driven health strategies, the WELL Standard adopts a holistic approach to occupant health by integrating rigorous scientific and medical research into its requirements. Regional systems, such as Mostadam and Estidama, address sustainability with a localized focus on climate and cultural factors but lack the detailed health-centric metrics seen in WELL. Similarly, systems like the Living Building Challenge (LBC) and Green Star offer sustainability guidelines but differ in scope, with LBC targeting regenerative design principles and Green Star offering broader environmental benchmarks. The WELL Building Standard stands out for its singular focus on enhancing human health within the built environment.

3.1. Selected Rating Systems

Starting with the local rating system Mostadam is a rating system designed to enhance the sustainability of the construction industry in Saudi Arabia. It is tailored to the region’s needs, climate, and environmental characteristics, improving the quality of construction projects and supporting the country’s economy and job growth [57]. Moving on to the regional systems, Estidama is an Arabic term for sustainability, is a program by the Abu Dhabi Urban Planning Council (AD-UPC) as part of the Abu Dhabi Vision 2030, aiming to promote greener building standards by considering traditional, cultural, and climatic aspects in the planning, design, construction, and operation of sustainable structures [58].
Moreover, Dubai Municipality issued Al Sa’fat certification in 2016, covering residential, commercial, public, and industrial buildings. The certification requirements are grouped into five categories: Ecology and Planning, Building Vitality, Resource Effectiveness for Energy, Water, and Materials and Waste, covering various building types [59]. However, Fitwel is a healthy building standard that focuses on human health, with a 60% overlap between BREEAM and WELL. It is more democratic and less expensive than WELL, which requires extensive testing and on-site inspections. Fitwel also focuses on design and engineering, creating a living environment that encourages movement and a healthy lifestyle. In 2018, 600 projects were certified through Fitwel in 20 countries [60].
Additionally, the Green Mark initiative, which was established by the BCA in 2005, is a green building rating system that is internationally recognized for tropical climates. It differentiates and stratifies buildings based on environmental design and performance, covering new, existing, and user-centric spaces. The Green Mark for Non-Residential Building (NRB 2015) introduced significant amendments, including tighter Envelope Thermal Transfer Value [44]. BREEAM UK is an international sustainability assessment and certification system for the built environment, launched in 1990. It focuses on the environmental, social, and economic dimensions of sustainability, with the main sustainable aspects being resources, environmental impact, and health [61]. Furthermore, Green Star is a national environmental rating system developed by the Green Building Council of Australia (GBCA) to promote green building practices. Launched in 2003, it aims to establish a common language, set a standard for green buildings, promote integrated design, recognize environmental leadership, identify building life-cycle impacts, and raise awareness of green building benefits [62]. Moving on to LEED, which was established in 1998 by the U.S. Green Building Council. It promotes integrated building management, considering the entire life cycle and complexity of the building process and environmental factors like Sustainable Sites, Water Efficiency, Energy and Atmosphere, Material and Resources, and Indoor Environment Quality [63]. The Green Globes for Existing Buildings (EB), which is a certification for operating and managing existing buildings and minor renovations, is based on a 1000-point scale with weighted criteria. It requires no data collection prerequisites and no validity period, requiring no post-certification evaluation [64]. BEAM Plus was developed in 1995 by the Hong Kong BEAM Society, aiming to enhance building quality, stimulate sustainable demand, provide performance standards, reduce environmental impact, and integrate environmental considerations at design and planning stages [65]. Finally, The Living Building Challenge (LBC) was established in 2009 to redefine sustainable standards and is a rigorous and demanding assessment system for buildings, interiors, landscapes, and infrastructure. It requires net-zero energy, water supply, and biophilic design. The LBC is flexible and applicable globally, ensuring buildings meet energy, water, gray and black water management, and access to nature [66].

3.2. Comparison Tables

Moving on to the WELL Building Standard concepts comparison tables, where each feature in the tables is marked with symbols indicating the level of application in each of the rating systems, where a solid circle (●) indicates that the rating systems cross, a void circle (○) implies simple overlaps, and when left blank means no interaction exists. Starting with the Air concept in WELL Table 1 includes features like Air Quality, Smoke-Free Environment, Ventilation Design, and Pollution Management. These features ensure a healthy indoor environment by minimizing pollutants and ensuring good air circulation. Here is how these features align with other rating systems: Air Quality is universally recognized, with strong interactions in most systems like LEED, BREEAM, and GREEN GLOBES, showing a broad acceptance of air quality standards. However, LBC and GREEN STAR show no interaction, indicating these systems do not address this feature directly. Smoke-Free Environment has significant overlap with ESTIDAMA PEARL and others, but GREEN STAR and GREEN GLOBES show limited interaction, suggesting a variation in the emphasis on smoke-free policies. LBC, BEAM PLUS, and ALSAFAT have no interaction, reflecting different priorities. Ventilation Design is another critical feature with high alignment across multiple systems such as MOASTADAM and GREEN GLOBES and FITWELL, indicating its importance across standards. Systems like ALSAFAT do not interact with this feature. Enhanced Air Quality and Ventilation Design show more variability, with systems like LBC and GREEN STAR, A having overlaps but not full cross interaction, highlighting differing standards for advanced ventilation features. ALSAFAT shows no interaction with ventilation features. Moreover, the Water features in WELL focus on ensuring water quality and promoting hydration. Water Quality Indicators are fully addressed in systems like LEED and GREEN MARK, partially in ESTIDAMA and PEARL, but not in systems like BEAM PLUS, as shown in Table 2. Systems such as MOSTADAM and GREEN GLOBES show minimal interaction with the water features. Drinking Water Quality is comprehensively covered in FITWELL, ESTIDAMA PEARL, and BREEAM, partially in GREEN STAR and LBC, and absent in systems like LEED and GREEN GLOBES. Systems such as LEED and GREEN GLOBES do not interact with this feature.
The Nourishment concept aims to promote healthy eating habits and access to nutritious food. Nutritional Transparency is covered, as shown in Table 3 in BREEAM, but is absent in all other systems. Food Advertising is strong in FITWELL, but not in other systems. Other systems do not interact with this feature. Additionally, the Light concept Table 4 focuses on optimizing natural and artificial lighting for health and productivity. The features include Light Exposure, Visual Lighting Design, and Circadian Lighting Design. Light Exposure is essential for health and is highly aligned with FITWELL and GREEN MARK, but systems like LEED show lesser interaction, pointing to differing priorities in lighting design. Visual Lighting Design and Circadian Lighting Design have strong relevance in systems like FITWELL, GREEN MARK, and BEAM PLUS, reflecting a shared focus on visual comfort and circadian health. MOSTADAM and ESTIDAMA PEARL do not interact with the Circadian Lighting Design feature, and LBC does not interact with the Visual Lighting Design feature. Daylight Design Strategies and Daylight Simulation also show substantial alignment with major systems, particularly LEED and GREEN GLOBES, underscoring the universal importance of daylight in building standards. MOSTADA and ESTIDAMA PEARL show no interaction with the Daylight Simulation feature. Electric Light Quality and Occupant Lighting Control have significant overlaps with systems like GREEN MARK and FITWELL, but no interaction with ALSAFAT and BEAM PLUS.
Movement and physical activity are key to WELL’s Movement concept, which aims to promote active lifestyles. Active Buildings and Communities are covered in ALSAFAT and overlaps with FITWELL, but not in systems like BREEAM, as shown in Table 5. Systems such as MOSTADAM and ESTIDAMA PEARL do not interact with this feature. Physical Activity Promotion is strong in FITWELL, and absent in systems like MOSTADAM. Systems such as AL SA’FAT and LEED do not interact with this feature. Furthermore, the Thermal Comfort concept Table 6 includes features ensuring temperature control and occupant comfort, such as Thermal Performance, Verified Thermal Comfort, and Individual Thermal Control. Thermal Performance is crucial and aligns well with systems like FITWELL and GREEN MARK, demonstrating a broad consensus on the importance of thermal regulation. LBC and LEED show partial interaction. Verified Thermal Comfort and Thermal Zoning also show strong interactions with many systems, indicating that verified and zoned thermal comfort is widely valued. For example, LBC and GREEN STAR show no interaction on verified thermal comfort. Humidity Control and Enhanced Operable Windows have varied interaction levels with some systems, reflecting differences in how humidity and operable windows are prioritized across standards. LEED and GREEN GLOBES do not interact with these features. Outdoor Thermal Comfort shows no interaction with MOSTADAM and GREEN STAR. Moreover, the Sound concept Table 7 includes features to manage noise levels and enhance acoustical comfort, such as Sound Mapping, Maximum Noise Levels, and Reverberation Time. Sound Mapping and Maximum Noise Levels are recognized and fully covered by GREEN MARK and BREEAM, indicating a shared understanding of the need for sound management. FITWELL shows no interaction. Sound Barriers and Reverberation Time also show significant alignment with many systems, emphasizing the importance of controlling sound and reverberation in building design. FITWELL shows no interaction. Impact Noise Management and Hearing Health Conservation have variable recognition, with some systems like LEED not interacting much, highlighting differing priorities in acoustical features.
The Materials concept Table 8 focuses on the use of safe, sustainable materials. Features include Material Restrictions, VOC Restrictions, and Waste Management. Material Restrictions are broadly recognized by systems like ALSAFAT and GREEN MARK showing a consensus on restricting harmful materials. BEAM PLUS shows no interaction. VOC Restrictions and Waste Management also have strong interactions with many systems, indicating common standards for indoor air quality and waste. FITWELL does not interact with these features. Materials Transparency and Materials Optimization show variable interaction, with some systems emphasizing transparency and optimization more than others. FITWELL and BEAM PLUS show no interaction with these features. In Addition, the Mind concept in WELL focuses on mental health and wellbeing through design and policy strategies. Mental Health Promotion is strong in FITWELL but is not addressed in systems like MOSTADAM and others, as shown in Table 9. Enhanced Access to Nature is comprehensively covered in FITWELL, overlaps with LBC, and is absent in LEED. Systems such as GREEN GLOBES and BEAM PLUS do not interact with this feature. Yet, Community features aim to foster a sense of community and promote social wellbeing. Health and wellbeing promotion is strong in FITWELL and BEAM PLUS, overlaps with GREEN MARK, and is absent in systems like LEED, as shown in Table 10. Systems such as MOSTADAM and LBC do not interact with this feature. Emergency Preparedness is comprehensively covered in FITWELL and MOSTADAM, partially in BREEAM, and not in systems like LBC. Systems such as LEED and GREEN GLOBES do not interact with this feature. Finally, the Innovation concept encourages creative approaches to improving wellbeing through design and policy (Table 11). Innovate WELL all the Systems do not interact with this feature. Experience WELL Certification is strong in FITWELL and is not present in others.
In summary, the WELL Building Standard concepts generally overlap significantly with various rating systems, particularly in core areas like air quality, lighting, thermal comfort, sound, and materials, as opposed to water, nourishment, movement, mind, community, and innovation. That makes them the strength of the WELL Building Standard as they do not overlap with other systems. However, there are also notable differences in the emphasis on certain advanced features, reflecting the unique priorities and criteria of each rating system. Systems such as LBC and BEAM PLUS often show no interaction with many WELL features, indicating different focuses in these standards, while FITWEL closely overlaps.

4. Adoption of WELL Building Standard Concepts

This section aims to provide a comprehensive understanding of how architectural firms perceive and integrate various WELL concepts into their practices, focusing on psychological and physical wellbeing within building designs. By examining survey data and conducting semi-structured interviews with key stakeholders, as Figure 2 displays their percentages, this study compares the experiences of firms that have adopted WELL standards with those that have not. The survey analysis highlights the adoption rates of key WELL concepts, and the interviews provide deeper insights into the motivations, challenges, and specific focus areas of firms in relation to WELL standards.

4.1. Survey

By examining survey responses from various firms that totaled 107, this section presents the adoption and non-adoption results of various WELL Building Standard concepts among two groups of survey participants: those who expressed an interest in adopting WELL Building Standards, which is 36% and those who showed no interest and they were 64% as shown in Figure 2. Moreover, a comparative analysis of the current implementation levels for several key WELL Building Standard concepts, such as indoor air quality, drinking water, nutritional transparency, lighting, physical activity, thermal comfort, acoustical comfort, exposure to chemicals, mental health, and community measures. Additionally, the relationship between the size and age of firms and their interest in adopting the WELL Building Standard. The results reveal insights into how these concepts are perceived and implemented by both interested and uninterested participants, highlighting areas of common adoption as well as marked differences in implementation priorities and preferences. Also, this comparison reveals trends and patterns that highlight how organizational characteristics such as the number of employees and years of experience influence their inclination towards or against the implementation of WELL Building Standards
The radar chart In Figure 3 to the left displays the adoption rates of various WELL Building Standard concepts among participants interested in WELL standards. Indoor air quality has the highest adoption rate, with 100% of respondents implementing it and only about 2% not adopting it. Drinking water follows closely, adopted by around 90% of participants, with approximately 9% not adopting it. Nutritional transparency is adopted by roughly 70% of respondents, while around 11% have not adopted this concept. Moreover, lighting is implemented by about 95% of the participants, with a 10% non-adoption rate. Physical activity measures are adopted by approximately 85% of respondents, with around 6% not adopting them. Thermal comfort is another well-adopted concept, with about 80% of participants implementing it and only around 2% not adopting it. Additionally, acoustical comfort and exposure to chemicals are each adopted by about 80% of the respondents, with a 10% non-adoption rate for both. Mental health initiatives are adopted by around 85% of participants, with about 10% not adopting them. Lastly, approximately 90% of respondents adopted community-related measures, with around 9% not adopting these measures. Overall, the chart indicates a strong inclination towards adopting the WELL Building Standard concepts among the surveyed participants, with relatively low rates of non-adoption.
However, Figure 3 to the right shows the adoption and non-adoption rates of various WELL Building Standard concepts among participants who have no interest in adopting these standards. Indoor air quality is still widely implemented, with 100% of respondents adopting it and 0% not adopting it. Similarly, community measures are highly adopted, with 90% implementation and only about 5% non-adoption. On the other hand, thermal comfort is completely neglected, with 0% of participants adopting it and 100% not adopting it. Drinking water measures are adopted by about 60% of respondents, while roughly 35% have not adopted them. Nutritional transparency and lighting both have around 40% adoption rates, with approximately 45% non-adoption. Moreover, physical activity measures show a slight preference for adoption, with about 45% of participants implementing them and around 40% not adopting them. Acoustical comfort is adopted by approximately 25% of respondents, with about 65% not adopting it. Exposure to chemicals has an adoption rate of around 30%, while about 55% have not adopted these measures. Mental health initiatives are adopted by around 35% of participants, with about 40% not adopting them. In summary, despite their lack of interest in the WELL Building Standard, participants still show high adoption rates for indoor air quality and community measures, while other concepts exhibit a more varied implementation, with thermal comfort being entirely unadopted.
In addition, Figure 4 illustrates a comparison of the number of firms and their average years of experience based on their interest in WELL Building Standards, categorized by firm size. For firms with 1–10 employees, those not interested in WELL have a slightly higher count and average years of experience compared to those interested. In the 11–30 employee category, firms not interested in WELL significantly outnumber those interested, and their average years of experience are notably higher. For firms with 31–50 employees, a similar trend is observed where the number of firms and average years of experience are higher for those not interested in WELL. The pattern continues with firms of 51–100 and 101–200 employees, where firms not interested in WELL consistently have more firms and greater average years of experience. In the largest category, firms with 201+ employees, the number of firms and average years of experience are again higher for those not interested in WELL, though the gap narrows compared to smaller firm sizes. Overall, firms not interested in WELL Building Standards are 63% and share higher average years of experience across all size categories being 28 years. Meanwhile, firms interested in WELL Building Standard are 37%, and with an average of 18 years of experience.
The results underscore the differing priorities and implementation levels of WELL Building Standard concepts among participants with varying interests in adopting these standards. For those interested in the standards, high adoption rates are evident across most concepts, with indoor air quality, drinking water, and community measures leading the way. Conversely, participants with no interest in the standards still show a notable commitment to indoor air quality and community measures, although thermal comfort is entirely neglected. These findings highlight the universal importance placed on certain health and wellness aspects while also pointing out the gaps and opportunities for promoting broader adoption of the WELL Building Standards among the more reluctant participants. Overall, the comparative data offers the alignment of WELL concepts with the firms interested in WELL which will ease such a transition if they are aiming to enhance the implementation and advocacy of WELL Building Standards in diverse organizational environments. Furthermore, the results indicate that a significant majority of organizations have not yet engaged with the WELL certification process. In addition, it reveals a clear pattern regarding the interest in WELL Building Standards among firms of varying sizes and experience levels. Firms with fewer employees and fewer years of experience show a greater interest in adopting WELL standards, possibly driven by a desire to enhance their competitive edge and appeal to a health-conscious market. Conversely, larger firms with more extensive experience tend to exhibit less interest in WELL standards, which could be attributed to established operational practices and perceived implementation challenges. These insights underscore the importance of tailored strategies to promote WELL adoption, considering the distinct characteristics and motivations of firms across different size and experience brackets. Encouraging wider acceptance of WELL standards requires addressing the specific concerns and needs of both emerging and established firms, fostering a healthier built environment for all.

4.2. Semi-Structured Interviews

This section presents a detailed analysis of semi-structured interviews conducted with thirty architectural firms to gain deeper insights into their experiences with the WELL Building Standard (WELL). The interviews aim to uncover the motivations, challenges, and specific aspects of WELL that firms focus on, providing a nuanced understanding of the adoption process. By exploring the perspectives of firms that have an interest in WELL standards (FW), fifteen firms make up 42% of the sample pool. As well as those that have not (FNW) fifteen, which reached 23% of its category, this section highlights the varying degrees of interest in wellbeing impacts, client demands, market readiness, and regulatory influences.

4.2.1. Firms Attempted to Adopt WELL

The interviews with architectural firms that have implemented the WELL Building Standard (WELL) reveal several key insights into their experiences, challenges, and the specific aspects of WELL they focus on. The analysis covers various themes, including client interest, specific WELL concepts emphasized, market readiness, and the impact of Saudi regulations. Most firms noted a varying degree of client interest in the psychological and physical wellbeing impacts of building design. For instance, FW1 and FW4 observed that younger clients and those with higher awareness levels showed greater interest in wellbeing aspects such as green spaces, lighting, and air quality. FW2 and FW6 mentioned that clients from government sectors or larger projects were more inclined to adopt WELL principles compared to private clients, who often viewed these standards as cost-prohibitive. FW10 highlighted that clients with an engineering background were generally more receptive to adopting WELL standards. Overall, there is a trend where awareness and interest in wellbeing standards are increasing, particularly post-pandemic, as mentioned by FW12. The firms prioritized various aspects of the WELL Building Standard based on client demands and their internal focus areas. Air quality was a common focus, as seen in firms like FW2, FW3, and FW5, which emphasized air purification and ventilation systems to ensure a healthy indoor environment. Lighting, both natural and artificial, was crucial for many firms. FW6 mentioned the circadian lighting system to enhance employee productivity, while FW14 focused on ensuring natural lighting to create a comfortable work environment. Thermal comfort was stressed by FW10 and FW11, highlighting the need for temperature control to improve user comfort and productivity. Acoustic comfort was particularly noted by FW4 and FW13, aiming to provide a quiet and productive workspace. The incorporation of green areas and biophilic design was mentioned by FW1 and FW4, indicating a preference for environments that promote psychological wellbeing through natural elements.
Convincing clients to adopt WELL standards posed a significant challenge for many firms. FW5 expressed difficulty in persuading clients due to the perceived high costs associated with implementing WELL standards. FW7 and FW9 mentioned that while clients showed interest in the benefits of WELL standards, cost remained a primary barrier. FW12 noted that detailed cost–benefit analyses were often required to demonstrate the long-term financial benefits of adopting WELL standards. The readiness of the Saudi market to adopt WELL standards varied among the firms. FW1, FW4, and FW10 expressed confidence that both clients and firms have an increasing potential to adopt WELL standards, especially with the support of local programs related to quality of life. FW11 highlighted that while there is interest, mandatory government regulations would significantly boost adoption rates. FW7 and FW14 noted that current Saudi regulations do not fully cover psychological health aspects, indicating a gap that needs addressing. Firms provided several suggestions to encourage broader adoption of WELL standards. Awareness campaigns were suggested by many firms, such as FW4 and FW8, who recommended running these campaigns through brochures, advertisements, and social media to educate clients and the public on the benefits of WELL standards. Government incentives were recommended by FW5 and FW12, who suggested financial incentives for projects implementing WELL standards and legislative support to make these standards mandatory. Educational initiatives were proposed by FW15, including workshops and meetings with government agencies to promote the adoption of WELL standards among architectural firms and clients. The comparative analysis of the 15 firms implementing WELL standards in Riyadh highlights a growing awareness and interest in incorporating wellbeing aspects into building design. Firms are focusing on key WELL concepts like air quality, lighting, thermal comfort, and green spaces to enhance the psychological and physical wellbeing of building occupants. However, challenges such as cost and lack of mandatory regulations hinder widespread adoption. Increased awareness, government incentives, and educational initiatives could significantly boost the implementation of WELL standards.

4.2.2. Firms Did Not Attempt to Adopt Well

On the other hand, the interviews with architectural firms that have not implemented the WELL Building Standard (WELL) provide insightful perspectives on their current practices, challenges, and potential interest in adopting WELL in the future. The analysis covers various themes, including client interest, specific standards adopted, reasons for not adopting WELL, and suggestions for encouraging adoption. Most firms noted a varying degree of client interest in the psychological and physical wellbeing impacts of building design. For instance, FNW1 and FNW5 reported that clients, especially in residential projects, are increasingly aware of the impact of design on psychological wellbeing, requesting features like natural lighting and green spaces. FNW2 and FNW7 mentioned working with clients in sectors such as healthcare and education, where the focus on mental health and wellbeing is more pronounced. These clients often request designs that incorporate elements promoting physical activity and relaxation. FNW10 and FNW15 highlighted that while some clients show interest in psychological wellbeing aspects, this is often dependent on the client’s background and awareness level. Overall, the trend indicates a growing awareness among clients, particularly in specific sectors, about the importance of incorporating wellbeing aspects into building design.
Many firms have adopted other standards and rating systems, primarily focusing on environmental sustainability. FNW1, FNW6, and FNW7 have adopted LEED standards, emphasizing their projects’ sustainability and energy efficiency aspects. FNW3 uses the GREAT PLACE TO WORK standards, aligning their designs with workplace wellbeing but not explicitly with WELL standards. FNW5 and FNW6 adhere to the Mostadam standards, which are more tailored to the local environmental context in Saudi Arabia. FNW9, FNW11, and FNW13 follow the Saudi Building Code and specific standards like the Aramco Code and the Wadi Hanifa Code, which incorporate various environmental and user comfort elements. These firms’ adherence to these standards reflects a strong commitment to sustainability, even though they have not specifically adopted WELL standards. The primary reasons for not adopting WELL standards varied among the firms, highlighting several key challenges. Cost and complexity were significant barriers, as many firms, such as FNW2, FNW6, and FNW8, cited the high costs and complexity associated with integrating WELL standards into their projects. They noted that these factors often deter clients, particularly in the private sector, from requesting WELL-certified designs. Lack of awareness and demand was another barrier, as FNW9 and FNW13 mentioned that the lack of marketing and awareness about WELL standards among clients and within the industry is a significant issue. This lack of demand leads firms to prioritize other standards that are more commonly requested. The current focus on other priorities was evident in firms like FNW1 and FNW7, who indicated that their primary focus is on environmental sustainability, which aligns more closely with their project goals and client requirements. Incorporating WELL standards would require a shift in design philosophy that is not currently prioritized. Additionally, regulatory and legislative support was noted as lacking, with FNW3 and FNW14 suggesting that the absence of regulatory requirements mandating WELL standards makes it less likely for firms to adopt them. They believe that legislative support and mandates could significantly drive adoption.
Firms provided several suggestions to encourage the broader adoption of WELL standards. Financial incentives were proposed by many firms, including FNW7 and FNW15, who suggested that subsidies or tax breaks could make adopting WELL standards more attractive to clients and firms. Simplification and flexibility were recommended by FNW2 and FNW6, who suggested simplifying the WELL standards and making them more flexible to cater to different types of projects. Clear guidelines and examples could help firms understand the benefits and implementation steps better. Awareness and education were emphasized by FNW9 and FNW13, who highlighted the need for awareness campaigns and workshops to educate clients and firms about the benefits of WELL standards. Highlighting successful case studies and the long-term financial and health benefits could drive interest. Regulatory support was also suggested by FNW3 and FNW14, who proposed integrating WELL standards into the Saudi Building Code or other regulatory frameworks to compel more firms to adopt them. This legislative push could be pivotal in increasing adoption rates. Despite not adopting WELL standards, many firms still incorporate elements that promote psychological wellbeing in their designs. FNW1 and FNW4 focus on natural lighting, green spaces, and community areas to enhance user comfort and wellbeing. FNW5 and FNW10 integrate biophilic design principles, such as incorporating natural elements and ensuring good ventilation, to improve the quality of the indoor environment. FNW7 and FNW11 work with healthcare clients to design environments that promote patient recovery, emphasizing natural light and quiet spaces. These practices indicate that while firms may not formally adopt WELL standards, they recognize the importance of psychological health in building design and strive to incorporate relevant elements.
The comparative analysis of the 16 firms not implementing WELL standards in Riyadh reveals a complex landscape of awareness, challenges, and opportunities. While there is a growing recognition of the importance of wellbeing in building design, factors such as cost, complexity, and lack of regulatory support currently hinder the adoption of WELL standards. However, with financial incentives, simplification of standards, increased awareness, and legislative support, there is potential for broader adoption. Firms already incorporate various elements promoting psychological wellbeing, indicating a foundational awareness that could be built upon to integrate WELL standards more comprehensively in the future. This analysis, when compared to firms that have implemented WELL standards, highlights that while the WELL adopters face challenges related to client persuasion and regulatory gaps, the non-adopters struggle more with cost and complexity. Both groups, however, recognize the increasing importance of wellbeing in building design, driven by growing client awareness and interest.

5. Discussion

While the literature review highlights the growing importance of wellbeing rating systems such as the WELL Building Standard and their potential to improve occupant health and productivity, there remains a significant gap in understanding their practical implementation in the context of rapidly urbanizing regions like Riyadh. Existing studies predominantly focus on global applications, leaving limited insights into the specific challenges, opportunities, and contextual factors influencing adoption in Saudi Arabia. However, the themes emerging from interviews with firms regarding the adoption of WELL standards and providing insights to facilitate this process are shared through challenges and opportunities that outline the key insights gained from firms that have implemented WELL standards (FW) and those that have not (FNW). This section discusses client awareness, barriers to adoption, focus areas, regulatory and market readiness, impact on employee wellbeing and productivity, educational needs, integration with other standards, and the demand for customized solutions. Also, recommendations that offer direction for FNW firms to adopt WELL standards.

5.1. Challenges

The emerging themes from interviews with various firms, both those that have adopted WELL standards (FW) and those that have not (FNW). The themes identified provide critical insights into client awareness, barriers to adoption, focus on specific WELL concepts, regulatory and market readiness, impact on employee wellbeing and productivity, educational and awareness campaigns, integration with other standards, and the necessity for customized solutions and flexibility. These themes highlight the diverse challenges and opportunities faced by firms in incorporating WELL standards into their practices, as shown in Figure 5. First, regarding client awareness and interest, there is a notable difference between FW and FNW firms. FW firms report a growing interest in WELL standards among clients, particularly in sectors such as healthcare, education, and government projects. This increasing awareness of the benefits of WELL standards has been especially pronounced post-pandemic, as highlighted by firms like FW2, FW6, and FW12. In contrast, FNW firms observe that while clients show interest in aspects related to psychological and physical wellbeing, such as natural lighting and green spaces, they often lack specific awareness of WELL standards. This trend was particularly noted by FNW1, FNW4, and FNW8.
Second, the barriers to adopting WELL standards differ between FW and FNW firms. FW firms identify high costs and the necessity for extensive client education to demonstrate long-term benefits as key obstacles. Firms such as FW5 and FW11 noted the difficulty in convincing clients due to cost concerns. Similarly, FNW firms face barriers, including the complexity of integrating WELL standards into existing practices and a lack of client demand. FNW2, FNW6, and FNW8 emphasized the need for financial incentives and simplified processes to encourage adoption. Third, the focus on specific WELL concepts varies between the two types of firms. FW firms that have implemented WELL standards tend to concentrate on specific aspects such as air quality, lighting, thermal comfort, and green spaces. For instance, FW1 and FW4 emphasized the importance of natural lighting and air quality in their designs. Conversely, FNW firms, while not adopting WELL standards, still prioritize elements that promote psychological and physical wellbeing, such as ergonomic design and biophilic elements. FNW3 and FNW6 integrate features like green spaces and natural light into their projects.
Fourth, the regulatory and market readiness for WELL standards in Saudi Arabia is a point of consensus among FW firms. There is a general agreement that the market is becoming more prepared to adopt WELL standards, especially with the support of Vision 2030. Regulatory support and government incentives are viewed as critical drivers for broader adoption, as highlighted by FW10 and FW12. Similarly, FNW firms believe that regulatory support and the integration of WELL standards into the Saudi Building Code would significantly boost adoption. FNW2 and FNW9 emphasized the necessity for legislative backing to drive market readiness.
Fifth, both FW and FNW firms underscore the need for educational and awareness campaigns. To encourage adoption, FW firms suggest running educational campaigns, providing workshops, and creating marketing materials to increase client awareness. FW8 and FW13 emphasized the role of education in promoting WELL standards. Similarly, FNW firms proposed demonstrating the financial benefits of WELL standards through case studies and success stories. FNW10 and FNW15 highlighted the importance of financial incentives and practical examples to persuade clients. Seventh, integration with other standards is a common practice among FW firms. Many integrate WELL principles with other sustainability standards like LEED, finding synergies between different certification systems. FW2 and FW5 discussed how they align WELL with other environmental standards. In contrast, FNW firms often adopt other standards, such as LEED and Mostadam, prioritizing environmental sustainability. FNW6 and FNW7 mentioned the importance of these standards and the potential to integrate WELL principles where feasible.
Lastly, the necessity for customized solutions and flexibility is a recurrent theme. FW firms report that success in implementing WELL standards often involves customizing solutions to meet specific client needs and project requirements. FW3 and FW10 highlighted the importance of tailoring WELL features to fit project contexts. Similarly, FNW firms call for more flexible and customizable WELL standards that can be adapted to different types of projects. FNW4 and FNW6 suggested that increased flexibility would facilitate the adoption of these standards. In conclusion, these emerging themes from the interviews reveal significant insights into the current landscape of WELL standard adoption among architectural firms. They highlight the varied levels of awareness, barriers, focal points, regulatory readiness, impacts on wellbeing and productivity, educational needs, integration practices, and the demand for customized solutions, thereby providing a comprehensive understanding of the challenges and opportunities in this field.

5.2. Opportunities

Based on the interviews with firms that have implemented (FW) and not implemented (FNW) the WELL Building Standard, several recommendations have emerged, as shown in Figure 6, to guide FNW firms in adopting the WELL Building Standard: Initial Awareness and Education: Conduct internal assessments to evaluate current design practices and awareness of WELL standards. Analyze client needs and market demand for health-focused designs, especially in sectors like healthcare and education. Organize workshops and training sessions to educate staff, as suggested by FW3, FW4, FW5, FW7, and FW8. Develop marketing materials to educate clients on the benefits of WELL standards, highlighting productivity and long-term cost savings. Also, Strategic Planning: Set clear goals for implementing WELL standards in upcoming projects, as noted by FW1, FW2, FW3, FW4, FW6, and FW12. Create a detailed plan for integrating WELL standards and identifying key milestones and deadlines. Conduct a cost–benefit analysis to understand the financial implications, highlighting potential long-term savings, as noted by FW5, FW12, and FW14. In addition, Training and Capacity Building: Provide specialized training for design and engineering teams on WELL standards, encouraging staff to obtain WELL Accredited Professional credentials, as recommended by FW6 and FW7. Partner with consultants and experts with experience in WELL standards, leveraging their expertise, as suggested by FW11. Moreover, Pilot Projects and Iterative
Implementation: Select pilot projects to implement WELL standards, focusing on supportive clients or projects with more design control, as recommended by FW3 and FW7. Implement WELL standards in pilot projects and gather feedback to refine the process, as noted by FW12. Document successful strategies and best practices from pilot projects, creating case studies to showcase benefits, as suggested by FW13. Client Engagement and Convincing: Develop clear materials to explain the benefits of WELL standards to clients, highlighting case studies and success stories, as recommended by FW1, FW2, and FW6. Offer detailed cost–benefit analyses to clients, showing long-term savings and health benefits, as suggested by FW12 and FW13. Consider offering incentives for clients willing to adopt WELL standards, such as discounts on design fees, as noted by FW5. Monitoring and Continuous Improvement: Continuously monitor the implementation of WELL standards, evaluating their performance and impact on occupants, as recommended by FW11. Collect regular feedback from clients and users to improve design practices and implementation processes, as noted by FW7 and FW9. Stay informed about updates to WELL standards and educate staff and clients about new features, as suggested by FW8. By following these recommendations, FNW firms can systematically integrate WELL standards into their design practices. This involves building awareness, planning strategically, providing training, executing pilot projects, engaging clients effectively, and continuously improving based on feedback. This approach helps overcome adoption barriers and create healthier, sustainable building environments.

6. Conclusions

In conclusion, this study highlights the pivotal role that the adoption of the WELL Building Standard plays in enhancing both psychological and physical wellbeing within commercial office buildings. Despite the growing awareness and interest in occupant wellbeing and specifically adopting WELL standards, significant challenges remain, including high perceived costs, the complexity of implementation, and a need for extensive client education. However, the readiness of the Saudi market, supported by initiatives like Saudi Vision 2030, underscores the critical importance of government incentives and legislative support to promote wider adoption. Additionally, this research emphasizes the necessity for tailored solutions to meet specific client needs and diverse project contexts. A more flexible and customizable approach to WELL standards would ensure greater applicability and effectiveness across different sectors, helping to overcome many current barriers.
While this study primarily focuses on assessing the adoption and implementation of the WELL Building Standard within Riyadh’s architectural sector, it also highlights the growing need for a more integrated approach to wellbeing and sustainability in building design. Future research could explore how WELL can be harmonized with other rating systems, such as Mostadam and LEED, to create a more holistic framework. Integrating these systems could leverage the strengths of each—Mostadam’s alignment with local environmental and regulatory contexts, LEED’s established global benchmarks for sustainability, and WELL’s comprehensive focus on occupant health and wellbeing. By fostering synergy among these frameworks, architectural practices can achieve higher standards of environmental performance and human-centric design tailored to diverse regional and cultural contexts. Additionally, the findings reflect the current state of adoption and implementation of wellbeing rating systems. As regulations and awareness evolve, future longitudinal studies could provide a dynamic understanding of trends and their implications.
Moreover, this study reveals a strong demand for educational campaigns, marketing efforts, and capacity-building initiatives aimed at increasing the knowledge and capabilities of both architectural professionals and clients regarding the benefits of WELL standards. By demonstrating the long-term financial benefits, such as increased productivity and reduced operational costs, more clients might be encouraged to adopt these standards. However, to address regulatory gaps, this research calls for policy interventions that incorporate WELL standards into national building codes. Such legislative backing would drive adoption, making health and wellbeing a more prominent aspect of architectural design practices. Pilot projects and iterative feedback mechanisms could serve as effective strategies to refine the implementation processes, generate successful case studies, and build a body of evidence to convince more stakeholders. Ultimately, this research provides valuable insights into the current landscape of WELL adoption among architectural firms in Saudi Arabia. By understanding the varied levels of awareness, key challenges, and specific needs, the industry can move towards promoting healthier and more sustainable building practices that align with evolving societal expectations and the broader objectives of Saudi Vision 2030. This study aims not only to enhance the wellbeing of occupants but also to contribute to the overall wellness, sustainability, and competitiveness of the architectural sector.

Author Contributions

Conceptualization, J.B. and M.Z.A.; Methodology, J.B. and M.Z.A.; Formal analysis, J.B. and M.Z.A.; Investigation, J.B.; Data curation, J.B., M.Z.A. and R.A.; Writing—original draft, J.B. and M.Z.A.; Writing—review & editing, J.B., M.Z.A. and R.A.; Visualization, J.B. and R.A. All authors have read and agreed to the published version of the manuscript.

Funding

This research received no external funding.

Institutional Review Board Statement

The study was approved by the Deanship of Scientific Research and Ethics Committee (approval code: KSU-He-24-1163).

Informed Consent Statement

Informed consent was obtained from all subjects involved in the study.

Data Availability Statement

The original contributions presented in this study are included in the article. Further inquiries can be directed to the corresponding author.

Acknowledgments

The authors extend their appreciation to Mashael Almadhi and Bayan Arnous, at the Department of Interior Design, College of Architecture Engineering and Digital Design, Dar Al Uloom University, who assisted in distributing the surveys and conducting the interviews.

Conflicts of Interest

The authors declare that they have no known competing financial interests or personal relationships that could have appeared to influence the work reported in this paper.

References

  1. Daykin, N.; Byrne, E.; Soteriou, T.; O’Connor, S. Review: The Impact of Art, Design and Environment in Mental Healthcare: A Systematic Review of the Literature. J. R. Soc. Promot. Health 2008, 128, 85–94. [Google Scholar] [CrossRef]
  2. Punzi, L.; Chia, M.; Cipolletta, S.; Dolcetti, C.; Galozzi, P.; Giovinazzi, O.; Tonolo, S.; Zava, R.; Pazzaglia, F. The Role of Architectural Design for Rheumatic Patients’ Wellbeing: The Point of View of Environmental Psychology. Reumatismo 2020, 72, 60–66. [Google Scholar] [CrossRef]
  3. Gbededo, M.; Aikhuele, D.O.; Ighravwe, D.E. Relationship Between Product Performance and Lean Product Development Tool. Am. J. Mech. Ind. Eng. 2020, 5, 31. [Google Scholar] [CrossRef]
  4. Oliveira, S.; Griffin, E.; Cash, D.; Marco, E. Health and Wellbeing in Design Studio Briefs—Architecture and Engineering Graduating Students’ Motivations and Approaches. Build. Serv. Eng. Res. Technol. 2020, 41, 137–152. [Google Scholar] [CrossRef]
  5. Petermans, A. Subjective Wellbeing and Interior Architecture: Why and How the Design of Interior Spaces Can Enable Activities Contributing to People’s Subjective Wellbeing. J. Des. Res. 2019, 17, 64. [Google Scholar] [CrossRef]
  6. Ghom, P.V.; George, A. Dynamics of Performing Aesthetics in Architecture: A Critical Study. Vitr. Int. J. Archit. Technol. Sustain. 2021, 6, 83–100. [Google Scholar] [CrossRef]
  7. Peters, T. Social sustainability in context: Rediscovering Ingrid Gehl’s Bo-miljo. Archit. Res. Q. 2016, 20, 371–380. [Google Scholar] [CrossRef]
  8. Trajković, J.R.; Milovanović, A.; Nikezić, A. Reprogramming Modernist Heritage: Enhancing Social Wellbeing by Value-Based Programming Approach in Architectural Design. Sustainability 2021, 13, 11111. [Google Scholar] [CrossRef]
  9. Rice, L.B.; Drane, M. Indicators of Healthy Architecture—a Systematic Literature Review. J. Urban Heal. 2020, 97, 899–911. [Google Scholar] [CrossRef]
  10. Pinter-Wollman, N.; Jelić, A.; Wells, N.M. The Impact of the Built Environment on Health Behaviours and Disease Transmission in Social Systems. Philos. Trans. R. Soc. B Biol. Sci. 2018, 373, 20170245. [Google Scholar] [CrossRef] [PubMed]
  11. Kembel, S.W.; Meadow, J.F.; O’Connor, T.K.; Mhuireach, G.; Northcutt, D.; Kline, J.; Moriyama, M.; Brown, G.; Bohannan, B.J.M.; Green, J.L. Architectural Design Drives the Biogeography of Indoor Bacterial Communities. PLoS ONE 2014, 9, e87093. [Google Scholar] [CrossRef] [PubMed]
  12. Kim, E.H.; Youn, C.S.; Nam, Y.J.; Hong, S.; Cho, Y.H.; Son, S.J.; Hong, C.H.; Roh, H.W. Neuroarchitecture From the Perspective of Circadian Rhythm, Physical, and Mental Health. Chronobiol. Med. 2023, 5, 3–6. [Google Scholar] [CrossRef]
  13. Kim, J.; Kim, N. Quantifying Emotions in Architectural Environments Using Biometrics. Appl. Sci. 2022, 12, 9998. [Google Scholar] [CrossRef]
  14. Mashford-Pringle, A.; Fu, R.; Stutz, S. Mamwi Gidaanjitoomin/Together We Build It: A Systematic Review of Traditional Indigenous Building Structures in North America and Their Potential Application in Contemporary Designs to Promote Environment and Well-Being. Int. J. Environ. Res. Public Health 2023, 20, 4761. [Google Scholar] [CrossRef]
  15. Bajçinovci, B. Biomimicry and Biophilic Design: Multiple Architectural Precepts. J. Sci. Humanit. Arts JOSHA 2019, 6, 1–9. [Google Scholar] [CrossRef]
  16. Presti, P.; Ruzzon, D.; Avanzini, P.; Caruana, F.; Rizzolatti, G.; Vecchiato, G. Measuring arousal and valence generated by the dynamic experience of architectural forms in virtual environments. Sci. Rep. 2021, 12, 1–12. [Google Scholar] [CrossRef]
  17. Jäger, N.; Schnädelbach, H.; Hale, J.; Kirk, D.; Glover, K. WABI: Facilitating Synchrony Between Inhabitants of Adaptive Architecture. In People, Personal Data and the Built Environment; Springer: Cham, Switzerland, 2019. [Google Scholar]
  18. Zhao, W.; Chang, M.; Yu, L.; Sohail, M.T. Health and Human Wellbeing in China: Do Environmental Issues and Social Change Matter? Front. Psychol. 2022, 13, 860321. [Google Scholar] [CrossRef] [PubMed]
  19. Maccagnan, A.; Wren-Lewis, S.; Brown, H.; Taylor, T. Wellbeing and Society: Towards Quantification of the Co-Benefits of Wellbeing. Soc. Indic. Res. 2018, 141, 217–243. [Google Scholar] [CrossRef]
  20. Wang, M.; Sung, H.-C.; Liu, J. Population Aging and Its Impact on Human Wellbeing in China. Front. Public Health 2022, 10, 883566. [Google Scholar] [CrossRef]
  21. Douglas, C.H.; Douglas, M. Patient-centred Improvements in Health-care Built Environments: Perspectives and Design Indicators. Heal. Expect. 2005, 8, 264–276. [Google Scholar] [CrossRef] [PubMed]
  22. Vogelpoel, N.; Jarrold, K. Social Prescription and the Role of Participatory Arts Programmes for Older People With Sensory Impairments. J. Integr. Care 2014, 22, 39–50. [Google Scholar] [CrossRef]
  23. Zari, M.P. An Architectural Love of the Living: Bio-Inspired Design in the Pursuit of Ecological Regeneration and Psychological Wellbeing. WIT Trans. Ecol. Environ. 2009, 120, 293–302. [Google Scholar] [CrossRef]
  24. Moran, D.; Jewkes, Y. Linking the Carceral and the Punitive State: A Review of Research on Prison Architecture, Design, Technology and the Lived Experience of Carceral Space. Ann. Georgr. 2015, 702–703, 163–184. [Google Scholar] [CrossRef]
  25. Engstrom, K.V.; Ginneken, E. van Ethical Prison Architecture: A Systematic Literature Review of Prison Design Features Related to Wellbeing. Sp. Cult. 2022, 25, 479–503. [Google Scholar] [CrossRef]
  26. El-Salamouny, H.E.-S.; Abdou, A.; Ghoneem, M. Effects of Indoor Environmental Quality on Occupant’s Satisfaction, Health and Productivity. Port-Said Eng. Res. J. 2019, 23, 10–18. [Google Scholar] [CrossRef][Green Version]
  27. Burge, P.S. Sick Building Syndrome. Occup. Environ. Med. 2004, 61, 185–190. [Google Scholar] [CrossRef] [PubMed]
  28. Gyntelberg, F.; Suadicani, P.; Nielsen, J.; Skov, P.; Valbjørn, O.; Nielsen, P.M.; Schneider, T.; Jørgensen, O.H.; Wolkoff, P.; Wilkins, C.K.; et al. Dust and the Sick Building Syndrome. Indoor Air 1994, 4, 223–238. [Google Scholar] [CrossRef]
  29. Yu, C.W.; Kim, J.T. Building Pathology, Investigation of Sick Buildings—VOC Emissions. Indoor Built Environ. 2010, 19, 30–39. [Google Scholar] [CrossRef]
  30. Norbäck, D.; Torgén, M.; Edling, C. Volatile Organic Compounds, Respirable Dust, and Personal Factors Related to Prevalence and Incidence of Sick Building Syndrome in Primary Schools. Occup. Environ. Med. 1990, 47, 733–741. [Google Scholar] [CrossRef]
  31. Wargocki, P.; Wyon, D.P.; Sundell, J.; Clausen, G.; Fanger, P.O. The Effects of Outdoor Air Supply Rate in an Office on Perceived Air Quality, Sick Building Syndrome (SBS) Symptoms and Productivity. Indoor Air 2000, 10, 222–236. [Google Scholar] [CrossRef]
  32. Farrag, N.; El-Ela, M.A.S.; Ezzeldin, S. Sick Building Syndrome and Office Space Design in Cairo, Egypt. Indoor Built Environ. 2021, 10, 222–236. [Google Scholar] [CrossRef]
  33. Awada, M.; Becerik-Gerber, B.; Hoque, S.; O’Neill, Z.; Pedrielli, G.; Wen, J.; Wu, T. Ten Questions Concerning Occupant Health in Buildings During Normal Operations and Extreme Events Including the COVID-19 Pandemic. Build. Environ. 2021, 188, 107480. [Google Scholar] [CrossRef]
  34. Chairiyah, R. Biomimicry Architecture for Healthy Built Environment: A Review of Existing Literature. Iop Conf. Ser. Earth Environ. Sci. 2023, 1218, 012027. [Google Scholar] [CrossRef]
  35. Rm, B.; Kw, G.; El, B.; Cj, S.; Crouch, J.; Hicks, A.; Mr, W.; Wb, L. The Role of Psychological Factors in the Report of Building-Related Symptoms in Sick Building Syndrome. J. Consult. Clin. Psychol. 1992, 60, 213–219. [Google Scholar] [CrossRef]
  36. Gładyszewska-Fiedoruk, K. Survey Research of Selected Issues the Sick Building Syndrome (SBS) in an Office Building. Environ. Clim. Technol. 2019, 23, 1–8. [Google Scholar] [CrossRef]
  37. Mead, J.; Fisher, Z.; Kemp, A.H. Moving Beyond Disciplinary Silos Towards a Transdisciplinary Model of Wellbeing: An Invited Review. Front. Psychol. 2021, 12, 642093. [Google Scholar] [CrossRef] [PubMed]
  38. Dragija, M.Š.; Jelinčić, D.A. Can Museums Help Visitors Thrive? Review of Studies on Psychological Wellbeing in Museums. Behav. Sci. 2022, 12, 458. [Google Scholar] [CrossRef] [PubMed]
  39. Diener, E.; Seligman, M.E.P. Beyond Money: Progress on an Economy of Well-Being. Perspect. Psychol. Sci. 2018, 13, 171–175. [Google Scholar] [CrossRef] [PubMed]
  40. Nguyen, T.T.T.; Waibel, M. Promoting urban health through the green building movement in Vietnam: An intersectoral perspective. Sustainability 2023, 15, 10296. [Google Scholar] [CrossRef]
  41. Fezi, B.A. Health Engaged Architecture in the Context of COVID-19. J. Green Build. 2020, 15, 185–212. [Google Scholar] [CrossRef]
  42. Stokowiec, K.; Kotrys-Działak, D.; Jastrzębska, P. Verification of the Fanger Model With Field Experimental Data. J. Phys. Conf. Ser. 2022, 2339, 012027. [Google Scholar] [CrossRef]
  43. Ahuja, R.; Jain, M.; Sawhney, A.; Arif, M. Adoption of BIM by Architectural Firms in India: Technology–organization–environment Perspective. Archit. Eng. Des. Manag. 2016, 12, 311–330. [Google Scholar] [CrossRef]
  44. Liu, Z.; Wang, Q.; Gan, V.J.L.; Peh, L. Envelope thermal performance analysis based on building information model (BIM) cloud platform—Proposed green mark collaboration environment. Energies 2020, 13, 586. [Google Scholar] [CrossRef]
  45. Nguyen, T.-Q.; Nguyen, D.-P. Barriers in BIM Adoption and the Legal Considerations in Vietnam. Int. J. Sustain. Constr. Eng. Technol. 2021, 12, 283–295. [Google Scholar] [CrossRef]
  46. Babatunde, S.O.; Udeaja, C.; Adekunle, A.O. Barriers to BIM Implementation and Ways Forward to Improve Its Adoption in the Nigerian AEC Firms. Int. J. Build. Pathol. Adapt. 2020, 39, 48–71. [Google Scholar] [CrossRef]
  47. Abubakar, M.; Ibrahim, Y.M.; Kado, D.; Bala, K. Contractors perception of the factors affecting building information modelling (BIM) adoption in the Nigerian construction industry. In Proceedings of the Computing in Civil and Building Engineering, Orlando, FL, USA, 23–25 June 2014; pp. 167–178. [Google Scholar] [CrossRef]
  48. Singh, E.; Singh, D.P. Architectural Profession in India: Perception Towards Service Marketing. J. Eng. Des. Technol. 2017, 15, 574–590. [Google Scholar] [CrossRef]
  49. Grubbauer, M.; Dimitrova, V. Exceptional Architecture, Learning Processes, and the Contradictory Performativity of Norms and Standards. Eur. Plan. Stud. 2021, 30, 121–140. [Google Scholar] [CrossRef]
  50. Venkatesh, V.; Bala, H. Adoption and Impacts of Interorganizational Business Process Standards: Role of Partnering Synergy. Inf. Syst. Res. 2012, 23, 1131–1157. [Google Scholar] [CrossRef]
  51. Kacel, S.; Altomonte, S. Sustaining health and well-being in the built environment. Eur. J. Public Health 2023, 33, ckad160-1171. [Google Scholar] [CrossRef]
  52. McArthur, J.J.; Powell, C. Health and wellness in commercial buildings: Systematic review of sustainable building rating systems and alignment with contemporary research. Build. Environ. 2020, 171, 106635. [Google Scholar] [CrossRef]
  53. Mikic, A. Translating Nutrition Research into Healthy Building Standards (P16-059-19). Curr. Dev. Nutr. 2019, 3, nzz050-P16. [Google Scholar] [CrossRef]
  54. Nakamura, S.; Tanabe, S.; Fujisawa, J.; Takai, E.; Tsushima, S.; Ogata, M.; Tsuneoka, Y.; Iida, T.; Uno, Y.; Nomura, R. Effects of wellness conscious buildings on the well-being and comfort of workers. In Proceedings of the E3S Web of Conferences, Bucharest, Romania, 26–29 May 2019; EDP Sciences: Paris, France, 2019; Volume 111, p. 2047. [Google Scholar]
  55. Creswell, J.W.; Clark, V.L.P. Designing and Conducting Mixed Methods Research; Sage Publications: Newbury Park, CA, USA, 2017; ISBN 148334701X. [Google Scholar]
  56. Yin, R.K. Case Study Research, Design and Methods; Sage Publications Inc.: Thousand Oaks, CA, USA, 2003. [Google Scholar]
  57. Balabel, A.; Alwetaishi, M. Towards sustainable residential buildings in Saudi Arabia according to the conceptual framework of “Mostadam” rating system and vision 2030. Sustainability 2021, 13, 793. [Google Scholar] [CrossRef]
  58. Ramani, A.; García de Soto, B. Estidama and the pearl rating system: A comprehensive review and alignment with LCA. Sustainability 2021, 13, 5041. [Google Scholar] [CrossRef]
  59. Alhamlawi, F.; Alaifan, B.; Azar, E. A comprehensive assessment of Dubai’s green building rating system: Al Sa’fat. Energy Policy 2021, 157, 112503. [Google Scholar] [CrossRef]
  60. Haidamous, T. Will Biophilic Design Become Another Checklist? WIT Trans. Ecol. Environ. 2022, 260, 27–35. [Google Scholar]
  61. Polli, G.H.B. A comparison about european environmental sustainability rating systems: Breeam UK, DGNB, LiderA, ITACA and HQE. U. Porto J. Eng. 2020, 6, 46–58. [Google Scholar] [CrossRef]
  62. Bondareva, E. Green Star—LEED’s Australian Cousin. J. Green Build. 2007, 2, 32–40. [Google Scholar] [CrossRef]
  63. Ismaeel, W.S.E. Assessing and developing the application of LEED green building rating system as a sustainable project management and market tool in the Italian context. J. Eng. Proj. Prod. Manag. 2016, 6, 136. [Google Scholar]
  64. Afroz, Z.; Gunay, H.B.; O’Brien, W. A review of data collection and analysis requirements for certified green buildings. Energy Build. 2020, 226, 110367. [Google Scholar] [CrossRef] [PubMed]
  65. Jaillon, L.; Poon, C.-S.; Chan, Y.Y.; Lee, M.W.; Cai, X. Green building rating systems and construction waste in high density urban environment: The case study of Hong Kong. Int. J. Sustain. Constr. Eng. Technol. 2020, 11, 60–76. [Google Scholar]
  66. Forsberg, M.; De Souza, C.B. Implementing regenerative standards in politically green Nordic social welfare states: Can Sweden adopt the Living Building Challenge? Sustainability 2021, 13, 738. [Google Scholar] [CrossRef]
Figure 1. Study procedures.
Figure 1. Study procedures.
Sustainability 17 00163 g001
Figure 2. The percentages for survey responses are shown to the left, and the percentages of interviewed firms out of the total number are shown to the right.
Figure 2. The percentages for survey responses are shown to the left, and the percentages of interviewed firms out of the total number are shown to the right.
Sustainability 17 00163 g002
Figure 3. Displaying WELL Building Standards Concepts and Percentage of Adoption from participants interested in WELL to the left and not interested in WELL to the right.
Figure 3. Displaying WELL Building Standards Concepts and Percentage of Adoption from participants interested in WELL to the left and not interested in WELL to the right.
Sustainability 17 00163 g003
Figure 4. Comparison table of Age and Size of the firms regarding their interest in WELL.
Figure 4. Comparison table of Age and Size of the firms regarding their interest in WELL.
Sustainability 17 00163 g004
Figure 5. Mind map for challenges in convincing clients to adopt WELL.
Figure 5. Mind map for challenges in convincing clients to adopt WELL.
Sustainability 17 00163 g005
Figure 6. Mind map for strategies to encourage implementation of WELL.
Figure 6. Mind map for strategies to encourage implementation of WELL.
Sustainability 17 00163 g006
Table 1. WELL Building Standard features for Air.
Table 1. WELL Building Standard features for Air.
MOSTADAMESTIDAMA PEARLAl SA’FATFITWELGREEN MARKBREEAMGREEN STARLEEDGREEN GLOBESBEAM PLUSLBC
Air Quality
Smoke-Free Environment
Ventilation Design
Construction Pollution Management
Enhanced Air Quality
Enhanced Ventilation Design
Operable Windows
Air Quality Monitoring and Awareness
Pollution Infiltration Management
Combustion Minimization
Source Separation
Air Filtration
Enhanced Supply Air
Microbe and Mold Control
Table 2. WELL Building Standard features for Water.
Table 2. WELL Building Standard features for Water.
MOSTADAMESTIDAMA PEARLAl SA’FATFITWELGREEN MARKBREEAMGREEN STARLEEDGREEN GLOBESBEAM PLUSLBC
Water Quality Indicators
Drinking Water Quality
Basic Water Management
Enhanced Water Quality
Drinking Water Quality Management
Drinking Water Promotion
Moisture Management
Hygiene Support
Onsite Non-Potable Water Reuse
Table 3. WELL Building Standard features for Nourishment.
Table 3. WELL Building Standard features for Nourishment.
MOSTADAMESTIDAMA PEARLAl SA’FATFITWELGREEN MARKBREEAMGREEN STARLEEDGREEN GLOBESBEAM PLUSLBC
Fruits and Vegetables
Nutritional Transparency
Refined Ingredients
Food Advertising
Artificial Ingredients
Portion Sizes
Nutrition Education
Mindful Eating
Special Diets
Food Preparation
Responsible Food Sourcing
Food Production
Local Food Environment
Red and Processed Meats
Table 4. WELL Building Standard features for Light.
Table 4. WELL Building Standard features for Light.
MOSTADAMESTIDAMA PEARLAl SA’FATFITWELGREEN MARKBREEAMGREEN STARLEEDGREEN GLOBESBEAM PLUSLBC
Light Exposure
Visual Lighting Design
Circadian Lighting Design
Electric Light Glare Control
Daylight Design Strategies
Daylight Simulation
Visual Balance
Electric Light Quality
Occupant Lighting Control
Table 5. WELL Building Standard features for Movement.
Table 5. WELL Building Standard features for Movement.
MOSTADAMESTIDAMA PEARLAl SA’FATFITWELGREEN MARKBREEAMGREEN STARLEEDGREEN GLOBESBEAM PLUSLBC
Active Buildings and Communities
Ergonomic Workstation Design
Circulation Network
Facilities for Active Occupants
Site Planning and Selection
Physical Activity Opportunities
Active Furnishings
Physical Activity Spaces and Equipment
Physical Activity Promotion
Self-Monitoring
Ergonomics Programming
Table 6. WELL Building Standard features for Thermal Comfort.
Table 6. WELL Building Standard features for Thermal Comfort.
MOSTADAMESTIDAMA PEARLAl SA’FATFITWELGREEN MARKBREEAMGREEN STARLEEDGREEN GLOBESBEAM PLUSLBC
Thermal Performance
Verified Thermal Comfort
Thermal Zoning
Individual Thermal Control
Radiant Thermal Comfort
Thermal Comfort Monitoring
Humidity Control
Enhanced Operable Windows
Outdoor Thermal Comfort
Table 7. WELL Building Standard features for Sound.
Table 7. WELL Building Standard features for Sound.
MOSTADAMESTIDAMA PEARLAl SA’FATFITWELGREEN MARKBREEAMGREEN STARLEEDGREEN GLOBESBEAM PLUSLBC
Sound Mapping
Maximum Noise Levels
Sound Barriers
Reverberation Time
Sound Reducing Surfaces
Minimum Background Sound
Impact Noise Management
Enhanced Audio Devices
Hearing Health Conservation
Table 8. WELL Building Standard features for Materials.
Table 8. WELL Building Standard features for Materials.
MOSTADAMESTIDAMA PEARLAl SA’FATFITWELGREEN MARKBREEAMGREEN STARLEEDGREEN GLOBESBEAM PLUSLBC
Material Restrictions
Interior Hazardous Materials Management
CCA and Lead Management
Site Remediation
Enhanced Material Restrictions
VOC Restrictions
Materials Transparency
Materials Optimization
Waste Management
Pest Management and Pesticide Use
Cleaning Products and Protocols
Contact Reduction
Table 9. WELL Building Standard features for Mind.
Table 9. WELL Building Standard features for Mind.
MOSTADAMESTIDAMA PEARLAl SA’FATFITWELGREEN MARKBREEAMGREEN STARLEEDGREEN GLOBESBEAM PLUSLBC
Mental Health Promotion
Nature and Place
Mental Health Services
Mental Health Education
Stress Management
Restorative Opportunities
Restorative Spaces
Restorative Programming
Enhanced Access to Nature
Tobacco Cessation
Substance Use Services
Table 10. WELL Building Standard features for Community.
Table 10. WELL Building Standard features for Community.
MOSTADAMESTIDAMA PEARLAl SA’FATFITWELGREEN MARKBREEAMGREEN STARLEEDGREEN GLOBESBEAM PLUSLBC
Health and Wellbeing Promotion
Integrative Design
Emergency Preparedness
Occupant Survey
Enhanced Occupant Survey
Health Services and Benefits
Enhanced Health and Wellbeing Promotion
New Parent Support
New Mother Support
Family Support
Civic Engagement
Diversity and Inclusion
Accessibility and Universal Design
Emergency Resources
Emergency Resilience and Recovery
Housing Equity
Responsible Labor Practices
Support for Victims of Domestic Violence
Education and Support
Historical Acknowledgement
Table 11. WELL Building Standard features for Innovation.
Table 11. WELL Building Standard features for Innovation.
MOSTADAMESTIDAMA PEARLAl SA’FATFITWELGREEN MARKBREEAMGREEN STARLEEDGREEN GLOBESBEAM PLUSLBC
Innovate WELL
WELL Accredited Professional (WELL AP)
Experience WELL Certification
Gateways to Wellbeing
Green Building Rating Systems
Carbon Disclosure and Reduction
Disclaimer/Publisher’s Note: The statements, opinions and data contained in all publications are solely those of the individual author(s) and contributor(s) and not of MDPI and/or the editor(s). MDPI and/or the editor(s) disclaim responsibility for any injury to people or property resulting from any ideas, methods, instructions or products referred to in the content.

Share and Cite

MDPI and ACS Style

Binabid, J.; Alrajhi, M.Z.; Alawwad, R. Assessing the Implementation of Wellbeing Rating Systems Among Architectural Firms for Commercial Office Building. Sustainability 2025, 17, 163. https://doi.org/10.3390/su17010163

AMA Style

Binabid J, Alrajhi MZ, Alawwad R. Assessing the Implementation of Wellbeing Rating Systems Among Architectural Firms for Commercial Office Building. Sustainability. 2025; 17(1):163. https://doi.org/10.3390/su17010163

Chicago/Turabian Style

Binabid, Jamil, Mohammad Z. Alrajhi, and Reham Alawwad. 2025. "Assessing the Implementation of Wellbeing Rating Systems Among Architectural Firms for Commercial Office Building" Sustainability 17, no. 1: 163. https://doi.org/10.3390/su17010163

APA Style

Binabid, J., Alrajhi, M. Z., & Alawwad, R. (2025). Assessing the Implementation of Wellbeing Rating Systems Among Architectural Firms for Commercial Office Building. Sustainability, 17(1), 163. https://doi.org/10.3390/su17010163

Note that from the first issue of 2016, this journal uses article numbers instead of page numbers. See further details here.

Article Metrics

Back to TopTop