Life Cycle CO2 Emissions and Techno-Economic Analysis of Wood Pellet Production and CHP with Different Plant Scales and Sawdust Drying Processes
Abstract
1. Introduction
2. Methods
2.1. Goal and Scope
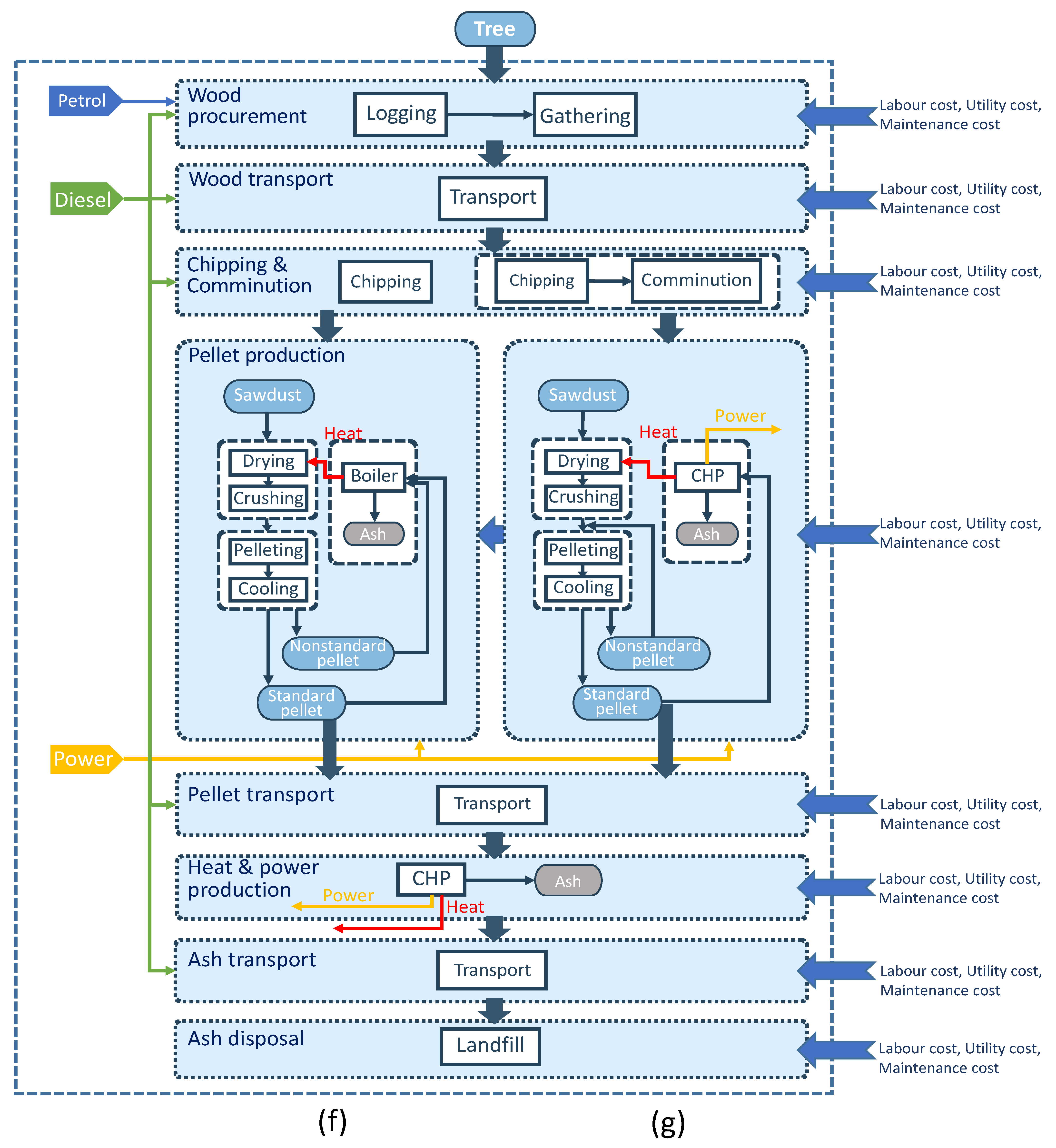
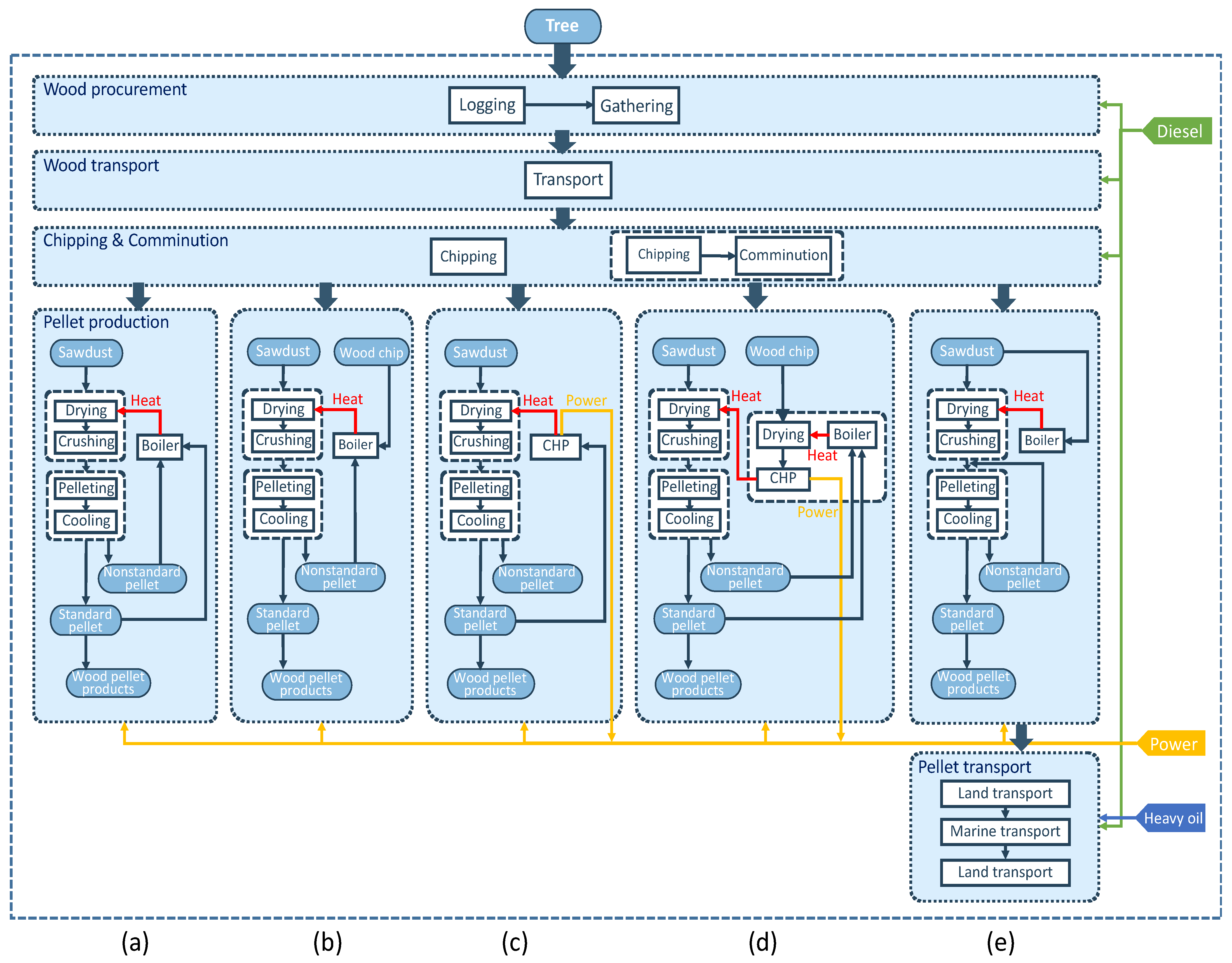
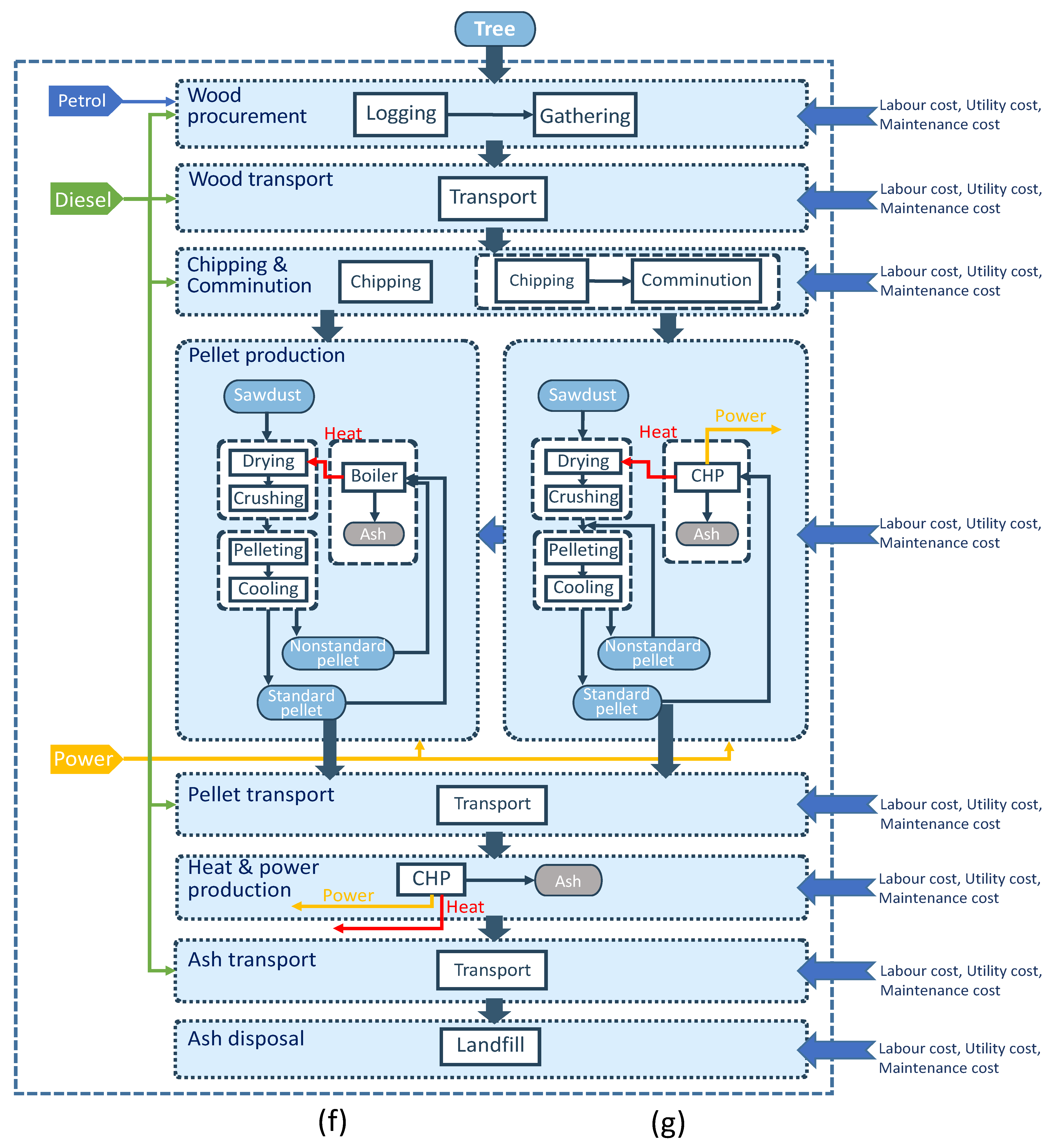
2.2. System Boundary and Functional Unit
Wood Pellet Production and Utilisation Systems
2.3. Life Cycle Inventory, Assumptions, and Data Acquisition
2.3.1. Wood Procurement
2.3.2. Wood Transport
2.3.3. Chipping and Comminution
2.3.4. Pellet Production
2.3.5. Heat and Power Production by Pellet Gasification CHP
2.3.6. Ash Disposal (Landfilling)
2.3.7. Wood Pellet Importation from Canada
2.4. Economic Analysis
| Stage | Item | Value | Reference |
|---|---|---|---|
| Wood procurement | Wood price | 6.25 JPY/kg | Interview |
| Wood transport | 6 t truck price | 9900 kJPY | Interview |
| 6186 kJPY | Interview | ||
| Operation cost other than fuel cost (repair cost, etc.) | 7.5 JPY/km | [52] | |
| Fixed cost of truck (insurance, inspection, etc.) | 366 kJPY | [52] | |
| Disposal fee of 6 t truck | 0.03 JPY/JPY-cost | [53] | |
| Chipping and comminution | Wood chipper price | 5850 kJPY | Interview |
| Comminutor price | 3300 kJPY | Interview | |
| Maintenance, operating, and repair costs for wood chipper and comminutor | 0.03 JPY/JPY-cost | [53] | |
| Disposal fee for wood chipper and comminutor | 0.03 JPY/JPY-cost | [53] | |
| Pellet production | Plant office and storage construction cost | 60.68 × PS0.3177 MJPY a | [43]; Interview |
| Pellet production equipment cost | 141.6 × PS0.3177 MJPY a | [43]; Interview | |
| Wood biomass boiler cost included in the equipment cost | 24% | Interview | |
| Annual electricity cost in pellet plant | 11.719 × PS0.6893 MJPY/y a | [43]; Interview | |
| Annual electric power demand in pellet plant | 381.6 × PS0.8428 MWh/y a | [43] | |
| Maintenance, and operating costs | 0.15 × AP kJPY/y b | [54] | |
| Repair costs | 0.02 JPY/JPY-const. cost | [52] | |
| Disposal fee of plant office and storage | 0.05 JPY/JPY-const. cost | [53] | |
| Disposal fee of pellet production equipment | 0.03 JPY/JPY-const. cost | [53] | |
| Pellet yield rate | 95% | Interview | |
| Heat and power production | CHP price | 50,000 kJPY | Interview |
| Maintenance, operating, and repair costs | 0.03 JPY/JPY-cost | [54] | |
| Disposal fee of CHP | 0.03 JPY/JPY-cost | [54] | |
| Revenue from electric power selling | 40 JPY/kWh | [55] | |
| Revenue from hot water selling | 2.14 JPY/kWh | [41] | |
| Ash disposal | Ash disposal cost | 30 JPY/kg | [56] |
| Other data | Operator labour cost | 2500 kJPY/y/person | [53] |
| Pellet plant operator | 6 persons | Interview | |
| Fuel cost | Diesel | 130.4 JPY/L | [57] |
| Petrol | 149.8 JPY/L | [57] | |
| Interest rate | 1.11% | [51] | |
| Equipment and Facilities | Service Life |
|---|---|
| 6 t truck | 4 y |
| Chipper | 8 y |
| Comminutor | 2 y |
| Pellet plant building | 30 y |
| Pellet production equipment | 15 y |
| Combined heat and power | 10 y |
2.4.1. Initial Capital Investment Cost
2.4.2. Annual Revenue
2.4.3. Annual Expenditure
3. Results and Discussion
3.1. Pellet Production System
3.1.1. PED and CO2 Emission
3.1.2. Sensitivity Analysis for Wood Pellet Yield
3.2. Heat and Power Production System
3.2.1. GHG Emission
3.2.2. Economic Analysis
4. Conclusions
Author Contributions
Funding
Institutional Review Board Statement
Informed Consent Statement
Data Availability Statement
Conflicts of Interest
References
- Climate Action Network Japan. Declaration of Carbon Neutral Goal for Japan by 2050. Available online: https://www.can-japan.org/advocacy/2815 (accessed on 13 December 2024).
- Climate Action Network Japan. Japan’s New −46% Emissions Target Not Enough to Avert Climate Crisis: Japan Needs More Ambitious Targets and Policies to Achieve 1.5 °C Paris Agreement Target. Available online: https://www.can-japan.org/advocacy/2857 (accessed on 13 December 2024).
- Agency for Natural Resources and Energy Strategic Energy Plan. Available online: https://www.enecho.meti.go.jp/en/category/others/basic_plan/ (accessed on 13 December 2024).
- Forestry Agency Statistical Handbook of Forestry and Forestry 2024. Available online: https://www.rinya.maff.go.jp/j/kikaku/toukei/youran.html (accessed on 13 December 2024).
- Scheftelowitz, M.; Daniel-Gromke, J.; Denysenko, V.; Sauter, P.; Naumann, K.; Scheftelowitz, M.; Krautz, A.; Beil, M.; Beyrich, W.; Peters, W.; et al. Stromerzeugung Aus Biomasse; DBFZ: Leipzig, Germany, 2013; Volume 03MAP250. [Google Scholar]
- Koido, K.; Hoshi, T.; Sato, M. Hardwood Branch Char Gasification with CO2: Characterization of Reactivity and Proposal of a Semiempirical Kinetic Model. Energy Fuels 2023, 37, 17359–17372. [Google Scholar] [CrossRef]
- Koido, K.; Endo, K.; Morimoto, H.; Ohashi, H.; Sato, M. Synergistic Effects in Co-Gasification of Willow and Cedar Blended Char in CO2 Media. Energies 2024, 17, 4122. [Google Scholar] [CrossRef]
- Koido, K.; Hoshi, T.; Sato, M. Gasification of Pruned Peach Tree Branches in a CO2/O2 Atmosphere in the Presence or Absence of Steam: Effect of Gas Media Composition on Product Gas, Reactivity, and Kinetics. Energy Fuels 2024, 38, 18674–18687. [Google Scholar] [CrossRef]
- Whittaker, C.; Shield, I. Factors Affecting Wood, Energy Grass and Straw Pellet Durability—A Review. Renew. Sustain. Energy Rev. 2017, 71, 1–11. [Google Scholar] [CrossRef]
- Dias, G.M.; Ayer, N.W.; Kariyapperuma, K.; Thevathasan, N.; Gordon, A.; Sidders, D.; Johannesson, G.H. Life Cycle Assessment of Thermal Energy Production from Short-Rotation Willow Biomass in Southern Ontario, Canada. Appl. Energy 2017, 204, 343–352. [Google Scholar] [CrossRef]
- Porsö, C.; Hansson, P.A. Time-Dependent Climate Impact of Heat Production from Swedish Willow and Poplar Pellets—In a Life Cycle Perspective. Biomass Bioenergy 2014, 70, 287–301. [Google Scholar] [CrossRef]
- Fusi, A.; Bacenetti, J.; Proto, A.R.; Tedesco, D.E.A.; Pessina, D.; Facchinetti, D. Pellet Production from Miscanthus: Energy and Environmental Assessment. Energies 2021, 14, 73. [Google Scholar] [CrossRef]
- Manouchehrinejad, M.; Sahoo, K.; Kaliyan, N.; Singh, H.; Mani, S. Economic and Environmental Impact Assessments of a Stand-Alone Napier Grass-Fired Combined Heat and Power Generation System in the Southeastern US. Int. J. Life Cycle Assess. 2020, 25, 89–104. [Google Scholar] [CrossRef]
- Petlickaitė, R.; Jasinskas, A.; Venslauskas, K.; Navickas, K.; Praspaliauskas, M.; Lemanas, E. Evaluation of Multi-Crop Biofuel Pellet Properties and the Life Cycle Assessment. Agriculture 2024, 14, 1162. [Google Scholar] [CrossRef]
- Villabona, Y.P.; Kafarov, V. Methodology for the Life Cycle Assessment (LCA) in Combustion Processes Where the Fuel Is Pelleted Agricultural Biomass. Chem. Eng. Trans. 2018, 64, 427–432. [Google Scholar] [CrossRef]
- Wang, Z.; Lei, T.; Yang, M.; Li, Z.; Qi, T.; Xin, X.; He, X.; Ajayebi, A.; Yan, X. Life Cycle Environmental Impacts of Cornstalk Briquette Fuel in China. Appl. Energy 2017, 192, 83–94. [Google Scholar] [CrossRef]
- Rajabi Hamedani, S.; Colantoni, A.; Gallucci, F.; Salerno, M.; Silvestri, C.; Villarini, M. Comparative Energy and Environmental Analysis of Agro-Pellet Production from Orchard Woody Biomass. Biomass Bioenergy 2019, 129, 105334. [Google Scholar] [CrossRef]
- Balcioglu, G.; Jeswani, H.K.; Azapagic, A. Energy from Forest Residues in Turkey: An Environmental and Economic Life Cycle Assessment of Different Technologies. Sci. Total Environ. 2023, 874, 162316. [Google Scholar] [CrossRef]
- Quinteiro, P.; Greco, F.; da Cruz Tarelho, L.A.; Righi, S.; Arroja, L.; Dias, A.C. A Comparative Life Cycle Assessment of Centralised and Decentralised Wood Pellets Production for Residential Heating. Sci. Total Environ. 2020, 730, 139162. [Google Scholar] [CrossRef] [PubMed]
- Kittler, B.; Stupak, I.; Smith, C.T. Assessing the Wood Sourcing Practices of the U.S. Industrial Wood Pellet Industry Supplying European Energy Demand. Energy. Sustain. Soc. 2020, 10, 23. [Google Scholar] [CrossRef]
- Yun, H.; Clift, R.; Bi, X. Environmental and Economic Assessment of Torrefied Wood Pellets from British Columbia. Energy Convers. Manag. 2020, 208, 112513. [Google Scholar] [CrossRef]
- Siegmund, T.; Gollmer, C.; Scherzinger, M.; Kaltschmitt, M. A Review of CO Emissions during Solid Biofuel Combustion—Formation Mechanisms and Fuel-Related Reduction Measures. J. Energy Inst. 2024, 116, 101762. [Google Scholar] [CrossRef]
- Parascanu, M.M.; Kaltschmitt, M.; Rödl, A.; Soreanu, G.; Sánchez-Silva, L. Life Cycle Assessment of Electricity Generation from Combustion and Gasification of Biomass in Mexico. Sustain. Prod. Consum. 2021, 27, 72–85. [Google Scholar] [CrossRef]
- Zang, G.; Zhang, J.; Jia, J.; Lora, E.S.; Ratner, A. Life Cycle Assessment of Power-Generation Systems Based on Biomass Integrated Gasification Combined Cycles. Renew. Energy 2020, 149, 336–346. [Google Scholar] [CrossRef]
- Forestry Agency of Japan Annual Report on Forest and Forestry in Japan, Fiscal Year 2023. Available online: https://www.rinya.maff.go.jp/j/kikaku/hakusyo/r5hakusyo/ (accessed on 13 November 2024).
- Magelli, F.; Boucher, K.; Bi, H.T.; Melin, S.; Bonoli, A. An Environmental Impact Assessment of Exported Wood Pellets from Canada to Europe. Biomass Bioenergy 2009, 33, 434–441. [Google Scholar] [CrossRef]
- Sgarbossa, A.; Boschiero, M.; Pierobon, F.; Cavalli, R.; Zanetti, M. Comparative Life Cycle Assessment of Bioenergy Production from Different Wood Pellet Supply Chains. Forests 2020, 11, 1127. [Google Scholar] [CrossRef]
- Picchio, R.; Latterini, F.; Venanzi, R.; Stefanoni, W.; Suardi, A.; Tocci, D.; Pari, L. Pellet Production from Woody and Non-Woody Feedstocks: A Review on Biomass Quality Evaluation. Energies 2020, 13, 2937. [Google Scholar] [CrossRef]
- Sadaghiani, S.; Mafakheri, F.; Chen, Z. Life Cycle Assessment of Bioenergy Production Using Wood Pellets: A Case Study of Remote Communities in Canada. Energies 2023, 16, 5697. [Google Scholar] [CrossRef]
- Saosee, P.; Sajjakulnukit, B.; Gheewala, S.H. Life Cycle Assessment of Wood Pellet Production in Thailand. Sustainability 2020, 12, 6996. [Google Scholar] [CrossRef]
- Labbé, R.; Paczkowski, S.; Knappe, V.; Russ, M.; Wöhler, M.; Pelz, S. Effect of Feedstock Particle Size Distribution and Feedstock Moisture Content on Pellet Production Efficiency, Pellet Quality, Transport and Combustion Emissions. Fuel 2020, 263, 116662. [Google Scholar] [CrossRef]
- Kaveh, M.; Amiri Chayjan, R.; Taghinezhad, E.; Rasooli Sharabiani, V.; Motevali, A. Evaluation of Specific Energy Consumption and GHG Emissions for Different Drying Methods (Case Study: Pistacia Atlantica). J. Clean. Prod. 2020, 259, 120963. [Google Scholar] [CrossRef]
- Motevali, A.; Tabatabaee Koloor, R. A Comparison between Pollutants and Greenhouse Gas Emissions from Operation of Different Dryers Based on Energy Consumption of Power Plants. J. Clean. Prod. 2017, 154, 445–461. [Google Scholar] [CrossRef]
- Koido, K.; Takata, E.; Yanagida, T.; Kuboyama, H. Techno-Economic Assessment of Heat Supply Systems in Woodchip Drying Bases for Wood Gasification Combined Heat and Power. Sustainability 2022, 14, 16878. [Google Scholar] [CrossRef]
- Jiang, L.; Xue, B.; Ma, Z.; Yu, L.; Huang, B.; Chen, X. A Life-Cycle Based Co-Benefits Analysis of Biomass Pellet Production in China. Renew. Energy 2020, 154, 445–452. [Google Scholar] [CrossRef]
- Holmgren, K.M.; Berntsson, T.S.; Andersson, E.; Rydberg, T. The Influence of Biomass Supply Chains and By-Products on the Greenhouse Gas Emissions from Gasification-Based Bio-SNG Production Systems. Energy 2015, 90, 148–162. [Google Scholar] [CrossRef]
- ISO14040; International Organization for Standardization Environmental Management—Life Cycle Assessment—Principles and Framework. International Organization for Standardization: Geneva, Switzerland, 2006.
- ISO14044; International Organization for Standardization Environmental Management—Life Cycle Assessment—Requirements and Guidelines. International Organization for Standardization: Geneva, Switzerland, 2006.
- Tsuchiya, Y.; Karasawa, K.; Satoh, T.; Tsuji, N. Energy Consumption at Procurement of Wood Pellets in Japan. Mokuzai Gakkaishi 2010, 56, 427–436. [Google Scholar] [CrossRef]
- Institute of Energy Economics Japan. EDMC Handbook of Japan’s and World Energy and Economic Statistics 2019, 1st ed.; Energy Conservation Centre Japan: Tokyo, Japan, 2019. [Google Scholar]
- Kuboyama, H.; Komata, H.; Yanagida, T. Conditions for Establishing a Combined Heat and Power Station by Using Unutilized Wood Biomass. J. Jpn. For. Soc. 2017, 99, 226–232. [Google Scholar] [CrossRef]
- Forest Energy Inc. Brochure of 40 KW CHP Volter 40 (Fixed-Bed Downdraft Gasifier). Available online: http://forestenergy.jp/volter (accessed on 13 November 2024).
- Takuma Co., Ltd. Feasibility Study Report of Seki City Area New Energy Vision: Wood Pellet Utilization Model Development Using Thinning Residues and Forest Thinnings Based on the Locally-Grown and Locally-Consumed Principle. Available online: https://seika.nedo.go.jp/pmg/PMG01C/PMG01CG01 (accessed on 13 November 2024).
- SeaRates Logistics Explorer. Available online: https://www.searates.com/reference/portdistance/ (accessed on 13 November 2024).
- Kayo, C.; Ojimi, R.; Iwaoka, M.; Yasuda, K. Greenhouse Gas Emission Reductions in a District Heating and Cooling System by Using Woody Biomass. Mokuzai Gakkaishi 2016, 62, 172–181. [Google Scholar] [CrossRef][Green Version]
- Noi, C.D.; Ciroth, A. Calculation of Energy Indicators in MJ, LHVs. Available online: https://www.openlca.org/wp-content/uploads/2017/10/Calculation-of-energy-indicators-in-MJ-LHVs.pdf (accessed on 13 November 2024).
- Tohoku Electric Power Group Environment-Related Data 2019. Available online: http://www.tohoku-epco.co.jp/enviro/envirodata/download/envirodata2019.pdf (accessed on 13 November 2024).
- IDEA Inventory Database for Environmental Analysis Version 2.3. Available online: https://idea-lca.com/en/ (accessed on 13 November 2024).
- JEMAI. LCA Software MiLCA Version 2. Available online: https://www.milca-milca.net/ (accessed on 3 December 2018).
- Koido, K.; Takeuchi, H.; Hasegawa, T. Life Cycle Environmental and Economic Analysis of Regional-Scale Food-Waste Biogas Production with Digestate Nutrient Management for Fig Fertilisation. J. Clean. Prod. 2018, 190, 552–562. [Google Scholar] [CrossRef]
- Japan Finance Corporation Interest Rate for a Small and Medium-Size Company Bussinesses. Available online: https://www.jfc.go.jp/n/rate/base.html (accessed on 13 November 2024).
- Shimizu, N.; Yuyama, Y.; Nakamura, M.; Yamaoka, M. Lifecycle-Basis Evaluation of Profitability on the Biomass Utilization System. Technol. Rep. Natl. Inst. Rural Eng. 2012, 212, 53–96. [Google Scholar]
- Aomori Prefectural Government Wood Biomass Fuel Business Modelling Project: Commissioned Research Report of Wood Pellets. Available online: https://www.pref.aomori.lg.jp/soshiki/shoko/chiikisangyo/files/mokushitsubioreport2008.pdf (accessed on 13 November 2024).
- Mokunen Pellet Co. Feasibility Study Report of Takayama City Area New Energy Vision: Gasification Power Generation at a Pellet Plant. Available online: https://www.nedo.go.jp/english/index.html (accessed on 13 November 2024).
- Agency for Natural Resources and Energy Guide Book of Renewable Energy Feed-in Tariff Scheme in FY 2020. Available online: https://www.enecho.meti.go.jp/category/saving_and_new/saiene/data/kaitori/2020_fit.pdf (accessed on 13 November 2024).
- Yanagida Industries Co. Classified Industrial Wastes Disposal Prices. Available online: http://www.yanagitasangyou.co.jp/price (accessed on 13 November 2024).
- Agency for Natural Resources and Energy. Petroleum Product Price Survey. Available online: https://www.enecho.meti.go.jp/statistics/petroleum_and_lpgas/pl007/results.html (accessed on 13 November 2024).
- Moriguchi, K.; Suzuki, Y.; Gotou, J.; Inatsuki, H.; Yamaguchi, T.; Shiraishi, Y.; Ohara, T. Cost of Comminution and Transportation in the Case of Using Logging Residue as Woody Biofuel. J. Jpn. For. Soc. 2004, 86, 121–128. [Google Scholar] [CrossRef]
- Iuchi, M. Evaluation of Life Cycle CO2 Emissions of Domestic and Foreign Biomass Fuel for Coal-Fired Power Plant. CRIEPI Res. Rep. 2011, Y10010, 1–29. [Google Scholar]








| End Products | Cases | System Boundary | Plant Scale | Description |
|---|---|---|---|---|
| Pellets | (A) P-BLR-P | Gate-to-gate | Pellet plant capacity: 5 t/h (6.8 kt/y pellet production) | Sawdust drying heat sourced from the biomass boiler using standard pellets and nonstandard pellets as illustrated in Figure 1a. |
| (B) P-BLR-CP | Gate-to-gate | Pellet plant capacity: 5 t/h (6.8 kt/y pellet production) | Sawdust drying heat sourced from the biomass boiler using wood chips and nonstandard pellets as illustrated in Figure 1b. | |
| (C) P-CHP-P | Gate-to-gate | Pellet plant capacity: 5 t/h (5 kt/y pellet production) | Sawdust drying heat sourced from the biomass gasification CHP using standard pellets, with electricity sold under a feed in tariff as illustrated in Figure 1c. | |
| (D) P-CHP-C | Gate-to-gate | Pellet plant capacity: 5 t/h (6.8 kt/y pellet production) | Sawdust drying heat comes from biomass gasification CHP using the wood chips, with electricity sold under a feed in tariff as illustrated in Figure 1d. | |
| (E) P-CA | Gate-to-gate | 700 kt/y pellet production | In pellets production (700 kt/y) in Canada, the sawdust drying heat sourced from a biomass boiler in a sawmill using the sawdust as illustrated in Figure 1e. The nonstandard pellets are assumed to be reused as a material for pellets after pulverising. | |
| Heat and power | (F) HP-BLR-P | Gate-to-grave | Pellet plant capacity: 0.5, 1.5, 2.5 t/h (1.3, 4, 6.7 kt/y wood input) | Sawdust drying via biomass boiler using standard and nonstandard pellets, with electricity sold under a feed-in tariff as illustrated in Figure 1f. |
| (G) HP-CHP-P | Gate-to-grave | Pellet plant capacity: 0.5, 1.5, 2.5 t/h (1.3, 4, 6.7 kt/y wood input) | Sawdust drying via biomass CHP using standard pellets, with electricity sold under a feed-in tariff as illustrated in Figure 1g. Nonstandard pellets are assumed to be reused as a material for pellets after pulverising. |
| Stage | Item | Case | Reference | |
|---|---|---|---|---|
| Wood Pellet Production | Heat and Power Production | |||
| Wood procurement | Tree felling by chain saw (Petrol) | 0.1 L/m3-log | 0.1 L/m3-log | Interview |
| Logging | ||||
| Harvester (diesel) | 1.0 L/m3-log | 1.0 L/m3-log | Interview | |
| Processor (diesel) | 1.0 L/m3-log | 1.0 L/m3-log | Interview | |
| Log gathering | ||||
| 3 t forwarder (diesel) | 0.8 L/m3-log | 0.8 L/m3-log | Interview | |
| Grapple loader (diesel) | 0.9 L/m3-log | 0.9 L/m3-log | Interview | |
| Wood transport | 6 t truck Fuel consumption (diesel) | 4.78 km/L | 4.78 km/L | Interview |
| Loading ratio | 83% | 83% | Interview | |
| Chipping and comminution | Chipper Diesel | 20 L/h | 20 L/h | Interview |
| Chip production | 20 m3/h | 20 m3/h | Interview | |
| Comminutor Diesel | 11 L/h | 11 L/h | Interview | |
| Sawdust production | 4 m3/h | 4 m3/h | Interview | |
| Pellet production | Sawdust drying (heat demand) | 3.7 MJ/kg-ME a | Interview | |
| Wood chip drying (heat demand) (Sum b) | 1.8 MJ/kg-ME a | Interview | ||
| (Wtr c) | 4.1 MJ/kg-ME a | Interview | ||
| CHP pellet fuel demand | 1.1 kWel/kg | 1.3 kWel/kg | [42] | |
| CHP power output | 40 kWel | 61 kWel | [42] | |
| CHP power generation efficiency | 22% | 25% | ||
| CHP hot water output | 100 kWth | 150 kWth | [42] | |
| CHP hot water production efficiency | 56% | 61% | ||
| Pelleting yield rate | 85% | 95% | ||
| Annual electric demand in pellet plant | 381.6 × PS0.8428 MWh/y | 381.6 × PS0.8428 MWh/y | [43], Equation (10) | |
| Pellet transport | Railway transport distance (British Columbia to Kitimat) | 74.6 km | [44] | |
| Maritime transport distance (Kitimat to Onahama) | 6927 km | [44] | ||
| Truck transport distance (Onahama to Shirakawa) | 104 km | [44] | ||
| Heat and power production | CHP Pellet fuel demand | 1.3 kWel/kg | ||
| CHP power output | 61 kWel | |||
| CHP power generation efficiency | 25% | |||
| CHP hot water output | 150 kWth | |||
| CHP hot water production efficiency | 61% | |||
| Bottom ash | 4.4 g/kg-pellet | Interview | ||
| Fly ash | 1.1 g/kg-pellet | Interview | ||
| Item | Value | Reference | |
|---|---|---|---|
| Wood biomass properties | |||
| Wood Bulk density | 700 kg/m3 | [45] | |
| Moisture content | 50 wt% | Interview | |
| Wood chip | Balk density | 250 kg/m3 | [45] |
| Moisture content | 50 wt% | Interview | |
| LHV | 9.5 MJ/kg | [46] | |
| Wood chip (after drying) | Moisture content | 12 wt% | Interview |
| LHV | 19.7 MJ/kg | Interview | |
| Sawdust | Balk density | 380 kg/m3 | Interview |
| Moisture content | 50 wt% | Interview | |
| Wood pellet | Moisture content | 12 wt% | Interview |
| LHV | 19.7 MJ/kg | Interview | |
| CO2 emission factor | |||
| Electric power | 0.528 kg-CO2/kWh | [47] | |
| Diesel | 2.821 kg-CO2/L | [45] | |
| Petrol | 2.72 kg-CO2/L | [45] | |
| Maritime transport | 0.013 kg-CO2/(t·km) | [26] | |
| Railway transport | 0.016 kg-CO2/(t·km) | [26] | |
| Ash landfill | 0 kg-CO2/kg-ash | [48] | |
| Total power generation efficiency in Japan | 45.93% | [40] | |
| Case Name | Season | Nonstandard Pellet Utilisation Rate |
|---|---|---|
| (A) P-BLR-P | Summer | 46% |
| Winter | 100% | |
| (B) P-BLR-CP | Summer | 46% |
| Winter | 100% | |
| (C) P-CHP-P | Summer | 0% |
| Winter | 0% | |
| (D) P-CHP-C | Summer | 6% |
| Winter | 34% |
| Case (F) HP-BLR-P | Case (G) HP-CHP-P | |||||
|---|---|---|---|---|---|---|
| 0.5 t/h | 1.5 t/h | 2.5 t/h | 0.5 t/h | 1.5 t/h | 2.5 t/h | |
| Annual power generation (kWh/y) | 889,028 | 2,667,084 | 4,445,141 | 1,038,082 | 3,114,246 | 5,190,409 |
| Annual heat production (GJ/y) | 7845 | 23,534 | 39,223 | 6894 | 20,681 | 34,468 |
| The number of CHP installed | 2 | 6 | 10 | 3 | 8 | 13 |
| Electric power output (kWel) | 121 | 363 | 606 | 182 | 485 | 787 |
| Heat output (kWth) | 300 | 901 | 1502 | 451 | 1202 | 1953 |
| IRR | NA | 7% | 11% | NA | 6% | 10% |
| Payback time (y) | NA | 18 | 10 | NA | 18 | 10 |
| CHP operating ratio (%) | 91% | 91% | 91% | 71% | 67% | 67% |
Disclaimer/Publisher’s Note: The statements, opinions and data contained in all publications are solely those of the individual author(s) and contributor(s) and not of MDPI and/or the editor(s). MDPI and/or the editor(s) disclaim responsibility for any injury to people or property resulting from any ideas, methods, instructions or products referred to in the content. |
© 2024 by the authors. Licensee MDPI, Basel, Switzerland. This article is an open access article distributed under the terms and conditions of the Creative Commons Attribution (CC BY) license (https://creativecommons.org/licenses/by/4.0/).
Share and Cite
Koido, K.; Konno, D.; Sato, M. Life Cycle CO2 Emissions and Techno-Economic Analysis of Wood Pellet Production and CHP with Different Plant Scales and Sawdust Drying Processes. Sustainability 2025, 17, 140. https://doi.org/10.3390/su17010140
Koido K, Konno D, Sato M. Life Cycle CO2 Emissions and Techno-Economic Analysis of Wood Pellet Production and CHP with Different Plant Scales and Sawdust Drying Processes. Sustainability. 2025; 17(1):140. https://doi.org/10.3390/su17010140
Chicago/Turabian StyleKoido, Kenji, Daichi Konno, and Michio Sato. 2025. "Life Cycle CO2 Emissions and Techno-Economic Analysis of Wood Pellet Production and CHP with Different Plant Scales and Sawdust Drying Processes" Sustainability 17, no. 1: 140. https://doi.org/10.3390/su17010140
APA StyleKoido, K., Konno, D., & Sato, M. (2025). Life Cycle CO2 Emissions and Techno-Economic Analysis of Wood Pellet Production and CHP with Different Plant Scales and Sawdust Drying Processes. Sustainability, 17(1), 140. https://doi.org/10.3390/su17010140

