Next Article in Journal
Simplified Multi-Hazard Assessment to Foster Resilience for Sustainable Energy Infrastructure on Santa Cruz Island, Galapagos
Next Article in Special Issue
Towards Digital Transformation of Agriculture for Sustainable Development in China: Experience and Lessons Learned
Previous Article in Journal
Changes in the Structure of Agriculture in Central and Eastern Europe in the Light of the European Green Deal
 
 
Font Type:
Arial Georgia Verdana
Font Size:
Aa Aa Aa
Line Spacing:
Column Width:
Background:
Article

Evaluation of the Effectiveness of High-Level Construction of Rural Living Environment in China Under the Incentive Policies

1
Agro-Environmental Protection Institute, Ministry of Agriculture and Rural Affairs, Tianjin 300191, China
2
Key Laboratory for Rural Toilet and Sewage Treatment Technology, Ministry of Agriculture and Rural Affairs, Tianjin 300191, China
3
Institute of Environment and Sustainable Development in Agriculture, Chinese Academy of Agricultural Sciences, Beijing 100081, China
4
Institute of Geographic Sciences and Natural Resources Research, Chinese Academy of Sciences, Beijing 100101, China
5
Biogas Institute of Ministry of Agriculture and Rural Affairs, Chengdu 610041, China
6
School of Agriculture and Food Sustainability, University of Queensland, St Lucia, QLD 4072, Australia
7
Sustainable Infrastructure and Resource Management (SIRM), UniSA STEM, University of South Australia, Mawson Lakes, SA 5095, Australia
*
Authors to whom correspondence should be addressed.
These authors contributed equally to this work.
Sustainability 2025, 17(1), 107; https://doi.org/10.3390/su17010107
Submission received: 19 November 2024 / Revised: 16 December 2024 / Accepted: 17 December 2024 / Published: 27 December 2024
(This article belongs to the Special Issue Sustainable Rural Development and Agricultural Policy)

Abstract

Improving the rural living environment is of great significance in enhancing the life quality of rural residents and promoting rural sustainable development. The Chinese government initiated a nationwide three-year action in 2018, followed by a five-year campaign starting in 2021, to improve the rural living environment. Despite these efforts, comprehensive assessment covering multiple facets of the rural living environment at the national level remained scarce. A novel evaluation method was proposed in this study that included seven aspects and nineteen indicators, applied AHP for weighting, and PLS-SEM to analyze the relationships between variables. Then, the completion of key tasks of rural living environment improvement in 37 counties, which were incentivized by the State Council on account of its excellent governance results, was comprehensively investigated and evaluated. The assessment of key tasks in the 37 incentivized counties revealed high completion in rural household solid waste disposal, domestic sewage treatment, and toilet improvement. However, the level of the rural living environment was uneven among different regions, and the progress varied in different key tasks. The funds input had a greater impact on the comprehensive level of rural living environment than social and economic factors. Accordingly, the government should provide more targeted financial and policy support to underdeveloped areas. And priority should be given to the sewage treatment and sanitation, especially in rural and remote areas. Furthermore, local governments should diversify funding sources to ensure the sustainability of rural living environment development. These findings provide a theoretical basis for developing policies and specific plans to address the challenges of financial investment and rural living environment management in China and other developing countries and regions worldwide.

1. Introduction

The rapid growth of population in the world has led to the deterioration of the human living environment [1]. Currently, the main problems of the human living environment include air pollution, water pollution, garbage plight, noise pollution, climate change, biodiversity loss, water shortage, overcrowding, lack of adequate housing and public infrastructure, etc. [2,3]. Many countries worldwide are facing the challenge of improving the human living environment, which is of great significance in enhancing the quality of life of residents and promoting sustainable development [3,4]. The human living environment is a multi-level and multi-type spatial system and can be divided into urban living environment and rural living environment [5,6,7], which are an organic whole and tightly connected with each other in the form of resource flows such as labor, capital, material, and information [8]. However, in fact, the focus of human beings is largely concentrated on the urban dimension, often ignoring the undeveloped rural areas and lacking interest in the remote areas [9]. Due to the constraints of geographical location and available resources, the improvement of the rural living environment faces more disturbing challenges. Rural areas account for 43.85% of the world’s population [10], and the rural living environment should also deserve attention.
Responding to these challenges, the Chinese government put forward the “Three-year Action Plan for Improving the Rural Living Environment” in 2018, followed by a five-year promoting campaign starting in 2021. The rural household solid waste disposal, domestic sewage treatment, toilet revolution, village appearance improvement, village development planning, and the establishment of maintenance mechanism were designated as the nationwide key tasks [11]. Through these efforts, tangible progress has been made on the rural living environment. So far in China, the coverage of rural sanitary toilets was about 73% with more than 40 million rural households renovated, above 90% of villages established collection and transportation systems for household solid waste, and the rural sewage treatment rate exceeded 40% by 2023 [12].
Scholars have applied various methods and indicators to assess the multi-dimension of rural living environment. The research on improving China’s rural living environment has predominantly centered on analyzing single index effects. For example, Wang et al. [13] assessed the suitability of the regional living environment from the different preferences perspective. Qing et al. [14] explored the relationship between farmers’ awareness and the improvement of the rural living environment. Wang et al. [15] and Wang et al. [16] considered the willingness of rural residents to participate. In the choice of evaluation models and methods, Li et al. [17] examined the impacts and mechanisms of human capital on the rural living environment by the ordinary least square (OLS) model and instrumental variable (IV) method.
The others focused on the comprehensive assessments of rural living environment improvement at different scales and regions; however, most of them concerned the case studies at provincial, municipal, or county levels. For example, Guo et al. [9] and Dou et al. [6] evaluated human settlement sustainability in Qinghai Province from 2010 to 2020 and Gansu Province in 2017, respectively. Similarly, Xu and Sun [18] put forward a set of index systems for the evaluation of the rural living environment in 11 districts or counties of Yulin City, Shaanxi province. Wang et al. [19] identified six dimensions involving living conditions, the environment, physical infrastructure, public service, governance, and culture in Northwest China.
Currently, the research on the evaluation of rural living environment improvement is still in the exploration stage, and there are few studies on the evaluation from the national scale. The evaluation of the rural living environment should cover multiple regions and compare the differences among different regions [5]. Thus, a more thorough evaluation at the national level is needed to understand the overall effectiveness of rural living environment improvements in China.
Therefore, this study aims to address the existing research gaps with the following objectives. Firstly, the study developed a comprehensive assessment methodology that included seven key aspects of the rural living environment and employed the AHP for weighting and PLS-SEM to accurately analyze the relationships between variables. Secondly, it examined the completion of all the key tasks in the rural living environment improvement designated by the Chinese government across 37 incentivized counties over two years to understand regional variations in China. Finally, this study further discussed the funding aspects of rural living environment improvement. Overall, this work provided a theoretical framework for developing countries and regions globally to formulate policies and detailed plans, including funding strategies for rural living environment improvements.
The structure of the paper is outlined as follows. Section 2 details the foundational aspects necessary for evaluating the rural living environment construction, including the establishment of an index system, questionnaire design and sampling, data standardization, index value computation, study areas, and data sources. Section 3 presents the empirical results and further analysis and discussion on policy implications. Conclusions and future research are drawn in Section 4.

2. Materials and Methods

2.1. Study Area

According to the “Incentive Measures for Rural Living Environment Improvement”, as well as the “Implementation Opinions on Several Policy Measures for Western Development” by the State Council Western Development Office, China is divided into three regions based on geographical location and socioeconomic development levels: the eastern region (ER), the central region (CR), and the western region (WR) (Figure 1) [20]. Generally, ER, comprising developed coastal areas, has a strong foundation for rural living environments due to its higher economic level. CR lies between the eastern and western regions and presents medium conditions. In contrast, WR, despite covering the largest area and encompassing the most provinces (about 71% of China’s total land area), faces challenges due to its remote location, underdeveloped economy, and demographic issues like outmigration and an aging rural population. Su et al. [21] also confirmed that the level of rural economic and social development in underdeveloped areas is relatively low, and there are certain deficiencies in making relevant improvements. Some scholars have pointed out that China’s rural environment continues to be affected by the imbalance of regional development, and the environment of the high-level development of the eastern region is in sharp contrast to that of the western region, which is backward and has a low level of environmental protection and a lack of funds [22]. Additionally, many ethnic minorities reside in these areas, posing additional challenges in enhancing rural living conditions due to cultural differences and sparse populations [23]. The 37 counties across 31 provinces were determined for our study since they were recognized by the State Council for their exceptional governance, receiving incentives for rural living environment improvement. There were 5, 7, and 8 incentivized counties in ER, CR, and WR in 2019 and 6, 4, and 7 counties in 2020, respectively. Detailed information about these counties that represent different socioeconomic conditions and broader populations is provided in Table S1. The total rural population in the counties of ER was comparable to that in CR but was more than three times higher than in WR. The average county revenue in ER was 203.77 hundred million RMB, which was 155.45 hundred million and 166.19 hundred million RMB higher than in CR and WR, respectively.

2.2. Establishment of Index System

Seven indexes including the disposal of rural household solid waste, treatment of rural domestic sewage, rural toilet revolution, reclamation of agricultural waste, improvement of village appearance, village development planning, and the establishment and maintenance of construction mechanisms were selected based on a review of the literature, government documents, and expert opinions [13,18,22,24,25,26]. These indexes were chosen for their direct and significant impacts on the quality of rural life, as well as their alignment with the study’s objectives of assessing both environmental sustainability and socioeconomic development. Nineteen indicators were determined to assess the construction of the rural living environment using the hierarchy method (Table 1). The index weight is calculated in Section 2.4.
(1)
The process of household solid waste management involves frontend categorization, midpoint transportation, and terminal treatment of household solid waste [24]. To assess the efficiency of rural household solid waste disposal, this study selected two key metrics (C1 and C2), these metrics capture the operational efficiency and infrastructure adequacy, which are critical for achieving sustainable waste management.
(2)
There are three modes of rural domestic sewage treatment: i. Sewage from villages is channeled to sewage treatment facilities in the nearby cities and towns—centralized treatment using a major treatment plant. ii. Sewage from villages far away from the city but relatively concentrated is treated in the centralized treatment station of the village—semi-centralized treatment using a less sophisticated treatment plant. iii. Sewage from a single or several households is treated in small sewage equipment or by a natural ecological treatment method—decentralized treatment and reused around the house [23,25]. This study chose C3 and C4 to assess the rural domestic sewage treatment; they address the primary modes of sewage treatment (centralized, semi-centralized, and decentralized) and their alignment with environmental and public health objectives.
(3)
The rural toilet revolution involves the construction and modification of household sanitary toilets, as well as the treatment or recycling of rural household toilet waste. C5, C6, and C7 were chosen to assess the level of rural toilet revolution; they measure the accessibility and sustainability of sanitation facilities, reflecting progress in improving rural hygiene and waste recycling
(4)
The agricultural residues consist of organic waste generated during agricultural production, including livestock manure, crop straws, and agricultural film. C8, C9, and C10 were selected to evaluate the efficiency of recycling agricultural residues; they represent critical aspects of resource utilization and environmental sustainability.
(5)
The village appearance improvement involves the enhancement of a village’s public area and courtyard environment by removing the illicit construction and haphazard stacking, alongside improving the overall appearance of the rural architecture. This process also includes the hardening of roads and greening efforts [26]. C11, C12, and C13 were selected to assess the level of village appearance improvement; they address both aesthetic and infrastructure improvements, aligning with rural revitalization goals.
(6)
Village development planning involves the strategic coordination of industrial development, spatial layout, and infrastructure construction within a specific timeframe. It serves as a foundation for rural reconstruction and management and guides for the utilization of rural land resources and construction of the rural living environment [27]. C14 and C15 were selected to assess the level of village planning; they address both aesthetic and infrastructure improvements, aligning with rural revitalization goals.
(7)
The establishment of construction and maintenance mechanisms ensures the long-term sustainability of rural living environment improvements [28]. C16, C17, C18, and C19 were selected to assess governance capacity and resource sustainability.
Table 1. The index system and index weight for assessing the construction of the rural living environment.
Table 1. The index system and index weight for assessing the construction of the rural living environment.
Aims LevelRules LevelPrograms LevelIndex Attribution
Construction of rural living environment A (1)Rural household solid waste disposal B1 (0.1840)Proportion of villages with effective disposal of household solid waste C1 (0.0613)Quantitative positive
Proportion of villages establishing household solid waste collection and transportation systems C2 (0.1227)Quantitative positive
Rural domestic sewage treatment B2 (0.1919)Proportion of villages with centralized or decentralized domestic sewage treatment facilities or sewage discharged into municipal sewage systems C3 (0.1013)Quantitative positive
Proportion of villages with effective treatment of domestic sewage C4 (0.0906)Quantitative positive
Rural toilet revolution B3 (0.2987)Proportion of households with sanitary toilets C5 (0.1718)Quantitative positive
Proportion of villages with public toilets C6 (0.0489)Quantitative positive
Proportion of villages recycling feces C7 (0.0780)Quantitative positive
Recycling of agricultural residues B4 (0.0446)Recycling rate of livestock manure C8 (0.0171)Quantitative positive
Recycling rate of crop straws C9 (0.0161)Quantitative positive
Recycling rate of agricultural film C10 (0.0114)Quantitative positive
Village appearance improvement B5 (0.1108)Proportion of villages participating in village cleaning action C11 (0.0540)Quantitative positive
Proportion of villages with main roads afforested C12 (0.0146)Quantitative positive
Proportion of villages with main roads hardening C13 (0.0422)Quantitative positive
Village development planning B6 (0.0452)Proportion of counties completing rural development planning C14 (0.0314)Quantitative positive
Proportion of villages completing development planning C15 (0.0138)Quantitative positive
Construction and maintenance mechanism B7 (0.1248)Proportion of villages establishing long-term maintenance mechanisms for rural living environment C16 (0.0625)Quantitative positive
Proportion of villages incorporating the improvement of the rural living environment into village regulations C17 (0.0148)Quantitative positive
Proportion of villages establishing the mechanism of labor participation for rural residents C18 (0.0163)Quantitative positive
Whether to establish the specialized and market-oriented construction and maintenance mechanism C19 (0.0312)Qualitative positive

2.3. Data Sources and Sample Survey

Data from the 37 incentive counties, including 20 counties in 2019 and 17 counties in 2020 in the year (Y1) and the year afterward (Y2), were collected. The questionnaires were designed in three parts. (1) Basic information about the rural population, households, and revenue of the incentivized counties (Table S1) were obtained from Province Development Yearbooks, Province Rural Areas Yearbooks, China Statistical Yearbooks, and China Rural Areas Yearbooks; (2) data on the indicators of the construction of rural living environment (the rural household solid waste disposal, domestic sewage treatment, toilet revolution, reclamation of agricultural residues, improvement of village appearance, village development planning, and the enhancement of construction and maintenance mechanisms (Table S2)) was collected from on-site surveys and questionnaires from government staff and households; (3) information regarding funding from the government (the national, provincial, municipal, and county levels), social groups, and rural residents were collected through a questionnaire distributed to government staff.
To ensure the validity and rationality of the questionnaire, a pilot test was conducted in the Beidaihe District of Hebei province (see Figure 1). The pilot test involved 30 participants, including local administrators and rural residents, and revealed three main issues: Respondents found certain terms (e.g., “maintenance mechanisms”) unclear, leading to inconsistent interpretations. The questionnaire was perceived as too long, causing respondent fatigue.
Based on the pilot test findings, the following modifications were made. Rephrasing ambiguous terms: For instance, “maintenance mechanisms” is further described as “whether to establish the specialized and market-oriented construction and maintenance mechanism”. Streamlining the questionnaire: Redundant items were removed, and the overall length was reduced by approximately 15%.
After the revisions, a smaller pretest involving 15 participants confirmed the improved clarity and usability of the questionnaire. The final survey was conducted across 37 incentivized counties in 2019 and 2020.

2.4. Calculation of the Index Value

Range standardization was used to normalize the original indicator data by a linear change. The range was determined by calculating the difference between the maximum value and minimum value of the index. The value of each indicator was mapped to the range [0, 1]. The formula is as Equation (1).
Xij is a positive indicator,
Z i j = X i j min ( X i j ) max ( X i j ) min ( X i j )
where Zij stands for the standard values for raw data, and Xij stands for the specific index value of a sub-item.
Methods for determining the weights of the index systems can be classified into the qualitative method, including the subjective judgment scoring method, Delphi method, etc., and semi-quantitative method, including the analytic hierarchy process (AHP), the SBM-DF model, the grey relational analysis approach, the principal component analysis method, etc. [29]. Many researchers used hierarchical analysis and the Delphi method to present their ideas on the attributes and thus generate weights based on subjectivity [30]. AHP can decrease the confusion and error caused by the weight assignment for numerous indicators, thereby enhancing the accuracy of analysis, prediction, and evaluation. This method has been widely used in environmental suitability analysis [31,32]. Thus, the selection of AHP in this study has been well supported.
Prioritization of the criteria by ‘Pairwise Comparison’ of all the selected layers has been taken into account to solve any type of decision-making problem using the AHP model. AHP and the pairwise comparison matrix method are used to evaluate the relative weight of each element. As a common methodology, the comparative scale is used to analyze the importance of various factors [33]. Based on a scale ranging from 1 to 9, the relative importance is assessed between two factors, where 1 indicates equal importance between the two factors, while 9 denotes a factor that is significantly more important than the other.
In this study, the questionnaire survey was conducted with 10 experts specializing in the improvement of the rural living environment. The importance of each indicator within the same level indicator group of the indicator system was evaluated by experts. To determine the index weight of the evaluation index system, the weights of the index layer were normalized (Table 1).
To address the issue of accurately analyzing the relationships between variables, partial least squares structural equation modeling (PLS-SEM) was employed [34]. PLS-SEM is a widely recommended method for predicting and evaluating explanatory variables, as it can account for the maximum potential variance more effectively than other methods while handling smaller sample sizes [35]. The nonlinear account interaction in the model requires a two-stage analysis. The accuracy and reliability of the PLS-based route modeling technique were tested to provide an accurate structural assessment. We evaluate the convergent effectiveness of the structural model before developing an internal model or figuring out how the underlying components are related.

2.5. Model Construction and Data Processing

2.5.1. Model Construction

To explore the impacts of social and economic factors on the rural living environment construction, the structural equation model was used to investigate its mechanism by introducing fund status as a potential intermediary variable. Specifically, the social factors include the total rural population, the number of households, and the number of administrative villages; These indicators reflect the characteristics of population and social organization in rural areas, which may have an impact on the construction of the rural living environment. The economic factor is composed of county-level income, gross domestic product (GDP), and per capita disposable income of rural residents (PCDI), which is used to measure the economic development level of the region and its ability to support the construction of the living environment. As an intermediary variable, the funds cover the total fund scale, provincial and municipal fund investment, and county fund allocation, indicating the support of different levels of government for rural living environment construction projects. The final goal is to analyze how the above factors work together on the dependent variable of rural living environment construction through the intermediary variable of capital status, thus providing a scientific basis for optimizing resource allocation.
In the empirical analysis, SmartPLS 4.0 software was used to conduct the PLS-SEM method to verify the significance of the hypothesized path and evaluate the indirect effects among the latent variables, so as to comprehensively understand the dynamics of rural living environment construction under the socio-economic background. In addition, the overall fit of the model was checked to ensure the validity and reliability of the research results. Through the study of this model, it is expected to reveal the key factors affecting the construction of the rural living environment and put forward corresponding policy recommendations.
In order to systematically study the impact of social and economic factors on the construction of the rural living environment and explore the role of funds, the following hypotheses are proposed in this study:
H1. 
Social factors have a significant positive impact on funds. Social factors such as the total rural population, the number of households, and the number of administrative villages in a rural area directly affect the total amount of financial support that the area receives. Higher social demand may prompt more funds to be invested in rural development.
H2. 
Economic factors on the funds have significant positive influence. The economic strength of the region, such as county-level fiscal revenue, gross regional product (GDP), and per capita disposable income (PCDI) of rural residents, will directly affect its ability to obtain and develop funds. Economically developed areas usually attract more investment, which makes more money available for improving the rural living environment.
H3. 
Social factors have a significant positive impact on rural living environment construction. Social factors not only directly affect the funds but also directly promote the improvement of the rural living environment. The increase in social demand can push local governments and related agencies to take measures to improve the rural living environment.
H4. 
Economic factors have a significant positive impact on rural living environment construction. The level of economic development also directly promotes the improvement of the rural living environment. Economically strong areas tend to have better infrastructure and services, which helps improve the quality of life of rural residents.
H5. 
Funds have a significant positive impact on the construction of the rural living environment. As an intermediary variable, funds play a key role in the influence of social and economic factors on rural living environment construction. Sufficient construction funds can effectively promote the implementation of the project and then improve the rural living environment.
H6. 
Funds play a mediating role in the influence of social factors on the construction of the rural living environment. Further refinement of the mechanism of funds, that is, social factors indirectly promote the construction of rural living environment by increasing the supply of funds. This means that even if the social factors themselves directly promote environmental construction, the injection of funds is still an important way to achieve this goal.
H7. 
Funds plays an intermediary role in the influence of economic factors on rural living environment construction. Economic factors indirectly affect the construction of the rural living environment through fund status. This means that increased economic strength brings not only direct improvement effects but also indirect benefits through increased financial support.

2.5.2. Handling Missing Values

In this study, the default processing mode of SmartPLS software was adopted to manage the missing values in the data set. Specifically, when an observation in the data set is missing, the median of that variable is used to replace the missing value. The median alternative was chosen because it is insensitive to extreme values and can preserve the original characteristics of the data distribution to some extent, while avoiding the problem of reducing the sample size by deleting observations containing missing values. This method is more robust when dealing with non-random missing data and helps to maintain the accuracy of model estimates. At the same time, in order to eliminate the impact of dimensional differences between different variables and reduce the interference of outliers on model estimation, in this study, all numerical variables were standardized by Z-score. Z-score standardization is a common data conversion technique that is carried out by calculating the difference between each observation and the mean of that variable and then dividing by its standard deviation. After such standardization, all variables will have zero mean and unit variance, which makes variables of different dimensions comparable in the model and can more fairly reflect their contribution to the model predictor.
In summary, the above data preprocessing steps can ensure that the data set used not only eliminates the bias caused by missing values but also reduces the impact of dimensional differences and outliers through standardized processing, thus improving the reliability and effectiveness of subsequent structural equation model analysis. This method not only conforms to the statistical principle but also is more suitable for structural equation modeling using SmartPLS.

2.6. Statistical Analysis

Pearson correlation analysis was used to examine the comprehensive evaluative correlation between funding investment and the quality of the rural living environment. One-way ANOVA was conducted to compare the performance of various primary tasks across three regions. A p-value of less than 0.05 (p < 0.05) was considered statistically significant. All statistical analyses were carried out in SPSS Statistics 26.

3. Results and Discussion

3.1. The Completion of Key Tasks in Rural Living Environment Improvement

3.1.1. Rural Household Solid Waste Disposal

In 37 incentivized counties, the level of rural household solid waste disposal was high, and no significant difference was observed among ER, CR, and WR (p > 0.05, One-way ANOVA). The average proportion of villages with effective disposal of household solid waste (C1) in these counties was nearly 100% by the end of 2021 (Figure 2a). Furthermore, the average proportion of villages establishing a household solid waste collection and transportation system (C2) in these incentivized counties reached 99.8%, which exceeded the national average proportion of 90%; only two counties in the western region did not achieve 100% in Y2 (Figure 2b).

3.1.2. Rural Domestic Sewage Treatment

The Chinese government has launched a variety of measures to enhance rural living conditions, aiming to narrow the urban–rural development gap and establish a favorable production and living environment for rural residents. The 18th National Congress of the Communist Party of China focused on building a new socialist countryside, addressing the “Three Rural Issues” (agriculture, rural areas, and rural residents). The 19th National Congress supported the rural revitalization strategy and initiated activities to enhance the rural living environment. Significant improvement in the treatment of domestic sewage and obvious differences among regions were found in 37 incentivized counties (p < 0.05, One-way ANOVA) (Figure 3a). The average proportion of villages equipped with domestic sewage treatment facilities or connected to municipal sewage systems (C3) in these counties increased from 69% in Y1 to 75% in Y2. The C3 rate of ER was nearly 91%, followed by CR and WR, while WR experienced the highest growth rate at 8.5%, followed by CR and ER. In addition, no significant variations were observed within the CR and WR regions (p > 0.05, One-way ANOVA).
The average proportion of villages with effective domestic sewage treatment (C4) in different incentivized counties increased from 90% in Y1 to 95% in Y2 (Figure 3b). This proportion in ER was nearly 100% for two consecutive years, followed by CR and WR. The growth rate for WR and CR were 8% and 6.7%, respectively. Overall, ER demonstrated the highest level of disposal efficiency, while WR exhibited the most significant growth rate.

3.1.3. Rural Toilet Revolution

Obvious differences were also found in the rural toilet revolution across 37 incentivized counties (Figure 4a) (p < 0.05, One-way ANOVA). The average proportion of households with sanitary toilets (C5) in ER was 99% in Y1 and 100% in Y2, which was higher than CR (4% in both years) and WR (15% in Y1 and 8% in Y2). The growth rate of C5 in WR was higher than in ER and CR.
The average proportion of villages with public toilets (C6) in incentivized counties increased from 86% in Y1 to 90% in Y2 (Figure 4b). In ER, the average C6 was more than 98% in both years, while in CR and WR, the average C6 increased from 80% and 82% to 86%, respectively. However, two counties in CR and three counties in WR have C6 below 50% in Y2.
The average proportion of villages recycling feces (C7) in incentivized counties increased from 86% in Y1 to 88% in Y2 (Figure 4c). The C7 in ER remained at 82% both in both Y1 and Y2. In CR, C7 increased from 78% in Y1 to 83% in Y2, and in WR, it increased from 94% in Y1 to 96% in Y2. It is important to note that in a few incentivized counties within ER and CR, C7 was 0%, indicating that feces were directly discharged into urban sewage networks for harmless disposal.

3.2. Comprehensive Assessment Index of the Construction of the Rural Living Environment

It can be seen from Table 1 that the proportion of households with sanitary toilets (C5) had the highest weight, followed by the proportion of villages establishing household solid waste collection and transportation systems (C2), and the proportion of villages with centralized or decentralized domestic sewage treatment facilities or sewage discharged into municipal systems (C3).
The comprehensive index of the rural living environment in ER ranged from 0.934 to 0.947 with a mean value of 0.941, CR ranged from 0.835 to 0.873 with a mean value of 0.854, and WR ranged from 0.772 to 0.841 with a mean value of 0.806 (Figure 5). No significant difference was found among the incentivized counties within ER (p > 0.05, One-way ANOVA). The treatment of rural domestic sewage (B2) and the rural toilet revolution (B3) are two essential elements for improving the quality of life in rural areas. B2 and B3 have contributed significantly to the regional differences in the comprehensive index. The average values of B2 were 0.181 and 0.182 in ER, 0.134 and 0.151 in CR, and 0.125 and 0.144 in WR in Y1 and Y2, respectively. The averages of B3 were 0.279 and 0.282 in ER, 0.242 and 0.255 in CR, and 0.200 and 0.235 in WR in Y1 and Y2, respectively. With the continuous increase in investment in rural construction and active promotion of rural infrastructure development, there has been a significant improvement in the rural living environment. However, the rural infrastructure in CR and WR remains relatively underdeveloped, and the development of the rural living environment lags behind that in the ER.
The spatial distribution of the comprehensive index in the 37 incentive counties was shown in Figure 6, where the chroma of color indicated the level of the human living environment. The darker the color, the higher the comprehensive index of that region; conversely, the lighter color indicated a lower comprehensive index. It demonstrated that the level of the rural living environment in these incentive counties was uneven; however, it showed an increasing trend annually. The shades of color in ER, CR, and WR represented the mean level of the comprehensive index of the incentive counties within their respective regions. ER had the highest level of rural living environment, mainly due to its highest level of economic development. When the color of the incentive county was lighter than the background of its region, it meant that the comprehensive index of that county was below the average of that region, indicating a need to intensify efforts to improve the rural living environment. For example, Xinjiang, Inner Mongolia, and Jilin had a lower comprehensive index than the average value of WR in both Y1 and Y2, due to their remote geographical location and economic constraints. On the other hand, when the color of the incentive county was darker than the background of its region, it meant that the comprehensive index of that county was higher than the average of that region. For example, the color of two incentive counties in Chongqing was darker than the background of WR and also darker than the color of incentive counties in Shandong and Fujian, which are located in ER. Therefore, in addition to the fund, it is also necessary to integrate other various factors.
The 37 incentivized counties have made significant progress in both urbanization rate and rural disposable income. The average urbanization rate in the incentivized counties was gradually increasing from 0.63 in Y1 to 0.66 in Y2 (Figure 7a). ER had the highest urbanization rate, remaining above 0.60 for two consecutive years. By comparison, the urbanization rate in CR was 0.57 in Y1 and 0.59 in Y2 and in WR was 0.52 in Y1 and 0.57 in Y2. In addition, significant differences were found in rural disposable income across the 37 incentivized counties (p < 0.05, One-way ANOVA) (Figure 7b). The average household disposable income in these incentivized counties increased from 16,020.7 RMB in Y1 to 17,132 RMB in Y2, with a growth rate of 6.9%. In ER, the value was 26,911.4 RMB in Y1 and 29,093.0 RMB in Y2, higher than CR (18,748.7 RMB in Y1 and 21,120.1 RMB in Y2) and WR (13,943.3 RMB in Y1 and 15,531.8 RMB in Y2). The results indicated that a high level of rural living environment had been established in the 37 incentivized counties. The improvements in rural urbanization and disposable income reflected the effectiveness of the construction of the rural living environment. It can be seen that the rural economic level in the 37 incentivized counties has improved, and significant progress has been made in rural environmental construction.

3.3. Funds

The investments for improving the rural living environment in incentivized counties were 156 million RMB in Y1 and 205 million RMB in Y2 in ER, which were 5.1 and 5.6 times higher than that in CR and 9.9 and 8.8 times higher than that in WR, respectively (Figure 8). The funds in ER mainly came from local county governments, accounting for about 50% in Y1 and 35% in Y2, followed by provincial and municipal funds and social capital devotion. The proportion of funds from the central government in WR was much higher than that in ER and CR, whereas the proportion of provincial capital support in WR was lower than that in ER and CR. The proportion of rural residents’ donations was the highest in CR, while the proportion of social capital was the highest in ER.
As the country increases financial investment in the development of the rural living environment and ramps up the construction of beneficial agricultural policies and environmental governance projects, the level of development in rural living environments has improved in various regions. However, there are still significant disparities between the eastern, central, and western regions. In economically prosperous coastal areas in the ER, where basic infrastructure in rural areas is well established, the progress and quality of improving rural living environments are noticeably higher than in the underdeveloped western regions. Less developed regions in CR and WR suffer from a lack of inherent advantages in non-agricultural economic development, mainly due to their distance from the developed coastal areas. Moreover, rural population outmigration and an aging population contribute to a scarcity of labor and vitality in rural construction.

3.4. PLS-SEM Model Evaluation

3.4.1. Reliability and Validity Verification

Before conducting structural equation modeling (SEM) analysis, it is important to ensure the validity and reliability of the measurement model. For this purpose, a series of statistics were calculated, including Cronbach’s alpha, composite reliability, and average variance extracted (AVE), to evaluate the internal consistency and convergence validity of each latent variable in the study.
Cronbach’s alpha is used to measure consistency within the scale. As can be seen from Table 2 above, Cronbach’s alpha values of all latent variables were higher than 0.7, indicating good internal consistency of the scale. Composite reliability is used to assess the internal consistency of latent variables. The composite reliability of all latent variables is more than 0.7, indicating that the measurement tool has a high reliability. Average variance extracted (AVE) is used to measure the convergence validity of latent variables. In general, the AVE value should be at least 0.5 to show sufficient convergence validity. AVE values of all latent variables are higher than 0.5 (Table 2), indicating high convergence validity.
Through the analysis of Cronbach’s alpha, composite reliability and average variance extracted (AVE), it can be concluded that the three latent variables involved in this study, including economic factors, funds and social factors, all show good reliability and convergence validity, which provides a solid foundation for the subsequent structural equation model analysis.

3.4.2. Calculation of Path Coefficient

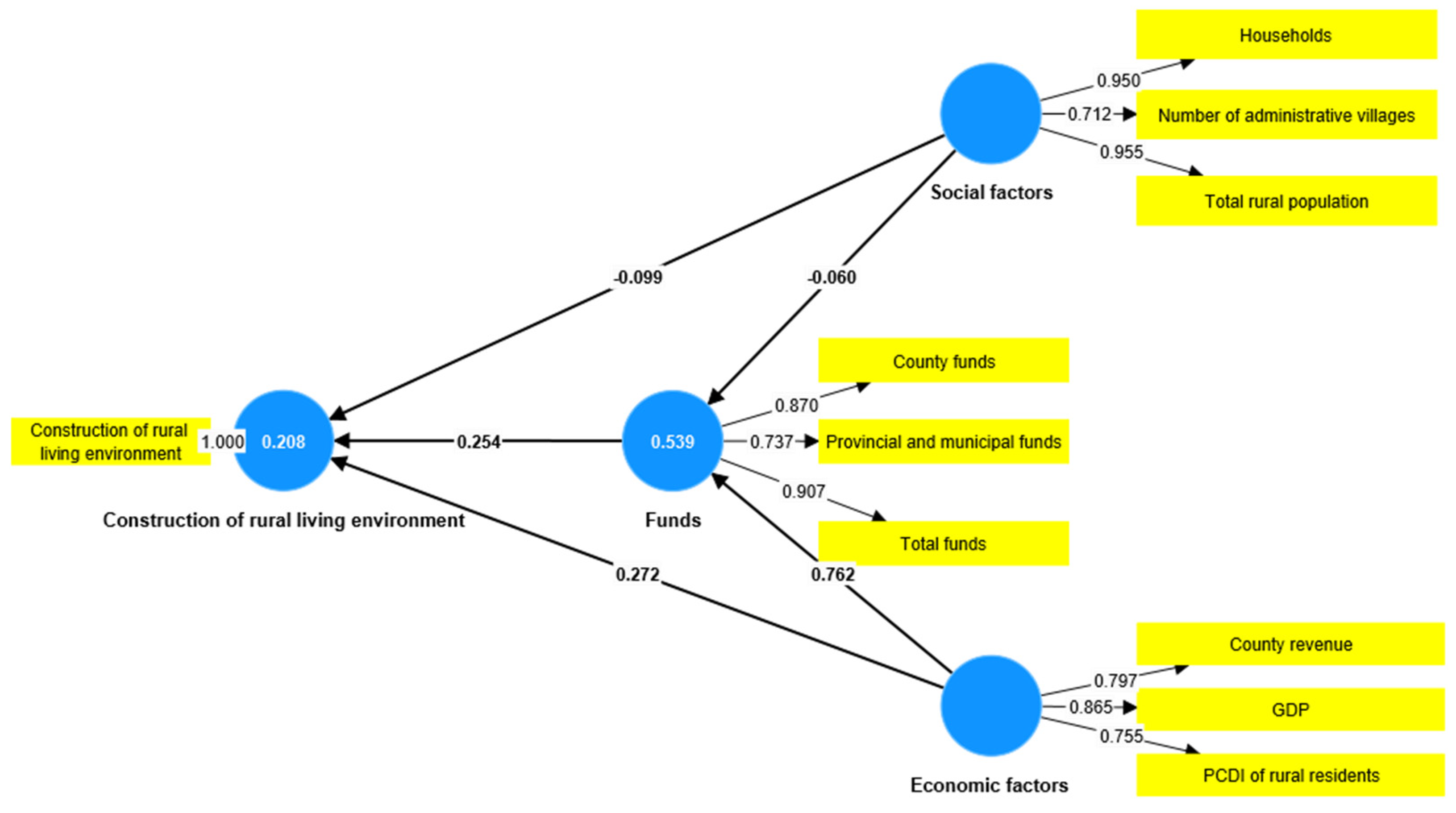
In order to verify the significance of each path in the structural equation model and deeply understand the relationship between each latent variable, the Bootstrap sampling method was used to conduct 5000 repeated sampling to estimate the path coefficient and its significance (Figure 9 and Table 3).
The influence of economic factors on rural living environment construction (H4): The path coefficient is 0.272, and the corresponding p value is 0.06, which is close to but not significant (p < 0.05). It indicates that although economic factors show some influence on the construction of the rural living environment, this relationship is not statistically significant. Therefore, the H4 hypothesis is not supported.
The influence of economic factors on the funds (H2): the path coefficient is 0.762, and the corresponding p-value is less than 0.001, indicating that economic factors have a significant positive impact on the funds. It showed that the higher the level of economic development of a region, the more funds it obtains and distributes. This path significantly supported the H2 hypothesis.
The influence of funds on rural living environment construction (H5): the path coefficient is 0.254, and the corresponding p-value is 0.02, indicating that funds have a significant positive impact on rural living environment construction. This indicates that sufficient fund investment can directly promote the improvement of rural living environment, and the H5 hypothesis is valid.
The influence of social factors on rural living environment construction (H3): the path coefficient is −0.099, and the corresponding p-value is 0.298, indicating that the direct influence of social factors on rural living environment construction is not significant. This result indicated that although social factors may influence the construction of rural living environment in some aspects, the influence has not reached the level of statistical significance. Therefore, the H3 hypothesis is not supported.
The influence of social factors on the fund situation (H1): the path coefficient is −0.06, and the corresponding p-value is 0.553, indicating that the influence of social factors on the fund situation is not significant. This meant that changes in social factors did not significantly alter the inflow or allocation of funds. Therefore, the H1 hypothesis is not supported.
In summary, the path coefficient estimation and significance test results conducted by the Bootstrap sampling method showed that economic factors have a significant positive impact on funds, and funds also have a significant positive impact on rural living environment construction. However, the influence of social factors on the construction of rural living environment and funds have not reached the significant level.
The indirect effect of economic factors on rural living environment construction through capital status (H6): the coefficient of this path is 0.194, and the corresponding p-value is 0.026 (Table 4), indicating that economic factors have a significant indirect effect on rural living environment construction through funds. Specifically, economic factors not only directly promote the accumulation of funds but also indirectly promote the improvement of rural living environment by increasing capital investment. This finding supports the H6 hypothesis that funds play a mediating role between economic factors and rural living environment construction.
It can be seen from Table 4 that indirect effect of social factors on rural living environment construction through funds (H7): the path coefficient is −0.015, and the corresponding p-value is 0.603, indicating that the indirect effect of social factors on rural living environment construction through funds is not significant. It meant that although social factors may affect the construction of rural living environment in other aspects, their influence does not reach the level of statistical significance in the process of passing the intermediary variable of capital status. Therefore, the H7 hypothesis is not supported.
Therefore, the indirect path effect estimation and significance test results conducted by the Bootstrap sampling method show that economic factors have significant indirect effects on rural living environment construction through funds, while social factors have insignificant indirect effects on rural living environment construction through funds. These results further confirm that funds play an important intermediary role between economic factors and rural living environment construction, and we should pay attention to the positive role of economic factors and the indirect impact of funds on rural development.

3.4.3. Discussion of Model Evaluation Results

In order to evaluate the overall fit of the model and its ability to explain the variability of the dependent variable, the main focus is on the coefficient of determination (R²). The R² value can intuitively reflect the degree to which the independent variable explains the variability of the dependent variable in the model (Table 5).
For the dependent variable of rural living environment construction, the R² value of the model is 0.208, which means that the independent variables (economic factors and social factors) and the intermediary variables (funds) in the model can explain 20.8% of the variability of rural living environment construction. The explanatory scale indicated that the model had successfully captured some important factors affecting the construction of the rural living environment. For the intermediate variable of the funds, the R² value of the model is 0.539, indicating that the independent variables (economic and social factors) in the model can explain 53.9% of the variability of the funds. The high proportion of explanation indicated that the model had excellent performance in explaining the funds and can effectively reflect the impact of economic and social factors on the funds. It further confirmed the importance of funds as an intermediary variable and their role as a key bridge between economic factors and rural living environment construction. The explanatory power of 53.9% indicated that the model had strong explanatory and predictive power in explaining the funds.
In general, the model constructed in this study showed good fit for the two key variables of rural living environment construction and funds. Overall, the results showed that the model had good explanatory power in explaining the construction of rural living environment and was particularly good in explaining the funds. It provided a strong support for understanding and improving the construction of the rural living environment and provided a solid foundation for follow-up research and policy formulation. Therefore, it can be considered that the model of this study fits well, especially in explaining the funds, which provided a reliable basis for further research and application.

3.4.4. Result Discussion

The H2 hypothesis held that economic factors had a significant positive impact on funds. The statistical results showed that the p-value of the path coefficient is less than 0.01, indicating that economic factors have a significant positive impact on the fund status. Specifically, a region’s level of economic development (such as county-level income, GDP, per capita disposable income of rural residents) can significantly improve the funds. It means that areas with stronger economic strength tend to attract more investment and support, which makes more funds available for the rural living environment. The finding emphasized the importance of economic development for access to resources in rural areas and also suggested that economic development should be taken as a prerequisite for improving the rural living environment. The H5 hypothesis held that funds had a significant positive impact on rural living environment construction. The statistical results showed that the p-value of the path coefficient is 0.02, indicating that the funds had a significant positive impact on the construction of rural living environment. They showed that sufficient construction funds can directly promote the improvement of the rural living environment. The finding further confirmed the central role of funds in rural development and highlighted the importance of ensuring funding is available to improve the rural living environment. It also means that the effective investment of funds needs to be prioritized when allocating resources to ensure that improvement measures are implemented. The H6 hypothesis holds that funds played an intermediary role between economic factors and rural living environment construction. The statistical results showed that the p value of the path coefficient is 0.026, which indicated that economic factors had a significant indirect effect on rural living environment construction through funds. The finding indicated that although the direct impact of economic factors on the construction of the rural living environment had not reached a significant level, the economic factors can still significantly promote the improvement of the rural living environment by increasing the intermediate variable of the funds input. It suggested that when formulating rural development policies, we should not only pay attention to direct economic support but also consider the transformation of economic development achievements into rural living environment improvement through funds channels.

3.5. The Policy Implications

This study provides an integral evaluation for policymaking and scheme formulation in rural living environment improvements for developing countries and regions (Figure 10). Policy makers should devise comprehensive plans that consider the diverse requirements of different regions and focus on key tasks and available funds. Our findings highlight the importance of the following aspects.
(1) Targeted regional strategies
Our findings showed that the comprehensive effectiveness of improving the rural living environment performed best in the eastern incentivized counties of China, while the western counties lagged. The key tasks and overall levels of the rural living environment improvement in all incentivized counties have been promoted followed by the implementation of incentive policies, and especially the conditions in the western region have been greatly improved. The eastern coastal area has pioneered rural reform and rapid socioeconomic development in China. A strong economic foundation and policy support contributes to the high effectiveness of the rural living environment improvement in eastern China. However, the economically backward western region lacks capital, labor, and other resources necessary for improving the rural living environment. The incentive policies in the western region have motivated significant progress in the construction of the rural living environment. Therefore, it is suggested to WR: (1) Enhanced Financial Support: Increasing funding allocations to these regions. (2) Capacity Building: Implementing training programs for local administrators and community leaders. (3) Infrastructure Development: Prioritizing infrastructure upgrades that facilitate better service delivery. The successful experience of ER should be summarized and promoted in other areas to make rapid progress by introducing advanced technologies and models. For example, in Zhejiang Province’s District N, the digitization of rural living environment management, anchored by a digital supervision system, integrates advanced equipment upgrades, data sharing, and AI-based identification and evaluation, thereby bolstering technological support, fostering continuous technological innovation, and ultimately achieving the objective of technologically empowered waste classification and supervision.
(2) Priority of key tasks
The key indicators for measuring the completion of the rural living environment improvement included the proportion of households with sanitary toilets, the proportion of villages establishing household solid waste collection and transportation systems, and the proportion of villages having centralized or decentralized domestic sewage treatment facilities or sewage discharged into municipal sewage systems. Rural domestic sewage treatment and the rural toilet revolution performed poorly in the key tasks, especially the lack of centralized or decentralized domestic sewage treatment facilities or sewage discharged into municipal sewage systems and the villages recycling feces. It is suggested to select suitable technical approaches and improve mechanisms for systematic management and maintenance to enhance rural home sewage treatment. Priority should be given to the urban centralized treatment and large-scale agricultural usage in the areas of urban and rural fringe and central villages. In rural areas far away from towns, with a high economic level and concentrated residence, priority should be given to centralized treatment within villages. For dispersed areas, there is a need to develop on-site, low-cost, and small-scale sewage treatment facilities for single households. So the sewage treatment and utilization technologies in the courtyard, such as the compost technology for rural dry toilets, the ecological consumption of feces and sewage in courtyards, and the centralized collection and treatment for agriculture reuse are recommended for the utilization of manure and sewage in the local and nearby agriculture. It is also suggested to establish an environmental risk assessment system and a sampling inspection mechanism for rural toilet fecal pollution.
(3) Diverse funding sources
We found that the comprehensive index of the rural living environment has a significantly positive correlation with the total funding investment. The development of the rural living environment depends on the large fund investment, as well as the high expense of ongoing maintenance and management. Therefore, the local governments should try to raise financial support from a variety of sources to upgrade the level of the rural living environment, such as capital injection, investment subsidies, loan interest discounts, etc. Additionally, the funding should concentrate on the crucial tasks of the rural toilet revolution and rural domestic sewage treatment. Capital cooperation investment mechanisms involving government, society, and rural collectives need to be formed to enhance the external “blood transfusion” and internal “hematopoietic” function. In general, local governments have coordinated and integrated funds from various channels through a multi-approach to ensure the orderly construction and maintenance of infrastructure for the rural living environment.

3.6. Limitation and Prospects

While on-site questionnaires offer convenience and broad reach, there are some potential limitations in data collection that should be acknowledged. These include response bias, as participants may have a tendency to provide socially desirable answers, and the accuracy of self-reported data, which may be influenced by personal perceptions or memory recall biases. To mitigate these limitations, we took steps to ensure the anonymity and confidentiality of responses and included a range of questions to cross-check consistency in the data. Future research should focus on optimizing questionnaire designs to minimize hypothetical bias and consider including non-incentivized counties for comparative analysis, thereby advancing our understanding of rural development challenges and solutions. At the same time, introducing multiple experts or stakeholders for judgment can reduce the bias and errors associated with the subjective nature of AHP. We should employ methods such as sensitivity analysis or cross-validation to ensure the reliability of the results. In addition, to better provide a more comprehensive understanding of the rural living environment and offer policymakers a more complete framework, a comprehensive assessment of the rural living environment should also include the nearby natural environment and built environment [10].

4. Conclusions

This study introduced a comprehensive evaluation framework for assessing rural living environment improvements and used this framework to investigate key tasks related to rural living environment improvements in 37 incentivized counties. The findings reveal notable progress in rural household solid waste disposal, rural domestic sewage treatment, and the rural toilet revolution across the incentivized counties, with the most significant growth observed in western counties. The level of rural household solid waste disposal in incentivized counties was relatively high, especially regarding the average proportion of villages with effective disposal of household solid waste and those establishing household solid waste collection and transportation systems, which were nearly 100%. However, the level of sewage treatment in rural areas was relatively low, indicating significant room for improvement. The rural toilet revolution, especially the presence of public toilets and the recycling of feces in villages, lags behind. This result is consistent with the earlier research [18,36].
The action for improving the rural living environment has changed the long-standing impression of dirty, untidy, and poor situations in rural areas to clean, tidy, and orderly, which successfully fostered rural ecological civilization and farmer welfare. However, despite these improvements, challenges persist. Rural areas in China continue to grapple with uneven regional development, lack of systematic administration, and imperfect management and maintenance mechanisms. Regional disparities are evident in the completion of key tasks for rural living environment improvements, particularly in the areas of sewage treatment and the rural toilet revolution. Generally, the eastern regions outperformed the central and western regions.
Funding allocation for rural living environment improvements has seen significant increases, albeit with variations among regions. Capital investment has a greater impact on the comprehensive index of the rural living environment than social and economic factors, and among all funds, total investment has the greatest impact. Compared with social factors, economic factors have a lesser direct impact on the comprehensive index of rural living environments, but they are significantly correlated with funds.

Supplementary Materials

The following supporting information can be downloaded at: https://www.mdpi.com/article/10.3390/su17010107/s1, Table S1: The basic information of incentivized counties of 2019 and 2020; Table S2: The questionnaire of rural living environment in incentivized county; Table S3: AHP and the pairwise comparison matrix method to evaluate the relative weight of B1–B7 of experts.

Author Contributions

J.W. and S.Y.: methodology, formal analysis, data curation, writing—original draft; S.H.: conceptualization, formal analysis; Q.L., C.L. and Y.G.: investigation; J.H. and C.W.K.C.: writing—review and editing; F.L.: investigation, resources, conceptualization, funding acquisition, writing—review and editing; X.Z.: conceptualization, project administration. All authors have read and agreed to the published version of the manuscript.

Funding

This work was supported by the National Key Research and Development Program of China (2023YFD1701803) and the Science and Technology Innovation Project of Chinese Academy of Agricultural Sciences (CAAS-ZDRW202306).

Institutional Review Board Statement

Not applicable.

Informed Consent Statement

Not applicable.

Data Availability Statement

The original contributions presented in this study are included in the article/Supplementary Material. Further inquiries can be directed to the corresponding authors.

Conflicts of Interest

The authors declare that they have no known competing financial interests or personal relationships that could have appeared to influence the work reported in this paper.

References

  1. Xue, Q.; Yang, X.; Wu, F. A Two-Stage System Analysis of Real and Pseudo Urban Human Settlements in China. J. Clean. Prod. 2021, 293, 126272. [Google Scholar] [CrossRef]
  2. Shen, L.; Shuai, C.; Jiao, L.; Tan, Y.; Song, X. Dynamic Sustainability Performance during Urbanization Process between BRICS Countries. Habitat Int. 2017, 60, 19–33. [Google Scholar] [CrossRef]
  3. Abbass, K.; Song, H.; Khan, F.; Begum, H.; Asif, M. Fresh Insight Through the VAR Approach to Investigate the Effects of Fiscal Policy on Environmental Pollution in Pakistan. Environ. Sci. Pollut. Res. 2022, 29, 23001–23014. [Google Scholar] [CrossRef] [PubMed]
  4. Zhang, H.; Liu, J.; Guo, Q. Evaluation of Rural Human Settlements in China Based on the Combined Model of DPSIR and PLS-SEM. Environ. Impact Assess. Rev. 2024, 108, 107617. [Google Scholar] [CrossRef]
  5. Hu, Q.; Wang, C. Quality Evaluation and Division of Regional Types of Rural Human Settlements in China. Habitat Int. 2020, 105, 102278. [Google Scholar] [CrossRef]
  6. Dou, H.; Ma, L.; Li, H.; Bo, J.; Fang, F. Impact Evaluation and Driving Type Identification of Human Factors on Rural Human Settlement Environment: Taking Gansu Province, China as an Example. Open Geosci. 2020, 12, 1324–1337. [Google Scholar] [CrossRef]
  7. Afshar, F. Balancing Global City with Global Village. Habitat Int. 1998, 22, 375–387. [Google Scholar] [CrossRef]
  8. Li, Y.; Westlund, H.; Liu, Y. Why Some Rural Areas Decline While Some Others Not: An Overview of Rural Evolution in the World. J. Rural Stud. 2019, 68, 135–143. [Google Scholar] [CrossRef]
  9. Guo, Y.; Chen, P.; Zhu, Y.; Zhang, H. Study on Comprehensive Evaluation of Human Settlements Quality in Qinghai Province, China. Ecol. Indic. 2023, 154, 110520. [Google Scholar] [CrossRef]
  10. Liu, Q.; Liu, Z.; Yu, Z.; Zhao, P. The Living Environment and Intravillage Activity-Travel: A Conceptual Framework Based on Participant Observation in Guangdong, China. J. Rural Stud. 2023, 99, 121–133. [Google Scholar] [CrossRef]
  11. Three-Year Action Plan to Improve the Rural Living Environment; The State Council of the People’s Republic of China: Beijing, China, 2018. Available online: http://www.gov.cn/zhengce/2018-02/05/content_5264056.htm (accessed on 5 February 2018).
  12. The State Council the People’s Republic of China. Available online: https://www.gov.cn/lianbo/bumen/202402/content_6934790.htm (accessed on 4 November 2024).
  13. Wang, Y.; Jin, C.; Lu, M.; Lu, Y. Assessing the Suitability of Regional Human Settlements Environment from a Different Preferences Perspective: A Case Study of Zhejiang Province, China. Habitat Int. 2017, 70, 1–12. [Google Scholar] [CrossRef]
  14. Qing, C.; Guo, S.; Deng, X.; Xu, D. Farmers’ Awareness of Environmental Protection and Rural Residential Environment Improvement: A Case Study of Sichuan Province, China. Environ. Dev. Sustain. 2022, 24, 11301–11319. [Google Scholar] [CrossRef]
  15. Wang, W.; Gong, H.; Yao, L.; Yu, L. Preference Heterogeneity and Payment Willingness within Rural Households’ Participation in Rural Human Settlement Improvement. J. Clean. Prod. 2021, 312, 127529. [Google Scholar] [CrossRef]
  16. Wang, B.; Hu, D.; Hao, D.; Li, M.; Wang, Y. Influence of Government Information on Farmers’ Participation in Rural Residential Environment Governance: Mediating Effect Analysis Based on Moderation. Int. J. Environ. Res. Public Health 2021, 18, 12607. [Google Scholar] [CrossRef]
  17. Li, X.; Mao, H.; Fang, L. The Impact of Rural Human Capital on Household Energy Consumption Structure: Evidence from Shaanxi Province in China. Sustain. Futures 2024, 8, 100301. [Google Scholar] [CrossRef]
  18. Xu, W.; Sun, T. Evaluation of Rural Habitat Environment in Under-Developed Areas of Western China: A Case Study of Northern Shaanxi. Environ. Dev. Sustain. 2022, 24, 10503–10539. [Google Scholar] [CrossRef]
  19. Wang, P.; Qin, X.; Li, Y. Satisfaction Evaluation of Rural Human Settlements in Northwest China: Method and Application. Land 2021, 10, 813. [Google Scholar] [CrossRef]
  20. Circular of the Ministry of Agriculture and Rural Affairs and the Ministry of Finance on Printing and Issuing the Measures for the Implementation of Incentive Measures for the Improvement of Rural Human Settlements Environment; Ministry of Agriculture and Rural Affairs of the People’s Republic of China: Beijing, China, 2019. Available online: http://www.moa.gov.cn/nybgb/2019/0201903/201905/t20190525_6315411.htm (accessed on 20 March 2019).
  21. Su, Y.; Qiu, Y.; Xuan, Y.; Shu, Q.; Li, Z. A Configuration Study on Rural Residents’ Willingness to Participate in Improving the Rural Living Environment in Less-Developed Areas—Evidence from Six Provinces of Western China. Front. Environ. Sci. 2023, 10, 1104937. [Google Scholar] [CrossRef]
  22. Wang, C.; Guo, J.; Liu, C.; Peng, Y.; Tang, Y. Research Status, Hotspots, and Trend Analysis of the Rural Living Environment Upgrade in China from 1992 to 2022: A Bibliometric and Narrative Review Analysis. Sustainability 2023, 15, 10508. [Google Scholar] [CrossRef]
  23. Huang, J.; Wang, J.; Zhao, X.; Zhang, X.; Wei, W. Study on the Evaluation Method of Operation Performance for Rural Domestic Wastewater Treatment Facilities. IOP Conf. Ser. Earth Environ. Sci. 2020, 510, 042032. [Google Scholar] [CrossRef]
  24. Zeng, C.; Niu, D.; Li, H.; Zhou, T.; Zhao, Y. Public Perceptions and Economic Values of Source-Separated Collection of Rural Solid Waste: A Pilot Study in China. Resour. Conserv. Recycl. 2016, 107, 166–173. [Google Scholar] [CrossRef]
  25. Zhang, R.; Zheng, H.; Zhang, H.; Hu, F. Study on the Influence of Social Capital on Farmers’ Participation in Rural Domestic Sewage Treatment in Nanjing, China. Int. J. Environ. Res. Public Health 2020, 17, 2479. [Google Scholar] [CrossRef] [PubMed]
  26. Zhang, L. The Construction of a Beautiful Countryside with Harmony Between People and Nature. In Chinese Dream and Practice in Zhejiang—Ecology; Pan, J., Shen, M., Eds.; Springer: Singapore, 2019; pp. 167–196. [Google Scholar] [CrossRef]
  27. Wang, Y.; Wen, Q.; Ge, D.; Zhang, B. Rural Land Use Progress and Its Implication for Rural Revitalization in China. Land 2023, 12, 2064. [Google Scholar] [CrossRef]
  28. Li, Z.; He, S.; Su, S.; Li, G.; Chen, F. Public Services Equalization in Urbanizing China: Indicators, Spatiotemporal Dynamics and Implications on Regional Economic Disparities. Soc. Indic. Res. 2020, 152, 1–65. [Google Scholar] [CrossRef]
  29. Zhang, Y.; Fan, Q. The Application of the Fuzzy Analytic Hierarchy Process in the Assessment and Improvement of the Human Settlement Environment. Sustainability 2020, 12, 1563. [Google Scholar] [CrossRef]
  30. Tavana, M.; Soltanifar, M.; Santos-Arteaga, F.J. Analytical Hierarchy Process: Revolution and Evolution. Ann. Oper. Res. 2023, 326, 879–907. [Google Scholar] [CrossRef]
  31. Nandy, S. Assessment of Terrain Stability Zones for Human Habitation in Himalayan Upper Pindar River Basin, Uttarakhand Using AHP and GIS. Environ. Earth Sci. 2021, 80, 356. [Google Scholar] [CrossRef]
  32. Afshari, M.; Mafi, E. Land Capability Assessment for Regional Planning Using AHP and GIS at Shandiz Urban Region, Northeast Iran. Environ. Urban ASIA 2014, 5, 105–118. [Google Scholar] [CrossRef]
  33. Saaty, T. The Analytic Hierarchy Process: Planning, Priority Setting, Resource Allocation; Mcgraw-Hill: New York, NY, USA, 1980. [Google Scholar]
  34. Hair, J.F.; Howard, M.C.; Nitzl, C. Assessing Measurement Model Quality in PLS-SEM Using Confirmatory Composite Analysis. J. Bus. Res. 2020, 109, 101–110. [Google Scholar] [CrossRef]
  35. Hair, J.F., Jr.; Sarstedt, M. Data, Measurement, and Causal Inferences in Machine Learning: Opportunities and Challenges for Marketing. J. Mark. Theory Pract. 2021, 29, 65–77. [Google Scholar] [CrossRef]
  36. Li, Y.; Huang, Z.; Li, Y.; Xu, P. Research on the Long-Term Governance Mechanism of Urban and Rural Living Environment Based on the Ordered Logistic-ISM Model in the Perspective of Sustainable Development. Int. J. Environ. Res. Public Health 2022, 19, 12848. [Google Scholar] [CrossRef]
Figure 1. The distribution of incentivized counties of 2019 and 2020.
Figure 1. The distribution of incentivized counties of 2019 and 2020.
Sustainability 17 00107 g001
Figure 2. The rural household solid waste disposal in incentivized counties in two consecutive years (Y1 and Y2). (a) The proportion of villages with effective disposal of household solid waste; (b) The proportion of villages establishing household solid waste collection and transportation systems. The column represented the average value, and the error bar represented the standard error (n = 11, 11, 11, 11, 15, 15). The AVG represented the average values of ER, CR, and WR. The same letters in the column indicated that the differences were not significant (p > 0.05), but the different letters indicate significant (p < 0.05).
Figure 2. The rural household solid waste disposal in incentivized counties in two consecutive years (Y1 and Y2). (a) The proportion of villages with effective disposal of household solid waste; (b) The proportion of villages establishing household solid waste collection and transportation systems. The column represented the average value, and the error bar represented the standard error (n = 11, 11, 11, 11, 15, 15). The AVG represented the average values of ER, CR, and WR. The same letters in the column indicated that the differences were not significant (p > 0.05), but the different letters indicate significant (p < 0.05).
Sustainability 17 00107 g002
Figure 3. The rural domestic sewage treatment in incentivized counties in two consecutive years (Y1 and Y2). (a) The proportion of villages with domestic sewage treatment facilities or sewage discharged into municipal sewage systems; (b) The proportion of villages with effective treatment of domestic sewage. The column represented the average value and the error bar represented the standard error (n = 11, 11, 11, 11, 15, 15). The AVG represented the average values of ER, CR, and WR. The same letters in the column indicated that the differences were not significant (p > 0.05), but the different letters indicate significant (p < 0.05).
Figure 3. The rural domestic sewage treatment in incentivized counties in two consecutive years (Y1 and Y2). (a) The proportion of villages with domestic sewage treatment facilities or sewage discharged into municipal sewage systems; (b) The proportion of villages with effective treatment of domestic sewage. The column represented the average value and the error bar represented the standard error (n = 11, 11, 11, 11, 15, 15). The AVG represented the average values of ER, CR, and WR. The same letters in the column indicated that the differences were not significant (p > 0.05), but the different letters indicate significant (p < 0.05).
Sustainability 17 00107 g003
Figure 4. The rural toilet revolution in incentivized counties in two consecutive years (Y1 and Y2). (a) The proportion of households with sanitary toilets; (b) The proportion of villages with public toilets; (c) The proportion of villages recycling feces. The column represented the average value and the error bar represented the standard error (n = 11, 11, 11, 11, 15, 15). The AVG represented the average values of ER, CR, and WR. The same letters in the column indicated that the differences were not significant (p > 0.05), but the different letters indicate significant (p < 0.05).
Figure 4. The rural toilet revolution in incentivized counties in two consecutive years (Y1 and Y2). (a) The proportion of households with sanitary toilets; (b) The proportion of villages with public toilets; (c) The proportion of villages recycling feces. The column represented the average value and the error bar represented the standard error (n = 11, 11, 11, 11, 15, 15). The AVG represented the average values of ER, CR, and WR. The same letters in the column indicated that the differences were not significant (p > 0.05), but the different letters indicate significant (p < 0.05).
Sustainability 17 00107 g004
Figure 5. The comprehensive index of rural living environment. (a) Eastern region (ER); (b) Central region (CR); (c) Western region (WR). The nomenclature of the incentivized counties and the province in which they are located was listed in Table S1. The same letters in the column indicated that the differences were not significant (p > 0.05), but the different letters indicate significant (p < 0.05).
Figure 5. The comprehensive index of rural living environment. (a) Eastern region (ER); (b) Central region (CR); (c) Western region (WR). The nomenclature of the incentivized counties and the province in which they are located was listed in Table S1. The same letters in the column indicated that the differences were not significant (p > 0.05), but the different letters indicate significant (p < 0.05).
Sustainability 17 00107 g005aSustainability 17 00107 g005b
Figure 6. The spatial distribution of the rural living environment comprehensive assessment result of the incentivized counties in two consecutive years (Y1 and Y2).
Figure 6. The spatial distribution of the rural living environment comprehensive assessment result of the incentivized counties in two consecutive years (Y1 and Y2).
Sustainability 17 00107 g006
Figure 7. The improvement in rural living environment in the incentivized counties (Y1 and Y2). (a) the urbanization rate; (b) the household disposable income. The column represents the average value and the error bar represents the standard error (n = 11, 11, 11, 11, 15, 15). The AVG represents the average values of ER, CR, and WR. The same letters in the column indicated that the differences were not significant (p > 0.05), but the different letters indicate significant (p < 0.05).
Figure 7. The improvement in rural living environment in the incentivized counties (Y1 and Y2). (a) the urbanization rate; (b) the household disposable income. The column represents the average value and the error bar represents the standard error (n = 11, 11, 11, 11, 15, 15). The AVG represents the average values of ER, CR, and WR. The same letters in the column indicated that the differences were not significant (p > 0.05), but the different letters indicate significant (p < 0.05).
Sustainability 17 00107 g007
Figure 8. Funds for improvement of rural living environment in incentivized counties.
Figure 8. Funds for improvement of rural living environment in incentivized counties.
Sustainability 17 00107 g008
Figure 9. PLS-SEM of rural living environment.
Figure 9. PLS-SEM of rural living environment.
Sustainability 17 00107 g009
Figure 10. A framework for understanding the rural living environment. * means p < 0.05.
Figure 10. A framework for understanding the rural living environment. * means p < 0.05.
Sustainability 17 00107 g010
Table 2. Construct reliability and validity.
Table 2. Construct reliability and validity.
Cronbach’s AlphaComposite Reliability (rho_a)Composite Reliability (rho_c)Average Variance Extracted (AVE)
Economic factors0.7370.7560.8480.651
Funds0.7990.8570.8780.707
Social factors0.8520.9590.910.773
Table 3. Path coefficients.
Table 3. Path coefficients.
Original Sample (O)Sample Mean (M)Standard Deviation (STDEV)T Statistics (|O/STDEV|)p Values
Economic factors → Construction of rural living environment0.2720.2650.1451.8840.06
Economic factors → Funds0.7620.7770.0928.329<0.001
Funds → Construction of rural living environment0.2540.2730.1092.3350.02
Social factors → Construction of rural living environment−0.099−0.1070.0951.0410.298
Social factors → Funds−0.06−0.0260.1020.5940.553
Table 4. Specific indirect effects.
Table 4. Specific indirect effects.
Original Sample (O)Sample Mean (M)Standard Deviation (STDEV)T Statistics (|O/STDEV|)p Values
Economic factors → Funds → Construction of rural living environment0.1940.210.0872.2310.026
Social factors → Funds → Construction of rural living environment−0.015−0.0050.0290.5210.603
Table 5. Model fitting.
Table 5. Model fitting.
R-SquareR-Square Adjusted
Construction of rural living environment0.2080.175
Funds0.5390.527
Disclaimer/Publisher’s Note: The statements, opinions and data contained in all publications are solely those of the individual author(s) and contributor(s) and not of MDPI and/or the editor(s). MDPI and/or the editor(s) disclaim responsibility for any injury to people or property resulting from any ideas, methods, instructions or products referred to in the content.

Share and Cite

MDPI and ACS Style

Wang, J.; Yang, S.; Hu, S.; Li, Q.; Liu, C.; Gao, Y.; Huang, J.; Chow, C.W.K.; Liu, F.; Zheng, X. Evaluation of the Effectiveness of High-Level Construction of Rural Living Environment in China Under the Incentive Policies. Sustainability 2025, 17, 107. https://doi.org/10.3390/su17010107

AMA Style

Wang J, Yang S, Hu S, Li Q, Liu C, Gao Y, Huang J, Chow CWK, Liu F, Zheng X. Evaluation of the Effectiveness of High-Level Construction of Rural Living Environment in China Under the Incentive Policies. Sustainability. 2025; 17(1):107. https://doi.org/10.3390/su17010107

Chicago/Turabian Style

Wang, Jiarui, Shuoxin Yang, Siwei Hu, Qian Li, Chong Liu, Yi Gao, Jianyin Huang, Christopher W. K. Chow, Fang Liu, and Xiangqun Zheng. 2025. "Evaluation of the Effectiveness of High-Level Construction of Rural Living Environment in China Under the Incentive Policies" Sustainability 17, no. 1: 107. https://doi.org/10.3390/su17010107

APA Style

Wang, J., Yang, S., Hu, S., Li, Q., Liu, C., Gao, Y., Huang, J., Chow, C. W. K., Liu, F., & Zheng, X. (2025). Evaluation of the Effectiveness of High-Level Construction of Rural Living Environment in China Under the Incentive Policies. Sustainability, 17(1), 107. https://doi.org/10.3390/su17010107

Note that from the first issue of 2016, this journal uses article numbers instead of page numbers. See further details here.

Article Metrics

Back to TopTop