Next Article in Journal
Mapping and Characterizing Eelgrass Meadows Using UAV Imagery in Placentia Bay and Trinity Bay, Newfoundland and Labrador, Canada
Next Article in Special Issue
The Moderating Effect of ESG Level in the Relationship between Digital Transformation Capability and Financial Performance: Evidence from Foreign Subsidiaries of Korean Firms
Previous Article in Journal
A Biodiversity Monitoring Case Study in Viticulture: Manual and Digitalized Collaborative Methodology to Pursue the European Commission’s Sustainable Challenges
Previous Article in Special Issue
How Does the Digital Economy Drive the Optimization and Upgrading of Industrial Structure? The Mediating Effect of Innovation and the Role of Economic Resilience
 
 
Font Type:
Arial Georgia Verdana
Font Size:
Aa Aa Aa
Line Spacing:
Column Width:
Background:
Article

How Could Digital Transformation Help Medium-Sized Enterprises Access Thailand’s New Capital Market Financing (LiVEx) to Support Sustainable Growth in the Digital Economy Era?

by
Rhatsarun Tanapaisankit
,
Somboon Sirisunhirun
*,
Somsak Amornsiriphong
,
Krish Rugchatjaroen
and
Phut Ploywan
Faculty of Social Sciences and Humanities, Mahidol University, Nakhon Pathom 73170, Thailand
*
Author to whom correspondence should be addressed.
Sustainability 2024, 16(8), 3470; https://doi.org/10.3390/su16083470
Submission received: 30 March 2024 / Revised: 17 April 2024 / Accepted: 18 April 2024 / Published: 21 April 2024
(This article belongs to the Special Issue Digital Transformation and Innovation for a Sustainable Future)

Abstract

In today’s modern era, digital transformation serves as a crucial element for organizations to gain a competitive edge and optimize their operating systems. However, medium-sized enterprises in Thailand face difficulties in accessing capital market financing, despite its significance in promoting the development of small- and medium-sized enterprises according to the 13th National Economic and Social Development Plan. One potential solution to this issue is digital transformation, which can help these enterprises achieve their strategic business objectives and find a reliable source of funding while enhancing their reputation and credibility, thereby contributing to the growth of the economy as a whole. This study utilized a mixed-methods approach to explore how digital transformation can assist medium-sized enterprises in accessing LiVEx, a new capital market for Thai SMEs. We conducted extensive research and interviewed 12 senior executives across three groups, government agencies, LiVEx-listed companies, and social associations, to develop a questionnaire and conceptual model. Data collected from 360 individuals working in medium-sized enterprises in Thailand collected using an online questionnaire were then analyzed, using CFA and SEM techniques to validate the model. Our study emphasizes the importance of digital literacy, digital usage, and digital advocacy in the success of digital transformation in accessing Thai capital market financing. These findings serve as a valuable knowledge repository for future research.

1. Introduction

Over the past five years, Thailand’s economic structure has remained relatively unchanged. The agriculture sector, which includes eight million farming households, continues to make up the bottom of the income pyramid [1]. Meanwhile, small- and medium-sized enterprises (SMEs) make up the majority of the overall enterprises in the country (99.54%) and contribute 34.60% of its GDP [1]. Large companies, predominantly foreign-owned, represent the wealthy top of the pyramid and account for over 50% of its GDP. Bangkok, the capital and most populous city in Thailand, is home to the highest number of SMEs in the country, contributing to inequality within the economy. Unfortunately, Thailand has the highest income inequality rate in the East Asia and Pacific region, with rural households earning only 68% of their urban counterparts [2]. Therefore, the government needs to address the economic risks faced by vulnerable groups, especially informal SMEs [3], in a sustainable manner.
It is important to understand how small and medium enterprises (SMEs) or micro, small, and medium enterprises (MSMEs), are defined in Thailand. There is no single, consistent definition of SMEs globally, which makes it necessary to clarify how SMEs are defined in Thailand. According to the Ministerial Regulations on Designation of the Characteristics of SME Promotion Act B.E. 2562 (2019) and the Announcement of the Office of SME Promotion Subject Designation of Characteristics of Micro Enterprises, SMEs encompass medium, small, and micro-sized enterprises and are defined based on their annual revenue and employment figures. For the manufacturing sector, this includes enterprises with a revenue of no more than 500 million baht and employing no more than 200 individuals, while for the trade and service sector, the criteria are a revenue of no more than 300 million baht and no more than 100 employees. This helps the government effectively promote targeted entrepreneurs. Although the correct term is MSMEs, Thai people commonly refer to them as SMEs.
The challenges faced by small and medium-sized enterprises (SMEs) in accessing finance are well documented. These hurdles can be attributed to limited resources, insufficient business operations, and lenders’ perceptions of risk [4,5,6]. The issue of financing is critical in determining SMEs’ ability to compete and participate in the global market [7]. In Thailand, SMEs encounter difficulties securing funding from formal sources due to their size, a lack of investment in human resources, poor management and administration skills, limited technology capabilities, and a lack of well-defined business plans [8,9]. These issues often lead to high financial costs and a high rate of failure.
Therefore, it is widely acknowledged that small and medium-sized enterprises (SMEs) face significant challenges when it comes to accessing finance. To date, SMEs have traditionally had difficulty raising funds through capital markets, which has been a significant hurdle to their growth [10]. However, listing in the capital market presents a more economical funding option than bank loans due to no interest rates and can open up new avenues for business expansion or corporate bond issuance, facilitating further growth. Fortunately, recent regulations from the Securities and Exchange Commission (SEC) now permit SMEs to raise capital through crowdfunding and private placement (PP-SME). The SEC, in collaboration with the Stock Exchange of Thailand (SET), has also announced new regulations for public offerings of shares of SMEs (PO-SME). These companies can now list their shares on the LiVE Exchange (LiVEx), a new secondary market established under the “Capital Market for All” policy. While these developments are encouraging, it is important to note that SMEs must be medium-sized or larger to qualify for listing on LiVEx.
This study delves into the potential benefits of digital transformation for medium-sized enterprises or medium-sized SMEs, which plays a key role in enhancing organizational competitiveness and streamlining operational processes, eventually leading to the achievement of accessing LiVEx. The rapid evolution of technological innovations in the Fourth Industrial Revolution is transforming the way people work, learn, and manage their daily lives [11]. Moore’s Law, a well-known techno-economic model, also signals that digital technology will continue to have a significant impact on people’s lives [12]. Digital transformation has the potential to empower SMEs at different stages of growth and sustainability, enhancing transparency and formalizing informal SMEs, and could eventually lead them to raise funds through alternative channels such as capital markets more easily. However, there are only a few studies that have explored how adopting various modern digital technologies can create value for SMEs [13]. The government should encourage organizations to learn how to manage and leverage digital transformations to compete and thrive in the 21st century [14]. Providing financial support to SMEs to help them implement digital transformation at a reasonable cost is also crucial [15]. This is one of the critical components that will drive Thailand’s transformation to become Thailand 4.0. The ultimate goal is to create a national economic and social system fueled by innovation (value-based economy) that can overcome the middle-income country trap and give the country a competitive edge according to its 20-year national strategy (2018–2037), which focuses on building competitiveness. The objective is to build on the past, adjust to the present, and create new values for the future. This will also help overcome the middle-income country trap and give Thailand a competitive edge. Empowering medium-sized SMEs to access Thai capital markets through digital transformation could also help reduce the Missing Middle problem and enhance sustainable economic growth. Thus, in this study, a comprehensive approach was adopted, encompassing the development of a questionnaire via a qualitative phase involving documentary research and fieldwork. The questionnaire was subsequently disseminated online to a representative sample of 360 employees from medium-sized enterprises situated in Thailand via databases related to SME-related social associations. These databases encompass around 10,000 medium-sized enterprises, which is a representation of roughly one-quarter of the total medium-sized enterprises in Thailand. The obtained data were subjected to quantitative analysis using the confirmatory factor analysis (CFA) and structural equation modeling (SEM) methods, ultimately culminating in recommendations for policy formulation, as presented in this article’s conclusion.
This study begins with an introduction in Section 1 that highlights the significance of digital transformation in enabling medium-sized SMEs to access LiVEX, a new capital market for Thai SMEs. Section 2 provides a theoretical background that focuses on five keywords that underpin the research. Section 3 outlines the research methodology, detailing how each approach contributed to the questionnaire development and questionnaire data analysis. Section 4 presents the research results, including the CFA and SEM findings. Section 5 offers a discussion of the results, while Section 6 provides conclusions, and Section 7 provides practical policy recommendations. The study concludes with an assessment of the limitations and suggestions for future research in Section 8.

2. Theoretical Background

The main objective of this study is to showcase the significant advantages that digital transformation offers medium-sized enterprises when accessing Thailand’s new capital market financing, also known as the LiVE Exchange. This will more or less enable them to achieve sustainable growth in today’s digital economy era since adopting digital technologies has a significant impact on creating economic sustainability and social value for SMEs [13]. To accomplish this, it is crucial to highlight five keywords that form the foundation of the research: digital organization, digital transformation, medium-sized enterprises or medium-sized SMEs, LiVE Exchange or LiVEx, and sustainable growth in the digital economy era (Table 1). This section will delve into the theories and discoveries from the documentary research on these phrases, ensuring that there is no room for uncertainty or conjecture.

2.1. Digital Organization

Over the past century, empirical work in organization theory has undergone significant paradigmatic development. It began with traditional organization and management theory, followed by Fayol’s (1916) theories of organization and management, which introduced the famous elements POCCC: Planning, Organizing, Commanding, Coordinating, and Controlling [16,17]. This then developed into Gulick and Urwick’s (1936) POSDCORB, which includes Planning, Organizing, Staffing, Directing, Coordinating, Reporting, and Budgeting [18]. Contemporary organization theory flourished afterward, with system theory by Boulding (1956), contingency theory by Katz and Kahn (1966), and learning organization theory by Senge (1990) [19,20,21]. In the past decade, the theory has further evolved with digital engagement in organizations. Digital organizations are not merely new technologies but rather new organizations of business in principle [22]. They embrace digital transformation as a strategic imperative, integrating digital capabilities into their DNA to drive innovation, agility, and value creation in a digital world.

2.2. Digital Transformation

The integration of digital technologies into every aspect of a business to meet the market requirements and changing business requirements is known as digital transformation [23]. It has become a vital phenomenon [24,25] for organizational improvement, triggering changes through a combination of computing, information, communication, and connectivity technologies [26]. The growing importance of digital transformation has made it a strategic imperative for managers [27], resulting in the integration and exploitation of digital technologies [28,29]. However, SMEs face three additional constraints while implementing digital transformation compared to larger companies: resource scarcity, a lack of specialized expertise, and limited market influence [30]. Despite these limitations, SMEs must begin the process early on [31] since technology enhances businesses’ adaptability and resilience, positively affecting their organizational age [32]. This study has synthesized digital transformation into five factors: digital literacy, digital leadership, digital advocacy, digital readiness, and digital usage. All of these factors, in sequential order, lead to the success of digital transformation and provide access to Thai capital market financing, making resources sufficient for SMEs.

2.3. Medium-Sized Enterprises or Medium-Sized SMEs

Thailand’s SME Promotion Act B.E. 2562 (2019) and the Office of SME Promotion’s announcement have established clear criteria for designating micro and small-to-medium-sized enterprises (SMEs) based on their annual revenue and employment [1]. This enables targeted support for entrepreneurs in line with the current economic climate. For medium-sized SMEs in the manufacturing sector, their annual revenue should fall between 100 million baht and 500 million baht, with employment ranging from 50 to 200 employees. Meanwhile, medium-sized SMEs in the trade and service sectors should have an annual revenue between 50 million baht and 300 million baht and employ between 30 and 100 people. In cases where the number of employees and revenue fall under different categories, the higher of the two figures will be used to determine the enterprise’s type. By properly promoting medium-sized SMEs, the government can alleviate the Missing Middle problem, where small-sized businesses struggle to grow into medium-sized enterprises, leading to a persistent slowdown in a country’s economic growth [33].

2.4. LiVE Exchange or LiVEx

The Securities and Exchange Commission (SEC) and the Stock Exchange of Thailand (SET) have teamed up to introduce regulations aimed at promoting fair and inclusive capital markets in Thailand. SMEs can now list their shares on the LiVE Exchange, a new secondary market that offers an alternative way to raise capital for potential growth, according to the SEC’s TorJor. 71/2564 and TorJor. 75/2564. This is especially beneficial for companies in all industries that may have previously struggled to access the capital market. Compared to the rules governing general Initial Public Offerings/Public Offerings (IPOs/POs), the LiVE Exchange’s regulations are more lenient and flexible for issuers, operating under a “Light-touch Supervision” approach [34]. Notably, the listing criteria and investment models differ from those required for general IPOs/POs, and there is no need for a licensed financial advisor to certify the filing documents. The SET announced these new criteria on 14 March 2022, and they became effective on 31 March 2022. All in all, the LiVE Exchange aims to provide a platform for medium-sized SMEs and larger companies that aspire to grow but may lack the opportunities to access the capital market under more flexible conditions [34]. As a result, it is expected that these enterprises will continue to develop and grow, eventually becoming large-sized listed companies.

2.5. Sustainable Growth in the Digital Economy Era

Incorporating sustainability into digital transformation initiatives allows organizations to utilize digital technology while minimizing negative impacts on the environment and society. This comprehensive approach aligns with the principles of corporate social responsibility (CSR) and positions businesses as responsible contributors to the global community. Furthermore, the adoption of digital technology can positively influence the economic and social sustainability of enterprises, as well as improve regional socio-economic conditions [13]. Customers may also prefer to support SMEs that prioritize uplifting society through their products or services [35]. Social values are usually established by SME leadership and then embraced by employees [36]. These values are perceived to impact the overall performance of SMEs and are often considered core values that drive sustainable growth in today’s age.

3. Research Methodology

This study utilized a mixed-methods research approach, specifically an exploratory sequential research design. This section involves an initial phase of qualitative data collection and analysis, followed by a phase of quantitative data collection and analysis, leading to interpretation [37]. The qualitative results were utilized to develop a new instrument for the quantitative strand, resulting in two main parts for this section: questionnaire development and questionnaire data analysis. Further details on each phase will be provided for clarity.

3.1. Questionnaire Development

In order to begin crafting a questionnaire, a thorough research process was undertaken. This included conducting a literature review synthesis and employing content analysis methods to extract pertinent data, as outlined in Cooper and Hedges’ methodology (2009) [38]. From there, relevant components of digital transformation were constructed and used to establish a conceptual model for accessing financing in the Thai capital market. To further validate these factors, a field study was conducted using an in-depth interview technique. The detailed procedures for this process are outlined below.

3.1.1. Documentary Research

At the outset, a total of 20 pieces of literature were synthesized, comprising both local and global publications, to gain an understanding of the prevailing situations. The chosen articles were predominantly published from 2016 onwards, which marked the official commencement of Thailand’s digital era with the establishment of the Ministry of Digital Economy and Society. It is noteworthy that the ministry’s objective is to steer the country towards Thailand 4.0 through technology and digital innovation leadership [39]. Subsequently, at least four articles were analyzed to identify factors central to digital transformation, resulting in the identification of six critical components (Table 2), digital literacy, digital leadership, digital advocacy, digital readiness, and digital usage, all of which contribute to the success of digital transformation and its potential to access Thai capital market financing. The questionnaire development section will provide further elaboration on these six components and their related sub-items.

3.1.2. Field Study

As part of a thorough field study, an in-depth interview technique was utilized to gather insights from 12 senior executives who were classified into three distinct groups (refer to Table 3). These groups included government agencies, LiVEx-listed companies, and social associations. The government agencies selected represent the public sector which is responsible for implementing and enforcing laws, regulations, and policies, as well as providing various services for the benefit of businesses and individuals, particularly in areas related to SMEs, the digital economy, digital government, and LiVEx. LiVEx-listed companies, on the other hand, are part of the private sector and play a critical role in the functioning of the economy and society. They are representative of medium-sized SMEs in various industries that have access to Thai capital market financing. Lastly, social associations refer to groups of individuals who have come together for a common purpose, interest, or activity to represent the people’s interests to the government, mostly SME representatives.
Each group consisted of four participants who were interviewed to identify key factors and gain further insights regarding digital transformation in medium-sized enterprises. The interview questions focused on various details in order to confirm sub-items that support the hypothesis of successful digital transformation in Thai capital market financing (LiVEx) in a sustainable manner. Interestingly, the questionnaire added a total of six sub-items that were discovered during the interviews: V2 and V5 for the digital leadership component, V16 for the digital advocacy component, V20 and V25 for the digital readiness component, and V36 for the success of digital transformation in accessing Thai capital market financing. Notably, the interviewees from government agencies and social associations were experts in SMEs, digital, and capital markets, while the LiVEx-listed companies’ interviewees had specialized knowledge in their respective businesses (see Table 3). It is important to mention that being a medium-sized enterprise is a prerequisite for a company to be listed on LiVEx.
To sum up, a thorough examination of both the documentary research and our field study resulted in the creation of a comprehensive questionnaire. This questionnaire encompasses six essential elements related to digital transformation, which we have detailed below. Within these components, there are 36 sub-items or observation variables, 30 of which were derived from the documented research and six from the field study, each with their distinct features, as outlined below. Our ultimate objective is to empower successful digital transformation and enable prosperous access to capital market financing in Thailand.
1. Digital advocacy: Digital advocacy refers to a powerful practice where companies and individuals provide support in various forms to enhance the customer experience and employee engagement [45]. By leveraging the potential of digital channels, including social media, podcasts, and other online platforms, this approach offers a flexible and scalable way for brands to connect with audiences, promote brand awareness, and support digital initiatives that align with their goals and target demographics. However, it is worth noting that certain conditions and resources are necessary for SMEs to realize digital transformation [30], and this requires effective government support and organizational culture, motivated by top management. It is important to remember that new technology and efficient processes are not enough for an organization to succeed. Soft factors such as great people and a good corporate culture [56,57] are equally important and hence potentially contribute to digital readiness. According to Mader’s digital transformation model (2018) [45] and expert interviews, digital advocacy comprises six key items: positive customer experience from digital marketing (v11), product and service differentiation (v12), government support (v13), innovative culture (v14), digital sustainability (v15), and employee incentives (v16).
H1: 
Digital advocacy positively impacts on digital readiness.
2. Digital leadership: The concept of digital leadership combines transformational leadership with the use of digital technology [43,44,45]. Essentially, it refers to the ability of leaders to optimize the use of digital technology to create value for their organizations, with an emphasis on both culture and competence [41]. Digital leadership requires a deep understanding of digital technologies, a willingness to embrace digital transformation, and the fostering of a culture of innovation and adaptability. Importantly, digital leadership involves a strategic approach to advancing digital transformation [58,59]. This goes beyond traditional leadership skills, as digital leaders must possess a comprehensive understanding of the opportunities and challenges presented by the rapidly evolving digital landscape. They play a crucial role in guiding their teams through the complexities of digital transformation to ensure that their organizations remain competitive and resilient in a digital age, ultimately leading to digital readiness. In essence, digital leadership encompasses five key areas [25,44,47,50]: recognizing the importance and necessity of digital technology (v6), creating learning environments (v7), managing costs effectively (v8), fostering innovation (v9), and promoting transparency and good governance (v10).
H2: 
Digital leadership positively impacts on digital readiness.
3. Digital literacy: Digital literacy encompasses the ability to comprehend and utilize information from a broad range of sources in various formats, particularly through computer technology and the internet [60]. It necessitates cognitive, emotional, and sociological competencies that enable individuals to operate efficiently in the digital world [61]. Digital literacy entails more than just technical expertise; it necessitates a thorough understanding of technology’s impact on society, communication, and information, which will lead to high digital usage. It is a skill that can be learned throughout a person’s life and is relevant to individuals in a variety of settings, regardless of age or profession. It is also the key to the success of digital transformation [49,53]. According to Ratanabanchuen et al. (2022) [49] and expert interviews, SME digital literacy entails five primary skill areas: the cognitive domain (v1), the soft skills domain (v2), the basic digital skills domain (v3), the digital business strategy domain (v4), and the cybersecurity and data protection domain (v5).
H3: 
Digital literacy positively impacts on digital usage.
H6: 
Digital literacy positively impacts the success of digital transformation in accessing Thai capital market financing.
4. Digital readiness: Digital readiness refers to an individual or organization’s ability to effectively navigate and leverage digital technologies for various purposes in the digital economy [43,52]. It involves the necessary skills, knowledge, infrastructure, and mindset required to adapt and take advantage of the opportunities presented by the digital age. In a world where technology plays a central role in various aspects of daily life, work, and business, digital readiness is crucial, as technology continues to rapidly evolve [30,41]. It affects digital usage. According to various experts, including Harvard Business Review’s four pillars of digital transformation and Laorach’s digital transformation model [43,62], digital readiness encompasses nine key areas: technology (v17), data analysis (v18), digital processes (v19), team collaboration (v20), organizational direction (v21), partnerships (v22), new ventures (v23), digital marketing (v24), and funding access (v25).
H4: 
Digital readiness positively impacts on digital usage.
5. Digital usage: The concept of digital usage involves the utilization of digital technology to close the technological loop in SMEs and redesign internal structures to implement digitalization [40,42,63]. It is often viewed as a means for organizational development, consequently promoting technology implementation initiatives within SMEs [64,65]. Furthermore, digital usage has become ubiquitous in contemporary society, impacting various aspects of daily life and transforming the way people communicate, access information, conduct business, interact with the world, and nowadays work from anywhere, thereby achieving the transformation of organizations [13,53,54]. The SME digital transformation index [49] identifies seven key components of digital usage, including internet usage in business (v26), digital device usage (v27), digital application usage (v28), digital channel (v29), digital business strategy (v30), data analysis (v31), and organization structure for innovation (v32).
H5: 
Digital usage positively impacts the success of digital transformation in accessing Thai capital market financing.
6. The success of digital transformation in accessing Thai capital market financing: The achievement of strategic business objectives through the effective integration and use of digital technologies across an organization is the hallmark of a successful digital transformation in accessing Thai capital market financing [10,30,46]. Such transformation involves a fundamental change in how businesses operate, deliver value to customers, and adapt to the evolving digital landscape. Meanwhile, funding is a crucial factor in the growth of SMEs, enabling them to invest in expansion, innovation, and operational improvements [46,66]. In addition, listing on a public market and accessing equity finance can offer several benefits, including a lower cost of capital compared to other forms of finance, less financial burden during times of economic stress, and the enhanced profile and prestige of the firm [67]. Ultimately, the success of digital transformation in accessing Thai capital market financing is measured according to four pillars [46,53,62]: an organization’s improved business performance (v33), enhanced competitive advantage (v34), investor interest (v35), and employee satisfaction (v36).
Subsequently, as part of the development phase, a comprehensive questionnaire was created, featuring 36 questions that were based on the observation variables, not counting the questions in the demographic section. This questionnaire was carefully constructed to ensure that it would generate data that could be effectively analyzed using quantitative tools in the next stage of the study.

3.2. Questionnaire Data Analysis

During this phase, a questionnaire was developed and reviewed for its validity and reliability by both the thesis advisor and experts. The Index of Item-Objective Congruence (IOC) ranged from 0.66 to 1.00, and a pilot test of 30 participants reported a Cronbach’s alpha of 0.70 or higher, indicating acceptable findings for proceeding with quantitative data collection. A simple random sample of 360 people working in medium-sized enterprises in Thailand was selected, fitting the 10-times rule method [68]. A 5-point Likert-type scale that accounted for cultural differences and researcher preferences [69,70,71,72,73] in the reaction options was also applied, ranging from 1 to 5: 1 to disagree, 2 to somewhat disagree, 3 to agree, 4 to strongly agree, and 5 to most strongly agree. The questionnaire was then converted into an online version and distributed to people working for medium-sized enterprises in Thailand via an SME-related social associations’ database, which includes approximately 10,000 medium-sized enterprises. The survey was conducted between the end of December 2023 and early March 2024. Once 360 responses were received, we concluded the survey.
Before analyzing the data, a conceptual model was constructed with a hypothesis on each path (refer to Figure 1) that drew upon the insights gleaned from the documentary research and field studies, as elaborated earlier. Subsequently, confirmatory factor analysis was applied to verify the consistency of the sub-items with the hypothesized conceptual model. Ultimately, structural equation modeling was performed to ascertain the interrelationships among interacting factors and to validate the hypotheses. The results of the analysis are presented in the following section.

4. Research Result

An online questionnaire was utilized to collect data from 360 individuals employed in medium-sized enterprises located in Thailand using a simple random sampling method. The results showed that 46% of the respondents were business owners who also held executive positions, 21% were department heads, 19% were owners, and 14% were officers working in digital, process improvement, or fundraising roles. The gender distribution was 53% male, 46% female, and 1% unspecified. Age-wise, 35% were above 51 years, 34% were between 30 and 40 years, 27% were between 41 and50 years, and 4% were below 30 years. Notably, nearly half had worked for their respective enterprises for over a decade, while around one-third had worked for 5–10 years, and the remainder had worked for less than five years. The majority of these enterprises were in the service sector, with approximately one-fourth in the manufacturing sector and the remainder in the trade sector. Over 60% of these enterprises had been in operation for more than a decade. The data were analyzed using the two-step approach recommended by Anderson and Gerbing (1988), which included confirmatory factor analysis (CFA) and structural equation modeling [74]. Further details regarding the analysis can be found below.

4.1. Confirmatory Factor Analysis

Confirmatory factor analysis (CFA) was utilized to confirm the factor loadings of the six components and their sub-items. The evaluation of the conceptual model is detailed in Table 4, which shows that the model fits the data sufficiently (X2 = 934.698, df = 579, p-value = 0.000, CFI = 0.959, RMSEA = 0.041, SRMR = 0.036). The internal consistency of the constructs is also presented in Table 4, which confirms the sub-items of each component (v1–v36) as their factor loading values are more than 0.6. Descriptive analysis revealed strong interpretations, with their means ranging between 4.018 and 4.370.
Moreover, the construct validity was examined based on a test of convergent validity and discriminant validity. Fornell and Larcker (1981) suggested that the criteria for convergent validity constructs, factor loadings, and average variance extracted (AVE) values should exceed 0.5 and those for reliability should exceed 0.7 [75]. All the constructs met these criteria, as shown in Table 4, indicating an adequate level of convergent validity. The discriminant validity levels were tested based on the correlation matrix of the latent constructs (see Table 5), and each construct’s square root of AVE was compared with the variance shared between the construct and other constructs in the model [68]. Table 4 and Table 5 demonstrate that all the constructs exhibited discriminant validity, confirming the reliability and meaningfulness of the hypothesized conceptual model for structural tests of the relationships between the examined constructs.

4.2. Structural Equation Modeling

The structural equation model was estimated with a maximum likelihood estimation method and a correlation matrix as the input data. It is a comprehensive and effective method for verifying the relationship between latent constructs and observed variables. The overall structural model fit was evaluated, resulting in X2 = 948.159, df = 585, p = 0.000, CFI = 0.959, RMSEA = 0.041, SRMR = 0.043. Based on the criteria outlined by Hair, J. F. et al. (2019) for evaluating a model’s consistency with empirical data [68], the model was deemed valuable overall when there were over 250 samples and more than 30 observed variables. Therefore, the model successfully met all criteria, and the results of the path equations were subsequently analyzed (refer to Table 6 and Table 7).
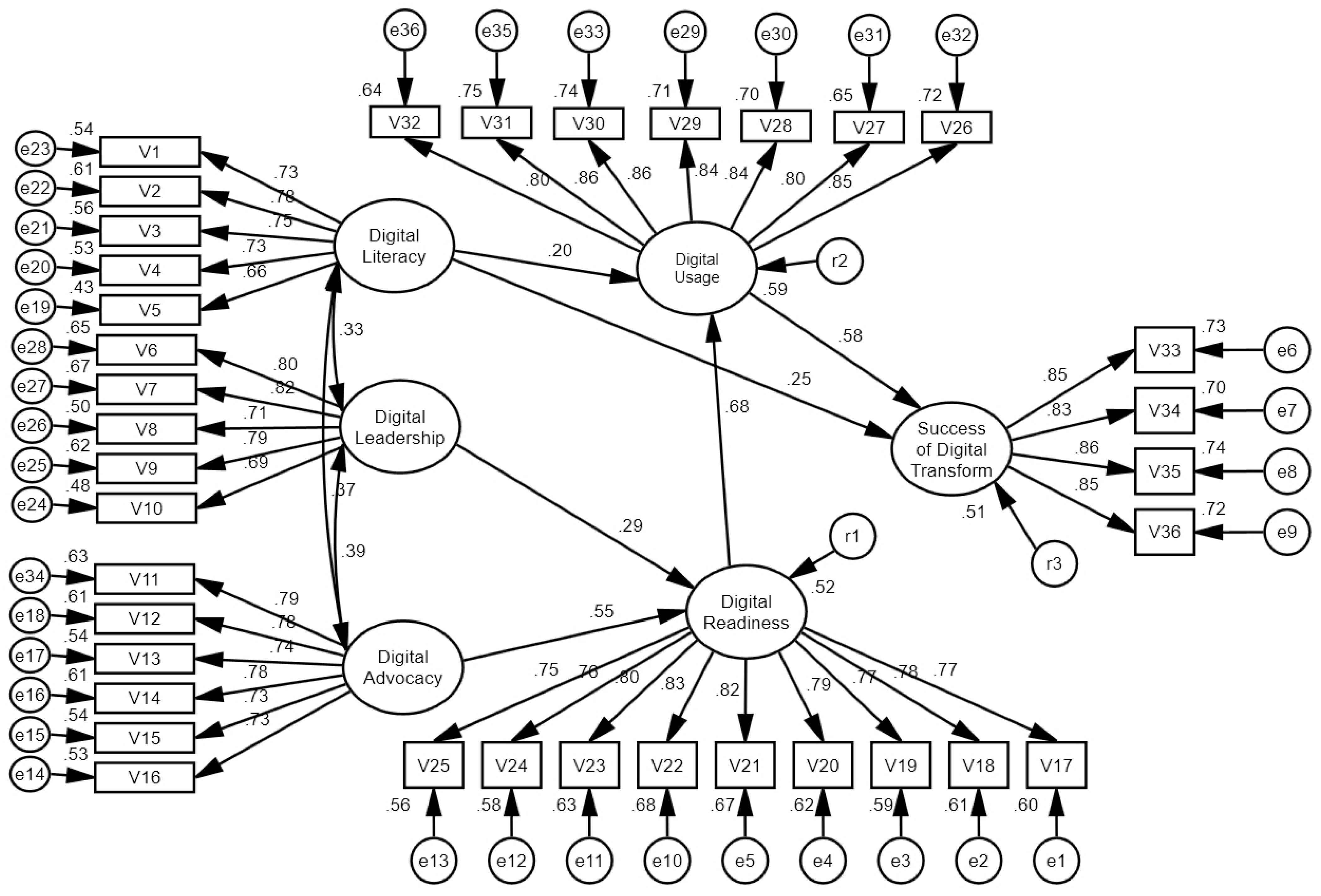
To investigate the mediating effect, the direct, indirect, and total effects between the components were measured. The results in Table 7 and Figure 2 demonstrate an influence as elaborated below.
1. Having good digital literacy has a significant positive impact on both digital usage and the success of digital transformation in accessing Thai capital market financing, with coefficients of 0.20 and 0.25, respectively, and statistical significance at the 0.01 level. This indicates that an increase in digital literacy leads to an increase in digital usage and the success of digital transformation in accessing Thai capital market financing, while a decrease in digital literacy leads to a decrease in these outcomes. Moreover, digital literacy indirectly affects the success of digital transformation in accessing Thai capital market financing, with a coefficient of 0.12.
2. Possessing digital leadership skills has a significant positive impact on digital readiness, with a coefficient of 0.29 and statistical significance at the 0.01 level. This means that having strong digital leadership leads to greater digital readiness, while weak digital leadership leads to lower digital readiness. Additionally, digital leadership indirectly influences digital usage and the success of digital transformation in accessing Thai capital market financing, with coefficients of 0.20 and 0.12, respectively.
3. Prioritizing digital advocacy has a significant positive impact on digital readiness, with a coefficient of 0.55 and statistical significance at the 0.01 level. This highlights the importance of digital advocacy to increasing digital readiness, whereas neglecting digital advocacy leads to lower digital readiness. Furthermore, digital advocacy indirectly influences digital usage and the success of digital transformation in accessing Thai capital market financing, with coefficients of 0.38 and 0.22, respectively.
4. Promoting digital readiness has a significant positive impact on digital usage, with a coefficient of 0.68 and statistical significance at the 0.01 level. This indicates an increase in digital readiness contributes to an increase in digital usage, whilst a decrease in digital readiness results in a decrease in digital usage. Moreover, digital readiness indirectly influences the success of digital transformation in accessing Thai capital market financing, with a coefficient of 0.39.
5. Enhancing digital usage has a significant positive impact on the success of digital transformation in accessing Thai capital market financing, with a coefficient of 0.58 and statistical significance at the 0.01 level. This indicates an increase in digital usage leads to an increase in the success of digital transformation in accessing Thai capital market financing, while a decrease in digital usage results in a decrease in the success of digital transformation in accessing Thai capital market financing.
In essence, as depicted in Figure 2, the findings of the structural model analysis indicate that the most effective path towards achieving digital transformation for accessing Thai capital market financing starts with digital advocacy, followed by digital readiness (effect = 0.55) and digital usage (effect = 0.68), ultimately leading to the success of digital transformation in accessing Thai capital market financing (effect = 0.58). These factors have been shown to have the most significant impact compared to the other routes, which lends support to the conceptual model and research hypothesis presented in Figure 1.

5. Discussion

This study highlights the crucial role of digital transformation in promoting sustainable growth in Thailand’s digital economy, particularly for medium-sized businesses utilizing the LiVE Exchange, a new Thai capital market for SMEs. The capital market listing provides a more cost-effective funding alternative compared to bank loans, opening up new opportunities for business expansion and corporate bond issuance, allowing these companies to further expand [10,34]. Additionally, this study emphasizes that digital organizations are not merely new technologies but rather new principles of business organizations [22]. Through empirical analysis, this study identifies five key factors that constitute the success of digital transformation in accessing Thai capital market financing: digital literacy, digital leadership, digital advocacy, digital readiness, and digital usage. By exploring the interrelationships between these factors, this study sheds light on how successful digital transformation can enable medium-sized enterprises to access much-needed capital market financing in Thailand, ensuring sufficient resources for their growth. The results of this study are highly significant and provide valuable insights into the factors driving digital organizations in Thailand.
Firstly, it has been found that digital advocacy plays a significant role in promoting digital readiness (Hypothesis 1/H1). This means that organizations receiving digital support from government bodies and senior management are more likely to become digitally prepared, leading to sustainable economic growth [30]. To promote the use of digital tools among medium-sized enterprises, governments can offer tax deductions that enable online global campaigns and increase visibility or provide tax incentives for businesses that encourage their employees to utilize digital tools (v13). Prioritizing positive customer experiences through digital marketing (v11), creating unique products and services (v12), fostering an innovative organizational culture (v14), and preparing for digital sustainability (v15) are all important components of digital readiness, contributing to digital readiness and digital usage. Moreover, providing employee recognition through incentives (v16), both monetary and non-monetary, such as the ability to work from anywhere if digital capabilities are in place, can lead to successful digital transformation and facilitate access to Thai capital market financing.
Secondly, digital leadership has also been found to have a positive impact on digital readiness (Hypothesis 2/H2). Leaders who possess a clear vision for digital transformation can motivate their team members to develop their digital skills and adapt to a constantly evolving digital landscape with ease [50]. As a result, it is imperative to provide leaders in medium-sized enterprises with the necessary training and expertise to fully understand the importance and necessity of digital technology (v6). This will enable them to create a supportive learning environment (v7), manage resources efficiently (v8), foster innovation (v9), and uphold ethical and transparent practices (v10). Ultimately, these efforts will pave the way for the successful digital transformation of Thai capital market financing.
Thirdly, digital literacy is also important for promoting digital usage (Hypothesis 3/H3). By possessing robust digital skills, employees can effectively utilize digital technology and make informed choices [55]. Therefore, it is imperative for the employees of medium-sized enterprises to develop their cognitive (v1), soft (v2), basic digital (v3), digital business strategy (v4), and cyber security and data protection (v5) abilities in order to utilize technology efficiently and effectively. In fact, employees are the key to digital transformation [76], making digital literacy an essential component of digital usage. By prioritizing this skill set, organizations can better position themselves to capitalize on digital opportunities and succeed in accessing Thai capital market financing.
Moreover, the promotion of digital literacy not only encourages digital usage (Hypothesis 3/H3) but also has a positive impact on the success of digital transformation in accessing Thai capital market financing (Hypothesis 6/H6). This highlights the crucial role that digital literacy, encompassing cognitive (v1), soft (v2), basic digital (v3), digital business strategy (v4), and cyber security and data protection (v5) abilities, plays for medium-sized enterprises. Both direct and indirect effects on their ability to access financing in Thailand are evident. Strong digital skills among employees are essential in driving organizations forward in the digital economy era, facilitating successful adaptation to digital tools and access to capital through the Thai capital market for SMEs (LiVEx).
Fourth, digital readiness has a positive impact on digital usage (Hypothesis 4/H4). In order to fully utilize digital tools and technologies and maximize work efficiency, an organization must be digitally prepared according to various aspects [41,43], including technology (v17), data (v18), digital processes (v19), team collaboration (v20), organizational direction (v21), partnerships (v22), new ventures (v23), digital marketing (v24), and funding access (v25). By doing so, an organization can create additional value for its products and services, which can greatly contribute to it achieving success in accessing LiVEx. Moreover, it is crucial for employees to be well informed and adapt to technological changes in today’s digital landscape.
Fifth, digital usage positively impacts the success of digital transformation in accessing Thai capital market financing (Hypothesis 5/H5). By utilizing various digital tools, such as internet usage (v26), digital devices (v27), digital applications (v28), digital channels (v29), digital business strategies (v30), data analytics (v31), and innovative organizational structures (v32), businesses can achieve better transparency and improve their overall performance [40]. This adoption of digital tools can also lead to improved operational results, heightened competitiveness, increased resilience and adaptability, and enhanced chances of survival and growth [32,58]. Such benefits ultimately impact an organization’s digital transformation and increase its opportunities to access capital through LiVEx.
Lastly, in order to assess the success of digital transformation initiatives in gaining access to financing from the Thai capital market in a sustainable manner, it is imperative for organizations to give priority to business performance (v33), competitive advantage (v34), investors’ interests (v35), and employee satisfaction (v36). These factors not only serve to motivate medium-sized businesses to maintain their capabilities but also engage their stakeholders in the overall ecosystem.

6. Conclusions

This enlightening study delves into the ways that medium-sized enterprises can harness the power of digital transformation in order to access Thailand’s new capital market financing, known as LiVEx, and foster long-term growth in the digital economy. Despite the limited research available on this topic, our conceptual model is backed by compelling evidence that we thoroughly reviewed, alongside in-depth interviews with senior executives from government agencies, LiVEx-listed companies, and social associations. We also utilized advanced analytical techniques, such as CFA and SEM, to analyze data from medium-sized enterprises in Thailand. Our study has confirmed that digital literacy is a crucial factor in achieving success in Thai capital market financing (LiVEx). It is the only factor that has both direct and indirect effects, making it an urgent priority for digital organizations. Furthermore, digital usage plays a critical role by contributing the highest total effect value according to this study, making it a viable shortcut to assist medium-sized enterprises. In order to attain digital readiness and digital usage, emphasis must be given to digital literacy, digital leadership, and digital advocacy. Developing human skills is also essential, but it is a challenging task in today’s digital landscape. Therefore, both enterprises and the government should prioritize skill development to foster digital readiness and digital usage, which will contribute to the success of digital transformation in accessing LiVEx. People are the key to it all. Furthermore, starting with digital advocacy is statistically a recommended path for organizations as it leads to digital readiness, digital utilization, and the success of digital transformation in accessing Thai capital market financing. Digital sustainability also plays a critical role in digital advocacy, focusing on leveraging technology to promote sustainability initiatives that prioritize the environment, social responsibility, and governance. Measures such as enforcing paperless operations or upgrading solar power could be eligible for tax deductions. Adopting digital sustainability practices can enhance the reputation of medium-sized SMEs among investors, helping them achieve success in accessing Thai capital market financing. More importantly, collaboration between enterprises and the government is necessary to prepare and support these initiatives effectively, tailored to the unique needs of medium-sized enterprises.

7. Policy Recommendations

Through our study, we have recommended that government agencies prioritize supporting medium-sized SMEs in effectively utilizing digital transformation and accessing financing from the Thai capital market. To achieve this, we suggest implementing the following two key strategies:
Firstly, placing high value on digital literacy and digital usage is crucial, as they are direct contributors to the success of digital transformation and accessing LiVEx. Digital literacy includes cognitive and soft skills and progresses to basic digital skills, digital business strategy, and cybersecurity and data protection. Meanwhile, digital usage encompasses internet usage in business, digital device and application usage, digital channels, digital business strategy, data analytics, and organizational structure for innovation. These skills and tools will enable businesses to thrive in the digital age, increase opportunities to access LiVEx, and ultimately address the Missing Middle problem.
Secondly, digital advocacy should be a key focus of government policies, as it will contribute to digital readiness, digital usage, and ultimately the success of digital transformation and accessing LiVEx. This entails offering customers a positive experience through digital marketing, distinguishing products and services, receiving government support, fostering an innovative culture, promoting digital sustainability, and incentivizing employees. Thus, adequately preparing for digital advocacy can potentially allow medium-sized enterprises to access Thailand’s new capital market financing (LiVEx) while promoting sustainable growth in the digital economy era.

8. Limitations and Suggestions for Future Research

While this study was conducted with great care and attention to detail, it is important to note its limitations when interpreting the findings and planning future research. Firstly, the sample size of the survey was limited to 360 people from medium-sized enterprises in Thailand, and the results were interpreted as a general overview. Future research could benefit from analyzing data on an industry-by-industry basis for more customized and nuanced results and policy responses. Secondly, the study utilized a 5-point Likert-type scale for response options, ranging from 1 to 5:1 to disagree, 2 to somewhat disagree, 3 to agree, 4 to strongly agree, and 5 to most strongly agree. This was chosen to account for cultural differences and the potential positive bias among Asian participants. However, a more balanced Likert-type scale could be utilized in future research for a more neutral perspective on the findings. Finally, while the proposed hypotheses regarding digital transformation were carefully crafted, there may be opportunities to refine them for more unique insights in future studies. The conceptual model developed in this study can be applied in real-life organizations, enabling future researchers to observe how it helps medium-sized enterprises access Thailand’s new capital market financing (LiVEx).

Author Contributions

Conceptualization, R.T., S.S. and S.A.; methodology, S.S., S.A., K.R. and P.P.; software, R.T. and K.R.; validation, R.T., S.S. and K.R.; formal analysis, R.T. and K.R.; investigation, S.S. and P.P.; resources, R.T.; data curation, R.T., S.S. and K.R.; writing—original draft preparation, R.T.; writing—review and editing, S.S., S.A. and K.R.; visualization, R.T. and K.R.; supervision, S.S., S.A. and P.P.; project administration, R.T. and S.S. All authors have read and agreed to the published version of the manuscript.

Funding

This research received no external funding.

Institutional Review Board Statement

Not applicable.

Informed Consent Statement

Not applicable.

Data Availability Statement

The dataset generated and analyzed in this study is not publicly available.

Conflicts of Interest

The authors declare no conflicts of interest.

References

  1. Annual Report of the Office of Small and Medium Enterprises Promotion 2022. Available online: https://www.sme.go.th/aboutus/AnnualReport (accessed on 20 January 2024).
  2. Rural Thailand Faces the Largest Poverty Challenges with High-Income Inequality. Available online: https://www.worldbank.org/en/news/press-release/2022/10/21/rural-thailand-faces-the-largest-poverty-challenges-with-high-income-inequality (accessed on 19 January 2024).
  3. Three Facts Explaining Rural Poverty in Thailand. Available online: https://www.borgenmagazine.com/rural-poverty-in-thailand/ (accessed on 19 January 2024).
  4. Harvie, C. Framework Chapter: SME Access to Finance in Selected East Asian Economies; Harvie, C., Oum, S., Narjoko, D., Eds.; Small and Medium Enterprises (SMEs) Access to Finance in Selected East Asian Economies; ERIA Research Project Report 2010-14; ERIA: Jakarta, Indonesia, 2010; pp. 17–40. [Google Scholar]
  5. Yuhua, Z. Integrating SMEs into Global Value Chains: Policy Principles and Best Practices; APEC Policy Support Unit; Asia-Pacific Economic Cooperation Secretariat: Mandaluyong, Philippines, 2014; pp. 29–35. [Google Scholar]
  6. Sharma, A.; Kautish, P. Aid-Growth Association and Role of Economic Policies: New Evidence from South and Southeast Asian Countries. Glob. Bus. Rev. 2019, 22, 735–752. [Google Scholar] [CrossRef]
  7. Harvie, C.; Charoenrat, T. Integrating SMEs into Global Value Chains: Challenges and Policy Actions in Asia; Asian Development Bank (ADB); Asian Development Bank Institute (ADBI): Mandaluyong City, Philippines, 2015; pp. 1–22. [Google Scholar]
  8. Chaochotechuang, P.; Mariano, S. Alignment of new product development and product innovation strategies: A case study of Thai food and beverage SMEs. Int. J. Glob. Small Bus. 2016, 8, 179. [Google Scholar] [CrossRef]
  9. Sriboonlue, P.; Puangpronpitag, S. Towards Innovative SMEs: An Empirical Study of Regional Small and Medium Enterprises in Thailand. Procedia Comput. Sci. 2019, 158, 819–825. [Google Scholar] [CrossRef]
  10. Madasu, P. Capital Market Financing for SMEs—A Study (With specific reference to SME Platform of BSE). JGMO 2017, 1, 40–52. [Google Scholar]
  11. What Is the Fourth Industrial Revolution? Available online: https://www.salesforce.com/blog/what-is-the-fourth-industrial-revolution-4ir/ (accessed on 1 February 2024).
  12. Shalf, J. The future of computing beyond Moore’s Law. Phil. Trans. R. Soc. A 2020, 378, 20190061. [Google Scholar] [CrossRef] [PubMed]
  13. Vrontis, D.; Chaudhuri, R.; Chatterjee, S. Adoption of Digital Technologies by SMEs for Sustainability and Value Creation: Moderating Role of Entrepreneurial Orientation. Sustainability 2022, 14, 7949. [Google Scholar] [CrossRef]
  14. Fostering Foundational Skills in Thailand: From a Skills Crisis to a Learning Society. Available online: https://www.worldbank.org/en/country/thailand/publication/fostering-foundational-skills-in-thailand (accessed on 25 February 2024).
  15. Jongwanich, J.; Kohpaiboon, A. Digital Technology Adoption and SMEs’ Financial Performance: Evidence from Thailand; Discussion Papers 81; Thammasat University, Faculty of Economics: Bangkok, Thailand, 2024. [Google Scholar]
  16. Edwards, R. An Elaboration of the Administrative Theory of the 14 Principles of Management by Henri Fayol. Int. J. Empir. Educ. Res. 2018, 1, 41–51. [Google Scholar] [CrossRef]
  17. Management Theory of Henri Fayol: Summary, Examples. Available online: https://nanoglobals.com/glossary/henri-fayol-management-theory/ (accessed on 16 April 2024).
  18. Jones, L.R. Understanding Public Management as an International Academic Field. Int. Public Manag. Rev. 2005, 6, 15–22. [Google Scholar]
  19. Wilby, J. An essay on Kenneth E. Boulding’s General Systems Theory: The skeleton of science. Syst. Res. Behav. Sci. 2006, 23, 695–699. [Google Scholar] [CrossRef]
  20. Mark, T.; Erude, S.U. Contingency Theory: An Assessment. Am. J. Res. Bus. Soc. Sci. 2023, 3, 1–12. [Google Scholar] [CrossRef]
  21. Luhn, A. The Learning Organization. Creat. Knowl. Soc. 2016, 6, 1–13. [Google Scholar] [CrossRef]
  22. Ananyin, V.I.; Zimin, K.V.; Lugachev, M.I.; Gimranov, R.D.; Skriprin, K.G. Digital organization: Transformation into the new reality. Bus. Inform. 2018, 2, 45–54. [Google Scholar] [CrossRef]
  23. Digital Transformation: Technologies, Steps & Use Cases in 2024. Available online: https://research.aimultiple.com/digital-transformation/ (accessed on 25 March 2024).
  24. Kozanoglu, D.C.; Abedin, B. Understanding the role of employees in digital transformation: Conceptualization of digital literacy of employees as a multidimensional organization affordance. J. Enterp. Inf. Manag. 2021, 34, 1649–1672. [Google Scholar] [CrossRef]
  25. Li, L.; Su, F.; Zhang, W.; Mao, J.Y. Digital transformation by SME entrepreneurs: A capability perspective. Inf. Syst. J. 2017, 28, 1129–1157. [Google Scholar] [CrossRef]
  26. Vial, G. Understanding digital transformation: A review and a research agenda. J. Strateg. Inf. Syst. 2019, 28, 118–144. [Google Scholar] [CrossRef]
  27. Singh, A.; Hess, T. How Chief Digital Officers Promote the Digital Transformation of their Companies. MIS Q. Exec. 2017, 16, 1–17. [Google Scholar]
  28. Cannas, R. Exploring digital transformation and dynamic capabilities in agrifood SMEs. J. Small Bus. Manag. 2021, 61, 1611–1637. [Google Scholar] [CrossRef]
  29. Moeuf, A.; Pellerin, R.; Lamouri, S.; Tamayo-Giraldo, S.; Barbaray, R. The Industrial management of SMEs in the era of Industry 4.0. Int. J. Prod. Res. 2018, 56, 1118–1136. [Google Scholar] [CrossRef]
  30. Zhang, X.; Xu, Y.; Ma, L. Research on Successful Factors and Influencing Mechanism of the Digital Transformation in SMEs. Sustainability 2022, 14, 2549. [Google Scholar] [CrossRef]
  31. Wittine, N.; Sutherland, R.; Wenzel, S.; Bicalho, A.L.A. Analyzing the state of digitization in SME—A survey based on as SME-specific maturity model. CSPL 2021, 658–667. [Google Scholar] [CrossRef]
  32. Sattayathamrongthian, M.; Vanpetch, Y. Assessing the Adaptability of Small and Medium-Sized Enterprises (SMEs) in the Post-COVID Era in Nakhon Pathom, Thailand. Int. Sci. Conf. Fundam. Appl. Sci. Res. Dev. Agric. Far East 2024, 733, 991–1004. [Google Scholar]
  33. Unlocking Growth in Small and Medium-Sized Enterprises. Available online: https://www.mckinsey.com/industries/public-sector/our-insights/unlocking-growth-in-small-and-medium-size-enterprises#/ (accessed on 15 December 2023).
  34. Annual Report of Stock Exchange of Thailand 2022. Available online: https://media.set.or.th/set/Documents/2023/May/SET_Annual_Report_2022_ENG.pdf (accessed on 16 November 2023).
  35. Santos, M. CSR in SMEs: Strategies, practices, motivations and obstacles. Soc. Responsib. J. 2011, 7, 490–508. [Google Scholar] [CrossRef]
  36. Chatterjee, S.; Chaudhuri, R.; Vrontis, D. Investigating the impacts of microlevel CSR activities on firm sustainability: Mediating role of CSR performance and moderating role of top management support. Cross Cult. Strateg. Manag. 2023, 30, 123–141. [Google Scholar] [CrossRef]
  37. Creswell, J.W.; Clark, P.V.L. Designing and Conducting Mixed Methods Research, 3rd ed.; Sage: Thousand Oaks, CA, USA, 2018; pp. 1–21. [Google Scholar]
  38. Cooper, H.; Hedges, L.V. Research Synthesis as a Scientific Process, 2nd ed.; Cooper, H., Hedges, L.V., Valentine, J.C., Eds.; Russell Sage Foundation: New York City, NY, USA, 2009; pp. 3–16. [Google Scholar]
  39. Annual Report of the Ministry of Digital Economy and Society 2022. Available online: https://www.mdes.go.th/ebook/detail/6376-รายงานประจำปี-2565 (accessed on 7 December 2023).
  40. Angela, R.; Diana, R.V. Digital technologies and the performance of small and medium enterprises. Stud. Bus. Econ. 2022, 17, 190–203. [Google Scholar]
  41. The 4 Pillars of Successful Digital Transformations. Available online: https://hbr.org/2022/01/the-4-pillars-of-successful-digital-transformations (accessed on 14 November 2023).
  42. Ko, A.; Mitev, A.; Kovacs, T.; Feher, P.; Szabo, Z. Digital Agility, Digital Competitiveness, and Innovative Performance of SMEs. J. Compet. 2022, 14, 78–95. [Google Scholar]
  43. Laorach, C. Model of Digital Transformation. J. Hum. Sci. 2022, 22, 227–240. [Google Scholar]
  44. Leso, H.B.; Cortimiglia, N.M.; Ghezzi, A. The contribution of organizational culture, structure, and leadership factors in the digital transformation of SMEs: A mixed-methods approach. Cogn. Technol. Work 2023, 25, 151–179. [Google Scholar] [CrossRef] [PubMed]
  45. Mihardjo, L.W.W.; Rukmana, R.A.N. Does digital leadership impact directly or indirectly on dynamic capability: Case on Indonesia telecommunication industry in digital transformation. J. Soc. Sci. Res. 2018, 2, 832–841. [Google Scholar]
  46. Pfister, P.; Lehmann, C. Measuring the Success of Digital Transformation in German SMEs. J. Small Bus. Strategy 2023, 33, 1–19. [Google Scholar] [CrossRef]
  47. Nzenwata, B. Digital Transformation a Panacea to Workforce Low Productivity. IJSRP 2019, 9, 466–472. [Google Scholar]
  48. Niyawanont, N. Structural Equation Modelling of Digital Entrepreneurship, Logistics Innovation, and Digital Transformation Influence on Logistics Performance of Logistics Entrepreneurs in Thailand. ABAC J. 2021, 41, 147–174. [Google Scholar]
  49. Ratanabanchuen, R.; Samphantharak, K.; Sathirathai, S. SME Digital Literacy and Digital Transformation of MSMEs in Thailand, 1st ed.; Chulalongkorn University Press: Bangkok, Thailand, 2022; pp. 225–286. [Google Scholar]
  50. Seesupun, S.; Pienkhuntod, A. Adapting to transform into a digital organization of local government organizations in Mueang District Khon Kaen Province. J. Roi Kaensarn Acad. 2022, 7, 246–264. [Google Scholar]
  51. Sinyuk, T.; Panfiloca, E.; Pogosyan, R. Digital transformation of SME business models as a factor of sustainable socio-economic development. WFSDI 2021, 295, 01028. [Google Scholar] [CrossRef]
  52. Szopa, L.; Cyplik, P. The concept of building a digital transformation model for enterprises from the SME sector. Sci. J. Logist. 2020, 16, 593–601. [Google Scholar] [CrossRef]
  53. Teng, X.; Wu, Z.; Yang, F. Research on the Relationship between Digital Transformation and Performance of SMEs. Sustainability 2022, 14, 6012. [Google Scholar] [CrossRef]
  54. Theerathanachaikul, K. The rationale and factors of being an innovative organization of small and medium business enterprises in the service sector in Thailand. In Proceedings of the 12th Hatyai National and International Conference, Hadyai, Thailand, 24 June 2021. [Google Scholar]
  55. Zahoor, N.; Zopiatis, A.; Adomako, S.; Lamprinakos, G. The micro-foundations of digitally transforming SMEs: How digital literacy and technology interact with managerial attributes. J. Bus. Res. 2023, 159, 113755. [Google Scholar] [CrossRef]
  56. Carton, F.; Adam, F. Analyzing the impact of enterprise resource planning system roll-outs in multinational companies. Electr. J. Inf. Syst. Eval. 2003, 6, 21–32. [Google Scholar]
  57. Wang, C.; Liu, X.; Wei, Y. Impact of Openness on Growth in Different Country Groups. World Econ. 2004, 27, 567–585. [Google Scholar] [CrossRef]
  58. Chanias, S.; Myers, M.D.; Hess, T. Digital transformation strategy making in pre-digital organizations: The case of a financial services provider. J. Strat. Inf. Syst. 2019, 28, 17–33. [Google Scholar] [CrossRef]
  59. Yeow, A.; Soh, C.; Hansen, R. Aligning with new digital strategy a dynamic capabilities approach. J. Strat. Inf. Syst. 2018, 27, 43–58. [Google Scholar] [CrossRef]
  60. Pool, C.R. A new digital literacy: A conversation with Paul Gilster. Educ. Leadersh. 1997, 55, 6–11. [Google Scholar]
  61. Martin, A.; Madigan, D. Digital Literacies for Learning, 1st ed.; Facet Publishing: Bowling Green, KY, USA, 2006; pp. 196–206. [Google Scholar]
  62. A Tool for Balancing Your Company’s Digital Investments. Available online: https://hbr.org/2016/10/a-tool-for-balancing-your-companys-digital-investments (accessed on 10 November 2023).
  63. Chaudhuri, A.; Subramanian, N.; Dora, M. Circular economy and digital capabilities of SMEs for providing value to customers: Combined resource-based view and ambidexterity perspective. J. Bus. Res. 2022, 142, 32–44. [Google Scholar] [CrossRef]
  64. Adomako, S.; Nguyen, N.P. Human resource slack, sustainable innovation, and environmental performance of small and medium-sized enterprises in sub-Saharan Africa. Bus. Strategy Environ. 2020, 29, 2984–2994. [Google Scholar] [CrossRef]
  65. Matarazzo, M.; Penco, L.; Profumo, G.; Quaglia, R. Digital transformation and customer value creation in Made in Italy SMEs: A dynamic capabilities perspective. J. Bus. Res. 2021, 123, 642–656. [Google Scholar] [CrossRef]
  66. Isenberg, D. The Entrepreneurship Ecosystem Strategy as a New Paradigm for Economic Policy: Principles for Cultivating Entrepreneurship; Institute of International and European Affairs: Dublin, Ireland, 2011. [Google Scholar]
  67. SME Financing and Equity Markets. Available online: https://www.world-exchanges.org/our-work/articles/sme-financing-and-equity-markets (accessed on 5 January 2024).
  68. Hair, J.F.; Black, W.C.; Babin, B.J.; Anderson, R.E.; Tatham, R.L. Multivariate Data Analysis, 8th ed.; Pearson Prentice Hall: Englewood Cliffs, NJ, USA, 2019. [Google Scholar]
  69. Likert, R. The Method of Constructing and Attitude Scale; Wiley & Son: New York, NY, USA, 1967. [Google Scholar]
  70. Chyung, S.Y.; Roberts, K.; Swanson, I.; Hankinson, A. Evidence-Based Survey Design: The Use of a Midpoint on the Likert Scale. Perform. Improv. 2017, 56, 15–23. [Google Scholar] [CrossRef]
  71. Tanujaya, B.; Prahmana, R.; Mumu, J. Likert Scale in Social Sciences Research: Problems and Difficulties. FWU J. Soc. Sci. 2023, 16, 89–101. [Google Scholar]
  72. Eastern vs. Western Cultures. Available online: https://www.migrationtranslators.com.au/east-vs-west-cultural-differences/ (accessed on 16 April 2024).
  73. Yiend, J.; Andre, J.; Smith, L.; Chen, L.H.; Toulopoulou, T.; Chen, E.; Sham, P.; Parkinson, B. Biased cognition in East Asian and Western cultures. PLoS ONE 2019, 14, e0223358. [Google Scholar] [CrossRef]
  74. Anderson, J.; Gerbing, D. Structural Equation Modeling in Practice: A Review of Recommended Two-Step Approach. Psychol. Bull. 1988, 103, 411–423. [Google Scholar] [CrossRef]
  75. Fornell, C.; Larcker, D.F. Evaluating structural equation models with unobservable variables and measurement error. J. Mark. Res. 1981, 18, 39–50. [Google Scholar] [CrossRef]
  76. Kane, G. The technology fallacy: People are the real key to digital transformation. Res Technol. Manag. 2019, 23, 1950036. [Google Scholar] [CrossRef]
Figure 1. Conceptual model and research hypothesis.
Figure 1. Conceptual model and research hypothesis.
Sustainability 16 03470 g001
Figure 2. Structural equation modeling.
Figure 2. Structural equation modeling.
Sustainability 16 03470 g002
Table 1. Summary of the references cited.
Table 1. Summary of the references cited.
ReferenceKeywords
[16,17,18,19,20,21,22]Digital Organization
[23,24,25,26,27,28,29,30,31,32]Digital Transformation
[1,33]Medium-Sized Enterprises or Medium-Sized SMEs
[34]LiVE Exchange or LiVEx
[13,35,36]Sustainable Growth in the Digital Economy Era
Table 2. Synthesis of digital transformation factors.
Table 2. Synthesis of digital transformation factors.
ReferenceDigital LiteracyDigital LeadershipDigital UsageDigital AdvocacyDigital ReadinessThe Success of Digital Transformation
[40]001001
[41]000011
[42]001001
[43]110010
[44]010100
[25]011000
[45]010100
[46]001001
[47]111000
[48]001010
[49]101101
[50]110000
[51]001001
[52]001010
[53]101011
[54]001001
[13]001011
[31]011000
[55]101000
[30]000111
Total number of articles67144710
Table 3. Interviewee characteristics.
Table 3. Interviewee characteristics.
GroupPositionSpecialization
1. Government agenciesDeputy Director GeneralSMEs
Executive Vice PresidentDigital Economy
Vice PresidentDigital Government
Assistant Vice PresidentLiVEx
2. LiVEx-listed companiesChief Executive OfficerDigital Technology Solution
Chief Executive OfficerSelf-Storage Service
Chief Executive OfficerSolar EPC
Chief Executive OfficerHolistic Building Management Service*
3. Social associationsVice ChairmanSMEs
Vice ChairmanSMEs (Manufacturing Sector)
Executive DirectorSMEs (Trade and Service Sector)
DirectorDigital
Expected to be listed within June 2024.
Table 4. Reliability and validity of the conceptual model.
Table 4. Reliability and validity of the conceptual model.
ConstructsItemsFactor LoadingMeanS.D.Composite ReliabilityAverage Variance Extraction
Digital Literacy (α = 0.851) 0.8520.536
V10.744.220.79
V20.784.190.80
V30.754.270.73
V40.734.280.76
V50.664.330.75
Digital Leadership (α = 0.874) 0.8750.584
V60.804.320.73
V70.824.360.73
V80.714.370.70
V90.794.360.70
V100.694.440.71
Digital Advocacy (α = 0.890) 0.8910.576
V110.804.150.76
V120.784.170.73
V130.734.160.75
V140.784.200.70
V150.734.220.72
V160.734.140.74
Digital Readiness (α = 0.935) 0.9350.617
V170.774.220.77
V180.784.210.75
V190.774.180.75
V200.794.280.70
V210.824.180.75
V220.834.150.76
V230.794.160.84
V240.764.200.68
V250.754.190.74
Digital Usage (α = 0.940) 0.9410.695
V260.844.250.79
V270.804.290.77
V280.844.270.80
V290.844.320.71
V300.864.270.75
V310.864.280.78
V320.804.210.80
The Success of Digital Transformation in Accessing Thai Capital Market Financing (α = 0.910) 0.9110.718
V330.854.020.82
V340.834.060.79
V350.863.970.89
V360.854.030.84
X2 = 934.698, df = 579, p = 0.000, CFI = 0.959, RMSEA = 0.041, SRMR = 0.036.
Table 5. Correlation, mean, S.D., and discriminant validity.
Table 5. Correlation, mean, S.D., and discriminant validity.
Factors123456
1. Digital Advocacy0.759
2. Digital Leadership0.388 ***0.764
3. Digital Literacy0.371 ***0.324 ***0.732
4. Digital Readiness0.664 ***0.501 ***0.221 ***0.785
5. Digital Usage0.566 ***0.504 ***0.354 ***0.729 ***0.834
6. The Success of Digital Transformation in Accessing Thai Capital Marketing Financing0.439 ***0.388 ***0.453 ***0.475 ***0.668 ***0.848
CR0.8910.8750.8520.9350.9410.911
AVE0.5760.5840.5360.6170.6950.718
Mean4.1734.3704.2584.1964.2704.018
S.D.0.5880.5820.6050.6080.6620.741
InterpretationStrongStrongStrongStrongStrongStrong
Diagonal elements are the square roots of AVE. *** Statistically significant at the 0.001 level.
Table 6. Results of indexes from the conceptual model.
Table 6. Results of indexes from the conceptual model.
IndexesCriteriaResultRemark
(1) Chi-Square (X2), p-Value p < 0.050.000Passed
(2) CFI>0.900.959Passed
(3) RMSEA<0.070.041Passed
(4) SRMR<0.080.043Passed
Table 7. Results of structural equation model analysis.
Table 7. Results of structural equation model analysis.
Antecedents Consequences
Digital UsageDigital ReadinessSuccess of Digital Transformation in Accessing Thai Capital Market Financing
DEIETEDEIETEDEIETE
Digital Literacy0.20 **-0.20 **---0.25 **0.12 **0.37 **
Digital Leadership-0.20 **0.20 **0.29 **-0.29 **-0.12 **0.12 **
Digital Advocacy-0.38 **0.38 **0.55 **-0.55 **-0.22 **0.22 **
Digital Readiness0.68 **-0.68 **----0.39 **0.39 **
Digital Usage------0.58 **-0.58 **
** Statistically significant at the 0.01 level.
Disclaimer/Publisher’s Note: The statements, opinions and data contained in all publications are solely those of the individual author(s) and contributor(s) and not of MDPI and/or the editor(s). MDPI and/or the editor(s) disclaim responsibility for any injury to people or property resulting from any ideas, methods, instructions or products referred to in the content.

Share and Cite

MDPI and ACS Style

Tanapaisankit, R.; Sirisunhirun, S.; Amornsiriphong, S.; Rugchatjaroen, K.; Ploywan, P. How Could Digital Transformation Help Medium-Sized Enterprises Access Thailand’s New Capital Market Financing (LiVEx) to Support Sustainable Growth in the Digital Economy Era? Sustainability 2024, 16, 3470. https://doi.org/10.3390/su16083470

AMA Style

Tanapaisankit R, Sirisunhirun S, Amornsiriphong S, Rugchatjaroen K, Ploywan P. How Could Digital Transformation Help Medium-Sized Enterprises Access Thailand’s New Capital Market Financing (LiVEx) to Support Sustainable Growth in the Digital Economy Era? Sustainability. 2024; 16(8):3470. https://doi.org/10.3390/su16083470

Chicago/Turabian Style

Tanapaisankit, Rhatsarun, Somboon Sirisunhirun, Somsak Amornsiriphong, Krish Rugchatjaroen, and Phut Ploywan. 2024. "How Could Digital Transformation Help Medium-Sized Enterprises Access Thailand’s New Capital Market Financing (LiVEx) to Support Sustainable Growth in the Digital Economy Era?" Sustainability 16, no. 8: 3470. https://doi.org/10.3390/su16083470

APA Style

Tanapaisankit, R., Sirisunhirun, S., Amornsiriphong, S., Rugchatjaroen, K., & Ploywan, P. (2024). How Could Digital Transformation Help Medium-Sized Enterprises Access Thailand’s New Capital Market Financing (LiVEx) to Support Sustainable Growth in the Digital Economy Era? Sustainability, 16(8), 3470. https://doi.org/10.3390/su16083470

Note that from the first issue of 2016, this journal uses article numbers instead of page numbers. See further details here.

Article Metrics

Back to TopTop