The Use of Gamification and Web-Based Apps for Sustainability Education
Abstract
1. Introduction
1.1. The Digital World in Favour of Sustainable Habits
- Points when achieving academic objectives (where correct or well-structured answers operate on a points system, with students moving up through the ranks).
- Points for meeting procedural/non-academic objectives such as helping colleagues, tidying the classroom, etc.
- Playful barriers-challenges.
- Creating competition within the classroom or with other classes or even with the teacher.
- Ways of comparing and reflecting on personalised performance such as achievements, points, strengths, weaknesses, and ways to reflect on their performance and compare with others.
- Levels, checkpoints, and other methods of progression for “bragging rights”.
- Learning badges instead of points or grades.
- Role-play or simulation activities.
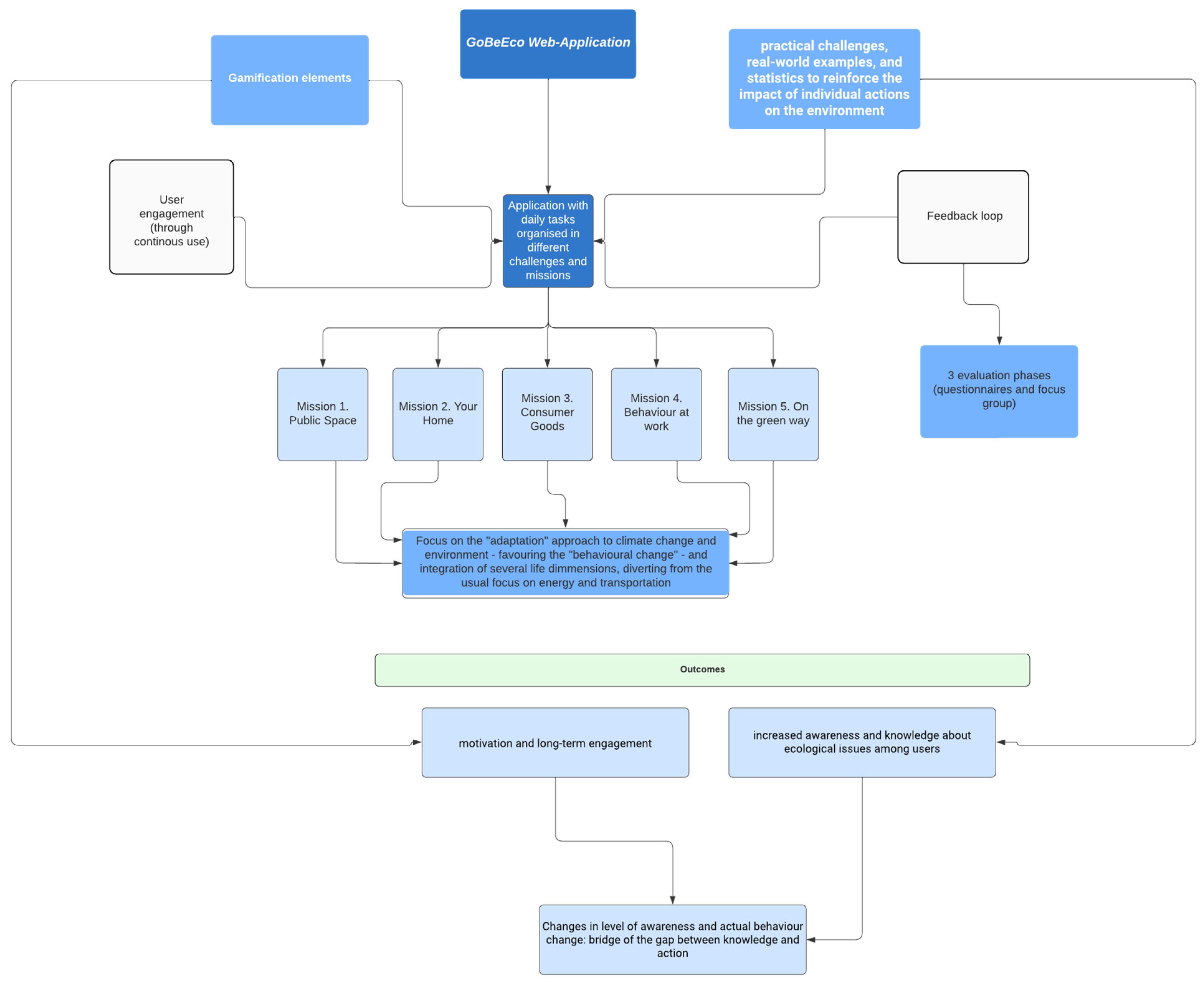
2. Context and Development of the GoBeEco Project
2.1. Needs Analysis
2.2. Methodology Used for the Development of the GoBeEco App
- To promote the change of behaviours of adult learners and educators regarding ecology through the change of individual preferences, consumption habits and lifestyles.
- To enhance the development of the digital competencies of educators so that they can inspire learners to understand and adopt those behavioural changes.
- To support educators in developing digital-resources-based curricula and in using it for ecological purposes, by providing them with an innovative step-to-step pedagogical methodology.
2.3. Gamification Strategy
2.4. The GoBeEco App: Final Version
3. Materials and Methods
- Educators of adult learners from partner organisations;
- Adult learners willing to get knowledge and change their habits regarding pro-eco behaviours;
- Partners organisations’ staff;
- Relevant stakeholders outside partner’s organisations at local/regional/national/EU level such as National and European adult learning and environmental agencies, organisations and authorities responsible for systems and policies concerning environmental protection.
- I have positively changed my behaviour concerning sustainability by using the app.
- By using the app, my awareness of ecological contexts has improved.
- By using the app, I am motivated to engage more intensively with the topic of sustainability in my life.
- I have been able to expand my knowledge of sustainability in the long term.
- The use of GoBeEco Gamification positively influenced my ecological behaviour.
- The GoBeEco Gamification raised my awareness for ecological contexts.
- By using the GoBeEco Gamification I am motivated to continue working on a more environmentally conscious behaviour.
- Do you have fun using the Gamification?
- In GoBeEco Gamification, appropriate areas (Missions/Challenges) help users improve their daily actions.
- In GoBeEco Gamification, clear habits are named, and the app offers good guidance on how these habits can be made ecologically better.
- GoBeEco Gamification provides practical knowledge about what can be done for the climate in specific places I visit.
- GoBeEco Gamification encourages different types and generation of users to take long term action and develop an understanding of the importance of developing environmentally friendly habits.
- Do you feel now you could act as a change agent, to encourage others to develop themselves?
- Do you think it is worthwhile to go back to the gamification?
- Will you recommend the Gamification to others?
- Do you think, after using the Gamification, you indirectly inspire others to change habits?
- Say—What the user says about the product. Ideally, this section contains real quotes from users recorded during interviews or user testing sessions.
- Think—What is the user thinking about when interacting with a product? What occupies the user’s thoughts? What matters to the user?
- Feel—This section contains information about the user’s emotional state. What worries the user? What does the user get excited about? How does the user feel about the experience?
- Do—What actions does the user take? What actions and behaviors did you notice?
4. Results and Discussion
4.1. Increased Knowledge, Reflection and Self-Awareness
4.2. Increased Motivation to Be More Sustainable
4.3. Empowerment, Sense of Control and Sense of Pride
4.4. Change of Behaviour and Call to Action
4.5. Limitations of the Study and Future Research
5. Conclusions
- Real examples and statistics: providing real-world examples and statistics reinforces the impact of individual actions, empowering users with knowledge about their contribution to the environment.
- Reinforcement of the potential impactful change through daily habits: users express a heightened motivation when they perceive their actions as contributing to positive environmental change; in this sense, emphasizing the impact of altering daily habits resonates strongly with the audience.
- Concrete success indicators: the inclusion of small calculation examples illustrating CO2 savings in task instructions is highly motivating. Users appreciate tangible evidence of their efforts, providing a sense of accomplishment and progress.
- Gamified and fun elements: Users find enjoyment in interacting with the app. Incorporating entertaining elements enhances user engagement and fosters a positive attitude towards habitual changes. On another hand, the inclusion of challenges, a badge system and user rankings add a competitive and rewarding dimension to the user experience, encouraging sustained participation.
Author Contributions
Funding
Institutional Review Board Statement
Informed Consent Statement
Data Availability Statement
Conflicts of Interest
Appendix A
Appendix A.1. Questionnaire Used for the Evaluations Phases 1 and 2
- 1.
- Country *
- Germany
- Poland
- Portugal
- 2.
- Partner organization (Please choose from the list below the organisation you have worked with/has contacted you to test the GoBeEco app.)
- Fachhochschule des Mittelstands (FHM)
- Energie Impuls OWL
- PAIZ Konsulting
- Ekopotencjal Foundation
- Virtual Campus
- 3.
- I used the GoBeEco app via my smartphone *
- Yes, via Android
- Yes, via iOS
- No
- 4.
- I used the GoBeEco app (also) via a PC *
- Yes, on Mozilla Firefox
- Yes, on Opera
- Yes, on Internet Explorer
- Yes, on Google Chrome
- Yes, on Safari
- Yes, on Microsoft Edge
- No, I didn’t use the app on a computer
- 5.
- At what time of day did you use the app the most? *
- Morning
- Midday
- Evening
- 6.
- Please rate each question with one option ranging from Strongly Disagree (1) to Strongly Agree (5). *
- I think that I would like to use this application frequently.
- I found the application unnecessarily complex.
- I thought the application was easy to use.
- I found the various functions in this application were well integrated.
- I thought there was too much inconsistency in this application.
- I would imagine that most people would learn to use this application very quickly.
- I found the application very cumbersome to use.
- I felt very confident using the application.
- I needed to learn a lot of things before I could get going with this application.
- The app mechanisms (such as the structure of the mission challenge task or the way in which things are asked to be changed in everyday life) appealed to me very much.
- The app components (such as points, badges, leaderboards, progress bar) are very well chosen.
- The quiz at the end of the missions has once again consolidated my knowledge of sustainability in the subject area.
- 7.
- Please rate each question with one option ranging from Strongly Disagree (1) to Strongly Agree (5). *
- I have positively changed my behaviour in relation to sustainability by using the app.
- By using the app, my awareness of ecological contexts has improved.
- By using the app, I am motivated to engage more intensively with the topic of sustainability in my life.
- I have been able to expand my knowledge of sustainability in the long term.
- 8.
- Comments/Suggestions
Appendix A.2. Questionnaire Used for the Evaluation Phase 3
- 1.
- Does the Gamification have the following features?
| Yes | No | |
| 1.1. Does the GoBeEco Gamification include dynamics (status, rewards)? | ||
| 1.2. Does the GoBeEco Gamification have different components (points, badges, achievements, leaderboards, notifications, levels, progress bar, tasks, challenges, missions)? | ||
| 1.3. Does the GoBeEco Gamification include different aesthetic aspects (e.g., narrative, challenge, discovery, sensation, fellowship)? | ||
| 1.4. Does the GoBeEco Gamification contain various behaviours (e.g., watch video, complete survey, answer quiz, read content)? | ||
| 1.5. Is GoBeEco Gamification a multisensory learning system? |
- 2.
- What experiences did you have with the GoBeEco Gamification?
| Yes | No | |
| 2.1. The use of GoBeEco Gamification positively influenced my ecological behaviour. | ||
| 2.2. Please give 2-3 examples in what way! | Text | |
| 2.3. The GoBeEco Gamification raised my awareness for ecological contexts. | ||
| 2.4. By using the GoBeEco Gamification I am motivated to continue working on a more environmentally conscious behaviour. | ||
| 2.5. What motivated you the most? | Text | |
| 2.6. Do you have fun using the Gamification? | ||
| 2.7. In GoBeEco Gamification, appropriate areas (Missions/Challenges) help users improve their daily actions. | ||
| 2.8. In GoBeEco Gamification, clear habits are named and the app offers good guidance on how these habits can be made ecologically better. | ||
| 2.9. GoBeEco Gamification provides practical knowledge about what can be done for the climate in specific places I visit. | ||
| 2.10. What kind of practical knowledge was new for you? | Text | |
| 2.11. What was the biggest lesson on ecology you have learned with the Gamification? | Text | |
| 2.12. GoBeEco Gamification encourages different types and generation of users to take longterm action and develop an understanding of the importance of developing environmentally friendly habits. | ||
| 2.13. Do you feel now you could act as a change agent, to encourage others to develop themselves? | ||
| 2.14. Do you think it is worthwhile to go back to the gamification? | ||
| 2.15 Will you recommend the Gamification to others? | ||
| 2.16. Do you think, after using the Gamification, you indirectly inspire others to change habits? | ||
| 2.17. Do you have any comments from you or from other people using the app you can share here? Please fill in here the quotations: | Text | |
References
- Orviska, M.; Hunady, J.; Mlynarova, D. Pro-Environmental Behaviour of EU Citizens: Attitudes to Common Environmental Legislation and Standards. Int. J. Stand. Res. 2019, 17, 40–57. [Google Scholar] [CrossRef]
- European Commission. Attitudes of Europeans towards the Environment—Report; Publications Office of the European Union: Luxembourg, 2020.
- do Paço, A.; Alves, H.; Shiel, C.; Filho, W.L. A multi-country level analysis of the environmental attitudes and behaviours among young consumers. J. Environ. Plan. Manag. 2013, 56, 1532–1548. [Google Scholar] [CrossRef]
- Kollmuss, A.; Agyeman, J. Mind the Gap: Why do people act environmentally and what are the barriers to pro-environmental behavior? Environ. Educ. Res. 2010, 8, 239–260. [Google Scholar] [CrossRef]
- Kaiser, F.G.; Ranney, M.; Hartig, T.; Bowler, P.A. Ecological Behavior, Environmental Attitude, and Feelings of Responsibility for the Environment. Eur. Psychol. 2006, 4, 59–74. [Google Scholar] [CrossRef]
- Filho, J.M.d.S.; Coimbra, D.B.; Mesquita, R.F.d.; Luna, R.A. Análise do comportamento ecológico de estudantes de administração. Rev. Eletrônica Adm. 2015, 21, 300–319. [Google Scholar] [CrossRef]
- Torres, R.; Vieira, R.M.; Rodrigues, A.V.; Sá, P.; Moreira, G. Education for sustainable development: An exploratory study in a Portuguese University. Int. J. Sustain. High. Educ. 2017, 18, 956–970. [Google Scholar] [CrossRef]
- Liberato, D.; Liberato, P.; Nunes, M.; Ferreira, A. Sustainable Destination Development Based on Gamification and Storytelling: Empowering the Douro Region Through Wine and Gastronomy. In Advances in Tourism, Technology and Systems. Smart Innovation, Systems and Technologies; Abreu, A., Carvalho, J.V., Liberato, D., Galdames, I.S., Eds.; Springer: Singapore, 2023; ISBN 978-981-19-9959-8. [Google Scholar]
- Björk, P.; Zandin, O. Gamification—The Solution for a Sustainable Society? Bachelor’s Thesis, Lund University, Lund, Sweden, 2019. [Google Scholar]
- Chin, C.K.; Munip, H.; Miyadera, R.; Thoe, N.K.; Ch’ng, Y.S.; Promsing, N. Promoting Education for Sustainable Development in Teacher Education integrating Blended Learning and Digital Tools: An Evaluation with Exemplary Cases. EURASIA J. Math. Sci. Technol. Educ. 2019, 15, 2–17. [Google Scholar] [CrossRef]
- Tsalapatas, H.; Heidmann, O.; Senka, G.; Jesmin, T.; Terasmaa, J.; Carvalho, C.V.d.; Caeiro, M. A Digital Learning Game on Building Awareness And Skills Towards Natural Resources Management. In Proceedings of the 15th International Conference on Education and New Learning Technologies, Palma, Spain, 3–5 July 2023. [Google Scholar]
- Caeiro-Rodríguez, M.; Manso-Vázquez, M.; Lorenzo-Rial, M.; Varela, M.; Vaz-de-Carvalho, C.; Tramonti, M.; Meirzhanovich Dochshanov, A.; Senka, G.; Tsalapata, H.; Heidmann, O.; et al. Towards a Virtual Environment to Teach Natural Resouce Management based on a Virtual City Serious Game. In Proceedings of the 2022 International Symposium on Computers in Education (SIIE), Coimbra, Portugal, 17–19 December 2022. [Google Scholar]
- Deterding, S.; Sicart, M.; Nacke, L.; O’Hara, K.; Dixon, D. Using game-design elements in non-gaming contexts. In Proceedings of the CHI’11: CHI Conference on Human Factors in Computing Systems, Vancouver, BC, Canada, 7–12 May 2011. [Google Scholar]
- Carvalho, C.V.d.; Coelho, A. Game-Based Learning, Gamification in Education and Serious Games. Computers 2022, 11, 36. [Google Scholar] [CrossRef]
- The Education Partnerships. Gamification in Education: What Is It & How Can You Use It? Available online: https://www.trueeducationpartnerships.com/schools/gamification-in-education/ (accessed on 3 August 2023).
- Staff, T. 12 Examples of Gamification in The Classroom. Available online: https://www.teachthought.com/the-future-of-learning/examples-gamification/ (accessed on 15 September 2023).
- Bitcatcha. The Psychology of Gamification: Why It Works (& How To Do It!). Available online: https://www.bitcatcha.com/blog/gamify-website-increase-engagement/ (accessed on 7 September 2023).
- Christopoulos, A.; Mystakidis, S. Gamification in Education. Encyclopedia 2023, 3, 1223–1243. [Google Scholar] [CrossRef]
- Almeida, F.; Simões, J. The Role of Serious Games, Gamification and Industry 4.0 Tools in the Education 4.0 Paradigm. Contemp. Educ. Technol. 2019, 10, 120–136. [Google Scholar] [CrossRef]
- Boragine, L.H. Roll the Dice: Using Game-Based Learning to Teach Sustainability in Higher Education. In Educating the Sustainability Leaders of the Future; Filho, W.L., Salvia, A.L., Pallant, E., Choate, B., Pearce, K., Eds.; Springer: Cham, Switzerland, 2023; ISBN 978-3-031-22856-8. [Google Scholar]
- Akhtar, S.; Khan, K.U.; Atlas, F.; Irfan, M. Stimulating student’s pro-environmental behavior in higher education institutions: An ability–motivation–opportunity perspective. Environ. Dev. Sustain. 2022, 24, 4128–4149. [Google Scholar] [CrossRef]
- Boncu, Ș.; Candel, O.-S.; Popa, N.L. Gameful Green: A Systematic Review on the Use of Serious Computer Games and Gamified Mobile Apps to Foster Pro-Environmental Information, Attitudes and Behaviors. Sustainability 2022, 14, 10400. [Google Scholar] [CrossRef]
- Gerber, A.; Ulrich, M.; Wäger, F.X.; Roca-Puigròs, M.; Gonçalves, J.S.V.; Wäger, P. Games on Climate Change: Identifying Development Potentials through Advanced Classification and Game Characteristics Mapping. Sustainability 2021, 13, 1997. [Google Scholar] [CrossRef]
- European Environment Agency. What Is the Difference between Adaptation and Mitigation? Available online: https://www.eea.europa.eu/en/about/contact-us/faqs/what-is-the-difference-between-adaptation-and-mitigation (accessed on 9 February 2024).
- Chou, Y.-K. Actionable Gamification: Beyond Points, Badges, and Leaderboards; Createspace Independent Publishing Platform: Scotts Valley, CA, USA, 2015; ISBN 1511744049. [Google Scholar]
- Harvard Business Review. The Elusive Green Consumer. Available online: https://hbr.org/2019/07/the-elusive-green-consumer (accessed on 5 March 2024).
- Guillen-Hanson, G.; Hamari, J.; Quist, J. Gamification of Sustainable Consumption: A systematic literature review. In Proceedings of the Hawaii International Conference on System Sciences, Honolulu, HI, USA, 5–8 January 2021. [Google Scholar]
- Miao, H.; Saleh, M.; Zolkepli, I. Gamification and Sustainable Behaviour: A Case Study of China. In Sustainability Communication across Asia; Saleh, M.S.M., Rahman, N.A.A., Kasuma, S.A.A., Eds.; Routledge: London, UK, 2022; ISBN 9781003309642. [Google Scholar]
- Aguiar-Castillo, L.; Perez-Jimenez, R. Gamification or How to Make a “Green” Behavior Become a Habit. In Handbook of Research on Cross-Disciplinary Uses of Gamification in Organizations; Bernardes, O., Amorim, V., Carrizo Moreira, A., Eds.; IGI Global: Hershey, PA, USA, 2022; ISBN 9781799892236. [Google Scholar]
- Kronisch, D.C. Green Gamification: Changing Habits through Long-Term Engagement and Stories. Ph.D. Thesis, University of Victoria, Victoria, BC, Canada, 2019. [Google Scholar]
- Venessa, K.; Aripradono, H.W. Usage of Gamification and Mobile Application to Reduce Food Loss and Waste: A Case Study of Indonesia. J. Inf. Syst. Inform. 2023, 5, 102–122. [Google Scholar] [CrossRef]
- Doğan-Südaş, H.; Kara, A.; Karaca, E. Effects of Gamified Mobile Apps on Purchase Intentions and Word-of-Mouth Engagement: Implications for Sustainability Behavior. Sustainability 2023, 15, 10506. [Google Scholar] [CrossRef]
- Pivec, M.; Lu Hsu, J. Motivation for Change: Gamification as a Tool for Supporting Sustainable Behaviour. Traditiones 2020, 49, 93–108. [Google Scholar] [CrossRef]
- Markopoulos, E.; Ramirez, A.V.; Markopoulos, P.; Vanharanta, H. Gamification in a Democratic Pro-Environmental Behaviour Model towards achieving effective ESG corporate strategies. In Creativity, Innovation and Entrepreneurship; Markopoulos, E., Goonetilleke, R.S., Luximon, Y., Eds.; AHFE Open Access: New York, NY, USA, 2022; ISBN 978-1-958651-07-0. [Google Scholar]
- D’Arco, M.; Marino, V. Environmental citizenship behavior and sustainability apps: An empirical investigation. Transform. Gov. People Process Policy 2022, 16, 185–202. [Google Scholar] [CrossRef]
- Balińska, A.; Jaska, E.; Werenowska, A. The Role of Eco-Apps in Encouraging Pro-Environmental Behavior of Young People Studying in Poland. Energies 2021, 14, 4946. [Google Scholar] [CrossRef]






| Core Drive | Element | Motivation | How to Use |
|---|---|---|---|
| Accomplishment | Quest lists | A quest is a journey or expedition where challenges are overcome. It gives a path for progress for the user | The quests will be organized in missions, challenges, and tasks. Users should have the list of missions, challenges, and tasks available (with an indication of the ones that have been completed) |
| Status Points | Gives the user the feeling of reward for completing a challenge | Assign status points for completing tasks. Number of points depending on the difficulty of the task (easy, medium, hard). | |
| Progress Bar | Allows the user to situate him/herself in the journey. | Show the progress of the user towards completing a task, challenge, and mission. | |
| High Five | Gives the user the feeling of being recognized. | Greet the user for some additional aspects. For instance, logging in five days in a row, completing n tasks, etc. | |
| Leaderboard | Allows the user to measure his/her own progress in relation to the others. Gives the feeling of public acknowledgement. | Make a leaderboard available allowing to compare the individual performance to other users | |
| Epic Meaning | Humanity Hero | Gives the user the feeling of involvement in something that will contribute to improve the entire world. | In the description of tasks, challenges, and missions, reinforce the idea that the user is contributing for the global good. |
| Narrative | Gives the users a context for the process, namely in terms of the higher meaning. Provides consistency and connection to the different missions. | Provide a narrative to contextualize the missions | |
| Social influence | Friending | Allow users to relate closely with other persons. | Allow users to relate closely with other persons. |
| Gifting | Allow users to interact with other users fostering his/her generosity. | Allow users to interact with other users fostering his/her generosity. | |
| Social prod | Gives the user the feeling of social recognition. | Allow the user to show on social media his/her achievements | |
| Group quests | Allow users to relate and interact with others, work, and feel part of a team. | Allow users to collaborate in completing a task. |
| Evaluation Phase | Quality Criteria | Quality Indicators | Evaluation Methodology/Data Sources |
|---|---|---|---|
| Activity 6 and 7 (Phase 1) | Gamification in EN language tested and positively assessed in terms of congruity of contents & activities | min. 25 learners from partner countries confirmed that all mechanisms are in place and Gamification serves the objective | Feedback gathered through questionnaire |
| Successful user experience & usability testing of the Gamification | At least 25 learners confirmed that:
| ||
| Activity 9 (Phase 2) | Gamification in local language positively assessed by sufficient number of pilot educators outside the partnership | At least, 50 learners + Partners staff tested the gamification in PL, DE, PT; 75% of learners declare that gamification impacted behavioral changes regarding ecology, increased their pro-ecological awareness, is engaging & motivating | Feedback gathered through questionnaire (the same as in the previous phase) |
| Activity 10 (Phase 3) | Quality of the Gamification in local languages is confirmed | 13 partners’ educators confirm that Gamification fits the required quality standards and is ready to use by a wider audience | Feedback gathered through the questionnaire and in the focus group |
| Statements Regarding the Improvement of Ecological Awareness and Change of Behaviour | Strongly Disagree (1) | Disagree (2) | Neutral (3) | Agree (4) | Strongly Agree (5) | % Agreeing/Strongly Agreeing |
|---|---|---|---|---|---|---|
| “I have positively changed my behaviour in relation to sustainability by using the app”. | 0 | 1 | 3 | 13 | 0 | 76% |
| “By using the app, my awareness of ecological contexts has improved”. | 1 | 0 | 0 | 13 | 3 | 94% |
| “By using the app, I am motivated to engage more intensively with the topic of sustainability in my life”. | 0 | 1 | 1 | 12 | 3 | 88% |
| “I have been able to expand my knowledge of sustainability in the long term”. | 0 | 2 | 0 | 12 | 3 | 88% |
| Statements Regarding the GoBeEco Gamification Elements and Their Impact on Ecological Behaviour | Yes | No |
|---|---|---|
| The use of GoBeEco Gamification positively influenced my ecological behaviour. | 4 | 0 |
| The GoBeEco Gamification raised my awareness for ecological contexts. | 4 | 0 |
| By using the GoBeEco Gamification I am motivated to continue working on a more environmentally conscious behaviour. | 4 | 0 |
| Do you have fun using the Gamification? | 4 | 0 |
| In GoBeEco Gamification, appropriate areas (Missions/Challenges) help users improve their daily actions. | 4 | 0 |
| In GoBeEco Gamification, clear habits are named, and the app offers good guidance on how these habits can be made ecologically better. | 4 | 0 |
| GoBeEco Gamification provides practical knowledge about what can be done for the climate in specific places I visit. | 4 | 0 |
| GoBeEco Gamification encourages different types and generation of users to take long term action and develop an understanding of the importance of developing environmentally friendly habits. | 4 | 0 |
| Do you feel now you could act as a change agent, to encourage others to develop themselves? | 4 | 0 |
| Do you think it is worthwhile to go back to the gamification? | 4 | 0 |
| Will you recommend the Gamification to others? | 4 | 0 |
| Do you think, after using the Gamification, you indirectly inspire others to change habits? | 4 | 0 |
Disclaimer/Publisher’s Note: The statements, opinions and data contained in all publications are solely those of the individual author(s) and contributor(s) and not of MDPI and/or the editor(s). MDPI and/or the editor(s) disclaim responsibility for any injury to people or property resulting from any ideas, methods, instructions or products referred to in the content. |
© 2024 by the authors. Licensee MDPI, Basel, Switzerland. This article is an open access article distributed under the terms and conditions of the Creative Commons Attribution (CC BY) license (https://creativecommons.org/licenses/by/4.0/).
Share and Cite
Novo, C.; Zanchetta, C.; Goldmann, E.; de Carvalho, C.V. The Use of Gamification and Web-Based Apps for Sustainability Education. Sustainability 2024, 16, 3197. https://doi.org/10.3390/su16083197
Novo C, Zanchetta C, Goldmann E, de Carvalho CV. The Use of Gamification and Web-Based Apps for Sustainability Education. Sustainability. 2024; 16(8):3197. https://doi.org/10.3390/su16083197
Chicago/Turabian StyleNovo, Carolina, Chiara Zanchetta, Elisa Goldmann, and Carlos Vaz de Carvalho. 2024. "The Use of Gamification and Web-Based Apps for Sustainability Education" Sustainability 16, no. 8: 3197. https://doi.org/10.3390/su16083197
APA StyleNovo, C., Zanchetta, C., Goldmann, E., & de Carvalho, C. V. (2024). The Use of Gamification and Web-Based Apps for Sustainability Education. Sustainability, 16(8), 3197. https://doi.org/10.3390/su16083197

