A Model for Streamlining Benchmarking in Sustainable Development of Industries
Abstract
1. Introduction
2. Materials and Methods
2.1. The Company
2.2. The Benchmarking
2.3. The Benchmark Index
2.4. Statistical Methods
2.5. Finding a Partner for Benchmarking
2.6. Strategic Profile
- It shows the company’s strengths and weaknesses, which it compares with the profile of another company or with the general requirements of the market;
- The ideal profile is when all parameters are at the level of general requirements;
- The result is displayed using a graphic form, which enables quick inference regarding the quality of the company’s internal environment;
- It is necessary to cover all functional and cross-sectional areas in the company;
- After the graphic representation, the manager can quickly check the company’s strengths and weaknesses.
3. Results
3.1. The Company Activity
3.2. Analysis of Heavy Machinery in Selected Quarries
3.3. Benchmark Identification and Prioritization
- Improvement in information flow between all departments;
- Improvements in services and quality control;
- Reduced overall expenses;
- Improvements in team spirit and morale.
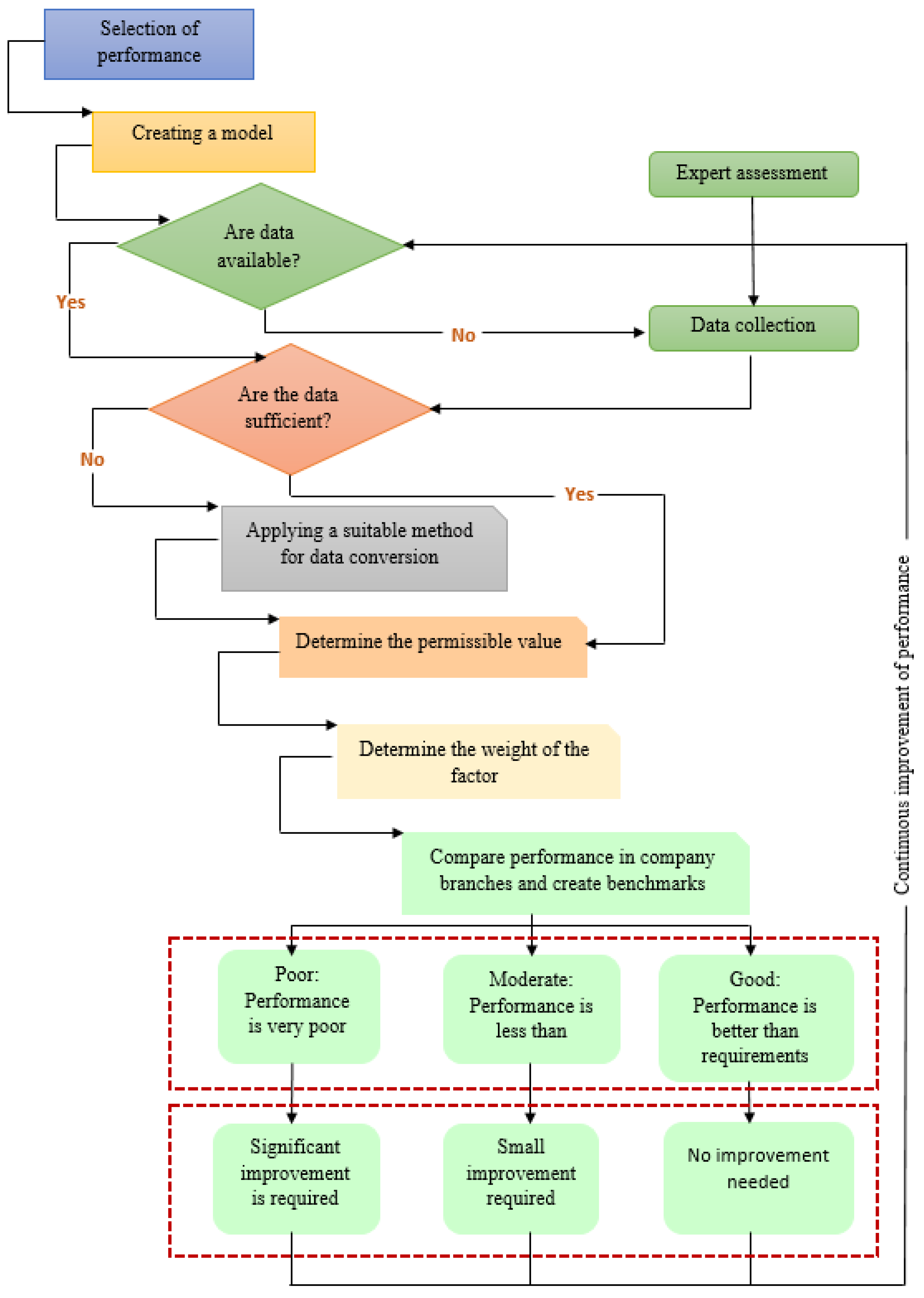
3.4. Model for Improvement in Benchmarking for Industries
4. Discussion
- Increased maintenance costs, as the system is set for maintenance after 250 motor hours, and in this case, real equipment reaches this time point earlier than it would under a reasonable workload;
- The selling price is reduced by considering the condition of the vehicle and its lifespan, and costs associated with consumed fuel are thus reduced;
- The burden on the environment caused by exhalates would be reduced;
- The service cycle and associated costs would be optimized.
5. Conclusions
- Without them, the documents and preparation necessary for creating benchmarking will not be prepared correctly;
- Without them, certain facts will not be given the importance necessary;
- The meaning and benchmarking may change, which may affect the chosen strategy;
- The implementation of the benchmarking process may be suspended, or some parts of the process may be omitted;
- The company can create benchmarking that will not meet basic conditions, such as credibility, relevance of information, objectivity, and others.
Supplementary Materials
Author Contributions
Funding
Institutional Review Board Statement
Informed Consent Statement
Data Availability Statement
Conflicts of Interest
References
- Litvinenko, V.S. Digital Economy as a Factor in the Technological Development of the Mineral Sector. Nat. Resour. Res. 2020, 29, 1521–1541. [Google Scholar] [CrossRef]
- Surya, B.; Menne, F.; Sabhan, H.; Suriani, S.; Abubakar, H.; Idris, M. Economic Growth, Increasing Productivity of SMEs, and Open Innovation. J. Open Innov. Technol. Mark. Complex. 2021, 7, 20. [Google Scholar] [CrossRef]
- Dana, L.-P.; Salamzadeh, A.; Mortazavi, S.; Hadizadeh, M. Investigating the Impact of International Markets and New Digital Technologies on Business Innovation in Emerging Markets. Sustainability 2022, 14, 983. [Google Scholar] [CrossRef]
- Aldianto, L.; Anggadwita, G.; Permatasari, A.; Mirzanti, I.R.; Williamson, I.O. Toward a Business Resilience Framework for Startups. Sustainability 2021, 13, 3132. [Google Scholar] [CrossRef]
- Gómez-Bolaños, E.; Hurtado-Torres, N.E.; Delgado-Márquez, B.L. Disentangling the influence of internationalization on sustainability development: Evidence from the energy sector. Bus. Strat. Env. 2020, 29, 229–239. [Google Scholar] [CrossRef]
- Hervé, A.; Schmitt, C.; Baldegger, R. Internationalization and Digitalization: Applying digital technologies to the internationalization process of small and medium-sized enterprises. Technol. Innov. Manag. Rev. 2020, 10, 28–40. [Google Scholar] [CrossRef]
- Rybár, R.; Kudelas, D.; Perunko, S.; Taus, P. Renewable energy sources role in the energy sources diversification process in Slovak republic focused on east Slovakia region. Acta Montan. Slovaca 2008, 13, 338–342. [Google Scholar]
- Toborek-Mazur, J.; Partacz, K.; Surówka, M. Energy Security as a Premise for Mergers and Acquisitions on the Example of the Multi-Energy Concern PKN Orlen in the Face of the Challenges of the 2020s. Energies 2022, 15, 5112. [Google Scholar] [CrossRef]
- Schmalz, M.C. Recent Studies on Common Ownership, Firm Behavior, and Market Outcomes. Antitrust Bull. 2021, 66, 12–38. [Google Scholar] [CrossRef]
- Krasyuk, I.; Kirillova, T.; Amakhina, S. Marketing concepts development in the digital economic environment. In Proceedings of the SPBPU IDE ‘19: 2019 International SPBPU Scientific Conference on Innovations in Digital Economy, St. Petersburg, Russia, 24–25 October 2019; pp. 1–6. [Google Scholar] [CrossRef]
- Şimşek, T.; Öner, M.A.; Kunday, Ö.; Olcay, G.A. A journey towards a digital platform business model: A case study in a global tech-company. Technol. Forecast. Soc. Chang. 2022, 175, 121372. [Google Scholar] [CrossRef]
- Drezner, J.A.; Schmid, J.; Grana, J.; McKernan, M.; Ashby, M. Benchmarking Data Use and Analytics in Large, Complex Private-Sector Organizations: Implications for Department of Defense Acquisition; RAND Corporation: Santa Monica, CA, USA, 2020; Available online: https://www.rand.org/pubs/research_reports/RRA225-1.html (accessed on 10 November 2023).
- Singh, R.; Ramdeo, S. Leading Organizational Development and Change: Principles and Contextual Perspectives; Springer Nature: Amsterdam, The Netherlands, 2020. [Google Scholar]
- Zhao, E. Optimal Distinctiveness: A New Agenda for the Study of Competitive Positioning of Organizations and Markets (Elements in Organization Theory); Cambridge University Press: Cambridge, UK, 2022. [Google Scholar] [CrossRef]
- Maleyeff, J. Quality Service Management: A Guide to Improving Business Processes; Routledge: New York, NY, USA, 2022. [Google Scholar]
- Yılmaz, F.; Matthes, F. Application of Interorganizational Business Capability Maps in Different Forms of Horizontal Enterprise Architecture Collaboration. In Proceedings of the IEEE 23rd Conference on Business Informatics (CBI), Bolzano, Italy, 1–3 September 2021. [Google Scholar] [CrossRef]
- Kingdom, B.; Jagannathan, V. Utility Benchmarking: Public Reporting of Service Performance; Public Policy for the Private Sector, Note Number 229; World Bank: Washington, DC, USA, 2001. [Google Scholar]
- Watson, G.A. Perspective on Benchmarking. Benchmarking Qual. Manag. Technol. 1994, 1, 5–10. [Google Scholar]
- Čikovský, K. Ministerstvo Odporúča Firmám Porovnávať Sa s Najlepšími. Available online: https://www.trend.sk/financie/ministerstvo-odporuca-firmam-porovnavat-najlepsimi (accessed on 1 September 2023).
- Daniš, V. Porovnávanie Najlepších s Najlepšímy. Available online: https://euractiv.sk/section/podnikanie-a-praca/opinion/porovnavanie-najlepsich-s-najlepsimi/ (accessed on 1 September 2023).
- Cattan, M.; Idrissi, N.; Knockaert, P. Maîtriser les Processus de L’entreprise; Editions d’Organisation: Paris, France, 2006. [Google Scholar]
- Bhattacharya, S.; Momaya, K.S.; Iyer, K.C. Benchmarking enablers to achieve growth performance: A conceptual framework. Benchmarking Int. J. 2020, 27, 1475–1501. [Google Scholar] [CrossRef]
- Pillet, M. Appliquer Six Sigma; Editions d’Organisation: Paris, France, 2004. [Google Scholar]
- Crépin, D.; Robin, R. Résolution de Problèmes; Editions d’Organisation: Paris, France, 2001. [Google Scholar]
- Kepner, C.H.; Tregoe, B.B. The New Rational Manager; Princeton Research Press: Princeton, NJ, USA, 1981. [Google Scholar]
- Seven, Ü.; Yılmaz, F. World equity markets and COVID-19: Immediate response and recovery prospects. Res. Int. Bus. Financ. 2021, 56, 101349. [Google Scholar] [CrossRef]
- Hidayat, S.E.; Rafiki, A. Comparative analysis of customers’ awareness toward CSR practices of Islamic banks: Bahrain vs. Saudi Arabia. Soc. Responsib. J. 2022, 18, 1142–1171. [Google Scholar] [CrossRef]
- Adebanjo, D.; Mann, R. Benchmarking. BPIR Manag. Brief 2021, 4, 1–12. Available online: https://coer.org.nz/wp-content/uploads/2011/10/D10_Benchmarking_MB_Final.pdf (accessed on 19 November 2023).
- Mikuła, A.; Raczkowska, M.; Utzig, M. Pro-Environmental Behaviour in the European Union Countries. Energies 2021, 14, 5689. [Google Scholar] [CrossRef]
- Kopa, M.; Sutiene, K.; Kabasinskas, A.; Lakstutiene, A.; Malakauskas, A. Dominance Tracking Index for Measuring Pension Fund Performance with Respect to the Benchmark. Sustainability 2022, 14, 9532. [Google Scholar] [CrossRef]
- Zimon, G.; Nakonieczny, J.; Chudy-Laskowska, K.; Wójcik-Jurkiewicz, M.; Kochański, K. An Analysis of the Financial Liquidity Management Strategy in Construction Companies Operating in the Podkarpackie Province. Risks 2022, 10, 5. [Google Scholar] [CrossRef]
- Franc-Dabrowska, J.; Madra-Sawicka, M.; Milewska, A. Energy Sector Risk and Cost of Capital Assessment—Companies and Investors Perspective. Energies 2021, 14, 1613. [Google Scholar] [CrossRef]
- Shan, M.; Li, Y.-S.; Hwang, B.-G.; Chua, J.-E. Productivity Metrics and Its Implementations in Construction Projects: A Case Study of Singapore. Sustainability 2021, 13, 12132. [Google Scholar] [CrossRef]
- Schrimpf, M.; Kubilius, J.; Lee, M.J.; Murty, N.A.R.; Ajemian, R.; DiCarlo, J.J. Integrative Benchmarking to Advance Neurally Mechanistic Models of Human Intelligence. Neuron 2020, 108, 413–423. [Google Scholar] [CrossRef]
- Ackloo, S.; Al-Awar, R.; Amaro, R.E.; Arrowsmith, C.H.; Azevedo, H.; Batey, R.A.; Bengio, Y.; Betz, U.A.K.; Bologa, C.G.; Chodera, J.D.; et al. CACHE (Critical Assessment of Computational Hit-finding Experiments): A public–private partnership benchmarking initiative to enable the development of computational methods for hit-finding. Nat. Rev. Chem. 2022, 6, 287–295. [Google Scholar] [CrossRef] [PubMed]
- Quantum Technology and Application Consortium—QUTAC; Bayerstadler, A.; Becquin, G.; Binder, J.; Botter, T.; Ehm, H.; Ehmer, T.; Erdmann, M.; Gaus, N.; Harbach, P.; et al. Industry quantum computing applications. EPJ Quantum Technol. 2021, 8, 25. [Google Scholar] [CrossRef]
- Pavolová, H.; Culková, K.; Simková, Z.; Senová, A.; Kudelas, D. Contribution of Mining Industry in Chosen EU Countries to the Sustainability Issues. Sustainability 2022, 17, 4177. [Google Scholar] [CrossRef]
- Fatras, N.; Ma, Z.; Duan, H.; Jørgensen, B.N. A systematic review of electricity market liberalisation and its alignment with industrial consumer participation: A comparison between the Nordics and China. Renew. Sustain. Energy Rev. 2022, 167, 112793. [Google Scholar] [CrossRef]
- Taus, P.; Kosco, J.; Rybár, R.; Kudelas, D. Technical and economical analysis of electric energy production from biomass. In Proceedings of the 11th International Multidisciplinary Scientific GeoConference-SGEM, Albena, Bulgaria, 20–25 June 2011. [Google Scholar]
- Chibanda, C.; Agethen, K.; Deblitz, K.; Zimmer, Y.; Almadani, M.I.; Garming, H.; Rohlmann, C.; Schütte, J.; Thobe, P.; Verhaagh, M.; et al. The Typical Farm Approach and Its Application by the Agri Benchmark Network. Agriculture 2020, 10, 646. [Google Scholar] [CrossRef]
- Jakubíková, D. Strategický Marketing—Strategie a Trendy; Grada Publishing: Praha, Czech Republic, 2008. [Google Scholar]
- Porter, M.E. The Competitive Advantage: Creating and Sustaining Superior Performance; Free Press: New York, NY, USA, 1985; Republished with a new introduction, 1998. [Google Scholar]
- Bednárová, L.; Šimková, Z.; Pavolová, H. Internal Benchmarking in Slovak SME: A Case Study. Pol. J. Manag. Stud. 2020, 21, 104–118. [Google Scholar] [CrossRef]
- Vološin, M. Strategický Manažment Podniku; Ekonóm: Bratislava, Slovakia, 2003. [Google Scholar]
- Singh, B.; Grover, S.; Singh, V.; Attri, R. An analytical hierarchy process for benchmarking of automobile car service industry in Indian context. Manag. Sci. Lett. 2015, 5, 543–554. [Google Scholar] [CrossRef]
- Azizzadeh, F.; Shirvani, A.; Bahrami, H.; Nafar, M. Contingency model of learning from mistakes in public sector of Iran. IJABER 2015, 13, 2469–2500. [Google Scholar]
- Stehn, L.; Engström, S.; Uusitalo, P.; Lavikka, R. Understanding industrialised house building as a company’s dynamic capabilities. Constr. Innov. 2021, 21, 5–21. [Google Scholar] [CrossRef]
- Robling, H.; Hatab, A.A.; Säll, S.; Hansson, H. Measuring sustainability at farm level—A critical view on data and indicators. Environ. Sustain. Indic. 2023, 18, 100258. [Google Scholar] [CrossRef]
- Poulopoulou, I.; Zanon, T.; Alrhmoun, M.; Katzenberger, K.; Holighaus, L.; Gauly, M. Development of a benchmarking tool to assess the welfare of dairy cattle on small-scale farms. J. Dairy Sci. 2023, 106, 6464–6475. [Google Scholar] [CrossRef] [PubMed]
- Osman, T.; Kenawy, E.; Abdrabo, K.I.; Shaw, D.; Alshamndy, A.; Elsharif, M.; Salem, M.; Alwetaishi, M.; Aly, R.M.; Elboshy, B. Voluntary Local Review Framework to Monitor and Evaluate the Progress towards Achieving Sustainable Development Goals at a City Level: Buraidah City, KSA and SDG11 as A Case Study. Sustainability 2021, 13, 9555. [Google Scholar] [CrossRef]
- Cai, W.; Wang, L.; Li, L.; Xie, J.; Jia, S.; Zhang, X.; Jiang, Z.; Lai, K. A review on methods of energy performance improvement towards sustainable manufacturing from perspectives of energy monitoring, evaluation, optimization and benchmarking. Renew. Sustain. Energy Rev. 2022, 159, 112227. [Google Scholar] [CrossRef]
- Zavarkó, M.; Imre, A.R.; Pörzse, G.; Csedő, Z. Past, Present and Near Future: An Overview of Closed, Running and Planned Biomethanation Facilities in Europe. Energies 2021, 14, 5591. [Google Scholar] [CrossRef]









Disclaimer/Publisher’s Note: The statements, opinions and data contained in all publications are solely those of the individual author(s) and contributor(s) and not of MDPI and/or the editor(s). MDPI and/or the editor(s) disclaim responsibility for any injury to people or property resulting from any ideas, methods, instructions or products referred to in the content. |
© 2024 by the authors. Licensee MDPI, Basel, Switzerland. This article is an open access article distributed under the terms and conditions of the Creative Commons Attribution (CC BY) license (https://creativecommons.org/licenses/by/4.0/).
Share and Cite
Bednárová, L.; Bakalár, T.; Pavolová, H.; Rybár, R.; Šimková, Z. A Model for Streamlining Benchmarking in Sustainable Development of Industries. Sustainability 2024, 16, 2587. https://doi.org/10.3390/su16062587
Bednárová L, Bakalár T, Pavolová H, Rybár R, Šimková Z. A Model for Streamlining Benchmarking in Sustainable Development of Industries. Sustainability. 2024; 16(6):2587. https://doi.org/10.3390/su16062587
Chicago/Turabian StyleBednárová, Lucia, Tomáš Bakalár, Henrieta Pavolová, Radim Rybár, and Zuzana Šimková. 2024. "A Model for Streamlining Benchmarking in Sustainable Development of Industries" Sustainability 16, no. 6: 2587. https://doi.org/10.3390/su16062587
APA StyleBednárová, L., Bakalár, T., Pavolová, H., Rybár, R., & Šimková, Z. (2024). A Model for Streamlining Benchmarking in Sustainable Development of Industries. Sustainability, 16(6), 2587. https://doi.org/10.3390/su16062587

