Abstract
The application of augmented reality (AR) in the beauty and hairdressing industry provides customers with a rich experience, especially in terms of virtual hair styling. Through virtual hair color tests, customers can quickly decide on the most suitable hair dye for them. Teenagers use multimedia communication channels to distinctively express their enjoyment of and aesthetic experiences with the interactive, emotional, and spatial aspects of AR. They can also preview diverse hair dyes and hairstyles in a virtual environment and, ultimately, select the option that suits them the most. This study applied the Stimulus–Organism–Response (S–O–R) theoretical framework and collected 337 valid samples through a SmartPLS-4-supported questionnaire survey for analysis. The results revealed that spatiality significantly influenced behavioral intention in the context of aesthetic experiences, whereas interactivity significantly influenced behavioral intention in the context of entertainment experiences. Overall, the hair dye consumption behavior of Taiwanese teenagers was positively influenced by spatiality and interactivity, and the overall model was well structured. The findings of this study can serve as a reference for businesses to develop innovative technology products that enhance consumer marketing experiences and can contribute to the future development of the hair dye segment of the fashion industry.
1. Introduction
Augmented reality offers an immersive experience for consumers in the field of hairstyling [1]. Through the real-time presentation of virtual hairstyles and precise color selection with versatile options, it opens a gateway for customers to explore their individual styles. This not only enhances customer engagement but also injects a deeper level of personalization into hairstyling services. Through the widespread application of augmented reality (AR) technology in AR experimental cognitive training games, users can immerse themselves in tools designed to enhance cognitive function. AR provides highly immersive real-world experiences [2]. Yoo and Donthu [3] developed the SITEQUAL scale by using students as samples, emphasizing that students represent the online buyer segment that participates most actively in making actual online purchases. They proposed the four dimensions of browsability, aesthetic design, website speed, and security, which enhance the quality of verifying online shopping. In their study, AR makeup testers (i.e., virtual makeup testing tools) were tested using the System Usability Scale, and their test results revealed that the user acceptance rate for AR makeup testers reached as high as 92%. Accordingly, companies can safely test cosmetics using AR makeup testers to increase their product sales and performance [4]. The rapid development of consumer-to-consumer e-commerce has strengthened customer loyalty to specific brands and has increased repeat purchases in online auctions [5]. The era of Web 2.0 has greatly enhanced several trends related to user interaction and engagement. When customers browse web pages, they are influenced by the multimedia format of websites, content interactivity, and informational features. These features have become key indicators for assessing specific content on the Internet, content quality, technical feasibility, and factors related to website appearance [6].
In the 2023 Digital Mobility Survey conducted by the Market Intelligence & Consulting Institute, “Technology Products and Services” emerged as the most promising global industry for digital replacement, with the rise of AI accounting for 35% of the global attention to digital innovation. However, this figure was only 27.8% for Taiwanese companies, indicating that Taiwan’s digital transformation is still ongoing [7]. Companies launch new products to attract consumers and increase sales. Fast fashion is a business model that centers on quickly mass-producing and releasing products that align with the latest fashion trends to the retail market to meet high-demand peaks. Fast fashion allows consumers to quickly purchase trendy new clothing at low prices. However, it has several negative environmental and social effects, such as poor workplace statistics, environmental pollution, and increased carbon emissions [8]. The use of AR technology to simulate the effects of various hairstyles and the development of corresponding 3D modeling simulators have major implications for the beauty industry and the field of virtual aesthetics [9]. The present study explored the key positive effects of consumer consumption of AR in the hair dye industry on consumption behavior; it also examined the indirect effects of consumer consumption of AR on consumer experience value. Specifically, it analyzed whether customer aesthetic experience and entertainment experience can, in the three dimensions of interactivity, spatiality, and emotionality, significantly increase creativity and provide interpretive power concerning customer behavior. This study aimed to investigate in depth the impact of three key features of AR technology on consumer experience and the corresponding reactions, thereby validating and explaining the influence of these measurement results on hair dyeing behavioral intentions.
AR technology has been widely applied in museum management and the retail industry, gradually evolving into a new form of marketing strategy. However, in the past research, there has been limited exploration of the intermediary variables in the fashion and beauty industry, as well as in the realms of entertainment and aesthetic experiences. Most studies have predominantly utilized the Technology Acceptance Model as their foundational framework [10]. Consequently, this study adopts the S–O–R model as the theoretical framework with the aim of addressing the gaps in the previous AR research, thereby laying the groundwork for future studies on AR. The findings of this research are expected to offer practical insights for the beauty and hair industry, facilitating the widespread application of augmented reality technology.
2. Literature Review
AR technology enables the seamless integration of virtual objects into the physical world in real time. The reality–virtuality continuum, which was first proposed by Milgram et al. in 1994 [11], describes the seamless interplay between the real and virtual realities, depicting real reality and virtual reality (VR) as two ends of a continuous spectrum. AR is positioned closer to reality [11], whereas augmented virtuality is positioned more toward the virtual environment. Although few studies have explored the application of AR in the hair dye industry, integrating AR into the hairdressing industry is likely to lead to the creation of new commercial models. At present, AR is widely applied in 360° panoramic navigation, educational settings, medical equipment, visualization tools, entertainment devices, and military applications. AR is recognized for its ability to enhance cognitive and emotional engagement, providing an immersive learning experience in technical learning environments. According to Uriarte-Portillo et al. [12], an immersive learning environment can significantly improve the learning outcomes of students with a high immersion learning profile. Additionally, Sungkur et al. [13] highlighted that AR applications contribute to the understanding of complex and challenging-to-grasp computer science concepts, thereby providing unique learning experiences.
2.1. Characteristics of AR
AR has gained widespread recognition in the consumer marketing industry. AR technology is altering customers’ shopping experiences in the digital environment and influencing the level of customer engagement [14]. The core features of AR experiences include interactivity, emotional engagement, and spatial immersion. Interactivity refers to the bidirectional interactions between users and virtual elements, enabling users to manipulate or interact with AR content in real time. Emotional engagement refers to the ability of an AR application to elicit emotional responses from users, such as excitement or surprise. Spatial immersion refers to the capability of AR to seamlessly blend virtual content with the real world, allowing users to experience the fusion of reality and virtual elements and to interact with them in a real environment. The features of AR technology enable consumers to actively engage with and support businesses or brands [15]. These three features collectively contribute to the distinct and rich user experience provided through AR technology.
2.1.1. Interactivity
AR has become a pivotal technology driving innovation. It enables the seamless integration of virtual elements into the real world, creating engaging interactive experiences. Through AR, we can attract consumers, enhance brand engagement, and create unique opportunities for marketing activities [16,17]. The interactivity of AR applications actively contributes to the creation of brand value. Building interactivity through AR technology effectively increases product click-through rates and brand engagement. This viewpoint is also supported by Kang et al. [18], who emphasized the positive influence of AR applications on consumer satisfaction, novelty, fashion, and, consequently, consumer behavioral intention. Wang and Wang [19] focused on the beauty and fashion fields, highlighting the use of AR technology to control or modify virtual content for enhancing perceptual aesthetics, thereby stimulating consumer exploration behavior and ultimately influencing purchase intention. Fashion brands and cosmetics companies have also begun to innovatively apply AR technology, creating services that enable consumers to virtually try on clothing items or remotely test cosmetics through their mobile phones or tablets, thereby providing a highly interactive shopping experience.
2.1.2. Emotionality
Emotional engagement refers to an application or experience that elicits responses from users on an emotional level. Its purpose is to evoke emotional reactions from users, and the emotional engagement of AR enhances user involvement and emotional investment. According to Lixăndroiu and Maican [20], consumers explore their choices through AR while shopping online; in particular, individuals with emotional personality traits tend to make impulsive purchases in this context. With the widespread adoption of innovative AR technology, journalists are focusing on creating immersive stories, aiming to attract users by introducing emotional narratives that evoke empathy among audience members [21]. In the digital dimension, AR technology enables continual changes to existing interior design. Scholars have speculated that this technology facilitates numerous atmospheric optimizations and customizations without the extensive use of traditional building materials, thereby allowing interior design to develop in an alternative direction that is more sustainable [22].
2.1.3. Spatiality
AR technology pushes the boundaries of spatial interfaces into the virtual domain through new Special Interest Group (SIG) technology, achieving spatial interactions between embedded environments and virtual elements. Through SIG components, spatial perception can be effectively enhanced [23]. In the future, the spatial interface of AR has considerable potential to provide users with unprecedented sensory experiences and interactions. Additionally, AR technology is widely used in maritime navigation to address the challenge of visual spatialization [24]. Das and Madsen [25] discovered that VR/AR technology provides architects with the ability to perceive space, resulting in more creative effects through immersive and overlaid visualizations. Therefore, AR technology not only holds considerable potential but also demonstrates exceptional applications across various fields.
2.2. Stimulus–Organism–Response Theory
Stimulus–Organism–Response (S–O–R) theory is a powerful framework proposed by the psychologists Mehrabian and Russell [26] to study the effect of AR on consumer behavior. In an AR environment, stimuli are derived from emotional, spatial, and interactive virtual elements, directly influencing an individual’s internal state. In a blended virtual and physical environment, consumers encounter major perceptual and experiential challenges. On the basis of S–O–R theory, Kim and Yoo [27] examined how vividness/interactivity, presence, and user experience differ between AR and VR; they also considered how sensory branding affects experience, attitude, and behavioral intention. Wang and Wang [19] adopted an S–O–R research framework to study the use of the “YouCam Makeup” AR mobile application as a stimulus. This application ensures closer interactions between a brand and consumers through interactive technology, enabling consumers to have an enjoyable online shopping experience and, consequently, increasing their willingness to purchase. Such interactive design and brand positioning strategies contribute to improved product or service design and optimization by businesses and marketing professionals, meeting ever-changing market demands [14]. In summary, S–O–R theory provides a comprehensive and robust perspective on the AR environment, aiding in revealing consumers’ psychological and behavioral patterns in the advanced technological context. Through a profound understanding of the interactions among stimuli, organisms, and responses, companies can more effectively address consumer needs and create more appealing and interactive AR experiences [28].
2.3. Behavioral Intention
Behavioral intention can be regarded as the basis for determining whether businesses can successfully influence consumer decision making [29]. It also reflects the extent to which an individual’s inner strength translates into their willingness to attempt or take action [30]. The literature suggests that the incorporation of technology into emotional perception is becoming a trend for promoting consumer behavioral intention. Liu and Wang [31] employed the S–O–R framework to explain the reasons for retaliatory buying after the reopening of Shanghai and to determine how emotional entertainment aroused individual anxiety, consequently inducing behavioral intention. Mahmud et al. [32] conducted research on shopping mall management in the emerging economy of Bangladesh, and they emphasized that creating more entertaining shopping experiences stimulates consumer willingness to make repeat purchases. Effectively integrating the concepts of the unified theory of acceptance and use of technology (UTAUT) and the theory of planned behavior (TPB) may aid in understanding how individuals form behavioral intention in a VR environment. A study of 635 consumers who used VR suggested that UTAUT affects behavioral intention by promoting perceptions of technological use [33]. Grewal et al. [34] highlighted that consumer behavioral intention reflects the recognition of product quality, and that it predicts future consumption behaviors, such as the willingness to recommend, share with friends and family, and make repeat purchases. The present study explored how emotion, interactivity, and spatial perception in the context of AR ultimately generate behavioral intention.
3. Research Framework and Hypothesis Inference
3.1. Research Framework
On the basis of a literature review, the present study identified the six dimensions of interactivity, emotional engagement, spatial presence, entertainment experience, aesthetic experience, and behavioral intention. Grounded in Mehrabian and Russell’s S–O–R theory [26], the present study investigated the influence of these dimensional variables on consumers’ intention to dye their hair following an AR experience. Among these variables, interactivity, emotional engagement, and spatial presence served as environmental stimuli for consumers, whereas entertainment experience and aesthetic experience were regarded as organisms. Moreover, behavioral intention represented the response of consumers to the act of hair dyeing. Consequently, the present study regarded entertainment experience and aesthetic experience as mediating variables and incorporated them into the research framework (Figure 1).
Figure 1.
Research framework of the study.
3.2. Hypothesis Inference
3.2.1. Interactivity
With the rapid advancement of AR and VR technologies, consumers can engage in interactive modes in the virtual world through visual and auditory stimuli. Studies have indicated that through the metaverse and interactive digital experiences, athletes can engage in interactive training that employs the metaverse model, which provides fitness monitoring, entertainment, and sports-related functionalities [35]. AR can convey enriching cosmetic information and creative elements, providing interactive and real-time product experiences. Research has revealed that customers can indirectly experience various cosmetic products on the basis of personal preferences, and that they can derive enjoyment from such experiences [36].
Xu et al. [37] applied S–O–R theory to study live-streaming platforms, and they asserted that situational environmental stimuli (simulated interpersonal interactions) lead to cognitive and emotional arousal among consumers, thereby inducing hedonic consumption responses. Furthermore, Fei et al. [38] suggested that stimulating interactive text and peer information can motivate consumers to make purchases; they also suggested that innovative real-time interactions between streamers and their audience lead to the creation of effective experiences within the S–O–R framework.
For e-commerce applications, AR technology can enhance consumer interaction, perception, and vividness with respect to products, thereby facilitating sales and enhancing consumer satisfaction [39]. In simulated AR/VR shopping scenes, consumers can download mobile applications that influence their attitudes toward the vividness and interactivity of AR/VR, and these applications can subsequently affect their attitudes toward technology and sensory brand applications [27]. In the study by [40], it was emphasized that consumers, through the use of Mobile Augmented Reality (MAR) for virtual shoe trials, experience vivid interactions that significantly shape their positive attitudes toward perceptual interactive aesthetics.
Given these literature findings, the present study proposes the following hypotheses:
Hypothesis 1 (H1).
AR interactivity has a positive effect on the behavioral intention of consumers.
Hypothesis 2 (H2).
AR interactivity has a positive effect on the entertainment experience of consumers.
Hypothesis 3 (H3).
AR interactivity has a positive effect on the aesthetic experience of consumers.
3.2.2. Emotionality
With the increasingly diverse applications of AR, numerous businesses are employing AR to provide virtual try-on experiences, enabling consumers to enjoy immersive shopping experiences. These experiences effectively reduce the disparity between actual products and how they are imagined by consumers, thereby prompting purchase behavior. The characteristics of AR, including interactivity, vividness, and spatial presence, have positive and significant effects on the emotional and cognitive dimensions of consumers [41]. Through customer experience, the interactions between company products and marketing activities trigger subjective, dynamic, and multidimensional responses in terms of cognition, emotion, behavior, sensory perception, and social reactions [42,43]. The efforts of retailers to enhance the usage intention of consumers by focusing on cognitive–emotional facets demonstrate the crucial role of cognitive attitudes, emotional attitudes, and satisfaction in influencing consumer emotions, effectively enhancing the practical and hedonic values of products and services for customers, enhancing competitive advantages through gamified scenarios, and increasing product sales and profits [44]. Media reporters convey the emotional responses of their audience through social media news and engagement in discussions with their audience [45]. In a study by Lee and Koo [46], the AR Motivation–Opportunity–Ability model was used to assess aesthetic experiences in tourism, and the results revealed the effect of motivation (emotional enjoyment) and ability (self-efficacy) on aesthetic experiences; that is, AR technology enables tourists to immerse themselves virtually in tourist attractions. Given these literature findings, the present study proposes the following hypotheses:
Hypothesis 4 (H4).
AR emotionality has a positive effect on the entertainment experience of consumers.
Hypothesis 5 (H5).
AR emotionality has a positive effect on the aesthetic experience of consumers.
3.2.3. Spatiality
The representation of three dimensions (3Ds) generally surpasses that of two dimensions (2Ds), proving more effective in learning spatial objects. Through the application of augmented reality (AR), highly developed spatial abilities not only afford learners the opportunity to acquire the skills necessary for mastering 3D AR models but also significantly enhance the overall quality of the learning process [47,48].
AR technology has strategic potential to enhance online service experiences, specifically by creating a spatial presence that enhances customer decision making [49]. Virtual products, such as virtual cosmetics, have major effects on user experience, promoting personalization and spatial presence and having substantial effects on application and brand responses. When AR is used for shopping, factors such as spatial presence and intrusiveness positively influence application and brand responses [50]. Krüger and Bodemer [47] examined 3D spatial visualization ability and 2D spatial memory ability as learning variables, and they discovered that spatiality modulated learning task and knowledge test performance. Because AR technology introduces augmented virtual elements to physical environments, the role of spatiality has attracted increasing attention. Scholars have investigated the application of AR technology to create interactive and immersive experiences with artistic works within “enhanced space”. Through the analysis of mobile AR artistic works, aesthetic experiences with AR artistic works have been studied [51]. Li et al.’s [52] study delved into the impact of participants’ environmental spatial perception on the entertainment experience of festival activities. The results revealed a significant negative correlation with staff. This implies that when participants perceive the staff positively, it paradoxically diminishes the visitors’ enjoyment of the festival experience.
In augmented reality games (AR-Games), players immerse themselves in the convergence of physical and media spaces, creating a novel and enchanting mode of entertainment experience [53] Given these literature findings, the present study proposes the following hypotheses:
Hypothesis 6 (H6).
AR spatiality has a positive effect on the aesthetic experience of consumers.
Hypothesis 7 (H7).
AR spatiality has a positive effect on the behavioral intention of consumers.
Hypothesis 8 (H8).
AR spatiality has a positive effect on the entertainment experience of consumers.
3.2.4. Entertainment Experience
According to Luo [54], the attitudes of Internet users, particularly positive attitudes, are influenced by both informational and entertainment dimensions. Leong et al. [55] argued that the use of wireless Internet services by Malaysian consumers to access entertainment products, mobile applications, mobile games, images, and ringtones can generate behavioral intentions among them. Furthermore, on the basis of their findings, Zhang and Pan [56] suggested that information overload leads to addictive cognitive dissonance, which affects the behavioral intentions of live-streaming platform users. Abbasi et al. [57] indicated that entertainment, emotional involvement, arousal, and emotional experiences increase consumer engagement in multiplayer online battle arena (MOBA) games. Information systems that focus on entertainment, such as MOBA games, foster the behavioral intention to play these games. Additionally, AR online games, AR technology glasses, and social media have been demonstrated to effectively provide entertainment experiences and pleasure, resulting in increased consumer willingness to engage with these technologies [58]. Furthermore, Wang and Wang [19] suggested the use of AR services in the cosmetics sector, highlighting that combining AR with entertainment experience technology can influence purchase intention at the individual or fashion innovation level. Given these literature findings, the following hypothesis is proposed in the present study:
Hypothesis 9 (H9).
AR entertainment experience has a positive effect on the behavioral intention of consumers.
3.2.5. Aesthetic Experience
According to the Stanford Encyclopedia of Philosophy, aesthetic experience refers to the perception and experience of the beauty of artworks or nature [59]. Dewey [60] noted that the acquisition of aesthetic experiences must occur through actual experiences and sustained interactions, which lead to a unified and coherent experience [61]. In the daily lives of people, artistic activities play a crucial role as a medium for aesthetic experiences. Qu [62] suggested that AR aesthetic experiences in art can be achieved through interactive diversity, real-time interaction, and distinct personal experiences, all of which represent aesthetic experiences involving multi-space, real-time interactions. Chen [63] described how museum-designed app-guided tours enable visitors to acquire cultural experiences and learn cultural knowledge in an emotionally immersive and artistically charming environment. Kim [64] studied how the consumption behavior of single female consumers is influenced by AR makeup experiences, with customer satisfaction as an intermediary variable; the results revealed the positive effects of pleasurable experiences, escapist experiences, and aesthetic experiences. Zhu and Gao [65] discovered that the interactive experiences involving flower shops effectively increase the purchase intention of customers through the mediating effect of aesthetic experiences. Given these literature findings, the present study proposes the following hypothesis:
Hypothesis 10 (H10).
AR aesthetic experience has a positive effect on the behavioral intention of consumers.
3.3. The Mediating Effect
AR possesses multifaceted characteristics that enhance learning tools. Through interactive engagement with consumers in gaming scenarios, AR provides a unique learning experience, swiftly conveying aesthetic information, thereby achieving outstanding learning outcomes [63,66]. Liu and Yu [67] pointed out the entertaining aspect experienced during website browsing and interactive processes. Exploring the museum experience through AR reveals a positive mediating effect of perceived entertainment between the state of flow and immersion [68]. Similar to the emotional experiences of audiences in a cinematic environment, AR’s diverse characteristics seamlessly blend profound entertainment with a learning experience for students. Through AR, learners immerse themselves in visual space and aesthetic enjoyment, enriching the learning content and providing entertainment throughout the learning process [69,70]. A thorough examination of the literature allows us to deeply comprehend the potential of AR’s interactive, emotional, and spatial characteristics. This, in turn, influences consumer behavioral intentions, leading to the proposition of the intermediary hypothesis.
3.4. Research Methodology
This study focused on university and vocational high school students in Taiwan, using adolescents aged 16–22 as the target population for feedback on the integration of new technologies in the hairdressing industry. We specifically selected these two groups to explore their attitudes toward the application of augmented reality (AR) and whether actual experiences lead to positive intentions for usage behavior. The initial draft of the research questionnaire was reviewed by hairdressing experts and scholars, with revisions made to address any unclear semantic issues, thereby enhancing the questionnaire’s validity. Subsequently, 36 students participated in a trial fill-out to ensure that each question was clear and unambiguous. The main study participants were consumers who have experienced AR technology. Due to a potential lack of willingness among participants to cooperate, and due to concerns about impacting the completeness of the survey responses, a convenient sampling method was adopted. Following actual experiences, a high level of willingness was observed. Designers were requested to provide QR codes for consumers to fill out the questionnaire, and participants were also asked to assist in inviting individuals who have previously experienced AR to participate in the survey. The survey was widely distributed through online surveys in the northern, central, and southern regions of Taiwan to obtain comprehensive feedback. The questionnaire design utilized a seven-point Likert scale to precisely measure respondents’ opinions.
4. Data Analysis and Results
The questionnaire employed in the present study was designed on the basis of the empirical scales developed by other scholars. To ensure the content validity of the questionnaire, we sought the expertise of five distinguished professionals in the field of hairdressing, inviting them to assess the relevance of each item. We also rigorously assessed both the convergent and discriminant validity of the questionnaire. The research questionnaire comprised two sections. Specifically, the initial segment collected basic information, whereas the subsequent segment focused on clarifying the hair dye consumption habits of teenagers after engagement with AR.
4.1. Subjects and Measurement Items
The survey was conducted using an online questionnaire. In total, 36 questionnaires were distributed in advance. The questionnaire covered the six dimensions of interactivity, emotionality, spatiality, entertainment experience, aesthetic experience, and behavioral intention, and it had a total of twenty-five questions. Respondents were allowed to respond anonymously, and each question was rated on a seven-point Likert scale. Data analysis was performed using SPSS 25 and included factor and reliability analyses to ensure the reliability and validity of the questionnaire. According to Kaise’s [71] perspective, after conducting the sampling adequacy test (Kaiser–Meyer–Olkin), when the KMO value falls between 0 and 1, a higher KMO value suggests a more suitable environment for factor analysis. In this study, the KMO is 0.903, and the Bartlett sphericity test is also significant, indicating that the data are highly suitable for factor analysis. The significance level (p value) is 0.000, which is less than 0.05, suggesting that the selected factors are appropriate for factor analysis. A factor loading below 0.45 is used as the screening criterion [72], and in the case of item AE101, the factor loading value of 0.094 does not meet the standard. Subsequently, we used SmartPLS 4 for the validity analysis and reliability analysis, choosing SmartPLS 4 because it does not impose sample size limits and offers the capability to handle more complex models [73,74] (Table 1). To address the problem of an inadequate sample size, we used Cronbach’s alpha, specifying that the coefficient values for the items had to exceed 0.7. During this process, the item “AE1: I am satisfied with the AR hair styling experience” was determined to be inappropriate and was removed.
Table 1.
Factor analysis method and items.
For the hypothesis testing, we employed bootstrapping with SmartPLS 4, conducting 5000 iterations of resampling. The samples were obtained from hair-styling salons in the northern, central, and southern regions of Taiwan, and the target respondents of the free-response survey were university and high school students. In total, we obtained 337 valid questionnaires, mainly from female undergraduate students (Table 2). The questionnaire survey was administered between 5 September and 14 December 2023 (i.e., a response period of approximately 3 months). The questionnaire was designed on the basis of conceptual operational definitions from the literature, and the items were organized and measured as shown in Table 3.
Table 2.
Sample demographic information.
Table 3.
Operational definitions and measurement items for each aspect of the research.
4.2. Reliability and Validity Analyses
Cronbach’s alpha is widely adopted for reliability testing. According to Nunnally [78], a Cronbach’s alpha coefficient of more than 0.7 can be used for determining the consistency and reliability of item indicators. In our analysis, we employed PLS4 structural equation modeling and used Cronbach’s alpha for reliability testing, with the aim of verifying the internal consistency.
For assessing validity, an examination of the factor loadings and the average variance extracted (AVE) values of the items in each construct is crucial for ensuring convergent validity. The factor loadings should be above 0.70, AVE should be more than 0.50, and composite reliability should be more than 0.70 [79], as evidenced in Table 4.
Table 4.
Concurrent validity analysis of the measurement models.
Discriminant validity refers to the extent to which two constructs can be distinguished. In this study, the utilization of an HTMT value below the threshold of 0.9 indicates that the HTMT value is significant. Therefore, no issues related to discriminant validity were found (Table 5) [80]. For assessing the discriminant validity, we conducted a correlation analysis in accordance with Fornell and Larcker’s [81] recommendation. That is, we compared the square root of the AVE between multiple constructs, and the results revealed that it exceeded the correlation coefficients between the constructs (Table 6). In the present study, the thresholds established in the literature were diligently applied to ensure the convergent and discriminant validity of the questionnaire, enabling the effective measurement of the items within each construct.
Table 5.
Heterotrait–monotrait ratio (HTMT).
Table 6.
Discriminant validity analysis results for the constructs.
On the basis of the aforementioned statistical data, the present study confirmed the adequate reliability and validity of the selected constructs and their respective items. Furthermore, the outcomes of our discriminant validity analysis verified the distinctiveness between the constructs. This finding supports the applicability and reliability of the questionnaire and models for empirical analysis. In summary, the measurement model’s fit and construct validity were validated to ensure the credibility and stability of our research findings, ensuring a robust exploration of the effects of AR on hair dye consumption behavior.
4.3. Structural Model Path Analysis
Further examination of the Variance Inflation Factor (VIF) for each dimension in the study, as shown in Table 7, reveals that all the VIF values are below 3.3 [82], suggesting the absence of collinearity issues in the regression model.
Table 7.
Inner VIF values.
Values greater than 0 in the Q2 test results, as shown in Table 8, indicate that the PLS path model has predictive relevance for this structure [83]. Overall, this study demonstrates outstanding performance in both model construction and testing, providing robust support to the research field.
Table 8.
Results of the Q2 test.
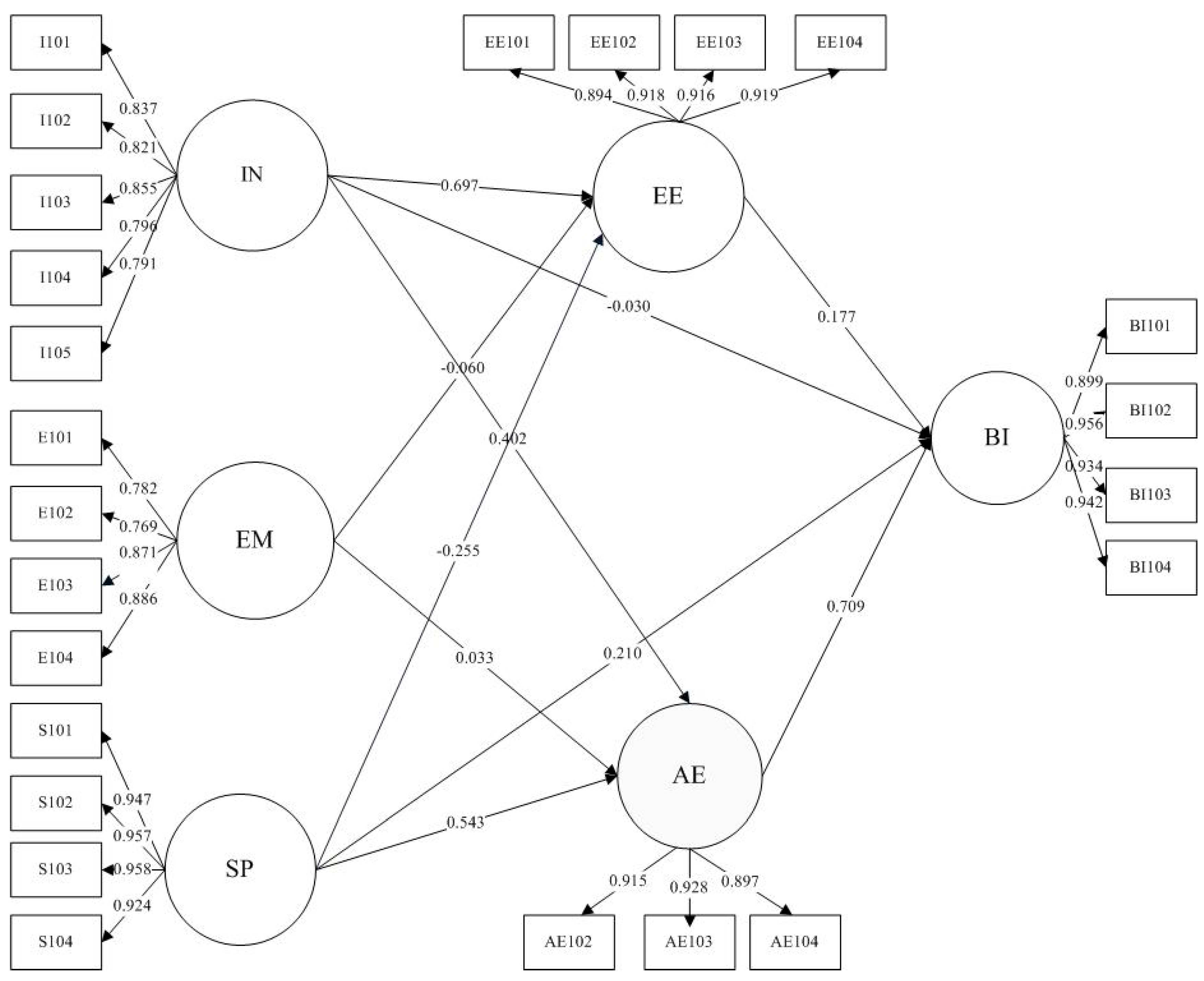
The PLS model employed in the present study was used to explore the relationships between various constructs and to investigate the existence of internal effects through bootstrapping (conducted 5000 times). The detailed steps taken for the PLS model analysis are as follows. For the PLS path coefficients, Table 9 indicates that the impact of emotionality on aesthetic and entertainment experiences is not statistically significant; similarly, the effect of interactivity on behavioral outcomes is also not statistically significant. In contrast, all the other pathways show statistically significant and positively regressive associations. It is noteworthy that the influence of aesthetic experience is statistically significant (H10: β = 0.709, t = 11.390, p < 0.001), the impact of entertainment experience on behavioral intention is statistically significant (H9: β = 0.177, t = 4.195, p < 0.001), and the effect of interactivity on aesthetic experience is statistically significant (H3: β = 0.402, t = 7.340, p < 0.001). The influence of spatiality on entertainment experience is statistically significant (H6: β = −0.255, t = 3.163, p < 0.01), and the impact of interactivity on entertainment experience is statistically significant (H2: β = 0.697, t = 8.536, p < 0.001). Furthermore, the positive effects of spatiality on both aesthetic experience behavior (H7: β = 0.543, t = 9.475, p < 0.001) and intention (H8: β = 0.210, t = 4.355, p < 0.001) are statistically significant. Figure 2 provides further details on the analysis results.
Table 9.
Results of the PLS path coefficient analysis.
Figure 2.
Results of the PLS path analysis.
In summary, the hypotheses proposed in this study are supported by the data, except for H1 (the effect of interactivity on behavioral intention is not statistically significant; β = −0.030, t = 0.486, p > 0.05), H5 (the effect of emotionality on aesthetic experience is not statistically significant; β = 0.030 t = 0.798, p > 0.05), and H4 (the effect of emotionality on entertainment experience is not statistically significant; β = −0.060, t = 1.122, p > 0.05). Apart from these hypotheses, all the other research hypotheses are supported by the data.
4.4. Mediation Analysis
In the present study, bootstrapping was employed to analyze six mediating effects in the PLS model. The integrated results of the mediation effects analysis, which was conducted with the values obtained using the model, are presented in Table 10. This approach aligns with the exploration mechanism proposed by Baron and Kenny [84], and it is commonly used by researchers in various fields to understand mechanisms and address research questions in practical contexts.
Table 10.
Results of the PLS mediation analysis.
Path 1 indicates that the influence of emotional behavior intention is not significant when aesthetic experience is the mediator (t = 0.804, p = 0.421).
Path 2 suggests that the impact of emotional behavior on intention is not significant when entertainment experience serves as the mediator (t = 1.010, p = 0.312).
Path 3 points out that when aesthetic experience is the mediator, the impact of interactivity on behavior intention is significant (t = 7.515, p < 0.001 ***).
Path 4 reveals that when entertainment experience is the mediator, the influence of interactivity on behavior intention is significant (t = 3.967, p < 0.001 ***).
Path 5 demonstrates that when aesthetic experience is the mediator, the impact of spatiality on behavior intention is significant (t = 6.370, p < 0.001 ***).
Path 6 shows that when entertainment experience is the mediator, the impact of spatiality on behavior intention is significant (t = 2.636, p < 0.01 **). Therefore, based on the results of the mediation analysis, it is inferred that only Path 1 and Path 2 are statistically non-significant
5. Conclusions and Recommendations
5.1. Conclusions
In this study, 75.7% of the surveyed university students express a desire to experiment with new hairstyles. They often seek recommendations and suggestions through social media, designers, and friends. What distinguishes this from the past is the incorporation of AR technology, providing consumers with an unprecedented immersive experience. This technology allows them to more deeply engage with and explore various new hairstyle variations. Adolescents engage with AR through touch panels, gestures, or voice commands [85]. For instance, they may enjoy interacting with virtual objects or characters through AR games or applications, with the expectation of novelty and a sense of challenge. During an AR interactive experience, adolescents may establish emotional connections with virtual objects or characters. They may exhibit curiosity, attention, and emotional engagement with characters or scenes in a virtual world, enjoying the satisfaction of the emotional connections that are formed. Adolescents may also enjoy exploring, navigating, and understanding virtual spaces in AR environments. They may appreciate simulated spatial experiences and expand their perspectives through the immersion provided by AR technology. The research results reveal a clear trend, with H10 entertainment experience having the most significant impact on behavioral intent, followed by the influence of H7 AR spatial perception on aesthetic experiences. This finding not only supports the assumptions of our research model but also aligns with Kang et al.’s [86] study, which indicates that the spatial perception and interactive capabilities of AR enhance consumers’ perception of the technology in terms of knowledge and entertainment (Table 11).
Table 11.
Summary of the hypothesis testing.
Aesthetic experience, identified as the mediating variable, was found to have the most positive and significant impact on the relationship between interactive perception and consumer behavioral intent. Based on these findings, we reasonably infer that in the application of AR technology in the hair dye industry, enhancing interactive and spatial perceptions, combined with aesthetic and entertainment experiences, can effectively increase consumers’ intent to make purchase decisions [87,88].
Through the application of S–O–R theory, we explored the correlation between visual AR experiences and the behavior of adolescents, gaining insights into the effects of interactivity, emotionality, and spatiality on environmental stimuli as well as how entertainment and aesthetic experiences shape the behavioral intentions of consumers. Through hypothesis testing and path analysis with SmartPLS 4, the results indicate that a Q2 value greater than 0 suggests that the PLS path model has predictive relevance for this construct [83]. Additionally, aesthetic experience and entertainment experience exhibit multiple mediating effects. We discovered that 32.9% of the variability in entertainment experience could be explained by environmental factors, 74.3% of the variability in aesthetic experience could be explained by environmental factors, and 84.2% of the variability in behavioral intention could be explained by consumer emotions. These findings indicated that the research framework included variables with considerable explanatory power. The research model comprising interactivity, emotionality, and spatiality exhibited a good fit with the overall behavioral relationship pattern. Out of the ten paths examined in the model, seven reached statistical significance. Therefore, we reasonably inferred that the overall fit of the model was satisfactory. The results of the structural reliability analysis, confirmatory analysis, and effect model analysis are organized and presented in Figure 3.
Figure 3.
Assumption content and verification results.
5.2. Practical Implications
This study reveals that for consumers, experiencing the interactivity and spatial aspects of AR, has a positive impact on behavioral intent. Simultaneously, the combination of entertainment and aesthetic experiences generates multiple mediating effects. Fueled by the rapid development of technology, the smartification of the beauty industry has become an inevitable trend. The development of smartification places humans at its core, with AR virtual hairstyling and AI scalp detection emerging as new trends, catering to consumer habits of using smartphones. Smartification services contribute to customer interaction, meeting diverse consumer needs through sensorial experiences. Through AR technology, consumers can proactively test hair-coloring effects, thereby reducing the purchasing risk associated with uncertain outcomes. Additionally, analyzing facial features through AR applications allows for more personalized hair-coloring recommendations, enhancing the uniqueness of the consumer experience. This strategic development combines both smart technology and service warmth, propelling the beauty industry toward a more competitive future.
5.3. Theoretical Implications
S–O–R theory, introduced by environmental psychologists Mehrabian and Russell [26], elucidates how consumers generate perceptual stimuli (aesthetic, entertainment) toward products through the interactive, emotional, and spatial stimuli of augmented reality (AR), ultimately influencing behavioral decisions based on these perceived experiences. Guo and Chang [89] applied the S–O–R model theory, combining stimuli from the hot-springs resort environment with services and customer emotions to generate consumer behavioral intentions. In the study by Guo et al. [89], the Stimulus–Organism–Response (SOR) model was employed to investigate the service environment, customer emotions, and customer behavioral intentions. The study found that the service atmosphere and employee dedication have multiple mediating effects, aligning with the consistent conclusion of this research. Aesthetic and entertainment experiences were also identified as having multiple mediating effects on the interactive and spatial aspects of AR. Furthermore, interactive perception and aesthetic experiences were found to have a positive and significant impact on the intention to engage in hair-dyeing behavior.
5.4. Research Limitations
In the past, the primary domains of AR technology included the travel industry and gaming products, leading to a continuous expansion of AR experiences in these areas. With the increasing adoption rates, businesses have recognized the potential of AR and invested considerable funds to enhance its applications. Its application in the realm of fashionable hair dyeing has been relatively limited. The existence of this research gap has prompted efforts to fill this knowledge void. With the revelations of this study’s findings, subsequent research recommendations suggest incorporating more quantitative survey technologies and service attitudes into broader data collection and analysis tools. Future empirical studies should be built upon a larger sample base, utilizing extensive surveys to ensure comprehensive data support. It is recommended to expand the research locations to obtain more reliable results, thereby enhancing the quality and depth of the research. This study has not delved into gender, age, or other demographic factors, leaving room for future research expansion. In terms of the research focus, this study emphasized intention rather than actual behavior, aligning with the notion that other scholars could delve into the impact of behavioral intention on actual behavior [90]. Additionally, this study exclusively collected and analyzed data from young consumers, thereby limiting the generalizability of the research findings to other age groups.
5.5. Future Research Suggestions
The anticipated outcome of this study is to successfully integrate AR technology into the realm of fashionable hair dyeing, aiming not only to enhance consumer satisfaction but also to generate additional business opportunities for industry players. This innovative application is set to transition AR technology from the realms of entertainment and aesthetic experiences into the intricate facets of daily life, sparking a revolutionary transformation of the fashion and beauty industry. For future research on hair-dyeing consumer behavior, recommendations may include the following aspects. 1. As the population using hair dye products continues to rise, we will delve into exploring the application of augmented reality experiences in the silver-haired market to assist consumers in facing the challenges posed by white hair. Through in-depth qualitative interviews, we will meticulously analyze and thereby pioneer innovative plant-based hair dye products. 2. Future studies could incorporate trendy color tones as intervening variables, allowing consumers to enjoy more personalized styles and facilitating their transformation through new technologies to create innovative business models. 3. It is suggested that developers continuously update technologies, such as incorporating 360-degree 3D imaging and VR hair design, to simplify software operations and integrate diverse components, thereby bringing more opportunities to the hairstyling market. These recommendations contribute to maintaining the foresight and practicality of the research. Future research is recommended to expand into various dimensions, such as social media, popular trends, etc. Additionally, incorporating interviews with experts and scholars is suggested to enhance the comprehensiveness and representativeness of the study.
Funding
This research received no external funding.
Acknowledgments
I would like to express my gratitude to the 337 adolescents who participated in the interviews for their contributions to this study. Their cooperation and assistance were invaluable, and I made sure to protect their privacy and personal information. Finally, I would like to thank my supervisor for their dedicated guidance and support.
Conflicts of Interest
The authors affirm that no financial interests or personal relationships have influenced this work and that they have no competing interests to declare.
References
- Hsu SH, Y.; Tsou, H.T.; Chen, J.S. “Yes, we do. Why not use augmented reality?” customer responses to experiential presentations of AR-based applications. J. Retail. Consum. Serv. 2021, 62, 102649. [Google Scholar] [CrossRef]
- Kim, S.; Kang, S.; Choi, Y.; Choi, M.; Hong, M. Augmented-Reality Survey: From Concept to Application. KSII Trans. Internet Inf. Syst. 2017, 11, 982–1004. [Google Scholar]
- Yoo, B.; Donthu, N. Developing a Scale to Measure the Perceived Quality of an Internet Shopping Site (Sitequal). Q. J. Electron. Commer. 2001, 2, 31–47. [Google Scholar]
- Chandran, T.; Othman, F. AR Makeup Tester: Design and Development of Augmented Reality based on Makeup Tester to support Product Testing. Appl. Inf. Technol. Comput. Sci. 2022, 3, 19–32. [Google Scholar]
- Chiu, C.M.; Huang, H.Y.; Yen, C.H. Antecedents of trust in online auctions. Electron. Commer. Res. Appl. 2010, 9, 148–159. [Google Scholar] [CrossRef]
- Aladwani, A.M.; Palvia, P.C. Developing and Validating an Instrument for Measuring User-Perceived Web Quality. Inf. Manag. 2002, 39, 467–476. [Google Scholar] [CrossRef]
- Industrial Technology Research Institute. Available online: https://mic.iii.org.tw/news.aspx?id=648 (accessed on 21 August 2023).
- Joy, A.; Sherry, J.F., Jr.; Venkatesh, A.; Wang, J.; Chan, R. Fast fashion, sustainability, and the ethical appeal of luxury brands. Fash. Theory 2012, 16, 273–295. [Google Scholar] [CrossRef]
- Kim, S.H. Development of the 3D Hair Style Simulator using Augmented Reality. J. Digit. Converg. 2015, 13, 249–255. [Google Scholar]
- Wu, C.C. Exploring Consumer Intentions to Use Augmented Reality-Related Applications through the Technology Acceptance Model. Manag. Inf. Comput. 2023, 12, 39–46. [Google Scholar]
- Milgram, P.; Kishino, F. A taxonomy of mixed reality visual displays. IEICE Trans. Inf. Syst. 1994, 77, 1321–1329. [Google Scholar]
- Uriarte-Portillo, A.; Ibáñez, M.B.; Zataraín-Cabada, R.; Barrón Estrada, M.L. Higher Immersive Profiles Improve Learning Outcomes in Augmented Reality Learning Environments. Information 2022, 13, 218. [Google Scholar] [CrossRef]
- Sungkur, R.K.; Panchoo, A.; Bhoyroo, N.K. Augmented reality, the future of contextual mobile learning. Interact. Technol. Smart Educ. 2016, 13, 123–146. [Google Scholar] [CrossRef]
- McLean, G.; Wilson, A. Shopping in the digital world: Examining customer engagement through augmented reality mobile applications. Comput. Hum. Behav. 2019, 101, 210–224. [Google Scholar] [CrossRef]
- Gong, T.; Park, J. Effects of augmented reality technology characteristics on customer citizenship behavior. J. Retail. Consum. Serv. 2023, 75, 103443. [Google Scholar] [CrossRef]
- Arghashi, V.; Yuksel, C.A. Interactivity, Inspiration, and Perceived Usefulness! How retailers’ AR-apps improve consumer engagement through flow. J. Retail. Consum. Serv. 2022, 64, 102756. [Google Scholar] [CrossRef]
- Khan, I.; Fatma, M. AR app-based brand engagement and outcomes: A moderated mediation approach. J. Retail. Consum. Serv. 2024, 76, 103618. [Google Scholar] [CrossRef]
- Kang, J.Y.M.; Kim, J.E.; Lee, J.Y.; Lin, S.H. How mobile augmented reality digitally transforms the retail sector: Examining trust in augmented reality apps and online/offline store patronage intention. J. Fash. Mark. Manag. Int. J. 2023, 27, 161–181. [Google Scholar] [CrossRef]
- Wang, Y.; Ko, E.; Wang, H. Augmented reality (AR) app use in the beauty product industry and consumer purchase intention. Asia Pac. J. Mark. Logist. 2022, 34, 110–131. [Google Scholar] [CrossRef]
- Lixăndroiu, R.; Cazan, A.M.; Maican, C.I. An analysis of the impact of personality traits towards augmented reality in online shopping. Symmetry 2021, 13, 416. [Google Scholar] [CrossRef]
- Goutier, N.; De Haan, Y.; De Bruin, K.; Lecheler, S.; Kruikemeier, S. From “Cool Observer” to “Emotional Participant”: The Practice of Immersive Journalism. J. Stud. 2021, 22, 1648–1664. [Google Scholar] [CrossRef]
- Elvin, A. DIGITERIORS & The Emotional Being: A Speculation on How Existing Interiors Can Be Sustainably Influenced in a Digital Dimension through Augmented Reality and How Our Emotions Can Inform These Influences. 2022. Available online: https://www.diva-portal.org/smash/record.jsf?pid=diva2%3A1676142&dswid=-6005 (accessed on 21 August 2023).
- Vovk, A.; Gasques Rodrigues, D.; Wild, F.; Weibel, N. SIG: Spatiality of augmented reality user interfaces. In Proceedings of the Extended Abstracts of the 2019 CHI Conference on Human Factors in Computing Systems, Glasgow, UK, 4–9 May 2019; pp. 1–4. [Google Scholar]
- Laera, F.; Fiorentino, M.; Evangelista, A.; Boccaccio, A.; Manghisi, V.M.; Gabbard, J.; Gattullo, M.; Uva, A.E.; Foglia, M.M. Augmented reality for maritime navigation data visualisation: A systematic review, issues and perspectives. J. Navig. 2021, 74, 1073–1090. [Google Scholar] [CrossRef]
- Das, A.; Brunsgaard, C.; Madsen, C.B. Understanding the AR-VR Based Architectural Design Workflow among Selected Danish Architecture Practices. In Proceedings of the International Conference on Education and Research in Computer Aided Architectural Design in Europe, Ghent, Belgium, 13–16 September 2022; Volume 1, pp. 381–388. [Google Scholar]
- Mehrabian, A.; Russell, J.A. An Approach to Environmental Psychology; The MIT Press: Cambridge, MA, USA, 1974. [Google Scholar]
- Kim, J.H.; Kim, M.; Park, M.; Yoo, J. Immersive interactive technologies and virtual shopping experiences: Differences in consumer perceptions between augmented reality (AR) and virtual reality (VR). Telemat. Inform. 2023, 77, 101936. [Google Scholar] [CrossRef]
- Steuer, J. Defining virtual reality: Dimensions determining telepresence. J. Commun. 1992, 42, 73–93. [Google Scholar] [CrossRef]
- Blackwell, R.D.; Miniard, P.W.; Engel, J.F. Consumer Behavior, 9th ed.; Harcourt College Publishers: Dryden, New York, USA, 2001. [Google Scholar]
- Ajzen, I. Attitude structure and behavior. In Attitude Structure and Function; Pratkanis, A.R., Breckler, S.J., Greenwald, A.G., Eds.; Lawrence Erlbaum Associates: Hillsdale, NJ, USA, 1989; pp. 241–274. [Google Scholar]
- Liu, Y.; Cai, L.; Ma, F.; Wang, X. Revenge buying after the lockdown: Based on the SOR framework and TPB model. J. Retail. Consum. Serv. 2023, 72, 103263. [Google Scholar] [CrossRef]
- Mahmud, I.; Ahmed, S.; Sobhani, F.A.; Islam, M.A.; Sahel, S. The Influence of Mall Management Dimensions on Perceived Experience and Patronage Intentions in an Emerging Economy. Sustainability 2023, 15, 3258. [Google Scholar] [CrossRef]
- Huang, Y.C. Integrated concepts of the UTAUT and TPB in virtual reality behavioral intention. J. Retail. Consum. Serv. 2023, 70, 103127. [Google Scholar] [CrossRef]
- Grewal, D.; Krishnan, R.; MBaker, J.; Borin, N. The effect of store name, brand name and price discounts on consumers’ evaluations and purchase intentions. J. Retail. 1998, 74, 331–352. [Google Scholar] [CrossRef]
- Zhu, Y.; Zhao, T.; Sun, F.; Jia, C.; Ye, H.; Jiang, Y.; Mao, Y. Multi-functional triboelectric nanogenerators on printed circuit board for metaverse sport interactive system. Nano Energy 2023, 113, 108520. [Google Scholar] [CrossRef]
- Nila Armelia Windasari, N.A.W.; Halim Budi Santoso, H.B.S. Augmented Reality Experiential Marketing in Beauty Product: Does it Differ from Other Service Touchpoints. J. Inf. Syst. 2022, 18, 50–67. [Google Scholar]
- Xu, X.; Wu, J.-H.; Li, Q. What Drives Consumer Shopping Behavior in Live Streaming Commerce? J. Electron. Commer. Res. 2020, 21, 144–167. [Google Scholar]
- Fei, M.; Tan, H.; Peng, X.; Wang, Q.; Wang, L. Promoting or Attenuating? An Eye-Tracking Study on The Role of Social Cues in E-Commerce Livestreaming. Decis. Support Syst. 2021, 142, 113466. [Google Scholar] [CrossRef]
- Yim, C.; Chu, C.; Sauer, P. Is Augmented Reality Technology an Effective Tool for E-commerce? An Interactivity and Vividness Perspective. J. Interact. Mark. 2017, 39, 89–103. [Google Scholar] [CrossRef]
- Jiang, Q.; Sun, J.; Yang, C.; Gu, C. The impact of perceived interactivity and intrinsic value on users’ continuance intention in using mobile augmented reality virtual shoe-try-on function. Systems 2021, 10, 3. [Google Scholar] [CrossRef]
- Huang, J.Y. A Study on Consumers’ Purchase Intention Using AR Virtual Try-on from Emotional and Cognitive Perspectives. Ph.D. Thesis, National Central University, Taoyuan, Taiwan, 2022. [Google Scholar]
- Parasuraman, A.; Zeithaml, V.A.; Malhotra, A. E-S-Qual: A Multiple-Item Scale for Assessing Electronic Service Quality. J. Serv. Res. 2005, 7, 213–233. [Google Scholar] [CrossRef]
- Wedel, M.; Bigné, E.; Zhang, J. Virtual and augmented reality: Advancing research in consumer marketing. Int. J. Res. Mark. 2020, 37, 443–465. [Google Scholar] [CrossRef]
- Hsu, C.L.; Chen, M.C. Applying the Cognitive-Affective Model and Expectation-Confirmation Model to Explain Users’ Behavioral Intention in Gamified Contexts: The Moderating Effect of Culture. Doctoral Thesis, National Central University, Taoyuan, Taiwan, 2022. [Google Scholar]
- Pantti, M. The value of emotion: An examination of television journalists’ notions on emotionality. Eur. J. Commun. 2010, 25, 168–181. [Google Scholar] [CrossRef]
- Lee, H.; Chung, N.; Koo, C. Moderating Effects of Distrust and Social Influence on Aesthetic Experience of Augmented Reality: Motivation--Opportunity--Ability Model Perspective. In Proceedings of the 17th International Conference on Electronic Commerce 2015, Seoul, Republic of Korea, 3–5 August 2015; pp. 1–8. [Google Scholar]
- Krüger, J.M.; Bodemer, D. Space, a Central Frontier-The Role of Spatial Abilities When Learning the Structure of 3D AR Objects. In Proceedings of the 2021 7th International Conference of the Immersive Learning Research Network (iLRN), Eureka, CA, USA, 17 May–10 June 2021; IEEE: Piscataway, NJ, USA, 2021; pp. 1–8. [Google Scholar]
- Krüger, J.M.; Palzer, K.; Bodemer, D. Learning with augmented reality: Impact of dimensionality and spatial abilities. Comput. Educ. Open 2022, 3, 100065. [Google Scholar] [CrossRef]
- Hilken, T.; de Ruyter, K.; Chylinski, M.; Mahr, D.; Keeling, D.I. Augmenting the eye of the beholder: Exploring the strategic potential of augmented reality to enhance online service experiences. J. Acad. Mark. Sci. 2017, 45, 884–905. [Google Scholar] [CrossRef]
- Smink, A.R.; van Reijmersdal, E.A.; van Noort, G.; Neijens, P.C.J.J.o.B.R. Shopping in augmented reality: The effects of spatial presence, personalization and intrusiveness on app and brand responses. J. Bus. Res. 2020, 118, 474–485. [Google Scholar] [CrossRef]
- McGarrigle, C.; Buckley, J. Data Narratives: Aesthetic Activation of Urban Space Through Augmented Reality. In Augmented Reality Art: From an Emerging Technology to a Novel Creative Medium; Springer International Publishing: Cham, Switzerland, 2022; pp. 157–170. [Google Scholar]
- Li, S.; Liang, C.-F.; Su, A.-T. A Study on the Impact of Environmental Awareness on Festival Experience in Contemporary Tourism in Taiwan, Taiwan Contemporary Tourism; 2020; Volume 5, pp. 65–84. Available online: https://admin.taiwan.net.tw/UserFiles/TWModernTourism/File/%E6%8E%A2%E8%A8%8E%E7%92%B0%E5%A2%83%E6%84%9F%E7%9F%A5%E5%B0%8D%E7%AF%80%E6%85%B6%E6%B4%BB%E5%8B%95%E9%AB%94%E9%A9%97%E5%BD%B1%E9%9F%BF%E4%B9%8B%E7%A0%94%E7%A9%B6.pdf (accessed on 10 August 2023).
- Fischer, F. What Do We Learn from Augmented-Reality Gaming. Jekel/Koller/Donert/Vogler (Hrsg.) 2010, 22–30. Available online: https://d1wqtxts1xzle7.cloudfront.net/11852002/What_do_we_learn_from_Augmented-Reality_Gaming_final_version_-_Florian_Fischer-libre.pdf?1390860604=&response-content-disposition=inline%3B+filename%3DWhat_Do_We_Learn_from_Augmented_Reality.pdf&Expires=1710503265&Signature=NmRvKZmwgolB4OoUCwx1dT6hseXNzIScqR7MvEyUlj5MrgKJOJDqpxsVm1cBRGVk4BvGeRZyS7Sr~DgrsSczG3L9HdpdBXCu1uQDWCS5lS6N2yowMtD9HumByDG7g3O8Rx7Xre4nYssCF4whhoQ3yK~JznV2EcTZ986NTbTuPXoTKuguY~beqpfBCDdW5MJdBniivxNPQBPB2t2XnhQ-MzliNbzSQkQwgVlFdjq2IH8i-Eo2OuDUQ5PRg8eeuctmCUTfgAtvWbMfr9iU9lsCVN1j6Te20FRT-Abo9QusY3AokobVAtrcOQewnLdzJJwBRUwOBcrNIHVRZCJTjosWaw__&Key-Pair-Id=APKAJLOHF5GGSLRBV4ZA (accessed on 29 August 2023).
- Luo, X. Uses and gratifications theory and e-consumer behaviors: A structural equation modeling study. J. Interact. Advert. 2002, 2, 34–41. [Google Scholar] [CrossRef]
- Leong, L.Y.; Ooi, K.B.; Chong AY, L.; Lin, B. Modeling the stimulators of the behavioral intention to use mobile entertainment: Does gender really matter? Comput. Hum. Behav. 2013, 29, 2109–2121. [Google Scholar] [CrossRef]
- Zhang, S.; Pan, Y. Mind over Matter: Examining the Role of Cognitive Dissonance and Self-Efficacy in Discontinuous Usage Intentions on Pan-Entertainment Mobile Live Broadcast Platforms. Behav. Sci. 2023, 13, 254. [Google Scholar] [CrossRef] [PubMed]
- Abbasi, A.Z.; Rehman, U.; Fayyaz, M.S.; Ting, D.H.; Shah, M.U.; Fatima, R. Using the playful consumption experience model to uncover behavioral intention to play Multiplayer Online Battle Arena (MOBA) games. Data Technol. Appl. 2022, 56, 223–246. [Google Scholar] [CrossRef]
- Javornik, A.; Marder, B.; Pizzetti, M.; Warlop, L. Augmented self—The effects of virtual face augmentation on consumers’ self-concept. J. Bus. Res. 2021, 130, 170–187. [Google Scholar] [CrossRef]
- Stanford Encyclopedia of Philosophy. Available online: https://plato.stanford.edu/entries/aesthetic-experience/ (accessed on 10 August 2023).
- Dewey, J. Ari as Experience; Original work published 1934; Perigee: New York, NY, USA, 1980. [Google Scholar]
- Goodman, N. Languages of Art; Reprint in 1976; Hackett: Indianapolis, IN, USA, 1968. [Google Scholar]
- Qu, M. The aesthetic experience of augmented reality art. In ISEA2017 Manizales Bio-Creation and Peace; Department of Visual Design, Universidad de Caldas: Manizales, Colombia; ISEA International: Brighton, UK, 2017; pp. 79–86. [Google Scholar]
- Chen, Y.H. A Preliminary Exploration of Aesthetic Experience in Mobile App Interface and Layout Design: A Case Study of Museum Apps. New Horiz. Educ. 2017, 64, 73–91. [Google Scholar]
- Kim, E.J. Impact on female consumer behavior and purchase intention: The experience of AR makeup based on marital status. J. Digit. Converg. 2020, 18, 49–57. [Google Scholar]
- Zhu, X.; Gao, L. Interactive experience marketing in florist shops—Application of service-dominant logic and value co-creation. Manag. Pract. Theory Res. 2021, 15, 97–112. [Google Scholar]
- Hsu, Y.J. Exploring Interactive Enjoyment, Flow Experience, and Learning Performance Predicted by Google System in Puzzle Games: The Interaction of Self-Efficacy and Acceptance among Junior High School Students. Doctoral Dissertation, National Taiwan Normal University, Taipei, Taiwan, 2022. [Google Scholar]
- Liu, H.-W.; Yu, C.-C. The Impact of Website Quality on Purchase Intention in Group Buying Websites—The Mediating Effects of Online Enjoyment Experience and Website Identity. Qual. J. Qual. 2016, 23, 117–142. [Google Scholar]
- Wu, S. Acceptance Model of Novel Hedonic Motivation Systems and Exploration of Flow Theory in the Introduction of Virtual Reality Technology in the Amusement Industry—A Case Study of the National Museum of Marine Biology and Aquarium VR Experience Hall. Doctoral Dissertation, Aletheia University, New Taipei City, Taiwan, 2021. [Google Scholar]
- Oliver, M.B.; Bartsch, A. Appreciation as audience response: Exploring entertainment gratifications beyond hedonism. Hum. Commun. Res. 2010, 36, 53–81. [Google Scholar] [CrossRef]
- Kelomees, R. Corporeal Cinematic Environments and the Expansion of the Viewer’s Experience: Spatiality, Tactility and Proprioception in Participatory Art. Kunstiteaduslikke Uurimusi 2016, 25, 89–91. [Google Scholar]
- Kaiser, H.F. An index of factorial simplicity. Psychometrika 1974, 39, 31–36. [Google Scholar] [CrossRef]
- Wang, Y.-C.; Wu, C.-L. Development and Psychometric Analysis of the Adult Career Calling Inventory. J. Educ. Psychol. 2017, 49, 1–21. [Google Scholar]
- Hair, J.F.; Risher, J.J.; Sarstedt, M.; Ringle, C.M. When to use and how to report the results of PLS-SEM. Eur. Bus. Rev. 2019, 31, 2–24. [Google Scholar] [CrossRef]
- Shiau, W.L.; Chau, P.Y. Understanding behavioral intention to use a cloud computing classroom: A multiple model comparison approach. Inf. Manag. 2016, 53, 355–365. [Google Scholar] [CrossRef]
- Schmitt, B. Experiential Marketing. J. Mark. Manag. 1999, 15, 53–67. [Google Scholar] [CrossRef]
- Mathwick, C.; Malhotra, N.; Rigdon, E. Experiential value: Conceptualization, measurement and application in the catalog and Internet shopping environment. J. Retail. 2001, 77, 39–56. [Google Scholar] [CrossRef]
- Zeithaml, V.A.; Berry, L.L.; Parasuraman, A. The behavioral consequences of service quality. J. Mark. 1996, 60, 31–46. [Google Scholar] [CrossRef]
- Nunnally, J. Psychometric Theory, 2nd ed.; McGraw-Hill: New York, NY, USA, 1978. [Google Scholar]
- Hair, J.F.; William, C.B.; Barry, J.B.; Rolph, E.A. Multivariate Data Analysis, 5th ed.; Prentice-Hall: Upper Saddle River, NJ, USA, 1998. [Google Scholar]
- Franke, G.; Sarstedt, M. Heuristics versus statistics in discriminant validity testing: A comparison of four procedures. Internet Res. 2019, 29, 430–447. [Google Scholar] [CrossRef]
- Fornell, C.; Larcker, D.F. Structural Equation Models with Unobservable Variables and Measurement Error: Algebra and Statistics. J. Mark. Res. 1981, 18, 382–388. [Google Scholar] [CrossRef]
- Kock, N.; Lynn, G. Lateral collinearity and misleading results in variance-based SEM: An illustration and recommendations. J. Assoc. Inf. Syst. 2012, 13, 546–580. [Google Scholar] [CrossRef]
- Hair, J.F., Jr.; Hult, G.T.M.; Ringle, C.M.; Sarstedt, M.; Danks, N.P.; Ray, S. A Primer on Partial Least Squares Structural Equation Modeling (PLS-SEM); Sage Publications: Thousand Oaks, CA, USA, 2021. [Google Scholar]
- Baron, R.M.; Kenny, D.A. The moderator–mediator variable distinction in social psychological research: Conceptual, strategic, and statistical considerations. J. Personal. Soc. Psychol. 1986, 51, 1173. [Google Scholar] [CrossRef]
- Dunleavy, M. Design Principles for Augmented Reality Learning. TechTrends 2013, 58, 28–34. [Google Scholar] [CrossRef]
- Kang, H.J.; Shin, J.H.; Ponto, K. How 3D virtual reality stores can shape consumer purchase decisions: The roles of informativeness and playfulness. J. Interact. Mark. 2020, 49, 70–85. [Google Scholar] [CrossRef]
- Babin, B.J.; Darden, W.R.; Griffin, M. Work and/or fun: Measuring hedonic and utilitarian shopping value. J. Consum. Res. 1994, 20, 644–656. [Google Scholar] [CrossRef]
- Fiore, A.M. Understanding Aesthetics for the Merchandising and Design Professional; Fairchild Books: New York, NY, USA, 2010. [Google Scholar]
- Guo, Z.; Yao, Y.; Chang, Y.C. Research on customer behavioral intention of hot spring resorts based on SOR model: The multiple mediation effects of service climate and employee engagement. Sustainability 2022, 14, 8869. [Google Scholar] [CrossRef]
- Cheng, Y.; Chen, C.; You, Y. A Study on Augmented Reality Enhancing Visual Aesthetic Learning—From the Perspective of Students. Doctoral Dissertation, Aletheia University, New Taipei City, Taiwan, 2017; pp. 63–66. [Google Scholar]
Disclaimer/Publisher’s Note: The statements, opinions and data contained in all publications are solely those of the individual author(s) and contributor(s) and not of MDPI and/or the editor(s). MDPI and/or the editor(s) disclaim responsibility for any injury to people or property resulting from any ideas, methods, instructions or products referred to in the content. |
© 2024 by the authors. Licensee MDPI, Basel, Switzerland. This article is an open access article distributed under the terms and conditions of the Creative Commons Attribution (CC BY) license (https://creativecommons.org/licenses/by/4.0/).


