You are currently viewing a new version of our website. To view the old version click .
Sustainability
  • Article
  • Open Access

13 February 2024

Public Participation in Architectural Heritage Conservation—The Case of Wooden Arch Corridor Bridge “Qiansheng Bridge”

,
,
,
and
1
College of Landscape Architecture and Art, Fujian Agriculture and Forestry University, Fuzhou 350002, China
2
School of Design, Jiangnan University, Wuxi 214122, China
*
Author to whom correspondence should be addressed.

Abstract

Public participation in the protection of cultural heritage is essential for the further development of sustainable heritage conservation. However, more research is needed on public involvement in heritage protection and issues such as unclear management systems. This paper establishes indicators and a framework for public participation in the protection of cultural heritage, interpreting the connections between factors involved in heritage protection. Using the “Qiansheng Bridge”, one of the wooden arch corridor bridges in Fujian and Zhejiang, China, as a case study, this research builds a system for public participation in heritage protection. It predicts the extent of public involvement in protecting wooden arch corridor bridges in different scenarios. The results indicate that (1) improvements in “science education and publicity”, “management institutions”, “financial investment”, “laws and regulations”, and “business management” enhance the level of public participation in heritage protection; (2) currently, there is not enough room to improve the degree of participation in endogenous power; (3) relying solely on government and expert guidance, without considering other factors, cannot achieve sustainable development; (4) the greater the proportion of endogenous power, the higher the level of public participation in the early periods; the higher the proportion of exogenous power, the better the level of public participation in the middle and late stages.

1. Introduction

1.1. Background to the Study

Cultural heritage is a physical symbol and an embodiment of people’s culture, history, and memory. The importance of local communities’ participation in heritage conservation has been recognized in the literature and in treaties since the 1950s [1,2,3,4]. These documents and treaties promote the involvement of European societies and the participation of civil society in the sustainable development of heritage conservation. Research on public participation in heritage conservation is crucial for sustainable heritage conservation [5]. Studies have shown that local actors can actively participate in cultural heritage preservation, supporting and contributing positively to heritage preservation, but participation is not effective. Li Ji [6] compared Chinese and international community participation systems and found that communities in China were involved in heritage conservation, but to a negligible extent. Ana Martinović [7] found that social participation was one of the most important factors in the sustainable development of industrial heritage. Arman Mirzakhani [8] examined the regeneration of the urban fabric in Iran from a stakeholder perspective. The study found that public participation was not effective due to a lack of institutional planning. All of these studies illustrate a problem: it is urgent to plan public participation systems and explore the drivers of public participation.
The primary focus of this paper is the wooden arch corridor bridge, a traditional architectural structure made of wood “weaving”, commonly found in China’s Fujian and Zhejiang regions [9]. It is an integral part of Chinese ancient architectural heritage, showcasing the unique traditional Chinese culture. Its historical, cultural, and craft significance make it a valuable treasure of China and the world. A similar structure was first discovered in the “Riverside Scene during Qingming Festival” painting, known as the “rainbow bridge”. In 2009, the wooden arcade bridges of Zhejiang and Fujian were added to the UNESCO List of Intangible Cultural Heritage in Need of Urgent Safeguarding [10]. In 2012, 22 wooden arch corridor bridges, declared jointly by seven counties in Zhejiang and Fujian, were included in the Tentative List of the declared World Heritage [10]. The research on wooden arch corridor bridges was further expanded, and various protective measures were implemented. Further research on wooden arch corridor bridges has been conducted, and protection efforts have been diversified to ensure their preservation.

1.2. Literature Review

Society is gradually valuing the public participation system. At first, it was deemed a public participation system unnecessary because the experts in this area were the leading implementers [11]. But later, scholars discovered that it is essential for the public to participate in heritage conservation. Scholars [12,13] have found the importance of public participation in urban and heritage planning processes from a stakeholder perspective. Reflecting on the applicability of these factors in heritage planning inspires decision makers to develop participatory planning [14,15]. Public participation is beginning to take off. Recently, several scholars [16,17] have found that the lack of public participation in the planning process is a significant cause of poor public support for planning, which affects the successful implementation of planning. The lack of discursive legitimacy in the planning system and the failure to embrace meaningful citizen participation in the planning process can undermine a plan’s completeness. These studies demonstrate the importance of public participation. Secondly, some scholars [18,19,20,21] have pointed out that the selection of participants is crucial to the success of the public participation process and can effectively increase the level of public participation in the preservation of public buildings. The development of the Internet and social media has brought new changes to the protection of cultural heritage [22], promoting public participation in the protection of cultural heritage. The public is gradually becoming involved in heritage conservation, and society realizes the importance of public participation, but there is a lack of rational planning.
System dynamics has a wide range of applications. System dynamics (SD), as a branch of system science and a transversal discipline that connects the fields of natural science and social science [23], is a cross-cutting and comprehensive discipline that not only analyzes and studies information feedback systems but also understands and solves system problems. It is now widely used in the environment, ecology, sustainable development, energy, etc. [24]. Its research objectives can be divided into prediction, management, control, and optimization. Prediction refers to simulating the forms of future development based on available data and predicting the development results. Management and control refer to changing individual factors to determine the main control factors and then artificially managing the factors to evolve the relationship between them and then control the direction of future development. Finally, by optimizing the current behavioral patterns affecting development, the purpose of a positive development can be determined. Taking Brazil as an example, Urban Rodrigo Custodio [25] developed a simulation model for sludge management in a water plant based on system dynamics, using SD model simulation data to assess the feasibility of the model accurately. With Vensim PLE software, Yanling Xiao [26] established a system dynamics model about the evolutionary game of green building and associated stakeholders’ decision-making behaviors, analyzed the effects of variable changes on stakeholders’ behaviors, and provided a decision-making basis for the promotion and implementation of green buildings.
Public participation in preserving cultural heritage is a complex system comprising multiple subsystems involving interactions among individuals and between individuals and heritage. These subsystems interact with each other, forming a more extensive system with numerous factors, intricate feedback relationships, and nonlinear solid characteristics [27]. System dynamics (SD) modeling can effectively address higher-order, nonlinear, and time-varying problems due to its unique advantages. Therefore, it can elucidate the connections between public participation and the preservation of cultural heritage [28]. However, few scholars have utilized system dynamics models to study public participation in cultural heritage protection. For example, Zhang Gejuan [29] used the system dynamics perspective to analyze the multi-party participation mechanism of village camping in Shaanxi. However, he did not construct a system dynamics model for further research. Zhang Rong [30] and Zheng Keqiang [31] used system dynamics theory to study public participation in the decision-making process. Zhang Wei [32] used system dynamics theory to study the relationship between heritage conservation and tourism. There is no research on constructing a system dynamics model for public participation in heritage conservation. Therefore, this study is innovative.
The diversity of research on wooden arch corridor bridges at home and abroad can be roughly categorized into the following parts: wooden arch corridor bridge structure, history, social culture, decorative aesthetics, and wooden arch conservation and development research. This paper focuses on the study of wooden arch corridor bridge protection. Chen Shujie [33] makes recommendations for the preservation of wooden arch bridges from the perspective of fire prevention in wooden arch bridges. This includes suggestions for resident and government behavior and improvements to the bridges themselves. She [34] also discusses the value of the tangible and intangible cultural heritage of wooden arch bridges from a legal perspective. Finally, recommendations are made for the sustainable development of the bridges. Yao Liyan [35] and other scholars established a cultural database of wooden arch corridor bridges in Fujian and Zhejiang to provide data support for the development of corridor bridge culture and ancient architecture in the new era. In addition, Deng Hua [36] tried to introduce digital technology into the protection of wooden arch corridor bridges to provide a database for the protection and inheritance of wooden arch corridor bridges.
Despite the growing literature on public participation in heritage conservation, a lack of research dissects the structure of public involvement and the internal linkages and interactions between heritage conservation and public participation. This paper seeks to use a system dynamics approach to understand the driving forces that influence public participation in cultural heritage protection and the relationships between public participation.
This paper is organized into five sections (Figure 1). Section 2 describes the purpose of this study. Section 3 begins with the research methodology and modeling. Section 4 describes a case study that applies the model to the Fujian–Zhejiang wooden arch corridor bridge “Qiansheng Bridge”. Section 5 summarizes the conclusions and gives recommendations for improvement.
Figure 1. Flowchart.

1.3. Research Purpose

A preliminary survey revealed that most cultural heritage is not well protected. There is a phenomenon of improper protection and management, resulting in the damage and extinction of heritage. One of the reasons for this is that the public is not fulfilling its due diligence and full participation. Therefore, it is urgent to plan a public participation system and explore the drivers of public participation. This paper establishes indicators and systems for public participation in the protection of cultural heritage to solve the contradiction in the degree of involvement between the government, society, and residents. At the same time, it interprets the links and drivers between the factors involved in protecting cultural heritage from the perspective of system dynamics. The methodology utilized in this study provides a new idea for future research on public participation. It lays the foundation for coordinating the degree of participation of all parties in the future and the way of involvement. The results of this study also serve to inform the improvement of public participation systems in other heritage properties. The accuracy and feasibility of the program have been verified on the Chinese wooden arch bridge “Qiansheng Bridge”.

2. Methods and Modeling

2.1. Design and Procedure

This study takes cultural heritage as the research object and is based on the relevant theories of system dynamics. Combining the methods of literature research, AHP, questionnaire distribution, interviews, field surveys, and comparative analysis, the study of public participation in the protection of cultural heritage is carried out. Firstly, relevant indicators for evaluating public participation are found by searching for relevant works in the literature. Indicators were added and deleted according to field surveys in many places to form preliminary evaluation indicators. The indexes were again distributed to 30 experts to score the indexes and derive the weights. Then, we constructed the system dynamics model, brought the indicator weights into the model, and obtained the flowchart. The data obtained from the questionnaires and interviews at the “Qiansheng Bridge” were brought into the model for a reasonableness test, and the test was successful if the error with the actual value was less than 10%. Finally, the model was applied to the “Qiansheng Bridge” in Pingnan County to carry out research to predict the trend of the degree of protection of wooden arch corridor bridges. Public participation factors were found to affect the safety of wooden arch corridor bridges, and some specific suggestions were given.

2.2. Establishment of the Index System

The system of public participation in the conservation of wooden arch bridges is a complex and multidisciplinary one. Failure to identify the system boundaries of this system can lead to difficulties in analyzing the problem. Therefore, it is necessary to construct its evaluation system through literature research and expert consultation while determining the weights. The obtained indicators were counted as within the system boundaries, and the remaining variables not considered were placed outside the system boundaries.
We searched for works in the literature on the topic of “public participation in heritage conservation” in the China Knowledge Network and major academic journals. Then, we filtered the articles with a high impact factor and high relevance. We read and categorize these articles to obtain relevant evaluation indicators. Some scholars studied the protection, management system, and multi-party participation mode of different heritage types to promote sustainable development [37,38,39]. Zhang Shikuo [40], Tang Chengcai [41], and other scholars [42,43,44,45] constructed the protection mode of villages, heritage, and ecology by analyzing the attitudes of village committees, villagers, and stakeholders. There were also scholars [46,47,48,49,50] who analyzed the conservation value of villages and heritage from the perspective of tourism. Some scholars [51,52] found methods of heritage management through the behavior of experts, institutions, and relevant departments. Other scholars [53,54,55] explored the role played by the economic benefits of cultural heritage in heritage conservation.
Based on previous studies about multi-party participation in heritage conservation in the literature, Zhang Shikuo [40] and others categorized public participation into endogenous and exogenous dynamics based on stakeholder theory. By deleting or adding indicators determined by ten relevant experts, 19 evaluation indicator systems were identified. Subsequently, through field research on the public participation status of 29 nationally protected wooden arch bridges, it was found that “citizen decision-making power“ and “business management” were not reflected, so these two indicators were deleted. Finally, 20 experts and scholars in related fields were invited to use AHP to score and obtain the weights of the indicators.
Eventually, 17 indicators were used to evaluate public participation in cultural heritage. “observance of village rules”, “daily care”, “regulating the extent of cultural heritage”, and “science and education advocacy” are evaluation indicators that serve as endogenous motivation to participate in protection. “management institutions”, “financial investment”, “laws and regulations”, “infrastructure”, “number of enterprises in the scene”, “social participation willingness”, “degree of planning completion”, “frequency of participation in guidance“, and so on are exogenous dynamics of the evaluation indicators. “degree of perimeter planning”, “completeness”, “tourist volume”, “tourist satisfaction”, and “residents’ satisfaction” evaluate public participation in the protection of cultural heritage from the perspective of the protection effect.
The main groups of people conserving wooden arch corridor bridges can be categorized into endogenous and exogenous dynamics [37]. To facilitate the collection, processing, and analysis of the following indicators, the indicators are divided into three scales (endogenous motivation, exogenous motivation, and protection effect) according to the characteristics of the indicator data. Ten relevant experts screened the indicators to determine the final evaluation indicator system. Then, 20 experts and scholars in related fields were invited to score the indicators and determine their weights. The weights, descriptions, and sources of the indicators are shown in Table 1.
Table 1. Detailed description of public participation indicators.

2.3. Constructing the System Dynamics Model

To ensure the rationality and scientific validity of the dynamics model, it is necessary to make assumptions about the research system in conjunction with the content of the study. (1) The effects of inflation and thresholds are not considered. (2) It is assumed that the system is mainly the result of the interaction and mutual influence between the internal variables, and the external variables only play a secondary role. (3) Neglecting insignificant paths of action between variables, the paths that have a significant impact on the research objectives are mainly considered. (4) This paper assumes that the variables that generally have a positive impact over time do not change.

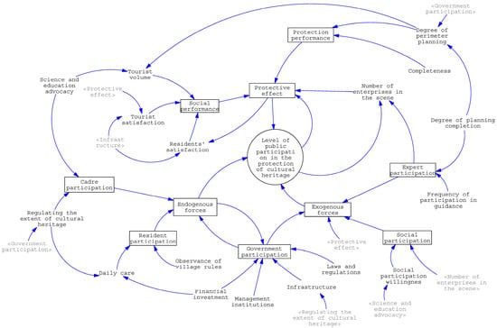
2.3.1. Causality Maps

This paper establishes a causal feedback model of public participation in protecting public architectural heritage through VensimPLE x64 software, which can clearly show the relationship between the indicators (Figure 2). The system layers “Endogenous power“, “Exogenous power”, and “Protection effect” are taken as subsystems, and the criterion layer and the index layer are taken as factors within the system.
Figure 2. Causality diagram.

2.3.2. Stock Flow Model

The system variables for public participation in the protection of cultural heritage are summarized in Table 2, and a system stock flow diagram is constructed through a causality diagram.
Table 2. Classification of indicators.

2.4. Case Studies

2.4.1. Case Introduction

In the background of rapid urbanization, wooden arch bridges are facing a crisis of gradual decline due to different degrees of destruction for natural or artificial reasons, and the number of ancient bridges is gradually decreasing because of improper protection. In this study, we use the “Qiansheng Bridge” (Figure 3), one of Fujian and Zhejiang wooden arch corridor bridges, as an example to conduct simulation experiments. Mao Yisheng called this bridge an exemplary work of wooden arch corridor bridges in China, and it is also a national protected heritage. “Qiansheng Bridge” has a certain degree of popularity in the area. But among nationally protected corridor bridges, “Qiansheng Bridge” does not have a high reputation in the whole country. Its conservation, development, and revitalization work is in the middle stage and needs further improvement. So, the study of public participation in the exemplary “Qiansheng Bridge” is more practically meaningful and provides data support for future conservation work.
Figure 3. “Qiansheng Bridge” (Photograph by the author).

2.4.2. Simulation Equation

Dynamic modeling is a process of modeling a natural system and simulating its structure, function, and dynamic behavior with the aid of a computer. It is a simplification and representation of the actual system and some sections or sides of the real world, and it requires the establishment of formulas to simulate the actual relationship for operation [68]. In this paper, hierarchical analysis was used to determine the coefficient relationships between each indicator. This paper combined questionnaire surveys of residents and tourists and interviews with village cadres to assess the interactions between indicators (Figure 4). The trial-and-error method was used for a more precise relationship equation. The three methods were combined to determine the simulation equation (Table 3).
Figure 4. Flow stock diagram.
Table 3. Formula.

3. Results and Discussion

3.1. Mental Model Test

In this paper, we use actual numbers to verify the validity of our model, take the data obtained from the questionnaire of the wooden arch corridor bridge in 2019–2023 as the comparison data, and simulate the system to calculate the error between the actual value and the simulated value.
As can be seen from Table 4, the absolute value of the error between the actual values obtained from the statistical questionnaire and interviews and the simulated values of the system simulation is less than 10% (Figure 5). Therefore, this system simulation is relatively reliable, and the simulated situation of the system model can relatively realistically reflect reality and has validity.
Table 4. Model Tests.
Figure 5. Error line graph.

3.2. Original Mode

The degree of public participation in protecting wooden arch corridor bridges is composed of three subsystems: endogenous power, exogenous power, and protection effect. From the Figure 6, the protection effect first rises and then decreases, reaching a maximum value of 9.144 in 2030, and then decreasing year by year. The exogenous power has kept growing, and the endogenous power reaches the total score (5) relatively quickly. In terms of growth rate, the growth rate of the conservation effect decreases every year until 2030 and then increases every year after 2030. Exogenous power increases slowly from 2022–2026 and increases at an annual rate after 2026; endogenous power no longer fluctuates after increasing to 5.
Figure 6. Original mode.

3.3. Dynamic Simulation of System Models

3.3.1. Indicator Regulation

In order to simulate the sustainable development of public participation in the protection of wooden arch bridges, it is necessary to identify the variables that can be adjusted in each subsystem of the system model. These variables can then be modified by changing the parameters in the system simulation process. Since this paper focuses on public participation, it specifically regulates endogenous and exogenous power indicators. In the exogenous power subsystem, the influence of expert participation is demonstrated by adjusting the “frequency of participation guidance” and “degree of planning completion”. Government participation is demonstrated by changing “laws and regulations”, “management institutions”, and “financial investment”. In the subsystem of endogenous motivation, the impact of intrinsic motivation is expressed by adjusting the residents’ “observance of village rules” and “science and education publicity”.
Endogenous Dynamics
Making changes to the “Observance of village rules” has a minor impact on the overall score and motivation level, both exogenous and endogenous (Figure 7). On the other hand, the initial value of “Science and education publicity” holds greater significance (Figure 8). The higher the initial value, the more participation is observed in exogenous power, and the quicker the endogenous power reaches the total score. This consequently leads to an improvement in the degree of public involvement in protecting wooden arch corridor bridges.
Figure 7. Observance of village rules.
Figure 8. Science and education publicity.
Exogenous Dynamics
(1)
Expert Participation
It was found that regulating the “Frequency of participation in guidance” (Figure 9) and the “Degree of planning completion” (Figure 10) had similar effects, and the former had a more significant impact. Both approaches promote public participation and increase the involvement of external factors. However, they differ in their protective effects, and the difference between the two values is more significant at first and then decreases over time. From 2042, it was observed that the higher the “Frequency of participation in guidance” was, the lower the protective effect was.
Figure 9. Frequency of participation in guidance.
Figure 10. Degree of planning completion.
(2)
Government involvement
The degree of government participation in the variables of “Management institutions” (Figure 11), “Financial investment” (Figure 12), and “Laws and regulations” (Figure 13) is regulated. When the values of these three factors are changed, a graph shows that the gap becomes noticeable gradually from 2023 onwards. Increased government involvement leads to higher exogenous power and protection effect and better public participation, but it inhibits the development of endogenous power. The changes in “Laws and regulations” have a more prominent impact.
Figure 11. Management institutions.
Figure 12. Financial investment.
Figure 13. Laws and regulations.

3.3.2. Coefficient Regulation

To explore the overall impact of different focus modes on public participation, we need to determine the coefficients of the indicators that require regulation in each subsystem of the system model. This involves adjusting the variable parameters. In this paper, we focus on public participation. Therefore, we regulate the coefficients of endogenous power and exogenous power, the coefficients of government, society, and experts, as well as the coefficients of village cadres and residents separately.
Endogenous Power
As part of the investigation, we regulate the coefficients of “Residents’ participation” and “Cadre participation” to affect endogenous power (Figure 14). Participation of village leaders positively affects factors other than endogenous power. “Resident participation” has a more minor effect.
Figure 14. Endogenous power.
Exogenous Power
Regulating the level of government participation has an impact on the overall outcome (Figure 15). When the government’s involvement is minimal, the total score and external motivation increase, but the protection effect decreases, and the overall effect becomes flatter. Similarly, regulating the level of social participation affects the overall outcome (Figure 16). Social participation positively affects total participation and external motivation, but it is negatively correlated with the protection effect. Finally, adjusting the expert participation coefficient yields results similar to those of the government (Figure 17).
Figure 15. Government participation.
Figure 16. Social participation.
Figure 17. Expert participation.
Degree of Public Participation in Protecting Wooden Arch Corridor Bridges
The effects of exogenous power on public participation vary before and after 2030 (Figure 18). Around 2041, the relationship between the protection effect and the proportion of exogenous power changes. Between 2023 and 2040, a higher proportion of endogenous power results in a lower overall score, whereas between 2019–2023 and 2040–2044, a higher proportion of endogenous power results in a higher total score (Figure 19). A higher endogenous power coefficient leads to a lower exogenous power score and a higher conservation effectiveness score.
Figure 18. Exogenous power.
Figure 19. Endogenous power.

3.3.3. Causal Chain Regulation

The discussion in Mahda Foroughi’s [5] article raises the need for research on higher levels of public participation (collaboration and empowerment). Therefore, “citizen decision-making power” is added into the causal chain, in order to ascertain the impact of public empowerment on the preservation of cultural heritage. Experts Veldpus [40] and Joks Janssen [29] have underscored the role of business management in the rejuvenation of tourism and cultural heritage spots. In the course of consultations with experts on indicators, they recommended the inclusion of the “business management” indicator in the evaluation index system (Figure 20). Moreover, field interviews with the managers of the corridor bridge revealed their aspirations for greater participation from themselves and enterprises to conserve the wooden arch corridor bridge. Thus, we obtain the following relationships:
Figure 20. Flow stock diagram.
  • Resident participation = MIN(5, 0.2 × Observance of village rules + 0.45 × Daily care + 0.35 × Citizen decision-making power);
  • Social participation = 0.225 × Number of enterprises in the scene + 0.406 × Social participation willingness + 0.369 × Business management;
  • Science and education promotion = initial value + 0.05 × Business management;
  • Degree of peripheral planning = INTEG (IF THEN ELSE(Degree of peripheral planning > 5, Degree of peripheral planning = 5, 0.08 × Government participation + 0.08 × Degree of program implementation + 0.08 × Business management), initial value).
(1)
Citizen decision-making power
The overall score of the model is regulated by altering the value of “Citizen decision-making power” (Figure 21). An increase in the value of “Citizen decision-making power” results in a corresponding rise in the comprehensive score until 2022, whereas any subsequent increase from 2022 to 2035 leads to a decrease in the comprehensive score. The impact of exogenous power is inversely related to the value of “Citizen decision-making power”, while the protection effect follows an opposite trend. Modulating the coefficient of residents’ participation in decision making has a negligible impact on the overall score (Figure 22). Moreover, the incorporation of “Resident decision-making” has little bearing on the comprehensive score, as it primarily pertains to endogenous power itself.
Figure 21. Value of “Citizen decision-making power”.
Figure 22. Coefficient of “Citizen decision-making power”.
(2)
Business management
The overall score of the model is regulated by altering the value of “Business management” (Figure 23). If the value of “Business management” is higher, the overall score is higher, exogenous power is stronger, and the protection effect is lower. However, after 2042, the overall score decreases as the value of “Business management” increases. A higher coefficient of “Business management” leads to a lower overall score and exogenous motivation but a higher score for protection effect. Adjusting the percentage of business management increases exogenous power and overall score (Figure 24), which results in an increase in the number of enterprises and a decrease in the protection effect. Currently, the management of Chinese heritage is government-led, and there is no corporate involvement in protecting wooden arch corridor bridges. Systematic corporate management would promote the development of related tourism, which would increase publicity, attract more tourists, increase social identity, and provide social participation.
Figure 23. Value of “Business management”.
Figure 24. Coefficient of “Business management”.

4. Discussion

The main research content of this paper is the driving force of public participation in heritage protection. Through the system dynamics model, the effect of each index on the degree of public participation is obtained. We explain these factors under two themes: exogenous dynamics and endogenous dynamics.

4.1. Result Analysis

The emphasis on endogenous and exogenous power is different, and the degree of public participation in protection is different. During the first period (2030), the exogenous power score is low, and as its proportion increases, the overall score decreases. However, in the later period (2040), due to the increase in the proportion of exogenous power, there is a significant improvement in the protection effect and also a rise in the degree of public participation. In the early stage (2024) and the later stage (2040), the proportion of internal power is increased to promote the degree of public participation. In the middle period, improving the endogenous power results in a decrease in the level of public involvement. Increasing the proportion of exogenous power results in a higher comprehensive score in the later period, while increasing the proportion of endogenous power results in a stable comprehensive score.
The government has a great influence on public participation. The country’s conservation approach is predominantly led by the government but lacks significant market participation. The government frequently prioritizes economic growth by promoting neighboring businesses. And so, insufficient social involvement and monitoring channels can result in the inadvertent destruction of historical and cultural treasures [69]. Li Shujuan [70] and Li Tingying [71] also expressed concern about this kind of thing. Furthermore, the preservation of heritage sites in China is currently in its practical stage, largely led by the government with minimal involvement from society and residents. At the same time, government participation increases, promotes the degree of surrounding planning, and improves the protection effect. However, an increase in “Government participation” could lead to a decline in resident and community involvement, resulting in an overall decrease in public participation. This approach aligns with the sentiments expressed by Yuan Qifeng [69].
By increasing the participation of experts and inhibiting internal enterprise involvement, both exogenous power and protection effects can be increased, leading to an in-crease in public engagement. However, it is important to note that increased public participation also invites more enterprises. In the later stages, higher expert involvement hinders the protection effect. This demonstrates that relying solely on expert guidance without considering other factors is not feasible, which was evidenced by Marta Rusnak’s [52] and Janssen’s [51] findings. The increase in social participation will increase the participation of external power, thus affecting the comprehensive score. “Business management”, as part of social participation, also plays a catalytic role. This is similar to the results of several experts [39,43,68].
The change in internal power has little effect on the total score, which is different from some scholars’ expectations [6,72,73]. This is because the involvement of endogenous power is affected more by external factors, while its factors are less, which results in a passive state. As a result, the people who should be the subjects of heritage protection did not achieve the desired effect [59,73]. Nevertheless, field research has shown that residents are very willing to participate in heritage preservation actions, which is consistent with the findings of Tan G. Chencai [41] and Yuan Qifeng [68].

4.2. Method Analysis

Due to the limitations of SD and AHP, future research on public participation in heritage protection should explore alternative methods to better understand the driving forces behind public involvement.
It is imperative that forthcoming studies prioritize public participation over examining exclusively managers, experts, or stakeholders as research subjects [11,42,51]. Through empirical investigations, the true extent of public involvement can be accurately assessed, and appropriate indicators can be identified. Nevertheless, it may not always be feasible to attain an ideal scenario in which these indicators remain unaffected by external factors due to the inherent limitations of system dynamics [23]. Thus, future research endeavors should contemplate expanding the system boundary and taking into account additional factors that influence public participation.
Furthermore, there is a need to explore improved methods for selecting and evaluating indicators. Although AHP is a reliable method for analyzing indicators, it has limitations such as relying heavily on subjective judgments without a means of verifying indicator rationality. To overcome this challenge, researchers could enhance indicator screening methodologies or validate indicators using alternative approaches such as the POE method [74]. Additionally, ensuring consistent data collection over time is crucial to maintaining the representativeness and reliability of research findings. Thus, establishing a deliberate sampling strategy is essential.
Annual surveys on public participation in heritage protection are crucial to identifying potential shortcomings and determining whether new organizations or factors have emerged that may impact heritage preservation. It is worth noting that the efforts of certain social organizations and public interest groups to protect heritage can have an impact on other groups or individuals [69]. That being said, this study solely focuses on wooden arch bridges, which means the findings may be limited. Moving forward, conducting further research can help us to explore the driving force behind public participation in other heritage sites.

5. Conclusions and Recommendations

5.1. Conclusions

The results show that multiple factors control the extent of public participation in heritage conservation, summarized as follows:
  • Improvements in “science education and publicity”, “management institutions”, “financial investment”, “laws and regulations”, and “business management” enhance the level of public participation in heritage protection;
  • Currently, there is not enough room to improve the degree of participation in endogenous power;
  • Relying solely on government and expert guidance, without considering other factors, cannot achieve sustainable development;
  • The greater the proportion of endogenous power, the higher the level of public participation in the early periods; the higher the proportion of exogenous power, the better the level of public participation in the middle and late stages.

5.2. Recommendations

Currently, the management of public architectural heritage is undergoing continuous development. However, due to inadequate management, some architectural heritage sites may still be at risk of disappearing. To ensure the preservation and management of each site, it is essential for the public to participate actively. Nevertheless, as different cultural heritages require distinct protection measures, managerial departments must adapt the public participation index system to the specific circumstances of each site. We recommend the following: (1) Enhance the involvement of experts, governments, and societies simultaneously to reinforce governmental supervision and policy support for the preservation of cultural heritage. The backing of the state serves as a robust force ensuring the continuity of future endeavors in this field. (2) Expand public participation rights in decision-making processes, provide more avenues for citizen engagement, and encourage citizens to exercise their rights fully and responsibly. (3) Encourage enterprises to take responsibility for heritage conservation, enhance its effectiveness, and increase tourist numbers as well as satisfaction levels. (4) Employ different dominant approaches at various stages, relying on internal forces primarily during early stages to promote heritage preservation and shifting towards external forces later on to achieve sustainable development.
In this paper, the drivers of public participation and the relationship between the factors are obtained through our study. This study aims to provide reasonable suggestions and predictions for public participation in protecting cultural heritage and to help improve the public participation system. The model can also be applied to other heritage conservation efforts. The model can also be applied to other heritage protection work. The prediction results about public participation in the protection of cultural heritage obtained by this method can set a foundation for coordinating the involvement degree and methods of all parties in the future. However, the study did not consider the external factors that affect each indicator (including work stagnation due to infectious diseases, human autonomous behaviors, and awareness) and other indicators that may impact public participation. Meanwhile, the establishing of this system refers to the Chinese wooden arch corridor bridge, which has some limitations. Therefore, more methods are needed to study the driving forces of public participation in heritage protection in the future. Optimizing the accuracy and rationality of index screening is also recommended.

Author Contributions

Conceptualization, Y.H. and D.P.; methodology, Y.H.; software, Y.H.; validation, Y.H., Z.L. and H.P.; formal analysis, Y.H.; investigation, Z.L.; resources, Z.L.; data curation, H.P.; writing—original draft preparation, Y.H.; writing—review and editing, J.C.; visualization, Y.H.; supervision, D.P.; project administration, D.P. All authors have read and agreed to the published version of the manuscript.

Funding

This research received no external funding.

Data Availability Statement

Data are contained within the article.

Conflicts of Interest

The authors declare no conflict of interest.

References

  1. Rossitti, M.; Torrieri, F. Action research for the conservation of architectural heritage in mariginal areas: The role of evaluation/La ricerca azione per la conservazione del patrimonio architettonico in aree marginali: Il ruolo della valutazione. Valori E Valutazioni 2022, 30, 3–44. [Google Scholar] [CrossRef]
  2. CONGRESSODI AMSTERDAM, Dichiarazione di Amsterdam (Amsterdam, Ottobre 1975). 1975. Available online: http://www.ari-restauro.org/wp-content/uploads/2015/02/Dichiarazione-di-Amsterdam-1975.pdf (accessed on 24 January 2022).
  3. ICOMOS AUSTRALIA, Carta di Burra (Burra, 19 Agosto 1979). 1979. Available online: https://www.unirc.it/documentazione/materiale_didattico/597_2011_290_13606.pdf (accessed on 24 January 2022).
  4. CONSIGLIO EUROPEO, Convenzione Quadro del Consigliod’ Europa Sulvalore Dell’eredità Culturale per la Società (Faro, 27 Ottobre 2005), European Treaty Series, No. 199. 2005. Available online: http://musei.beniculturali.it/wp-content/uploads/2016/01/Convenzione-di-Faro.pdf (accessed on 24 January 2022).
  5. Zhou, C.; Wang, T.; Zhao, X.; Xi, H.; Li, Z. Initial Exploration of Countermeasures for the Protection and Inheritance of Zhedong Canal Cultural Heritage Based on Public Participation. Archit. Cult. 2023, 8, 194–196. [Google Scholar] [CrossRef]
  6. Li, J.; Krishnamurthy, S.; Rodgers, A.P.; Van Wesemael, P. Community participation in cultural heritage management: A systematic literature review comparing Chinese and international practices. Cities 2020, 96, 102476. [Google Scholar] [CrossRef]
  7. Martinović, A.; Ifko, S. Industrial heritage as a catalyst for urban regeneration in post-conflict cities case study: Mostar, Bosnia and Herzegovina. Cities 2018, 74, 259–268. [Google Scholar] [CrossRef]
  8. Mirzakhani, A.; Turró, M.; Jalilisadrabad, S. Key stakeholders and operation processes in regenerating historical urban fabrics in Iran. Cities 2021, 118, 103362. [Google Scholar] [CrossRef]
  9. Zhang, K. A graphic study on the color paintings of wooden arch corridor bridges in Fujian and Zhejiang during the Ming and Qing Dynasties. Art Obs. 2022, 8, 61–62. [Google Scholar]
  10. Chen, X.; Yao, L.; Chen, J.; Lan, S.; Peng, D. Temporal and Spatial Layout and Evolution of Cultural Heritage of Timber Arch Lounge Bridges in Fujian and Zhejiang Provinces. Chin. Landsc. Archit. 2021, 37, 139–144. [Google Scholar]
  11. Foroughi, M.; de Andrade, B.; Roders, A.P.; Wang, T. Public participation and consensus-building in urban planning from the lens of heritage planning: A systematic literature review. Cities 2023, 135, 104235. [Google Scholar] [CrossRef]
  12. Biondi, L.; Demartini, P.; Marchegiani, L.; Marchiori, M.; Piber, M. Understanding orchestrated participatory cultural initiatives: Mapping the dynamics of governance and participation. Cities 2020, 96, 102459. [Google Scholar] [CrossRef]
  13. Zhang, R.; Liu, Y. Exploring Stakeholder Heritage Discourse with the Case of West Lake Cultural Landscape in Hangzhou. Southeast Cult. 2022, 1, 23–30. [Google Scholar]
  14. Hang, S. Study on Public Participation in Architectural Heritage Conservation. Inter. Archit. China 2023, 17, 143–145. [Google Scholar]
  15. Neto, P.B.; Mallett, A. Public participation in environmental impact assessment processes through various channels—Can you listen to us now? Lessons from a Brazilian mining case. Extr. Ind. Soc. 2023, 13, 101186. [Google Scholar] [CrossRef]
  16. Echendu, A.J. Urban planners’ perspectives of public participation in planning in Nigeria. SN Soc. Sci. 2023, 3, 2. [Google Scholar] [CrossRef]
  17. Mushkani, R.A.; Ono, H. Urban planning, political system, and public participation in a century of urbanization: Kabul, Afghanistan. Cogent Soc. Sci. 2022, 8, 2045452. [Google Scholar] [CrossRef]
  18. Qi, R.; Zhou, T.; Dong, W.; Mountains, P.R.; Yuanyuan, Q. A Review of Public Participation Research on Urban and Rural Heritage Conservation in China in the Past 20 Years. City Plan. Rev. 2021, 45, 105–118. [Google Scholar]
  19. Finka, M.; Ondrejička, V.; Jamečný, Ľ.; Husár, M. Public participation procedure in integrated transport and green infrastructure planning. IOP Conf. Ser. Mater. Sci. Eng. 2017, 245, 52054. [Google Scholar] [CrossRef]
  20. Lin, F.; Lei, C.; Yanhong, H. Study on Public Participation in the Protection and Management of World Heritage Canals. Mod. Urban Res. 2021, 8, 53–58+65. [Google Scholar]
  21. Pérez-Soba, M.; Paterson, J.; Metzger, M.J.; Gramberger, M.; Houtkamp, J.; Jensen, A.; Murray-Rust, D.; Verkerk, P.J. Sketching sustainable land-use in Europe by 2040: A multi-stakeholder participatory approach to elicit cross-sectoral visions. Reg. Environ. Chang. 2018, 18, 775–787. [Google Scholar] [CrossRef]
  22. Maags, C.; Svensson, M. Chinese Heritage in the Making: Experiences, Negotiations and Contestations; Amsterdam University Press: Amsterdam, The Netherlands, 2018; pp. 277–288. [Google Scholar]
  23. Wang, Q.; Che, H.; Zhang, X. Theory and Applications of System Dynamics. Control Decis. 1986, 3, 51–54+64. [Google Scholar] [CrossRef]
  24. Zhong, Y.; Chen, X.; Zhu, L. System Dynamics and Innovation: Literature Review and Research Perspectives. Econ. Trade 2018, 8, 18–19. [Google Scholar]
  25. Urban, R.C.; Nakada, L.Y.K.; de Lima Isaac, R. A system dynamics approach for large-scale water treatment plant sludge management: A case study in Brazil. J. Clean. Prod. 2023, 419, 138105. [Google Scholar] [CrossRef]
  26. Xiao, Y.; Yu, Y.; Cui, M.; Ji, H. Game Analysis of the Evolution of Decision Making Behaviour of Green Building Stakeholders Based on System Dynamics Models. Chin. J. Syst. Sci. 2023, 2, 55–60. Available online: http://kns.cnki.net/kcms/detail/14.1333.N.20230717.1510.022.html (accessed on 27 January 2024).
  27. Liu, X.; Xiao, Y.; Ning, L. Research on the System Dynamics of Innovation Capability of Platform-type Enterprises under the Perspective of Multi-subject Participation. J. Northeast. Univ. 2022, 24, 35–43. [Google Scholar] [CrossRef]
  28. Li, Q.; Chen, J.; He, J. Prediction of medium and long term change trend of regional carbon emission based on the system dynamics-Visual Studio integrated model: A case study of Sichuan Province. Environ. Pollut. Control. 2024, 44, 1669–1675. [Google Scholar]
  29. Zhang, G. Ana lysis on the Mechanism and Effect of Multi Participation in the Construction of Traditional Villages in Shaanxi Province from the Perspective of System Dynamics. Urban Dev. Stud. 2020, 27, 32–36. [Google Scholar]
  30. Zhang, R.; Liao, X. Opinion Polls Effect Analysis of Public Participating in Policy Process—From the View of System Dynamics. East China Econ. Manag. 2012, 26, 124–127. [Google Scholar]
  31. Zheng, K.; Zhang, R. Analysis of Public Participation in Public Policy Making—Based on System Dynamics Perspective. J. Nanchang Univ. 2012, 43, 25–30. [Google Scholar]
  32. Wei, Z. A Systematic Analysis of the Relationship Between the Intangible Cultural Heritage Protection and Tourism Utilization of Yunnan Minorities. Chin. J. Syst. Sci. 2022, 30, 78–83. [Google Scholar]
  33. Shujie, C.; Yongjian, L.; Akihara, M.; Yuan, M. Fire Prevention Strategy for Wooden Arch Corridor Bridges in Fujian and Zhejiang Based on Cultural Heritage Value. J. Archit. Civ. Eng. 2022, 39, 163–174. [Google Scholar] [CrossRef]
  34. Chen, S.; Yang, Y.; Shen, Z.; Javanmardi, A. Reconstruction of Min-Zhe Wooden Arch Bridges and Its Legitimation as Tangible and Intangible Heritage. Int. J. Archit. Herit. 2022, 16, 1779–1796. [Google Scholar] [CrossRef]
  35. Yao, L.; Chen, X.; Peng, H.; Han, X.; Ye, E.; Peng, D. The Construction of the Cultural Information Database of Timber Arch Lounge Bridges in Fujian and Zhejiang Province. J. Southwest For. Univ. 2021, 5, 82–89. [Google Scholar]
  36. Huan, D. Application of BIM technology in the protection of heritage informatization of wooden arcade bridges in Fujian. Cult. Ind. 2021, 32, 116–118. [Google Scholar]
  37. Wang, T. The French Rural Cultural Heritage Protection System and Its Implications. Southeast Cult. 2019, 4, 12–17. [Google Scholar]
  38. Mubaideen, S.; Al Kurdi, N. Heritage conservation and urban development: A supporting management model for the effective incorporation of archaeological sites in the planning process. J. Cult. Herit. 2017, 28, 117–128. [Google Scholar] [CrossRef]
  39. Petrić, L.; Hell, M.; van der Borg, J. Process orientation of the world heritage city management system. J. Cult. Herit. 2020, 46, 259–267. [Google Scholar] [CrossRef]
  40. Zhang, S.; Li, C. Rural landscape construction from the perspective of participatory design. Tianjin Constr. Sci. Technol. 2022, 32, 47–51. [Google Scholar]
  41. Tang, C.; Wan, Z.; Liu, M.; Chen, Y.; Feng, L.; Liu, Z.; Zhuo, M. Perception and improvement of the protection and inheritance of traditional village cultural heritage based on Multi-agent. J. Arid Land Resour. Environ. 2021, 35, 196–202. [Google Scholar] [CrossRef]
  42. Elizabeth, S.; Christopher, M.L.; Silvia, S. Stakeholder engagement: A foundation for natural heritage systems identification and conservation in southern Ontario. For. Chron. 2012, 88, 686–696. [Google Scholar]
  43. Zhang, C.; Chen, L.; Zhang, Y. Protected agricultural cultural heritage of Japan Multi-stakeholder participation mechanism and its policy implications. World Agric. 2015, 12, 108–111. [Google Scholar] [CrossRef]
  44. Yue, Y.; Yao, L.; Ling, C. Telling the “Yellow River Story”: Innovative Ideas for the Protection of Yellow River Culture. China Popul. Resour. Environ. 2020, 30, 8–16. [Google Scholar]
  45. Moreno-Mendoza, H.; Santana-Talavera, A.; Boza-Chirino, J. Perception of governance, value and satisfaction in museums from the point of view of visitors. Preservation-use and management model. J. Cult. Herit. 2020, 41, 178–187. [Google Scholar] [CrossRef]
  46. Yang, L. “Bringing Communities’ Voices to the Forefront”: Diverse Implementation Models for Safeguarding Intangible Cultural Heritage with Community Participation. J. Yunnan Norm. Univ. 2023, 55, 45–55. [Google Scholar]
  47. Qu, C.; Zhang, C.; Shen, S.; Olsen, D.H. Heritage conservation and communities’ sense of deprivation in tourism: The case of the Hani community in Yunnan, China. Tour. Geogr. 2023, 25, 881–898. [Google Scholar] [CrossRef]
  48. Luo, W.B.; Lu, Y.L.; Timothy, D.J.; Zang, X.L. Tourism and conserving intangible cultural heritage: Residents’ perspectives on protecting the nushu female script. J. China Tour. Res. 2022, 18, 2036663. [Google Scholar] [CrossRef]
  49. Esfehani, M.H.; Albrecht, J.N. Roles of intangible cultural heritage in tourism in natural protected areas. J. Herit. Tour. 2018, 13, 15–29. [Google Scholar] [CrossRef]
  50. Shi, S. Research on the Development Model of the Deep Integration of the Live Protection and Inheritance of Non-Heritage and Tourism in Traditional Villages of Beijing-Hangzhou Canal Area. J. Beijing Union Univ. 2023, 21, 51–60. [Google Scholar] [CrossRef]
  51. Janssen, J.; Luiten, E.; Renes, H.; Stegmeijer, E. Heritage as sector, factor and vector: Conceptualizing the shifting relationship between heritage management and spatial planning. Eur. Plann. Stud. 2017, 25, 1654–1672. [Google Scholar] [CrossRef]
  52. Rusnak, M. Applicability of eye trackers in marketing activities related to historical monuments. Comparison of experts’ predictions and visual reactions of non-professionals. J. Cult. Herit. 2021, 49, 152–163. [Google Scholar] [CrossRef]
  53. Tian, Z.; Guo, H. Corporate Participation in Safeguarding Intangible Cultural Heritage: Experiences, Dilemmas and Reflections—The Case of Xinjiang Turpan Tourism Enterprises. J. Chin. Cult. 2017, 7, 143–149. [Google Scholar]
  54. Wright, C.C.W.; Eppink, F.V. Drivers of heritage value: A meta-analysis of monetary valuation studies of cultural heritage. Ecol. Econ. 2016, 130, 277–284. [Google Scholar] [CrossRef]
  55. Gómez-Zapata, J.D.; Espinal-Monsalve, N.E.; Herrero-Prieto, L.C. Economic valuation of museums as public club goods: Why build loyalty in cultural heritage consumption? J. Cult. Herit. 2018, 30, 190–198. [Google Scholar] [CrossRef]
  56. Na, Y.; Jun, L. Path of Cultural Heritage Protection of the Ferry Crossing along the Yellow River in Shanxi from the Perspective of Cultural Routes: An Exploratory Study Based on the Rooting Theory. J. Arid Land Resour. Environ. 2023, 37, 102–110. [Google Scholar] [CrossRef]
  57. Lourenço-Gomes, L.; Pinto, L.M.C.; Rebelo, J.; Gonçalves, T. Temporal stability of discrete choice values for preserving a cultural landscape: The Alto Douro Wine Region. J. Cult. Herit. 2020, 45, 327–333. [Google Scholar] [CrossRef]
  58. Zhou, X.; Zhang, C. Linear cultural heritage conservation and tourism development: Factors influencing community participation. China Cult. Herit. 2022, 5, 90–100. [Google Scholar]
  59. Li, B.; Yi, Y.; Dou, Y.; Liu, P. Urban-Rural Integration, Value Regaining and Cultural Adaptation: Protection and Revitalization of Cultural Heritage of Traditional Villages: The Case of Lanxi Village in Jiangyong County. Hum. Geogr. 2023, 38, 115–124. [Google Scholar] [CrossRef]
  60. Yindi, D.; Haiqin, F.; Bohua, L.; Peilin, L. Study on Evaluation of Tourism Development Potential of Traditional Villages—A Case Study of Yongzhou City. Resour. Dev. Mark. 2018, 34, 1321–1326+1309. [Google Scholar]
  61. Veldpaus, L. Historic Urban Landscapes: Framing the Integration of Urban and Heritage Planning in Multilevel Governance. Ph.D. Thesis, Technische Universiteit Eindhoven, Eindhoven, The Netherlands, 2015. Available online: https://pure.tue.nl/ws/files/3914913/798291.pdf (accessed on 10 February 2024).
  62. Parowicz, I. Cultural Heritage Marketing. Cultural Heritage Marketing; Springer Science and Business Media LLC: Dordrecht, The Netherlands, 2019; p. 28. ISBN 9783030002862. [Google Scholar] [CrossRef]
  63. Zhu, X.; Zhang, W. New Path of Local Legislation for the Protection and Development of Traditional Villages in Ethnic Areas. J. Hubei Minzu Univ. 2023, 41, 110–120. [Google Scholar] [CrossRef]
  64. Xiao, J.; Wu, Y.; Wang, M.; Zhao, Y. Using choice experiments to assess tourist values for intangible cultural heritage—The case of Changdao fishermen’s work song in China. J. Cult. Herit. 2023, 60, 50–62. [Google Scholar] [CrossRef]
  65. Jin, J.; Hu, J.C.; Wang, J.X. Estimation of the economic value of non-profit-seeking intangible cultural heritage of flower table lifting in China. Agro Food Ind. Hi-Tech 2017, 28, 3725–3728. [Google Scholar]
  66. Santa, E.D.; Tiatco, S.A. Tourism, heritage and cultural performance: Developing a modality of heritage tourism. Tour. Manag. Perspect 2019, 31, 301–309. [Google Scholar] [CrossRef]
  67. Throsby, D.; Zednik, A.; Araña, J.E. Public preferences for heritage conservation strategies: A choice modelling approach. J. Cult. Econ. 2021, 45, 333–358. [Google Scholar] [CrossRef]
  68. Wang, Q. Theory and Applications of System Dynamics (II). Robot 1986, 1, 46–49. [Google Scholar] [CrossRef]
  69. Yuan, Q.; Cai, T.; Li, C. Improving the System of Historic and Cultural Heritage Protection through Social Participation: Based on the Practice of Guangdong, China. City Plan. Rev. 2019, 1, 65–75. [Google Scholar]
  70. Shujuan, L.; Wenwu, X.; Zhen, H. Research on the Mechanism and Path of Rural Tourism Development to Promote Common Wealth. Agric. Econ. 2024, 1, 82–85. [Google Scholar]
  71. Li, T.; Wei, F. Nature reserve construction and tourism development in neighboring areas: Empirical evidence from China. Ecol. Econ. 2024, 1–21. Available online: http://kns.cnki.net/kcms/detail/53.1193.F.20240125.1405.006.html (accessed on 10 February 2024).
  72. Zhang, Y.; Li, F. Analysis of the development of China’s cultural heritage protection concept and its localization practice. Archit. Cult. 2023, 8, 154–156. [Google Scholar] [CrossRef]
  73. Poulios, I.P. Discussing strategy in heritage conservation: Living heritage approach as an example of strategic innovation. J. Cult. Herit. Manag. Sustain. Dev. 2014, 4, 16–34. [Google Scholar] [CrossRef]
  74. Luo, Y.; Zhou, Y.; Chen, Z. Landscape Quality Evaluation of Ecological Tea Garden Based on AHP-TOPSIS-POE Combined Model. Econ. Geogr. 2020, 40, 183–190. [Google Scholar]
Disclaimer/Publisher’s Note: The statements, opinions and data contained in all publications are solely those of the individual author(s) and contributor(s) and not of MDPI and/or the editor(s). MDPI and/or the editor(s) disclaim responsibility for any injury to people or property resulting from any ideas, methods, instructions or products referred to in the content.

Article Metrics

Citations

Article Access Statistics

Multiple requests from the same IP address are counted as one view.