From Likes to Sustainability: How Social Media Influencers Are Changing the Way We Consume
Abstract
1. Introduction
2. Literature Review
2.1. Theoretical Approach
2.2. Research Hypotheses
3. Materials and Methods
3.1. Questionnaire Development
3.2. Ethical Considerations
- Confidentiality: The anonymity of the research participants was ensured through the use of anonymous questionnaires. The identities of the participants were not disclosed at any stage of the research process.
- Autonomy: The researcher respected the autonomy of the participants, allowing them to choose whether or not to participate in the study. Participants were also provided with the opportunity to seek additional information on the study and to withdraw from it at any time.
- Fairness: the selection of participants was conducted in a fair manner and did not involve any form of discrimination based on personal characteristics, including age and gender.
- Informed consent: Prior to data collection, informed consent was obtained from all participants. They were fully informed about the purpose of the study, the type of data collected, and how it would be used and analyzed. Participants were informed that their participation was voluntary and that they could withdraw from the study at any point.
- Data protection: The researcher ensured that participants’ data were protected from unauthorized access and disclosure. Data were stored securely and were accessible only to the researcher.
3.3. Data Collection
3.4. Data Analysis Methods
4. Results
4.1. Demographic Profile of the Sample
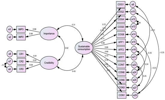
4.2. Measurement Model Evaluation
4.3. Hypotheses Testing
5. Discussion
6. Conclusions
Funding
Institutional Review Board Statement
Informed Consent Statement
Data Availability Statement
Conflicts of Interest
References
- Altun, D. Preschoolers’ pro-Environmental Orientations and Theory of Mind: Ecocentrism and Anthropocentrism in Ecological Dilemmas. Early Child Dev. Care 2020, 190, 1820–1832. [Google Scholar] [CrossRef]
- Quoquab, F.; Mohammad, J. Cognitive, Affective and Conative Domains of Sustainable Consumption: Scale Development and Validation Using Confirmatory Composite Analysis. Sustainability 2020, 12, 7784. [Google Scholar] [CrossRef]
- Johnstone, L.; Lindh, C. The Sustainability-Age Dilemma: A Theory of (Un)Planned Behaviour via Influencers. J. Consum. Behav. 2018, 17, 127–139. [Google Scholar] [CrossRef]
- Ren, S.; Karimi, S.; Bravo Velázquez, A.; Cai, J. Endorsement Effectiveness of Different Social Media Influencers: The Moderating Effect of Brand Competence and Warmth. J. Bus. Res. 2023, 156, 113476. [Google Scholar] [CrossRef]
- Balaban, D.; Mustățea, M. Users’ Perspective on the Credibility of Social Media Influencers in Romania and Germany. Rom. J. Commun. Public Relat. 2019, 21, 31–46. [Google Scholar] [CrossRef]
- Palazzo, M.; Vollero, A.; Vitale, P.; Siano, A. Urban and Rural Destinations on Instagram: Exploring the Influencers’ Role in #sustainabletourism. Land Use Policy 2021, 100, 104915. [Google Scholar]
- Sesar, V.; Martinčević, I.; Boguszewicz-Kreft, M. Relationship between Advertising Disclosure, Influencer Credibility and Purchase Intention. J. Risk Financ. Manag. 2022, 15, 276. [Google Scholar] [CrossRef]
- Zhang, X.; Choi, J. The Importance of Social Influencer-Generated Contents for User Cognition and Emotional Attachment: An Information Relevance Perspective. Sustainability 2022, 14, 6676. [Google Scholar] [CrossRef]
- Hawkins, M.A.; Saleem, F.Z. Influencer Advertising: Facilitating Poor-Fitting Influencer Posts. Manag. Decis. 2024, 62, 200–218. [Google Scholar] [CrossRef]
- Zniva, R.; Weitzl, W.J.; Lindmoser, C. Be Constantly Different! How to Manage Influencer Authenticity. Electron. Commer. Res 2023, 23, 1485–1514. [Google Scholar] [CrossRef]
- Sánchez-Fernández, R.; Jiménez-Castillo, D. How Social Media Influencers Affect Behavioural Intentions towards Recommended Brands: The Role of Emotional Attachment and Information Value. J. Mark. Manag. 2021, 37, 1123–1147. [Google Scholar] [CrossRef]
- Buvár, Á.; Zsila, Á.; Orosz, G. Non-Green Influencers Promoting Sustainable Consumption: Dynamic Norms Enhance the Credibility of Authentic pro-Environmental Posts. Front. Psychol. 2023, 14, 1112762. [Google Scholar] [CrossRef]
- Lim, R.E.; Lee, S.Y. “You Are a Virtual Influencer!”: Understanding the Impact of Origin Disclosure and Emotional Narratives on Parasocial Relationships and Virtual Influencer Credibility. Comput. Hum. Behav. 2023, 148, 107897. [Google Scholar] [CrossRef]
- Johnstone, L.; Lindh, C. Sustainably Sustaining (Online) Fashion Consumption: Using Influencers to Promote Sustainable (Un)Planned Behaviour in Europe’s Millennials. J. Retail. Consum. Serv. 2022, 64, 102775. [Google Scholar] [CrossRef]
- Kilipiri, E.; Papaioannou, E.; Kotzaivazoglou, I. Social Media and Influencer Marketing for Promoting Sustainable Tourism Destinations: The Instagram Case. Sustainability 2023, 15, 6374. [Google Scholar] [CrossRef]
- Brettmo, A.; Williamsson, J. The Role of ‘Influencers’ as Drivers of a More Sustainable Urban Freight Sector. Sustainability 2020, 12, 2850. [Google Scholar] [CrossRef]
- Boerman, S.C.; Meijers, M.H.C.; Zwart, W. The Importance of Influencer-Message Congruence when Employing Greenfluencers to Promote Pro-Environmental Behavior. Environ. Commun. 2022, 16, 920–941. [Google Scholar] [CrossRef]
- Coderoni, S.; Perito, M.A. Sustainable Consumption in the Circular Economy. An Analysis of Consumers’ Purchase Intentions for Waste-to-Value Food. J. Clean. Prod. 2020, 252, 119870. [Google Scholar] [CrossRef]
- Wu, Y.; Yang, S.; Liu, D. The Effect of Social Media Influencer Marketing on Sustainable Food Purchase: Perspectives from Multi-Group SEM and ANN Analysis. J. Clean. Prod. 2023, 416, 137890. [Google Scholar] [CrossRef]
- Vladimirova, K.; Henninger, C.E.; Alosaimi, S.I.; Brydges, T.; Choopani, H.; Hanlon, M.; Iran, S.; McCormick, H.; Zhou, S. Exploring the Influence of Social Media on Sustainable Fashion Consumption: A Systematic Literature Review and Future Research Agenda. J. Glob. Fash. Mark. 2023, 1–22. [Google Scholar] [CrossRef]
- De Keyzer, F. #ThisIsSustainable: The Effect of Disclosures in Influencer Marketing for Sustainable Food. Sustainability 2023, 15, 9501. [Google Scholar] [CrossRef]
- Patwary, S.; LeHew, M. Consumers’ Knowledge Gain of Environmental Sustainability Issue Pertaining to Textile and Apparel Industry through Social Networking Site Engagement. Int. Text. Appar. Assoc. Annu. Conf. Proc. 2018, 75, 1–3. [Google Scholar]
- Baltezarević, R.; Baltezarević, B.; Baltezarević, V. The Role of Travel Influencers in Sustainable Tourism Development. Int. Rev. 2022, 12, 125–129. [Google Scholar] [CrossRef]
- Banerjee, J.; Moorthy, V.; Kiran, P.; Krishna Kishore, S.V.; Ekiz, E.; Chatterjee, R. Visual Encoding of Nudge Influencers and Exploring Their Effect on Sustainable Consumption among Children. Clean. Responsible Consum. 2023, 9, 100111. [Google Scholar] [CrossRef]
- Jansom, A.; Pongsakornrungsilp, S. How Instagram Influencers Affect the Value Perception of Thai Millennial Followers and Purchasing Intention of Luxury Fashion for Sustainable Marketing. Sustainability 2021, 13, 8572. [Google Scholar] [CrossRef]
- Belanche, D.; Casaló, L.V.; Flavián, M.; Ibáñez-Sánchez, S. Building Influencers’ Credibility on Instagram: Effects on Followers’ Attitudes and Behavioral Responses toward the Influencer. J. Retail. Consum. Serv. 2021, 61, 102585. [Google Scholar] [CrossRef]
- Hernández-Méndez, J.; Baute-Díaz, N. Influencer Marketing in the Promotion of Tourist Destinations: Mega, Macro and Micro-Influencers. Curr. Issues Tour. 2023, 1–11. [Google Scholar] [CrossRef]
- Kiss, C.; Bichler, M. Identification of Influencers—Measuring Influence in Customer Networks. Decis. Support Syst. 2008, 46, 233–253. [Google Scholar] [CrossRef]
- Jiang, Y.; Liao, J.; Pang, J.; Hu, H.-L. Does Brand Community Participation Lead to Early New Product Adoption? The Roles of Networking Behavior and Prior Purchase Experience. Front. Psychol. 2023, 14, 1014825. [Google Scholar] [CrossRef]
- Sun, G.; Bin, S. A New Opinion Leaders Detecting Algorithm in Multi-Relationship Online Social Networks. Multimed. Tools Appl. 2018, 77, 4295–4307. [Google Scholar] [CrossRef]
- Wang, Y.F.; Fikis, D.J. Common Core State Standards on Twitter: Public Sentiment and Opinion Leaders. Educ. Policy 2021, 33, 650–683. [Google Scholar] [CrossRef]
- Huhn, R.; Brantes-Ferreira, J.; Sabino de Freitas, A.; Leao, F. The Effects of Social Media Opinion Leaders’ Recommendations on Followers’ Intention to Buy. Rev. Bus. Manag. 2018, 20, 57–73. [Google Scholar] [CrossRef]
- Unilever Unilever Reveals Influencers Can Switch People on to Sustainable Living 2023. Available online: https://www.unilever.com/news/press-and-media/press-releases/2023/unilever-reveals-influencers-can-switch-people-on-to-sustainable-living/ (accessed on 20 January 2024).
- Boatwright, B.C. Exploring Online Opinion Leadership in the Network Paradigm: An Analysis of Influential Users on Twitter Shaping Conversations around Anthem Protests by Prominent Athletes. Public Relat. Rev. 2022, 48, 102229. [Google Scholar] [CrossRef]
- Premack, D.; Woodruff, G. Does the Chimpanzee Have a Theory of Mind? Behav. Brain Sci. 1978, 1, 515–526. [Google Scholar] [CrossRef]
- Gentina, E.; Chen, R.; Yang, Z. Development of Theory of Mind on Online Social Networks: Evidence from Facebook, Twitter, Instagram, and Snapchat. J. Bus. Res. 2021, 124, 652–666. [Google Scholar] [CrossRef]
- Minton, E.A.; Cornwell, T.B.; Yuan, H. I Know What You Are Thinking: How Theory of Mind Is Employed in Product Evaluations. J. Bus. Res. 2021, 128, 405–422. [Google Scholar] [CrossRef]
- Wellman, H.M. Theory of Mind: The State of the Art. Eur. J. Dev. Psychol. 2018, 15, 728–755. [Google Scholar] [CrossRef]
- Pristl, A.; Kilian, S.; Mann, A. When Does a Social Norm Catch the Worm? Disentangling Social Normative Influences on Sustainable Consumption Behaviour. J Consum. Behav. 2021, 20, 635–654. [Google Scholar] [CrossRef]
- Guo, Y.-M.; Ng, W.-L.; Hao, F.; Zhang, C.; Liu, S.-X.; Aman, A.M. Trust in Virtual Interaction: The Role of Avatars in Sustainable Customer Relationships. Sustainability 2023, 15, 14026. [Google Scholar] [CrossRef]
- Margaça, C.; Hernández Sánchez, B.; Sánchez-García, J.C. University Students Involved in a Sustainable World: Assessing Sustainable Consumption in Spain. Int. J. Sustain. High. Educ. 2022, 23, 981–1000. [Google Scholar] [CrossRef]
- Barry, T.E.; Howard, D.J. A Review and Critique of the Hierarchy of Effects in Advertising. Int. J. Advert. 1990, 9, 121–135. [Google Scholar] [CrossRef]
- Venciute, D.; Mackeviciene, I.; Kuslys, M.; Correia, R.F. The Role of Influencer–Follower Congruence in the Relationship between Influencer Marketing and Purchase Behaviour. J. Retail. Consum. Serv. 2023, 75, 103506. [Google Scholar] [CrossRef]
- Tiwari, A.; Kumar, A.; Kant, R.; Jaiswal, D. Impact of Fashion Influencers on Consumers’ Purchase Intentions: Theory of Planned Behaviour and Mediation of Attitude. J. Fash. Mark. Manag. Int. J. 2023. [Google Scholar] [CrossRef]
- Chen, N.; Yang, Y. The Role of Influencers in Live Streaming E-Commerce: Influencer Trust, Attachment, and Consumer Purchase Intention. J. Theor. Appl. Electron. Commer. Res. 2023, 18, 1601–1618. [Google Scholar] [CrossRef]
- Goldsmith, E.B. Social Influence and Sustainable Consumption; Springer: Tallahassee, FL, USA, 2015. [Google Scholar]
- Schouten, A.P.; Janssen, L.; Verspaget, M. Celebrity vs. Influencer Endorsements in Advertising: The Role of Identification, Credibility, and Product-Endorser Fit. Int. J. Advert. 2020, 39, 258–281. [Google Scholar] [CrossRef]
- Alkan, Z.; Ulas, S. Trust in Social Media Influencers and Purchase Intention: An Empirical Analysis. Online J. Commun. Media Technol. 2023, 13, e202301. [Google Scholar] [CrossRef]
- Gomes, M.A.; Marques, S.; Dias, Á. The Impact of Digital Influencers’ Characteristics on Purchase Intention of Fashion Products. J. Glob. Fash. Mark. 2022, 13, 187–204. [Google Scholar] [CrossRef]
- Asan, K. Measuring the Impacts of Travel Influencers on Bicycle Travellers. Curr. Issues Tour. 2022, 25, 978–994. [Google Scholar] [CrossRef]
- AlFarraj, O.; Alalwan, A.A.; Obeidat, Z.M.; Baabdullah, A.; Aldmour, R.; Al-Haddad, S. Examining the Impact of Influencers’ Credibility Dimensions: Attractiveness, Trustworthiness and Expertise on the Purchase Intention in the Aesthetic Dermatology Industry. Rev. Int. Bus. Strategy 2021, 31, 355–374. [Google Scholar] [CrossRef]
- Schorn, A.; Vinzenz, F.; Wirth, W. Promoting Sustainability on Instagram: How Sponsorship Disclosures and Benefit Appeals Affect the Credibility of Sinnfluencers. Young Consum. 2022, 23, 345–361. [Google Scholar] [CrossRef]
- Janssen, L.; Schouten, A.P.; Croes, E.A.J. Influencer Advertising on Instagram: Product-Influencer Fit and Number of Followers Affect Advertising Outcomes and Influencer Evaluations via Credibility and Identification. Int. J. Advert. 2022, 41, 101–127. [Google Scholar] [CrossRef]
- Ryu, E.A.; Han, E. Social Media Influencer’s Reputation: Developing and Validating a Multidimensional Scale. Sustainability 2021, 13, 631. [Google Scholar] [CrossRef]
- Borchers, N.S.; Enke, N. “I’ve Never Seen a Client Say: ‘Tell the Influencer Not to Label This as Sponsored’”: An Exploration into Influencer Industry Ethics. Public Relat. Rev. 2022, 48, 102235. [Google Scholar] [CrossRef]
- Sokolova, K.; Kefi, H. Instagram and YouTube Bloggers Promote It, Why Should I Buy? How Credibility and Parasocial Interaction Influence Purchase Intentions. J. Retail. Consum. Serv. 2020, 53, 101742. [Google Scholar] [CrossRef]
- Žeromskaitė, L. Visos Tavo Mintys: Kaip Veikia Nuomonės Formuotojų Rinka? 2023. Available online: https://iq.lt/iq-tema/visos-tavo-mintys-kaip-veikia-nuomones-formuotoju-rinka/279886 (accessed on 12 January 2024).
- Socialiniai Tinklai—Į Pagalbą Renkantis Geriausias Prekes: Svarbūs ne tik Žymūs Nuomonės Formuotojai. 2023. Available online: https://www.delfi.lt/m360/naujausi-straipsniai/socialiniai-tinklai-i-pagalba-renkantis-geriausias-prekes-svarbus-ne-tik-zymus-nuomones-formuotojai-93771979 (accessed on 10 January 2024).
- Hair, J.F.; Balin, B.B.; Anderson, R.E. Multivariate Data Analysis; Maxwell Macmillan International Editions; Pearson: London, UK, 2010. [Google Scholar]
- Wheaton, B.; Muthen, B.; Alwin, D.F.; Summers, G. Assessing Reliability and Stability in Panel Models. Sociol. Methodol. 1977, 8, 84–136. [Google Scholar] [CrossRef]
- Byrne, B.M. Structural Equation Modeling with EQS and EQS/Windows; Sage Publications: Thousand Oaks, CA, USA, 1994. [Google Scholar]
- MacCallum, R.C.; Browne, M.W.; Sugawara, H.M. Power Analysis and Determination of Sample Size for Covariance Structure Modelling. Psychol. Methods 1996, 1, 130–149. [Google Scholar] [CrossRef]
- Nunnally, J.C. Psychometric Theory; McGraw-Hill: New York, NY, USA, 1978. [Google Scholar]
- Fornell, C.; Larcker, D.F. Evaluating Structural Equation Models with Unobservable Variables and Measurement Error. J. Mark. Res. 1981, 18, 39–50. [Google Scholar] [CrossRef]
- Podsakoff, P.M.; MacKenzie, S.B.; Lee, J.-Y.; Podsakoff, N.P. Common Method Biases in Behavioral Research: A Critical Review of the Literature and Recommended Remedies. J. Appl. Psychol. 2003, 88, 879–903. [Google Scholar] [CrossRef]
- Dhun; Dangi, H.K. Influencer Marketing: Role of Influencer Credibility and Congruence on Brand Attitude and eWOM. J. Internet Commer. 2023, 22, S28–S72. [Google Scholar] [CrossRef]
- Koles, B.; Audrezet, A.; Moulard, J.G.; Ameen, N.; McKenna, B. The Authentic Virtual Influencer: Authenticity Manifestations in the Metaverse. J. Bus. Res. 2024, 170, 114325. [Google Scholar] [CrossRef]



| Variables | N | % | |
|---|---|---|---|
| Gender | Female | 271 | 63.47 |
| Male | 154 | 36.07 | |
| Other | 2 | 0.47 | |
| Age | 18–20 | 56 | 13.11 |
| 21–40 | 274 | 64.17 | |
| 41–60 | 80 | 18.74 | |
| >60 | 17 | 3.98 | |
| Education | Primary/Secondary | 49 | 11.48 |
| Vocational training | 52 | 12.18 | |
| University | 326 | 76.35 | |
| Occupation | Student | 44 | 10.30 |
| Employee | 303 | 70.96 | |
| Unemployed | 17 | 3.98 | |
| Entrepreneur/Self-employed | 32 | 7.49 | |
| Retired | 8 | 1.87 | |
| Other | 23 | 5.39 | |
| Latent Variables with Indicators | M | SD |
|---|---|---|
| Importance (α = 0.869; AVE = 0.769; CR = 0.870) | 3.55 | 0.878 |
| IMP2. It is important that influencer is trustworthy and honest | 3.56 | 0.926 |
| IMP3. I often base buying decisions on the statements of influencer that I trust | 3.54 | 0.942 |
| Credibility (α = 0.865; AVE = 0.695; CR = 0.872) | 3.88 | 0.873 |
| CR1. I find influencer expert in his domain | 3.90 | 0.985 |
| CR2. I find influencer efficient in his job | 3.95 | 0.977 |
| CR3. I find influencer trustworthy | 3.79 | 0.989 |
| Sustainable consumption (α = 0.937; AVE = 0.537; CR = 0.938) | 4.28 | 0.661 |
| COG1. I believe wasting food and other consumables is unethical | 4.47 | 0.796 |
| COG2. I am aware that excess consumption can cause a shortage of natural resources | 4.49 | 0.815 |
| COG4. I believe that individuals should care for the future generation | 4.39 | 0.844 |
| COG5. I believe that it is our responsibility to care for the natural environment | 4.50 | 0.776 |
| COG6. I know that natural resources decreasing at an alarming rate | 4.26 | 0.910 |
| AFF1. I feel good when I can control my whims for buying unnecessary things | 4.25 | 0.889 |
| AFF2. I don’t like to waste food or beverage | 4.41 | 0.951 |
| AFF7. I feel happy to give priority to the environmental welfare | 3.93 | 0.904 |
| CON1. I intend to reduce the misuse of goods and services (e.g., I switch off the lights and the fan when I am not in the room) | 4.22 | 0.980 |
| CON3. I will avoid consumption activities that can lead to environmental pollution | 3.98 | 0.940 |
| CON5. I will keep trying not to waste my food and beverage | 4.37 | 0.882 |
| CON6. I will spend my money wisely in order to avoid wastage and excessive purchases | 4.24 | 0.865 |
| CON7. I will keep contributing to environmental welfare in all respects | 4.18 | 0.807 |
| Latent Variables | Importance | Credibility | Sustainable Consumption |
|---|---|---|---|
| Importance | 0.877 | ||
| Credibility | 0.831 | 0.834 | |
| Sustainable consumption | 0.301 | 0.444 | 0.733 |
| Relationship | Direct Effect | Indirect Effect | Total Effect |
|---|---|---|---|
| Importance → Credibility | 0.816 | 0.000 | 0.816 |
| Importance → Sustainable consumption | −0.130 | 0.435 | 0.305 |
| Credibility → Sustainable consumption | 0.534 | 0.000 | 0.534 |
Disclaimer/Publisher’s Note: The statements, opinions and data contained in all publications are solely those of the individual author(s) and contributor(s) and not of MDPI and/or the editor(s). MDPI and/or the editor(s) disclaim responsibility for any injury to people or property resulting from any ideas, methods, instructions or products referred to in the content. |
© 2024 by the author. Licensee MDPI, Basel, Switzerland. This article is an open access article distributed under the terms and conditions of the Creative Commons Attribution (CC BY) license (https://creativecommons.org/licenses/by/4.0/).
Share and Cite
Vilkaite-Vaitone, N. From Likes to Sustainability: How Social Media Influencers Are Changing the Way We Consume. Sustainability 2024, 16, 1393. https://doi.org/10.3390/su16041393
Vilkaite-Vaitone N. From Likes to Sustainability: How Social Media Influencers Are Changing the Way We Consume. Sustainability. 2024; 16(4):1393. https://doi.org/10.3390/su16041393
Chicago/Turabian StyleVilkaite-Vaitone, Neringa. 2024. "From Likes to Sustainability: How Social Media Influencers Are Changing the Way We Consume" Sustainability 16, no. 4: 1393. https://doi.org/10.3390/su16041393
APA StyleVilkaite-Vaitone, N. (2024). From Likes to Sustainability: How Social Media Influencers Are Changing the Way We Consume. Sustainability, 16(4), 1393. https://doi.org/10.3390/su16041393

