Abstract
Households are among the greatest contributors to food waste generation, particularly in fresh fruit and vegetables. From a policy perspective, reductions in household food waste are generally perceived to generate positive outcomes; however, the economic impacts are transmitted throughout the food value chain. In this paper, an Equilibrium Displacement Model (EDM) of the Australian apple industry is used to demonstrate the potential changes in economic welfare among apple industry participants from a reduction in household demand for food waste. Overall, there is an industry loss of economic surplus with apple growers, wholesalers, processors, and retailers who are adversely impacted. Domestic consumers potentially gain from increased food security at lower prices; however, the direction and magnitude of the change in consumer welfare are ambiguous and dependent on the treatment of consumer surplus on food waste in economic surplus calculations. This ambiguity likely has implications for current policies to combat food waste. The distributional impacts of changes in economic welfare among industry stakeholders emphasise the need for a collaborative approach to the food waste problem.
1. Introduction
The issue of food waste continues to receive attention, particularly with increasing awareness of food system sustainability and persistent global food security concerns. The prevalence of moderate or severe food insecurity (as measured by the Food Insecurity Experience Scale) has been steadily increasing since 2014, and by 2021, almost one-third of the global population did not have access to adequate food [1]. The major drivers of increasing food insecurity in more recent years have been the COVID-19 pandemic, armed conflicts, climate variability and extremes, and economic downturns [1]. At the time of writing, global food price inflation was at record highs, which is exacerbating food insecurity, particularly in low or middle income countries [2]; however, the incidence of food insecurity is also growing in developed countries [3]. Reducing food waste (and loss) is considered to be among the leading strategies in improving food security, and also targets improving the efficiency of resource use and developing long-term sustainable food systems [4,5,6].
The behavioral motives for food wastage are complex [7] and can result from political, economic, geographic, and socio–demographic drivers, as well as personal preferences, attitudes, and values [8]. Reducing household food waste is an important policy objective [9]. Household consumption, particularly in the developed world, is among the greatest contributors to food waste generation. Its drivers are well-documented and include food spoilage due to, among other reasons, over-purchasing, improper storage and partial use of ingredients, over-preparation of meals, misunderstanding of use by and expiration dates, and impulse purchases.
Reductions in food waste are generally perceived to generate positive outcomes. However, notwithstanding their initial intuitive appeal, they are likely to have impacts throughout the food value chain, and the overall welfare effect is indeterminate a priori. It is possible that waste reduction efforts could harm producers if the overall demand for food is reduced [10]. Much of the literature on the impacts of reducing food waste (and loss) has concentrated on waste and loss in the context of resource use or negative external impacts that could have been avoided (e.g., emissions). As pointed out by Rutten, although they provide insights into the magnitude of the problem, such studies do not consider interactions between demand and supply and the economic effects on actors and sectors in the food system and the wider economies [11]. Landry and Smith maintain that despite the significant economic impacts of food waste, the potential for intervention through economic initiatives, specifically at the household level, is largely unknown [12], and so too is any justification for government intervention on the basis of quantified market failure [10].
The dearth of applied studies is likely attributable to a lack of reliable data and inconsistencies in the definitions of food/loss waste and how it is measured. Existing food waste definitions certainly lack coherence [8]. A few examples among the myriad of food waste definitions include the following: food waste is a subset of food loss that goes uneaten due to human action/inaction [13]; all food that is not consumed but was intended to be [14]; or simply surplus food that goes unutilised [15]. Further definitional discrepancies focus on the inclusion of edible/inedible products, avoidable/unavoidable loss/waste categorisations, and the inclusion/exclusion of alternative end-use destinations other than landfills, such as livestock feed or biofuels [16,17]. Most definitional frameworks do, however, identify food waste separately from food loss and categorise food waste as occurring in the latter stages of the chain [18].
Measurements of food waste have the potential to vary significantly depending on definitional parameters, and few identify or include the economic implications of food waste. Rutten presented a theoretical framework based on standard economic principles of supply and demand to demonstrate the economic impacts of household food waste reduction [11], as shown in Figure 1.
Figure 1.
Economic impacts of reducing food waste demand.
In this intuitive analysis, the supply chain is folded into a single upward-sloping supply curve S1 for ease of exposition. The demand curve D1 represents total household consumption, which includes food waste given by quantity Q0. The socially optimal demand curve is represented by D2. Given the original price of P0, Q2 at point B represents food consumed with zero food waste. Alternatively, consumption including waste as shown by point C represents less value to the consumer.
Elimination of food waste (illustrated as D1 shifting leftwards to coincide with D2) would result in a lower price P1 and a lower quantity Q1 as indicated by point D. The welfare outcome for producers is negative, as less is sold at a lower price. This is an unambiguous result. The change in producer surplus is P1DE − P0AE = −P1 DAP0.
The standard measurement of the change in consumer surplus is P1DF − P0AG = P1DBP0 − BAGF, which is also negative. Rutten, however, argues that because the demand curve D1 includes waste, consumers only receive a surplus of P0BF when consuming Q0 at a price P0, as surplus BAGF is lost due to wastage [11]. Therefore, the change in consumer surplus from food waste avoidance is actually positive and is equal to P1DBP0. Hence, the overall welfare change is P1DBP0 – P1DAP0, which is negative and corresponds to the red-shaded area of ABD. However, as Rutten notes, the overall welfare change depends on consumers’ preferences regarding the saved expenditure. Some may be spent on food as well as on the consumption of other products [11].
The contentious question we raise is thus: should the economic surplus on waste, area BAGF, be included as lost consumer surplus? If the answer is yes, then the overall welfare loss in Figure 1 is much larger, as shown by area FDAG. There are a number of arguments that lend support to this affirmative viewpoint. Lusk and Ellison contend that consumers could potentially eat more food as a waste prevention measure, which may leave demand relatively unchanged [10]. One might also argue that as consumers are willing to purchase Q0 at price P0, there is a level of utility gained by consumers in maintaining a level of demand for food waste associated with food security and management. Lusk and Ellison use COVID-19 as an example where the surplus household supply of food is of great value to consumers during demand spikes [10]. Likewise, Landry and Smith reason that there exists a household level of demand for food waste as part of household inventory management to deal with risk and uncertainty [12]. Examples include “difficulties in forecasting household meal demand over the planning period (e.g., shopping for ingredients today in anticipation of household preferences in the near future), uncertainty in the availability of household labor time or other ingredients necessary for meal production, mistakes in meal production or food storage, or other sources of uncertainty or difficulties in managing and processing food stocks”. The demand for household food waste on the premise of inventory management is therefore not dissimilar to safety inventory management undertaken by firms to mitigate the risks of fluctuations in demand and potential product shortages that lead to stockouts [19]. Hence the use of safety inventory can conceivably be viewed as a risk management strategy employed by consumers as well as firms.
The key aims of this paper are to estimate the overall and distributional economic impacts on value chain participants from a reduction in household food waste. The significant contribution of this study is to demonstrate that industry economic welfare outcomes differ markedly depending on the interpretation and calculation of economic surplus on household food waste.
The Australian apple industry was chosen for demonstration purposes as fruits are among the foods with the highest rates of waste [18] and apples are one of the largest fruit industries in Australia [20]. The definition of food waste herein follows Aragie et al. and is the removal of edible food from the retail, food service, and consumer stages of the value chain [21].
The remainder of this paper is organised as follows. The approach used to model the economic impacts of a reduction in household waste is described in Section 2. The results and their interpretations are presented in Section 3. Discussion of the results in the context of policy implications and areas for future research are provided in Section 4.
2. Materials and Methods
2.1. Modelling Household Waste Reduction in the Australian Apple Industry
Equilibrium Displacement Models (EDMs) are commonly used for policy evaluation to quantify the economic impacts across multiple markets that result from exogenous economic shocks [22]. They have often been used to estimate the economic impacts of new technologies, promotions, and policy changes across a broad range of areas and industries [23,24,25,26]. EDMs are based on a comparative static approach that uses linear approximation of changes in market prices and quantities to calculate changes in producer surplus, consumer surplus, and total surplus as measures of changes in economic welfare, resulting from displacements away from original market equilibriums. These displacements, or exogenous shocks, are modelled as shifts in demand or supply in the market under consideration. A convenient advantage of EDMs is that the framework readily allows for horizontal and vertical industry disaggregation, which permits the calculation of surplus changes to various supply chain stages. Hence, this type of model is ideally suited to the objectives of this study. Another advantage of EDMs is that they are parsimonious in terms of data, requiring only base equilibrium data reflecting a “representative” time period and market parameter values that represent the responsiveness of producers and consumers to market price changes.
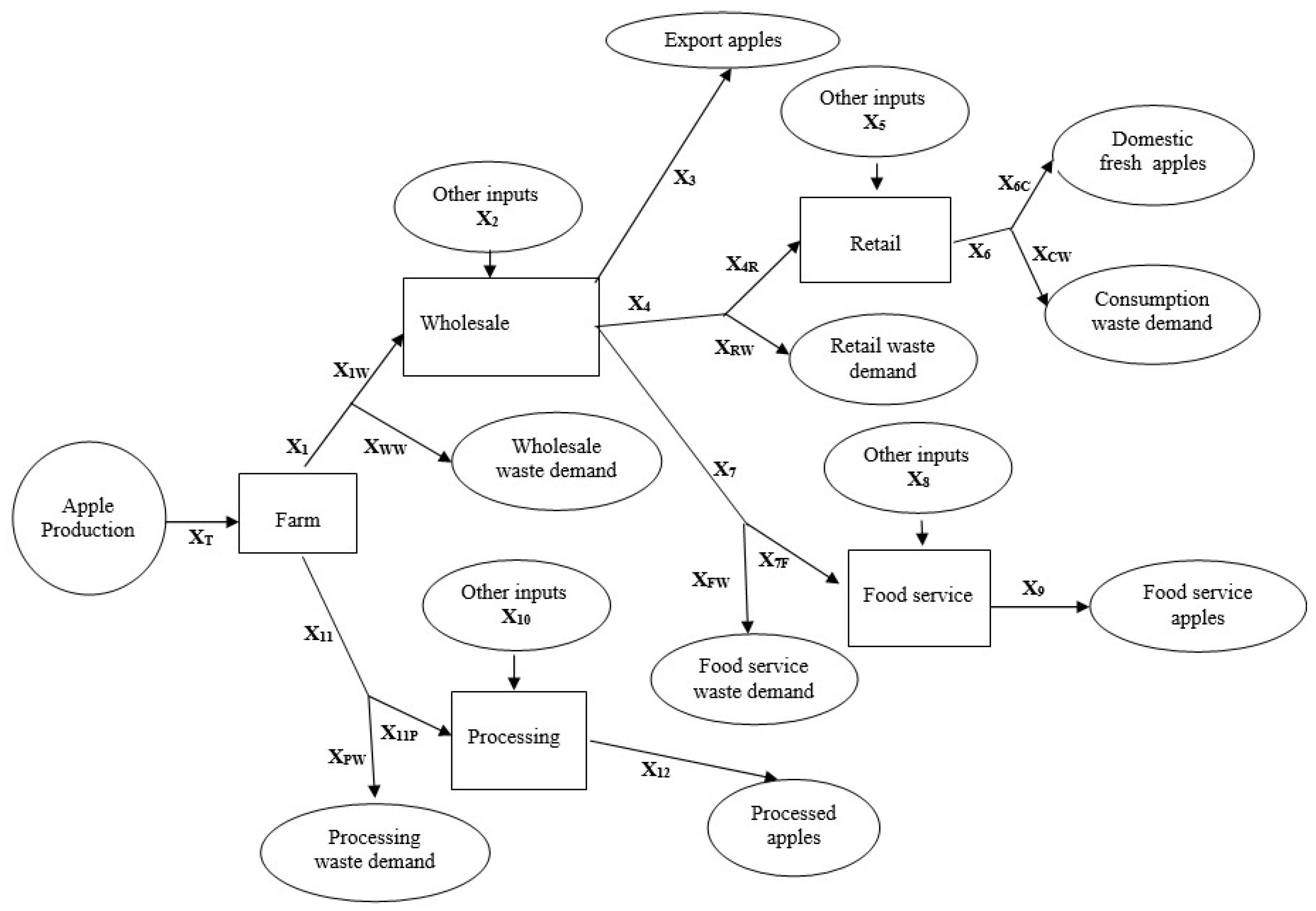
The structure of an EDM of the Australian apple value chain is depicted in Figure 2. The variables of the model are defined in Table 1. Vertically, the industry is disaggregated into industry sectors (represented by the rectangles). Horizontally, the farm (orchard) supply of apples is divided into fresh and processed supply, with processed apples accounting for approximately 30 percent of domestic production [27]. Processed apple supply in Australia is mainly lower-grade apples that fail to meet fresh apple specifications. The majority of fresh apples are distributed through the retail sector and the remainder are directed into food service [28]. Australian apple exports are relatively small compared to the rest of the domestic volume [27]. Household consumption is split into consumption demand and the demand for food waste, that is, household waste of edible apples.
Figure 2.
Australian apple industry.
Table 1.
Definitions of EDM variables.
In Figure 2, each rectangle represents a production function and each arrowed line represents the supply and demand for a product, with the non-arrowed end indicating the supply of the product and the arrowed end indicating the demand for the product. The supply and demand schedules, where an exogenous shift may occur, are represented by ovals.
2.2. The Structural Model
The structural EDM equations are based on the assumptions of sector profit maximisation, constant returns to scale, and separability in inputs and outputs for multiple-output production functions. The separability assumption ensures the existence of scaler output and input indexes [23,29]. The following general functional form equations specify the relationships depicted in Figure 2.
Product transformation functions
The industry sector product transformation functions in Equations (1)–(5) specify that inputs equal outputs.
Total cost functions
Equations (6)–(10) are the corresponding cost functions for each of the industry sectors, where represents the total production cost of output and is each unit cost function .
Multi-output revenue functions
Equations (11) and (12) are multi-output revenue functions, where is the total revenue generated from input level and denotes the unit revenue function where .
Supply functions
In Equations (13)–(17), the TX supply shifters are used to represent exogenous changes such as new technologies in the individual sectors.
Destination functions
Equations (18)–(22) specify that the quantities of apples, both used and wasted, at each stage equals the total quantity of apples purchased by that sector.
Output constrained input demand functions
Equations (23)–(30) are derived from the sector cost functions (Equations (6)–(10)), where are partial derivatives of the unit cost function.
Input constrained output supply functions
Equations (31)–(35) are derived from the sector revenue functions (Equations (11)–(12)), where are partial derivatives of the revenue function.
Equilibrium functions
Equations (36) and (38) stipulate that input quantities equal aggregated output quantities. Equations (37) and (39)–(42) guarantee that unit costs per unit of aggregated outputs is equal to the unit revenue received per unit of inputs.
Demand functions
Equations (43)–(51) are the demand and waste demand functions for the respective sectors. The NXi terms are exogenous shifters of demand.
2.3. Market Parameters
Medium to long run (three to five years) values were specified for the market elasticities in the EDM corresponding to a timeframe that allows adequate time for market adjustments in response to exogenous shocks. Empirical estimates of elasticity values that are specific to the Australian apple industry are few, and those that do exist are dated. Hence, the parameter values in Table 2 were specified on considered judgement of available estimates and advice from industry participants. Discrete sensitivity analyses were undertaken to test the robustness of results to changes in the values of key parameters in the EDM. Details of these are available from the authors on request.
Table 2.
Specified EDM elasticities.
2.4. Prices and Quantities
Base equilibrium prices, quantities, input cost shares, and output revenue shares in the EDM are listed in Table 3. Base equilibrium market prices and quantities were calculated as annual averages of 2016 to 2018 data [27,30] and were verified through industry consultation.
Table 3.
Base equilibrium prices, quantities, cost shares, and revenue shares.
The volumes of waste at different stages of the value chain were calculated from various sources. Food waste at the retail level was calculated as the difference between the quantity of fresh apples supplied to Australian retail [27] and the quantity of apples purchased by Australian retail consumers [30]. In the absence of more recent data, an estimated 28% of household food waste was applied to household purchases of apples [18]. Almost all Australian household food waste goes to landfills [31].
3. Results
A reduction in household apple waste is modelled in the EDM as a one percent downward vertical shift of the consumption waste demand curve . Demand-side strategies to reduce waste include economic incentives, regulatory instruments, and educational campaigns. Diagrammatic representations of the resulting market demand and supply curve shifts are illustrated in Figure 3. In each diagram price is shown on the vertical axis and quantity is shown on the horizontal axis. The arrows indicate the directional curve shifts and the price and quantity impacts. Note that the costs involved in alternative strategies to bring about a reduction in household food waste are not considered in this analysis.
Figure 3.
Market demand and supply shifts.
Reducing apple waste in consumption (XCW) results in a lower price of apples (PX6) and an increase in the quantity of apples consumed by households (X6C). This is consistent with Rutten’s theoretical exposition of a positive outcome for consumers [11]. The quantity of apple waste reduction in this example outweighs the increase in household consumption; hence, there is an overall reduction in demand by domestic consumers for fresh apples from retail outlets (X6). The reduced demand for apples flows back through the chain with lower demand by retailers from wholesalers (X4) and reduced demand by wholesalers from apple producers (X1). There are small redirections of apples into the export and food service sectors, as well as into retail waste and food service sector waste.
The reduction in household waste results in an overall industry economic surplus loss of AUD 1.35 million (Figure 4), with roughly 50% of this loss suffered by apple producers. Other stages adversely impacted are processors, wholesalers, and retailers. Domestic fresh apple consumers benefit from increased consumption of fresh apples (AUD 50 million), which corresponds to area in Figure 1. However, there is an AUD 1.16 million surplus loss associated with reduced demand for household waste that may represent the loss in value of consumer inventory management. The net consumer surplus loss in this case is AUD 0.66 million ( in Figure 1). Following Rutten’s line of reasoning that consumers only receive surplus on actual consumption (thereby ignoring consumer surplus associated with food waste), the change in consumer surplus is positive and the overall industry loss is much smaller at just under AUD 0.20 million (equivalent to area ABD in Figure 1) [11]. While it is clear that a downward shift in demand would significantly reduce the welfare of apple producers, the overall effects on consumer welfare are ambiguous. Hence, the magnitude of the total change in economic welfare is also uncertain. The size of the total change in welfare, as modelled in the EDM, is also dependent on the size of the market in which the exogenous shift occurs. A one percent shift of the consumption waste demand curve in a market with a high monetary value will result in larger economic surplus changes than in a lower monetary value market.
Figure 4.
Economic surplus changes (AUD millions).
4. Discussion
While the notion of eliminating household consumption waste is appealing, some food waste is unavoidable. As argued by Landry and Smith, household demand for food waste is a part of consumers’ inventory management strategies [12]. Also, food waste prevention initiatives may not always appeal to consumers [32]. Having reliable estimates of the proportions of household food waste that are avoidable and unavoidable would enable a greater understanding of the economic impacts of reductions in household food waste. Schanes et al. suggest that greater research into understanding households’ daily routines and practices that contribute to food waste is required to gain insights into why food is wasted [33]. Recent studies have expanded work in this area. For example, Hermanussen et al. estimated that in German households, 49% of food waste is avoidable, with key causes determined to be eating habits, shopping behavior, and retail promotions [34]. Paroissien et al., in a study of the French population, found that the opportunity cost of time increases the frequency of food waste by households [35]. Age, household size, and numerous psychological factors, among a myriad of other influences, have also been linked to household food waste [36]. Focusing interventions on those consumer segments with higher propensities to waste food may assist with preventative measures [37].
However, as demonstrated in this study, the economic impacts of a reduction in household food waste are distributed among industry stakeholders. This emphasises the need for a collaborative approach to the food waste problem. Schanes et al. advocate that a holistic and collaborative supply chain approach is warranted to address food waste rather than individualised sets of interventions [33]. They argue, for example, that household food waste may be triggered by upstream actions such as confusing date labels, packaging sizes, or sales strategies that fall outside the scope of individual action. As food waste is a complex issue, it necessitates a multifaceted set of solutions, including those that aim to address societal and environmental outcomes. Therefore, policy interventions should be designed with this in mind and should encompass, where possible, coordinated approaches among supply chain stakeholders. An understanding of the potential welfare impacts on industry participants from interventions to address food waste and loss at various stages of the food value chain is just one component in that set of solutions. EDMs are useful tools in that regard as long as the estimations of changes in economic welfare are consistently measured.
The results in this paper have shown that consideration needs to be given to the potential overall and distributional economic impacts of waste reduction strategies to assist with policy formation. The application of an EDM to model a reduction in Australian household apple waste demonstrated that (i) apple growers, in particular, are adversely impacted by household-level food waste reductions, (ii) the economic impacts are distributed throughout the value chain, and (iii) industry economic welfare outcomes vary immensely depending on how economic surplus on food waste is interpreted. The ambiguity over correctly accounting for consumer surplus calculations, as shown in this analysis, and not knowing the true proportion of avoidable household food waste add other layers of difficulty in obtaining consistent measurements of food waste.
Finally, the magnitudes of the changes in economic welfare presented in this paper are conditional on the values specified for prices, quantities, and parameters in the EDM. Empirical estimates for elasticity values that are representative of industry interactions are scarce. Obtaining up-to-date empirical estimates of key parameter values is essential for future work in this area if reliable appraisals of changes in economic welfare among industry participants are to be used to inform food waste policy.
Author Contributions
Conceptualisation, S.R. and S.M.; methodology, S.R. and S.M.; software, S.R. and S.M.; writing—original draft preparation, S.R. and S.M.; writing—review and editing, S.R., S.M. and D.B. All authors have read and agreed to the published version of the manuscript.
Funding
This research received no external funding.
Institutional Review Board Statement
Not relevant for this study.
Informed Consent Statement
Not applicable.
Data Availability Statement
Data are available upon request.
Conflicts of Interest
The authors declare no conflicts of interest.
References
- FAO; IFAD; UNICEF; WFP; WHO. The State of Food Security and Nutrition in the World 2021. Transforming Food Systems for Food Security, Improved Nutrition and Affordable Healthy Diets for All; FAO: Rome, Italy, 2021. [Google Scholar] [CrossRef]
- World Bank. Food Security Update. 2022. Available online: https://www.worldbank.org/en/topic/agriculture/brief/food-security-update (accessed on 16 August 2022).
- Lai, M.; Rangan, A.; Grech, A. Enablers and barriers of harnessing food waste to address food insecurity: A scoping review. Nutr. Rev. 2022, 80, 1836–1855. [Google Scholar] [CrossRef]
- Shafiee-Jood, M.; Cai, X. Reducing Food Loss and Waste to Enhance Food Security and Environmental Sustainability. Environ. Sci. Technol. 2016, 50, 8432–8443. [Google Scholar] [CrossRef]
- Koester, U. Food Loss and Waste as an Economic and Policy Problem. Intereconomics 2014, 49, 348–354. [Google Scholar] [CrossRef]
- Lipinski, B.; Hanson, C.; Lomax, J.; Kitinoja, L.; Waite, R.; Searchinger, T. Reducing Food Loss and Waste, Instalment 2 of Creating a Sustainable Food Future; World Resources Institute: Washington, DC, USA, 2013; Available online: https://www.wri.org/research/reducing-food-loss-and-waste (accessed on 26 August 2022).
- Quested, T.E.; Marsh, E.; Stunell, D.; Parry, A.D. Spaghetti soup: The complex world of food waste behaviours. Resour. Conserv. Recycl. 2013, 79, 43–51. [Google Scholar] [CrossRef]
- Thyberg, K.L.; Tonjes, D.J. Drivers of food waste and their implications for sustainable policy development. Resour. Conserv. Recycl. 2016, 106, 110–123. [Google Scholar] [CrossRef]
- Hamilton, S.F.; Richards, T.J. Food Policy and Household Waste. Am. J. Agric. Econ. 2019, 101, 600–614. [Google Scholar] [CrossRef]
- Lusk, J.L.; Ellison, B. Economics of Household Food Waste. Can. J. Agric. Econ. 2020, 68, 379–386. [Google Scholar] [CrossRef]
- Rutten, M.M. What economic theory tells us about the impacts of reducing food losses and/or waste: Implications for research, policy and practice. Agric. Food Secur. 2013, 2, 13. [Google Scholar] [CrossRef]
- Landry, C.E.; Smith, T.A. Demand for Household Food Waste. Appl. Econ. Perspect. Policy 2019, 41, 20–36. [Google Scholar] [CrossRef]
- Bloom, J. American Wasteland: How AMERICA Throws away Nearly Half of Its Food (and What We Can Do about It), 1st ed.; Da Capo Press: Cambridge, MA, USA, 2010. [Google Scholar]
- FAO. Food Loss Prevention in Perishable Crops; FAO Agricultural Services Bulletin No.43; FAO: Rome, Italy, 1981; Available online: https://www.fao.org/3/s8620e/S8620E00.htm (accessed on 16 August 2022).
- Garrone, P.; Melacini, M.; Perego, A. Opening the black box of food waste reduction. Food Policy 2014, 46, 129–139. [Google Scholar] [CrossRef]
- Bellemare, M.F.; Akir, M.C.; Peterson, H.H.; Novak, L.; Rudi, J. On the Measurement of Food Waste. Am. J. Agric. Econ. 2017, 99, 1148–1158. [Google Scholar] [CrossRef]
- Berretta, C.; Stoessel, F.; Baier, U.; Hellweg, S. Quantifying food losses and the potential for reduction in Switzerland. Waste Manag. 2013, 33, 764–773. [Google Scholar] [CrossRef] [PubMed]
- Gustavsson, J.; Cederberg, C.; Sonesson, U.; van Otterdijk, R.; Meybeck, A. Global Food Losses and Food Waste: Extent, Causes and Prevention; FAO: Rome, Italy, 2011; Available online: https://www.fao.org/3/i2697e/i2697e.pdf (accessed on 18 August 2022).
- Chopra, S.; Meindl, P. Supply Chain Management: Strategy, Planning and Operation, 6th ed.; Pearson Education: London, UK, 2016. [Google Scholar]
- Australian Bureau of Statistics. Value of Agricultural Commodities Produced, Australia, 2016–2017. Available online: http://www.abs.gov.au/AUSSTATS/abs@.nsf/DetailsPage/7503.02016-17?OpenDocument (accessed on 12 July 2022).
- Aragie, E.; Balié, J.; Morales-Opazo, C. Does reducing food losses and wastes in sub-Saharan Africa make economic sense? Waste Manag. Res. 2018, 36, 483–494. [Google Scholar] [CrossRef] [PubMed]
- Brester, G.W.; Atwood, J.A. Equilibrium Displacement Models: Theory, Applications & Policy Analysis; University of Minnesota Libraries Publishing: Minneapolis, MN, USA, 2023; Available online: https://conservancy.umn.edu/handle/11299/254927 (accessed on 30 October 2023).
- Zhao, X.; Mullen, J.D.; Griffith, G.R.; Griffiths, W.E.; Piggott, R.R. An Equilibrium Displacement Model of the Australian Beef Industry; Economics Research Report No. 4; NSW Agriculture: Orange, Australia, 2001. [Google Scholar]
- Hill, D.; Piggott, R.R.; Griffith, G.R. Profitability of incremental generic promotion expenditure of Australian dairy products. Agric. Econ. 2001, 26, 253–266. [Google Scholar] [CrossRef]
- Mounter, S.W.; Griffith, G.R.; Piggott, R.R.; Fleming, E.M.; Zhao, X. An Equilibrium Displacement Model of the Australian Sheep and Wool Industries; Economic Research Report No. 38; NSW Department of Primary Industries: Armidale, Australia, 2008. [Google Scholar]
- Li, K.; Kingwell, R.; Griffith, G.; Malcolm, B. Measuring the Returns to Investment in RD&E in the WA Grains Industry Using Equilibrium Displacement Modelling. Australas. Agribus. Rev. 2019, 27, 65–106. Available online: https://blog.une.edu.au/australasian-agribusiness-review/category/2019-volume-27/ (accessed on 30 May 2023).
- Hort Innovation. Australian Horticulture Statistics Handbook, Fruit, 2017/18; Horticulture Innovation Australia Limited: Sydney, Australia, 2019; Available online: https://www.horticulture.com.au/globalassets/hort-innovation/resource-assets/ah15001-australian-horticulture-statistics-handbook-fruit-.pdf (accessed on 17 April 2021).
- Spencer, S.; Kneebone, M. FOODmap: An Analysis of the Australian Food Supply Chain; Department of Agriculture, Fisheries and Forestry: Canberra, Australia, 2012. Available online: http://www.agriculture.gov.au/SiteCollectionDocuments/ag-food/food/national-food-plan/submissions-received/foodmap-an-analysis-of-the-australian-food-supply-chain-30-july.pdf (accessed on 16 April 2021).
- Chambers, R.G. Applied Production Analysis: A Dual Approach; Cambridge University Press: Cambridge, UK, 1998. [Google Scholar]
- Harvest to Home 2019. Apples Report; Horticulture Innovation Australia Limited: Sydney, Australia, 2019; Available online: https://www.harvesttohome.net.au/fruitmushroomnuts (accessed on 17 April 2021).
- ARCADIS Design & Consultancy 2019. National Food Waste Baseline: Final Assessment Report; Australian Government, Department of Climate Change, Energy, the Environment and Water: Canberra, Australia, 2019. Available online: https://www.dcceew.gov.au/sites/default/files/env/pages/25e36a8c-3a9c-487c-a9cb-66ec15ba61d0/files/national-food-waste-baseline-final-assessment.pdf (accessed on 14 April 2021).
- Buzby, J.C.; Hyman, J.J.; Stewart, H.; Wells, H.F. The value of retail- and consumer level fruit and vegetable losses in the United States. J. Consum. Aff. 2011, 45, 492–515. [Google Scholar] [CrossRef]
- Schanes, K.; Dobernig, K.; Gözet, B. Food waste matters—A systematic review of household food waste practices and their policy implications. J. Clean. Prod. 2018, 182, 978–991. [Google Scholar] [CrossRef]
- Hermanussen, H.; Loy, J.-P.; Egamberdiev, B. Determinants of Food Waste from Household Food Consumption: A Case Study from Field Survey in Germany. Int. J. Environ. Res. Public Health 2022, 19, 14253. [Google Scholar] [CrossRef]
- Paroissien, E.; Beatty, T.K.M.; Nebout, A. Household food waste and the opportunity cost of time. Ecol. Econ. 2024, 216, 108012. [Google Scholar] [CrossRef]
- Gimenez, A.; Ares, G.; Jaeger, S.R. Exploration of individual factors influencing self-reported household food waste in Australia. J. Sens. Stud. 2023, 8, 1–14. [Google Scholar] [CrossRef]
- Vittuari, M.; Herrero, L.G.; Masotti, M.; Iori, E.; Caldeira, C.; Qian, Z.; Bruns, H.; van Herpen, E.; Gudrun Obersteiner, G.; Kaptan, G.; et al. How to reduce consumer food waste at household level: A literature review on drivers and levers for behavioural change. Sustain. Prod. Consum. 2023, 38, 104–114. [Google Scholar] [CrossRef]
Disclaimer/Publisher’s Note: The statements, opinions and data contained in all publications are solely those of the individual author(s) and contributor(s) and not of MDPI and/or the editor(s). MDPI and/or the editor(s) disclaim responsibility for any injury to people or property resulting from any ideas, methods, instructions or products referred to in the content. |
© 2024 by the authors. Licensee MDPI, Basel, Switzerland. This article is an open access article distributed under the terms and conditions of the Creative Commons Attribution (CC BY) license (https://creativecommons.org/licenses/by/4.0/).



