Tides of Change for a Sustainable Blue Economy: A Systematic Literature Review of Innovation in Maritime Activities
Abstract
1. Introduction
2. Materials and Methods
3. Results
3.1. Defining the Blue Economy
Key Sectors and Activities in the Blue Economy
- Living Resources: This encompasses fish, crustaceans, and mollusks, with a significant emphasis on fisheries and aquaculture. Technological innovations, in areas such as sustainable aquaculture practices, are helping meet the growing global demand for seafood while preserving marine biodiversity [29].
- Non-living Resources: This includes offshore oil, natural gas, and minerals such as gravel and sand. Innovations in cleaner extraction methods are critical for reducing the environmental impact of resource extraction.
- Shipbuilding and Repair: The shipbuilding industry is embracing innovations aimed at reducing environmental footprints, such as the development of greener fuels and technologies that improve energy efficiency in vessels.
- Maritime Transport: Maritime transport is crucial for moving goods globally, and innovations in fuel efficiency and emissions reductions are essential to ensure that this sector grows sustainably.
- Coastal and Oceanic Tourism: Tourism remains a vital economic resource, but it is necessary to strike a balance between the economic benefits and environmental conservation. Innovative eco-tourism models are emerging as a solution to this challenge.
- Ecosystem Services: These include carbon sequestration, coastal protection, and biodiversity conservation. Digital tools and remote sensing technologies are enhancing the ability to manage and protect these critical services [24].
- Renewable Energy: Offshore renewable energy, including wind and wave energy, is one of the most promising sectors for innovation within the Blue Economy. The development of renewable energy sources is central to reducing reliance on fossil fuels and promoting sustainable growth.
3.2. Sustainability
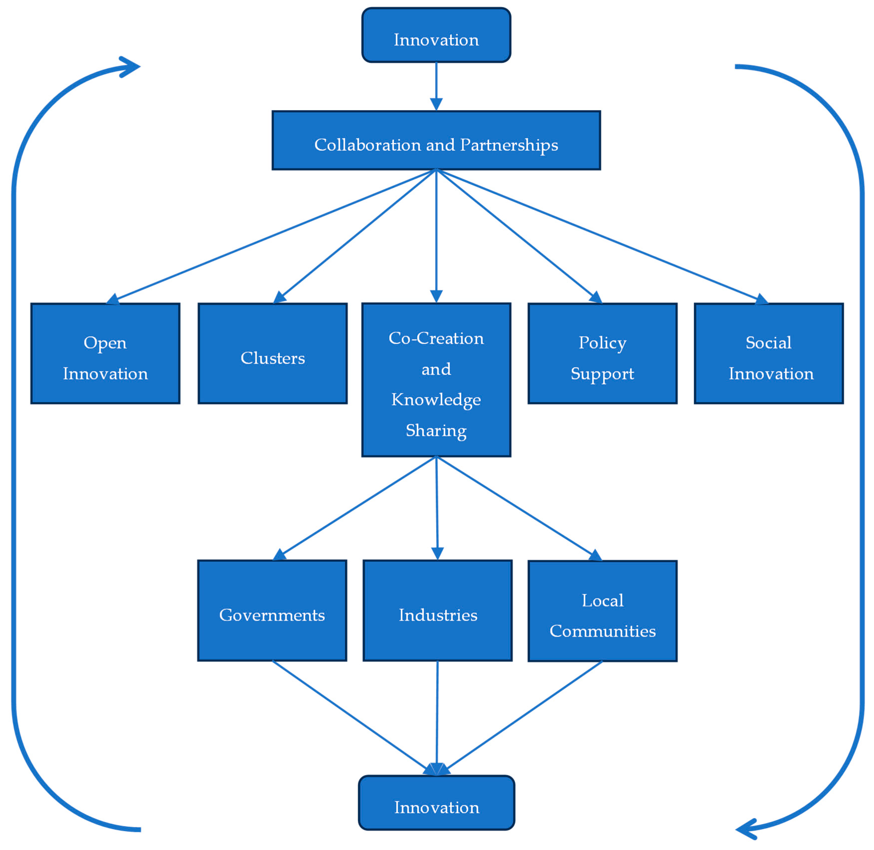
3.3. The Role of Innovation
4. Discussion
4.1. Key Elements for a Sustainable Blue Economy
4.1.1. Engage Stakeholders in Decision-Making
4.1.2. Infrastructures
4.1.3. Funding
4.1.4. Environmental Data
4.1.5. Maritime Spatial Planning (MSP)
4.1.6. Development of Coastal Economic and Technological Strategies
Ecosystem-Based Approaches
Smart Specialization Strategy
4.1.7. Mechanisms for Ecological Compensation and Regulation
Compensation Mechanisms
Ecological Taxation System
Other Mechanisms
4.1.8. Clusters
4.1.9. Circular Economy
4.2. Regional Perspectives on the Development of the Blue Economy
4.2.1. Asia: Rapid Expansion Amidst Environmental Concerns
4.2.2. Europe: Innovation and Integration for Sustainability
4.2.3. North America: Balancing Economic Potential and Environmental Sustainability
4.3. Identified Gaps in the Literature
4.3.1. Stakeholder Engagement
4.3.2. Sustainable Infrastructure
4.3.3. Innovative Financial Mechanisms
4.3.4. Environmental Data Utilization
4.3.5. Maritime Spatial Planning (MSP)
4.3.6. Coastal Economic and Technological Strategies
4.3.7. Ecosystem-Based Approaches
4.3.8. Compensation and Regulation Mechanisms
4.3.9. Maritime Clusters
4.3.10. Circular Economy
4.3.11. Literature Distribution Analysis
4.4. Long-Term Impacts and Future Directions
4.5. Policy and Governance Implications
4.5.1. International Policy Frameworks
4.5.2. National and Regional Policy Implementation
4.5.3. The Role of Public–Private Partnerships
4.5.4. Regulation and Compliance
4.5.5. Capacity Building and Knowledge Transfer
5. Conclusions
Author Contributions
Funding
Conflicts of Interest
References
- Proczek, M.; Garbarczyk, M. EU Involvement in the Financing of the Blue Economy. Stud. Eur. Stud. Eur. Aff. 2023, 27, 149–161. [Google Scholar] [CrossRef]
- Mdlalose, M. Seaside Community Industrial Hubs. Int. J. Soc. Ecol. Sustain. Dev. 2022, 13, 1–20. [Google Scholar] [CrossRef]
- Chen, S.; De Bruyne, C.; Bollempalli, M. Blue Economy: Community Case Studies Addressing the Poverty–Environment Nexus in Ocean and Coastal Management. Sustainability 2020, 12, 4654. [Google Scholar] [CrossRef]
- Li, B.; Tian, C.; Shi, Z.; Han, Z. Evolution and Differentiation of High-Quality Development of Marine Economy: A Case Study from China. Complexity 2020, 2020, 5624961. [Google Scholar] [CrossRef]
- Upadhyay, D.K.; Mishra, M. Blue economy: Emerging global trends and India’s multilateral cooperation. Marit. Aff. J. Natl. Marit. Found. India 2020, 16, 30–45. [Google Scholar] [CrossRef]
- Banikoi, H.; Schlüter, A.; Manlosa, A.O. Understanding transformations in the marine coastal realm: The explanatory potential of theories of institutional change. Mar. Policy 2023, 155, 105791. [Google Scholar] [CrossRef]
- Penca, J. Blue economy in the euro-mediterranean: Implications of the policy paradigm. Int. J. Euro-Mediterr. Stud. 2019, 12, 69–92. [Google Scholar]
- Dziura, B.; Cernota, M. Blue economy: The new model for sustainable development. Actual Probl. Econ. 2015, 169, 34–38. [Google Scholar]
- Soma, K.; van den Burg, S.W.K.; Hoefnagel, E.W.J.; Stuiver, M.; van der Heide, C.M. Social innovation—A future pathway for Blue growth? Mar. Policy 2018, 87, 363–370. [Google Scholar] [CrossRef]
- World Bank; United Nations Department of Economic and Social Affairs. The Potential of the Blue Economy: Increasing Long-Term Benefits of the Sustainable Use of Marine Resources for Small Island Developing States and Coastal Least Developed Countries; World Bank: Washington, DC, USA, 2017. [Google Scholar] [CrossRef]
- Martínez-Vázquez, R.M.; Milán-García, J.; Manso, J.R.P.; De Pablo Valenciano, J. Impact of blue economy sectors using causality, correlation and panel data models. Front. Mar. Sci. 2023, 10, 1034054. [Google Scholar] [CrossRef]
- Fusco, L.M.; Schutter, M.S.; Cisneros-Montemayor, A.M. Oil, Transitions, and the Blue Economy in Canada. Sustainability 2022, 14, 8132. [Google Scholar] [CrossRef]
- Nikitenko, V.; Voronkova, V.; Kaganov, Y. The concept of developing a ‘blue economy’ as a basis for sustainable development. Balt. J. Econ. Stud. 2022, 8, 139–145. [Google Scholar] [CrossRef]
- Martínez-Vázquez, R.M.; Milán-García, J.; de Pablo Valenciano, J. Challenges of the Blue Economy: Evidence and research trends. Environ. Sci. Eur. 2021, 33, 61. [Google Scholar] [CrossRef]
- Campana, E.F.; Ciappi, E.; Coro, G. The role of technology and digital innovation in sustainability and decarbonization of the Blue Economy. Bull. Geophys. Oceanogr. 2021, 62, 123–130. [Google Scholar]
- Arzaman, A.F.M.; Damaianti, I.; Shafi, S.; Aziz, N.A.A.; Jusoh, M.H.; Kadir, F.K.A.; Baharuddin, S.A.; Hashim, H.M.; Pham, L.H.H.P.; Embong, A.M. A Systematic Review: Mirror-Mirror on the Wall, What is the Relationship Between Blue Economy and Community Development? Int. J. Sustain. Dev. Plan. 2023, 18, 991–997. [Google Scholar] [CrossRef]
- Kyvelou, S.S.I.; Ierapetritis, D.G. How to make blue growth operational? A local and regional stakeholders perspective in Greece. WMU J. Marit. Aff. 2019, 18, 249–280. [Google Scholar] [CrossRef]
- Tranfield, D.; Denyer, D.; Smart, P. Towards a Methodology for Developing Evidence-Informed Management Knowledge by Means of Systematic Review. Br. J. Manag. 2003, 14, 207–222. [Google Scholar] [CrossRef]
- Abrizah, A.; Zainab, A.N.; Kiran, K.; Raj, R.G. LIS journals scientific impact and subject categorization: A comparison between Web of Science and Scopus. Scientometrics 2013, 94, 721–740. [Google Scholar] [CrossRef]
- Cortez, P.; Moro, S.; Rita, P.; King, D.; Hall, J. Insights from a text mining survey on Expert Systems research from 2000 to 2016. Expert Syst. 2018, 35, e12280. [Google Scholar] [CrossRef]
- Moher, D.; Liberati, A.; Tetzlaff, J.; Altman, D.G.; PRISMA Group, T. Preferred reporting items for systematic reviews and meta-analyses: The PRISMA statement. Public Libr. Sci. 2009, 151, 264–269. [Google Scholar] [CrossRef]
- Qi, X. The conceptual framework of the national blue economic system: A multiagent perspective. Mar. Policy 2022, 145, 105287. [Google Scholar] [CrossRef]
- Benzaken, D.; Voyer, M.; Pouponneau, A.; Hanich, Q. Good governance for sustainable blue economy in small islands: Lessons learned from the Seychelles experience. Front. Political Sci. 2022, 4, 1040318. [Google Scholar] [CrossRef]
- Karani, P.; Failler, P.; Gilau, A.M.; Ndende, M.; Diop, S.T. Africa Blue Economy Strategies Integrated in Planning to Achieve Sustainable Development at National and Regional Economic Communities (RECs). J. Sustain. Res. 2022, 4, e220011. [Google Scholar] [CrossRef]
- Hassanali, K. Examining Institutional Arrangements toward Coordinated Regional Ocean Governance and Blue Economy Policy Development in the Caribbean Community (CARICOM). Coast. Manag. 2022, 50, 385–407. [Google Scholar] [CrossRef]
- Gerhardinger, L.C.; de Andrade, M.M.; Corrêa, M.R.; Turra, A. Crafting a sustainability transition experiment for the brazilian blue economy. Mar. Policy 2020, 120, 104157. [Google Scholar] [CrossRef]
- Meyer, C. Integration of Baltic Small and Medium-Sized Ports in Regional Innovation Strategies on Smart Specialisation (RIS3). J. Open Innov. Technol. Mark. Complex. 2021, 7, 184. [Google Scholar] [CrossRef]
- Sarwar, S. Impact of energy intensity, green economy and blue economy to achieve sustainable economic growth in GCC countries: Does Saudi Vision 2030 matters to GCC countries. Renew. Energy 2022, 191, 30–46. [Google Scholar] [CrossRef]
- Rubilar, T.; Cardozo, D. Blue Growth: Sea Urchin Sustainable Aquaculture, Innovative Approaches. Rev. Biol. Trop. 2021, 69 (Suppl. S1), S474–S486. [Google Scholar] [CrossRef]
- Schøning, L.; Hausner, V.H.; Morel, M. Law and sustainable transitions: An analysis of aquaculture regulation. Environ. Innov. Soc. Transit. 2023, 48, 100753. [Google Scholar] [CrossRef]
- Cziesielski, M.J.; Duarte, C.M.; Aalismail, N.; Al-Hafedh, Y.; Anton, A.; Baalkhuyur, F.; Baker, A.C.; Balke, T.; Baums, I.B.; Berumen, M.; et al. Investing in Blue Natural Capital to Secure a Future for the Red Sea Ecosystems. Front. Mar. Sci. 2021, 7, 603722. [Google Scholar] [CrossRef]
- Pu, R.; Li, X.; Chen, P. Sustainable development and sharing economy: A bibliometric analysis. Probl. Perspect. Manag. 2021, 19, 1. [Google Scholar] [CrossRef]
- Cisneros-Montemayor, A.M.; Moreno-Báez, M.; Reygondeau, G.; Cheung, W.W.; Crosman, K.M.; González-Espinosa, P.C.; Lam, V.W.; Oyinlola, M.A.; Singh, G.G.; Swartz, W.; et al. Enabling conditions for an equitable and sustainable blue economy. Nature 2021, 591, 396–401. [Google Scholar] [CrossRef] [PubMed]
- Kitada, M.; Bhirugnath-Bhookhun, M. Beyond business as usual: The role of women professionals in maritime clusters. WMU J. Marit. Aff. 2019, 18, 639–653. [Google Scholar] [CrossRef]
- Blažauskas, N.; Grigelis, A.; Gelumbauskaitė, L.Ž.; Gulbinskas, S.; Suzdalev, S.; Ferrarin, C. Towards sustainable use of marine resources in the south-eastern Baltic Sea (Lithuania): A review. Baltica 2015, 28, 179–188. [Google Scholar] [CrossRef]
- Salas-Leiton, E.; Hachero-Cruzado, I.; Asensio, E.; Vilas, C.; Zerolo, R.; Cañavate, J.P. Valorisation and enhanced sustainability of Senegalese sole (Solea senegalensis) aquaculture by dietary use of ditch shrimp (Palaemonetes varians) meal. Aquaculture 2020, 522, 735104. [Google Scholar] [CrossRef]
- O’Shea, R.; Collins, A.; Howe, C. Offshore Multi-use setting: Introducing integrative assessment modelling to alleviate uncertainty of developing Seaweed Aquaculture inside Wind Farms. Environ. Chall. 2022, 8, 100559. [Google Scholar] [CrossRef]
- Zhang, Y.; Fang, Z.; Xie, Z. Coordinated Development of Marine Economy and Ecological Environment in Coastal Areas of China: Development Level, Coupling Coordination Measurement, and Obstacle Analysis. Sustainability 2023, 15, 9122. [Google Scholar] [CrossRef]
- Franz, G.; Garcia, C.A.; Pereira, J.; de Freitas Assad, L.P.; Rollnic, M.; Garbossa, L.H.P.; Da Cunha, L.C.; Lentini, C.A.; Nobre, P.; Turra, A.; et al. Coastal Ocean Observing and Modeling Systems in Brazil: Initiatives and Future Perspectives. Front. Mar. Sci. 2021, 8, 681619. [Google Scholar] [CrossRef]
- Pace, L.A.; Borch, K.; Deidun, A. Bridging Knowledge Gaps towards 2030: The Use of Foresight for the Strategic Management of a Sustainable Blue Economy. Sustainability 2023, 15, 10026. [Google Scholar] [CrossRef]
- Spaniol, M.J.; Rowland, N.J. Anticipated innovations for the blue economy: Crowdsourced predictions for the North Sea Region. Mar. Policy 2022, 137, 104874. [Google Scholar] [CrossRef]
- Spaniol, M.J.; Rowland, N.J. Business ecosystems and the view from the future: The use of corporate foresight by stakeholders of the Ro-Ro shipping ecosystem in the Baltic Sea Region. Technol. Forecast. Soc. Chang. 2022, 184, 121966. [Google Scholar] [CrossRef]
- Rupo, D.; Perano, M.; Centorrino, G.; Vargas-Sanchez, A. A Framework Based on Sustainability, Open Innovation, and Value Cocreation Paradigms—A Case in an Italian Maritime Cluster. Sustainability 2018, 10, 729. [Google Scholar] [CrossRef]
- De Ungria, S.T.; Fernandez, L.T.T.; Sabado, S.E.F.; Santos, J.P.E.; Sararaña, A.R.B.; VinceCruz-Abeledo, C.C. How is fish market waste managed in the Philippines? Environ. Sci. Pollut. Res. 2023, 30, 49512–49522. [Google Scholar] [CrossRef]
- Wang, C.; Li, J. The Investment Model of Marine Projects for the Sustainable Development of Marine Economy. J. Coast. Res. 2020, 112, 158–160. [Google Scholar] [CrossRef]
- Thompson, B.S. Blue bonds for marine conservation and a sustainable ocean economy: Status, trends, and insights from green bonds. Mar. Policy 2022, 144, 105219. [Google Scholar] [CrossRef]
- Caswell, B.A.; Klein, E.S.; Alleway, H.K.; Ball, J.E.; Botero, J.; Cardinale, M.; Eero, M.; Engelhard, G.H.; Fortibuoni, T.; Giraldo, A.J.; et al. Something old, something new: Historical perspectives provide lessons for blue growth agendas. Fish Fish. 2020, 21, 774–796. [Google Scholar] [CrossRef]
- Pudzis, E.; Adlers, A.; Pukite, I.; Geipele, S.; Zeltins, N. Identification of Maritime Technology Development Mechanisms in the Context of Latvian Smart Specialisation and Blue Growth. Latv. J. Phys. Tech. Sci. 2018, 55, 57–69. [Google Scholar] [CrossRef]
- Waheed, R. Energy Challenges, Green Growth, Blue Indicators, and Sustainable Economic Growth: A Study of Saudi Arabia. Eval. Rev. 2022, 47, 983–1024. [Google Scholar] [CrossRef]
- Pace, L.A.; Saritas, O.; Deidun, A. Exploring future research and innovation directions for a sustainable blue economy. Mar. Policy 2023, 148, 105433. [Google Scholar] [CrossRef]
- Nogué-Algueró, B. Growth in the docks: Ports, metabolic flows and socio-environmental impacts. Sustain. Sci. 2020, 15, 11–30. [Google Scholar] [CrossRef]
- Ge, H.; Zhong, C.; Zhang, H.; Hu, D. The Effect of Environmental Regulation on Marine Economic Transformation under the Decentralized System: Evidence from Coastal Provinces in China. Sustainability 2022, 14, 16622. [Google Scholar] [CrossRef]
- Villaseñor-Derbez, J.C.; Amador-Castro, I.G.; Hernández-Velasco, A.; Torre, J.; Fulton, S. Two Decades of Community-Based Marine Conservation Provide the Foundations for Future Action. Front. Mar. Sci. 2022, 9, 893104. [Google Scholar] [CrossRef]
- Chen, Z.; Ma, L. Research on Spatial Pattern and Spatial Effect of Marine Science and Technology Innovation Efficiency in China’s Coastal Provinces. J. Coast. Res. 2020, 115, 42. [Google Scholar] [CrossRef]
- Gifford, E.; McKelvey, M.; Saemundsson, R. The evolution of knowledge-intensive innovation ecosystems: Co-evolving entrepreneurial activity and innovation policy in the West Swedish maritime system. Ind. Innov. 2021, 28, 651–676. [Google Scholar] [CrossRef]
- Lyons, P.; Mynott, S.; Melbourne-Thomas, J. Enabling Indigenous innovations to re-centre social licence to operate in the Blue Economy. Mar. Policy 2023, 147, 105384. [Google Scholar] [CrossRef]
- Volosiuk, M.; Vdovychenko, L.; Sirenko, I. Maritime clusters as an innovative form of development of coastal regions of Ukraine. Balt. J. Econ. Stud. 2022, 8, 44–50. [Google Scholar] [CrossRef]
- Frohlich, M.; Fidelman, P.; Dutton, I.; Haward, M.; Head, B.W.; Maynard, D.; Rissik, D.; Vince, J. A network approach to analyse Australia’s blue economy policy and legislative arrangements. Mar. Policy 2023, 151, 105588. [Google Scholar] [CrossRef]
- Vierros, M.K.; Harden-Davies, H. Capacity building and technology transfer for improving governance of marine areas both beyond and within national jurisdiction. Mar. Policy 2020, 122, 104158. [Google Scholar] [CrossRef]
- Sea, K.G.; Keer, N.R.; Yadav, R. Ecosystem service approach for community-based management towards sustainable blue economy. Indian J. Anim. Sci. 2021, 91, 1122–1126. [Google Scholar]
- Gifford, E.; McKelvey, M. Knowledge-Intensive Entrepreneurship and S3: Conceptualizing Strategies for Sustainability. Sustainability 2019, 11, 4824. [Google Scholar] [CrossRef]
- Ni, X.; Quan, Y. Measuring the Sustainable Development of Marine Economy Based on the Entropy Value Method: A Case Study in the Yangtze River Delta, China. Sustainability 2023, 15, 6719. [Google Scholar] [CrossRef]
- Schneider, X.T.; Stroil, B.K.; Tourapi, C.; Rebours, C.; Gaudêncio, S.P.; Novoveska, L.; Vasquez, M.I. Responsible Research and Innovation Framework, the Nagoya Protocol and Other European Blue Biotechnology Strategies and Regulations: Gaps Analysis and Recommendations for Increased Knowledge in the Marine Biotechnology Community. Mar. Drugs 2022, 20, 290. [Google Scholar] [CrossRef]
- Qu, Q.; Tsai, S.-B.; Tang, M.; Xu, C.; Dong, W. Marine Ecological Environment Management Based on Ecological Compensation Mechanisms. Sustainability 2016, 8, 1267. [Google Scholar] [CrossRef]
- Spaniol, M.J.; Hansen, H. Electrification of the seas: Foresight for a sustainable blue economy. J. Clean. Prod. 2021, 322, 128988. [Google Scholar] [CrossRef]
- Koliousis, I.G.; Papadimitriou, S.; Riza, E.; Stavroulakis, P.J.; Tsioumas, V. Scarcity theory and maritime clusters: From paradox to modelling. Mar. Policy 2018, 93, 40–46. [Google Scholar] [CrossRef]
- Paulauskas, V. Blue Growth Circular Innovation. TransNav Int. J. Mar. Navig. Saf. Sea Transp. 2018, 12, 813–818. [Google Scholar] [CrossRef]
- Rotter, A.; Bacu, A.; Barbier, M.; Bertoni, F.; Bones, A.M.; Cancela, M.L.; Carlsson, J.; Carvalho, M.F.; Cegłowska, M.; Dalay, M.C.; et al. A New Network for the Advancement of Marine Biotechnology in Europe and Beyond. Front. Mar. Sci. 2020, 7, 278. [Google Scholar] [CrossRef]
- Cappelletto, M.; Villanova, L.M.; Trincardi, F.; Fava, F.; Barbanti, A.; Palamà, D.; Sarretta, A.; Bonanno, A.; Nardelli, B.B.; Sprovieri, M.; et al. Codevelop research and innovation for blue jobs and growth in the Mediterranean—The Bluemed initiative. Environ. Eng. Manag. J. 2018, 17, 2313–2327. [Google Scholar] [CrossRef]
- Babb, A.C. Industrial Development Within the Blue Economy: ‘What these Ithacas mean’. Development 2015, 58, 587–593. [Google Scholar] [CrossRef]
- He, S.; Zhai, R.; Pan, Y. Modeling Analysis of the Relationship between the Exploitation and Utilization of Marine Resources and the Sustainable Development of the Marine Economy. J. Coast. Res. 2019, 83, 964. [Google Scholar] [CrossRef]
- Zhang, L.; Yang, W. Modelling of coordinated development between marine agglomeration industry ecological industry chain and natural environment. Int. J. Heavy Veh. Syst. 2022, 29, 565–578. [Google Scholar] [CrossRef]
- Wang, W. On the Development and Structural Evolution of China’s Ocean Foreign Trade. J. Coast. Res. 2020, 115, 223. [Google Scholar] [CrossRef]
- An, D.; Shen, C.; Yang, L. Evaluation and Temporal-Spatial Deconstruction for High-Quality Development of Regional Marine Economy: A Case Study of China. Front. Mar. Sci. 2022, 9, 916662. [Google Scholar] [CrossRef]
- Zheng, H.; Zhang, J.; Zhao, X.; Mu, H. Exploring the affecting mechanism between environmental regulation and economic efficiency: New evidence from China’s coastal areas. Ocean Coast. Manag. 2020, 189, 105148. [Google Scholar] [CrossRef]
- Huo, X.; Zhao, L.; Li, J. Evaluation of Marine Economy Influence Factors: A Top-level Factor Analysis. J. Coast. Res. 2020, 106, 152. [Google Scholar] [CrossRef]
- Seisdedos, M.R.; Carrasco, P.F. Port Projects in Blue Economy: Port of Motril-Granada. J. Coast. Res. 2020, 95, 940. [Google Scholar] [CrossRef]
- Tirumala, R.D.; Tiwari, P. Innovative financing mechanism for blue economy projects. Mar. Policy 2020, 139, 104194. [Google Scholar] [CrossRef]
- Wang, C.; Wang, X.; Wei, Y.; Ding, W. Analysis of Financial Needs and Financial Support Models for the Development of Marine Economy. J. Coast. Res. 2020, 115, 232. [Google Scholar] [CrossRef]
- An, H.; Li, J. Financial Support for Marine Economic Development and Industrial Structure Optimization. J. Coast. Res. 2020, 110, 171–174. [Google Scholar] [CrossRef]
- United Nations Transforming Our World: The 2030 Agenda for Sustainable Development; Division for Sustainable Development Goals: New York, NY, USA, 2015.
- Carrà, G.; Monaco, C.; Peri, I. Local management plans for sustainability of small-scale fisheries: A case study. Qual. Access Success 2017, 18, 116–121. [Google Scholar]
- Shi, X.; Jiang, H.; Li, H.; Wang, Y. Upgrading port-originated maritime clusters: Insights from Shanghai’s experience. Transp. Policy 2020, 87, 19–32. [Google Scholar] [CrossRef]
- Walpole, S.C. Including papers in languages other than English in systematic reviews: Important, feasible, yet often omitted. J. Clin. Epidemiol. 2019, 111, 127–134. [Google Scholar] [CrossRef]
- Drucker, A.M.; Fleming, P.; Chan, A.W. Research Techniques Made Simple: Assessing Risk of Bias in Systematic Reviews. J. Investig. Dermatol. 2016, 136, e109–e114. [Google Scholar] [CrossRef] [PubMed]








| Databases | Search String |
|---|---|
| Scopus | (TITLE-ABS-KEY (“blue economy” OR “blue growth” OR “marine economy” OR “ocean economy” OR “maritime cluster”) AND TITLE-ABS-KEY (“Sustainab*”) AND TITLE-ABS-KEY (“Innovat*”)) AND (LIMIT-TO (DOCTYPE, “article”)) AND (LIMIT-TO (LANGUAGE, “English”)) AND (LIMIT-TO (SRCTYPE, “Journal”)) AND (LIMIT-TO (PUBSTAGE, “Final”)) |
| Web of Science |
| Criteria | Inclusion Criteria | Exclusion Criteria |
|---|---|---|
| Timeline | From 2015 to 28th of October | After 28th of October |
| Type of Literature | Peer-reviewed scientific articles | Conference proceedings, grey literature, non-peer-reviewed literature, publications based on the same study, news items |
| Publication Status | Published and available online | Published but resource not available online; other |
| Language | English | Non-English |
| General topics | Studies that provided an analysis of general issues concerning economic development, innovation, and sustainable development in the Blue Economy or any activity or industry that is part of the Blue Economy |
|
| Key Elements | Innovation | Influence on Sustainability |
|---|---|---|
| Stakeholders | Implementing participatory decision-making processes, fostering multi-stakeholder governance models to support innovation in Blue Economy practices [33,35,53]. | Enhances social acceptance of Blue Economy initiatives, fosters partnerships for sustainable development, promotes accountability, and aligns stakeholder interests with environmental conservation goals for long-term success [16,33]. |
| Environmental Data | Utilizing advanced technologies such as remote sensing, GIS, and big data analytics for environmental monitoring [29,39,50]. | Enables informed decision-making, facilitates targeted interventions for environmental protection and resource management, supports ecosystem-based management [39]. |
| Coastal Economic and Technological Strategies | Developing adaptive and innovative technologies to mitigate climate change impacts and external economic pressures [11,47,69]. | Promotes economic growth while ensuring long-term environmental resilience and minimizing ecological degradation [24,38]. |
| Circular Economy | Implementing circular business models that prioritize resource efficiency, waste reduction, and closed-loop systems to promote sustainable consumption and production practices [67,68]. | Reduces resource depletion, minimizes environmental impact, fosters innovation in sustainable product design, and contributes to a more resilient economy [68]. |
| Infrastructures | Integrating green infrastructure designs and renewable energy solutions (offshore wind, wave energy) to enhance operational efficiency while minimizing environmental impact [57]. | Facilitates sustainable practices in Blue Economy operations, improves connectivity, reduces carbon footprint, and increases resilience to climate change [27,57]. |
| Funding | Leveraging innovative financial mechanisms such as green bonds, public–private partnerships, and impact investments to support sustainable projects with positive environmental and social outcomes [46,70]. | Enables execution of sustainable projects by providing necessary resources for innovation adoption, technology deployment, and capacity-building programs [23]. |
| Maritime Spatial Planning | Using geospatial technologies, such as GIS mapping tools, ecosystem modeling software, and MSP to optimize resource allocation and resolve sea-use conflicts [17,48,71]. | Enhances ecosystem resilience by minimizing conflicts between marine sectors, promotes sustainable development, and safeguards biodiversity hotspots [48,65]. |
| Mechanisms for Ecological Compensation and Regulation | Implementing mechanisms such as carbon pricing, biodiversity offsets, and eco-labeling schemes to promote environmental stewardship and regulate human activities [31,58,64]. | Encourages responsible behavior, mitigates negative environmental impacts, promotes sustainable marine practices, and ensures compliance with environmental standards [31,52]. |
| Clusters | Formation of maritime clusters that bring together industries, researchers, and policymakers to foster innovation and encourage knowledge sharing [57,66]. | Stimulates innovation, fosters competitiveness, promotes knowledge exchange among stakeholders, and enhances regional development through shared infrastructure and collaboration [22,27]. |
| Resource Management | Adopting sustainable resource management practices, including responsible extraction methods, conservation strategies, and ecosystem-based approaches [47,60,72]. | Ensures resource availability for current and future generations, balancing economic development with environmental protection through sustainable resource utilization strategies [38,69]. |
Disclaimer/Publisher’s Note: The statements, opinions and data contained in all publications are solely those of the individual author(s) and contributor(s) and not of MDPI and/or the editor(s). MDPI and/or the editor(s) disclaim responsibility for any injury to people or property resulting from any ideas, methods, instructions or products referred to in the content. |
© 2024 by the authors. Licensee MDPI, Basel, Switzerland. This article is an open access article distributed under the terms and conditions of the Creative Commons Attribution (CC BY) license (https://creativecommons.org/licenses/by/4.0/).
Share and Cite
Elston, J.; Pinto, H.; Nogueira, C. Tides of Change for a Sustainable Blue Economy: A Systematic Literature Review of Innovation in Maritime Activities. Sustainability 2024, 16, 11141. https://doi.org/10.3390/su162411141
Elston J, Pinto H, Nogueira C. Tides of Change for a Sustainable Blue Economy: A Systematic Literature Review of Innovation in Maritime Activities. Sustainability. 2024; 16(24):11141. https://doi.org/10.3390/su162411141
Chicago/Turabian StyleElston, Jennifer, Hugo Pinto, and Carla Nogueira. 2024. "Tides of Change for a Sustainable Blue Economy: A Systematic Literature Review of Innovation in Maritime Activities" Sustainability 16, no. 24: 11141. https://doi.org/10.3390/su162411141
APA StyleElston, J., Pinto, H., & Nogueira, C. (2024). Tides of Change for a Sustainable Blue Economy: A Systematic Literature Review of Innovation in Maritime Activities. Sustainability, 16(24), 11141. https://doi.org/10.3390/su162411141

