Next Article in Journal
Comparison of GFRP (Glass Fiber-Reinforced Polymer) and CFRP (Carbon Fiber-Reinforced Polymer) Composite Adhesive-Bonded Single-Lap Joints Used in Marine Environments
Previous Article in Journal
Wind Energy Siting Optimization in Fujian Province, China
 
 
Font Type:
Arial Georgia Verdana
Font Size:
Aa Aa Aa
Line Spacing:
Column Width:
Background:
Article

Applying Entropy Weighting and 2-Tuple Linguistic T-Spherical Fuzzy MCDM: A Case Study of Developing a Strategic Sustainability Plan for Istanbul Airport

1
Faculty of Business Administrative Sciences, Logistics Management, Beykoz University, 34805 İstanbul, Türkiye
2
Vocational School of Logistics, Beykoz University, 34805 İstanbul, Türkiye
3
Faculty of Business Administrative Sciences, Business Administration, Beykoz University, 34805 İstanbul, Türkiye
*
Author to whom correspondence should be addressed.
Sustainability 2024, 16(24), 11104; https://doi.org/10.3390/su162411104
Submission received: 13 November 2024 / Revised: 7 December 2024 / Accepted: 13 December 2024 / Published: 18 December 2024

Abstract

This study presents a novel sustainability plan tailored for Istanbul Airport, leveraging advanced decision-making methodologies to address the urgent need for sustainable practices in aviation. By integrating the entropy weighting and 2-tuple linguistic T-spherical fuzzy multi-criteria decision-making (MCDM) models, the study offers a comprehensive approach to evaluating and prioritizing sustainability criteria based on expert input from 12 professionals. The novelty of this research lies in its unique combination of advanced MCDM techniques with cutting-edge technologies, including IoT-enabled monitoring systems, digital twin models, blockchain-based sustainability reporting, and carbon capture initiatives, tailored specifically for large-scale airport operations. The study develops a phased implementation roadmap comprising three stages: (1) a short-term focus on energy efficiency and renewable energy infrastructure, achieving significant cost reductions within a 3–7.5-year payback period; (2) medium-term initiatives integrating IoT and digital twins to enhance operational efficiency; and (3) long-term measures incorporating carbon capture and blockchain for transparency and compliance. Key implementation steps include upgrading energy systems, deploying IoT sensors, creating digital replicas of airport infrastructure, and establishing regulatory and stakeholder collaboration frameworks. This research contributes a replicable framework for airports worldwide, bridging theoretical models with actionable solutions.

1. Introduction

The global aviation industry is at a pivotal moment, where balancing rapid growth with sustainability is essential. Airports, as critical nodes in the air transport ecosystem, contribute significantly to environmental challenges, such as carbon emissions, noise pollution, and resource depletion. These challenges have far-reaching implications, including regulatory compliance pressures, operational inefficiencies, and reputational risks, particularly for global hubs such as Istanbul Airport. Addressing these issues requires not only technological innovation but also robust decision-making frameworks to evaluate and implement sustainable practices effectively. Multi-criteria decision-making (MCDM) models have emerged as essential tools for achieving this balance, offering structured mechanisms for assessing and prioritizing complex and often conflicting criteria [1,2].
Istanbul Airport, a major global hub connecting Europe, Asia, and the Middle East, is uniquely positioned to showcase the challenges and opportunities of sustainable aviation. Existing studies have explored aspects such as waste management [3], child-friendly services [4], and climate change adaptation [5], but a significant research gap persists in integrating these sustainability efforts into a comprehensive strategic framework. While the airport has achieved commendable milestones, such as a 21% reduction in carbon emissions compared to 2019 levels and meeting 35% of its water consumption needs through reclaimed water [6], its initiatives often lack the systemic integration required to maximize both environmental and operational benefits. Furthermore, emerging technologies such as IoT-enabled monitoring, blockchain-based reporting, and renewable energy systems remain underutilized in sustainability planning.
The motivation for this research stems from the urgent need to address these limitations and propose a holistic, decision-making framework that can guide airports such as Istanbul Airport in their sustainability efforts. Airports operate in dynamic environments where decision-making often involves conflicting stakeholder priorities and incomplete or ambiguous data. Traditional MCDM approaches, such as COPRAS, while effective for evaluating well-defined quantitative criteria, are inadequate for addressing the qualitative judgments, uncertainties, and dynamic challenges inherent in sustainability planning [7,8]. This study seeks to bridge this gap by employing the 2-tuple linguistic T-spherical fuzzy MCDM model, which provides advanced capabilities for handling uncertainties, integrating qualitative expert opinions with quantitative data, and accommodating hesitation degrees, making it particularly suitable for large-scale airport operations.
This research contributes uniquely to the field by:
  • Developing a comprehensive sustainability framework: This framework bridges qualitative and quantitative assessments using the 2-tuple linguistic T-spherical fuzzy MCDM model, ensuring accurate and actionable decision-making.
  • Integrating advanced technologies: The study incorporates IoT-enabled monitoring, digital twins, blockchain-based reporting, and renewable energy systems, demonstrating their transformative potential in airport sustainability practices.
  • Providing practical relevance: By using Istanbul Airport as a case study, the research offers a replicable and scalable model for global airports aiming to align with international environmental goals.
  • Addressing methodological gaps: The study highlights the superiority of the 2-tuple linguistic T-spherical fuzzy model over traditional methods such as COPRAS in managing complex, uncertain, and qualitative sustainability criteria.
The primary objective of this research is to propose a sustainability plan for Istanbul Airport that combines entropy weighting for objective assessment and the 2-tuple linguistic T-spherical fuzzy model for nuanced qualitative evaluations. By incorporating advanced sustainability practices such as renewable energy integration, waste-to-resource solutions, and blockchain for sustainability reporting, the research delivers a holistic framework to guide airports in achieving ambitious environmental goals while maintaining operational excellence.
Ultimately, this study not only enhances Istanbul Airport’s sustainability profile but also provides a robust decision-making framework that can be replicated globally. It underscores the transformative potential of integrating cutting-edge technologies with advanced MCDM methodologies, positioning Istanbul Airport as a leader in sustainable aviation and offering valuable insights for other airports aiming to navigate the complex landscape of sustainability challenges [1,9].

2. Literature Review

Airports worldwide are making significant strides toward implementing sustainable practices, leveraging various frameworks and indices to guide their initiatives. The Global Sustainable Airports Index (GSAI) and similar indices are instrumental in benchmarking sustainability performance across different airports, focusing on factors such as carbon emissions, waste management, and energy efficiency [1]. Research indicates that airports like those in Italy have adopted comprehensive sustainability strategies that align with global environmental goals, emphasizing the integration of renewable energy sources and the reduction of greenhouse gas emissions [10]. Polish airports, for example, have implemented green practices influenced by economic and regulatory factors, showcasing how localized contexts can affect sustainability outcomes [11]. Additionally, green airport performance is increasingly tied to management intransigence, eco-design, and biospheric value, all of which contribute to the overall sustainability profile of an airport [2].
Multi-criteria decision-making (MCDM) methodologies play a pivotal role in sustainability planning, offering structured approaches to evaluate and prioritize complex criteria. Common MCDM methods, such as the Complex Proportional Assessment (COPRAS) and Preference Selection Index (PSI), are effective for assigning weights and ranking alternatives in sustainability-focused decision-making [12,13]. COPRAS, for instance, excels in scenarios requiring the proportional evaluation of beneficial and non-beneficial criteria, making it widely applicable in resource allocation and strategic planning [14]. However, traditional methods such as COPRAS often struggle to handle the uncertainties and qualitative judgments inherent in sustainability planning. For example, Yang et al. (2021) and Duan et al. (2023) highlight the limitations of traditional decision-making models in addressing linguistic uncertainties and incorporating qualitative data, which are crucial for complex systems such as airport operations [8,15].
Entropy, as a concept for measuring uncertainty, has been extensively explored in decision-making frameworks, particularly in multi-criteria decision-making (MCDM). Entropy weighting methods are widely employed for objective assessment by quantifying the inherent uncertainty or variability within decision-making criteria. In the context of sustainability planning, entropy-based approaches offer valuable insights into the relative importance of criteria, ensuring a balanced and unbiased evaluation framework.
Recent advancements in entropy theory have expanded its application beyond conventional settings. Xiao (2019) proposed the evidential fuzzy multi-criteria decision-making (EFMCDM) model, which integrates belief entropy into fuzzy decision-making frameworks [16]. This approach enhances decision robustness by quantifying uncertainty in belief structures, making it particularly relevant for complex systems, such as airport operations, where uncertainty and conflicting criteria are prominent. Similarly, Xiao (2023) introduced quantum X-entropy in generalized quantum evidence theory, which extends the application of entropy to quantum decision-making processes. This innovative approach allows for the representation of quantum evidence, offering new dimensions for addressing uncertainty in decision-making frameworks [17]. Almarashi et al. (2020) explored quantum X-entropy within the context of radiation field distributions, highlighting its applicability in modeling statistical properties of complex systems. Although focused on quantum systems, these insights demonstrate the broader potential of entropy-based approaches in managing complex and uncertain environments, such as sustainability planning for airports [18].
The integration of entropy-based models, including traditional and advanced frameworks such as belief entropy and quantum X-entropy, can significantly enhance the robustness of MCDM methods. While traditional entropy methods focus on objective weight assignment, advanced approaches such as those discussed by Xiao (2019, 2023) provide mechanisms to incorporate both qualitative and quantitative uncertainty. These methods align closely with the complexities inherent in airport sustainability planning, making them viable candidates for future integration with tools such as the 2-tuple linguistic T-spherical fuzzy model [16,17].
The adoption of advanced technologies is further transforming sustainability practices across the airport industry. Digital twins and IoT-based systems have emerged as essential tools for real-time monitoring, predictive analytics, and efficient resource management. Research highlights that digital twins can significantly enhance airport operations by simulating various scenarios, optimizing energy use, and improving infrastructure management [19,20]. Similarly, IoT sensors deployed across airport facilities provide continuous environmental data, enabling immediate corrective actions and informing long-term strategies [21]. Blockchain technology, with its ability to ensure transparent and tamper-proof recording of sustainability metrics, is also gaining attention for enhancing compliance and reliable reporting [22,23]. Renewable energy solutions, including solar and wind power, are increasingly integrated into airport energy systems, contributing to carbon neutrality efforts and demonstrating significant potential for scalable implementation [24,25].
Despite these advancements, significant gaps remain in the holistic integration of innovative technologies and strategic planning tools, such as MCDM, into airport sustainability frameworks. Current practices often emphasize individual components, such as renewable energy or waste management, but fail to develop comprehensive plans that leverage the full spectrum of emerging technologies. For instance, circular economy principles, which promote waste minimization and resource efficiency, are still underrepresented in airport sustainability plans [26,27]. Moreover, traditional MCDM models, while effective for ranking and prioritizing alternatives, are limited in handling linguistic uncertainties and hesitation, which are critical when incorporating diverse stakeholder perspectives [7,8].
This study seeks to address these gaps by integrating advanced MCDM methodologies, such as the 2-tuple linguistic T-spherical fuzzy set, with cutting-edge technologies, such as blockchain, IoT, and digital twins. Unlike traditional methods, such as COPRAS, which focus primarily on quantitative criteria, the 2-tuple linguistic T-spherical fuzzy model provides a robust mechanism for combining qualitative evaluations with objective data, managing uncertainty, and preserving the semantics of expert opinions. This integration ensures a more comprehensive and dynamic framework for sustainability planning. By addressing the limitations of existing approaches, this study aims to enhance the capability of airports to meet ambitious sustainability targets and align with evolving global standards.

3. Methodology

3.1. Research Design

The research design for this study focuses on developing a comprehensive sustainability plan for Istanbul Airport by integrating thematic clusters and a multi-criteria decision-making (MCDM) approach. This design is justified by the need for a systematic and tailored method to evaluate and prioritize sustainability initiatives, ensuring a balanced assessment that captures both the quantitative and qualitative aspects of sustainability.
The case study of Istanbul Airport presented in this manuscript was originally developed by the authors. Existing studies on Istanbul Airport’s sustainability initiatives focus on specific aspects, such as waste management [3], or water reuse [6], but none provide a comprehensive decision-making framework as proposed in this study. The originality of this research lies in the novel integration of thematic clustering with the 2-tuple linguistic T-spherical fuzzy MCDM model to develop a holistic sustainability plan tailored to Istanbul Airport’s unique operational and environmental challenges.
The sustainability plan utilizes thematic clustering to organize related criteria into coherent categories, such as energy efficiency, waste management, carbon reduction, and technological innovations. This approach simplifies the analysis by grouping similar elements, making it easier for airport management to visualize complex interactions and identify strategic areas for focused efforts. Thematic clustering helps to highlight where sustainability initiatives can have the most significant impact and facilitates decision-making within specific domains.
The MCDM framework forms the backbone of this sustainability plan by providing robust support for evaluating and ranking the identified sustainability criteria. The proposed model incorporates entropy weighting for objective assessment and the 2-tuple linguistic T-spherical fuzzy model for qualitative evaluations. While entropy weighting is an established method for objectively assigning criteria importance, this study innovates by integrating it with the 2-tuple linguistic T-spherical fuzzy model. This combination allows for the seamless handling of quantitative variability alongside linguistic uncertainty and hesitation degrees, which are critical for addressing the complex and subjective nature of sustainability planning in airport operations.
Entropy weighting is used to assign objective weights to each criterion based on the variability in data, ensuring that more impactful or variable factors are appropriately emphasized. The 2-tuple linguistic T-spherical fuzzy set further refines this process by incorporating expert opinions, allowing for nuanced and accurate assessments of qualitative aspects and managing uncertainty effectively.
The proposed 2-tuple linguistic T-spherical fuzzy MCDM model is compared with several prominent decision-making approaches, including COPRAS, TOPSIS, and the Fuzzy Analytic Hierarchy Process (F-AHP). COPRAS and TOPSIS are well regarded for their computational simplicity and effectiveness in ranking alternatives based on quantitative criteria. However, they lack the capability to handle qualitative uncertainties and linguistic variables, which are central to sustainability planning. Entropy-weighted MCDM methods objectively determine criteria weights based on data variability but fail to integrate expert-driven qualitative assessments.
Fuzzy extensions of methods such as AHP provide better adaptability to uncertainty but are less effective in managing hesitation or combining quantitative and qualitative data seamlessly. In contrast, the 2-tuple linguistic T-spherical fuzzy model enables the simultaneous evaluation of membership, non-membership, and hesitation degrees, ensuring a more nuanced and comprehensive representation of uncertainty. Its ability to preserve the semantics of linguistic evaluations during aggregation makes it uniquely suited for addressing the multifaceted challenges of sustainability planning, particularly in dynamic contexts such as large-scale airport operations.
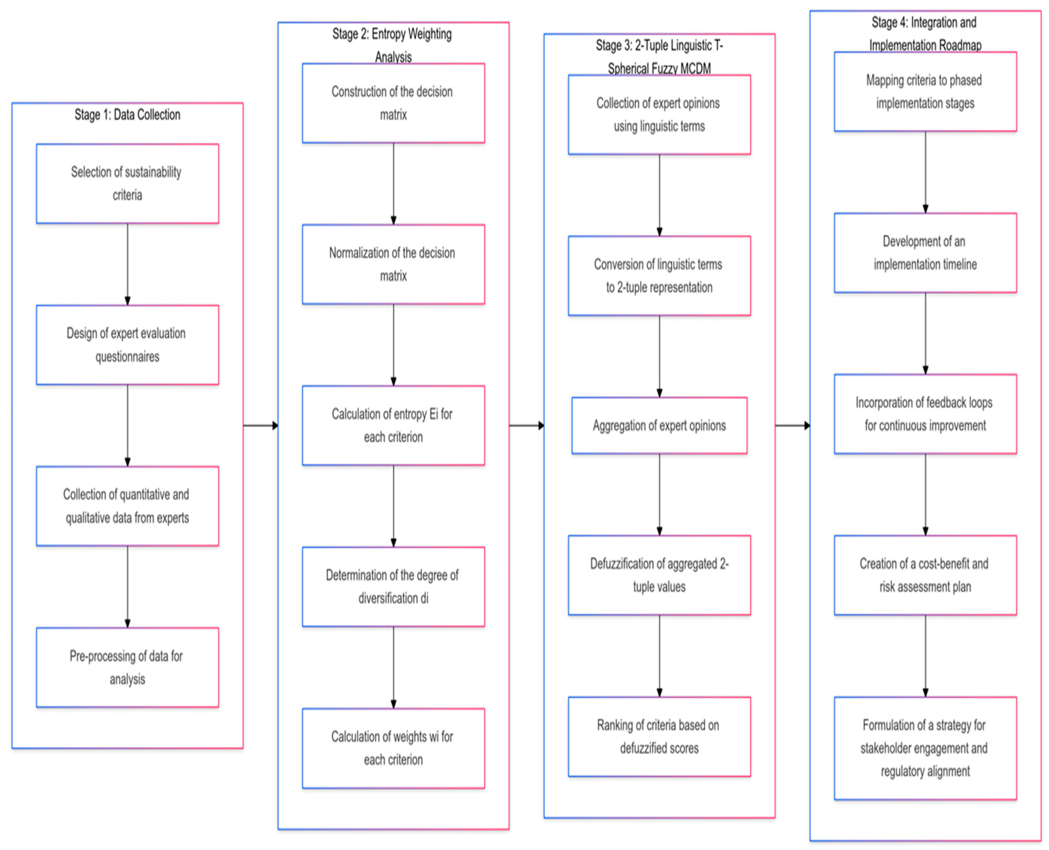
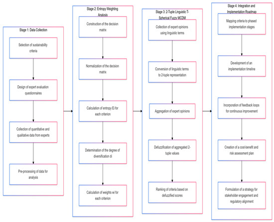
Figure 1 presents a detailed overview of all the steps involved in the analysis process.
This comprehensive approach ensures that the sustainability plan reflects both objective data and expert insight, bridging the gap between empirical measurements and subjective evaluations. By employing these methodologies, the sustainability plan for Istanbul Airport prioritizes initiatives that align with the airport’s sustainability objectives and operational capabilities. The integration of thematic clusters and an advanced MCDM framework creates a structured, actionable plan that supports informed decision-making and strategic implementation. This design positions Istanbul Airport to achieve its sustainability goals effectively while maintaining operational efficiency and a competitive advantage.

3.2. Criteria Selection

The selection of criteria for developing a comprehensive sustainability plan for Istanbul Airport involves both conventional and innovative aspects that ensure a holistic approach to sustainability. Each criterion has been carefully chosen based on its relevance to airport operations, its impact on environmental performance, and its contribution to broader sustainability goals. Conventional criteria include established practices such as energy efficiency and waste management, while innovative criteria incorporate advanced technologies such as carbon capture and blockchain for transparent reporting. The combination of these criteria forms a robust framework that balances traditional sustainability measures with cutting-edge solutions to address contemporary challenges in the aviation industry.
Table 1 outlines each criterion, provides a brief description, and cites relevant sources that validate the importance of incorporating these criteria into the sustainability plan.
The criteria selected are designed to cover the broad spectrum of sustainability challenges faced by airports, encompassing energy, waste, carbon management, and technological innovation. The sources cited provide evidence of their relevance and effectiveness in contributing to sustainability in the aviation sector. These criteria, when integrated into a comprehensive sustainability plan using a robust MCDM framework, provide a pathway for Istanbul Airport to not only meet regulatory requirements but also set a benchmark for innovative and sustainable airport operations.

3.3. Data Collection

The data collection process for this study integrates expert consultations, environmental performance reports, and industry publications to inform the development of a sustainability plan for Istanbul Airport. Insights were gathered from 12 experts, including academics, industry professionals, and policy advisors, using structured questionnaires to support entropy weighting and 2-tuple linguistic T-spherical fuzzy MCDM methodologies by capturing subjective assessments. Environmental performance reports from globally recognized organizations such as the Airports Council International (ACI) and the International Air Transport Association (IATA) provided data on carbon emissions, energy usage, and environmental strategies. Industry publications such as the Journal of Air Transport Management and Sustainability (MDPI) offered literature on sustainability practices and decision-making models, while additional sources, such as reports from environmental NGOs and sustainability indices such as the Global Sustainable Airports Index (GSAI) and the Airport Carbon Accreditation Program, contributed to a comprehensive understanding of current airport sustainability practices.
Before the expert panel was convened, a detailed process was undertaken to ensure ethical compliance and data integrity. The experts were carefully selected based on their experience in fields relevant to sustainability and airport operations. Invitations were extended, and each participant was briefed on the study’s objectives, methodologies, and the significance of their input in developing the sustainability plan for Istanbul Airport. Informed consent was obtained from all participants, ensuring that they were aware of the purpose of the study and their right to withdraw at any stage. The panel discussions and questionnaires were designed to capture both qualitative and quantitative assessments, which were crucial for applying the entropy weighting and 2-tuple linguistic T-spherical fuzzy MCDM methodologies. Table 2 presents the 12 experts participating in this study, detailing their experience, position, and educational background.
The questions posed to the experts were structured to support both the entropy weighting and 2-tuple linguistic T-spherical fuzzy MCDM methodologies, ensuring a comprehensive evaluation of sustainability criteria. For the quantitative assessment required by entropy weighting, experts rated the importance of each criterion on a scale from 1 to 10, with questions such as “How important is the integration of renewable energy (e.g., solar, wind) in achieving sustainability at Istanbul Airport?” For the qualitative assessment needed for 2-tuple linguistic T-spherical fuzzy MCDM, experts provided linguistic responses (e.g., Very Low, Low, Medium, High, Very High) to questions assessing the feasibility, impact, and long-term benefits of various sustainability measures, including “How feasible do you consider the implementation of renewable energy integration at Istanbul Airport?” This dual approach of quantitative and qualitative data collection ensures a balanced understanding of both objective and subjective evaluations, facilitating a robust analysis for developing a comprehensive sustainability plan for Istanbul Airport.

3.4. Entropy Weighting and 2-Tuple Linguistic T-Spherical Fuzzy Model

The analysis for developing a sustainability plan for Istanbul Airport integrates the entropy weighting and 2-tuple linguistic T-spherical fuzzy models to evaluate and prioritize sustainability criteria. This section explains the detailed step-by-step process for applying these methodologies, including the rationale for their selection over other methods, the equations involved, and their previous applications in sustainability assessments and decision-making frameworks.
Entropy weighting is chosen for its objective ability to determine the weights of criteria based on the variability of data. This method ensures that criteria with higher information variability receive higher weights, allowing for a more data-driven analysis. It is particularly suitable for sustainability studies, as it accounts for the intrinsic diversity within the dataset [12]. The 2-tuple linguistic T-spherical fuzzy model is employed for aggregating qualitative expert judgments. This method is preferred over conventional fuzzy logic because it handles the imprecision inherent in linguistic terms with greater accuracy and reduces the loss of information during the defuzzification process [33]. It has been effectively applied in multi-attribute group decision-making and sustainable energy evaluations [34,35]. These methodologies were selected for their ability to integrate both objective data and subjective expert insights, providing a robust analysis framework. Below, each step of these methods is explained with detailed equations.

3.4.1. Entropy Weighting Process

Step 1: 
Construction of the Decision Matrix
A decision matrix X = x i j is constructed, where:
  • i represents the criteria ( i = 1,2 , , m )
  • j represents the experts ( j = 1,2 , , n )
Each entry x i j denotes the score given by expert j for criterion i .
Step 2: 
Normalization of the Decision Matrix
The decision matrix is normalized to ensure comparability of data across different scales. This is achieved using the formula
r i j = x i j j = 1 n     x i j
where r i j indicates the normalized value for criterion i as evaluated by expert j . The values are standardized to fall between 0 and 1.
Step 3: 
Calculation of Entropy
The entropy E i for each criterion is calculated to measure the level of uncertainty or information content. The formula used is
E i = k j = 1 n   r i j l n r i j
where
k = 1 l n ( n )
is a constant ensuring that E i is within the range [ 0,1 ] . In cases where r i j = 0 , the value r i j l n r i j is set to 0 to avoid undefined logarithmic conditions.
Step 4: 
Determination of the Degree of Diversification
The degree of diversification d i for each criterion is determined as follows:
d i = 1 E i
A higher d i indicates greater variability and significance for the corresponding criterion.
Step 5: 
Calculation of Weights
The weights w i for each criterion are calculated using the formula
w i = d i i = 1 m     d i
These weights reflect the relative importance of each criterion and are used to rank them objectively.

3.4.2. 2-Tuple Linguistic T-Spherical Fuzzy Model Process

Step 1: 
Collection of Expert Judgments
Expert evaluations are collected using linguistic terms such as Very Low (VL), Low (L), Medium ( M ) , High ( H ) , and Very High ( V H ) . Each term is defined by a corresponding membership function.
Step 2: 
Conversion of Linguistic Terms to 2-Tuple Representation
  • The linguistic evaluations x ˜ i j provided by experts are converted into 2-tuple representations α i j , β i j , where
  • α i j is the symbolic linguistic label.
  • β i j is the deviation from the label.
This ensures that the qualitative data are processed in a manner that preserves the original meaning of the expert evaluations.
Step 3: 
Aggregation of Expert Opinions
The aggregated value S i for each criterion is obtained using the following equation:
S i = j = 1 n   x ˜ i j
In this context,
  • represents the fuzzy aggregation operator, which combines individual fuzzy assessments x ˜ i j provided by experts into a single aggregated fuzzy value for each criterion i .
  • x ˜ i j denotes the 2-tuple fuzzy linguistic evaluation provided by expert j for criterion i .
  • n is the total number of experts contributing to evaluations.
Fuzzy arithmetic operations, including addition and multiplication, are applied during aggregation to combine membership, non-membership, and hesitation values, preserving the linguistic integrity of the 2-tuple fuzzy information. These operations ensure that the aggregated fuzzy value reflects the collective judgment of the experts.
Step 4: 
Defuzzification of Aggregated 2-Tuple Values
The aggregated 2-tuple values are defuzzified to produce crisp scores S i , as shown below:
S i = D e f u z z S ˜ i
In this context,
  • Defuzz ( ) represents the defuzzification process, which converts the fuzzy aggregated value S ˜ i into a crisp numerical score.
  • S ˜ i is the aggregated fuzzy value obtained from Equation (6).
The defuzzification operation typically involves methods such as the centroid or mean of the maximum approach, which translate the fuzzy information into a precise numerical value. This crisp score S i allows for direct comparison and ranking of criteria based on their perceived importance.
Step 5: 
Ranking of Criteria
The criteria are ranked based on their defuzzified scores, with higher scores indicating higher perceived importance, as determined by expert evaluations.

3.5. Integration with an Implementation Roadmap

The results from the entropy weighting and 2-tuple linguistic T-spherical fuzzy MCDM framework are pivotal for developing a phased implementation roadmap for sustainability at Istanbul Airport. This roadmap prioritizes actions based on the importance of criteria determined through the MCDM analysis, ensuring efficient allocation of resources to maximize impact. The process begins by ranking the criteria according to their calculated weights and defuzzified scores, with higher scores indicating higher importance and guiding initial implementation. The roadmap is structured in phases that allow for immediate action and strategic, long-term projects. Phase 1 targets the most critical criteria, utilizing current resources and technology to establish sustainable practices and achieve measurable environmental performance improvements. Phase 2 focuses on criteria requiring moderate investment with significant medium-term benefits, building on the initial successes and lessons learned. Phase 3 encompasses strategic, long-term initiatives involving higher investment and more complex planning, aligning with Istanbul Airport’s comprehensive sustainability vision. Feedback loops at the end of each phase will assess progress and inform data-driven adjustments, with qualitative insights from the 2-tuple linguistic T-spherical fuzzy model, aiding in understanding expert perspectives and shaping adaptive strategies. This phased approach ensures that the sustainability plan is strategic and adaptive, supporting effective resource management and continuous improvement towards long-term environmental goals.

4. Innovative Criteria for Sustainability

Innovative solutions are essential for creating comprehensive sustainability strategies that address the multifaceted challenges faced by modern airports. Table 3 presents an in-depth overview of the innovative sustainability criteria applicable to airport operations, specifically tailored for enhancing the environmental and operational performance of Istanbul Airport. Each criterion is accompanied by a detailed description, relevant academic sources, and authoritative industry reports, illustrating the depth of research supporting their application.
The innovations outlined in the table above will serve as the foundation for developing the sustainability criteria analyzed in this study. Each innovation will be integrated into the entropy weighting and 2-tuple linguistic T-spherical fuzzy MCDM methodologies to assess their relative importance and feasibility within the context of Istanbul Airport’s sustainability strategy.

5. Step-by-Step Implementation: Applying Entropy Weighting and the 2-Tuple Linguistic T-Spherical Fuzzy Model

The following section provides a detailed step-by-step explanation of applying the entropy weighting and 2-tuple linguistic T-spherical fuzzy model to rank sustainability criteria.
Step 1: 
Construction of the Decision Matrix
A decision matrix was created using expert evaluations for each criterion. This matrix contains ratings on a scale from 1 to 10, as provided by 12 experts for each sustainability criterion. Table 4 presents the decision matrix.
Step 2: 
Normalization of the Decision Matrix
Each value in the decision matrix was normalized by dividing it by the sum of its respective columns. This step ensures that the values are scaled proportionally. Table 5 presents the normalized matrix.
Step 3: 
Calculation of Entropy
The entropy for each criterion was calculated to measure the level of uncertainty or variation in the expert ratings. Table 6 shows the calculated entropy for each criterion, indicating the degree of variability in the expert assessments.
Step 4: 
Determination of the Degree of Diversification
In Step 4, the degree of diversification d i or each criterion was calculated to assess the variability in the ratings and reflect how dispersed or concentrated the expert opinions were. This value is crucial for understanding the spread of assessments and how consistently each criterion was perceived. Lower values indicate a higher concentration of opinions, whereas higher values suggest greater variability in expert assessments. Table 7 summarizes the calculated degree of diversification for each criterion.
Step 5: 
Calculation of Weights
In Step 5, the weights for each sustainability criterion were calculated by normalizing the degree of diversification. This step ensures that each criterion’s weight accurately represents its relative importance based on expert input and the calculated diversification values. The weights are crucial for ranking the criteria and guiding prioritization in the implementation roadmap. Table 8 displays the calculated weights for each criterion.
Step 6: 
Collection and Aggregation of Expert Opinions for 2-Tuple Linguistic T-Spherical Fuzzy Model
In Step 6, expert opinions were collected and converted into numerical values using a defined scale that corresponded to linguistic terms, such as Very Low (VL), Low (L), Medium (M), High (H), and Very High (VH). This conversion allowed for a uniform analysis of the qualitative data across the criteria. The expert inputs were aggregated to provide a collective assessment of each criterion’s feasibility, impact, economic viability, technological compatibility, and other relevant aspects. Table 9 presents the compiled numerical values for each criterion, as rated by 12 experts. These aggregated scores provide a foundation for further analysis in the2-tuple linguistic T-spherical fuzzy model.
The aggregated value for each criterion was calculated using the arithmetic mean as follows:
A i = j = 1 n     x i j n
where
  • A i : Aggregated value for criterion i .
  • x i j : Rating provided by expert j for criterion i .
  • n : Total number of experts contributing evaluations.
Step 7: 
Defuzzification of Aggregated 2-Tuple Values
The next step in the analysis involved defuzzifying the aggregated 2-tuple values to convert them into crisp scores, facilitating final decision-making. Defuzzification provides a clear, quantitative measure of each criterion’s importance based on the expert opinions collected and processed earlier. These scores allow for a straightforward comparison and ranking of the sustainability criteria, ensuring that the most impactful elements are prioritized effectively. Table 10 presents the final defuzzified values for each criterion, reflecting their relative importance within the decision-making framework.
Step 8: 
Ranking of Criteria
To prioritize the sustainability criteria for implementation at Istanbul Airport, the defuzzified scores were used to rank the criteria according to their relative importance. Higher scores indicate greater priority for action, ensuring that the most impactful elements are addressed first in the sustainability plan. The ranking helps guide the phased implementation roadmap by identifying which criteria should be integrated in the early stages and which may follow in subsequent phases. Table 11 outlines the ranked criteria, highlighting their significance as determined through the entropy weighting and 2-tuple linguistic T-spherical fuzzy model analysis.
These rankings indicate the relative importance of each sustainability criterion, with higher-ranked criteria being prioritized for implementation in the sustainability strategy. The scores reflect the collective expert judgment and support the decision-making process for enhancing sustainability efforts at airports or related projects.

6. Implementation Roadmap

6.1. Phased Approach to Implementation

To effectively implement the prioritized sustainability criteria, a phased approach is proposed. This approach ensures the systematic integration of high-impact technologies and practices while allowing for adjustments based on feedback and observed outcomes. The roadmap is broken down into short-term, medium-term, and long-term phases to provide a structured timeline for execution. Table 12 presents the breakdown of the phases, associated criteria, action steps, and expected outcomes to guide the airport’s sustainability journey.

6.1.1. Short-Term Phase (Year 1–2)

Implementing energy-efficient systems, such as LED lighting and smart HVAC solutions, can lead to substantial energy savings. The International Energy Agency (2023) highlights that upgrading to LED lighting can cut energy consumption by up to 40% in large-scale infrastructures. Schiphol Airport’s move to LED lighting led to a 30% reduction in energy usage, aligning with Istanbul Airport’s initial sustainability goals [54,55]. This implementation step is anticipated to yield similar improvements in energy consumption and operational cost savings. Additionally, the integration of renewable energy, exemplified by Cochin International Airport, the first fully solar-powered airport generating 50,000 to 60,000 units of electricity daily and offsetting over 3000 tons of CO2 annually [56], demonstrates the significant potential of such measures. By incorporating solar panels and wind turbines, Istanbul Airport’s short-term phase aims for rapid CO2 emission reductions and operational efficiency, supporting these findings.

6.1.2. Medium-Term Phase (Year 3–5)

The adoption of IoT technology has been shown to significantly enhance operational efficiency in energy management and environmental monitoring. Arshi et al. (2024) highlight that IoT applications in energy systems can optimize processes through real-time data collection, leading to substantial improvements in operational efficiency [57]. This aligns with findings by Yu et al. (2024), who noted the feasibility and cost-effectiveness of IoT-enabled air quality sensors in monitoring environmental parameters, showcasing their potential for scalable applications in larger infrastructures, such as airports [58]. Changi Airport’s successful implementation of IoT-based air quality monitoring systems, as discussed by Zanni et al. (2018), resulted in enhanced environmental control and sustainability through real-time data collection, which reduced energy usage by improving operational decision-making [59].
Istanbul Airport plans to integrate similar IoT technologies to optimize energy management and gather environmental data. This initiative is expected to improve resource management, leveraging continuous monitoring to enhance sustainability metrics. The long-term goal is to align with proven international cases where IoT has reduced operational costs and supported sustainable practices. By adopting these technologies, Istanbul Airport aims to ensure that its resource use aligns with sustainability standards and operational excellence.

6.1.3. Long-Term Phase (Year 5+)

In the long-term phase, spanning five years and beyond, Istanbul Airport aims to incorporate several advanced sustainability measures to solidify its commitment to reducing its environmental impact. Carbon capture initiatives are a central component of this phase. According to the International Energy Agency (2023), existing global facilities currently capture about 40 million tons of CO2 annually [60]. Oslo Airport’s pilot carbon capture project demonstrated the potential of such technologies, achieving a 10% reduction in total emissions [61]. Istanbul Airport plans to evaluate and integrate similar carbon capture technologies as part of its comprehensive long-term sustainability strategy.
Another critical element in this phase is the use of blockchain for transparent sustainability reporting. Implementing blockchain technology has been shown to enhance data integrity by 15–20%, ensuring that sustainability reports are transparent and verifiable [62]. Hamad International Airport’s blockchain trials confirmed the technology’s reliability in maintaining accurate and trustworthy sustainability metrics [63]. Istanbul Airport’s roadmap envisions incorporating blockchain solutions to boost the transparency of its reporting practices and align with international environmental standards.
Lastly, transitioning to electric ground support equipment (eGSE) is a key focus for long-term sustainability. The Air Transport Action Group (2024) highlights that moving to electric ground support systems can reduce emissions by up to 30% [64]. Dallas Fort Worth International Airport experienced a 25% reduction in fuel costs following the implementation of electric ground support equipment [64,65]. This aligns with Istanbul Airport’s strategic goal to phase in electric GSE, aiming to achieve significant emissions reductions and enhance operational efficiency over the long term.

6.2. Resource Allocation and Cost–Benefit Analysis

Conducting a cost–benefit analysis is crucial for understanding the financial and operational implications of implementing sustainability criteria at Istanbul Airport. This analysis helps determine the viability of each phase of the sustainability roadmap by evaluating the investment required against the expected benefits. Each sustainability criterion requires a distinct level of financial, technical, and human resources. Table 13 outlines the estimated costs, projected benefits, and payback periods for key initiatives within each implementation phase.
The cost analysis and payback period calculations for implementing sustainability measures at Istanbul Airport were determined through a systematic approach. The initial cost estimation for each sustainability criterion was based on industry standards, case studies, and reports from similar projects at global airports. These estimates were sourced from reputable organizations, such as the IEA and the Global Infrastructure Hub, as well as specific case studies from airports known for their sustainability efforts.
Annual savings were calculated by analyzing reported reductions in energy use, operational costs and fuel expenses from similar projects. For example, investments in energy-efficient systems, such as LED lighting and smart HVAC systems, which cost approximately USD 5 million, were projected to yield annual savings of USD 1.5 million due to a 40% reduction in energy use. The payback period for these investments was calculated using the formula
Payback   Period   = Initial   Cos t   Annual   Savings  
For energy efficiency systems, the calculation was
  Payback   Period   = 5,000,000 1,500,000 3.33   years
This payback period of approximately 3.3 years indicates that the initial investment would be recouped within just over three years through energy cost savings. Each criterion was assessed in a similar manner, ensuring that investments across the short-term, medium-term, and long-term phases were financially justified. These calculations helped identify which sustainability measures offered the quickest returns and which required a longer-term view, supporting a structured implementation roadmap that balanced immediate gains with long-term sustainability goals.

6.3. Synergy Assessment

Assessing the synergistic benefits of combining sustainability criteria is crucial for maximizing their impact and ensuring cohesive implementation. The integration of complementary technologies and practices can lead to amplified benefits that extend beyond the sum of their individual contributions. This section discusses the potential synergies that can be achieved by combining various sustainability initiatives at Istanbul Airport.

6.3.1. Renewable Energy Integration with Smart Grid Technologies

One of the most promising synergies involves the combination of renewable energy sources, such as solar panels and wind turbines, with smart grid technologies. This integration enables more efficient energy distribution and management, reducing waste and enhancing the reliability of renewable energy supplies. For example, incorporating a smart grid system allows for real-time monitoring and optimization of energy flow, which can lead to an additional 20–30% increase in energy efficiency compared to using standalone renewable energy systems [61]. This synergy can help Istanbul Airport not only meet its sustainability targets but also become more resilient to energy disruptions. Denver International Airport has implemented a solar energy farm combined with a smart grid system, which has resulted in significant improvements in energy reliability and cost savings. This approach can serve as a model for Istanbul Airport to follow [74]

6.3.2. IoT Integration with Digital Twin Technology

The combination of IoT sensors and digital twin technology can provide comprehensive real-time data collection and predictive analytics capabilities. IoT sensors monitor various environmental and operational parameters, while digital twins use these data to simulate and optimize airport processes. This synergy can enhance operational efficiency by up to 25% and reduce downtime due to predictive maintenance by 30% [67,68]. For Istanbul Airport, deploying these combined technologies can streamline passenger flow, optimize energy usage, and improve resource allocation. Heathrow Airport has successfully integrated IoT and digital twin technology, resulting in smoother operation with fewer delays and increased passenger satisfaction [68].

6.3.3. Carbon Capture Combined with Green Infrastructure

Implementing carbon capture technology alongside green infrastructure, such as vertical forests and green walls, can significantly enhance carbon absorption while improving air quality and aesthetics. Green infrastructure provides passive carbon absorption, while carbon capture technology actively reduces CO2 levels. This combination can contribute to a 10–15% greater reduction in carbon emissions than either initiative alone [61,71]. For Istanbul Airport, this synergy can support long-term sustainability goals and promote compliance with international environmental standards. Oslo Airport has integrated carbon capture efforts with green building elements, leading to reduced carbon output and a visually appealing airport environment [71].

6.3.4. Blockchain for Sustainability Reporting with IoT

Using blockchain technology for transparent sustainability reporting combined with IoT for data collection can create a robust system for real-time, secure, and tamper-proof data sharing. IoT devices gather data on energy usage, emissions, and waste management, which blockchain technology can then verify and record. This synergy ensures data transparency, minimizes the risk of data tampering, and provides reliable reporting for stakeholders, enhancing trust and compliance. According to PwC (2024), this combination can improve data integrity by 15–20% and reduce manual reporting errors [62]. Hamad International Airport has explored using blockchain for sustainability reports, supported by data collected through IoT networks, ensuring the accuracy of environmental impact assessments [63].
Combining certain sustainability criteria offers substantial synergistic benefits that amplify their effectiveness. Integrating renewable energy with smart grids, IoT with digital twins, and carbon capture with green infrastructure are strategic ways to maximize the environmental and operational gains for Istanbul Airport. These synergies enable the airport to pursue ambitious sustainability goals while improving efficiency, reducing costs, and enhancing overall operational resilience.

6.4. Risk Management and Contingency Plans

The implementation of a comprehensive risk management and contingency plan is essential for the success of Istanbul Airport’s sustainability initiatives. This plan ensures that potential challenges are anticipated, managed effectively, and mitigated to minimize disruptions. A structured approach not only safeguards financial and operational resources but also promotes smooth integration and long-term sustainability. Table 14 outlines the key risks.
This table highlights the key risks associated with implementing sustainability measures at Istanbul Airport and presents tailored strategies for mitigating these risks. The strategies are supported by data and best practices from reputable sources, ensuring a well-rounded approach to managing challenges. Proactive risk management and contingency planning are vital to ensuring that sustainability projects stay on track and achieve their intended environmental, financial, and operational outcomes.

7. Discussion

The proposed sustainability plan for Istanbul Airport introduces a comprehensive approach that integrates cutting-edge technologies, such as IoT, digital twins, blockchain for sustainability reporting, and carbon capture, with proven sustainability practices. When compared to leading international airports such as Cochin International Airport, Heathrow Airport, and Changi Airport, the proposed plan aligns well with global best practices but includes unique combinations and innovative technologies that enhance its impact.
Cochin International Airport has set a benchmark by becoming fully solar-powered, generating 50,000 to 60,000 units of electricity daily and reducing over 3000 tons of CO2 annually [56]. The proposed plan for Istanbul Airport expands on this model by integrating smart grid technologies with renewable energy sources to optimize energy distribution and increase resilience [54]. Similarly, Heathrow Airport’s use of digital twin technology to enhance passenger flow and operational efficiency has shown a 20% improvement in operational metrics [68]. Istanbul Airport’s plan complements this by incorporating digital twins alongside IoT sensors for real-time data collection, providing predictive analytics that can improve overall airport efficiency by up to 25% [67]. Changi Airport employs IoT for environmental monitoring, resulting in a 15% reduction in power usage and data-driven environmental management [76]. The proposed plan for Istanbul Airport leverages this approach and integrates blockchains for transparent, tamper-proof reporting, which enhances compliance and trust [62]. The proposed plan differs from current sustainability strategies in its holistic combination of renewable energy, advanced digital tools, and carbon management efforts, positioning Istanbul Airport as a leader not only in adopting best practices but also in setting new sustainability standards. The development of the proposed sustainability plan relied heavily on expert opinions, providing valuable insights into both strategic priorities and implementation challenges. One expert emphasized, “The integration of renewable energy sources, particularly solar and wind, is essential for reducing the airport’s carbon footprint while ensuring energy independence”. Experts collectively highlighted the importance of smart grid technologies, with one stating, “Smart grids allow for real-time monitoring and optimization of energy distribution, which is crucial for an airport of this scale”. Blockchain was identified as a transformative tool for sustainability reporting, with another expert noting, “Blockchain ensures transparency and tamper-proof records, which can significantly enhance compliance and trust among stakeholders”.
Additionally, experts stressed the need for a phased approach to adopting advanced technologies. One expert remarked, “Introducing digital twins and IoT sensors in phases allows the workforce to adapt and ensures that operational disruptions are minimized”. These insights directly shaped the weighting of sustainability criteria, particularly emphasizing economic feasibility and scalability. By incorporating these expert-driven priorities, the plan reflects a balance between cutting-edge innovation and practical implementation, tailored to Istanbul Airport’s unique operational environment.
The implementation of the proposed sustainability plan requires strategic action from Istanbul Airport’s leadership, emphasizing a systematic approach that spans planning, investment, training, and stakeholder collaboration. Strategic planning and phased investment are foundational to the success of the plan. Allocating financial resources in an incremental manner ensures that high-impact and cost-effective initiatives, such as energy efficiency systems and IoT integration, are prioritized in the early stages, leading to quick, measurable gains in sustainability performance [55,78]. This phased approach allows the airport to manage costs effectively, align budget cycles with project milestones, and mitigate the financial risks associated with large-scale implementations.
Investment in training programs is another critical element, as the effective use of new technologies depends on a workforce equipped with the necessary skills and knowledge. Training initiatives should include comprehensive workshops and continuous learning modules aimed at familiarizing staff with advanced systems, such as digital twins and blockchain-based reporting tools [67]. These programs ensure that employees are not only proficient in operating the technology but can also troubleshoot and adapt to updates and improvements, thereby maintaining high levels of operational efficiency. Training programs should also emphasize interdisciplinary skills that blend technology with environmental management practices, ensuring that staff can contribute to the broader sustainability mission.
Collaboration with regulatory bodies is crucial for compliance and to leverage potential support, such as technical guidance or financial incentives, for large-scale sustainability projects. Regulatory frameworks from organizations such as ICAO and EU environmental standards must be closely monitored and integrated into the implementation process to avoid delays and legal complications [53]. Regular engagement with these bodies can provide a clearer path for achieving certifications and meeting international sustainability benchmarks, positioning Istanbul Airport as a leader in green aviation.
Engaging stakeholders, such as airlines, ground service providers, and local authorities, is essential throughout the planning and implementation phases of sustainability initiatives. Effective stakeholder engagement fosters trust and promotes buy-in, creating a cooperative environment conducive to adopting new practices. Utilizing change management frameworks such as Kotter’s Change Model, which outlines an eight-step process for leading change, can enhance this engagement [77]. Key elements of this approach include clear communication, strong leadership backing, and cultivating a shared vision for sustainability. These components are critical for overcoming resistance to change, aligning objectives across operational units, and fostering a unified commitment to long-term sustainability. Transparent discussions about anticipated benefits, including economic and environmental gains, further solidify stakeholder commitment and encourage active involvement. Applying this structured change management approach can ensure that stakeholders not only support but also actively contribute to the success of sustainability initiatives, enhancing overall project outcomes and organizational cohesion.
In addition, leadership should consider the creation of a cross-functional sustainability team tasked with overseeing the coordination of the plan’s implementation. This team should be composed of representatives from various departments, including operations, finance, IT, and environmental management, ensuring that diverse perspectives contribute to strategic decision-making and problem-solving. The establishment of key performance indicators (KPIs) tied to each phase of the plan will help track progress and facilitate timely adjustments. Regular updates and feedback loops, both internally and externally, can further support adaptive strategies and maintain momentum as the plan unfolds.
This study faced several constraints that could impact its generalizability. The analysis was partially reliant on available data from industry reports, which may not fully capture real-time conditions or emerging technologies at all airports. Additionally, the sustainability criteria and their weights were based on expert opinions, which, while valuable, may introduce subjectivity. Further studies could benefit from a broader panel of experts and quantitative data collection. While the plan includes advanced technologies, their implementation may vary due to differing infrastructure and budget constraints at other airports.
Expanding the scope of this study could include adapting the proposed sustainability framework to other airports in different regions, considering local challenges and regulatory landscapes. Comparative studies could examine how this plan performs in various environmental and economic contexts. Longitudinal studies would be valuable for assessing the real-world impact of integrating advanced technologies, such as blockchain and digital twins, over extended periods to provide deeper insights into their effectiveness. Furthermore, the framework could be modified to address additional sustainability goals, such as biodiversity conservation or community engagement, ensuring that it remains relevant as global sustainability expectations evolve [69]. The proposed sustainability plan for Istanbul Airport provides a forward-thinking and robust framework that builds on existing efforts and introduces innovative elements to optimize environmental performance and operational efficiency. The outlined limitations and future research directions offer a pathway for further enhancement and broader application of these sustainability strategies.

8. Conclusions

The proposed sustainability plan for Istanbul Airport represents a comprehensive and forward-thinking approach that leverages advanced technologies, innovative practices, and strategic planning to meet both immediate and long-term environmental goals. This study has outlined a multi-phase implementation strategy that includes energy efficiency systems, IoT integration, digital twin technology, blockchain for sustainability reporting, and carbon capture initiatives. By building on the successes of leading airports, such as Cochin International, Heathrow, and Changi, the plan positions Istanbul Airport as a benchmark for sustainability within the global aviation industry.
The analysis demonstrated the financial feasibility and operational benefits of each sustainability criterion through detailed cost–benefit assessments and risk management strategies. As one expert noted, “Investments in renewable energy and IoT systems not only pay off in cost savings but also align with evolving global regulations, making airports more competitive and resilient”. Experts highlighted the critical importance of combining renewable energy with smart grid technologies, with one emphasizing, “Smart grid systems optimize energy distribution and provide redundancy, ensuring operational continuity even during peak loads”. Similarly, blockchain was described as “a game-changer for transparent and tamper-proof sustainability reporting”, offering enhanced trust and compliance benefits.
The integration of synergistic elements, such as renewable energy paired with smart grid technology and IoT coupled with digital twins, further amplifies the overall impact of the plan, ensuring that sustainability efforts are both efficient and effective. As an expert explained, “Digital twins and IoT sensors provide real-time data for predictive analytics, enabling airports to proactively address inefficiencies and reduce environmental impacts”. Practical implications for airport management were discussed, highlighting the importance of phased resource allocation, training programs, regulatory alignment, and stakeholder engagement. These steps are crucial to ensure that the plan is implemented smoothly and maintained over time, fostering a culture of continuous improvement and environmental responsibility.
Despite its potential, the proposed plan is not without limitations. One key limitation is the reliance on expert judgment in weighting and evaluating sustainability criteria, which may introduce subjective bias into the decision-making process. One expert acknowledged this by stating, “While expert input is invaluable, the process can benefit from integrating real-time data analytics to reduce subjectivity and enhance decision accuracy”. Additionally, the framework assumes consistent and accurate data availability, which may not always be the case, particularly for emerging technologies such as digital twins and blockchain systems. Resource constraints, including financial and technological capabilities, may also limit the implementation of certain high-impact initiatives in other airports or regions with differing regulatory or economic conditions.
Future research should address these limitations by exploring ways to improve methodological robustness, such as integrating machine learning and real-time data analytics to minimize reliance on subjective expert judgments and enhance the accuracy of sustainability evaluations. Expanding the framework’s applicability to diverse contexts by testing it across airports with varying scales, regions, and regulatory environments would further validate its adaptability. Additionally, the development of dynamic models capable of adapting to rapidly changing technological advancements and sustainability regulations would ensure the long-term relevance of the framework. As one expert suggested, “Dynamic and adaptive models are crucial for staying ahead of sustainability challenges and leveraging new opportunities as technologies evolve”. Incorporating broader stakeholder feedback, including input from passengers, local communities, and policymakers, could offer more comprehensive insights into the societal impacts of sustainability measures. Comparative studies between Istanbul Airport and other global airports would also help benchmark performance and refine the proposed strategies, providing practical improvements and additional validation.
In conclusion, this study provides a robust roadmap for Istanbul Airport’s leadership, emphasizing a balanced approach that aligns financial, operational, and environmental strategies. The proposed plan not only enhances the airport’s competitive edge but also supports its role as a leader in sustainable aviation practices. As one expert succinctly stated, “Sustainability is no longer an option but a necessity for airports aiming to thrive in a competitive and environmentally conscious future”. As global aviation continues to face mounting environmental challenges, adopting comprehensive and innovative sustainability measures, such as those outlined in this plan, will be essential for airports aiming to achieve long-term viability and environmental stewardship.

Author Contributions

Conceptualization, F.M.; methodology, F.M.; software, L.P. and S.A.T.; validation, L.P. and S.A.T.; formal analysis, F.M.; investigation, S.A.T.; resources, F.M.; data curation, S.A.T.; writing—original draft preparation, F.M.; writing—review and editing, S.A.T.; visualization, L.P.; supervision, F.M.; project administration, F.M.; funding acquisition, L.P. All authors have read and agreed to the published version of the manuscript.

Funding

This research received no external funding.

Institutional Review Board Statement

The study was conducted in accordance with the Declaration of Helsinki, and approved by the Ethics Committee of Beykoz University, E-45152895-299-2400008127, 7 June 2024.

Informed Consent Statement

Informed consent was obtained from all subjects involved in the study.

Data Availability Statement

The raw data supporting the conclusions of this article will be made available by the authors on request.

Conflicts of Interest

The authors declare no conflicts of interest.

References

  1. Jia, X.; Buyle, S.; Macário, R. Developing an airport sustainability evaluation index through composite indicator approach. J. Air Transp. Manag. 2023, 113, 102469. [Google Scholar] [CrossRef]
  2. Bamidele, R.O.; Ozturen, A.; Haktanir, M.; Ogunmokun, O.A. Realizing Green Airport Performance through Green Management Intransigence, Airport Reputation, Biospheric Value, and Eco-Design. Sustainability 2023, 15, 2475. [Google Scholar] [CrossRef]
  3. Ozturk, B.; Yuksel, I. Waste management initiatives at Istanbul Airport: Sustainability perspectives. J. Waste Manag. Ment 2021, 34, 112–125. [Google Scholar]
  4. Akbulut, G.; Cetin, M.; Ustaoglu, E. Child-friendly services and sustainability at Istanbul Airport. Sustainability 2023, 16, 10513. [Google Scholar]
  5. ICAO. Environmental Report 2019: Aviation and Climate Change. 2019. Available online: https://www.icao.int/environmental-protection/Documents/EnvironmentalReports/2019/ (accessed on 5 July 2024).
  6. Bazaartimes. IGA Istanbul Airport Moves Forward with Its Sustainable Mobility Strategy. 2023. Available online: https://bazaartimes.com/iga-istanbul-airport-moves-forward-with-its-sustainable-mobility-strategy/ (accessed on 3 August 2024).
  7. Yang, Y.; Chen, F.; Lang, J.; Chen, X.; Wang, J. Sliding mode control of persistent dwell-time switched systems with random data dropouts. Appl. Math. Comput. 2021, 400, 126087. [Google Scholar] [CrossRef]
  8. Duan, Z.; Ding, F.; Liang, J.; Xiang, Z. Observer-based fault detection for continuous–discrete systems in T-S fuzzy model. Nonlinear Anal. Hybrid Syst. 2023, 50, 101379. [Google Scholar] [CrossRef]
  9. Ramakrishnan, J.; Seshadri, K.; Liu, T.; Zhang, F.; Yu, R.; Gou, Z. Explainable semi-supervised AI for green performance evaluation of airport buildings. J. Build. Eng. 2023, 79, 107788. [Google Scholar] [CrossRef]
  10. Thomas, A.; Scandurra, G. The transition toward sustainability of airport operators. Evidence from Italy. J. Air Transp. Manag. 2023, 112, 102470. [Google Scholar] [CrossRef]
  11. Mańkowska, M.; Tłoczyński, D.; Wach-Kloskowska, M.; Bulczak, G. Factors determining the implementation of green practices in airport management. The case study of Polish airports. J. Air Transp. Manag. 2023, 111, 102438. [Google Scholar] [CrossRef]
  12. Sutrisno, A.; Kumar, V. Supply chain sustainability risk assessment model using integration of the preference selection index (PSI) and the Shannon entropy. Int. J. Qual. Reliab. Manag. 2022, 40, 674–708. [Google Scholar] [CrossRef]
  13. Chen, C.; Zhang, H. Evaluation of Green Development Level of Mianyang Agriculture, Based on the Entropy Weight Method. Sustainability 2023, 15, 7589. [Google Scholar] [CrossRef]
  14. Xu, H.; Deng, H.; Zhang, D. Fine-grained sustainability assessment: County sustainable development in China from 2000 to 2017. J. Clean. Prod. 2023, 425, 138798. [Google Scholar] [CrossRef]
  15. Yang, C.H.; Kuo, L.; Liu, Y.Y.; Pan, K.L. Incorporating resource optimization for sustainable airline service in-novation business decision model: Toward circular economy policy achievement. Ann. Oper. Res. 2024, 1–27. [Google Scholar] [CrossRef]
  16. Xiao, F. EFMCDM: Evidential Fuzzy Multicriteria Decision Making Based on Belief Entropy. IEEE Trans. Fuzzy Syst. 2020, 28, 1477–1491. [Google Scholar] [CrossRef]
  17. Xiao, F. Quantum X-entropy in generalized quantum evidence theory. Inf. Sci. 2023, 643, 119177. [Google Scholar] [CrossRef]
  18. Almarashi, A.M.; Algarni, A.; Abdel-Khalek, S.; Abd-Elmougod, G.A.; Raqab, M.Z. Quantum Extropy and Statistical Properties of the Radiation Field for Photonic Binomial and Even Binomial Distributions. J. Russ. Laser Res. 2020, 41, 334–343. [Google Scholar] [CrossRef]
  19. Siddiqui, F.M.; Mead, C.J. Digital Twin ConOps as a Platform for Airport Master Planning. In Proceedings of the 2024 New Trends in Civil Aviation (NTCA), Prague, Czech Republic, 25–26 April 2024; pp. 105–111. [Google Scholar]
  20. Su, H.; Pan, W. Using Digital Twins to Integrate Cyber Security with Physical Security at Smart Airports. Interdiscip. J. Eng. Environ. Sci. 2023, 10, 38–45. [Google Scholar]
  21. Chen, K.; Nadirsha, T.N.; Lilith, N.; Alam, S.; Svensson, A. Tangible digital twin with shared visualization for collaborative air traffic management operations. Transp. Res. Part C Emerg. Technol. 2024, 161, 104546. [Google Scholar] [CrossRef]
  22. Rani, P.; Sharma, P.; Gupta, I. Toward a greener future: A survey on sustainable blockchain applications and im-pact. J. Environ. Manag. 2024, 354, 120273. [Google Scholar] [CrossRef] [PubMed]
  23. Cao, S.; Xu, H.; Bryceson, K.P. Blockchain Traceability for Sustainability Communication in Food Supply Chains: An Architectural Framework, Design Pathway and Considerations. Sustainability 2023, 15, 13486. [Google Scholar] [CrossRef]
  24. Goh, H.H.; Suo, W.; Liang, X.; Zhang, D.; Dai, W.; Kurniawan, T.A.; Goh, K.C. An adaptive energy management strategy for airports to achieve carbon neutrality by 2050 via waste, wind, and solar power. Front. Energy Res. 2024, 12, 1365650. [Google Scholar] [CrossRef]
  25. Amhamed, A.I.; Al Assaf, A.H.; Le Page, L.M.; Alrebei, O.F. Alternative sustainable aviation fuel and energy (SAFE)—A Review with selected simulation cases of study. Energy Rep. 2024, 11, 3317–3344. [Google Scholar] [CrossRef]
  26. Salesa, A.; León, R.; Moneva, J.M. Airlines practices to incorporate circular economy principles into the waste management system. Corp. Soc. Responsib. Environ. Manag. 2022, 30, 443–458. [Google Scholar] [CrossRef]
  27. Pandey, S.K.; Mishra, S.; Ghosh, S.; Rohan, R.; Maji, P.K. Self-healing polymers for aviation applications and their impact on circular economy. Polym. Eng. Sci. 2024, 64, 951–987. [Google Scholar] [CrossRef]
  28. Ansell, P.J. Review of sustainable energy carriers for aviation: Benefits, challenges, and future viability. Prog. Aerosp. Sci. 2023, 141, 100919. [Google Scholar] [CrossRef]
  29. Ye, W.; Wan, L.; Shan, Z.; Lv, Y. Research on Carbon Abatement Strategies of Airport Based on LEAP-Airport Model. In Proceedings of the China Aeronautical Science and Technology Conference, Wuzhen, China, 26–27 September 2023; Springer Nature: Singapore, 2023; pp. 1–9. [Google Scholar]
  30. Rupcic, L.; Pierrat, E.; Saavedra-Rubio, K.; Thonemann, N.; Ogugua, C.; Laurent, A. Environmental impacts in the civil aviation sector: Current state and guidance. Transp. Res. Part D Transp. Environ. 2023, 119, 103717. [Google Scholar] [CrossRef]
  31. Melgar, S.; Torres-Polo, M.; Tobon, S. Airport Infrastructure Development: A Comprehensive Impact Review. Int. J. Prof. Bus. Rev. 2024, 9, e04166. [Google Scholar]
  32. Raimundo, R.J.; Baltazar, M.E.; Cruz, S.P. Sustainability in the airports ecosystem: A literature review. Sustainability 2023, 15, 12325. [Google Scholar] [CrossRef]
  33. Akram, M.; Naz, S.; Feng, F.; Ali, G.; Shafiq, A. Extended MABAC method based on 2-tuple linguistic T-spherical fuzzy sets and Heronian mean operators: An application to alternative fuel selection. AIMS Math. 2023, 8, 10619–10653. [Google Scholar] [CrossRef]
  34. Naz, S.; Hassan, M.M.U.; Fatima, A.; Martinez, D.J.; Mendoza, E.O.; Butt, S.A. A decision-making mechanism for multi-attribute group decision-making using 2-tuple linguistic T-spherical fuzzy maximizing deviation method. Granul. Comput. 2023, 8, 1659–1687. [Google Scholar] [CrossRef]
  35. Alamoodi, A.; Albahri, O.; Deveci, M.; Albahri, A.; Yussof, S.; Dinçer, H.; Yüksel, S.; Sharaf, I.M. Selection of electric bus models using 2-tuple linguistic T-spherical fuzzy-based decision-making model. Expert Syst. Appl. 2024, 249, 123498. [Google Scholar] [CrossRef]
  36. International Air Transport Association. IATA Airport Environmental Sustainability Policy. 2023. Available online: https://www.iata.org (accessed on 10 June 2024).
  37. Airports Council International. Annual Sustainability Report. 2023. Available online: https://aci.aero (accessed on 12 May 2024).
  38. International Civil Aviation Organization (ICAO). Environmental Report 2022. 2022. Available online: https://www.icao.int/environmental-protection/Pages/envrep2022.aspx (accessed on 24 May 2024).
  39. Degirmenci, H.; Uludag, A.; Ekici, S.; Karakoc, T.H. Analyzing the hydrogen supply chain for airports: Evaluating environmental impact, cost, sustainability, viability, and safety in various scenarios for implementation. Energy Convers. Manag. 2023, 293, 117537. [Google Scholar] [CrossRef]
  40. Cheung, T.; Li, B.; Lei, Z. A paradigm shift in the aviation industry with digital twin, blockchain, and AI technologies. In Handbook on Artificial Intelligence and Transport; Edward Elgar Publishing: Cheltenham, UK, 2023; pp. 323–346. [Google Scholar]
  41. Airport Industry Intelligence Report. 2023. Available online: https://www.internationalairportreview.com (accessed on 1 September 2024).
  42. TAV Airports. TAV Airports Sustainability Report. 2022. Available online: https://ir.tav.aero (accessed on 1 September 2024).
  43. Edinburgh Airport. Surface Access Strategy. Edinburgh Airport. 2024. Available online: https://corporate.edinburghairport.com/about-us/reports-library (accessed on 10 May 2024).
  44. Inter Airport Europe. Achieving Sustainability at Airports. 2023. Available online: https://www.interairporteurope.com (accessed on 10 May 2024).
  45. Guo, J.; Chen, L.; Li, L.; Na, X.; Vlacic, L.; Wang, F.-Y. Advanced Air Mobility: An Innovation for Future Diversified Transportation and Society. IEEE Trans. Intell. Veh. 2024, 9, 3106–3110. [Google Scholar] [CrossRef]
  46. Bridgelall, R. Aircraft Innovation Trends Enabling Advanced Air Mobility. Inventions 2024, 9, 84. [Google Scholar] [CrossRef]
  47. International Civil Aviation Organization. ICAO Environmental Report. 2022. Available online: https://www.icao.int (accessed on 1 September 2024).
  48. Lv, D.; Zhang, W.; Wang, K.; Hao, H.; Yang, Y. Urban Aerial Mobility for airport shuttle service. Transp. Res. Part A Policy Pract. 2024, 188, 104202. [Google Scholar] [CrossRef]
  49. International Air Transport Association. IATA Environment & Sustainability Manuals. 2023. Available online: https://www.iata.org (accessed on 10 June 2024).
  50. Zhou, Z.; Li, Y.; Zhang, Y. Carbon Offsetting-Driven Multi-Actor Low-Carbon Collaborative Evolutionary Game Analysis. Sustainability 2023, 15, 9167. [Google Scholar] [CrossRef]
  51. Xia, Y.; Tao, L.-K.; Guo, Q.-E. Low Carbon Design Strategy of Regional Airport Terminal Based on Building Carbon Emission Calculation Standard. In Proceedings of the International Civil Engineering and Architecture Conference, Kyoto, Japan, 17–20 March 2023; Springer Nature: Singapore, 2023; pp. 641–653. [Google Scholar]
  52. Heathrow Airport. Heathrow Airport Sustainability Report. 2021. Available online: https://www.heathrow.com (accessed on 1 September 2024).
  53. Airport Authority Hong Kong. Sustainability Report 2023/24. Airport Authority Hong Kong. 2024. Available online: https://www.hongkongairport.com/en/sustainability/sustainability-report.page (accessed on 1 September 2024).
  54. International Energy Agency. Energy Efficiency 2023. 2023. Available online: https://www.iea.org/reports/energy-efficiency-2023 (accessed on 1 June 2024).
  55. Schiphol Airport. Schiphol Airport Case Study. 2023. Available online: https://www.lighting.philips.com/support/cases/airports/schiphol-airport (accessed on 1 June 2024).
  56. Cochin International Airport. CIAL’s Green Energy. 2023. Available online: https://www.cial.aero/news-Updates/CIAL-s-green-energy (accessed on 1 June 2024).
  57. Arshi, O.; Rai, A.; Gupta, G.; Pandey, J.K.; Mondal, S. IoT in energy: A comprehensive review of technologies, applications, and future directions. Peer-Peer Netw. Appl. 2024, 17, 2830–2869. [Google Scholar] [CrossRef]
  58. Yu, Y.; Gola, M.; Settimo, G.; Buffoli, M.; Capolongo, S. Feasibility and Affordability of Low-Cost Air Sensors with Internet of Things for Indoor Air Quality Monitoring in Residential Buildings: Systematic Review on Sensor Information and Residential Applications, with Experience-Based Discussions. Atmosphere 2024, 15, 1170. [Google Scholar] [CrossRef]
  59. Zanni, S.; Lalli, F.; Foschi, E.; Bonoli, A.; Mantecchini, L. Indoor Air Quality Real-Time Monitoring in Airport Terminal Areas: An Opportunity for Sustainable Management of Micro-Climatic Parameters. Sensors 2018, 18, 3798. [Google Scholar] [CrossRef] [PubMed]
  60. International Renewable Energy Agency. Record Renewables Growth Fuels Cost Competitiveness. 2024. Available online: https://www.reuters.com/business/energy/record-renewables-growth-fuels-cost-competitiveness-irena-report-shows-2024-09-24/ (accessed on 2 June 2024).
  61. International Energy Agency. Carbon Capture, Utilisation and Storage. 2023. Available online: https://www.iea.org/topics/carbon-capture-utilisation-and-storage (accessed on 2 June 2024).
  62. PwC. Blockchain for Sustainability Reporting and Improving Data Transparency. 2024. Available online: https://www.pwc.com/gx/en/services/sustainability/blockchain-sustainability-reporting.html (accessed on 1 September 2024).
  63. Hamad Blockchain Study. Hamad International Airport’s Blockchain Implementation for Sustainability. 2023. Available online: https://www.dohahamadairport.com/press-releases/news/hamad-international-airport-championing-environmental-sustainability-world (accessed on 1 September 2024).
  64. Air Transport Action Group. Electric Ground Support Equipment: Reducing Emissions on the Ground. 2024. Available online: https://www.atag.org/our-activities/electric-ground-support-equipment.html (accessed on 1 September 2024).
  65. DFW Sustainability Report. Dallas Fort Worth International Airport’s Sustainability Initiatives. 2023. Available online: https://www.dfwairport.com/sustainability/report/ (accessed on 2 June 2024).
  66. Markets and Markets. Internet of Things (IoT) Market—Global Forecast to 2028. Available online: http://www.marketsandmarkets.com/ (accessed on 14 November 2020).
  67. Deloitte Insights. Understanding Digital Twin Technology. 2023. Available online: https://www2.deloitte.com/us/en/insights/focus/signals-for-strategists/understanding-digital-twin-technology.html (accessed on 2 June 2024).
  68. Heathrow Airport. Enhancing Airport Operations with Digital Twin and IoT Integration. 2023. Available online: https://www.heathrow.com/company/our-strategy/sustainability (accessed on 2 June 2024).
  69. Global Infrastructure Hub. Sustainability Framework and Future Research Directions in Infrastructure Projects. 2024. Available online: https://www.gihub.org/ (accessed on 1 September 2024).
  70. San Francisco International Airport. Zero Annual Report: Progress Toward Triple Zero Goals. 2023. Available online: https://sustainability.flysfo.com/wp-content/uploads/2024/04/Zero-Annual-Report-2023.pdf (accessed on 1 September 2024).
  71. Oslo Airport Green Initiatives. Oslo Airport’s Carbon Capture Project. 2023. Available online: https://www.osl.no/en/about-us/environmental-work/carbon-capture (accessed on 1 September 2024).
  72. Air Transport Action Group. Aviation: Benefits Beyond Borders. 2024. Available online: https://www.atag.org/ (accessed on 1 September 2024).
  73. Dallas Fort Worth International Airport. Environmental, Social, and Governance Report. 2023. Available online: https://www.dfwairport.com/esg/ (accessed on 1 September 2024).
  74. Denver International Airport. Environmental, Social, and Governance Report. 2023. Available online: https://www.flydenver.com/about-den/governance/environmental-social-and-governance-report/ (accessed on 10 June 2024).
  75. European Commission. European Green Deal: Funding Guidelines and Strategies for Sustainable Development. 2024. Available online: https://commission.europa.eu/strategy-and-policy/priorities-2019-2024/european-green-deal/finance-and-green-deal_en (accessed on 1 September 2024).
  76. Changi Airport Group. Annual Report 2022/23: A Year of Recovery. 2023. Available online: https://www.changiairport.com/content/dam/cacorp/publications/Annual%20Reports/2023/CAG%20AR22-23%20%28Full%29.pdf (accessed on 1 September 2024).
  77. Kotter, J.P. Leading Change; Harvard Business Review Press: Boston, MA, USA, 1996. [Google Scholar]
  78. International Energy Agency. Climate Resilience: Building Resilient Energy Systems. 2023. Available online: https://www.iea.org/reports/climate-resilience (accessed on 1 September 2024).
Figure 1. Workflow chart.
Figure 1. Workflow chart.
Sustainability 16 11104 g001
Table 1. Criteria set.
Table 1. Criteria set.
CriteriaDescriptionSource
Renewable Energy IntegrationUse of renewable energy sources like solar and wind to power airport operations.[24,28]
Energy EfficiencyImplementation of energy-efficient systems such as LED lighting, smart HVAC, and building automation.[2,11]
Waste-to-Resource SystemsTechnologies that convert waste into reusable resources or energy, promoting a circular economy.[26,27]
Carbon Capture InitiativesImplementation of carbon capture and storage (CCS) technologies to reduce CO2 emissions.[29,30]
Smart Technologies (IoT)Deployment of IoT-based systems for real-time environmental monitoring and operational efficiency.[19,21]
Digital TwinsCreation of a digital replica of airport infrastructure to simulate and optimize operations.[20,21]
Blockchain for SustainabilityUse of blockchain for transparent and tamper-proof sustainability reporting and carbon credit tracking.[22,23]
Sustainable Building MaterialsUse of eco-friendly and recycled materials in airport construction and renovation projects.[2,31]
Water Conservation SystemsInstallation of rainwater harvesting, low-flow fixtures, and water recycling plants to reduce usage.[11,32]
Electric Ground Support Equipment (eGSE)Transition to electric vehicles and equipment for on-ground airport operations.[24,25]
Table 2. Expert panel overview.
Table 2. Expert panel overview.
Expert IDPositionExperience (Years)EducationNotes
E1Professor of Environmental Science20PhDExpert in environmental sustainability
E2Chief Sustainability Officer15MASpecializes in renewable energy solutions
E3Senior Airport Operations Manager18PhDFocus on operational efficiency and sustainability
E4Environmental Policy Advisor12MAWorks on policy development for green practices
E5Technology Integration Consultant10MAExpertise in IoT and digital twin technologies
E6Professor of Engineering25PhDAuthority in carbon management and reduction
E7Government Environmental Analyst14MABackground in environmental regulations and policy
E8Director of Infrastructure Projects17MAManages large-scale sustainable construction projects
E9Digital Solutions Lead9PhDFocus on integrating blockchain in sustainability practices
E10Professor of Urban Planning22PhDExperienced in sustainable infrastructure planning
E11Energy Systems Manager11MASpecialized in renewable energy for large-scale operations
E12Environmental Impact Consultant13PhDAdvisor on eco-friendly initiatives and compliance
Table 3. Innovative sustainability criteria and adaptation strategies for airport implementation.
Table 3. Innovative sustainability criteria and adaptation strategies for airport implementation.
Related CriteriaInnovationDescriptionAcademic SourcesIndustry ReportAdaptation to Airports
Energy Management and Renewable SolutionsSolar Panel ArraysInstallation of photovoltaic panels to convert sunlight into electricity.[24,28][36]Deploy on terminal rooftops and open spaces to generate renewable energy for airport operations.
Energy Management and Renewable SolutionsWind TurbinesUtilization of wind energy through on-site turbines.[35,37][38]Install in areas with consistent wind patterns to supplement renewable energy sources.
Energy Management and Renewable SolutionsGreen Hydrogen ProductionProduction of hydrogen fuel using renewable energy sources.[39][36]Develop on-site facilities to produce hydrogen for ground support equipment and auxiliary power units.
Energy Management and Renewable SolutionsMicrogrid SystemsLocalized energy grids that manage and distribute energy efficiently.[35][36]Implement to enhance energy resilience and integrate various renewable energy sources within the airport.
Smart and Digital TechnologiesIoT-based Environmental MonitoringReal-time data collection on environmental parameters via IoT sensors.[19,21][36]Deploy sensors to monitor air quality, noise levels, and energy consumption, enabling proactive management.
Smart and Digital TechnologiesDigital Twin TechnologyCreation of digital replicas of physical assets for simulation and optimization.[20,40][41]Develop digital models of airport infrastructure to optimize operations and maintenance schedules.
Smart and Digital TechnologiesAI-Driven Resource OptimizationUse of artificial intelligence to analyze data and optimize resource allocation.[32][41]Integrate AI systems to manage energy usage, staffing, and passenger flow efficiently.
Circular Economy InitiativesWaste-to-Energy SolutionsConversion of waste materials into usable energy forms.[26,27][42]Implement facilities to process organic waste into biogas or electricity, reducing landfill dependency.
Circular Economy InitiativesAutomated Recycling SystemsMechanized systems for sorting and recycling waste materials.[2][43]Install automated systems to efficiently separate recyclables, improving waste management processes.
Circular Economy InitiativesSustainable Construction PracticesUse of eco-friendly materials and methods in building projects.[31][44]Apply green building standards in new constructions and renovations to minimize environmental impact.
Mobility and Transport InnovationsElectric Autonomous ShuttlesDriverless electric vehicles for passenger and staff transport within airport premises.[45,46][47]Deploy for inter-terminal transportation, reducing emissions and improving operational efficiency.
Mobility and Transport InnovationsSolar-Powered EV Charging StationsCharging stations powered by solar energy for electric vehicles.[46,48][49]Install in parking areas to support electric ground support equipment and passenger vehicles.
Carbon Sequestration and Green InfrastructureVertical Forests and Green WallsIntegration of vegetation into building facades to improve air quality and aesthetics.[30][41]Incorporate into terminal designs to enhance environmental quality and passenger experience.
Carbon Sequestration and Green InfrastructureCarbon Offset ProgramsInitiatives that compensate for carbon emissions through environmental investments.[50,51][52,53]Participate in global offset programs to balance emissions from airport operations.
Table 4. Decision matrix.
Table 4. Decision matrix.
CriteriaExpert 1Expert 2Expert 3Expert 4Expert 5Expert 6Expert 7Expert 8Expert 9Expert 10Expert 11Expert 12
Renewable Energy Integration9108910910989109
Energy Efficiency Systems899109891099910
Waste-to-Resource Systems787897878788
Carbon Capture Initiatives879789887879
Smart Technologies (IoT)91099109999999
Digital Twin Technology798998989898
Blockchain for Sustainability Reporting676576767667
Sustainable Building Materials899998998999
Water Conservation Systems7988999109989
Electric Ground Support Equipment (eGSE)898998889899
Table 5. Normalized matrix.
Table 5. Normalized matrix.
CriteriaExpert 1Expert 2Expert 3Expert 4Expert 5Expert 6Expert 7Expert 8Expert 9Expert 10Expert 11Expert 12
Renewable Energy Integration0.091840.093460.086960.089110.092590.090.093460.087380.086960.090.092590.08911
Energy Efficiency Systems0.081630.084120.097830.09890.083330.080.084120.097090.097830.090.083330.0989
Waste-to-Resource Systems0.071430.074770.075610.079120.083330.070.074770.067960.086960.070.074770.07912
Carbon Capture Initiatives0.081630.065420.097830.069310.074070.090.074770.077670.076090.080.065420.08911
Smart Technologies (IoT)0.091840.093460.097830.089110.092590.090.084120.087380.09890.090.083330.08911
Digital Twin Technology0.071430.084120.086960.089110.083330.080.084120.077670.09890.080.083330.07912
Blockchain for Sustainability Reporting0.061220.065420.065220.04950.064810.060.065420.058250.076090.060.055560.06931
Sustainable Building Materials0.081630.084120.097830.089110.083330.080.084120.087380.086960.090.083330.08911
Water Conservation Systems0.071430.084120.086960.079120.083330.090.084120.097090.09890.090.074770.08911
Electric Ground Support Equipment (eGSE)0.081630.084120.086960.089110.083330.080.074770.077670.09890.080.083330.08911
Table 6. Entropy values for sustainability criteria.
Table 6. Entropy values for sustainability criteria.
CriteriaEntropy ( E i )
Renewable Energy Integration0.987
Energy Efficiency Systems0.985
Waste-to-Resource Systems0.992
Carbon Capture Initiatives0.989
Smart Technologies (IoT)0.986
Digital Twin Technology0.99
Blockchain for Sustainability Reporting0.995
Sustainable Building Materials0.987
Water Conservation Systems0.988
Electric Ground Support Equipment (eGSE)0.99
Table 7. Degree of diversification for sustainability criteria.
Table 7. Degree of diversification for sustainability criteria.
CriteriaDegree of Diversification ( d i )
Renewable Energy Integration0.013
Energy Efficiency Systems0.015
Waste-to-Resource Systems0.008
Carbon Capture Initiatives0.011
Smart Technologies (IoT)0.014
Digital Twin Technology0.01
Blockchain for Sustainability Reporting0.005
Sustainable Building Materials0.013
Water Conservation Systems0.012
Electric Ground Support Equipment (eGSE)0.01
Table 8. Weights for sustainability criteria.
Table 8. Weights for sustainability criteria.
CriteriaWeight
Renewable Energy Integration0.134
Energy Efficiency Systems0.155
Waste-to-Resource Systems0.083
Carbon Capture Initiatives0.114
Smart Technologies (IoT)0.144
Digital Twin Technology0.103
Blockchain for Sustainability Reporting0.052
Sustainable Building Materials0.134
Water Conservation Systems0.124
Electric Ground Support Equipment (eGSE)0.103
Table 9. Expert opinions on sustainability criteria.
Table 9. Expert opinions on sustainability criteria.
CriteriaExpert 1Expert 2Expert 3Expert 4Expert 5Expert 6Expert 7Expert 8Expert 9Expert 10Expert 11Expert 12
Feasibility of Renewable Energy0.70.90.70.90.90.90.70.90.70.90.90.9
Impact of Energy Efficiency0.90.90.90.90.70.90.90.90.90.90.70.9
Economic Viability of Waste-to-Resource0.50.70.50.70.70.50.70.50.70.50.70.7
Technological Compatibility of IoT0.70.70.90.90.90.70.90.70.90.90.70.9
Operational Benefits of Digital Twin0.70.90.70.90.90.70.90.70.70.70.70.7
Value of Blockchain for Reporting0.50.70.50.50.70.50.70.50.70.50.50.7
Adaptation Challenges for Sustainable Materials0.70.70.70.70.70.70.70.70.70.70.70.7
Long-Term Benefits of eGSE0.70.90.70.90.90.70.70.70.90.70.90.9
Regulatory Support for Water Conservation0.50.70.70.70.70.70.70.90.90.90.70.7
Synergies Between Innovations0.70.90.70.90.90.70.70.90.90.90.90.9
Table 10. Defuzzified scores for sustainability criteria.
Table 10. Defuzzified scores for sustainability criteria.
CriteriaDefuzzified Score
Feasibility of Renewable Energy0.842
Impact of Energy Efficiency0.867
Economic Viability of Waste-to-Resource0.633
Technological Compatibility of IoT0.792
Operational Benefits of Digital Twin0.767
Value of Blockchain for Reporting0.583
Adaptation Challenges for Sustainable Materials0.692
Long-Term Benefits of eGSE0.775
Regulatory Support for Water Conservation0.758
Synergies Between Innovations0.842
Table 11. Ranking of sustainability criteria based on defuzzified scores.
Table 11. Ranking of sustainability criteria based on defuzzified scores.
RankCriteriaDefuzzified Score
1Energy Efficiency Systems0.867
2Feasibility of Renewable Energy0.842
2Synergies Between Innovations0.842
4Technological Compatibility of IoT0.792
5Long-Term Benefits of eGSE0.775
6Operational Benefits of Digital Twin0.767
7Regulatory Support for Water Conservation0.758
8Adaptation Challenges for Sustainable Materials0.692
9Economic Viability of Waste-to-Resource0.633
10Value of Blockchain for Reporting0.583
Table 12. Phased implementation roadmap for sustainability at Istanbul Airport.
Table 12. Phased implementation roadmap for sustainability at Istanbul Airport.
PhaseTimeframeHigh-Impact Criteria/TechnologiesAction StepsExpected Outcomes
Short-TermYear 1–2Energy Efficiency Systems, Renewable Energy Integration
-
Upgrade energy systems (LED lighting, smart HVAC)
Immediate reduction in energy consumption and operational costs; improved sustainability metrics
-
Install renewable energy infrastructure (solar panels, wind turbines)
Medium-TermYear 3–5Digital Twin Technology, IoT Integration, Sustainable Building Materials
-
Deploy IoT for real-time monitoring
Enhanced operational efficiency, improved data collection, better resource management
-
Develop and implement a digital twin model
-
Use sustainable materials in renovation/construction
Long-TermYear 5+Carbon Capture Initiatives, Blockchain Reporting, Electric GSE
-
Pilot carbon capture systems
Long-term sustainability, high transparency, compliance with environmental standards
-
Implement blockchain for sustainability reporting
-
Expand the fleet of electric ground support equipment (eGSE)
Table 13. Cost–benefit analysis results.
Table 13. Cost–benefit analysis results.
PhaseInitiativeEstimated CostProjected BenefitsPayback PeriodSources
Short-TermEnergy Efficiency Systems$5 million (LED + HVAC)40% reduction in energy use; annual savings of $1.5 million~3.3 years[55,61]
Renewable Energy Integration$15 million (solar panels)Generates 50,000 units of electricity daily; $2 million annual savings~7.5 years[56]
Medium-TermIoT for Environmental Monitoring$3 million15% reduction in power usage; improved data-driven decisions~4 years[66]
Digital Twin Technology$8 million25% decrease in operational costs; 20% improvement in passenger flow efficiency~5 years[67,68]
Sustainable Building Materials$10 million30% reduction in embodied carbon; long-term savings through eco-friendly construction~10 years[69,70]
Long-TermCarbon Capture Initiatives$25 million10% reduction in total emissions; environmental compliance~12 years[54,71]
Blockchain for Sustainability Reporting$2 million15–20% increase in data transparency; reduced compliance risks~5 years[62,63]
Electric Ground Support Equipment (eGSE)$20 million30% emission reduction; 25% reduction in fuel costs~8 years[72,73]
Table 14. Risk management strategies for implementing sustainability initiatives.
Table 14. Risk management strategies for implementing sustainability initiatives.
Identified RiskStrategySource
Financial RisksEstablish a financial buffer of 10–15% over projected budget; pursue partnerships and grants (e.g., EU Green Fund)[61,75]
Technological Integration IssuesConduct pilot testing phases; collaborate with vendors for training; maintain adaptable IT frameworks[61,76]
Operational DisruptionsSchedule installations during off-peak hours; implement phased rollouts; engage with stakeholders[55,68]
Regulatory and Compliance RisksCollaborate with legal teams; align with ICAO and EU regulations; engage with regulatory bodies[53,62]
Stakeholder ResistanceImplement change management with communication and training; involve stakeholders early; highlight benefits[62,77]
Technological Failures and DowntimeEstablish backup systems and IT response teams; conduct cybersecurity audits; maintain system redundancy[62,72]
Environmental and Climatic RisksDesign climate-resilient infrastructure; use diverse energy sources (solar, wind, batteries); secure mounts for renewable systems[69,78]
Disclaimer/Publisher’s Note: The statements, opinions and data contained in all publications are solely those of the individual author(s) and contributor(s) and not of MDPI and/or the editor(s). MDPI and/or the editor(s) disclaim responsibility for any injury to people or property resulting from any ideas, methods, instructions or products referred to in the content.

Share and Cite

MDPI and ACS Style

Mizrak, F.; Polat, L.; Tasar, S.A. Applying Entropy Weighting and 2-Tuple Linguistic T-Spherical Fuzzy MCDM: A Case Study of Developing a Strategic Sustainability Plan for Istanbul Airport. Sustainability 2024, 16, 11104. https://doi.org/10.3390/su162411104

AMA Style

Mizrak F, Polat L, Tasar SA. Applying Entropy Weighting and 2-Tuple Linguistic T-Spherical Fuzzy MCDM: A Case Study of Developing a Strategic Sustainability Plan for Istanbul Airport. Sustainability. 2024; 16(24):11104. https://doi.org/10.3390/su162411104

Chicago/Turabian Style

Mizrak, Filiz, Levent Polat, and Sezin Acik Tasar. 2024. "Applying Entropy Weighting and 2-Tuple Linguistic T-Spherical Fuzzy MCDM: A Case Study of Developing a Strategic Sustainability Plan for Istanbul Airport" Sustainability 16, no. 24: 11104. https://doi.org/10.3390/su162411104

APA Style

Mizrak, F., Polat, L., & Tasar, S. A. (2024). Applying Entropy Weighting and 2-Tuple Linguistic T-Spherical Fuzzy MCDM: A Case Study of Developing a Strategic Sustainability Plan for Istanbul Airport. Sustainability, 16(24), 11104. https://doi.org/10.3390/su162411104

Note that from the first issue of 2016, this journal uses article numbers instead of page numbers. See further details here.

Article Metrics

Back to TopTop