Next Article in Journal
Integrating Temporal Dimensions in Circularity of the Built Environment Analysis of Two Flemish Industrial Parks
Previous Article in Journal
Bibliometric Analysis of Global Publications on Management, Trends, Energy, and the Innovation Impact of Green Hydrogen Production
Previous Article in Special Issue
Surviving the Storm: The Vital Role of Entrepreneurs’ Network Ties and Recovering Capabilities in Supporting the Intention to Sustain Micro and Small Enterprises
 
 
Font Type:
Arial Georgia Verdana
Font Size:
Aa Aa Aa
Line Spacing:
Column Width:
Background:
Article

Fueling the Growth Engines: A Cross-Country Study on Business Accelerators’ Role in Startup Sustainability

by
Silviu Florin Rata
1,
Rozalia Nistor
1,
Alexandru Capatina
1,*,
Giuseppe Empoli
2,
Violeta Maria Isai
1 and
Iuliana Oana Mihai
1
1
Business Administration Department, “Dunarea de Jos” University of Galati, 800003 Galati, Romania
2
Department of Economics, Management and Territory, University of Foggia, 71122 Foggia, Italy
*
Author to whom correspondence should be addressed.
Sustainability 2024, 16(24), 11049; https://doi.org/10.3390/su162411049
Submission received: 20 November 2024 / Revised: 10 December 2024 / Accepted: 13 December 2024 / Published: 17 December 2024

Abstract

This study examines the role of business accelerators in fostering startup performance across diverse entrepreneurial ecosystems, focusing on Romania, the United States, and Italy. Using a cross-country comparative approach, this research investigates how accelerators influence grant utilization efficiency, financial management capabilities, sustainable business practices, and income growth and diversification. The findings reveal that accelerators significantly enhance startups’ financial resource management and revenue growth, with variations across the target countries. In Romania, accelerators address structural barriers and resource constraints, while in the United States, they drive sector-specific innovations within a mature ecosystem. Italy highlights a blend of traditional and emerging industries, with accelerators fostering sustainability initiatives and innovation. This study introduces sustainable business practices and financial management capabilities as mediating factors, developing existing theoretical models. Practical implications for entrepreneurs, policymakers, and investors are outlined, emphasizing personalized business accelerator strategies to address contextual challenges.

1. Introduction

Business accelerators have emerged as vital catalysts in fostering startup growth and sustainability by offering structured support, mentorship, access to funding, and networks essential for entrepreneurial success. Business accelerators are organizations designed to support early-stage businesses by offering mentorship, consulting services, access to investments, and industry-specific knowledge. They aim to help these startups refine ideas, develop products, and overcome challenges by leveraging expertise and networks. Unlike business incubators, which focus only on early-stage development, accelerators typically offer startups opportunities for scale-up through structured, time-limited programs [1].
As startups navigate complex ecosystems, accelerators enhance their operational and financial capabilities while driving sustainable practices and income diversification [2]. The increasing global reliance on accelerators calls for an in-depth examination of their impact across different economic and cultural contexts to better understand how they contribute to startup performance.
This study focuses on three distinct countries: Romania, the United States, and Italy, representing diverse entrepreneurial ecosystems. Romania, as an emerging market, offers insights into accelerators’ role in resource-constrained environments. The United States, a mature and innovation-driven market, showcases established accelerator programs and their contributions to advanced entrepreneurial ecosystems. Italy, with its mix of traditional industries and growing innovation hubs, highlights accelerators’ influence in navigating economic transformation. This cross-country comparative approach enables a nuanced exploration of how contextual factors shape the outcomes of accelerator interventions.
The entrepreneurial ecosystems in the United States and Europe exhibit significant differences shaped by cultural, regulatory, and structural contexts. The U.S. ecosystem, characterized by a culture of risk-taking and innovation, benefits from a robust venture capital landscape and strong ties between academia and industry, enabling rapid scaling and commercialization of ideas. In contrast, European ecosystems are shaped by regional diversity, with varying regulatory environments and cultural attitudes toward entrepreneurship. Even if European countries like Italy and Romania are recognized for research and development, challenges such as fragmented markets and risk aversion often hinder the pace of startup growth. These contrasts underscore the importance of tailoring ecosystem support mechanisms to regional strengths and limitations, fostering innovation while addressing local challenges [3].
Romania represents a unique case within the accelerator study due to its emerging entrepreneurial ecosystem and the potential for innovation-driven growth. Challenges such as limited early-stage funding, gaps in entrepreneurial education, and a fragmented regulatory framework hinder ecosystem growth. Accelerators in Romania play a critical role in bridging these gaps by providing startups with access to mentorship, funding opportunities, and network connections. Analyzing accelerators in Romania offers insights into their transformative role in less mature ecosystems and how they contribute to addressing structural barriers and regional disparities.
The United States boasts one of the most diverse and dynamic accelerator landscapes in the world. The U.S. has a well-established entrepreneurial ecosystem characterized by robust private and public sector support for startups. Accelerators in the U.S. are distinguished by their emphasis on short-term cohorts, financial investment, and intensive mentorship programs, making them a cornerstone of the nation’s startup growth. Moreover, accelerators in the U.S. often target specific industries such fintech and health tech, fostering innovation in cutting-edge sectors. The U.S. serves as a benchmark for mature ecosystems, enabling the study to assess how advanced accelerator models provide best practices for startup ecosystems from Romania and Italy.
Italy provides an intriguing perspective as it combines elements of both mature and emerging ecosystems. The Italian government has implemented policies like the Italian Startup Act to incentivize innovation and entrepreneurship, positioning startups as central to economic revitalization. However, Italy’s ecosystem remains constrained by structural challenges, including high public debt and slow regulatory adaptation. Accelerators in Italy act as intermediaries that provide critical support to navigate these systemic inefficiencies, offering funding strategies, mentorship, and networking opportunities.
Despite the growing body of literature on business accelerators, several gaps still persist. Existing studies often focus on specific regions or fail to incorporate comparative frameworks that address cross-cultural and economic variations. Furthermore, limited attention has been given to understanding the mediating mechanisms, such as financial management capabilities and sustainable practices, through which accelerators influence income growth and grant utilization efficiency. This research seeks to fill these gaps by employing a multi-group analysis to uncover shared dynamics across the selected countries.
This study addresses three research questions:
RQ1. How do business accelerators influence startups’ efficiency in grant use, financial management capabilities, sustainable business practices, and income diversification?
RQ2. What are the contextual variations in the impact of accelerators across Romania, the United States, and Italy on startups’ sustainability?
RQ3. How do financial management capabilities and sustainable business practices mediate the relationship between accelerator participation and income diversification?
The main objectives of this research are to assess the impact of business accelerators on critical startup performance dimensions such as grant efficiency, financial management, sustainability, and income growth; to compare their roles within the entrepreneurial ecosystems of Romania, the United States, and Italy; and to deliver strategic insights for designing accelerator programs and policy recommendations that enhance startup success in diverse contexts.
This study makes significant contributions to the understanding of business accelerators and their role in fostering startup development across diverse economic and cultural contexts. First, by focusing on Romania, the United States, and Italy, it enriches the literature on entrepreneurial ecosystems through a cross-country comparative lens. Each country offers unique insights: Romania’s emerging startup landscape, the U.S.’s mature accelerator ecosystem, and Italy’s blend of traditional industries and innovation provide a holistic view of accelerator impacts. This comparative approach helps illuminate the contextual nuances that shape accelerator effectiveness, offering a comprehensive framework for understanding their role in different environments.
Second, this study advances theoretical frameworks by introducing financial management capabilities and sustainable business practices as mediators in the relationship between accelerator participation and startup performance. By exploring these constructs, this research extends existing models of startup development to include the mechanisms through which accelerators influence income growth and grant utilization efficiency.
This study has practical implications for policymakers, entrepreneurs, and accelerator managers. It highlights best practices in accelerator design and implementation, emphasizing the importance of tailoring programs to the unique needs of startups in different ecosystems. The findings underscore the potential for accelerators to bridge gaps in funding, foster innovation, and promote sustainability.
The remainder of this paper is organized as follows. Section 2 reviews the theoretical background, focusing on the roles of accelerators in enhancing startup performance and sustainability. Section 3 outlines the methodology, including data collection, the analytical framework, and the constructs measured. Section 4 presents the findings from each country, highlighting both unique and shared insights. Section 5 discusses the implications of the results for theory, practice, and policy. Finally, Section 6 concludes with recommendations, limitations of the study, and avenues for future research.

2. Theoretical Background and Research Hypothesis

2.1. Impact of Business Accelerators

The impact of business accelerators on grant utilization performance relates to the entrepreneurship literature, with significant implications for startup development. Grants, as financial instruments, are frequently used to support entrepreneurial initiatives, and their efficiency is amplified by integrating them into structured accelerator programs. Accelerators provide not only funding, but also a series of complementary resources, such as mentoring, access to expert networks, and infrastructure, which significantly lead to increasing performance in the use of available funds [2].
Another important aspect is the way in which accelerators facilitate collaboration between startups, creating a framework in which grant beneficiaries share knowledge and good practices [4]. The physical and intellectual proximity, specific to acceleration programs, contributes to better management of financial resources and the strategic use of grants [5]. In addition, business accelerators reduce uncertainties related to project quality, providing rapid feedback and intensive support to enable startups to adjust their strategies [6].
Business accelerators also often integrate educational components, which improve the ability of grantees to manage financial resources and achieve their goals. Studies indicate that acceleration programs contribute to shortening the learning cycle of startups, reflected in the increased success rate of funded projects [7]. However, there are also challenges. The intensity of acceleration programs often limits the flexibility of some founders, and the use of grants in inappropriate contexts could generate lower results [8].

2.2. Efficiency of Grant Use

In the entrepreneurship literature, the efficiency of grant use is a topic of major interest, especially in the context of business accelerators and startups. Grants are one of the main forms of financial support provided within these programs, being used for product development, expansion into new markets, and supporting innovative initiatives [9]. Financial support, including grants, is one of the essential pillars of business accelerators, contributing to reducing entry barriers and increasing the chances of startups’ success [10].
Grant efficiency is influenced by several factors. The rigorous selection processes implemented by accelerators ensure the allocation of resources to companies with high growth and innovation potential [11]. Grants allow startups and university spinoffs to access specialized mentoring and develop organizational capabilities, which improves their chances of attracting further investment [12].
The literature also suggests that grants are more effective when integrated into a supportive entrepreneurial ecosystem, which includes mentoring, business networks, and access to infrastructure such as coworking spaces [13]. In the context of incubators and accelerators from academic institutions, grants not only provide direct financial resources but also create opportunities for startups to collaborate and learn from the experiences of their peers [14].
The use of grants leads to mixed results, depending on the maturity of the startups and the regional context [15]. In addition, grants create financial dependency, limiting startups’ initiative to seek long-term sustainable solutions [16]. There is a need for strategic resource management to ensure the positive impact of grants. Thus, the efficiency of grant use is closely linked to how they are integrated into acceleration programs, and a continuous assessment of their impact on startup performance and sustainability is valuable [17].
Based on these theoretical insights, Hypothesis 1 arises: business accelerators have a significant impact on startups’ efficiency of grant use.

2.3. Financial Management Capabilities

The efficient use of grants represents a key for the development of startups’ financial management capabilities, especially in the context of business accelerators. Grants are not only a source of funding, but also an opportunity for entrepreneurs to improve their financial management practices through access to educational resources and mentoring offered within accelerator programs [18]. Specifically, business accelerators empower entrepreneurs with intensive training in areas such as budgeting, resource allocation, and attracting follow-on investments [19].
The efficient use of grants also facilitates the development of startups’ financial capabilities. The support provided by accelerators is not limited to funding but also includes tools that enhance startups’ ability to manage their resources strategically, through educational programs that integrate hands-on learning and interaction with financial experts [20].
In addition, accelerators facilitate the use of grants to develop robust financial strategies. The access to mentorship and financial networks allows startups to optimize their internal processes and develop essential skills for financial reporting and cost–benefit analysis [21]. This support reduces the risks associated with inefficient fund management, thus contributing to improving the overall performance of startups.
However, the efficiency of grant use varies significantly depending on the organizational maturity of startups and the context in which they operate [22]. In this regard, accelerators leverage the strategic matchmaking between access to finance and the development of financial management capabilities, thus promoting the long-term sustainability of participating firms.
We therefore expect a positive relationship between the efficiency of grant use and financial management capabilities. Against this background, we propose Hypothesis 2: startups’ efficiency of grant use has a positive effect on their financial management capabilities.

2.4. Sustainable Business Practices

Business accelerators are strategic enablers in promoting and implementing sustainable business practices by supporting startups in their early stages of development. The entrepreneurship literature suggests that these organizations create a favorable ecosystem for sustainability by providing financial resources, mentoring, and educational support [23]. Business accelerators stimulate the implementation of sustainable practices by integrating them into their programs, including specific educational modules and support in directing resources towards environmental and social initiatives [24].
A pivotal aspect of the impact of accelerators on sustainability is the promotion of responsible innovation. These programs help startups develop products and services that comply with environmental standards and adopt business models that minimize negative impacts on the ecosystem [25]. Furthermore, accelerators leverage access to networks of experts and investors interested in sustainable projects, creating opportunities for collaborations and strategic partnerships [26].
In addition, accelerators create a culture of sustainability. Through mentoring and coaching, startups are guided to adopt practices such as waste reduction, resource efficiency, and sustainable product development. These initiatives are essential in the context of global markets, where consumers and investors increasingly attach importance to social and environmental responsibility [27].
However, the implementation of sustainable business practices within accelerators is conditioned by the diversity and specificity of the programs offered. Some accelerators are more oriented towards supporting sustainable initiatives than others, and the structure of the programs can directly influence the success of these initiatives. There are also challenges related to high initial costs and limited access to resources for sustainability-oriented startups, which accelerators try to address through financial and educational support [28].
Thus, business accelerators not only promote sustainability but also are contributors to its integration as a central element in the organizational strategy of startups, supporting the development of practices that respond to the current demands of the market and society as a whole.
These insights led to Hypothesis 3: Business accelerators have a significant impact on startups’ sustainable business practices.

2.5. Income Growth and Diversification

Business accelerators strategically drive revenue growth and diversification for startups, while also promoting sustainable business practices as a mediator between accelerator resources and firm financial outcomes. Accelerator programs are designed to support startups by providing financial resources, mentoring, access to business networks, and management education, which leads to improved financial performance and the creation of diverse revenue streams [29].
One of the main mechanisms through which accelerators influence revenue growth is to promote sustainable business strategies. Sustainable practices, which include reducing costs through resource efficiency and creating green products, significantly improve startup profitability and competitiveness [30]. These practices not only boost investor and consumer confidence but also lead to revenue growth by opening up new business opportunities in sustainability-sensitive markets.
Sustainable business practices mediate the effects of accelerators on revenue by facilitating accelerated learning and adaptation to market demands. Business accelerators that encourage transparency and interaction between startups promote the transfer of sustainability-related knowledge, which leads to innovation and diversification of revenue streams [31]. Mentoring and access to networks of investors specialized in sustainable initiatives also contribute to attracting additional financial resources, which can be used to expand activities and increase revenue.
At the same time, the adoption of sustainable business practices has a potentiating effect on revenue diversification, as it stimulates startups to adapt their products and services to new market trends. Business accelerators that promote sustainability create more resilient and innovative business models that generate more stable and diversified revenue streams [32].
Thus, business accelerators, by integrating sustainability as a pivotal element in their programs, not only support startups’ revenue growth but also offer them the necessary tools to strategically diversify these revenues. In this context, sustainable business practices are acting as a mediator that optimizes the relationship between the resources provided by accelerators and the financial results of startups [33].
Identifying financial management and sustainability practices as mediators in entrepreneurial ecosystems is rooted in their strategic impact in bridging resource constraints and fostering long-term resilience in startups. As highlighted by Liu and Zhang [34], entrepreneurial ventures often rely on creative resource reallocation and sustainable practices to navigate structural barriers and achieve competitive advantages. Financial management capabilities enable startups to optimize resource utilization, reduce inefficiencies, and build robust financial foundations, essential for sustainable performance in volatile markets. Similarly, sustainability practices align entrepreneurial activities with environmental and social imperatives, fostering stakeholder trust and broadening market opportunities.
The following two hypotheses emerge:
Hypothesis 4.
Business accelerators have a significant impact on startups’ income growth and diversification.
Hypothesis 5.
Sustainable business practices mediate the relationship between business accelerators’ capabilities and their impact on startups’ income growth and diversification.

3. Method

This study investigates the impact of business accelerators on the development of startups, focusing on the efficiency of grant use, financial management capabilities, sustainable business practices, and income growth and diversification. The research adopts a cross-country comparative approach, analyzing a sample of 162 startups distributed across three countries (Romania—62, U.S.—50, Italy—50), to explore the dynamics of entrepreneurial ecosystems in both emerging and developed economies (Table 1). Startups were selected based on their participation in accelerator programs within the past five years, ensuring the assessment of medium-term impacts.
Data collection was conducted through structured online questionnaires targeted at startup leaders, such as founders or co-founders. The questionnaire was distributed through an online survey link shared with business accelerator representatives in Romania, the United States, and Italy. Personalized email invitations were sent to these representatives, who then facilitated participation by forwarding the link to founders or co-founders of startups within their networks. The questionnaire, validated through a pilot study, captured responses across five constructs (Figure 1 and Table 2), namely, efficiency of grant use (EGU), financial management capabilities (FMC), impact of business accelerators (IBA), sustainable business practices (SBP), and income growth and diversification (IGD), using a 5-point Likert scale to assess the items included in the latent variables (Table 2). Content and construct validity were verified through reliability measures such as Cronbach’s Alpha and composite reliability, as well as convergent and discriminant validity using the Fornell–Larcker and HTMT criteria.
The structural relationships between the latent variables were analyzed using Partial Least Squares Structural Equation Modeling (PLS-SEM). This method was chosen for its suitability for small to medium sample sizes, handling of complex models, and predictive orientation, which aligns with the exploratory nature of the study. The sample size is consistent with the methodological recommendations for the use of PLS-SEM, which suggest a minimum of 10 responses for each path in the structural model [35].
PLS-SEM is recommended in cross-cultural research, particularly due to its capacity to manage complex models and accommodate non-normal data distributions, which are typical in cross-country studies. Its ability to analyze measurement invariance strengthens the reliability of our comparisons across cross-cultural contexts.
We contextualized the quantitative findings with qualitative insights, drawing on secondary data about regulatory environments, cultural attitudes, and economic conditions in each country.
Multi-group analysis (MGA) was employed to examine the structural model across the three countries separately, highlighting country-specific dynamics. PLS-SEM’s robustness in cross-country analysis ensures reliable comparison of the structural paths under varying contextual influences.
To ensure content validity, the questionnaire was initially tested on a pilot sample of 20 startups in Romania and Italy. Modifications were made based on the feedback obtained to clarify the questions and improve its structure. Construct validity was subsequently verified through convergent validity and discriminant validity analysis in the PLS-SEM model. All study participants were informed about the purpose of the research and were assured of the confidentiality of the collected data. This study complies with the principles of research ethics, and participation was voluntary. To mitigate biases in self-reported data, we ensured respondent anonymity, used validated scales, provided clear instructions, and applied statistical tests such as Harman’s single-factor test to address common method bias, ensuring robust and reliable findings.
The online questionnaires were completed over a six-month period, from April to October 2024, ensuring a comprehensive and representative data collection.
Figure 1 presents the conceptual model, illustrating the hypothesized relationships between the constructs central to the analysis of the impact of business accelerators on startups. The model encompasses five key latent variables that reflect the multidimensional effects of business accelerators, from their role in enhancing grant utilization and fostering sustainable practices to promoting financial management and revenue diversification.
Table 2 provides a detailed description of the items included in each construct of the conceptual model and inserted in the online questionnaire, outlining the multidimensional aspects of the study. The constructs are operationalized through specific measurable items. Each item reflects a distinct dimension of the respective construct. The reflective approach ensures clarity in the measurement framework and reinforces the validity and reliability of the data collection process, facilitating robust analysis of the structural relationships in the study.
Table 3 provides an overview of the reliability and validity metrics for the structural model used in the study. The metrics, calculated using aggregated data from Romania, the U.S., and Italy, include Cronbach’s alpha, composite reliability, and Average Variance Extracted (AVE).
The Cronbach’s alpha values for all constructs (ranging from 0.701 to 0.729) exceed the commonly accepted threshold of 0.7 for exploratory research. The composite reliability values are all above 0.7, which signifies high internal consistency among the constructs. Additionally, the Average Variance Extracted (AVE) values for each construct exceed 0.5, confirming adequate convergent validity.
Table 4 evaluates the discriminant validity of the constructs through the Fornell–Larcker criterion. The diagonal values represent the square roots of the AVE for each construct, while the off-diagonal values show the correlations between constructs.
The diagonal values (the square roots of the AVE) are higher than the corresponding inter-construct correlations for all constructs, thus validating the discriminant validity of the measurement model, by confirming that the constructs are uniquely defined in the conceptual model.
Table 5 assesses discriminant validity using the Heterotrait-Monotrait (HTMT) ratio. This metric provides an alternative perspective to validate the distinctiveness of the constructs, offering a complementary approach to the Fornell–Larcker criterion.
The HTMT values for all construct pairs are below the threshold of 0.85, with the highest ratio being 0.857 between IBA and EGU, which slightly exceeds the threshold but remains acceptable in the context of exploratory research. Thus, the results confirm that the constructs maintain their uniqueness, supporting their use for further hypothesis testing.

4. Findings

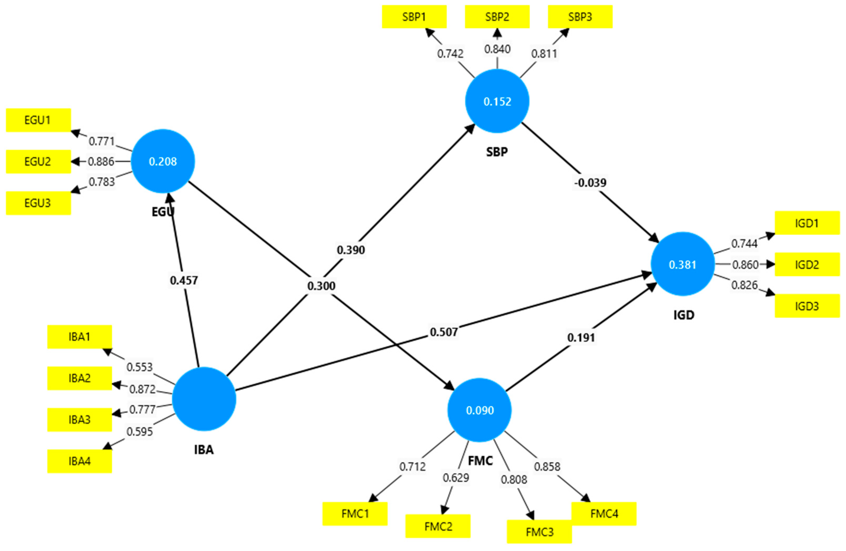
The first analysis is performed on the Romanian sample, based on path coefficients calculated by SmartPLS4 software and displayed on the relationships between latent constructs from the model (Figure 2).
In Romania, the impact of business accelerators on revenue growth and diversification is significant, with a path coefficient of 0.507. This means that accelerators have a substantial role in helping Romanian startups to grow their revenue and diversify their activities.
The impact of business accelerators on grant utilization efficiency is also significant, with a path coefficient of 0.457. This shows that accelerators help Romanian companies to use the grants and funds received more efficiently, thus optimizing external financial resources for development.
The impact of accelerators on sustainable business practices is moderate, with a path coefficient of 0.390. This indicates that Romanian accelerators contribute to the implementation of more sustainable business practices, although their influence is not as strong as in the case of revenue growth. It is possible that the sustainability aspect is promoted within the accelerators, but the concrete benefits are expected in the long run.
The efficiency of grant use has a positive effect on financial management capabilities, with a path coefficient of 0.300. This means that the efficient use of grants enables startups to develop their financial management capabilities.
The relationship between financial management capabilities and revenue growth and diversification is weak, with a path coefficient of 0.191. In the Romanian sample, financial management capabilities do not directly or strongly influence revenue growth and diversification of business activities.
Sustainable business practices have a negative and insignificant relationship with revenue growth and diversification, with a path coefficient of −0.039. This suggests that, in Romania, implementing sustainable practices does not immediately bring obvious financial benefits to startups.
Table 6 highlights that the bootstrapping results offer insights into the relationships between the constructs in the conceptual model, focusing on the aggregated data from Romania.
The relationship between financial management capabilities (FMC) and income growth and diversification (IGD) outlines a T-statistic of 1.457 and a p-value of 0.145. These values indicate that the relationship is not statistically significant at conventional levels (p < 0.05).
The relationship between efficiency of grant use (EGU) and financial management capabilities (FMC) is significant, with a T-statistic of 2.271 and a p-value of 0.023. These results validate the hypothesis that efficient grant use positively impacts financial management capabilities. The moderate magnitude of the coefficient underscores that grant efficiency enhances startups’ financial resource management.
The impact of business accelerators (IBA) on income growth and diversification (IGD) is strongly supported, with a T-statistic of 3.645 and a p-value of 0.001. This highlights the strategic value of accelerators in driving revenue growth and diversification for Romanian startups.
The relationship between business accelerators (IBA) and efficiency of grant use (EGU) is also significant, with a T-statistic of 3.663 and a p-value of 0.001. This finding confirms that accelerators empower the strategic use of grants, thereby optimizing startups’ external financial resources.
The path linking business accelerators (IBA) to sustainable business practices (SBP) demonstrates a moderate yet significant relationship, with a T-statistic of 3.652 and a p-value of 0.000. This suggests that while accelerators promote sustainability, the magnitude of their influence is less pronounced compared to other constructs like income growth.
The relationship between sustainable business practices (SBP) and income growth and diversification (IGD) reveals a T-statistic of 0.274 and a p-value of 0.784. This indicates that in the Romanian sample, implementing sustainable practices does not immediately translate into financial benefits, possibly due to the long-term nature of sustainability impacts.
The second analysis is performed on the United States sample, based on path coefficients calculated by SmartPLS4 software and displayed in the relationships between latent constructs from the model (Figure 3).
The relationship between financial management capabilities and revenue growth and diversification in this sample is significant, with a path coefficient of 0.350. This suggests that well-developed financial capabilities in U.S. startups contribute significantly to revenue growth and diversification.
The efficiency of grant use positively influences financial management capabilities, with a path coefficient of 0.377. This outlines that the efficient use of grant funds empowers U.S. startups to improve their financial resource management capabilities.
The impact of business accelerators on revenue growth and diversification is positive, but relatively weak, with a path coefficient of 0.289. This result indicates that accelerators have a moderate influence on the financial performance of U.S. startups. Although accelerators contribute to revenue growth and business diversification, their effect is smaller compared to other variables in the model.
The impact of business accelerators on grant utilization efficiency is strong, with a path coefficient of 0.636. U.S. business accelerators have a substantial impact on how startups use grant funds and significantly contribute to improving companies’ capabilities to efficiently utilize external financial resources.
The relationship between the impact of business accelerators and sustainable business practices is insignificant and negative, with a path coefficient of −0.054. This indicates that accelerators do not have a significant impact on the promotion of sustainable business practices in the United States.
Sustainable business practices have a positive, but rather small, effect on revenue growth and diversification, with a path coefficient of 0.127. The adoption of sustainable business practices is not very strong in the context of U.S. startups.
Table 7 presents the results of hypothesis testing using the bootstrapping procedure applied to the U.S. sample. The analysis includes path coefficients, T-statistics, and p-values to assess the significance of relationships between latent variables in the conceptual model.
The relationship between financial management capabilities and income growth and diversification is significant, with a T-statistic of 2.565 and a p-value of 0.010. These results confirm that financial management capabilities are drivers for income growth and diversification for U.S. startups.
The relationship between efficiency of grant use and financial management capabilities is also significant, with a T-statistic of 2.115 and a p-value of 0.034. This finding supports the hypothesis that efficiently utilizing grants contributes positively to improving financial management capabilities in the U.S. sample.
The relationship between business accelerators and income growth and diversification is not significant, with a T-statistic of 1.316 and a p-value of 0.188. We state that the direct influence of accelerators on income growth in the U.S. context is not strong enough to be statistically validated.
The impact of business accelerators on efficiency of grant use is significant, with a T-statistic of 2.925 and a p-value of 0.003, outlining that U.S. accelerators effectively enhance the strategic utilization of grants, reinforcing the importance of structured support programs.
The relationship between business accelerators and sustainable business practices is not significant, with a T-statistic of 0.224 and a p-value of 0.823. In this context, U.S. accelerators may have limited direct influence on promoting sustainability practices within the startup ecosystem.
The relationship between sustainable business practices and income growth and diversification is also not significant, with a T-statistic of 0.728 and a p-value of 0.467. This suggests that sustainability initiatives may not directly lead to financial performance outcomes for U.S. startups in the short term.
The third analysis focuses on the Italian sample, utilizing path coefficients computed through SmartPLS4 software to illustrate the relationships between latent constructs in the conceptual model (Figure 4). This analysis not only provides insights into the specific dynamics within the Italian entrepreneurial ecosystem but also contributes to the broader cross-country comparative framework enabled by the multi-group analysis.
The relationship between financial management capabilities and revenue growth and diversification is significant and strong in Italy, with a path coefficient of 0.470. Startups that have well-developed financial capabilities are able to optimize their resources, make efficient investments, and, consequently, increase revenues and diversify.
The efficiency of grant use positively influences financial management capabilities, with a path coefficient of 0.568, revealing that Italian startups that use grant funds efficiently significantly improve their financial skills.
The impact of business accelerators on revenue growth and diversification is significant in the Italian sample, with a path coefficient of 0.349. This outlines that accelerators enable Italian startups to grow their revenue and diversify their activities. The effect is moderate, suggesting that although accelerators are useful, financial success also depends on other factors.
The impact of accelerators on grant use efficiency is very strong, with a path coefficient of 0.665. This highlights that accelerators in Italy have a significant impact on how startups use grants and help companies maximize the efficient use of available financial resources.
The impact of accelerators on sustainable business practices is positive and significant, with a path coefficient of 0.486. This is a relatively strong effect, indicating that accelerators in Italy facilitate the promotion and adoption of sustainable business practices among startups.
The relationship between sustainable business practices and revenue growth and diversification is weak, with a path coefficient of only 0.085, and is not statistically significant. Although the adoption of sustainable practices is promoted by accelerators, these practices seem to not have a direct and immediate impact on revenue growth.
Table 8 presents the results of hypothesis testing using the bootstrapping procedure for the Italian sample. The analysis highlights the unique characteristics of the Italian entrepreneurial ecosystem while contributing to the broader cross-country comparative study.
The relationship between financial management capabilities and income growth and diversification is significant in the Italian sample, with a T-statistic of 4.415 and a p-value of 0.001. These results strongly support the hypothesis that financial management capabilities significantly contribute to income growth and diversification for Italian startups.
The relationship between efficiency of grant use and financial management capabilities is also significant, with a T-statistic of 4.975 and a p-value of 0.003. This confirms that efficient grant utilization is a strategic enabler of enhanced financial management capabilities in the Italian entrepreneurial context.
The impact of business accelerators on income growth and diversification is significant, with a T-statistic of 2.590 and a p-value of 0.010. These findings validate the impact of accelerators on the financial performance of Italian startups through income diversification.
The relationship between business accelerators and efficiency of grant use is highly significant, with a T-statistic of 6.226 and a p-value of 0.001. This underscores the effectiveness of Italian accelerators in enabling startups to strategically utilize grants, maximizing their financial resource management.
The impact of business accelerators on sustainable business practices is also significant, with a T-statistic of 3.643 and a p-value of 0.000. We observe the meaningful role played by Italian accelerators in promoting sustainability initiatives among startups.
The relationship between sustainable business practices and income growth and diversification is not significant, with a T-statistic of 0.627 and a p-value of 0.531. Thus, in the Italian sample, sustainable practices may not directly lead to financial performance improvements in the short term.
The PLS-SEM analysis and bootstrapping procedures revealed significant pathways that highlight the dynamics within the studied ecosystems. For instance, in the Romanian context, the strong path coefficient linking business accelerators to grant utilization efficiency (β = 0.457, p < 0.001) was complemented by qualitative evidence of startups improving their financial planning capabilities through mentorship programs. Similarly, in the U.S. ecosystem, accelerators’ focus on sector-specific innovation was evident in their moderate but significant impact on revenue diversification (β = 0.289, p < 0.01), with respondents frequently outlining access to specialized networks as a key growth driver. In Italy, the high impact of accelerators on promoting sustainable business practices (β = 0.486, p < 0.001) was contextualized by startups reporting tailored accelerator support for aligning traditional business models with emerging sustainability standards.

5. Discussion

Our study corroborates existing findings on the role of mentorship and networking opportunities provided by accelerators. Consistent with Gonzalez-Uribe and Leatherbee [6], we observed that structured mentorship programs and access to networks are catalysts for entrepreneurial growth by providing startups with entrepreneurial capital for early-stage development. Similarly, Hallen et al. [5] highlight the significance of intensive consultations and peer interactions, a mechanism we found to drive financial management improvements and operational adaptability in our three target countries.
Education-oriented interventions also emerged as a key theme in our study, aligning with Cohen et al. [3], who emphasize the importance of cohort-based educational programs in accelerators. Financial training sessions enable startups to refine their financial strategies and explore sustainable business practices, supporting our findings on enhanced grant utilization efficiency and income diversification. Moreover, the regional contextualization highlighted in our cross-country analysis echoes Pauwels et al. [1], who stress the necessity of adapting accelerator models to specific entrepreneurial ecosystems to address specific challenges.
In line with the findings of Hallen et al. [5] and Pustovrh et al. [8], we find that accelerators are turned into integrators of startups within broader entrepreneurial ecosystems through structured mentorship and networking opportunities.
Consistent with Islam et al. [13], who demonstrate that accelerators foster investor confidence, facilitating access to venture capital and other critical resources, our results underscore the importance of business accelerators as signaling mechanisms that enhance startups’ credibility and visibility to investors.
Our study corroborates Canovas-Saiz et al. [7] in emphasizing the importance of adapting accelerator models to regional contexts. For instance, accelerators in emerging markets such as Romania often prioritize funding access and mentorship tailored to the local entrepreneurial ecosystem’s maturity and specific challenges.
Similar to the findings by Rocha et al. [12], our study reveals that accelerators incorporating educational components significantly boost startups’ innovation capabilities and entrepreneurial intentions, reinforcing the role of learning in venture development. Both our study and van Rijnsoever [14] emphasize the influence of entrepreneurial support organizations (ESOs), including accelerators, in creating smooth trajectories for startups within entrepreneurial ecosystems.
Bergmann and Utikal [19] focus on social impact accelerators and their unique support mechanisms for sustainability-oriented startups. Our findings align with their observation that accelerators enhance sustainability through targeted knowledge transfer and mentorship, particularly for startups integrating triple-bottom-line principles (profit, people, planet) into their business models. Hudáková et al. [21] identify key competencies such as resource planning, networking, and strategic communication as pillars for startup success. These findings align with our emphasis on accelerators as platforms for fostering these skills through training and mentorship.
Beyhan and Fındık [22] highlight the importance of prior funding and team characteristics in accelerators’ selection decisions. Similarly, our study observes that accelerators prioritize teams with proven experience and strategic alignment with their program goals. Both our study and Caccamo and Beckman [24] emphasize the role of accelerators as hubs for knowledge creation and dissemination. The concept of knowledge communities, described by Caccamo, aligns with our findings on how accelerators facilitate collaboration and learning through shared spaces, fostering innovative ecosystems.
Our observation of tailored accelerator designs aligns with Shankar and Shepherd [27], who describe how corporate accelerators adopt distinct strategies based on their objectives, either focusing on strategic fit or venture emergence. Their findings support our conclusion that accelerator diversity is critical for addressing varied startup needs and ecosystem contexts.
The findings from Butz and Mrożewski [25] regarding impact accelerators resonate with our emphasis on the growing significance of sustainability in accelerator programs. Both studies highlight how accelerators are increasingly prioritizing social and environmental goals alongside economic outcomes. Urbaniec and Żur [30] describe corporate accelerators as mechanisms for business model innovation, supporting our findings on their dual role in fostering startup growth and driving innovation within established corporations.
While our findings affirm accelerators’ positive impacts on startup performance, they diverge from other studies regarding long-term outcomes. Yu [4] outlines that accelerators lead to earlier closures of ventures by accelerating the resolution of uncertainty about business viability, contrasting with our finding that accelerators primarily promote sustainability through continued access to resources and strategic support.
Islam et al. [13] highlight accelerators’ role in redistributing opportunities, particularly for under-resourced startups. Our findings extend this by demonstrating how accelerators in emerging economies not only address funding gaps but also foster ecosystem-level development through tailored program designs.
Additionally, our study highlights the broad applicability of mentorship impacts, even in the absence of structured entrepreneurship trainings. In contrast, Gonzalez-Uribe and Leatherbee [6] call for the need for training and financial support for significant performance improvements. Uhm et al. [17] adopt a resource-based perspective to evaluate accelerators’ effectiveness in providing tangible and intangible resources to startups. Our study considers accelerators as resource providers and emphasizes mentorship and network integration over direct resource allocation, suggesting a more relational approach compared to Uhm’s asset-centric focus. Van Rijnsoever [14] notes the challenges accelerators face in supporting startups with specific constraints, such as technology-based barriers. In contrast, our findings suggest that accelerators often prioritize startups with fewer barriers to success, focusing on those ready to scale.
Romania’s emerging market status, characterized by limited early-stage funding and fragmented regulatory frameworks, necessitates accelerators’ focus on structural capacity building, explaining their strong impact on grant utilization efficiency. In the U.S., the decentralized nature of the entrepreneurial ecosystem, combined with high venture capital availability, fosters accelerators’ emphasis on specialization, such as targeting high-growth sectors, which explains the relatively moderate impact on broad-based financial outcomes. For Italy, the historical reliance on family-owned businesses and regional clusters influences accelerators to bridge traditional practices with modern innovation strategies, aligning startups with sustainability and competitiveness in global markets.
Accelerators foster sustainable business practices across diverse entrepreneurial ecosystems, as evidenced by examples from the three analyzed countries. In Romania, accelerators advance projects on resource efficiency, helping startups in manufacturing optimize production processes and reduce waste. In the U.S., accelerators support cleantech startups by connecting them with impact investors and guiding them in developing renewable energy solutions. In Italy, accelerators promote sustainability by encouraging startups to incorporate circular economy principles, outlining tech ventures adopting eco-friendly materials and recycling initiatives.

5.1. Theoretical Implications

Our study advances entrepreneurship theories by exploring the transformative roles of business accelerators in diverse economic and cultural contexts. By integrating cross-country analysis from Romania, the United States, and Italy, it highlights the accelerators’ impact on growing entrepreneurial ecosystems. The findings enrich the theoretical understanding of entrepreneurship by showcasing how contextual factors mediate the effectiveness of accelerator programs. Specifically, the study introduces financial management capabilities and sustainable business practices as mediators linking accelerator participation to income diversification and grant efficiency, thus expanding existing theoretical models.
Furthermore, the study bridges gaps in the literature regarding the mechanisms through which accelerators contribute to startup success. The integration of sustainability as a pivotal framework emphasizes the alignment of entrepreneurship with global market demands for environmental and social responsibility. Our research reveals their capacity to address resource constraints and support long-term sustainability.

5.2. Practical Implications

The findings of this study provide valuable recommendations for entrepreneurs, accelerator managers, policymakers, and investors, reinforcing the role of business accelerators in fostering sustainable entrepreneurship across diverse ecosystems.
Entrepreneurs are encouraged to leverage the financial management training provided by accelerators to enhance their resource allocation efficiency and scalability. The findings are a call to action on adopting sustainable business practices, which attract environmentally and socially conscious investors and consumers, positioning startups for long-term competitiveness.
This study highlights the necessity for accelerator managers to tailor their programs to address ecosystem-specific challenges. For example, in emerging markets like Romania, accelerators should focus on bridging funding gaps and offering intensive mentorship to address structural barriers. In mature ecosystems such as Italy or the United States, sector-specific programs that drive innovation could lead to better outcomes.
Policymakers are invited to design supportive regulatory frameworks that enhance the effectiveness of accelerators. Policies incentivizing sustainability and innovation, such as grants for startups adopting green practices, will amplify accelerators’ impact. In regions like Italy, where structural inefficiencies hinder entrepreneurship, targeted government interventions could complement accelerator efforts, ensuring that startups thrive despite systemic challenges. Cross-country collaboration initiatives could also facilitate the exchange of best practices among accelerators.
The study reinforces the importance of accelerators as a signaling mechanism for startup quality, providing investors with confidence in the potential of their investments. Investors are invited to partner with accelerators to identify startups with strong growth potential and sustainable business models.

5.3. Limitations and Future Research

Even if this study provides valuable insights into the role of business accelerators in fostering startup development, several limitations should be assumed. First, the research is limited by its sample size and geographic scope, focusing on Romania, the United States, and Italy. While these countries provide diverse entrepreneurial ecosystems, the findings may not fully capture the peculiarities of other regions with differing socio-economic contexts. Future research could expand this analysis to include a broader range of countries and ecosystems, enabling a more comprehensive understanding of accelerators’ global impact.
Second, the study adopts a quantitative approach through surveys, which is not able to fully capture the depth of individual experiences and unique challenges faced by startups within each ecosystem. Qualitative methods, such as interviews with entrepreneurs and accelerator managers, open avenues to enrich these findings by providing context-specific insights.
Third, the cross-sectional design of the study offers a snapshot of the accelerators’ impact but does not account for the long-term effects on startup performance. Longitudinal studies could provide a more detailed understanding of how accelerator support influences startups’ sustainability and growth over time, particularly regarding the adoption of sustainable practices and their financial outcomes.
Finally, the study primarily focuses on financial management, sustainable business practices, and income diversification as outcomes of accelerator participation. Future research could explore additional dimensions, such as innovation capacity, social impact, or the role of digital transformation in amplifying accelerator effectiveness.

6. Conclusions

This study underscores the role of business accelerators in enhancing startup performance across diverse entrepreneurial ecosystems, while differences emerge from the cross-country analysis. In Romania, accelerators address resource constraints, aiming to optimize grant utilization and improving financial management capabilities. However, their impact on sustainable business practices and income diversification remains limited, reflecting the challenges faced in this emerging ecosystem. Romanian accelerators primarily serve startups to overcome structural barriers and access financial resources.
In contrast, the United States has a mature entrepreneurial ecosystem where accelerators promote at large scale financial management capabilities and sector-specific innovations. However, their direct impact on sustainable business practices is less pronounced, possibly due to the short-term focus of many programs. U.S. startups benefit from accelerators’ ability to attract investment and expand networks, but their reliance on well-established ecosystem dynamics reveals a diminished urgency to address foundational barriers compared to emerging economies.
Italy presents a hybrid scenario, where accelerators act as intermediaries navigating between traditional industries and growing innovation hubs. Their role in promoting sustainable business practices is notably stronger than in the United States, aligning with the national focus on economic revitalization through sustainability initiatives. However, income diversification remains a challenge, suggesting the need for greater alignment between accelerator support and market adaptation strategies.
The COVID-19 pandemic introduced significant disruptions and adaptations within entrepreneurial ecosystems, which likely influenced the results across the three analyzed countries. In Romania, the pandemic accentuated existing structural barriers, such as limited access to funding and digital infrastructure. In the United States, the pandemic accelerated sector-specific innovation, particularly in health tech and remote work technologies, reinforcing accelerators’ roles in empowering digital transformation. In Italy, the pandemic underscored the importance of sustainability and adaptability, with accelerators guiding startups to integrate sustainable practices while dealing with digital challenges.
In Romania, policymakers should focus on addressing structural barriers by increasing access to early-stage funding and creating unified regulatory frameworks to support accelerator activities. For the U.S., fostering collaboration between accelerators and public institutions enhances inclusivity, ensuring that underserved regions and sectors benefit from accelerator programs. In Italy, integrating accelerators with regional clusters and traditional industries through targeted incentives, such as tax benefits for sustainability-oriented startups, bridge traditional and modern entrepreneurial practices.
These findings highlight the importance of contextualizing accelerator models to address ecosystem-specific needs, with tailored approaches enhancing their effectiveness. Collectively, the study reveals that while accelerators fuel startups’ growth globally, their mechanisms and outcomes vary significantly across countries, emphasizing the need for local interventions and adaptive program designs.

Author Contributions

Conceptualization, A.C.; Data curation, I.O.M. and V.M.I.; Formal analysis, S.F.R. and R.N.; Investigation, G.E.; Methodology, A.C.; Project administration, V.M.I.; Resources, I.O.M.; Software, S.F.R.; Writing—original draft, R.N.; Writing—review and editing, G.E. All authors have read and agreed to the published version of the manuscript.

Funding

The authors extend their appreciation to the “Dunarea de Jos” University of Galati for funding this research work.

Institutional Review Board Statement

The study was conducted according to the guidelines of the Declaration of Helsinki and approved by the Ethics Committee Board of “Dunarea de Jos” University of Galati.

Informed Consent Statement

Informed consent was obtained from all subjects involved in the study.

Data Availability Statement

The data are available from the authors upon request.

Conflicts of Interest

The authors declare that they have no conflicts of interest.

References

  1. Kulkov, I.; Hellström, M.; Wikström, K. Identifying the role of business accelerators in the developing business ecosystem: The life science sector. Eur. J. Innov. Manag. 2021, 24, 1459–1479. [Google Scholar] [CrossRef]
  2. Pauwels, C.; Clarysse, B.; Wright, M.; Van Hove, J. Understanding a new generation incubation model: The accelerator. Technovation 2016, 50, 13–24. [Google Scholar] [CrossRef]
  3. Tula, S.T.; Ofodile, O.C.; Okoye, C.C.; Nifise, A.O.A.; Odeyemi, O. Entrepreneurial ecosystems in the USA: A comparative review with European models. Int. J. Manag. Entrep. Res. 2024, 6, 451–466. [Google Scholar]
  4. Banka, M.; Marczewska, M.; Salwin, M.; De Andrade, R.D.; Boulange, P.; Chmiel, N.; Golda, I.J. Exploring the impact of accelerator programs on startup success: A focus on corporate collaboration and goal achievement. J. Co-Oper. Organ. Manag. 2024, 12, 100235. [Google Scholar] [CrossRef]
  5. Cohen, S.; Fehder, D.C.; Hochberg, Y.V.; Murray, F. The design of startup accelerators. Res. Policy 2019, 48, 1781–1797. [Google Scholar] [CrossRef]
  6. Yu, S. How do accelerators impact the performance of high-technology ventures? Manag. Sci. 2020, 66, 530–552. [Google Scholar] [CrossRef]
  7. Hallen, B.L.; Cohen, S.L.; Bingham, C.B. Do accelerators work? If so, how? Organ. Sci. 2020, 31, 378–414. [Google Scholar] [CrossRef]
  8. Gonzalez-Uribe, J.; Leatherbee, M. The effects of business accelerators on venture performance: Evidence from start-up Chile. Rev. Financ. Stud. 2018, 31, 1566–1603. [Google Scholar] [CrossRef]
  9. Cánovas-Saiz, L.; March-Chorda, I.; Yagüe-Perales, R.M. New evidence on accelerator performance based on funding and location. Eur. J. Manag. Bus. Econ. 2020, 29, 217–234. [Google Scholar] [CrossRef]
  10. Pustovrh, A.; Rangus, K.; Drnovšek, M. The role of open innovation in developing an entrepreneurial support ecosystem. Technol. Forecast. Soc. Change 2020, 152, 119892. [Google Scholar] [CrossRef]
  11. Bone, J.; Allen, O.; Haley, C. Business Incubators and Accelerators: The National Picture; BEIS Research paper 7; Department for Business, Energy and Industrial Strategy: London, UK, 2017.
  12. Moraes, G.H.S.M.D.; Schaeffer, P.R.; Alves, A.C.; Heaton, S. Exploring a link between faculty intrapreneurship, student entrepreneurship and ecosystem dynamism. J. Entrep. Emerg. Econ. 2024. [Google Scholar] [CrossRef]
  13. Spigel, B.; Harrison, R. Toward a process theory of entrepreneurial ecosystems. Strateg. Entrep. J. 2018, 12, 151–168. [Google Scholar] [CrossRef]
  14. Rocha, A.K.L.D.; Moraes, G.H.S.M.D.; Fischer, B. The role of university environment in promoting entrepreneurial behavior: Evidence from heterogeneous regions in Brazil. Innov. Manag. Rev. 2022, 19, 39–61. [Google Scholar] [CrossRef]
  15. Islam, M.; Fremeth, A.; Marcus, A. Signaling by early stage startups: US government research grants and venture capital funding. J. Bus. Ventur. 2018, 33, 35–51. [Google Scholar] [CrossRef]
  16. van Rijnsoever, F.J. Intermediaries for the greater good: How entrepreneurial support organizations can embed constrained sustainable development startups in entrepreneurial ecosystems. Res. Policy 2022, 51, 104438. [Google Scholar] [CrossRef]
  17. Rodriguez-Vahos, A.; Aparicio, S.; Urbano, D. Business acceleration program as city sowers: Assessing public funding’s impact on new ventures in an emerging economy. J. Entrep. Emerg. Econ. 2024. [Google Scholar] [CrossRef]
  18. Fischer, B.B.; de Moraes, G.H.S.M.; Schaeffer, P.R. Universities’ institutional settings and academic entrepreneurship: Notes from a developing country. Technol. Forecast. Soc. Change 2019, 147, 243–252. [Google Scholar] [CrossRef]
  19. Uhm, C.H.; Sung, C.S.; Park, J.Y. Understanding the accelerator from resources-based perspective. Asia Pac. J. Innov. Entrep. 2018, 12, 258–278. [Google Scholar] [CrossRef]
  20. Kupp, M.; Marval, M.; Borchers, P. Corporate accelerators: Fostering innovation while bringing together startups and large firms. J. Bus. Strategy 2017, 38, 47–53. [Google Scholar] [CrossRef]
  21. Bergmann, T.; Utikal, H. How to support start-ups in developing a sustainable business model: The case of an European social impact accelerator. Sustainability 2021, 13, 3337. [Google Scholar] [CrossRef]
  22. Bauer, D.; Junge, S.; Reif, T. May the resources be with you: A systematic review and framework of startup funding options. Manag. Rev. Q. 2024, 74, 1365–1396. [Google Scholar] [CrossRef]
  23. Hudakova, M.; Urbancova, H.; Vnoučková, L. Key criteria and competences defining the sustainability of start-up teams and projects in the incubation and acceleration phase. Sustainability 2019, 11, 6720. [Google Scholar] [CrossRef]
  24. Beyhan, B.; Fındık, D. Selection of sustainability startups for acceleration: How prior access to financing and team features influence accelerators’ selection decisions. Sustainability 2022, 14, 2125. [Google Scholar] [CrossRef]
  25. Bańka, M.; Salwin, M.; Tylżanowski, R.; Miciuła, I.; Sychowicz, M.; Chmiel, N.; Kopytowski, A. Start-up accelerators and their impact on entrepreneurship and social responsibility of the manager. Sustainability 2023, 15, 8892. [Google Scholar] [CrossRef]
  26. Caccamo, M.; Beckman, S. Leveraging accelerator spaces to foster knowledge communities. Technovation 2022, 113, 102421. [Google Scholar] [CrossRef]
  27. Butz, H.; Mrożewski, M.J. The selection process and criteria of impact accelerators. An exploratory study. Sustainability 2021, 13, 6617. [Google Scholar] [CrossRef]
  28. Trautwein, C. Sustainability impact assessment of start-ups–Key insights on relevant assessment challenges and approaches based on an inclusive, systematic literature review. J. Clean. Prod. 2021, 281, 125330. [Google Scholar] [CrossRef]
  29. Shankar, R.K.; Shepherd, D.A. Accelerating strategic fit or venture emergence: Different paths adopted by corporate accelerators. J. Bus. Ventur. 2019, 34, 105886. [Google Scholar] [CrossRef]
  30. Martins de Souza, A.; Puglieri, F.N.; de Francisco, A.C. Competitive Advantages of Sustainable Startups: Systematic Literature Review and Future Research Directions. Sustainability 2024, 16, 7665. [Google Scholar] [CrossRef]
  31. Karahan, M. Advancing sustainable entrepreneurial universities: Sustainability transformations of university business incubators in Germany. Small Bus. Econ. 2024, 63, 575–609. [Google Scholar] [CrossRef]
  32. Urbaniec, M.; Żur, A. Business model innovation in corporate entrepreneurship: Exploratory insights from corporate accelerators. Int. Entrep. Manag. J. 2021, 17, 865–888. [Google Scholar] [CrossRef]
  33. Leendertse, J.; van Rijnsoever, F.J.; Eveleens, C.P. The sustainable start-up paradox: Predicting the business and climate performance of start-ups. Bus. Strategy Environ. 2021, 30, 1019–1036. [Google Scholar] [CrossRef]
  34. Liu, X.; Zhang, L. Entrepreneurial Bricolage, Business Model Innovation, and Sustainable Entrepreneurial Performance of Digital Entrepreneurial Ventures: The Moderating Effect of Digital Entrepreneurial Ecosystem Empowerment. Sustainability 2024, 16, 8168. [Google Scholar] [CrossRef]
  35. Hair, J.; Hollingsworth, C.L.; Randolph, A.B.; Chong, A.Y.L. An updated and expanded assessment of PLS-SEM in information systems research. Ind. Manag. Data Syst. 2017, 117, 442–458. [Google Scholar]
Figure 1. Conceptual model. Source: authors.
Figure 1. Conceptual model. Source: authors.
Sustainability 16 11049 g001
Figure 2. Path coefficients associated with the relationships between latent variables, on the sample of respondents from Romania. Source: output generated by SmartPLS 4.1.0.6 software.
Figure 2. Path coefficients associated with the relationships between latent variables, on the sample of respondents from Romania. Source: output generated by SmartPLS 4.1.0.6 software.
Sustainability 16 11049 g002
Figure 3. Path coefficients associated with the relationships between latent variables, on the sample of respondents from the United States. Source: output generated by SmartPLS 4.1.0.6 software.
Figure 3. Path coefficients associated with the relationships between latent variables, on the sample of respondents from the United States. Source: output generated by SmartPLS 4.1.0.6 software.
Sustainability 16 11049 g003
Figure 4. Path coefficients associated with the relationships between latent variables, on the sample of respondents from Italy. Source: output generated by SmartPLS 4.1.0.6 software.
Figure 4. Path coefficients associated with the relationships between latent variables, on the sample of respondents from Italy. Source: output generated by SmartPLS 4.1.0.6 software.
Sustainability 16 11049 g004
Table 1. Sample demographics.
Table 1. Sample demographics.
Sampling CriterionResponses
Number of acceleration programs in which startups participated
191
248
314
49
The period since the startup participated in the business accelerator
Less than 6 months42
Between 6 and 12 months50
More than 12 months53
Not currently participating but previously participated17
The startup’s main field of activity
Fintech27
Medtech29
Biotech18
Edtech12
Spacetech14
Agritech10
Foodtech9
E-commerce16
Energy15
Manufacturing12
Source: authors.
Table 2. Descriptions of items included in the constructs from the conceptual model.
Table 2. Descriptions of items included in the constructs from the conceptual model.
ConstructsItems
Efficiency of grant use (EGU)EGU1 (efficient management of funds): We efficiently manage the funds generated by using the grant for the development of the entrepreneurial project with the help of a business accelerator.
EGU2 (efficient allocation of funds): The resources financed by the grant are allocated efficiently to maximize our strategic objectives.
EGU3 (performance management): We have successfully completed all stages associated with the management of the grant.
Impact of the business accelerator (IBA)IBA1 (effectiveness of mentorship programs): The mentorship provided by the business accelerator has significantly improved our operations and business strategy.
IBA2 (effectiveness of business development training sessions): The training sessions conducted within the business accelerator are relevant to our business development needs.
IBA3 (development of the contact network and identification of new business partners): Participation in the business accelerator has expanded our contact network, connecting us with potential business partners.
IBA4 (implementation of long-term strategies): The strategic advice on financing and investments received from the mentors within the business accelerator has been essential in shaping our long-term business decisions.
Financial management capabilities (FMC)FMC1 (existence of a financial plan): We have a financial plan that aligns with our medium- and long-term business objectives.
FMC2 (effective cash flow management): We manage our cash flow effectively to ensure liquidity and operational stability at all times.
FMC3 (financial efficiency): We constantly monitor and control our costs to maintain financial efficiency and avoid budget overruns.
FMC4 (reliable forecasts): Our financial forecast is accurate and provides us with reliable forecasts for future financial planning.
Income growth and diversification (IGD)IGD1 (revenue growth): Our revenues have grown steadily since we entered the business accelerator.
IGD2 (diversification of revenue sources): We have successfully diversified our revenue sources, eliminating dependence on a single revenue stream.
IGD3 (increasing adaptability): Our business adapts effectively to market changes, which has allowed us to sustain and grow our revenues.
Sustainable business practices (SBP)SBP1 (effective communication with stakeholders): Our business actively implements practices that minimize our impact on the environment, such as waste reduction and energy efficiency.
SBP2 (involvement in decision-making): We are committed to social responsibility, ensuring fair labor practices and contributing to the well-being of the community.
SBP3 (responsiveness to stakeholder needs): We make decisions that are not only aimed at profitability but also ensure long-term sustainability and ethical business practices.
Source: authors.
Table 3. Reliability and validity of the structural model, using aggregated data from the three countries (Romania, U.S., and Italy).
Table 3. Reliability and validity of the structural model, using aggregated data from the three countries (Romania, U.S., and Italy).
Cronbach’s AlphaComposite
Reliability (rho_a)
Composite
Reliability (rho_c)
Average Variance Extracted (AVE)
FMC0.7240.7340.8280.648
IGD0.7060.7160.8360.630
EGU0.7010.7110.7980.670
IBA0.7090.7130.8210.634
SBP0.7290.7410.8460.648
Source: output generated by SmartPLS 4.1.0.6 software.
Table 4. The evaluation of discriminant validity according to the Fornell–Larcker criterion, using aggregated data from the three countries (Romania, U.S., and Italy).
Table 4. The evaluation of discriminant validity according to the Fornell–Larcker criterion, using aggregated data from the three countries (Romania, U.S., and Italy).
FMCIGDEGUIBASBP
FMC0.741
IGD0.5620.794
EGU0.4130.5050.755
IBA0.4990.5610.5750.731
SBP0.3790.3330.3060.3240.805
Source: output generated by SmartPLS 4.1.0.6 software.
Table 5. The assessment of discriminant validity using the Heterotrait-Monotrait (HTMT) criterion, using aggregated data from the three countries (Romania, U.S., and Italy).
Table 5. The assessment of discriminant validity using the Heterotrait-Monotrait (HTMT) criterion, using aggregated data from the three countries (Romania, U.S., and Italy).
FMCIGDEGUIBASBP
FMC
IGD
EGU0.774
IBA0.6130.737
SBP0.6890.7940.857
0.5390.4580.4630.437
Source: output generated by SmartPLS 4.1.0.6 software.
Table 6. Hypothesis testing following the application of the bootstrapping procedure, using aggregated data from Romania.
Table 6. Hypothesis testing following the application of the bootstrapping procedure, using aggregated data from Romania.
Hypothesis PathOriginal
Sample (O)
Sample Mean (M)Standard
Deviation
T-Statisticsp-Values
FMC -> IGD0.1910.1980.1311.4570.145
EGU -> FMC0.3000.3210.1322.2710.023
IBA -> IGD0.5070.5010.1393.6450.001
IBA -> EGU0.4570.4600.1253.6630.001
IBA -> SBP0.3900.4090.1073.6520.001
SBP -> IGD−0.039−0.0320.1440.2740.784
Source: output generated by SmartPLS 4.1.0.6 software.
Table 7. Hypothesis testing following the application of the bootstrapping procedure, using aggregated data from the United States.
Table 7. Hypothesis testing following the application of the bootstrapping procedure, using aggregated data from the United States.
Hypothesis PathOriginal
Sample (O)
Sample Mean (M)Standard
Deviation
T-Statisticsp-Values
FMC -> IGD0.3500.3680.1362.5650.010
EGU -> FMC0.3770.4040.1782.1150.034
IBA -> IGD0.2890.2610.2201.3160.188
IBA -> EGU0.6360.5990.2172.9250.003
IBA -> SBP−0.054−0.0260.2420.2240.823
SBP -> IGD0.1270.0990.1750.7280.467
Source: output generated by SmartPLS 4.1.0.6 software.
Table 8. Hypothesis testing following the application of the bootstrapping procedure, using aggregated data from Italy.
Table 8. Hypothesis testing following the application of the bootstrapping procedure, using aggregated data from Italy.
Hypothesis PathOriginal
Sample (O)
Sample Mean (M)Standard
Deviation
T-Statisticsp-Values
FMC -> IGD0.4700.4780.1064.4150.001
EGU -> FMC0.5680.5810.1144.9750.003
IBA -> IGD0.3490.3630.1352.5900.010
IBA -> EGU0.6650.6800.1076.2260.001
IBA -> SBP0.4860.5090.1333.6430.000
SBP -> IGD0.0850.0710.1360.6270.531
Source: output generated by SmartPLS 4.1.0.6 software.
Disclaimer/Publisher’s Note: The statements, opinions and data contained in all publications are solely those of the individual author(s) and contributor(s) and not of MDPI and/or the editor(s). MDPI and/or the editor(s) disclaim responsibility for any injury to people or property resulting from any ideas, methods, instructions or products referred to in the content.

Share and Cite

MDPI and ACS Style

Rata, S.F.; Nistor, R.; Capatina, A.; Empoli, G.; Isai, V.M.; Mihai, I.O. Fueling the Growth Engines: A Cross-Country Study on Business Accelerators’ Role in Startup Sustainability. Sustainability 2024, 16, 11049. https://doi.org/10.3390/su162411049

AMA Style

Rata SF, Nistor R, Capatina A, Empoli G, Isai VM, Mihai IO. Fueling the Growth Engines: A Cross-Country Study on Business Accelerators’ Role in Startup Sustainability. Sustainability. 2024; 16(24):11049. https://doi.org/10.3390/su162411049

Chicago/Turabian Style

Rata, Silviu Florin, Rozalia Nistor, Alexandru Capatina, Giuseppe Empoli, Violeta Maria Isai, and Iuliana Oana Mihai. 2024. "Fueling the Growth Engines: A Cross-Country Study on Business Accelerators’ Role in Startup Sustainability" Sustainability 16, no. 24: 11049. https://doi.org/10.3390/su162411049

APA Style

Rata, S. F., Nistor, R., Capatina, A., Empoli, G., Isai, V. M., & Mihai, I. O. (2024). Fueling the Growth Engines: A Cross-Country Study on Business Accelerators’ Role in Startup Sustainability. Sustainability, 16(24), 11049. https://doi.org/10.3390/su162411049

Note that from the first issue of 2016, this journal uses article numbers instead of page numbers. See further details here.

Article Metrics

Back to TopTop