Next Article in Journal
Assessment of Multiple Citizen Science Methods and Carbon Footprint of Tourists in Two Australian Marine Parks
Next Article in Special Issue
Memetic Optimization of Wastewater Pumping Systems for Energy Efficiency: AI Optimization in a Simulation-Based Framework for Sustainable Operations Management
Previous Article in Journal
Promoting a Circular Economy in Mining Practices
 
 
Font Type:
Arial Georgia Verdana
Font Size:
Aa Aa Aa
Line Spacing:
Column Width:
Background:
Article

Revolutionizing End-of-Life Product Recovery with Product 4.0: An Examination of Intelligent Products in Industry 4.0

1
Dipartimento di Ingegneria, Università Telematica Pegaso, 80143 Napoli, Italy
2
Dipartimento di Ingegneria Chimica, dei Materiali e della Produzione Industriale, Università Degli Studi di Napoli Federico II, 80125 Napoli, Italy
*
Author to whom correspondence should be addressed.
Sustainability 2024, 16(24), 11017; https://doi.org/10.3390/su162411017
Submission received: 20 September 2024 / Revised: 5 December 2024 / Accepted: 12 December 2024 / Published: 16 December 2024

Abstract

In the context of growing environmental concerns and the increasing impact of the manufacturing sector on sustainability, this paper introduces the concept of “Product 4.0” (P4.0) as a novel approach to harnessing the potential of Artificial Intelligence (AI) within Industry 4.0 (I4.0) technologies. P4.0 focuses on optimizing the performance of the product throughout its lifecycle and improving recovery strategies at End of Use (EoU) and End of Life (EoL) stages. Through a comprehensive review of the literature, this study identifies critical gaps in the current application of AI within I4.0 for sustainable manufacturing, particularly in regard to smart product systems and their interactions with external environments. To address these gaps, the paper proposes a holistic approach for the P4.0 that leverages AI-driven data analysis and decision making to facilitate efficient product recovery and resource utilization. Additionally, a Causal Loop Diagram (CLD) model is developed to illustrate the relationships between sustainability dimensions—environmental, economic, and social—and product demand influenced by P4.0, while also discussing the challenges and limitations associated with its implementation. By bridging theoretical insights with practical recovery solutions, this research contributes to the sustainable manufacturing discourse and offers actionable directions for future investigations into AI-enhanced P4.0 applications within the manufacturing industry.

1. Introduction

The manufacturing sector’s environmental impact is steadily increasing, and concerns about sustainability are leading to a growing focus on waste and resource consumption [1,2,3,4]. Innovations in Industry 4.0 (I4.0) technologies present a promising opportunity to confront these sustainability issues by reducing waste, encouraging the utilization of cleaner energy sources, and optimizing material resource efficiency [5]. Beyond environmental benefits, these technological advancements have the potential to enhance the socio-economic landscape by improving working conditions, enriching customer experiences, and fostering job creation [6]. In response to this emerging trend, this paper introduces the concept of ”Product 4.0” (P4.0). This concept encapsulates the potential of smart products within an I4.0 environment to contribute to sustainability, aiming to leverage the augmented capabilities of intelligent products to promote sustainability from multiple perspectives.
Among the different perspectives, the integration of Artificial Intelligence (AI) tools into smart products offers the possibility to address sustainability challenges in I4.0. Products equipped with AI can autonomously make decisions based on real-time data, optimizing energy consumption, minimizing waste, and recovering waste efficiently. For example, smart sensors embedded in manufacturing equipment can provide valuable information about the production process, improving the efficiency, quality, and cost-effectiveness of a product family [7]. In the context of P4.0, AI enables continuous monitoring and optimization of the entire life cycle of a product, from production to recycling, supporting sustainability and the circular economy in manufacturing.
There is a growing interest in the academic community to understand the interplay between the three pillars of sustainability—environmental, economic, and social—and smart manufacturing [8]. The Triple Bottom Line (TBL) framework, which embodies these three dimensions, is widely recognized as a measure of sustainable manufacturing within industrial sectors [3]. A conceptual model that explores the correlations between the TBL dimensions and associates sustainability with performance in manufacturing systems was proposed by Nicoletti Junior et al. [9]. This model has broad implications for the integration of sustainability in the manufacturing industry.
The purview of this research involves a wide array of topics in the literature. These include the implementation of I4.0 technologies to facilitate man–machine and machine–equipment integration through sensor usage [10], the structuring of efficient supply chains [11], the creation of smart products [12,13], and the pursuit of remanufacturing as a key strategy for realizing a Circular Economy [14,15]. These topics form a robust foundation for comprehending the current efforts to mitigate sustainability challenges in manufacturing and the prospective benefits of integrating I4.0 technologies.
Despite the progress achieved in this field, there are still knowledge gaps in the literature, specifically in understanding the concept of smart products as a system of innovative technologies and the recovery options that can be exploited using I4.0 tools. While some recent studies have begun to explore this area, their focus tends to be narrow, often limited to a single technology, such as the Internet of Things (IoT) [11,16]. Furthermore, these studies typically concentrate on the internal interactions of the product, neglecting its external interactions with the broader environment [17]. Other studies, such as Akhtar et al. [7], instead, are integrating AI into smart products, highlighting how these AI-powered products, driven by big data analysis and machine learning, can play a role in the design and production of customized, eco-friendly products that support the circular economy.
To address these gaps, this paper proposes the concept of P4.0, extending beyond the proposal of Raff et al. [13]. This concept encompasses a comprehensive set of I4.0 technologies, and examines their interactions both within the product and with the external environment. Furthermore, this paper explores the opportunities arising when a P4.0 reaches its End-of-Life (EoL) and requires recovery. It also discusses the relationship between P4.0 and the TBL framework, using a Causal Loop Diagram (CLD) to relate the sustainability aspects of P4.0.
The structure of this paper is as follows. Section 2 introduces and links to the existing literature the concept of P4.0 and delves into its capabilities as an intelligent product within an I4.0 environment. Section 3 explores the enhanced recovery capabilities of P4.0 product at its EoL discussing the differences among the flowchart of a conventional product and a P4.0. Section 4 proposes and discusses a CLD model that connects the sustainability aspects of P4.0 with increased product demand, evaluating the advantages of the proposed concept, evaluating its implications for sustainability, and addressing potential challenges and limitation. Finally, Section 5 provides concluding remarks and suggests possible avenues for future research.

2. Conceptualization of Product 4.0

In the modern era, the impact of digital technologies on our daily lives has reached unprecedented levels. Among the many innovations characterizing recent years, smart products have emerged as one of the most significant. Supported by a range of advanced technologies, these products offer intelligent functionalities, connectivity, and personalization. They promise to transform human interaction with the surrounding environment, enhance user experiences, and integrate into global communication networks [12,15].
Despite the widespread adoption and interest generated by smart products, scientific studies have comprehensively addressed the aspect of what makes a product “smart”. The work of Raff et al. [13] stands out in this area for its relevance and pertinence to the objectives of the present study. The authors identified the key characteristics and capabilities that define smart products. They outlined a set of criteria that highlight the benefits and implications of such products, and proposed a hierarchical framework for classifying and categorizing different types of smart products based on these identified characteristics. This framework presents four distinct archetypes, each characterized by specific software and hardware functionalities closely linked to the aforementioned criteria. The division into archetypes allows for the increased complexity of products, providing a structured and clear view of the various existing types. This taxonomic approach significantly contributes to a better understanding and categorization of smart products, fostering further research and development in the field. In continuation of this work, we will rely on the study conducted by Raff et al. [13] and use their framework as a starting point to further analyze smart products in the context of the new innovative technologies present in I4.0.
In the I4.0 era, products and their individual components have the potential to ’interact’ with other systems due to their inherent capabilities. However, the application of I4.0 technologies can significantly enhance these interactions. The extent of this improvement is contingent upon the capabilities embedded within the product and its components. These technologies include the Internet of Things (IoT), Cloud Computing (CC), Big Data (BD), Digital Twin (DT), Machine Learning (ML), Human–Machine Cooperation (HMC), and Cyber Physical Systems (CPS) (see Figure 1).
For IoT, we adopted the definition provided by Xu et al. [18], who argued that virtual ’things’ have virtual identities, physical attributes, and virtual personalities. According to Hashem et al. [19], BD is a set of techniques and technologies that require new forms of integration to discover great hidden values from large datasets. CC can be defined as “a model for enabling ubiquitous, affordable, on-demand network access to a range of configured computing resources” according to Mell and Grance [20]. As for DT, Bottani et al. [21] defined it as a simulation technology available for use in the real system, allowing the equipment’s self-adaptive behavior. The machine can simulate different environments and establish the best decision to make in a particular situation. ML, on the other hand, is a subject that studies how to use computers to simulate human learning activities and to study methods of self-improvement of computers to obtain new knowledge and skills, identify existing knowledge, and continuously improve performance and results [22]. From a practical perspective, ML, as a core application of AI, plays a crucial role in automating the processing and analysis of large datasets. It leverages the broader capabilities of AI by enabling systems to learn from data, make informed decisions, and continuously improve without explicit programming. In smart manufacturing, this relationship is crucial: AI provides the overarching intelligence, while ML applies that intelligence to specific tasks like optimizing production workflows, predicting maintenance needs, and improving product quality. This synergy allows for more efficient, flexible, and adaptive manufacturing processes, where AI-driven ML becomes an indispensable tool for responding to dynamic market demands and achieving sustainable production outcomes [23].
We also included HMC as another important advanced technology that features an I4.0 environment. According to Pacaux-Lemoine et al. [24], HMC is a technology that allows for the incorporation of decision-making capabilities in both material (e.g., machines, products) and immaterial (e.g., production orders) elements, transforming them into efficient assistance systems to help human beings improve their performance. Finally, CPS can be seen as systems of systems, which emerge through complex networking, integration of embedded systems, application systems, and infrastructures, made possible by human–machine interaction [25].
Based on these considerations and leveraging I4.0 technologies, the product archetypes before cited are extended here to incorporate the perspectives of I4.0. Within the framework illustrated in Figure 2, the axes represent the three main dimensions for smart products: (i) customer, (ii) capabilities, and (iii) I4.0 technologies. Moving along these axes, customer potential increases, hardware and software capabilities are implemented and preserved across products, and technologies are expanded and added based on the complexity of the product itself.
Beginning with the first archetype considered, the “(1) Digital Product”, it is characterized by the presence of hardware capable of processing information and managing basic data through its operating software. This type of product serves as a technological foundation capable of storing and transmitting a wide range of data. Common examples of digital products include digital cameras and MP3 players. These devices utilize digital technology to capture, process, store, and transfer data more efficiently than their analog counterparts. Their ability to store and manipulate data offers advanced functionalities such as content visualization, organization, and sharing, thereby enhancing the user experience and opening up new possibilities for utilization.
The second archetype, “(2) Connected Product”, is characterized by the presence of connectors and communication software that enable wireless connections with a vast network of entities, allowing for broader interactions and value creation. This connectivity empowers the product to be integrated into digital ecosystems, facilitating communication and information exchange with other devices and services. As a result, the connected product gains the ability to offer advanced and interactive functionalities, enriching the user experience and opening up new opportunities for utilization and value creation. The concept of a connected product refers to products that incorporate Radio Frequency IDentification (RFID), sensors, and communication technologies to enable connectivity with other devices or systems. Among the technologies associated with I4.0, the IoT is the ideal infrastructure to fully leverage the capabilities of connected products. The IoT enables connected products to send and receive real-time data, facilitating the creation of an interconnected digital environment. Connected products can communicate with other devices, monitor their status, and receive remote commands. Moreover, the IoT enables the analysis of data collected from connected products to gain insights, optimize performance, and provide personalized services. Thus, the IoT represents a crucial framework for the effective implementation and utilization of connected products, creating an interconnected and intelligent digital ecosystem.
A “(3) Responsive Product” is characterized by the presence of connectors, sensors, and actuators, which give the product the ability to connect to a broader network and perceive, acquire awareness, and respond to input signals in an aligned manner. Through complex software, responsive products are capable of operating based on a logic of detection and response. While connectivity to other entities is common in responsive products, it is not always necessary for their functioning. This means that the product’s functionality is not only distributed but also intrinsic and directly attributable to the product itself, differentiating it from connected products. In essence, responsive products offer a more interactive and personalized experience, where their ability to actively perceive and respond to input signals is an integral part of their design and functionality. Responsive products require constant adjustments based on changing conditions, and BD technology enables the management of complex and diverse data to provide optimized responses.
While the Digital archetype already has data storage capabilities, it does not require complex or diverse data, making BD technology more applicable to the responsive archetype. The use of BD technology allows responsive products to gain awareness, analyze data in advanced ways, and adapt optimally to changing conditions. CC technology is well-suited for responsive products as it allows scalable storage and management of data generated by sensors and connected devices. Through the Cloud, responsive products can reliably store large volumes of data and access it from anywhere and at any time. Furthermore, CC offers powerful computing resources to perform advanced data analysis and enhance the response capabilities of responsive products. The connectivity and accessibility eased by the Cloud enable efficient information sharing between responsive products and users.
The “(4) Intelligent Product” represents a device with the ability to learn, anticipate, and act autonomously. In addition to the hardware features of a reactive product, the intelligent product is empowered by sophisticated AI software. This software allows the product to connect to a broader network, respond to environmental changes, and perform tasks such as pattern generation, reasoning, and learning, thus embodying intelligence. Intelligent products are not only enabled by the software but also controlled by it, allowing them to anticipate events and autonomously take appropriate actions. In summary, intelligent products combine advanced hardware and software to provide intelligence capabilities that enable them to operate proactively and autonomously. The innovative technologies of I4.0 most suitable for the intelligent product archetype include ML, HMC, and DT. As already noted, since ML is fundamentally powered by AI, it enables smart products to learn and improve from data over time, allowing for advanced data analysis and predictive analytics. The integration of human expertise with AI through HMC enhances overall effectiveness, productivity, and innovation in smart manufacturing.
DT provides a real-time virtual replica of the intelligent product, permitting monitoring, simulation, and optimization in the virtual world. In summary, these technologies expand the capabilities of intelligent products, augmenting learning, collaboration, and performance optimization.
The full incorporation of I4.0 technologies into various product archetypes is associated with the concept of CPS. This concept represents the combination of interconnected physical and virtual systems that collaborate to monitor, control, and optimize industrial processes. Grouping these technologies under the CPS umbrella demonstrates how they work together to create intelligent, connected, and responsive products. Assigning them to CPS emphasizes the integration of physical and virtual systems, presenting new opportunities for automation and performance enhancement in industrial products.
To summarize, Figure 2 offers an enriched perspective on product archetypes by introducing a novel dimension referred to as I4.0 Technologies. This added dimension highlights the transformative tools and innovations associated with Industry 4.0, emphasizing their relevance and potential impact across different product archetypes. Among the archetypes analyzed, the Intelligent archetype emerges as uniquely positioned to harness the full spectrum of I4.0 technologies. Unlike other archetypes, which may only partially integrate these technologies, the Intelligent archetype stands out for its comprehensive compatibility. This archetype leverages interconnected systems, advanced analytics, machine learning, and real-time communication to create products that are not only technologically advanced but also adaptable to dynamic industrial demands.
Due to its extensive applicability, the Intelligent archetype transcends specific industries or use cases. It serves as a unifying framework, acting as a bridge that connects and synergizes the various technologies under the I4.0 umbrella. This positions it as a versatile and scalable solution for addressing a wide array of industrial challenges. Furthermore, the Intelligent archetype can be conceptualized as a foundational step toward the realization of “Products 4.0” (P4.0). Unlike traditional products, P4.0 represents a paradigm shift that extends beyond the physical product itself. It incorporates the entire ecosystem in which the product lifecycle unfolds, including production processes, supply chain integration, user interaction, and end-of-life considerations. This broader perspective emphasizes sustainability, adaptability, and the seamless integration of digital and physical domains.
Products 4.0 (Figure 3) represent a paradigm shift in how we perceive and interact with products. It entails a smart product capable of communicating with humans and objects, possessing basic hardware and intrinsic characteristics (sensors, actuators, and connections), and implementing I4.0 technologies (IoT, CC, BD, DT, ML, and HMC).
By integrating these technologies, P4.0 facilitates a new level of interconnectivity, intelligence, and adaptability in the industrial landscape. It has the capability to collect and analyze vast amounts of data, enabling real-time decision making and process optimization. The integration of IoT allows seamless communication and coordination among products, machines, and systems. CC provides necessary computational power and storage capabilities for large-scale data processing and analysis. BD offer valuable insights and predictive capabilities, enhancing operational efficiency and resource utilization. DT technology creates virtual representations of physical products, facilitating simulation, testing, and monitoring throughout the product lifecycle. ML algorithms allow the products to train and improve over time, enhancing performance and responsiveness. Lastly, HMC fosters cooperation between humans and intelligent systems, unlocking new possibilities for innovation and productivity.
The P4.0 concept delivers several benefits throughout products lifecycle by supporting logistic and production activities, as well as other phases involved in product development. The integration of advanced technologies such as the IoT and AI enables more efficient management of the product lifecycle. P4.0 would serve as a robust foundation for implementing circular economy models, facilitating better exploration of product recovery alternatives. Through continuous monitoring and real-time data utilization, strategies for product recovery and valorization can be implemented, reducing resource waste and promoting sustainable utilization. The incorporation of P4.0 concept into circular economy models opens up new opportunities to address environmental challenges and promote sustainable development. In the next section, we will examine and discuss methods for recovering a P4.0 prototype at the end of its lifecycle, highlighting best practices and challenges to be addressed.

3. Enhanced Recovery Capabilities of P4.0

There is a wealth of literature discussing different EoL recovery options for various products. The recovery options can be grouped into different strategies, depending on the authors and the specific focus of their research. For instance, Morseletto et al. [26] identified ten recovery strategies for a generic product, including Recovery, Recycle, Repurpose, Remanufacture, Refurbish, Repair, Reuse, Rethink, and Reduce. In contrast, Lee et al. [27] considered seven recovery options, while distinguishing between primary and secondary recycling. Sitcharangsie et al. [28] grouped the recovery options into Reconditioning, Dismantling/Disassembly, Refurbishment, Repair, Salvage, Incineration, Resale, and Cannibalization, and classified research papers according to the level of decision involved in the recovery option. Similarly, Desai and Mital [29] identified five product recovery options based on the level of disassembly, and outlined which components could be recovered at each level.
For the purposes of this work, we will focus on the primary EoL options: remanufacturing, reuse, recycling, cannibalization, and disposal (Figure 4). Furthermore, in order to provide clarity, we propose in the following distinct definitions for the aforementioned recovery options, aiming to standardize the different definitions identified in the literature.
Indeed, starting with remanufacturing, numerous authors have attempted to provide their own version of its definition. In particular, it is defined as “[...] a series of production stages of a used product to restore or refurbish it to at least equivalent or better performance than that of a newly manufactured product” [30,31]. Other authors simply define remanufacturing as the set of activities involved, namely “completely disassembling, inspecting, cleaning, repairing, or replacing the entire structure of a multi-component product” [32]. Some authors evaluate the product after this type of option, stating that “remanufacturing ensures that products meet the original performance specifications by restoring and replacing components” [33]. Lastly, others state that “remanufacturing focuses on reprocessing used products to a condition equal to new by reusing as many parts as possible” [34,35].
Consistent with the reported literature, a unified definition for the EoL recovery option of remanufacturing can be expressed as follows: remanufacturing is a more complex operation where the product is disassembled and worn or broken components are replaced.
The second analyzed recovery option is reuse. Once again, we find various definitions in the literature that warrant discussion. Li et al. defined reuse as “[...] a non-destructive process that enables additional life cycles of the entire or partial product in an alternative scenario, without altering its original state” [30]. It can also be seen from the perspective of end-users as something that “directly or indirectly enables user-to-user transactions of sold, returned, or unsold products” [32]. Other authors explained that a reused product “refers to using a product again for the purpose for which it was originally designed and produced, with few improvements or alterations” [33]. Components of products can also be recovered as “reuse refers to the reuse of EoL products or components in subsequent life cycles” [34].
Consistent with the literature cited, a unified definition for reuse can be identified: reuse is an operation whereby a few non-destructive improvements are made in order to bring the product back to its initial state.
Following with the definition of recycling, Thoroe et al. defined it as a process that “[...] aims to extract raw materials or useful components from EoL products, typically consisting of three main phases: collection, sorting, and recycling” [30,36]. The recycling phase can also refer to materials alone. In fact, Diaz et al. argued that in this phase, “mixed streams of post-consumer or post-production waste can be processed to capture nearly pure materials” [32]. Others have stated that “recycling is any recovery operation by which waste materials are reprocessed into products, materials, or substances, whether for the original or other purposes” [33]. Lastly, according to Enyoghasi et al., “recycling involves the conversion of waste materials into new materials” [34].
Consistent with the reported literature, a unified definition for the EoL recovery option of recycling can be expressed as follows: recycling is the operation in which raw materials are recovered and complete conversion is carried out.
The last two recovery options in our framework—cannibalization and disposal—unlike the others, are simpler and do not require an in-depth literature review. Specifically, cannibalization is defined as the operation that allows us to recover from a product only the components that are still functional and then reuse them on another product as replacement components. On the other hand, we will refer to disposal as the last possible operation, where nothing can be recovered from the product and it is, therefore, thrown away.
Turning our attention back to the analysis of EoL processes, our objective is to contrast two recovery processes that diverge in their application of technology. We strive to understand how digital innovation influences the logic of recovery. To facilitate this comparison, we present two distinct flowcharts that depict the different approaches employed during the recovery process of a conventional product versus a P4.0, after they are returned to the factory for disposal.
Figure 5 provides an example of a recovery process for a typical, standard product. As depicted in Figure 5, upon the return of the product, the recovery process initiates with an extensive phase of inspection and problem identification (first visual inspection). This crucial phase involves a meticulous examination of the product and its constituent parts to detect any malfunctioning components or systemic failures. If the problem is not solvable with a visual inspection, the product disassembly stages are undertaken, growing progressively more invasive to grant access to the internal component and verifying one by one if they are involved in the malfunction. After identifying the problem, the process focuses on resolution through the replacement of the faulty component. This may involve removing damaged or non-functional parts and replacing them with new or repaired components. However, if the product continues to malfunction despite component replacement, the process diverges into a different cycle. In this phase, the problem is reanalyzed to identify the true cause of the malfunction. If necessary, the process may return to product disassembly to further examine the components and resolve the issue.
A significant challenge in this type of recovery process analysis is the so-called “loop”. Without precise knowledge of the root cause of the product malfunction, the recovery process can become iterative, necessitating repeated attempts and revisiting previously performed activities. Only upon successful identification of the true issue can the recovery process proceed, enabling the selection of the most fitting recovery option for the product.
If the issue is resolved, the product can be successfully recovered and its functionality restored. However, if full functionality cannot be restored, an attempt can be made to recover only the components that are still usable (components are cannibalized). If even the components do not function or are not reusable, the complete dismantling of the product and its components for disposal in a landfill may be necessary. This process highlights the importance of identifying or understanding the true problem in product recovery in order to maximize the chances of success and optimize the use of available resources.
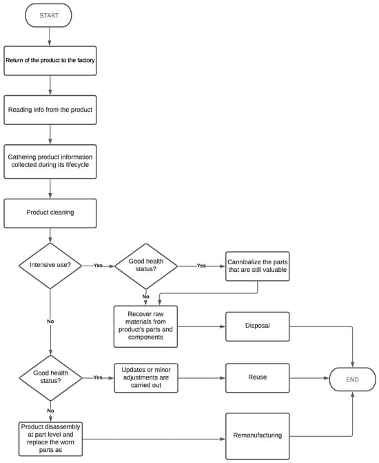
We now turn our attention to the proposed flowchart for EoL management, which incorporates innovative tools for product recovery (refer to Figure 6). As already mentioned above, in the context of P4.0, the adoption of I4.0 tools and technologies can expedite various stages of the recovery process, relative to conventional products. A P4.0, operating within a smart environment, has the capacity to amass detailed health status data, even prior to returning to the factory for recovery.
The data that can be gathered and leveraged fall into two categories: general product behaviour data sourced from the installed base and transmitted to a cloud platform and specific product data collated by the manufacturer for statistical analysis upon product return. The former, collected throughout the product’s life cycle, facilitates the tracking of potential issues, while the latter enables the extraction of additional insights, such as component wear or usage frequency, facilitating the identification of the better recovery option for the product.
Upon data collection, the actual product or component recovery phase commences. The synergistic use of these datasets substantially simplifies the diagnostic stage of the recovery process, allowing the product to bypass the inspection and analysis stages, proceeding directly to cleaning. Two primary parameters—product usage level (“use”) and “health status”—are used to determine the most suitable recovery option (Figure 6). In scenarios of extensive product usage but satisfactory health status, it would be feasible to cannibalize still-operational components, recover materials, and then dispose of the remaining parts. If both “use” and “health status” parameters are favourable, the product could be subjected to the reuse option, following minor repairs and replacements. Conversely, if the health status is unsatisfactory despite low usage levels, the regeneration process can be followed. This involves product disassembly at the component level and replacement of relevant parts. To optimize the analysis of these parameters, the use of AI can be highly beneficial. AI can analyze the values of “use” and “health status” with greater precision and accuracy, enabling more informed and targeted decisions in the recovery process. This advanced analysis ensures that recovery options are tailored to each product’s specific condition, leading to more efficient and effective outcomes.
This second process, used for the recovery of a P4.0 with the use of innovative technologies, leverages data analysis, predictive maintenance, and automation to identify and resolve issues more efficiently. The use of technologies such as AI, the IoT, and robotics enables more accurate inspection and analysis, selective and automated disassembly, targeted replacement of faulty components, and automatic testing. This approach reduces repair time and improves precision in problem diagnosis. Digital innovation in the product recovery process can lead to increased efficiency, reduced repair times, and better resource utilization. The adoption of innovative technologies allows for more in-depth and precise analysis, reducing the reliance on repeating phases and loops in the recovery process.
Upon analyzing the differences between the two flowcharts, it is evident that the first describes a significantly lengthier process relative to the second. The process involving P4.0 exhibits fewer stages compared to the traditional product. This major difference arises from the fact that in the traditional approach, both the product and its components undergo multiple stages of inspection and cleaning. These stages are necessary for problem identification in the absence of innovative technologies. The traditional approach also includes product and component disassembly and functional analysis, all aimed at problem identification. These stages are present in the traditional approach but are notably absent in the innovative one, illustrating the efficiency gains from the application of digital technology in product recovery.
The adoption of P4.0, leveraging I4.0 technologies such as IoT, AI, and predictive analytics, simplifies the EoL recovery process by reducing the number of recovery stages. Unlike traditional recovery processes, which require extensive inspection and iterative disassembly, P4.0 enables real-time health monitoring and data-driven diagnostics that streamline operations. Previous studies have shown that initial inspection and problem identification phases typically account for 15-20% of total recovery time, while iterative disassembly and functional testing can consume up to 25% of the process duration [37]. By eliminating or significantly reducing these stages through predictive diagnostics and real-time monitoring, P4.0 offers substantial potential for process optimization and time reduction in product recovery operations.

4. The Implication of Product 4.0 on Sustainability

To evaluate the potential impact of P4.0 on the TBL of sustainability, we employed a CLD. This tool was chosen as it visually encapsulates how various variables within a system interact causally, thus providing a clearer understanding of the underlying mechanisms and their influence on sustainability [38]. The approach we adopted was inspired by Onat et al. [39], who utilized a similar methodology to examine the impact of electric vehicles on the TBL. We leveraged their identified keywords and relationships to adapt the approach to the context of P4.0 vis-à-vis conventional products.
It is important to note that the CLD presents a simplified overview of the system being observed, with complex relationships being presented in a simplified form. In general, CLDs consist of reinforcing loops (where an increase in a cause leads to an increase in an effect) or balancing loops (where an increase in a cause leads to a decrease in an effect). Causal links are represented by arrows and are polarized as positive (+) or negative (-) [40].
The CLD presented in Figure 7 provides a systematic framework for analyzing the multifaceted impact of P4.0 on sustainability. This analytical tool maps the intricate network of relationships between various system components, enabling a comprehensive assessment of how P4.0 influences environmental, economic, and social dimensions of sustainability [41]. The diagram reveals six Balancing loops and three Reinforcing loops that illustrate the dynamic relationships between P4.0 adoption and sustainability outcomes.
From an environmental perspective, P4.0’s influence is primarily manifested through the balancing loops that moderate resource consumption and waste generation. The integration of smart sensors, enhanced durability features, and predictive maintenance systems create a counterbalancing effect against traditional patterns of resource depletion. For instance, when increased market demand triggers greater resource consumption, P4.0’s advanced monitoring capabilities and lifecycle optimization features help mitigate environmental impact by extending product lifespan and enabling more efficient resource recovery. This relationship is particularly evident in the balancing loops that connect market demand to waste generation and non-renewable resource consumption, ultimately affecting climate change and human health status. The technological intervention helps break the conventional cycle where increased consumption leads to accelerated resource depletion and waste accumulation.
The economic dynamics of P4.0 are captured in the reinforcing loops that demonstrate how initial adoption can catalyze broader economic benefits. The diagram illustrates how P4.0 stimulates economic growth through multiple pathways: by fostering innovation, creating new market opportunities, and generating employment. These positive feedback loops show how increased production and adoption of these advanced products generate higher aggregate expenditures, which in turn enhance purchasing power and public welfare. This is particularly evident in the reinforcing loops connecting market demand to Gross Domestic Product (GDP) growth, employment, and purchasing power. While economic incentives such as subsidies may be necessary to initiate these reinforcing loops, particularly in lower-income segments, the resulting economic growth creates opportunities for reinvestment in sustainability-enhancing technologies.
The social implications of P4.0 emerge from both the balancing and reinforcing loops in the system. The technology’s ability to enable secondary markets and charitable redistribution helps counteract social inequalities, creating positive feedback loops that enhance technology accessibility across different socioeconomic groups. The relationships between public welfare, population dynamics, and market demand demonstrate how social benefits can accumulate over time. Moreover, the environmental improvements facilitated by P4.0—such as reduced pollution levels—positively influence public health and welfare, establishing a virtuous cycle of social development. These social benefits are further amplified through the economic reinforcing loops, as improved public welfare and employment opportunities lead to greater technology adoption and social inclusion.
To quantify these complex interactions and provide a measurable framework for assessment, we can conceptualize a sustainability index that aggregates the impact across all three dimensions:
S u s t a i n a b i l i t y I n d e x = w e · E + w e c o · E C O + w s · S
where E, E C O , and S represent normalized measures of environmental, economic, and social performance, respectively, and w e , w e c o , w s are corresponding weights reflecting their relative importance based on stakeholder priorities and policy objectives. Each dimension can be quantified through specific key performance indicators that provide measurable metrics for assessment:
  • Environmental performance (E) can be evaluated through non-renewable resource consumption (measured in tons), waste generation (measured in kg per product lifecycle), and greenhouse gas emissions (measured in CO2-equivalent per product).
  • Economic performance (ECO) is assessed through contribution to GDP (measured in percentage growth), employment rates (percentage increase), and purchasing power (average disposable income).
  • Social performance (S) encompasses public welfare (indexed using health and education metrics), population growth rates (birth rates per capita), and equity in technology access (e.g., second-hand market adoption).
The numerical thresholds for these indicators are established through benchmark values derived from historical data, scenario analysis, and policy goals. This comprehensive index provides a practical tool for evaluating the overall sustainability impact of P4.0 implementations and comparing different scenarios.
To demonstrate the practical application of this framework, consider a case example of a smart manufacturing system implementing P4.0 technology. In this scenario, let us examine an intelligent washing machine equipped with P4.0 capabilities. The system’s performance can be tracked across all three sustainability dimensions:
  • From an environmental perspective (E), sensors and AI-driven optimization contribute to significant reductions in energy and water consumption compared to traditional models. The product’s enhanced durability and predictive maintenance features extend its lifecycle through early detection of potential failures and optimal maintenance scheduling, thereby reducing waste generation per unit. These improvements directly contribute to the environmental component of the sustainability index through resource conservation and waste reduction.
  • In economic terms ( E C O ), the introduction of this P4.0 system creates new job opportunities in software development and maintenance, contributing to sector employment growth. The innovative features provide enhanced value proposition, supporting manufacturer profitability while offering consumers long-term cost benefits through reduced operational expenses. The product’s integration with smart home systems generates additional economic value through new service-based revenue streams.
  • Social benefits (S) materialize through improved accessibility via innovative financing models and a structured second-hand market program, broadening adoption across different income segments. The product’s enhanced efficiency and reduced environmental impact contribute to improved public health metrics in manufacturing communities, while its smart features enhance user experience and quality of life through customized operation and improved performance.
However, the CLD also reveals potential challenges that require careful management. The balancing loops highlight how increased production and consumption of P4.0, if not properly managed, could still contribute to resource depletion and waste generation. For example, one critical balancing loop demonstrates how increased market demand can lead to non-renewable resource consumption, which in turn affects GDP and public welfare through various pathways. The complex interactions between different sustainability dimensions create feedback mechanisms that can either amplify positive outcomes or exacerbate negative impacts. This underscores the importance of continuous monitoring and optimization of P4.0’s sustainability performance across all three dimensions.
The success of P4.0 in promoting sustainable development depends on its ability to maintain positive reinforcing loops while effectively managing the constraints identified in the balancing loops through ongoing technological innovation and careful system design. This requires a holistic approach that considers not only the direct effects of P4.0 implementation but also the indirect and long-term implications for sustainability across environmental, economic, and social dimensions. Through scenario analysis and careful consideration of these dynamic relationships, P4.0 can be leveraged to create positive sustainability outcomes while mitigating potential negative impacts on resource consumption and social equity.

5. Conclusions

The Fourth Industrial Revolution has introduced a suite of advanced technologies that fundamentally transform the manufacturing sector. This study introduced “Product 4.0” (P4.0), an intelligent product framework that integrates key Industry 4.0 technologies, including Artificial Intelligence (AI), Internet of Things (IoT), Big Data analytics, Cloud Computing (CC), and Cyber-Physical Systems (CPS). By improving the capabilities of smart products, P4.0 aimed to address sustainability challenges within manufacturing environments.
A comprehensive P4.0 model was developed, based on the Raff et al. [13] smart product archetypes. This model incorporated I4.0 technologies to facilitate improved monitoring and control systems, thereby optimizing product performance and EoL recovery processes. The integration of AI within the Intelligent Product archetype enabled real-time data collection and analysis, which extended the useful life of the product and increased recovery efficiency. The comparative analysis conducted between traditional EoL recovery processes and those enabled by P4.0 demonstrated significant improvements in efficiency and resource utilization. The P4.0 recovery approach reduced the need for extensive inspections and iterative problem solving inherent in conventional methods, thereby minimizing waste and maximizing the recovery of valuable resources in accordance with the principles of circular economy.
To evaluate the impact of P4.0 on sustainability, we employed the Triple Bottom Line (TBL) framework and developed a Causal Loop Diagram (CLD). The CLD illustrated the complex relationships between the economic, social, and environmental dimensions of sustainability and how P4.0 influences these areas. The analysis carried out revealed that P4.0 can significantly improve resource efficiency, reduce waste generation and provide socioeconomic benefits such as job creation and improved public welfare. These findings underscore the potential of P4.0 to contribute positively to TBL by addressing critical sustainability challenges in the manufacturing sector.
Despite promising outcomes, this study identified several avenues for future research. One key direction is the shift from eco-efficiency, which focuses on reducing negative environmental impacts, to eco-effectiveness, which aims to create positive environmental and societal value. Achieving eco-effectiveness with P4.0 will require innovative redesigns of products to fully exploit AI and other I4.0 technologies, thereby fostering products that actively contribute to sustainability goals. Another important area for future exploration is the transition from product-centric models to product-service systems. By leveraging real-time data and advanced analytics, manufacturers can offer value-added services that enhance customer experiences while promoting resource efficiency and circular economy practices. Furthermore, the development of collaborative network platforms for P4.0 can facilitate the exchange of information and cooperation between stakeholders, driving the adoption of sustainable business models and improving the overall sustainability of the system.
In summary, P4.0 represents a significant advancement in sustainable product management by effectively integrating AI within I4.0 technologies. This framework not only optimizes product performance and recovery processes, but also contributes to broader sustainable development objectives. As research and development in AI-enhanced P4.0 continues, its potential to shape the future of sustainable manufacturing and drive meaningful progress toward sustainability goals becomes increasingly evident. This study lays the foundation for future research into the practical applications and long-term impacts of P4.0, strengthening its role as a central element in the pursuit of sustainable industrial practices.
This study highlights the significant advancements enabled by P4.0 within the I4.0 framework, particularly in addressing sustainability challenges through intelligent product design and EoL recovery strategies. Future research could explore how emerging paradigms, such as Industry 5.0, with its focus on human-centric approaches and sustainability, may complement and enhance the existing I4.0 technologies to foster more resilient and adaptive manufacturing systems.

Author Contributions

Conceptualization, V.P., S.V. and M.G.; Methodology, V.P. and M.G.; Validation, A.G.; Formal analysis, S.V.; Investigation, V.P.; Writing—original draft, V.P. and S.V.; Writing—review & editing, M.G. and A.G.; Visualization, V.P.; Supervision, S.V., M.G. and A.G. All authors have read and agreed to the published version of the manuscript.

Funding

This research received no external funding.

Institutional Review Board Statement

Not applicable.

Informed Consent Statement

Not applicable.

Data Availability Statement

Data are contained within the article.

Conflicts of Interest

The authors declare no conflicts of interest.

References

  1. Yusup, M.; Wan Mahmood, W.; Salleh, M.; Tukimin, R. A Review on Optimistic Impact of Cleaner Production on Manufacturing Sustainability. J. Adv. Manuf. Technol. (JAMT) 2014, 7, 79–100. [Google Scholar]
  2. Kayikci, Y. Sustainability impact of digitization in logistics. Procedia Manuf. 2018, 21, 782–789. [Google Scholar] [CrossRef]
  3. Jamwal, A.; Agrawal, R.; Sharma, M.; Giallanza, A. Industry 4.0 Technologies for Manufacturing Sustainability: A Systematic Review and Future Research Directions. Appl. Sci. 2021, 11, 5725. [Google Scholar] [CrossRef]
  4. Khan, I.; Hou, F.; Le, H.P.; Ali, S.A. Do natural resources, urbanization, and value-adding manufacturing affect environmental quality? Evidence from the top ten manufacturing countries. Resour. Policy 2021, 72, 102109. [Google Scholar] [CrossRef]
  5. Machado, C.G.; Winroth, M.P.; Ribeiro da Silva, E.H.D. Sustainable manufacturing in Industry 4.0: An emerging research agenda. Int. J. Prod. Res. 2020, 58, 1462–1484. [Google Scholar] [CrossRef]
  6. Sartal, A.; Bellas, R.; Mejías, A.M.; García-Collado, A. The sustainable manufacturing concept, evolution and opportunities within Industry 4.0: A literature review. Adv. Mech. Eng. 2020, 12, 1687814020925232. [Google Scholar] [CrossRef]
  7. Akhtar, P.; Ghouri, A.M.; Ashraf, A.; Lim, J.J.; Khan, N.R.; Ma, S. Smart product platforming powered by AI and generative AI: Personalization for the circular economy. Int. J. Prod. Econ. 2024, 273, 109283. [Google Scholar] [CrossRef]
  8. Bai, C.; Dallasega, P.; Orzes, G.; Sarkis, J. Industry 4.0 technologies assessment: A sustainability perspective. Int. J. Prod. Econ. 2020, 229, 107776. [Google Scholar] [CrossRef]
  9. Nicoletti Junior, A.; de Oliveira, M.C.; Helleno, A.L. Sustainability evaluation model for manufacturing systems based on the correlation between triple bottom line dimensions and balanced scorecard perspectives. J. Clean. Prod. 2018, 190, 84–93. [Google Scholar] [CrossRef]
  10. Kamble, S.S.; Gunasekaran, A.; Gawankar, S.A. Sustainable Industry 4.0 framework: A systematic literature review identifying the current trends and future perspectives. Process Saf. Environ. Prot. 2018, 117, 408–425. [Google Scholar] [CrossRef]
  11. Manavalan, E.; Jayakrishna, K. A review of Internet of Things (IoT) embedded sustainable supply chain for industry 4.0 requirements. Comput. Ind. Eng. 2019, 127, 925–953. [Google Scholar] [CrossRef]
  12. Porter, M.E.; Heppelmann, J.E. How smart, connected products are transforming competition. Harv. Bus. Rev. 2014, 92, 64–88. [Google Scholar]
  13. Raff, S.; Wentzel, D.; Obwegeser, N. Smart Products: Conceptual Review, Synthesis, and Research Directions. J. Prod. Innov. Manag. 2020, 37, 379–404. [Google Scholar] [CrossRef]
  14. Kerin, M.; Pham, D.T. Smart remanufacturing: A review and research framework. J. Manuf. Technol. Manag. 2020, 31, 1205–1235. [Google Scholar] [CrossRef]
  15. Alcayaga, A.; Wiener, M.; Hansen, E.G. Towards a framework of smart-circular systems: An integrative literature review. J. Clean. Prod. 2019, 221, 622–634. [Google Scholar] [CrossRef]
  16. Voulgaridis, K.; Lagkas, T.; Angelopoulos, C.M.; Nikoletseas, S.E. IoT and digital circular economy: Principles, applications, and challenges. Comput. Netw. 2022, 219, 109456. [Google Scholar] [CrossRef]
  17. Naureen, B.; Haseeb, A.S.M.A.; Basirun, W.J.; Muhamad, F. Scale without mass: A decision-making tool for scaling remanufacturing practices in the white goods industry Author. Mater. Sci. Eng. C 2020, 417, 111228. [Google Scholar] [CrossRef]
  18. Xu, L.D.; He, W.; Li, S. Internet of things in industries: A survey. IEEE Trans. Ind. Inform. 2014, 10, 2233–2243. [Google Scholar] [CrossRef]
  19. Hashem, I.A.T.; Yaqoob, I.; Anuar, N.B.; Mokhtar, S.; Gani, A.; Ullah Khan, S. The rise of “big data” on cloud computing: Review and open research issues. Inf. Syst. 2015, 47, 98–115. [Google Scholar] [CrossRef]
  20. Mell, P.; Grance, T. The NIST-National Institute of Standars and Technology- Definition of Cloud Computing. In NIST Special Publication 800-145; NIST: Gaithersburg, MD, USA, 2011; p. 7. [Google Scholar]
  21. Bottani, E.; Cammardella, A.; Murino, T.; Vespoli, S. From the cyber-physical system to the digital twin: The process development for behaviour modelling of a cyber guided vehicle in M2M logic. In Proceedings of the Summer School Francesco Turco, Palermo, Italy, 13–15 September 2017; pp. 96–102. [Google Scholar]
  22. Wang, H.; Ma, C.; Zhou, L. A brief review of machine learning and its application. In Proceedings of the 2009 International Conference on Information Engineering and Computer Science, ICIECS 2009, Wuhan, China, 19–20 December 2009; pp. 2–5. [Google Scholar]
  23. Walk, J.; Kühl, N.; Saidani, M.; Schatte, J. Artificial intelligence for sustainability: Facilitating sustainable smart product-service systems with computer vision. J. Clean. Prod. 2023, 402, 136748. [Google Scholar] [CrossRef]
  24. Pacaux-Lemoine, M.P.; Trentesaux, D.; Zambrano Rey, G.; Millot, P. Designing intelligent manufacturing systems through Human–Machine Cooperation principles: A human-centered approach. Comput. Ind. Eng. 2017, 111, 581–595. [Google Scholar] [CrossRef]
  25. Thoben, K.D.; Wiesner, S.; Wuest, T. “Industrie 4.0” and smart manufacturing-a review of research issues and application examples. Int. J. Autom. Technol. 2017, 11, 4–16. [Google Scholar] [CrossRef]
  26. Morseletto, P. Targets for a circular economy. Resour. Conserv. Recycl. 2020, 153, 104553. [Google Scholar] [CrossRef]
  27. Lee, S.G.; Lye, S.W.; Khoo, M.K. A multi-objective methodology for evaluating product end-of-life options and disassembly. Int. J. Adv. Manuf. Technol. 2001, 18, 148–156. [Google Scholar] [CrossRef]
  28. Sitcharangsie, S.; Ijomah, W.; Wong, T.C. Decision makings in key remanufacturing activities to optimise remanufacturing outcomes: A review. J. Clean. Prod. 2019, 232, 1465–1481. [Google Scholar] [CrossRef]
  29. Desai, A.; Mital, A. Evaluation of disassemblability to enable design for disassembly in mass production. Int. J. Ind. Ergon. 2003, 32, 265–281. [Google Scholar] [CrossRef]
  30. Li, X.; Wang, Z.; Chen, C.H.; Zheng, P. A data-driven reversible framework for achieving Sustainable Smart product-service systems. J. Clean. Prod. 2021, 279, 123618. [Google Scholar] [CrossRef]
  31. Diallo, C.; Venkatadri, U.; Khatab, A.; Bhakthavatchalam, S. State of the art review of quality, reliability and maintenance issues in closed-loop supply chains with remanufacturing. Int. J. Prod. Res. 2017, 55, 1277–1296. [Google Scholar] [CrossRef]
  32. Diaz, A.; Schöggl, J.P.; Reyes, T.; Baumgartner, R.J. Sustainable product development in a circular economy: Implications for products, actors, decision-making support and lifecycle information management. Sustain. Prod. Consum. 2021, 26, 1031–1045. [Google Scholar] [CrossRef]
  33. Bacovis, M.M.; Nascimento-e Silva, D.; Borchardt, M.; Antônio de Melo, P. Framework Proposal to Organize Sustainability Strategies Towards a Transition to the Circular Economy; Springer International Publishing: Cham, Switzerland, 2020; Volume 337, pp. 257–272. [Google Scholar] [CrossRef]
  34. Enyoghasi, C.; Badurdeen, F. Industry 4.0 for sustainable manufacturing: Opportunities at the product, process, and system levels. Resour. Conserv. Recycl. 2021, 166, 105362. [Google Scholar] [CrossRef]
  35. Jawahir, I.; Badurdeen, F.; Hapuwatte, B.; Aydin, R. 6R principles of sustainable manufacturing for achieving circular economy. Institute for Sustainable Manufacturing (ISM), University of Kentucky, Lexington, KY 40506, USA. 2020; Unpublished. [Google Scholar]
  36. Thoroe, L.; Knothe, B.d.; Raabe, K.; Schumann, M. Impacts of item-level RFID on packaging waste recycling: Exploratory study of the industry? s expectations in Germany. Int. J. Innov. Sustain. Dev. 2011, 5, 358–370. [Google Scholar] [CrossRef]
  37. Keivanpour, S.; Kadi, D.A. Modelling end of life phase of the complex products: The case of end of life aircraft. Int. J. Prod. Res. 2017, 55, 3577–3595. [Google Scholar] [CrossRef]
  38. Zamagni, A. Life Cycle Sustainability Assessment; Springer: Singapore, 2012; Volume 17, pp. 373–376. [Google Scholar]
  39. Onat, N.C.; Kucukvar, M.; Tatari, O.; Egilmez, G. Integration of system dynamics approach toward deepening and broadening the life cycle sustainability assessment framework: A case for electric vehicles. Int. J. Life Cycle Assess. 2016, 21, 1009–1034. [Google Scholar] [CrossRef]
  40. Inghels, D. Introduction to Modeling Sustainable Development in Business Processes; Springer: Amsterdam, The Netherlands, 2020; pp. 149–153. [Google Scholar]
  41. Popolo, V.; Vespoli, S.; Gallo, M.; Grassi, A. A systemic analysis of the impacts of Product 4.0 on the triple bottom-line of Sustainability. IFAC-PapersOnLine 2022, 55, 1110–1115. [Google Scholar] [CrossRef]
Figure 1. Integration framework showing the relationship between smart product capabilities as identified by Raff et al. [13] and enabling Industry 4.0 technologies.
Figure 1. Integration framework showing the relationship between smart product capabilities as identified by Raff et al. [13] and enabling Industry 4.0 technologies.
Sustainability 16 11017 g001
Figure 2. Three-dimensional framework extending Raff et al.’s [13] product archetypes with the I4.0 Capabilities axis.
Figure 2. Three-dimensional framework extending Raff et al.’s [13] product archetypes with the I4.0 Capabilities axis.
Sustainability 16 11017 g002
Figure 3. Visual representation of Product 4.0, illustrating the integration of hardware elements with Industry 4.0 technologies.
Figure 3. Visual representation of Product 4.0, illustrating the integration of hardware elements with Industry 4.0 technologies.
Sustainability 16 11017 g003
Figure 4. Overview of principal End-of-Life recovery options with the proposed definitions derived from the literature.
Figure 4. Overview of principal End-of-Life recovery options with the proposed definitions derived from the literature.
Sustainability 16 11017 g004
Figure 5. Flowchart of a traditional product recovery process, highlighting the iterative nature of problem identification and resolution stages in conventional approaches.
Figure 5. Flowchart of a traditional product recovery process, highlighting the iterative nature of problem identification and resolution stages in conventional approaches.
Sustainability 16 11017 g005
Figure 6. Enhanced recovery process flowchart leveraging P4.0 capabilities, showing streamlined decision paths based on product “use” and “health status” parameters.
Figure 6. Enhanced recovery process flowchart leveraging P4.0 capabilities, showing streamlined decision paths based on product “use” and “health status” parameters.
Sustainability 16 11017 g006
Figure 7. The proposed Causal Loop Diagram mapping the relationships between Product 4.0 implementation and sustainability dimensions, showing key balancing and loops.
Figure 7. The proposed Causal Loop Diagram mapping the relationships between Product 4.0 implementation and sustainability dimensions, showing key balancing and loops.
Sustainability 16 11017 g007
Disclaimer/Publisher’s Note: The statements, opinions and data contained in all publications are solely those of the individual author(s) and contributor(s) and not of MDPI and/or the editor(s). MDPI and/or the editor(s) disclaim responsibility for any injury to people or property resulting from any ideas, methods, instructions or products referred to in the content.

Share and Cite

MDPI and ACS Style

Popolo, V.; Vespoli, S.; Gallo, M.; Grassi, A. Revolutionizing End-of-Life Product Recovery with Product 4.0: An Examination of Intelligent Products in Industry 4.0. Sustainability 2024, 16, 11017. https://doi.org/10.3390/su162411017

AMA Style

Popolo V, Vespoli S, Gallo M, Grassi A. Revolutionizing End-of-Life Product Recovery with Product 4.0: An Examination of Intelligent Products in Industry 4.0. Sustainability. 2024; 16(24):11017. https://doi.org/10.3390/su162411017

Chicago/Turabian Style

Popolo, Valentina, Silvestro Vespoli, Mosè Gallo, and Andrea Grassi. 2024. "Revolutionizing End-of-Life Product Recovery with Product 4.0: An Examination of Intelligent Products in Industry 4.0" Sustainability 16, no. 24: 11017. https://doi.org/10.3390/su162411017

APA Style

Popolo, V., Vespoli, S., Gallo, M., & Grassi, A. (2024). Revolutionizing End-of-Life Product Recovery with Product 4.0: An Examination of Intelligent Products in Industry 4.0. Sustainability, 16(24), 11017. https://doi.org/10.3390/su162411017

Note that from the first issue of 2016, this journal uses article numbers instead of page numbers. See further details here.

Article Metrics

Back to TopTop