Next Article in Journal
Traffic Safety Footprint in Sustainability Practices and Reporting—Exploring the Views of Companies
Previous Article in Journal
How Does Management Control Affect New Product Development Performance? A Research Methodology with OLS and fsQCA
 
 
Font Type:
Arial Georgia Verdana
Font Size:
Aa Aa Aa
Line Spacing:
Column Width:
Background:
Article

Analysis and Recommendations on the Current State of Renewable Energy Development in Tibet

School of Management Science and Engineering, Central University of Finance and Economics, Beijing 100081, China
*
Author to whom correspondence should be addressed.
Sustainability 2024, 16(24), 10974; https://doi.org/10.3390/su162410974
Submission received: 12 November 2024 / Revised: 4 December 2024 / Accepted: 6 December 2024 / Published: 14 December 2024

Abstract

Tibet, with its abundant hydraulic, solar, and wind resources, stands at the forefront of China’s renewable energy development. This paper provides a comprehensive analysis of the current state of clean energy development in Tibet, highlighting the region’s vast potential and the challenges it faces. We find that, while Tibet has made significant strides in harnessing its natural endowments, infrastructural limitations, seasonal fluctuations, and technological hurdles constrain the development of clean energy. This paper offers a multifaceted set of recommendations aimed at accelerating clean energy development in Tibet, including policy reforms, infrastructure enhancements, and technological innovations. Our study’s unique contributions lie in its holistic approach to clean energy development, its detailed analysis of the regional energy policies, and its forward-looking recommendations that balance ecological protection with energy security. By adhering to the principle of ecological priority and conducting innovative research in clean energy development, Tibet can leverage its carbon sequestration capabilities for environmental protection while promoting sustainable economic and social development. This paper provides valuable insights for policymakers and scholars, offering a roadmap for the sustainable development of Tibet’s economy and a reference for similar regions embarking on clean energy transitions.

1. Introduction

The Tibet Autonomous Region is located in the southwest of China, spanning from 26° N to 36° N and from 78° E to 99° E. With a total area of 1.2284 million km2, it accounts for 12.5% of China’s landmass. Centered in the Chinese plateau, Tibet boasts high terrain, with an average elevation of over 4000 m, including numerous mountain ranges exceeding 5000 m. The region administers six prefecture-level cities and one district (eight municipal districts and 66 counties) [1]. Influenced by both geological environments and human activities, Tibet is one of the most typical alpine pastoral areas on the Qinghai–Tibet Plateau. However, the Tibet Autonomous Region currently faces numerous difficulties and challenges. The effects of climate change have led to grassland degradation, while the influence of modernization threatens traditional ways of life [2,3]. To protect the ecological environment and cultural traditions of alpine pastoral areas, measures must be taken to balance economic development with environmental protection [4,5,6].
In recent years, with the rapid progress of global clean energy development and the increasingly prominent environmental issues, the development of clean energy in Tibet has become one of the focuses of attention for government departments and scholars both domestically and internationally [7,8]. Tibet is renowned for its abundant hydraulic resources, vast solar energy resources, and tremendous wind energy potential. However, due to constraints such as complex geographical conditions, inadequate infrastructure, ecological situation, and cultural inheritance, the development of clean energy in Tibet still faces numerous challenges [9,10,11,12].
Accelerating clean energy development in Tibet is vital. It supports the national energy strategy and adjusts the country’s energy structure [13,14]. The development of clean energy plays a significant role in ensuring energy security, adjusting the energy structure, and promoting energy conservation and emission reduction. China’s development of clean energy holds immense practical and strategic significance [15,16,17]. Tibet, with its vast territory, boasts rich carbon sequestration resources in its ecosystems from grasslands to farmlands to wetlands, demonstrating immense carbon sequestration potential. Tibet is an important national base for the continuous development of clean energy, featuring outstanding endowments of clean energy resources, primarily in the form of water, wind, and solar power [18,19], with an exploitation potential exceeding 1 billion kW. By adhering to the principle of ecological priority, conducting innovative research in the field of clean energy development can not only harness Tibet’s carbon sequestration capabilities for ecological and environmental protection but also promote the sustainable economic and social development of Tibet, increase the income of farmers and herdsmen, and align deeply with Tibet’s advantages in clean energy resources, demands for technological innovation and construction, deployment of modern industrial systems, and regional economic and social development strategies, thus producing profound practical value and demonstration effects [20,21,22].
Compared to other regions with significant renewable energy potential, Tibet stands out due to its unique geographical position and ecological significance. While many regions possess either hydroelectric or wind potential, Tibet is one of the few with substantial endowments across hydroelectric, solar, and wind resources. However, the challenges faced in harnessing these resources have also been distinct, with the region’s high altitude, remoteness, and fragile ecosystem posing unique obstacles not commonly found elsewhere. This case study, therefore, offers critical insights into the development of renewable energy in regions with similar environmental and geographical constraints [4,6,7].
A review of the existing literature reveals a variety of methodologies used to assess renewable energy potential and development. While some studies have focused on technical potential [23], others have emphasized economic feasibility [24]. However, few have considered the unique challenges posed by the geographical and ecological context of Tibet. Our study addresses this gap by integrating a geographical information system (GIS) with policy analysis, providing a more comprehensive assessment of renewable energy development in Tibet than has been previously offered. We also note that while previous research has made strides in understanding the technical aspects of renewable energy development, there has been a paucity of studies that consider the socio-economic impacts, particularly in regions like Tibet with distinct cultural and environmental considerations. Our research addresses this gap by providing a comprehensive analysis of the socio-economic implications of renewable energy development in Tibet and how it can be harmonized with environmental protection and cultural heritage.
In this context, this research provides a comprehensive analysis of Tibet’s clean energy development as well as technological progress and innovation in Tibet, analyzes relevant policies and risk challenges, explores the future trends and directions of clean energy development in Tibet, and puts forward relevant policy recommendations and countermeasures from multiple perspectives. It is hoped that this paper can provide valuable reference for the development of clean energy in Tibet, promote the sustainable development of this region’s economy, and provide a reference for the development of clean energy in other similar regions.

2. Status of Clean Energy Development in Tibet

The Tibet Autonomous Region has initially established a hydropower-based, multi-energy energy supply system. The Tibet Autonomous Region is located on the southwestern border of China, with an area of 1.2 million km2, accounting for about 1/8 of the whole country’s area. At present, the Tibet Autonomous Region has formed two independent power grids, the Tibet Power Grid and Ali, as well as a number of independent mini-grids and decentralized household systems supplied by small hydropower stations in rural areas and by solar photovoltaic power stations, constituting a power supply pattern combining power from the large grid with power from decentralized independent power sources and complementing the power supply system with a variety of sources of energy. Figure 1 below shows the electric power generation capacity and aggregate proportion of various clean energy sources in Tibet.
By the end of 2021, the total installed power capacity in Tibet reached 4.8 million kW, with the clean energy sector growing rapidly. During the same period, the installed capacity of hydropower, wind power, geothermal power, and solar photovoltaic power generation was 2.91 million kW, 30,000 kW, 430,000 kW, and 1.39 million kW, respectively, accounting for 90% of the total installed power capacity. Among them, hydropower accounted for more than 60% of the total installed capacity in Tibet, while photovoltaic power accounted for nearly 30%. In 2022, the total installed power capacity in Tibet reached 5.228 million kW.

2.1. Hydroelectricity

China’s theoretical hydropower reserves are nearly 700 million kW, the largest in the world, while Tibet’s theoretical hydropower reserves exceed 200 million kW, ranking first in the country. Figure 2 provides a comparative overview of water resources across different provinces in China for the year 2021, highlighting Tibet’s significant contribution to the nation’s hydropower potential. The technically developable amount of the region’s hydropower resources reaches 174 million kW, accounting for about 1/4 of the national total and ranking first in the country. In total, 8.43 billion kWh of electricity was generated in the Tibet Autonomous Region from January to December 2021, with a cumulative growth of 18.5%, of which 7.21 billion kWh was generated by hydropower, accounting for about 85.53% of the proportion of the power generation of the Tibet Autonomous Region, which is 0.09% of the national proportion, making it the largest type of power generation in the TAR. Power generation in 2022 in the TAR from January to December was 11.426 billion kWh, a cumulative increase of 17.3%. Of this, 10.31 billion kWh was generated by hydropower, accounting for about 90.23% of the TAR’s power generation capacity.
The hydropower resources in Tibet Autonomous Region are mainly concentrated in the Yarlung Zangbo River (Yajiang for short), Lancang River, Nu River, and Jinsha River basins in the southeast of Tibet. Among them, the trunk stream of the Yarlung Zangbo River boasts the richest hydropower resources, especially in the Great Bend area downstream of the river, which is considered as the richest hydropower resource in the world. The theoretical reserves are nearly 80 million kW, accounting for 86.6% of the total in Tibet and 23% of the national total. With huge and concentrated resources, it is a rare “rich mine” of hydropower resources in the world and an important hydropower energy base and a continuous energy base for “transmitting electricity from the west to the east” in China.
Cross-provincial transmission is an important way to solve the problem of “abundance and scarcity”. At present, the main problem in the development of hydropower in Tibet is its seasonal fluctuation. The hydropower resources in Tibet Autonomous Region have obvious abundant and dry seasons, and the abundant water period is from June to October every year. During the dry season, power is in short supply and needs to be purchased inter-regionally and inter-provincially; during the abundant season, power is in surplus, and in addition to meeting the inner demand, inter-regional and inter-provincial transmission can be realized. Tibet’s neighboring provinces of Yunnan and Sichuan have large-scale hydropower, and Tibet’s new energy can be connected to the load centers of the two provinces through the construction of a 1000–1500-km direct-current channel to complement the hydropower regulation resources of the two provinces.
The water resources in Tibet Autonomous Region have great potential for development, but they have not yet been fully and effectively exploited. As depicted in Figure 3, which presents the installed capacity and power generation of hydropower in Tibet from 2016 to 2021, we can observe the power supply in Tibet has always been dominated by hydropower. From January to November 2021, the hydropower generation of industrial enterprises above the designated size in Tibet increased by 21.7% year on year, reaching 6.8 billion kWh. The growth rate was 26.2 percentage points higher than the same period in 2020 and 23.9 percentage points higher than the national average during the same period. It accounted for 0.6% of the 1113.43 billion kWh of hydropower generation of enterprises above the designated size in China during the same period. Among the untapped hydropower resources in China, more than 50% are concentrated in Tibet. Among the ten river basins with the richest water resources in China, the Yarlung Zangbo River, Jinsha River, and Nu River in Tibet Autonomous Region are included. The installed capacity that can be developed from these three rivers can account for more than 75% of the total scale that can be developed in the ten rivers, with the Yarlung Zangbo River alone accounting for more than 40%.
Tibet has the technical conditions for the construction of medium and large-scale hydropower projects and can provide technical support for hydropower development. Tibet is abundant in high mountains and large rivers, with steep terrain, high altitude, hypoxia, and unpredictable climate. A series of unique natural geographical conditions make the development of hydropower in Tibet different from that in inland areas. In the practice of hydropower construction in Tibet, valuable experience has accumulated in many aspects, coupled with the rapid progress of hydropower development technology in recent years, and the momentum of hydropower construction in Tibet has been constantly improving. For example, Gezhouba Group has undertaken the construction of the first large-scale hydropower station in the history of Tibet—the Zangmu Hydropower Station in the middle reaches of the Yarlung Zangbo River, with a total installed capacity of 510,000 kW, as well as the Jacha Hydropower Station with a total installed capacity of 360,000 kW. In addition, the Nyang River Duobu Hydropower Station (120,000 kW), the Guodu Hydropower Station on the Zhaqu River in Changdu (160,000 kW), the Pangduo Water Conservancy Hub on the Lhasa River (160,000 kW), the Yanghu Reservoir (100,000 kW), Zhikong (100,000 kW), and Laohuji (100,000 kW) have all entered the power generation stage, indicating that there are certain technical conditions for the construction of medium and large-scale hydropower projects at present that can provide technical support for the development of hydropower.
The advantage of “hydropower complemented by solar power” in Tibet is becoming increasingly prominent. Currently, the cost of photovoltaics has reached a relatively low level, while the development cost of hydropower in Tibet is high. Combining new energy sources for power supply can significantly reduce the grid electricity price. Taking the planned section of the upper reaches of the Lancang River in Tibet as an example, where the hydropower electricity price exceeds 0.4 CN¥/kWh, after bundling with photovoltaics at a 1:1 ratio, the comprehensive grid electricity price can be reduced to 0.367 CN¥/kWh. Currently, the upper reaches of the Jinsha River and the upper reaches of the Lancang River in southeastern Tibet have been planned for complementary hydropower and solar energy bases, with a total installed capacity of 20 million kW of new energy. The construction progress of hydropower stations in Tibet is continuously advancing, promoting hydropower to become the main form of clean energy generation in Tibet.

2.2. Wind Power

Tibet possesses abundant wind energy resources and has significant potential for development. Figure 4 provides a detailed overview of wind power installed capacity and power generation in Tibet, presenting precise data from the years 2016 to 2021. The total wind energy reserve in Tibet is approximately 9.3 billion kWh, ranking seventh in China, and it is one of the regions with more gale-force winds (winds above level 8, with a wind speed of over 17.2 m/s) in China. The windy seasons in spring and winter are long, and the resources are relatively abundant. According to estimates, the technical exploitable capacity of wind energy in Tibet exceeds 180 million kW, mainly distributed in high-altitude areas such as Nagqu, Shigatse, and Shannan. There is ample land space for concentrated development in the future, with an annual utilization of approximately 2300 h. With the resolution of technical bottlenecks in plateau wind turbines and the issue of transmission channels, wind power in Tibet will usher in significant development opportunities.
Tibet has three exploitable wind energy regions. According to the provisions of the National Wind Energy Resource Evaluation Technology, regions with abundant wind energy resources should have an annual wind energy density of >200 W/m2; regions with relatively abundant wind energy have a density of 150–200 W/m2; exploitable regions have a density of 50–150 W/m2; and poor regions have a density of <50 W/m2. Based on this concept, Tibet can be divided into two major regions: exploitable wind energy regions and wind-energy-poor regions. The exploitable wind energy regions are divided into three parts: the first is the northern part of the Nyainqentanglha Mountains, the eastern part of Naqu County in the Naqu region, and westward to Geji County in the Ali region. The annual wind energy density in this exploitable area ranges from 119 to 199 W/m2. The second is the southern border of Tibet, namely, the northern part of the Himalayas. The third is Luolong County in Changdu City, with a wind energy density ranging from 55–193 W/m2. The wind-energy-poor regions are those outside of the aforementioned areas.
Tibet’s application of wind power grid connection is relatively late, and there is still significant room for development. Due to Tibet’s unique geographical environment, transportation limitations, and the challenges faced in grid connection, the development of wind power grid connection technology in Tibet lags behind that of inland areas. In 2012, the State Grid Corporation of China installed five 1500 kW wind turbines at the high-altitude test wind farm in Nagqu, Tibet. This wind farm is the highest in the world, located at an altitude of approximately 4700 m. It holds significant development significance for optimizing and adjusting Tibet’s energy mix and developing a clean energy system. Currently, wind power grid connection in Tibet is still in the demonstration and research phase and has not been widely promoted on a large scale. In the first quarter of 2022, Tibet’s cumulative wind power generation was 30 million kWh, accounting for only 1.2% of the total local power generation and indicating significant room for further development.
The extensive development and grid integration of wind power in Tibet are impeded by several formidable challenges. Topographically, Tibet’s high altitudes and rugged terrain present significant logistical and technical hurdles for wind farm construction and maintenance. The harsh climatic conditions, including extreme temperatures and powerful winds, also affect the longevity and performance efficiency of wind turbines. Furthermore, the existing grid infrastructure in Tibet is inadequate for handling the fluctuating and intermittent characteristics of wind energy, which necessitates substantial upgrades to reliably incorporate wind power into the grid. Economic challenges arise from the high costs associated with wind power development and transmission, particularly in remote regions. Lastly, the stringent environmental regulations, designed to safeguard Tibet’s ecological balance, can constrain the siting and development of new wind projects. Addressing these challenges requires a synergistic approach to enhance infrastructure, develop advanced wind energy technologies suitable for high-altitude environments, and formulate policies that balance ecological preservation with energy development imperatives.

2.3. Photovoltaics

Tibet’s photovoltaic energy has great resource potential. The Tibet Autonomous Region, known as “the Third Pole of the World”, has the highest average altitude globally, exceeding 4000 m. Tibet enjoys an average of 8 h of sunshine per day and around 300 sunny days annually, ranking first in the country. The region’s highest sunshine hours (3000 h) determine that Tibet Autonomous Region’s solar energy resources are among the most abundant in China, comparable to equatorial regions, ranking second in the world. Based on the Solar Distribution, Tibet can be divided into four areas, as shown in Table 1. According to research by project researchers at the China Meteorological Administration Public Meteorological Service Center, the average annual solar radiation on a horizontal surface in Tibet is 1816 kWh/m2, equivalent to a total solar radiation of 240 billion tons of standard coal for the entire region.
The distribution of solar energy resources in the Tibet Autonomous Region shows a gradual increase from east to west, with the central region being a high-value center for solar energy resources in China. The installed capacity of photovoltaic power generation technology below 5000 m in altitude in the Tibet Autonomous Region is 12 billion kW, with a potential development area of 340,000 km2. It is estimated that the scale of photovoltaic power development in the Tibet Autonomous Region exceeds 700 million kW, with abundant resources, stable output, and the number of utilization hours reaching 1500–2000 h per year, especially in Ali, Shigatse, Shannan, Nagchu, and other places, which are the most abundant, and the development and utilization of solar energy as a representative of the Tibet Autonomous Region’s clean and renewable resources have a very high potential.
Over the past 30 years of introduction, research, development, testing, demonstration, and promotion, the Tibet Autonomous Region has initially established a new situation in solar energy utilization, with large-scale grid-connected photovoltaic power plants as the mainstay, complemented by various types of independent photovoltaic, distributed grid-connected photovoltaic power plants, small household photovoltaic systems, and wind–solar hybrid power stations. More than 400 photovoltaic power stations of various types have been built and put into use, with over 200,000 household solar photovoltaic systems being adopted. Among them, the installed capacity and quantity of independently operated photovoltaic power stations rank first in the country, benefiting more than 600,000 farmers and herders. In the first quarter of 2022, Tibet accumulated a total of 440 million kWh of photovoltaic power generation, accounting for 20.4% of the region’s total power generation. Installed capacity and power generation in Tibet from 2016 to 2021 is displayed in the following Figure 5.

2.4. Geothermal Power

The Tibet Autonomous Region harbors extremely rich geothermal resources, ranking first nationwide in terms of geothermal resources. Located at the juncture of the Eurasian Plate and the Indian Ocean Plate, the Tibet Autonomous Region is situated in the eastern section of the global Mediterranean–Himalayan geothermal zone, with an active crust and abundant geothermal energy resources. It is the region with the most intense geothermal activity in China, with over 1000 geothermal display points. The geothermal activity area is located in the Himalayan geothermal zone, mainly distributed in the Lhasa–Nimu-Yangbajing–Nagqu–Cuonahu region along the Qinghai–Tibet Railway. High-temperature geothermal resources account for 80% of the national total geothermal resources, with over 700 various types of geothermal display areas. Preliminary estimates indicate that the total geothermal heat flow in Tibet is 550,000 kcal/s, equivalent to the heat released by burning 2.4 million tons of standard coal in a year. The total geothermal energy in Tibet is equivalent to 3 million tons of standard coal per year, with a total geothermal heat flow of 660,000 kcal/s, indicating abundant geothermal resources.
The geothermal resources in Tibet are abundant, and the exploration, development, and utilization of geothermal resources started in the 1970s. After more than 20 years of effort, particularly in the rapid development of geothermal power generation, Tibet currently ranks 12th globally and first nationwide in this aspect. The geothermal resources used for power generation in Tibet are concentrated in the Yangbajing and Yangyi areas, with the completed construction of the Yangbajing Geothermal Power Station and the Yangyi Geothermal Power Station. Among them, the Yangbajing Geothermal Power Station is not only the largest geothermal power station in China but also the world’s only industrial power station utilizing the shallow heat storage of the Quaternary system for power generation. It was constructed relatively early and can save 58,000 tons of standard coal per year, reducing carbon dioxide emissions by 210,000 tons, sulfur dioxide by 6000 tons, and nitrogen oxides by 3100 tons, equivalent to planting 11.47 million trees.

3. Analysis of Clean Energy-Related Policies in Tibet

3.1. Clean Energy Development Planning Policy

In terms of clean energy development planning, Tibet has clearly defined goals and key areas for the development of renewable energies, including hydroelectric power, solar power, wind power, and biomass energy. The Tibet Autonomous Region has issued the “14th Five-Year Plan”, proposing the long-term goal for 2035 to accelerate the construction of infrastructure, such as power supply, power grid, and oil and gas, and to accelerate the large-scale development of clean energy, forming a comprehensive energy system with clean energy as the mainstay and complemented by oil, gas, and other new energies. Additionally, it includes a plan to establish a national demonstration area for clean and renewable energy utilization by 2025. The installed capacity of completed and under-construction hydroelectric power will exceed 15 million kW, and the development of photovoltaic solar power will see an installed capacity exceeding 10 million kW. Additionally, Tibet plans to scientifically develop new energies such as photovoltaic, geothermal, wind power, and solar thermal, accelerate the research and pilot projects of “photovoltaic + energy storage”, and vigorously promote “complementary use of hydropower, wind power, and solar power”. In the energy structure adjustment plan, Tibet has set the goal of reducing traditional energy consumption such as coal and developing clean energy consumption. To achieve this goal, the government will increase incentives and subsidies for electricity users to use clean energy, encourage enterprises and residents to use clean energy products, and simultaneously introduce a series of plans for the development and construction of clean energy projects.

3.2. Preferential Support Policies for Clean Energy

In promoting the development of the clean energy industry, Tibet has formulated a series of preferential policies and actively encouraged enterprise investment in clean energy projects to enhance their market competitiveness. Firstly, Tibet has facilitated clean energy projects in terms of land policies, with the government allocating some land suitable for clean energy development for enterprises, enabling them to more easily access land resources during project implementation. In 2022, through the introduction of policies, the government provided financial support for private enterprises’ technology research and development, encouraging private investment in key areas such as urban heating, water supply, power supply, oxygen supply, and sewage and waste treatment infrastructure, participating in key projects in these areas through the PPP model. Additionally, the Tibet government has provided financial support for clean energy projects. By establishing special funds or offering low-interest loans, financial support is provided to clean energy enterprises to address financing issues during project construction and operation. Since 2023, the growth rate of green loans in Nagqu City has consistently exceeded the growth rates of various other loans. As of now, the balance of green loans in Nagqu City has reached CN¥ 2.318 billion, an increase of CN¥ 773 million year on year, representing a growth of 50.03%. Among these, the balance of loans for the clean energy industry is CN¥ 800 million, accounting for 34.54% of green loans, demonstrating the increasingly evident effectiveness of green finance in supporting the development of the clean energy industry. This financial support not only alleviates the financial pressure on enterprises but also accelerates the progress of clean energy projects.

3.3. Clean Energy Price Subsidy Policy

Tibet has formulated policies and measures for clean energy pricing in different areas. In order to encourage urban residents to use clean energy, Tibet has set the price of clean energy at a level lower than that of coal and oil consumption. The purpose of this policy is to increase the utilization of clean energy by urban residents and reduce reliance on traditional fossil fuels. For clean energy generation companies such as hydropower, Tibet has implemented a preferential on-grid electricity price policy. In 2023, the government decided to adjust the on-grid electricity price for new energy at parity, gradually unify the electricity prices of Chamdo power grid, improve residential tiered electricity prices, optimize general industrial and commercial seasonal electricity prices, and adjust peak–valley time-of-use electricity prices for large industries starting from 1 December 2023.
On the generation side, the incremental photovoltaic power that cannot enjoy national renewable energy subsidies has been increased from the original 0.1 CN¥/kWh to 0.25 CN¥/kWh, and the on-grid electricity price for geothermal, solar thermal, wind power, and photovoltaic with complementary energy storage at parity has been raised from the original 0.25 CN¥/kWh to 0.341 CN¥/kWh. This measure will effectively enhance the enthusiasm of power generation companies for development investment, promoting the healthy development of the local clean energy industry. It is estimated that the annual increase in new energy consumption will be 500 million kWh.
On the sales side, firstly, the residential tiered electricity prices have been improved. During the abundant season (May to October each year), the electricity price for monthly electricity consumption exceeding 100 kWh will be appropriately reduced. During the dry season (January to April, November to December each year), the electricity price for monthly electricity consumption exceeding 300 kWh will be appropriately increased. Secondly, the general industrial and commercial seasonal electricity prices have been optimized. During the abundant season (May to October each year), the electricity price has been reduced by 0.04 CN¥/kWh based on the catalog price; during the dry season (January to April, November to December each year), the electricity price has been increased by 0.02 CN¥/kWh based on the catalog price. Thirdly, the peak–valley time-of-use electricity prices for large industries have been adjusted. During the abundant season (May to October each year), flat, low valley, and deep valley electricity prices have been set, with the lowest deep valley electricity price at 0.26 CN¥/kWh; during the dry season (January to April, November to December each year), flat, peak, and sharp peak electricity prices have been set, with the highest sharp peak electricity price at 1.17 CN¥/kWh.

3.4. Policies for Clean Energy Power Development and Security of Supply

In recent years, Tibet has increased its investment in clean energy electricity, effectively utilizing its abundant water resources and ample sunshine resources by constructing large-scale hydropower stations and solar power plants to convert these clean energy sources into reliable electricity supply. To ensure the access and supply of clean energy, Tibet has also strengthened its grid construction. By building new and upgrading existing power transmission lines and substations, not only has the transmission capacity and stability of electricity been improved, but the conditions for accessing clean energy have also been enhanced. In 2021, the total transformer capacity of 110 kV and above power grids in the autonomous region reached 19.48 million kVA, with a total line length of 20,000 km. Under the direct drive of the “Power Transmission Sky Road”, Tibet’s power grid load has continuously broken historical records year after year, with an average annual growth rate of 15.52%, reaching a peak of 1.91 million kW. The total installed capacity and growth rate of power in Tibet from 2016 to 2022 are presented in Figure 6. The total social electricity consumption has maintained double-digit growth for consecutive years. In addition, to simply developing clean energy, Tibet actively promotes the coordinated development of clean energy with other forms of energy. Guided by energy policies, Tibet vigorously develops the coordinated utilization of renewable energy and traditional energy, forming a diversified energy supply system. For example, while constructing hydroelectric power stations, Tibet fully utilizes the energy storage characteristics of hydroelectric stations to achieve energy complementarity and balance through the combined use of wind power or solar power generation. This coordinated development not only improves energy utilization efficiency but also addresses the issue of unstable energy supply caused by factors such as seasonality and climate.

3.5. Environmental Protection Policy for Clean Energy Projects

Tibet’s high altitude and harsh climate result in fragile ecosystems with limited biodiversity that are highly sensitive to disruptions from development projects. Additionally, the region’s rich and distinctive cultural heritage necessitates balancing resource utilization with the preservation of cultural traditions. To address these challenges and protect Tibet’s unique environment and valuable ecological resources, the government has continuously strengthened environmental assessment and regulatory measures for clean energy projects, requiring project developers to comply with a series of environmental standards. First, the government ensures that clean energy projects meet environmental requirements by establishing strict environmental assessment criteria. These criteria include evaluating the potential impacts of projects on soil, water sources, and air quality, as well as measures to protect wildlife, ecosystems, and cultural heritage. Second, to minimize the environmental impact during project development and protect the integrity of Tibet’s natural ecosystems, the government actively supervises and manages approved clean energy projects, rectifying or suspending projects that do not meet environmental standards. Regulatory authorities regularly inspect the implementation of environmental protection measures for projects and maintain communication with project developers to ensure that they construct in accordance with approved plans and regulatory requirements. In recent years, the annual carbon sink capacity of the entire ecosystem in the region has been approximately 47.69 million tons of carbon dioxide, while the annual carbon emissions have been about 11.50 million tons of carbon dioxide. The entire region has effectively achieved carbon neutrality.

4. Recommendations for Clean Energy Development in Tibet

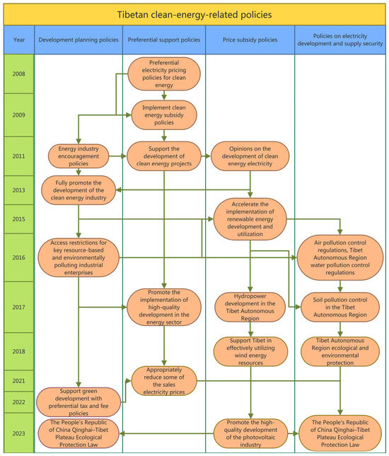
Since 2008, the Tibetan government has focused on the development and utilization of clean energy. With the continuous deepening of economic and technological development, it has pushed forward the construction of clean energy development, deepened policy development and implementation, laid a major tone, and paved the way for a good environment for clean energy development. Additionally, the government has introduced policies to develop the utilization of various clean energies separately while improving various related policies to promote their further development. The policy issuance process related to clean energy by the Tibet government is shown in Figure 7.
Currently, the development of clean energy has entered a new phase, and numerous issues encountered during this process require government policies for coordination.

4.1. Optimize Clean Energy Development Policies and Establish a Sound Safeguard Mechanism

The following is recommended:
Improve clean energy tax policies and continue to raise the clean energy tariff surcharge. Upward adjustment of the clean energy surcharge standard, the collection of traditional fossil energy industry “carbon tax”, or clean energy project emission reductions into the national carbon emissions trading system offset credits to ensure that there are autonomous region subsidy funds in place in a timely manner. Continue some of the existing tax and fee policies that already favor the development of the clean energy industry.
Establish an assessment policy and security mechanism centered on clean energy development. In the planning, design, scheduling, and dispatch of new and existing transmission channels, priority should be given to ensuring the transmission of electricity generated from clean energy sources such as wind and hydropower. Through a series of security measures, the construction of clean energy bases in Tibet is promoted, facilitating the transmission of electricity and local consumption, and driving the transformation and upgrading of Tibet’s industries and energy structure. In government performance assessment and incentive mechanisms, the status of clean energy is emphasized, with indicators of clean energy development such as the proportion of the clean energy industry to GDP, the growth rate of the clean energy industry, and clean energy generation included in the government assessment mechanism. Moreover, research and implementation of a green GDP assessment are being conducted.
Further establish and improve the financial support mechanism for clean energy. Focusing on the development of green finance for the whole industrial chain, it encourages all kinds of financial institutions to broaden the financing channels of enterprises through a variety of financial tools, such as green insurance, green credit, green bonds, green investment funds, etc., to stimulate the vitality of the market, improve the level of industrial risk protection, further satisfy the needs of enterprises for capital, and realize the high-quality development of the industry.
To operationalize clean energy policies, we advocate for a detailed action plan that encompasses regular policy reviews and public consultations, ensuring policies are not only effective but also enjoy community support. For instance, Tibet could adopt a “Green Electricity Certificate” system, which incentivizes renewable energy production by offering tradable certificates to clean energy generators. This policy, successful in promoting clean energy in other regions, could be tailored to Tibet’s unique energy landscape, encouraging investment in solar and wind projects while supporting the local economy. A specific application in Tibet could involve implementing a certificate system that rewards clean energy production, particularly in regions with abundant solar and wind potential, thereby boosting local clean energy production and meeting environmental goals.

4.2. Enhancing Endogenous Development Dynamics and Creating More Employment Opportunities

The following is recommended:
Optimize subsidies for clean energy generation and innovate the electricity pricing mechanism. Pilot projects for electricity ancillary services and universal service compensation mechanisms are being launched to encourage the competitive determination of units responsible for providing electricity ancillary services. Competitive allocation methods are being used to determine the grid-connected electricity prices for wind and photovoltaic power generation. Timely reform of the clean energy generation subsidy mechanism may involve transforming fixed grid-connected prices for clean energy into a “market price + premium subsidy” model, allowing clean energy generation to participate in energy bidding alongside traditional electricity. The government would provide an additional floating subsidy to clean energy based on the bidding process, ensuring a certain period of profitability for clean energy generation. This approach combines market competition mechanisms with supportive policies and reduces the overall demand for subsidy funds.
Low tariffs support technology-intensive and other enterprises and enhance the innovation power of enterprises. Support high-tech, Internet, big data, high-end manufacturing, and other high value-added emerging industries, as well as clean energy industry chain upstream and downstream and other related enterprises, on the one hand, to attract more enterprises to localized development and, on the other hand, to promote clean energy consumption. Meanwhile, industrial parks, industrial zones, and economic and technological development zones for high value-added emerging industries as well as clean energy industries can participate in the transaction as a whole.
Actively utilize the multiplier effect and industry-related effect of clean energy investment to create employment opportunities. With the help of clean energy development and utilization, build service bases and living areas for the whole process of clean energy, support corresponding social service facilities, form engineering construction and service centers, enhance the functions of towns and cities, and drive the construction of infrastructure such as transportation, communication, electric power, and water conservancy. Relying on engineering construction, develop non-agricultural industries in towns, create employment opportunities for rural labor force transfer, and enhance the level of town construction and rural modernization.
While the proposed reforms to the electricity pricing mechanism and the introduction of floating subsidies are designed to bolster the clean energy sector, it is imperative to consider their potential impact on the traditional energy industry. The transition must be managed carefully to avoid significant disruption. To maintain balance, a phased implementation approach can be adopted, allowing the traditional energy sector a grace period to adapt to new market dynamics. This can be complemented by incentives for traditional energy companies to diversify into clean energy technologies, thereby promoting a gradual and sustainable shift within the energy sector. Additionally, policies should be crafted to support workforce retraining and economic diversification in regions heavily reliant on traditional energy, ensuring that the transition is not only technological but also socially and economically viable. By carefully calibrating the pace of change with supportive measures, the energy sector can achieve a smooth transition that fosters both the growth of clean energy and the stability of the traditional energy industry, ultimately contributing to the sustainable development of the entire energy sector.
Enhancing endogenous development dynamics involves fostering an environment where local businesses and communities can flourish. This could be achieved by establishing local clean energy cooperatives and providing training programs for skills development in clean energy technologies. Drawing on the success of rural electrification programs in India, which brought electricity to remote areas and created local jobs in the installation and maintenance of solar panels, Tibet could train local communities in the installation and maintenance of solar panels. This would lead to increased employment and energy self-sufficiency, especially in remote areas where grid connectivity is challenging. Such a program would not only empower local communities but also contribute to the region’s clean energy transition.

4.3. Utilizing the Advantages of Resources and Improving the Capacity of Outward Transmission and Consumption

Tibet should capitalize on its regional resource endowments and fully leverage unique advantages in hydropower, geothermal energy, solar energy (photovoltaic and solar thermal), and wind energy. At the same time, consideration must be given to the distribution of regional resources, taking into account factors such as altitude, transportation, grid conditions, and development costs in order to guide rational development. In order to drive the development of the clean energy industry, it is necessary to continuously promote the construction of power sources and grids, striving to create large-scale, integrated clean energy bases. Simultaneously, efforts should be made to promote technological breakthroughs in clean energy and the extension of the upstream and downstream industrial chains such as equipment manufacturing, clarifying the functional positioning of the industry and optimizing industrial layout.
The planning of new clean energy project construction should be strengthened. The government can build a digital information system for clean energy by applying big data, Internet of Things, cloud computing, and other technologies to achieve the information integration of all links, including resources, planning, grid connection, operation, and consumption, thus ensuring the completeness, timeliness, and interoperability of information. Rational development goals for clean energy should be set and adjusted dynamically according to the development situation of each region, such as investment targets and consumption targets. Meanwhile, the downstream industrial chain of clean energy, including energy storage bases and power grid projects, should be harmonized and arranged to guarantee seamless power flow from production, through the transmission system to the point of utilization.
To leverage Tibet’s resource advantages in clean energy, we recommend strategic investments in energy infrastructure, particularly in grid expansion and smart grid technology. This would facilitate better integration and distribution of energy across the region. Following the footsteps of China’s Western Development Strategy, which includes significant investments in energy infrastructure to connect remote regions with the national grid, Tibet could expand the power grid in the Ngari Prefecture. With its vast solar potential, Ngari could become a significant supplier of clean energy to other parts of Tibet and beyond, similar to how the Qinghai–Tibet Power Grid has facilitated the transmission of hydroelectric power from Qinghai to Tibet, demonstrating the potential for Tibet to become a hub for clean energy distribution.

4.4. Developing Science and Technology and Emphasizing the Cultivation of Human Resources

Science and technology are the primary productive forces. Firstly, efforts should be focused on developing clean energy infrastructure construction technologies. The unique geographical location and environmental factors of Tibet have resulted in high self-costs for most engineering projects, correspondingly reducing industry market competitiveness and hydropower project returns. Therefore, it is crucial to accelerate the construction of national clean energy bases, strengthen local support for power construction, enhance clean energy supply capabilities, establish national renewable energy utilization demonstration zones, and expedite the construction of a clean, low-carbon, safe, and efficient energy system. Secondly, efforts should be made to develop technologies for the effective utilization of clean energy, including various coordinated complementary technologies for clean energy, stable control technologies for power transmission systems, and large-scale energy storage technologies. Additionally, technologies related to grid security assurance should be developed, including power generation forecasting technologies and intelligent operation and maintenance technologies for bases. Establishing a refined renewable energy database is important for in-depth research into the temporal characteristics of various types of clean energy in order to improve forecasting accuracy. Furthermore, increasing the proportion of big data, the Internet, and intelligent sensing applications in clean-energy-generation fields is essential.
Emphasis should be placed on talent recruitment and cultivation. It is necessary to promote the deep integration of industry, university, and research institutions and build a number of high-level energy technology innovation platforms relying on leading enterprises, scientific research institutes, and universities. Tibet, as a key region for the development of clean energy, boasts valuable first-hand data and broad development prospects, which are conducive to the establishment of national key laboratories and national engineering research centers. A series of preferential policies should be granted to talents, such as assistance in household registration, talent apartments, wage subsidies, etc. It is also important to promote exchanges and interactions between enterprises, universities, research institutions, and other organizations within and outside the autonomous region and establish talent flow stations, cooperative research offices, and other institutions.
Investing in research and development and fostering a skilled workforce are crucial for developing science and technology in the context of clean energy. This could be achieved by establishing research centers focused on renewable energy and providing educational opportunities in clean energy technologies. Emulating the success of China’s national renewable energy laboratories, which have driven innovation in wind and solar technologies, Tibet could establish a research center in Lhasa, focused on high-altitude wind turbine technology. This center could drive technological advancements specific to Tibet’s conditions and provide training and employment opportunities for local scientists and engineers, contributing to the development of a skilled workforce in the clean energy sector. Positioning Tibet as a leader in clean energy innovation and creating a sustainable pipeline of skilled professionals to support the region’s clean energy ambitions would be a significant step forward.

5. Conclusions

Tibet is richly endowed with hydroelectric, solar, and wind energy resources. This study has examined the current status of clean energy development in Tibet, identified the characteristics and challenges of the existing development, analyzed relevant policies, and provided multi-faceted suggestions for future development. Tibet’s rivers and lakes, especially the Yarlung Tsangpo River, hold significant hydropower potential. Solar and wind energy resources are also abundant, with solar thermal and photovoltaic technologies widely used. The Chinese government has implemented measures such as increased investment and preferential policies to support clean energy development in Tibet, which has made positive progress. This research makes a distinct contribution to the field by providing an in-depth analysis of the interplay between policy frameworks and the practical challenges of clean energy development in Tibet. Our study uniquely positions itself by integrating a comprehensive assessment of the regional energy infrastructure with a forward-looking policy analysis, thereby bridging the gap between theoretical policy discussions and on-the-ground implementation challenges. Furthermore, the paper presents novel policy recommendations that are tailored to the specific ecological and socio-economic context of Tibet, emphasizing the harmonization of energy development with environmental conservation and cultural heritage. This approach not only enriches the academic discourse on renewable energy transitions in remote and ecologically sensitive regions but also provides actionable insights for policymakers navigating the complexities of sustainable energy policy formulation and execution.
However, challenges like incomplete grid infrastructure and energy consumption structure transformation remain. In future clean energy development in Tibet, the following aspects need to be addressed [25,26,27]:
  • Infrastructure Development. Tibet’s complex geography and underdeveloped infrastructure have hindered clean energy utilization. Future efforts should focus on strengthening infrastructure construction, especially power grids and transportation systems. This will create a solid foundation for clean energy project implementation and improve energy transmission and distribution efficiency.
  • Mitigating Seasonal Fluctuations. The pronounced seasonal variation in Tibet’s water resources leads to power supply instability. To enhance power supply stability, it is necessary to develop energy storage technologies and optimize the energy mix, for example, combining hydropower with other clean energy sources and using energy storage systems to balance energy supply during different seasons.
  • Overcoming Technical Challenges. High-altitude wind power generation and transmission channel issues remain technical obstacles. Future research and development should focus on improving the performance and reliability of high-altitude wind turbines, developing efficient transmission technologies suitable for the local environment and enhancing the overall applicability and efficiency of clean energy technologies.
  • Environmental Assessment and Conservation. During clean energy project development, strict adherence to environmental assessment standards is essential to protect Tibet’s unique ecological environment. This requires strengthening environmental supervision and management, ensuring that projects are implemented in an environmentally friendly manner, and promoting sustainable development that balances energy development with ecological conservation.
  • Financial Support Mechanisms. Clean energy projects demand significant capital investment. Therefore, it is crucial to enhance financial support mechanisms, such as increasing the availability of green loans, providing more subsidies, and attracting private investment. This will ensure the financial feasibility of projects and promote the healthy development of the clean energy industry.
  • Energy Consumption Structure Optimization. Tibet should further optimize its energy consumption structure to reduce dependence on traditional energy sources. This can be achieved by promoting energy conservation and efficiency, implementing policies to encourage clean energy use in various sectors, and raising public awareness of clean energy.
In conclusion, while Tibet has made progress in clean energy development, continuous efforts are needed in multiple areas to overcome existing challenges and achieve sustainable energy supply and environmental protection goals. Future research and development should focus on these key aspects to drive the large-scale application of clean energy and optimize the energy structure in Tibet.

Author Contributions

Conceptualization, Y.M. and B.G.; methodology, Y.M.; software, Y.M.; validation, Y.D., Y.W. and H.L.; formal analysis, Y.D., Y.W. and H.L.; investigation, Y.M. and B.G.; resources, Y.M. and B.G.; data curation, Y.D., Y.W. and H.L.; writing—original draft preparation, Y.M.; writing—review and editing, B.G.; visualization, Y.D.; supervision, Y.W. and H.L.; project administration, B.G.; funding acquisition, B.G. All authors have read and agreed to the published version of the manuscript.

Funding

This research was funded by the Second Tibetan Plateau Scientific Expedition and Research Program (Grant No. 2019QZKK1007), and was funded by the National Natural Science Foundation of China (41871115).

Institutional Review Board Statement

Not applicable.

Informed Consent Statement

Not applicable.

Data Availability Statement

Data are contained within the article.

Conflicts of Interest

The authors declare no conflict of interest.

References

  1. Gao, B.; Hu, Z. What Affects the Level of Rural Human Settlement? A Case Study of Tibet, China. Sustainability 2022, 14, 10445. [Google Scholar] [CrossRef]
  2. Han, Y. Research on Renewable Energy Development in Tibet Autonomous Region. Ph.D. Thesis, China University of Geosciences, Beijing, China, 2014. [Google Scholar]
  3. Xi, M.; Chen, P. Three-dimensional Examination of Eco-modernization in Tibet: Environmental Friendliness, Social Progress, and Economic Development. Tibet. Stud. 2019, 6, 135–143. [Google Scholar]
  4. Liu, J. Research on the Economic Development and Ecological Environment of Tibet. Sci. Technol. Prod. 2016, 9, 15–16. [Google Scholar]
  5. Wang, T. Strengthening Environmental Resource Construction and Accelerating the Construction of a Well-off Society in Tibet. J. Southwest Univ. Natl. (Philos. Soc. Sci. Ed.) 2003, 24, 46–49. [Google Scholar]
  6. Ju, C.; Li, Y. Composite Model of “Eco-modernization-Green Development” for Tibet’s Ecological Civilization Economy. Qinghai Soc. Sci. 2023, 49–54. [Google Scholar] [CrossRef]
  7. Weng, C.; Zhou, X.; Xu, M. Evaluation of the Suitability of Renewable Energy Development in Tibet. Acta Energiae Solaris Sin. 2023, 44, 475–484. [Google Scholar] [CrossRef]
  8. Li, R. Discussion on the Construction Path of Clean Energy Base in Tibet from the Perspective of Common Prosperity. Tibet. Sci. Technol. 2023, 3, 28–34. [Google Scholar]
  9. Zhao, J.; Zhong, S.; Hu, S.; Shen, L. Study on the Carbon Emission Pattern of Energy and Mining Industry in Tibet Autonomous Region in the New Era. China Energy 2021, 43, 67–74. [Google Scholar]
  10. Tang, X.; Chen, X. Analysis and Suggestions on the Development of Clean and Renewable Energy in Agricultural and Pastoral Areas of Tibet. J. North China Electr. Power Univ. (Soc. Sci.) 2015, 17–24. [Google Scholar] [CrossRef]
  11. Li, G.; Gu, J. Preliminary Study on the Layout of Clean Energy Construction in Tibet Based on Hydropower Development Pattern. Hydropower Stn. Des. 2019, 35, 67–70. [Google Scholar] [CrossRef]
  12. Ping, X.; Jiang, Z.; Li, C. Social and ecological effects of biomass utilization and the willingness to use clean energy in the eastern Qinghai–Tibet plateau. Energy Policy 2012, 51, 828–833. [Google Scholar] [CrossRef]
  13. Yan, J.; Li, Y.; Su, B.; Ng, T.S. Contributors and drivers of Chinese energy use and intensity from regional and demand perspectives, 2012–2015–2017. Energy Econ. 2022, 115, 106357. [Google Scholar] [CrossRef]
  14. Dong, H.; Feng, Z.; Yang, Y.; Li, P.; You, Z. Dynamic assessment of ecological sustainability and the associated driving factors in Tibet and its cities. Sci. Total Environ. 2021, 759, 143552. [Google Scholar] [CrossRef]
  15. Dan, Z.; Che, Y.; Wang, X.; Zhou, P.; Han, Z.; Bu, D.; Lu, X.; Ma, W.; Chen, G. Environmental, economic, and energy analysis of municipal solid waste incineration under anoxic environment in Tibet Plateau. Environ. Res. 2023, 216, 114681. [Google Scholar] [CrossRef]
  16. Xu, G.; Chang, H.; Meng, L.; Marma, K.J.S. Green development level, resource utilization, and ecological protection across China from 2006 to 2017: Based on the national standard indicator system. Environ. Dev. 2022, 44, 100776. [Google Scholar] [CrossRef]
  17. Wang, F.; Liu, S.; Liu, H.; Liu, Y.; Yu, L.; Wang, Q.; Dong, Y.; Tran, L.-S.P.; Sun, J.; Zhao, W. Scenarios and sustainability of the economy–nitrogen-resource–environment system using a system dynamic model on the Qinghai-Tibet Plateau. J. Environ. Manag. 2022, 318, 115623. [Google Scholar] [CrossRef] [PubMed]
  18. Fan, Y.; Fang, C. Measuring Qinghai-Tibet plateau’s sustainability. Sustain. Cities Soc. 2022, 85, 104058. [Google Scholar] [CrossRef]
  19. Kan, A.; Zeng, Y.; Meng, X.; Wang, D.; Xina, J.; Yang, X.; Tesren, L. The linkage between renewable energy potential and sustainable development: Understanding solar energy variability and photovoltaic power potential in Tibet, China. Sustain. Energy Technol. Assess. 2021, 48, 101551. [Google Scholar] [CrossRef]
  20. Pang, M.; Zhang, L.; Bahaj, A.S.; Xu, K.; Hao, Y.; Wang, C. Small hydropower development in Tibet: Insight from a survey in Nagqu Prefecture. Renew. Sustain. Energy Rev. 2018, 81, 3032–3040. [Google Scholar] [CrossRef]
  21. Li, X.; Pan, L.; Zhang, J. Development status evaluation and path analysis of regional clean energy power generation in China. Energy Strategy Rev. 2023, 49, 101139. [Google Scholar] [CrossRef]
  22. Wang, Z.; Li, J.; Liang, L. Ecological risk in the Tibetan Plateau and influencing urbanization factors. Environ. Chall. 2022, 6, 100445. [Google Scholar] [CrossRef]
  23. Cherepovitsyn, A.; Tcvetkov, P. Overview of the prospects for devel-oping a renewable energy in Russia. In Proceedings of the 2017 International Conference on Green Energy and Applications (ICGEA), Singapore, 25–27 March 2017; pp. 113–117. [Google Scholar] [CrossRef]
  24. Chauhan, A.; Saini, R. Techno-economic feasibility study on Integrated Renewable Energy System for an isolated community of India. Renew. Sustain. Energy Rev. 2016, 59, 388–405. [Google Scholar] [CrossRef]
  25. Zou, W.; Wang, Z.; Sun, Z.; Jiang, X.; Yu, M.; Song, L.; Sun, D. A thermochromic wood that can change colour at 24–40 °C and collect heat for heating flooring. Ind. Crops Prod. 2022, 186, 115293. [Google Scholar] [CrossRef]
  26. Zou, W.; Wang, Z.; Li, Z.; Sun, D. Thermochromic poplar that changes colour at 16–30 °C. Eur. J. Wood Wood Prod. 2022, 80, 741–748. [Google Scholar] [CrossRef]
  27. Zou, W.; Li, Z.; Wang, Z.; Sun, D. A blue thermochromic pinewood that can change from dark blue to light blue at 38–48 °C. Wood Mater. Sci. Eng. 2023, 18, 1545–1552. [Google Scholar] [CrossRef]
Figure 1. Installed capacity of various types of electric power in Tibet from 2017–2021. Source: China Electric Power Statistical Yearbook 2022.
Figure 1. Installed capacity of various types of electric power in Tibet from 2017–2021. Source: China Electric Power Statistical Yearbook 2022.
Sustainability 16 10974 g001
Figure 2. Total water resources of various provinces in China in 2021. Source: National Bureau of Statistics of China.
Figure 2. Total water resources of various provinces in China in 2021. Source: National Bureau of Statistics of China.
Sustainability 16 10974 g002
Figure 3. Installed capacity and power generation of hydropower in Tibet from 2016 to 2021. Source: China Electric Power Statistical Yearbook 2021.
Figure 3. Installed capacity and power generation of hydropower in Tibet from 2016 to 2021. Source: China Electric Power Statistical Yearbook 2021.
Sustainability 16 10974 g003
Figure 4. Wind power installed capacity and power generation in Tibet from 2016 to 2021. Source: China Electric Power Statistical Yearbook 2022.
Figure 4. Wind power installed capacity and power generation in Tibet from 2016 to 2021. Source: China Electric Power Statistical Yearbook 2022.
Sustainability 16 10974 g004
Figure 5. Installed capacity and power generation in Tibet from 2016 to 2021. Source: China Electric Power Statistical Yearbook 2022.
Figure 5. Installed capacity and power generation in Tibet from 2016 to 2021. Source: China Electric Power Statistical Yearbook 2022.
Sustainability 16 10974 g005
Figure 6. Total installed capacity and growth rate of power in Tibet from 2016 to 2022. Source: Tibet Statistical Yearbook.
Figure 6. Total installed capacity and growth rate of power in Tibet from 2016 to 2022. Source: Tibet Statistical Yearbook.
Sustainability 16 10974 g006
Figure 7. Tibetan clean energy related policies. Source: Tibet Autonomous Region People’s Government.
Figure 7. Tibetan clean energy related policies. Source: Tibet Autonomous Region People’s Government.
Sustainability 16 10974 g007
Table 1. Distribution of solar energy resources in Tibet. Source: China Electric Power Statistical Yearbook 2022.
Table 1. Distribution of solar energy resources in Tibet. Source: China Electric Power Statistical Yearbook 2022.
Solar Distribution Area TypeRegionAnnual Sunshine Hours (Hours)Annual Total Solar Radiation (MJ/m2)Average Number of Days (Days)
Type I AreaWestern Tibet, Northern Tibet2900~34007000~8400275~330
Type II AreaSouthern Wing of the Himalayas, Central-Eastern Naqu, Changdu Solar Energy2250~29006250~7000215~275
Type III AreaSoutheastern Tibet Solar Energy2000~22505850~6250150~215
Type IV AreaLower Yarlung Zangbo River Area with Scarce Solar Resources<2000<5850150
Disclaimer/Publisher’s Note: The statements, opinions and data contained in all publications are solely those of the individual author(s) and contributor(s) and not of MDPI and/or the editor(s). MDPI and/or the editor(s) disclaim responsibility for any injury to people or property resulting from any ideas, methods, instructions or products referred to in the content.

Share and Cite

MDPI and ACS Style

Meng, Y.; Gao, B.; Duan, Y.; Wang, Y.; Li, H. Analysis and Recommendations on the Current State of Renewable Energy Development in Tibet. Sustainability 2024, 16, 10974. https://doi.org/10.3390/su162410974

AMA Style

Meng Y, Gao B, Duan Y, Wang Y, Li H. Analysis and Recommendations on the Current State of Renewable Energy Development in Tibet. Sustainability. 2024; 16(24):10974. https://doi.org/10.3390/su162410974

Chicago/Turabian Style

Meng, Yue, Boyang Gao, Yuwen Duan, Yiyuan Wang, and Huanyu Li. 2024. "Analysis and Recommendations on the Current State of Renewable Energy Development in Tibet" Sustainability 16, no. 24: 10974. https://doi.org/10.3390/su162410974

APA Style

Meng, Y., Gao, B., Duan, Y., Wang, Y., & Li, H. (2024). Analysis and Recommendations on the Current State of Renewable Energy Development in Tibet. Sustainability, 16(24), 10974. https://doi.org/10.3390/su162410974

Note that from the first issue of 2016, this journal uses article numbers instead of page numbers. See further details here.

Article Metrics

Back to TopTop