Development of Delay and Disruption Cause Monitoring Framework for Megaprojects: A Claim Management Approach from the Contractor’s Perspective to Enhance Sustainability in the Built Environment
Abstract
1. Introduction and Research Background
- This study focuses only on claimable D&D causes so that decision-makers are provided with the essential knowledge that could form the basis for their claims in megaprojects. Thus, claims games among the contracting parties are further avoided.
- By also evaluating the relative importance of the D&D causes, decision-makers in megaprojects could monitor and control the construction phase, aiding in performing necessary reactions in the wake of owners’ actions as a part of the continuous improvement.
2. Literature Review and Research Gap Analysis
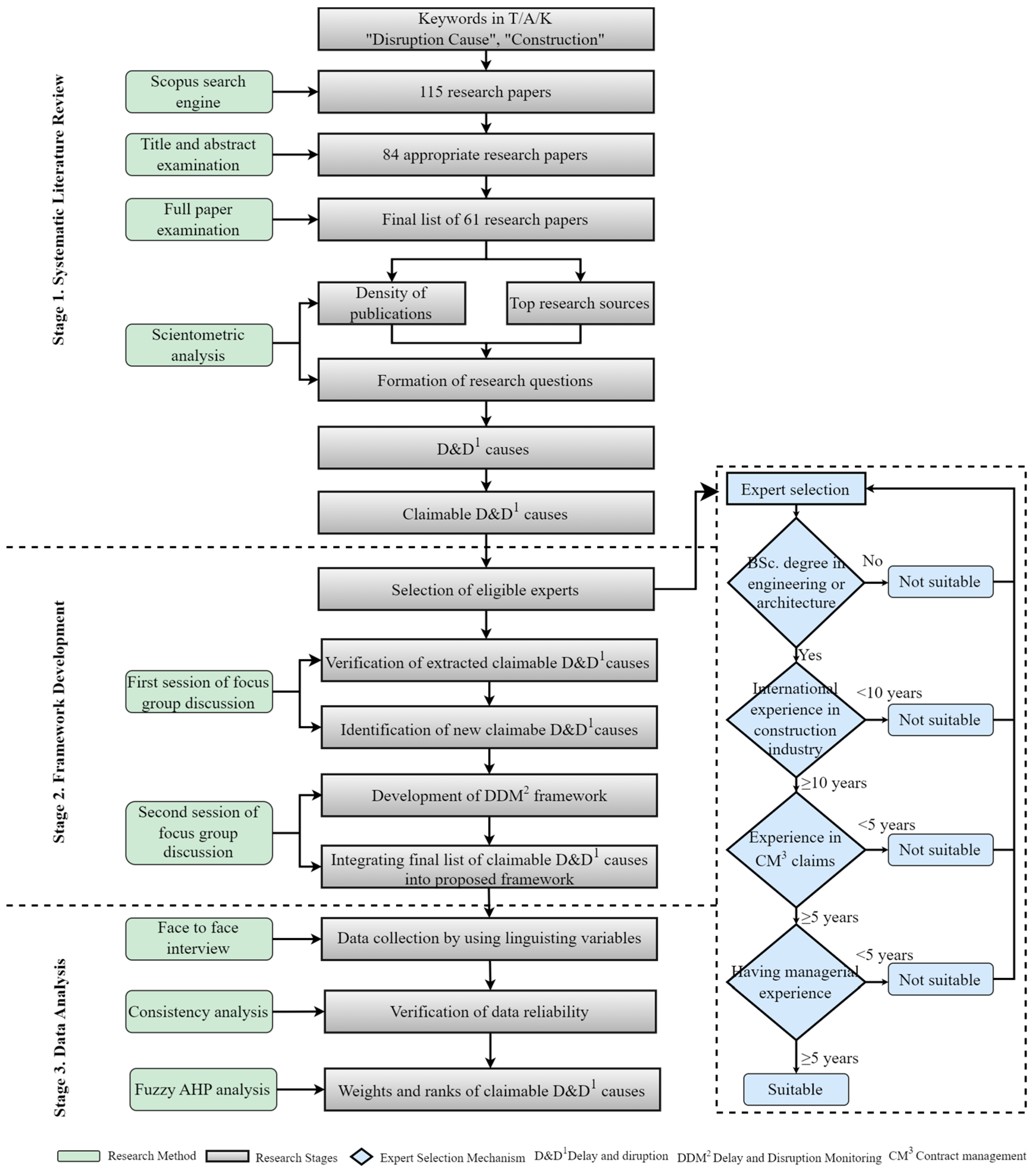
3. Methodology
3.1. Systematic Literature Review
3.2. Framework Development
3.3. Data Analysis
4. Results and Discussions
4.1. Results of Systematic Literature Review
4.2. The Delay and Disruption Monitoring Framework
4.3. The Priorities of Claimable Delay and Disruption Causes
4.4. Consistency Analysis
5. Conclusions and Recommendations
Author Contributions
Funding
Institutional Review Board Statement
Informed Consent Statement
Data Availability Statement
Acknowledgments
Conflicts of Interest
References
- Trauner, T.J.; Manginelli, W.A.; Lowe, J.S.; Nagata, M.F.; Furniss, B.J. Types of Construction Delays. In Construction Delays; Elsevier: Amsterdam, The Netherlands, 2009; pp. 25–36. [Google Scholar]
- AACE Forensic Schedule Analysis. AACE® International Recommended Practice No. 29R-03; AACE International: Morgantown, WV, USA, 2011; pp. 1–135. [Google Scholar]
- Society of Construction Law. Society of Construction Law Delay and Disruption Protocol, 2nd ed.; Society of Construction Law: Hinckley, UK, 2017; ISBN 9780954383121. [Google Scholar]
- FIDIC. Conditions of Contract for Works of Civil Engineering Construction; FIDIC: Geneva, Szwitzerland, 1987. [Google Scholar]
- NEC Contracts. New Engineering Contract (NEC) NEC4: Engineering and Construction Contract; NEC Contracts: London, UK, 2017. [Google Scholar]
- Ibbs, W. Thinking about Delay, Disruption, and the Cumulative Impact of Multiple Changes. J. Leg. Aff. Disput. Resolut. Eng. Constr. 2013, 5, 109–112. [Google Scholar] [CrossRef]
- Gibson, R. Practical Guide to Disruption and Productivity Loss on Construction and Engineering Projects; Wiley-Blackwell: Hoboken, NJ, USA, 2015; ISBN 9780470657430. [Google Scholar]
- Cacchioli, P.; Noeth, L.; Blakey, S. Reducing the Risk of Disputes on Major Infrastructure Programmes; HKA Global Ltd.: Warrington, UK, 2021. [Google Scholar]
- Arcadis. Global Construction Disputes Report; Arcadis: Amsterdam, The Netherlands, 2022. [Google Scholar]
- HKA. Crux Insight; HKA Global Ltd.: Warrington, UK, 2023. [Google Scholar]
- Sinha, A.K.; Jha, K.N. Impact of Judicial Overreach on PPP Construction Projects. J. Leg. Aff. Disput. Resolut. Eng. Constr. 2019, 11, 05019006. [Google Scholar] [CrossRef]
- McKinsey Global Institute the Construction Productivity Imperative. Available online: https://www.mckinsey.com/capabilities/operations/our-insights/the-construction-productivity-imperative (accessed on 16 January 2024).
- Kululanga, G.K.; Kuotcha, W.; McCaffer, R.; Edum-Fotwe, F. Construction Contractors’ Claim Process Framework. J. Constr. Eng. Manag. 2011, 127, 309–314. [Google Scholar] [CrossRef]
- Marques, R.C. Is Arbitration the Right Way to Settle Conflicts in PPP Arrangements? J. Manag. Eng. 2018, 34, 05017007. [Google Scholar] [CrossRef]
- Zaneldin, E.K. Construction Claims in United Arab Emirates: Types, Causes, and Frequency. Int. J. Proj. Manag. 2006, 24, 453–459. [Google Scholar] [CrossRef]
- Bakhary, N.A.; Adnan, H.; Ibrahim, A. A Study of Construction Claim Management Problems in Malaysia. Procedia Econ. Financ. 2015, 23, 63–70. [Google Scholar] [CrossRef]
- Williams, T.; Ackermann, F.; Eden, C. Structuring a Delay and Disruption Claim: An Application of Cause-Mapping and System Dynamics. Eur. J. Oper. Res. 2003, 148, 192–204. [Google Scholar] [CrossRef]
- Okudan, O.; Cevikbas, M.; Işık, Z. Selection Framework of Disruption Analysis Methods for Megaprojects: An Integrated Fuzzy Multi-Criteria Decision-Making Approach. Eng. Constr. Archit. Manag. 2023. ahead of print. [Google Scholar] [CrossRef]
- PMI. A Guide to the Project Management Body of Knowledge (PMBOK Guide), 6th ed.; Project Management Institute: Newtown Square, PA, USA, 2017; ISBN 9781628253900. [Google Scholar]
- APM. What Is a Life Cycle? Available online: https://www.apm.org.uk/resources/what-is-project-management/what-is-a-life-cycle/ (accessed on 30 November 2020).
- Flyvbjerg, B. What You Should Know about Megaprojects and Why: An Overview. Proj. Manag. J. 2014, 45, 6–19. [Google Scholar] [CrossRef]
- Assaf, S.A.; Al-Hejji, S. Causes of Delay in Large Construction Projects. Int. J. Proj. Manag. 2006, 24, 349–357. [Google Scholar] [CrossRef]
- Abd El-Razek, M.E.; Bassioni, H.A.; Mobarak, A.M. Causes of Delay in Building Construction Projects in Egypt. J. Constr. Eng. Manag. 2008, 134, 831–841. [Google Scholar] [CrossRef]
- Kadry, M.; Osman, H.; Georgy, M. Causes of Construction Delays in Countries with High Geopolitical Risks. J. Constr. Eng. Manag. 2017, 143, 04016095. [Google Scholar] [CrossRef]
- Zidane, Y.J.-T.; Andersen, B. The Top 10 Universal Delay Factors in Construction Projects. Int. J. Manag. Proj. Bus. 2018, 11, 650–672. [Google Scholar] [CrossRef]
- Viles, E.; Rudeli, N.C.; Santilli, A. Causes of Delay in Construction Projects: A Quantitative Analysis. Eng. Constr. Archit. Manag. 2020, 27, 917–935. [Google Scholar] [CrossRef]
- Radman, K.; Babaeian Jelodar, M.; Ghazizadeh, E.; Wilkinson, S. Causes of Delay in Smart and Complex Construction Projects. J. Leg. Aff. Disput. Resolut. Eng. Constr. 2021, 13, 05021006. [Google Scholar] [CrossRef]
- Azam, T.; Jiang, W.S.; Malik, S.A.; Malik, S.Y.; Nilofar, M.; Abbas, Z.; Ullah, I. An Analysis of Causes of Delay and Cost Overrun in Construction of Hydropower Project. J. Public Aff. 2022, 22, e2285. [Google Scholar] [CrossRef]
- Alshibani, A.; Julaih, M.; Adress, A.; Alshamrani, O.; Almaziad, F. Identifying and Ranking the Root Causes of Schedule Delays in Oil and Gas Pipeline Construction Projects. Energies 2023, 16, 283. [Google Scholar] [CrossRef]
- Sambasivan, M.; Soon, Y.W. Causes and Effects of Delays in Malaysian Construction Industry. Int. J. Proj. Manag. 2007, 25, 517–526. [Google Scholar] [CrossRef]
- Yang, J.-B.; Ou, S.-F. Using Structural Equation Modeling to Analyze Relationships among Key Causes of Delay in Construction. Can. J. Civ. Eng. 2008, 35, 321–332. [Google Scholar] [CrossRef]
- Han, S.H.; Yun, S.; Kim, H.; Kwak, Y.H.; Park, H.K.; Lee, S.H. Analyzing Schedule Delay of Mega Project: Lessons Learned from Korea Train Express. IEEE Trans. Eng. Manag. 2009, 56, 243–256. [Google Scholar] [CrossRef]
- González, P.; González, V.; Molenaar, K.; Orozco, F. Analysis of Causes of Delay and Time Performance in Construction Projects. J. Constr. Eng. Manag. 2014, 140, 04013027. [Google Scholar] [CrossRef]
- Arantes, A.; Ferreira, L.M.D.F. A Methodology for the Development of Delay Mitigation Measures in Construction Projects. Prod. Plan. Control 2021, 32, 228–241. [Google Scholar] [CrossRef]
- Waheeb, R.A.; Andersen, B.S. Causes of Problems in Post-Disaster Emergency Re-Construction Projects—Iraq as a Case Study. Public Work. Manag. Policy 2022, 27, 61–97. [Google Scholar] [CrossRef]
- Arantes, A.; Ferreira, L.M.D.F. Development of Delay Mitigation Measures in Construction Projects: A Combined Interpretative Structural Modeling and MICMAC Analysis Approach. Prod. Plan. Control 2023, 35, 1164–1179. [Google Scholar] [CrossRef]
- Rachid, Z.; Toufik, B.; Mohammed, B. Causes of Schedule Delays in Construction Projects in Algeria. Int. J. Constr. Manag. 2019, 19, 371–381. [Google Scholar] [CrossRef]
- Amoatey, C.T.; Ameyaw, Y.A.; Adaku, E.; Famiyeh, S. Analysing Delay Causes and Effects in Ghanaian State Housing Construction Projects. Int. J. Manag. Proj. Bus. 2015, 8, 198–214. [Google Scholar] [CrossRef]
- Yang, J.-B.; Chu, M.-Y.; Huang, K.-M. An Empirical Study of Schedule Delay Causes Based on Taiwan’s Litigation Cases. Proj. Manag. J. 2013, 44, 21–31. [Google Scholar] [CrossRef]
- Mahamid, I.; Bruland, A.; Dmaidi, N. Causes of Delay in Road Construction Projects. J. Manag. Eng. 2012, 28, 300–310. [Google Scholar] [CrossRef]
- Yang, J.-B.; Yang, C.C.; Kao, C.K. Evaluating Schedule Delay Causes for Private Participating Public Construction Works under the Build-Operate-Transfer Model. Int. J. Proj. Manag. 2010, 28, 569–579. [Google Scholar] [CrossRef]
- Priemus, H.; van Wee, B. International Handbook on Mega-Projects; Edward Elgar: Cheltenham, UK, 2013. [Google Scholar]
- Altshuler, A.A.; Luberoff, D.E. Mega-Projects: The Changing Politics of Urban Public Investment; Brookings Institution Press: Washington, DC, USA, 2004. [Google Scholar]
- Merrow, E.W. Industrial Megaprojects: Concepts, Strategies, and Practices for Success; John Wiley & Sons: Hoboken, NJ, USA, 2011. [Google Scholar]
- United Nations (UN). Fast Facts—What Is Sustainable Development? Available online: https://www.un.org/sustainabledevelopment/blog/2023/08/what-is-sustainable-development/ (accessed on 10 June 2024).
- Bansard, J.; Schöder, M. The Sustainable Use of Natural Resources: The Governance Challenge; IISD: Ottawa, ON, Canada, 2021; pp. 1–10. [Google Scholar]
- Bringezu, S.; Potočnik, J.; Schandl, H.; Lu, Y.; Ramaswami, A.; Swilling, M.; Suh, S. Multi-Scale Governance of Sustainable Natural Resource Use—Challenges and Opportunities for Monitoring and Institutional Development at the National and Global Level. Sustainability 2016, 8, 778. [Google Scholar] [CrossRef]
- Zani, C.M.; Denicol, J.; Broyd, T. Organisation Design in Megaprojects: A Systematic Literature Review and Research Agenda. Int. J. Proj. Manag. 2024, 42, 102634. [Google Scholar] [CrossRef]
- Çevikbaş, M.; Işık, Z. An Overarching Review on Delay Analyses in Construction Projects. Buildings 2021, 11, 109. [Google Scholar] [CrossRef]
- Alizadeh, R.; Gharizadeh Beiragh, R.; Soltanisehat, L.; Soltanzadeh, E.; Lund, P.D. Performance Evaluation of Complex Electricity Generation Systems: A Dynamic Network-Based Data Envelopment Analysis Approach. Energy Econ. 2020, 91, 104894. [Google Scholar] [CrossRef]
- Emam, H.; Farrell, P.; Abdelaal, M. Causes of Delay on Infrastructure Projects in Qatar. In Proceedings of the 31st Annual ARCOM Conference, Lincoln, UK, 7–9 September 2015; pp. 773–782. [Google Scholar] [CrossRef]
- Jahangoshai Rezaee, M.; Yousefi, S.; Chakrabortty, R.K. Analysing Causal Relationships between Delay Factors in Construction Projects. Int. J. Manag. Proj. Bus. 2021, 14, 412–444. [Google Scholar] [CrossRef]
- Samarah, A.; Bekr, G.A. Causes and Effects of Delay in Public Construction Projects in Jordan. Int. J. Eng. Res. 2018, 13, 87–94. [Google Scholar]
- Aziz, R.F.; Abdel-Hakam, A.A. Exploring Delay Causes of Road Construction Projects in Egypt. Alex. Eng. J. 2016, 55, 1515–1539. [Google Scholar] [CrossRef]
- Rahman, M.M.; Lee, Y.D.; Ha, D.K. Investigating Main Causes for Schedule Delay in Construction Projects in Bangladesh. J. Constr. Eng. Proj. Manag. 2014, 4, 33–46. [Google Scholar] [CrossRef]
- Koc, K.; Gurgun, A.P. Stakeholder-Associated Life Cycle Risks in Construction Supply Chain. J. Manag. Eng. 2021, 37, 04020107. [Google Scholar] [CrossRef]
- Lee, C.-Y.; Chong, H.-Y.; Liao, P.-C.; Wang, X. Critical Review of Social Network Analysis Applications in Complex Project Management. J. Manag. Eng. 2018, 34, 04017061. [Google Scholar] [CrossRef]
- Gao, N.; Chen, Y.; Wang, W.; Wang, Y. Addressing Project Complexity: The Role of Contractual Functions. J. Manag. Eng. 2018, 34, 04018011. [Google Scholar] [CrossRef]
- Costa, F.; Denis Granja, A.; Fregola, A.; Picchi, F.; Portioli Staudacher, A. Understanding Relative Importance of Barriers to Improving the Customer–Supplier Relationship within Construction Supply Chains Using DEMATEL Technique. J. Manag. Eng. 2019, 35, 04019002. [Google Scholar] [CrossRef]
- Liu, Y.; van Nederveen, S.; Hertogh, M. Understanding Effects of BIM on Collaborative Design and Construction: An Empirical Study in China. Int. J. Proj. Manag. 2017, 35, 686–698. [Google Scholar] [CrossRef]
- Hasan, A.; Ahn, S.; Rameezdeen, R.; Baroudi, B. Empirical Study on Implications of Mobile ICT Use for Construction Project Management. J. Manag. Eng. 2019, 35, 04019029. [Google Scholar] [CrossRef]
- Lindlof, T.R.; Taylor, B.C. Qualitative Communication Research Methods; Sage Publications: Thousand Oaks, CA, USA, 2002. [Google Scholar]
- Doody, O.; Slevin, E.; Taggart, L. Focus Group Interviews in Nursing Research: Part 1. Br. J. Nurs. 2013, 22, 16–19. [Google Scholar] [CrossRef] [PubMed]
- Nyumba, T.O.; Wilson, K.; Derrick, C.J.; Mukherjee, N. The Use of Focus Group Discussion Methodology: Insights from Two Decades of Application in Conservation. Methods Ecol. Evol. 2018, 9, 20–32. [Google Scholar] [CrossRef]
- Ajayi, S.O.; Oyedele, L.O. Policy Imperatives for Diverting Construction Waste from Landfill: Experts’ Recommendations for UK Policy Expansion. J. Clean. Prod. 2017, 147, 57–65. [Google Scholar] [CrossRef]
- Tripathi, K.K.; Jha, K.N. An Empirical Study on Performance Measurement Factors for Construction Organizations. KSCE J. Civ. Eng. 2018, 22, 1052–1066. [Google Scholar] [CrossRef]
- Rao, R.V. Decision Making in the Manufacturing Environment, 1st ed.; Springer Series in Advanced Manufacturing; Springer: London, UK, 2007; ISBN 978-1-84996-653-5. [Google Scholar]
- Taherdoost, H.; Madanchian, M. Multi-Criteria Decision Making (MCDM) Methods and Concepts. Encyclopedia 2023, 3, 77–87. [Google Scholar] [CrossRef]
- Yang, X.-L.; Ding, J.-h.; Hou, H. Application of a Triangular Fuzzy AHP Approach for Flood Risk Evaluation and Response Measures Analysis. Nat. Hazards 2013, 68, 657–674. [Google Scholar] [CrossRef]
- Darko, A.; Chan, A.P.C.; Ameyaw, E.E.; Owusu, E.K.; Pärn, E.; Edwards, D.J. Review of Application of Analytic Hierarchy Process (AHP) in Construction. Int. J. Constr. Manag. 2019, 19, 436–452. [Google Scholar] [CrossRef]
- Budayan, C. Evaluation of Delay Causes for BOT Projects Based on Perceptions of Different Stakeholders in Turkey. J. Manag. Eng. 2019, 35, 04018057. [Google Scholar] [CrossRef]
- Ribas, J.R.; Arce, M.E.; Sohler, F.A.; Suárez-García, A. Multi-Criteria Risk Assessment: Case Study of a Large Hydroelectric Project. J. Clean. Prod. 2019, 227, 237–247. [Google Scholar] [CrossRef]
- Javanbarg, M.B.; Scawthorn, C.; Kiyono, J.; Shahbodaghkhan, B. Fuzzy AHP-Based Multicriteria Decision Making Systems Using Particle Swarm Optimization. Expert Syst. Appl. 2012, 39, 960–966. [Google Scholar] [CrossRef]
- Arjanaki, M.G.; Pourgholi, M. Takagi-Sugeno (TS) Fuzzy Model-Basedobserver Design for Glucose-Insulin System in Diabetes Type 1: An LMI Approach. In Proceedings of the 2020 28th Iranian Conference on Electrical Engineering (ICEE), Tabriz, Iran, 4–6 August 2020; IEEE: New York City, NY, USA, 2020; pp. 1–5. [Google Scholar]
- Kumar, A.; Moktadir, A.; Liman, Z.R.; Gunasekaran, A.; Hegemann, K.; Rehman Khan, S.A. Evaluating Sustainable Drivers for Social Responsibility in the Context of Ready-Made Garments Supply Chain. J. Clean. Prod. 2020, 248, 119231. [Google Scholar] [CrossRef]
- Chang, D.-Y. Applications of the Extent Analysis Method on Fuzzy AHP. Eur. J. Oper. Res. 1996, 95, 649–655. [Google Scholar] [CrossRef]
- Saaty, T.L. Decision Making—The Analytic Hierarchy and Network Processes (AHP/ANP). J. Syst. Sci. Syst. Eng. 2004, 13, 1–35. [Google Scholar] [CrossRef]
- Elsevier. What Is Journal Impact Factor? Available online: https://scientific-publishing.webshop.elsevier.com/research-process/what-journal-impact-factor/ (accessed on 10 June 2024).
- San, O.D.A.; Nwandem, O.V. Establishing Disruption and Loss of Productivity Claims in Construction Projects: What Is Required of the Contractor. Gravitas Rev. Bus. Prop. Law 2020, 11, 1–16. [Google Scholar]
- Biser, S.B. Disruption in Construction Projects: How Do Courts Measure Damages? Available online: https://www.expertguides.com/articles/disruption-in-construction-projects-how-do-courts-measure-damages/ARTWDHMZ (accessed on 10 June 2024).
- Jaeger, A.-V.; Hok, G.-S. FIDIC-A Guide for Practitioners; Springer: London, UK, 2015; Volume 3, ISBN 9783642020995. [Google Scholar]
- Surahyo, A. Understanding Construction Contracts; Springer International Publishing: Cham, Switzerland, 2018. [Google Scholar]
- Gov.UK. The Role of Archaeology in Construction. Available online: https://www.gov.uk/flood-and-coastal-erosion-risk-management-research-reports/the-role-of-archaeology-in-construction (accessed on 10 June 2024).
- Mackieson, P.; Shlonsky, A.; Connolly, M. Increasing Rigor and Reducing Bias in Qualitative Research: A Document Analysis of Parliamentary Debates Using Applied Thematic Analysis. Qual. Soc. Work 2019, 18, 965–980. [Google Scholar] [CrossRef]
- Liu, H.-C.; Quan, M.-Y.; Li, Z.; Wang, Z.-L. A New Integrated MCDM Model for Sustainable Supplier Selection under Interval-Valued Intuitionistic Uncertain Linguistic Environment. Inf. Sci. 2019, 486, 254–270. [Google Scholar] [CrossRef]
- Rogulj, K.; Jajac, N. Achieving a Construction Barrier–Free Environment: Decision Support to Policy Selection. J. Manag. Eng. 2018, 34, 04018020. [Google Scholar] [CrossRef]
- Saaty, R.W. The Analytic Hierarchy Process-What It Is and How It Is Used. Math. Model. 1987, 9, 161–176. [Google Scholar] [CrossRef]



| Reference | Method | Project Type | Summary of the Research | Gaps |
|---|---|---|---|---|
| [22] | Descriptive analysis | Large projects | The schedule performance of construction projects was examined to identify delay causes. Next, a survey was implemented to evaluate the significance of each delay cause. | (a, b, c, d, e) |
| [30] | Descriptive analysis | Not specified | It was aimed to identify delay causes and their impact on the project completion. Accordingly, this paper implemented a questionnaire survey and determined “contractor’s improper planning” and “contractor’s poor site management” as the top two most important delay causes. | (a, b, c, d, e) |
| [23] | Relative importance index (RII) | Building projects | This research aimed to identify the major delay causes from the perspectives of contractors, consultants, and owners. A literature review, semi-structured interview, questionnaire survey, and RII were conducted to assess the significance of each delay cause. | (a, b, c, d, e) |
| [31] | Structural equation modeling | Not specified | In contrast to previous studies, this paper investigated the interrelations of delay causes and their joint effects on the project schedule. The results highlighted the correlations among the key causes of the delay. | (a, b, c, d, e) |
| [32] | Case study | Railway projects | This is the very first attempt that implemented a case study methodology to determine delay causes for construction projects. The study examined various segments of railway construction projects and identified the critical delay causes. In total, 10 delay causes were identified within the scope of this study. | (a, b, c, d, e) |
| [41] | Structural equation modeling | Build–Operate–Transfer | Delay causes of Build–Operate–Transfer projects were examined in this study. Structural equation modeling was adopted to analyze the survey data. The results suggested that “improper contract planning”, and “debt problems” as the most crucial delay causes. | (a, b, c, d, e) |
| [40] | Severity index | Road projects | Given that delay is deemed to be one of the most recurring problems, this study investigated delay causes occurring in BOT projects. A total of 52 delay causes were identified by conducting a questionnaire survey. | (a, b, c, d, e) |
| [39] | Content analysis | Not specified | This study aimed to identify delay causes that trigger conflicts between contracting parties. The study examined 79 litigation cases and identified delay causes. The results suggested that “change orders” and “changed scope of the work” were the main delay causes. | (a, b, c, d, e) |
| [33] | Descriptive analysis | Not specified | This study investigated activity delays that are common issues in the construction industry. Additionally, various descriptive techniques were utilized to relate the causes to their impacts. | (a, b, c, d, e) |
| [38] | RII | Housing projects | This paper aimed to assess the causes and effects of the delay in housing projects. Results revealed that “delays in payment” and “price fluctuation” are seen as the top factors causing delays in projects. | (a, b, c, d, e) |
| [24] | Windows delay analysis | Not specified | This paper investigated the delay causes that exist in countries with high geopolitical risks. The paper investigated six construction projects and identified the causes of the delays. In total, 30 delay causes were identified in the paper. | (a, b, c, d, e) |
| [25] | Overall ranking index | Not specified | This study aimed to determine the top 10 delay causes in international construction projects. Accordingly, empirical data were gathered from the Norwegian construction projects. The results suggested that “design changes” and “delays in payments” are the top two universal delay causes. | (a, b, c, d, e) |
| [37] | RII | Not specified | This paper identified the causes of delays in construction projects. Accordingly, 59 causes were identified and their relative importance was evaluated by conducting an RII analysis. | (a, b, c, d, e) |
| [26] | Literature review | Not specified | This research conducted a literature review to systematically compile all the delay causes proposed in previous studies. The paper examined a set of 47 research papers and extracted the delay causes proposed in these studies. | (a, b, c, d, e) |
| [27] | RII | Not specified | This research adopted a case study approach and extracted 20 delay causes by examining 15 construction projects in New Zealand. Next, the RII method was implemented to assess the effects of these delay causes. | (a, b, c, d, e) |
| [34] | Factor analysis | Not specified | This present study jointly implemented FGD and factor analysis methods to develop delay mitigation measures for the common causes of Portuguese construction projects. Results confirmed that the proposed mitigation measures are effective in mitigating delay causes. | (a, b, c, d, e) |
| [35] | Regression analysis | Post-disaster reconstruction projects | This research investigated the causes of delays in thirty post-disaster reconstruction projects. A case study approach and regression analysis were adopted to identify and assess delay causes and their effects on the projects. | (a, b, c, d, e) |
| [28] | Entropy weight method | Hydropower projects | This research analyzes the delay causes of one of the most delayed hydropower projects. Following the identification of the delay causes, the entropy weight method was implemented to measure the impacts of the delay causes. | (a, b, c, d, e) |
| [36] | ISM and MICMAC analysis | Not specified | In this study, the delay causes and their mitigation measures were identified by conducting a combined use of interpretive structural modeling (ISM) and matrix cross-impact matrix multiplication (MICMAC). Accordingly, 16 critical causes and 23 measures were identified within the scope of the paper. | (a, b, c, d, e) |
| [29] | RII | Oil and gas projects | In this study, the relative importance index determined and ranked delay causes of oil and gas projects. In total, 47 delay causes were identified and ranked by analyzing the data collected through semi-structured interviews. | (a, b, c, d, e) |
| [51] | Descriptive analysis | Large projects | This study adopted a variety of descriptive techniques to rank the causes of the delays in large building projects in Qatar. Results revealed that “slow decision-making”, “discrepancies between specifications and drawings”, and “major changes in design during construction” are the top causes. | (a, b, c, d, e) |
| [52] | Fuzzy cognitive map | Large projects | This study proposed an intelligent method to analyze causal relationships between delay causes. The proposed approach was further validated through real case study. | (a, b, c, d) |
| [53] | Descriptive analysis | Large projects | This research aimed to identify the most significant delay causes in large-scale public projects in Jordan. The study further aimed to investigate the impact of these delay causes on the project deliverables. | (a, b, c, d, e) |
| [54] | Descriptive analysis | Large projects | This research explored the delay causes in road construction project in Egypt. It composed a list of delay causes and conducted questionaire surveys to determine the their relative importance. | (a, b, c, d, e) |
| [55] | Descriptive analysis | Large projects | This study collected thirty-five delay causes for the construction projects in Bangladesh. The top three causes were “price of construction materials increased very rapidly, political situation (revolution/public strikes), shortages of skilled workers.” | (a, b, c, d, e) |
| This study | Fuzzy AHP | Megaprojects | This study firstly identifies the claimable delay and disruption causes. Next, a delay and disruption monitoring framework for megaprojects is developed and tailored in line with the needs of the practitioners. The claimable delay and disruption causes are then integrated into the proposed framework to clarify their roles within claim management. Lastly, the relative importance of each cause is identified through fuzzy AHP. | - |
| ID | Claimable Delay and Disruption Causes | Design 2 | Procurement 2 | Execution 2 | Testing and Commissioning 2 |
|---|---|---|---|---|---|
| CC1 | Design changes made by the owner | X | - | - | - |
| CC2 | Late approval of documents and/or late response to requests by the owner | X | X | X | X |
| CC3 | Late completion of the design activities that are carried out by the owner | X | - | - | - |
| CC4 | Suspension of project activities by the owner | X | X | X | - |
| CC5 | Unclear technical information provided by the owner 1 | X | - | - | - |
| CC6 | Changes in material types and specifications | X | X | - | - |
| CC7 | Errors and clashes in the design | X | - | - | - |
| CC8 | Unforeseen ground condition | - | - | X | - |
| CC9 | Issues related to material advance payment1 | - | X | - | - |
| CC10 | Late approval of sample materials by the owner | - | X | - | - |
| CC11 | Shortage of construction materials in the market | - | X | - | - |
| CC12 | Unpunctual material delivery by the owner | - | X | - | - |
| CC13 | Defected materials provided by the owner | - | X | - | - |
| CC14 | Delay in permits, licenses, approvals, and site utilities provided by the owner and/or third parties | - | - | X | - |
| CC15 | Insufficient and/or late progress payments to the contractor | - | - | X | - |
| CC16 | Execution-related change orders and site instructions | - | - | X | - |
| CC17 | Late site possession | - | - | X | - |
| CC18 | Overcrowding due to delay mitigation measures 1 | - | - | X | - |
| CC19 | Unavailability of site data provided by owner 1 | - | - | X | - |
| CC20 | Discovery of fossils and historical artifacts 1 | - | - | X | - |
| CC21 | Incompetent inspectors | - | - | X | - |
| CC22 | Unavailability of the inspection team on the due date 1 | - | - | X | - |
| CC23 | Overcrowding due to simultaneous works carried out by the other contractor/s 1 | - | - | X | - |
| CC24 | Late completion of predecessor works carried out by other contractor/s | - | - | X | - |
| CC25 | Unexpected variations in the testing and commissioning specifications and instructions 1 | - | - | - | X |
| CC26 | Delay in testing and commissioning due to interface with other contractor/s 1 | - | - | - | X |
| CC27 | Incompetent testing and commissioning team 1 | - | - | - | X |
| CC28 | Late delivery of testing equipment by the owner | - | - | - | X |
| CC29 | Late establishment of the commissioning team 1 | - | - | - | X |
| CC30 | Late delivery of testing materials and utilities by the owner 1 | ||||
| CC31 | Unavailability of the commissioning team on the due date 1 | - | - | - | X |
| Expert ID | Personal Profession | Education (Degree) | Years of Experience |
|---|---|---|---|
| #1 | Planning Manager | Civil Engineer (MSc.) | CI: 10, CM: 5, M: 5. |
| #2 | Project Manager | Civil Engineer (MSc.) | CI: 20, CM: 5, M: 15. |
| #3 | Commercial Manager | Civil Engineer (MSc.) | CI: 20, CM: 12, M: 15. |
| #4 | Technical Office Manager | Civil Engineer (BSc.) | CI: 11, CM: 5, M: 6. |
| #5 | Technical Office Manager | Civil Engineer (PhD.) | CI: 19, CM: 10, M: 12. |
| #6 | Claim Consultant | Civil Engineer (PhD.) | CI: 22, CM: 5, M: 15. |
| #7 | Project Control Manager | Civil Engineer (PhD.) | CI: 15, CM: 8, M: 10. |
| #8 | Design Manager | Mechanical Engineer (BSc.) | CI: 16, CM: 7, M: 10. |
| #9 | Contract Manager | Civil Engineer (BSc.) | CI: 22, CM: 8, M: 12. |
| #10 | Claim Consultant | Civil Engineer (PhD.) | CI: 19, CM: 15, M: 16. |
| Design | Procurement | Execution | Testing and Commissioning Handover | ||||
|---|---|---|---|---|---|---|---|
| 0.3001 | 0.2480 | 0.3329 | 0.1191 | ||||
| Claimable D&D Causes | Weights (Rank) | Claimable D&D Causes | Weights (Rank) | Claimable D&D Causes | Weights (Rank) | Claimable D&D Causes | Weights (Rank) |
| CC1 | 0.1488 (3) | CC2 | 0.1009 (8) | CC2 | 0.0620 (12) | CC2 | 0.0891 (8) |
| CC2 | 0.1158 (6) | CC4 | 0.1494 (1) | CC4 | 0.0953 (1) | CC25 | 0.1243 (5) |
| CC3 | 0.1341 (4) | CC6 | 0.1166 (5) | CC8 | 0.0758 (4) | CC26 | 0.1291 (3) |
| CC4 | 0.2192 (1) | CC9 | 0.1409 (3) | CC14 | 0.0749 (6) | CC27 | 0.1278 (4) |
| CC5 | 0.1166 (5) | CC10 | 0.1052 (7) | CC15 | 0.0751 (5) | CC28 | 0.1044 (7) |
| CC6 | 0.1111 (7) | CC11 | 0.1471 (2) | CC16 | 0.0824 (3) | CC29 | 0.1187 (6) |
| CC7 | 0.1544 (2) | CC12 | 0.1276 (4) | CC17 | 0.0696 (8) | CC30 | 0.1295 (2) |
| CC13 | 0.1124 (6) | CC18 | 0.0729 (7) | CC31 | 0.1772 (1) | ||
| CC19 | 0.0622 (11) | ||||||
| CC20 | 0.0889 (2) | ||||||
| CC21 | 0.0565 (14) | ||||||
| CC22 | 0.0623 (10) | ||||||
| CC23 | 0.0597 (13) | ||||||
| CC24 | 0.0625 (9) | ||||||
| Expert | Main Category | Design | Procurement | Execution | Testing and Handover |
|---|---|---|---|---|---|
| E1 | 6.55% | 0.19% | 2.30% | 0.88% | 2.34% |
| E2 | 8.19% | 3.92% | 8.02% | 8.83% | 4.71% |
| E3 | 4.70% | 9.35% | 9.60% | 9.78% | 9.49% |
| E4 | 9.19% | 3.95% | 3.84% | 7.36% | 3.73% |
| E5 | 6.87% | 8.75% | 8.01% | 9.69% | 5.99% |
| E6 | 7.16% | 9.87% | 6.43% | 8.46% | 8.77% |
| E7 | 7.20% | 5.74% | 2.43% | 8.68% | 7.20% |
| E8 | 5.26% | 2.16% | 0.29% | 9.69% | 0.00% |
| E9 | 4.60% | 3.36% | 9.19% | 9.48% | 8.97% |
| E10 | 7.16% | 5.75% | 9.46% | 8.11% | 5.00% |
Disclaimer/Publisher’s Note: The statements, opinions and data contained in all publications are solely those of the individual author(s) and contributor(s) and not of MDPI and/or the editor(s). MDPI and/or the editor(s) disclaim responsibility for any injury to people or property resulting from any ideas, methods, instructions or products referred to in the content. |
© 2024 by the authors. Licensee MDPI, Basel, Switzerland. This article is an open access article distributed under the terms and conditions of the Creative Commons Attribution (CC BY) license (https://creativecommons.org/licenses/by/4.0/).
Share and Cite
Okudan, O.; Çevikbaş, M.; Işık, Z. Development of Delay and Disruption Cause Monitoring Framework for Megaprojects: A Claim Management Approach from the Contractor’s Perspective to Enhance Sustainability in the Built Environment. Sustainability 2024, 16, 10856. https://doi.org/10.3390/su162410856
Okudan O, Çevikbaş M, Işık Z. Development of Delay and Disruption Cause Monitoring Framework for Megaprojects: A Claim Management Approach from the Contractor’s Perspective to Enhance Sustainability in the Built Environment. Sustainability. 2024; 16(24):10856. https://doi.org/10.3390/su162410856
Chicago/Turabian StyleOkudan, Ozan, Murat Çevikbaş, and Zeynep Işık. 2024. "Development of Delay and Disruption Cause Monitoring Framework for Megaprojects: A Claim Management Approach from the Contractor’s Perspective to Enhance Sustainability in the Built Environment" Sustainability 16, no. 24: 10856. https://doi.org/10.3390/su162410856
APA StyleOkudan, O., Çevikbaş, M., & Işık, Z. (2024). Development of Delay and Disruption Cause Monitoring Framework for Megaprojects: A Claim Management Approach from the Contractor’s Perspective to Enhance Sustainability in the Built Environment. Sustainability, 16(24), 10856. https://doi.org/10.3390/su162410856

