A Timeline-Based Study of the Early Reconstruction Phases in Ishikawa Prefecture Following the 2024 Noto Peninsula Earthquake
Abstract
1. Introduction
2. Literature Review
2.1. Importance of the Early Reconstruction Period
2.2. Post-Disaster Reconstruction in Japan
2.3. Literature Review Summary
3. Research Methods
4. Results of the Analysis and Discussion
4.1. Timeline of Early Reconstruction
4.1.1. Disaster Occurrence and Emergency Response Period (January)
4.1.2. Reconstruction Preparation Period (February–April)
4.1.3. Beginning of Early Reconstruction (May–September)
4.1.4. Beginning of the Mid-Reconstruction Period to the Present (October–Present)
4.2. Early Reconstruction of Ishikawa Prefecture
4.3. Key Phases of Early Reconstruction in Ishikawa Prefecture
4.3.1. Post-Disaster Relief and Emergency Response Period
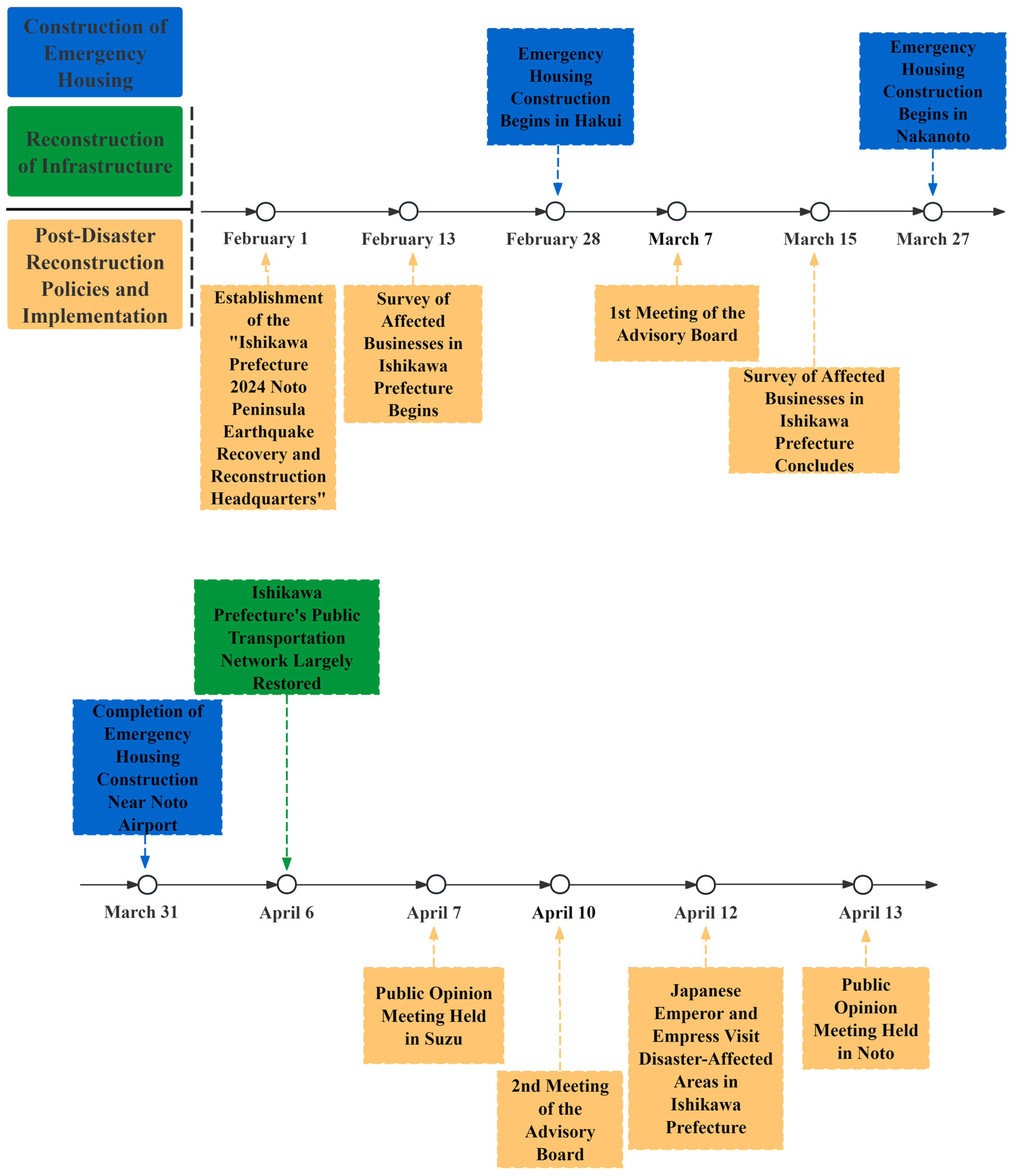
4.3.2. Infrastructure Reconstruction and Emergency Housing Construction Period
5. Discussion
5.1. Phased Reconstruction Approach
5.2. Community, Government, and Resident Engagement
5.3. Housing Reconstruction Process
6. Conclusions
6.1. Distinctive Features of Ishikawa’s Post-Disaster Reconstruction
6.2. Unforeseen Findings and Limitations
Author Contributions
Funding
Institutional Review Board Statement
Informed Consent Statement
Data Availability Statement
Conflicts of Interest
References
- Japan Meteorological Agency. Seismic Intensity Database Search. Available online: https://www.data.jma.go.jp/svd/eqdb/data/shindo/index.html#20240101161022 (accessed on 11 November 2024). (In Japanese).
- Japan Meteorological Agency. Regarding the “Reiwa 6 Noto Peninsula Earthquake” (Report No. 3). Available online: https://www.jma.go.jp/jma/press/2401/01c/202401012130.html (accessed on 11 November 2024). (In Japanese).
- Japan Meteorological Agency. Monthly Report on Earthquakes and Volcanoes in Japan January 2024. pp. 1–12. Available online: https://www.data.jma.go.jp/eqev/data/gaikyo/monthly/202401/202401monthly.pdf (accessed on 11 November 2024). (In Japanese).
- Japan Broadcasting Corporation (NHK). Japan Meteorological Agency Names the Earthquake “Reiwa 6 Noto Peninsula Earthquake”. Available online: https://www3.nhk.or.jp/news/html/20240101/k10014305521000.html (accessed on 11 November 2024). (In Japanese).
- Ishikawa Prefecture Crisis Management Division. Status of Human and Structural Damage Caused by the Reiwa 6 Noto Peninsula Earthquake. Available online: https://www.pref.ishikawa.lg.jp/saigai/documents/higaihou_162_1001_1400.pdf (accessed on 11 November 2024). (In Japanese).
- Japan Broadcasting Corporation (NHK). Lifeline Day 7: Ongoing Water and Power Outages and the Status of Water Supply Assistance. Available online: https://www3.nhk.or.jp/news/html/20240107/k10014312301000.html (accessed on 11 November 2024). (In Japanese).
- The Sankei Shimbun. Japan Noto Earthquake: Over 3,000 Cases of Agricultural Damage in Ishikawa—Survey in Northern Noto Doubles the Count, “Still Increasing”. Available online: https://www.sankei.com/article/20240314-GXPQORIDMJGVVI6TVKPZM6GANM/ (accessed on 11 November 2024). (In Japanese).
- MONOist. Manufacturing Plants Affected by the Noto Peninsula Earthquake to Resume Full-Scale Production in Early February. Available online: https://monoist.itmedia.co.jp/mn/articles/2402/05/news058.html (accessed on 11 November 2024). (In Japanese).
- Ishikawa Prefectural Government. Noto, the Future of Country. Available online: https://www.pref.ishikawa.lg.jp/fukkyuufukkou/souzoutekifukkousuishin/documents/souzoutekifukkouplan_1_060808.pdf (accessed on 11 November 2024). (In Japanese)
- Yang, D.; Minami, M.; Sato, K.; Fahim, A.U. Investigating Post-Disaster Reconstruction since the 2011 Great East Japan Earthquake: A Study on the Ōtsuchi-Chō, Iwate Prefecture through Timelines. Sustainability 2024, 16, 3907. [Google Scholar] [CrossRef]
- United Nations—Headquarters United Nations Office for Disaster Risk Reduction (UNDRR). Sendai Framework for Disaster Risk Reduction 2015–2030. Available online: https://www.undrr.org/media/16176/download?startDownload=20241126 (accessed on 11 November 2024). (In Japanese).
- Xu, J.; Lu, Y. Meta-Synthesis Pattern of Post-Disaster Recovery and Reconstruction: Based on Actual Investigation on 2008 Wenchuan Earthquake. Nat. Hazards 2012, 60, 199–222. [Google Scholar] [CrossRef]
- Chang, Y.; Wilkinson, S.; Brunsdon, D.; Seville, E.; Potangaroa, R. An Integrated Approach: Managing Resources for Post-Disaster Reconstruction. Disasters 2011, 35, 739–765. [Google Scholar] [CrossRef] [PubMed]
- Saleh, N.; Enshassi, A.; Sundermeier, M. A Review of Resourcing Approaches in Post Disaster Housing Reconstruction. J. Sustain. Constr. Eng. Technol. 2020, 11, 36–50. [Google Scholar] [CrossRef]
- Mohammadnazari, Z.; Mousapour Mamoudan, M.; Alipour-Vaezi, M.; Aghsami, A.; Jolai, F.; Yazdani, M. Prioritizing Post-Disaster Reconstruction Projects Using an Integrated Multi-Criteria Decision-Making Approach: A Case Study. Buildings 2022, 12, 136. [Google Scholar] [CrossRef]
- Safapour, E.; Kermanshachi, S.; Pamidimukkala, A. Post-Disaster Recovery in Urban and Rural Communities: Challenges and Strategies. Int. J. Disaster Risk Reduct. 2021, 64, 102535. [Google Scholar] [CrossRef]
- Ismail, D.; Majid, T.A.; Roosli, R. Analysis of Variance of the Effects of a Project’s Location on Key Issues and Challenges in Post-Disaster Reconstruction Projects. Economies 2017, 5, 46. [Google Scholar] [CrossRef]
- Rotimi, J.O.B.; Wilkinson, S. Improving Environmental Management Legislation to Facilitate Post-Disaster Reconstruction. Int. J. Disaster Resil. Built Environ. 2014, 5, 23–37. [Google Scholar] [CrossRef]
- Rouhanizadeh, B.; Kermanshachi, S. Post-Disaster Reconstruction of Transportation Infrastructures: Lessons Learned. Sustain. Cities Soc. 2020, 63, 102505. [Google Scholar] [CrossRef]
- Johnson, C.; Lizarralde, G.; Davidson, C.H. A Systems View of Temporary Housing Projects in Post-disaster Reconstruction. Constr. Manag. Econ. 2006, 24, 367–378. [Google Scholar] [CrossRef]
- Matanle, P. The Great East Japan Earthquake, Tsunami, and Nuclear Meltdown: Towards the (Re)Construction of a Safe, Sustainable, and Compassionate Society in Japan’s Shrinking Regions. Local Environ. 2011, 16, 823–847. [Google Scholar] [CrossRef]
- Dimmer, C. Japan After March 11th 2011: Between Swift Reconstruction and Sustainable Restructuring. In Rethinking Resilience, Adaptation and Transformation in a Time of Change; Yan, W., Galloway, W., Eds.; Springer International Publishing: Cham, Switzerland, 2017; pp. 23–40. ISBN 978-3-319-50171-0. [Google Scholar]
- Muroi, K. Post-Disaster Reconstruction in the Rural-Urban Fringe Following the Great East Japan Earthquake. E3S Web Conf. 2022, 340, 03001. [Google Scholar] [CrossRef]
- Lin, Y.; Kelemen, M.; Kiyomiya, T. Bridging Community Resilience and Sustainable Tourism Development via Post-Disaster Education Tourism in Rural Japan. J. Organ. Discourse 2021, 2, 32–44. [Google Scholar] [CrossRef] [PubMed]
- Masumura, A.; Kubota, A. Study on the Relationship between Post-Disaster Operating Status of Establishments and Urban Reconstruction Projects and Regulations in Tsunami-Affected Urban Areas: Analysis of Establishments Affected by Tsunami Due to the Great East Japan Earthquake by Individual Panel Data from Economic Census. Japan Archit. Rev. 2023, 6, e12399. [Google Scholar] [CrossRef]
- Kameda, K.; Miwa, H.; Nagamine, J. Effects of Reconstruction Works on Private Employment after a Natural Disaster: A Case in the Stricken Area of the Great East Japan Earthquake. Int. J. Disaster Risk Reduct. 2021, 52, 101968. [Google Scholar] [CrossRef]
- Shiozaki, Y. Housing and Reconstruction over the Five Years After the 2011 Japan Earthquake and Tsunami. In The 2011 Japan Earthquake and Tsunami: Reconstruction and Restoration: Insights and Assessment after 5 Years; Santiago-Fandiño, V., Sato, S., Maki, N., Iuchi, K., Eds.; Springer International Publishing: Cham, Switzerland, 2018; pp. 171–182. ISBN 978-3-319-58691-5. [Google Scholar]
- Itatani, T.; Kojima, M.; Tanaka, J.; Horiike, R.; Sibata, K.; Sasaki, R. Operational Management and Improvement Strategies of Evacuation Centers during the 2024 Noto Peninsula Earthquake—A Case Study of Wajima City. Safety 2024, 10, 62. [Google Scholar] [CrossRef]
- Kanai, M.; Katada, T.; Abe, H. Study on Tsunami Disaster Culture Handed down from Generation to Generation in the Coastal Regions. Infrastruct. Plan. Rev. 2007, 24, 251–261. [Google Scholar] [CrossRef]
- Ishikawa Prefectural Government. Ishikawa Prefecture Creative Reconstruction Plan: “Policy Edition”. Available online: https://www.pref.ishikawa.lg.jp/fukkyuufukkou/souzoutekifukkousuishin/documents/souzoutekifukkouplan_2_060920.pdf (accessed on 11 November 2024). (In Japanese)
- Ishikawa Prefectural Government. Ishikawa Prefecture Reiwa 6 Noto Peninsula Earthquake Recovery and Reconstruction Headquarters Establishment Guidelines. Available online: https://www.pref.ishikawa.lg.jp/kikaku/documents/hukkyuuhukkouhonbukaigi_settiyoukou.pdf (accessed on 11 November 2024). (In Japanese)
- Ishikawa Prefecture Reiwa 6 Noto Peninsula Earthquake Recovery and Reconstruction Headquarters. 1st Meeting of the Ishikawa Prefecture 2024 Noto Peninsula Earthquake Recovery and Reconstruction Headquarters. 2024. Available online: https://www.pref.ishikawa.lg.jp/kikaku/documents/hukkyuuhukkouhonbukaigishiryo_1st.pdf (accessed on 11 November 2024). (In Japanese).
- Ishikawa Prefecture Reiwa 6 Noto Peninsula Earthquake Recovery and Reconstruction Headquarters. 2nd Meeting of the Ishikawa Prefecture 2024 Noto Peninsula Earthquake Recovery and Reconstruction Headquarters. 2024. Available online: https://www.pref.ishikawa.lg.jp/kikaku/documents/hukkyuuhukkouhonbukaigishiryo_2nd.pdf (accessed on 11 November 2024). (In Japanese).
- Ishikawa Prefecture Reiwa 6 Noto Peninsula Earthquake Recovery and Reconstruction Headquarters. 3rd Meeting of the Ishikawa Prefecture 2024 Noto Peninsula Earthquake Recovery and Reconstruction Headquarters. 2024. Available online: https://www.pref.ishikawa.lg.jp/kikaku/documents/hukkyuuhukkouhonbukaigishiryo2-1_3rd.pdf (accessed on 11 November 2024). (In Japanese).
- Cabinet Office of Japan. 1st Meeting of the Recovery and Reconstruction Support Headquarters. 2024. Available online: https://www.bousai.go.jp/updates/r60101notojishin/pdf/r60101notojishin_hukkyuhonbu01.pdf (accessed on 11 November 2024). (In Japanese)
- Cabinet Office of Japan. 2nd Meeting of the Recovery and Reconstruction Support Headquarters. 2024. Available online: https://www.bousai.go.jp/updates/r60101notojishin/pdf/r60101notojishin_hukkyuhonbu02.pdf (accessed on 11 November 2024). (In Japanese)
- Cabinet Office of Japan. 3rd Meeting of the Recovery and Reconstruction Support Headquarters. 2024. Available online: https://www.bousai.go.jp/updates/r60101notojishin/pdf/r60101notojishin_hukkyuhonbu03.pdf (accessed on 11 November 2024). (In Japanese)
- Cabinet Office of Japan. 4th Meeting of the Recovery and Reconstruction Support Headquarters. 2024. Available online: https://www.bousai.go.jp/updates/r60101notojishin/pdf/r60101notojishin_hukkyuhonbu04.pdf (accessed on 11 November 2024). (In Japanese)
- Cabinet Office of Japan. 5th Meeting of the Recovery and Reconstruction Support Headquarters. 2024. Available online: https://www.bousai.go.jp/updates/r60101notojishin/pdf/r60101notojishin_hukkyuhonbu05.pdf (accessed on 11 November 2024). (In Japanese)
- Cabinet Office of Japan. 6th Meeting of the Recovery and Reconstruction Support Headquarters. 2024. Available online: https://www.bousai.go.jp/updates/r60101notojishin/pdf/r60101notojishin_hukkyuhonbu06.pdf (accessed on 11 November 2024). (In Japanese)
- Cabinet Office of Japan. 7th Meeting of the Recovery and Reconstruction Support Headquarters. 2024. Available online: https://www.bousai.go.jp/updates/r60101notojishin/pdf/r60101notojishin_hukkyuhonbu07.pdf (accessed on 11 November 2024). (In Japanese)
- Cabinet Office of Japan. 8th Meeting of the Recovery and Reconstruction Support Headquarters. 2024. Available online: https://www.bousai.go.jp/updates/r60101notojishin/pdf/r60101notojishin_hukkyuhonbu08.pdf (accessed on 11 November 2024). (In Japanese)
- Cabinet Office of Japan. 9th Meeting of the Recovery and Reconstruction Support Headquarters. 2024. Available online: https://www.bousai.go.jp/updates/r60101notojishin/pdf/r60101notojishin_hukkyuhonbu09.pdf (accessed on 11 November 2024). (In Japanese)
- Cabinet Office of Japan. 10th Meeting of the Recovery and Reconstruction Support Headquarters. 2024. Available online: https://www.bousai.go.jp/updates/r60101notojishin/pdf/r60101notojishin_hukkyuhonbu10.pdf (accessed on 11 November 2024). (In Japanese)
- Ishikawa Prefectural Government. Status of Damage Caused by the January 1 Earthquake (Report No. 1). 2024. Available online: https://www.pref.ishikawa.lg.jp/saigai/documents/dai2kai_202401011930higaihou_3_1.pdf (accessed on 11 November 2024). (In Japanese)
- Ishikawa Prefectural Government. 33rd Disaster Response Headquarters Meeting. 2024. Available online: https://www.pref.ishikawa.lg.jp/saigai/documents/0202_shiryou.pdf (accessed on 11 November 2024). (In Japanese)
- Ishikawa Prefectural Government. 41st Disaster Response Headquarters Meeting. 2024. Available online: https://www.pref.ishikawa.lg.jp/saigai/documents/0305siryou.pdf (accessed on 11 November 2024). (In Japanese)
- Ishikawa Prefectural Government. 45th Disaster Response Headquarters Meeting. 2024. Available online: https://www.pref.ishikawa.lg.jp/saigai/documents/0402siryou.pdf (accessed on 11 November 2024). (In Japanese)
- Ishikawa Prefectural Government. 46th Disaster Response Headquarters Meeting. 2024. Available online: https://www.pref.ishikawa.lg.jp/saigai/documents/0409siryou2.pdf (accessed on 11 November 2024). (In Japanese)
- Ishikawa Prefectural Government. 47th Disaster Response Headquarters Meeting. 2024. Available online: https://www.pref.ishikawa.lg.jp/saigai/documents/0416siryou.pdf (accessed on 11 November 2024). (In Japanese)
- Ishikawa Prefectural Government. 48th Disaster Response Headquarters Meeting. 2024. Available online: https://www.pref.ishikawa.lg.jp/saigai/documents/0423siryou2.pdf (accessed on 11 November 2024). (In Japanese)
- Ishikawa Prefectural Government. 49th Disaster Response Headquarters Meeting. 2024. Available online: https://www.pref.ishikawa.lg.jp/saigai/documents/0508siryou.pdf (accessed on 11 November 2024). (In Japanese)
- Ishikawa Prefectural Government. 50th Disaster Response Headquarters Meeting. 2024. Available online: https://www.pref.ishikawa.lg.jp/saigai/documents/0521shiryo.pdf (accessed on 11 November 2024). (In Japanese)
- Ishikawa Prefectural Government. 51st Disaster Response Headquarters Meeting. 2024. Available online: https://www.pref.ishikawa.lg.jp/saigai/documents/0603shiryo.pdf (accessed on 11 November 2024). (In Japanese)
- Ishikawa Prefectural Government. 52nd Disaster Response Headquarters Meeting. 2024. Available online: https://www.pref.ishikawa.lg.jp/saigai/documents/0618siryou.pdf (accessed on 11 November 2024). (In Japanese)
- Ishikawa Prefectural Government. 53rd Disaster Response Headquarters Meeting. 2024. Available online: https://www.pref.ishikawa.lg.jp/saigai/documents/0718siryou.pdf (accessed on 11 November 2024). (In Japanese)
- Ishikawa Prefectural Government 54th Disaster Response Headquarters Meeting. 2024. Available online: https://www.pref.ishikawa.lg.jp/saigai/documents/0821siryou2.pdf (accessed on 11 November 2024). (In Japanese).
- Ishikawa Prefectural Government. Emergency Housing in Ishikawa Prefecture. 2024. Available online: https://www.pref.ishikawa.lg.jp/kenju/saigai/documents/furusatokaiki.pdf (accessed on 11 November 2024). (In Japanese)
- Ministry of Land, Infrastructure, Transport and Tourism, Hokuriku Regional Development Bureau. Status of Road Restoration. 2024. Available online: https://www.hrr.mlit.go.jp/road/notoame/index.html (accessed on 11 November 2024). (In Japanese)
- Ishikawa Prefectural Government. Ishikawa Prefecture Emergency Temporary Housing Development Policy. 2024. Available online: https://www.pref.ishikawa.lg.jp/kenju/saigai/documents/240827_ishikawaken_kensetsugataoukyuukasetsu_houshinann.pdf (accessed on 11 November 2024). (In Japanese)
- Ishikawa Prefectural Government. About Emergency Temporary Housing. 2024. Available online: https://www.pref.ishikawa.lg.jp/kenju/saigai/documents/oukyukasetsu_seidogaiyou241115.pdf (accessed on 11 November 2024). (In Japanese)
- Ishikawa Prefectural Government. List of Emergency Housing in Ishikawa Prefecture. 2024. Available online: https://www.pref.ishikawa.lg.jp/kenju/saigai/r6oukyuukasetsujyuutaku.html (accessed on 11 November 2024). (In Japanese)
- Ishikawa Prefectural Government. [Reiwa 6 Noto Peninsula Earthquake] Housing Repair System (Disaster Relief Act). 2024. Available online: https://www.pref.ishikawa.lg.jp/kenju/saigai/documents/240718seidogaiyou_oukyuusyuuri.pdf (accessed on 11 November 2024). (In Japanese)
- Ishikawa Prefectural Government. [Reiwa 6 Noto Peninsula Earthquake] Provision of Clothing, Bedding, and Other Essentials (Disaster Relief Act). 2024. Available online: https://www.pref.ishikawa.lg.jp/saigai/documents/0308seikatsuhitsujyuhin.pdf (accessed on 11 November 2024). (In Japanese)

















| Earthquake/Tsunami | Human Casualties | Collapsed and Damaged Buildings | ||
|---|---|---|---|---|
| Epicenter | 37.4° N, 137.2° E, 16 km | Deaths | 397 | 87,557 |
| Magnitude | 7.6 | Missing persons | 3 | |
| Tsunami Height | 0.8 m (average) | Total | 400 | |
| Residential Reconstruction | Infrastructure Reconstruction |
|---|---|
| Emergency housing: 6671 | Road Damage Points Repaired: 74 |
| Railway Fully Restored | |
| Airport Restored | |
| River Channel Repairs: 4 | |
| Ports Reopened: 4 |
Disclaimer/Publisher’s Note: The statements, opinions and data contained in all publications are solely those of the individual author(s) and contributor(s) and not of MDPI and/or the editor(s). MDPI and/or the editor(s) disclaim responsibility for any injury to people or property resulting from any ideas, methods, instructions or products referred to in the content. |
© 2024 by the authors. Licensee MDPI, Basel, Switzerland. This article is an open access article distributed under the terms and conditions of the Creative Commons Attribution (CC BY) license (https://creativecommons.org/licenses/by/4.0/).
Share and Cite
Yang, D.; Minami, M.; Fahim, A.U.; Kawashita, T. A Timeline-Based Study of the Early Reconstruction Phases in Ishikawa Prefecture Following the 2024 Noto Peninsula Earthquake. Sustainability 2024, 16, 10838. https://doi.org/10.3390/su162410838
Yang D, Minami M, Fahim AU, Kawashita T. A Timeline-Based Study of the Early Reconstruction Phases in Ishikawa Prefecture Following the 2024 Noto Peninsula Earthquake. Sustainability. 2024; 16(24):10838. https://doi.org/10.3390/su162410838
Chicago/Turabian StyleYang, Daqian, Masaaki Minami, Ashraf Uddin Fahim, and Toru Kawashita. 2024. "A Timeline-Based Study of the Early Reconstruction Phases in Ishikawa Prefecture Following the 2024 Noto Peninsula Earthquake" Sustainability 16, no. 24: 10838. https://doi.org/10.3390/su162410838
APA StyleYang, D., Minami, M., Fahim, A. U., & Kawashita, T. (2024). A Timeline-Based Study of the Early Reconstruction Phases in Ishikawa Prefecture Following the 2024 Noto Peninsula Earthquake. Sustainability, 16(24), 10838. https://doi.org/10.3390/su162410838
