Analyzing the Effectiveness of Carbon Pricing Instruments in Reducing Carbon Emissions in Major Asian Economies
Abstract
1. Introduction
Adoption of Carbon Pricing Instruments in Asia
2. Materials and Methods
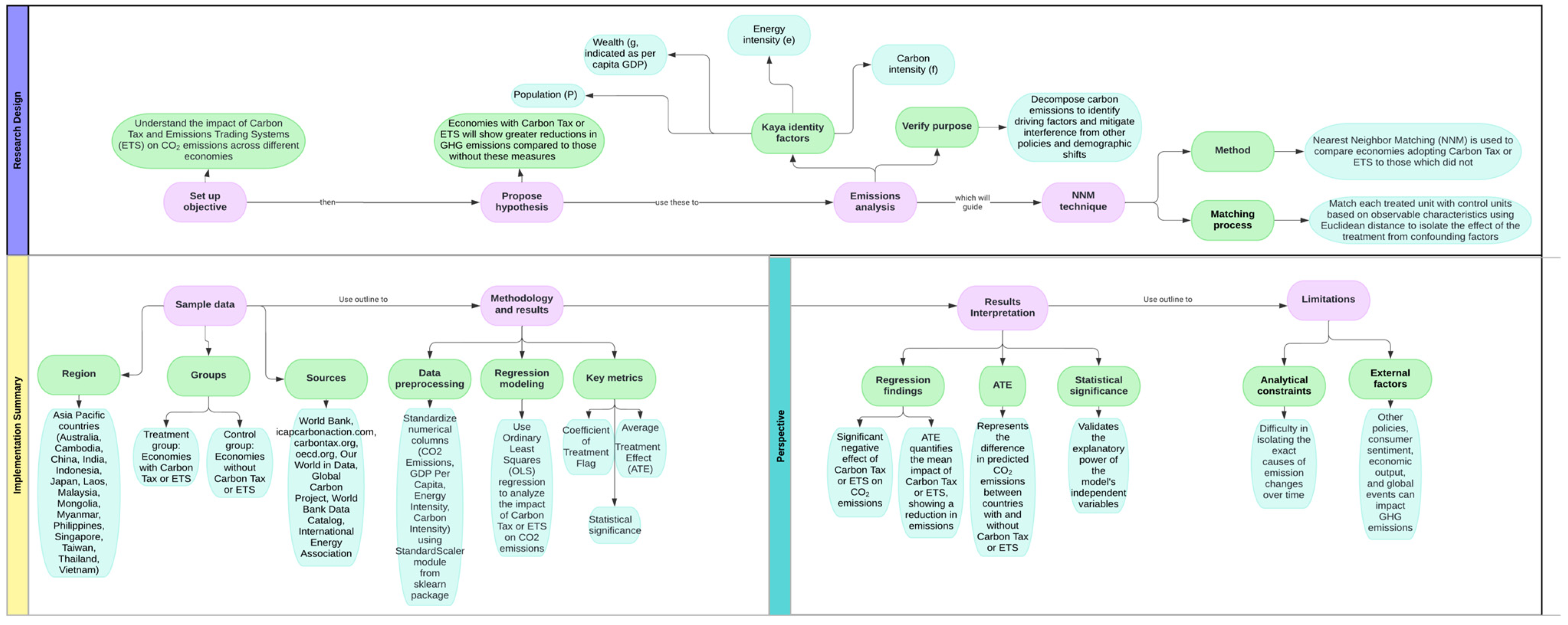
2.1. Research Design and Implementation
2.2. Sample
2.3. Methodology
2.4. Data Preprocessing
2.5. Nearest Neighbor Matching (NNM)
2.6. Regression Modeling
3. Results
3.1. Coefficient Interpretation
3.2. Average Treatment Effect
3.3. Statistical Significance and Diagnostics
4. Discussion
5. Conclusions
Author Contributions
Funding
Institutional Review Board Statement
Informed Consent Statement
Data Availability Statement
Conflicts of Interest
Appendix A


Appendix B




References
- UNFCC. Japan’s Current Progress of GHG Reduction; UNFCC: Bonn, Germany, 2019; Available online: https://unfccc.int/sites/default/files/resource/Japan_MA2019_presentation.pdf (accessed on 9 December 2023).
- Pigou, A.C. The Economics of Welfare; Macmillan: London, UK, 1924. [Google Scholar]
- Baumol, W.J. On taxation and the control of externalities. Am. Econ. Rev. 1972, 62, 307–322. [Google Scholar]
- Carlton, D.W.; Loury, G.C. The limitations of Pigouvian taxes as a long-run remedy for externalities. Q. J. Econ. 1980, 95, 559–566. [Google Scholar] [CrossRef]
- Diamond, P.A.; Mirrlees, J.A. Optimal taxation and public production II: Tax rules. Am. Econ. Rev. 1971, 61, 261–278. [Google Scholar]
- Laibson, D. Golden eggs and hyperbolic discounting. Q. J. Econ. 1997, 112, 443–478. [Google Scholar] [CrossRef]
- Thaler, R. Toward a positive theory of consumer choice. J. Econ. Behav. Organ. 1980, 1, 39–60. [Google Scholar] [CrossRef]
- Thaler, R.H.; Sunstein, C.R. Nudge: Improving Decisions About Health, Wealth, and Happiness; Yale University Press: New Haven, CT, USA, 2008. [Google Scholar]
- Congdon, W.J.; Kling, J.R.; Mullainathan, S. Behavioral economics and tax policy. Nat. Tax J. 2009, 62, 375–386. [Google Scholar] [CrossRef]
- Bumpus, A. Firm responses to a carbon price: Corporate decision making under British Columbia’s carbon tax. Clim. Policy 2014, 15, 937389. [Google Scholar] [CrossRef]
- World Bank. State and Trends of Carbon Pricing 2023; World Bank: Washington, DC, USA, 2023. [Google Scholar] [CrossRef]
- Sen, S.; Vollebergh, H. The effectiveness of taxing the carbon content of energy consumption. J. Environ. Econ. Manag. 2018, 92, 74–99. [Google Scholar] [CrossRef]
- Ghazouani, A.; Xia, W.; Ben Jebli, M.; Shahzad, U. Exploring the Role of Carbon Taxation Policies on CO2 Emissions: Contextual Evidence from Tax Implementation and Non-Implementation European Countries. Sustainability 2020, 12, 8680. [Google Scholar] [CrossRef]
- Timilsina, G.R. Where Is the Carbon Tax After Thirty Years of Research? World Bank Policy Research Working Paper 8493; World Bank: Washington, DC, USA, 2018; Available online: https://ssrn.com/abstract=3238331 (accessed on 14 July 2024).
- Best, R.; Burke, P.J.; Jotzo, F. Carbon Pricing Efficacy: Cross-Country Evidence. Environ. Resour. Econ. 2020, 77, 69–94. [Google Scholar] [CrossRef]
- Haites, E. Carbon taxes and greenhouse gas emissions trading systems: What have we learned? Clim. Policy 2018, 18, 955–966. [Google Scholar] [CrossRef]
- Wang, H.; Wei, W. Coordinating technological progress and environmental regulation in CO2 mitigation: The optimal levels for OECD countries & emerging economies. Energy Econ. 2020, 87, 104510. [Google Scholar]
- He, P.; Sun, Y.; Shen, H.; Jian, J.; Yu, Z. Does Environmental Tax Affect Energy Efficiency? An Empirical Study of Energy Efficiency in OECD Countries Based on DEA and Logit Model. Sustainability 2019, 11, 3792. [Google Scholar] [CrossRef]
- He, P.; Ning, J.; Yu, Z.; Xiong, H.; Shen, H.; Jin, H. Can Environmental Tax Policy Really Help to Reduce Pollutant Emissions? An Empirical Study of a Panel ARDL Model Based on OECD Countries and China. Sustainability 2019, 11, 4384. [Google Scholar] [CrossRef]
- Green, J.F. Does carbon pricing reduce emissions? A review of ex-post analyses. Environ. Res. Lett. 2021, 16, 043004. [Google Scholar] [CrossRef]
- Ulucak, R.; Danish; Kassouri, Y. An assessment of the environmental sustainability corridor: Investigating the non-linear effects of environmental taxation on CO2 emissions. Sustain. Dev. 2020, 28, 1010–1018. [Google Scholar] [CrossRef]
- Shi, Y.; Paramati, S.R.; Ren, X. The Growth of Carbon Markets in Asia: The Potential Challenges for Future Development; ADBI Working Paper Series No. 987; Asian Development Bank Institute: Tokyo, Japan, 2019. [Google Scholar]
- Stavins, R.N. The relative merits of carbon pricing instruments: Taxes versus trading. Rev. Environ. Econ. Policy 2022, 16, 62–82. [Google Scholar] [CrossRef]
- Savin, I.; Drews, S.; van den Bergh, J. Carbon pricing–perceived strengths, weaknesses and knowledge gaps according to a global expert survey. Environ. Res. Lett. 2024, 19, 024014. [Google Scholar] [CrossRef]
- Alonso, C.; Kilpatrick, M.J. The Distributional Impact of a Carbon Tax in Asia and the Pacific; International Monetary Fund: Washington, DC, USA, 2022. [Google Scholar]
- UNESCAP Statistics Division. Asia and the Pacific (ESCAP)—Snapshot. SDG Progress 2024. Available online: https://data.unescap.org/data-analysis/sdg-progress# (accessed on 10 June 2024).
- Truong, T.P. A Comparative Study of Selected Asian Countries on Carbon Emissions with Respect to Different Trade and Climate Changes Mitigation Policy Scenarios; ARTNeT Working Paper Series; Asia-Pacific Research and Training Network on Trade: Bangkok, Thailand, 2010. [Google Scholar]
- van Ruijven, B.J.; van Vuuren, D.P.; van Vliet, J.; Beltran, A.M.; Deetman, S.; den Elzen, M.G. Implications of greenhouse gas emission mitigation scenarios for the main Asian regions. Energy Econ. 2012, 34, S459–S469. [Google Scholar] [CrossRef]
- Kawakatsu, T.; Rudolph, S.; Lee, S. The Japanese carbon tax and the challenges to low-carbon policy cooperation in East Asia. In Tax Law and the Environment: A Multidisciplinary and Worldwide Perspective; Lexington Books: Littlefield, TX, USA, 2018; pp. 85–103. [Google Scholar]
- Ashina, S.; Nakata, T. Energy-efficiency strategy for CO2 emissions in a residential sector in Japan. Appl. Energy 2008, 85, 101–114. [Google Scholar] [CrossRef]
- JFS Japan for Sustainability. Japan Introduces New Tax on Carbon Emissions. 2013. Available online: https://www.japanfs.org/en/news/archives/news_id032490.html (accessed on 7 December 2023).
- Lee, S.; Pollitt, H.; Ueta, K. An assessment of Japanese carbon tax reform using the E3MG econometric model. Sci. World J. 2012, 2012, 835917. [Google Scholar] [CrossRef] [PubMed]
- Asia, N. Japan to Reduce Greenhouse-Gas Emissions to Net Zero by 2050. 2020. Available online: https://asia.nikkei.com/Spotlight/Environment/Japan-to-reduce-greenhouse-gas-emissions-to-net-zero-by-2050 (accessed on 9 December 2023).
- McCurry, J. Japan Will Become Carbon Neutral by 2050, PM Pledges; The Guardian: London, UK, 2020. [Google Scholar]
- Saveyn, B.; Paroussos, L.; Ciscar, J.-C. Economic analysis of a low carbon path to 2050: A case for China, India and Japan. Energy Econ. 2012, 34, S451–S458. [Google Scholar] [CrossRef]
- Tokyo Metropolitan Government. Tokyo Cap-and-Trade Program; Tokyo Metropolitan Government: Tokyo, Japan, 2016. Available online: https://www.metro.tokyo.lg.jp/english/topics/2016/161116_01.html#:~:text=In%20order%20to%20mitigate%20the,to%20reduce%20their%20CO2%20emissions (accessed on 9 December 2023).
- Kasahara, S.; Paltsev, S.; Reilly, J.; Jacoby, H.; Ellerman, A.D. Climate change taxes and energy efficiency in Japan. Environ. Resour. Econ. 2007, 37, 377–410. [Google Scholar] [CrossRef]
- Timperley, J. The Carbon Brief Profile: Japan. Country Profiles 25 June 2018. Available online: https://www.carbonbrief.org/carbon-brief-profile-japan. (accessed on 9 December 2023).
- Lin, B.; Jia, Z. The impact of Emission Trading Scheme (ETS) and the choice of coverage industry in ETS: A case study in China. Appl. Energy 2017, 205, 1512–1527. [Google Scholar] [CrossRef]
- Choi, Y.; Qi, C. Is South Korea’s emission trading scheme effective? An analysis based on the marginal abatement cost of coal-fueled power plants. Sustainability 2019, 11, 2504. [Google Scholar] [CrossRef]
- Tan, X.; Wang, R.; Choi, Y.; Lee, H. Does Korea’s carbon emissions trading scheme enhance efficiency for sustainable energy and utilities? Util. Policy 2024, 88, 101752. [Google Scholar] [CrossRef]
- Kim, M. Reducing Greenhouse Gases Benefits. Disclosure of Ways to Improve Emissions Trading Schemes; Climate Carbon Policy Room, Ed.; Ministry of the Environment: Sejong, Republic of Korea, 2022.
- Carattini, S.; Carvalho, M.; Fankhauser, S. Overcoming public resistance to carbon taxes. Wiley Interdiscip. Rev. Clim. Chang. 2018, 9, e531. [Google Scholar] [CrossRef] [PubMed]
- Lin, B.; Jia, Z. What will China’s carbon emission trading market affect with only electricity sector involvement? A CGE based study. Energy Econ. 2019, 78, 301–311. [Google Scholar] [CrossRef]
- International Carbon Action Partnership. China National ETS; International Carbon Action Partnership: Berlin, Germany, 2024; Available online: https://icapcarbonaction.com/en/ets/china-national-ets (accessed on 2 March 2024).
- Grantham Research Institute on Climate Change and the Environment and Adelphi. Policy Measures to Respond to Carbon Fee Impacts on Industry in Taiwan; Grantham Research Institute on Climate Change and the Environment, London School of Economics and Political Science: London, UK, 2024. [Google Scholar]
- Reset Carbon. Taiwan Carbon Fee Rollout in 2025: Key Insights for Companies Seeking Carbon Fee Discounts Through SBTi; Reset Carbon: Hong Kong, China, 2024; Available online: https://resetcarbon.com/en/taiwan-carbon-fee/ (accessed on 12 June 2024).
- Nohd Hasnu, N.N.; Muhammad, I. Environmental issues in Malaysia: Suggestion to impose carbon tax. Asian Pac. Manag. Account. J. 2022, 17, 65–95. [Google Scholar] [CrossRef]
- Ekins, P.; Speck, S. Competitiveness and Exemptions From Environmental Taxes in Europe. Environ. Resour. Econ. 1999, 13, 369–396. [Google Scholar] [CrossRef]
- González-Torres, M.; Pérez-Lombard, L.; Coronel, J.F.; Maestre, I.R. Revisiting Kaya Identity to define an Emissions Indicators Pyramid. J. Clean. Prod. 2021, 317, 128328. [Google Scholar] [CrossRef]
- Abadie, A.; Imbens, G.W. Large Sample Properties of Matching Estimators for Average Treatment Effects. Econometrica 2006, 74, 235–267. [Google Scholar] [CrossRef]
- Ritchie, H.; Rosado, P.; Roser, M. CO2 and Greenhouse Gas Emissions; OurWorldInData: Oxford, UK, 2023. [Google Scholar]
- Andrew, R.M.; Peters, G.P. The Global Carbon Project’s Fossil CO2 Emissions Dataset (2023v36); Global Carbon Budget: Exeter, UK, 2023. [Google Scholar] [CrossRef]
- The World Bank Group. The World Bank Data Catalog; The World Bank Group: Washington, DC, USA, 2023; Available online: https://databank.worldbank.org/home (accessed on 15 November 2023).
- International Energy Agency “IEA”. Energy End-Uses and Efficiency Indicators Data Explorer; International Energy Agency: Paris, France, 2023; Available online: https://www.iea.org/data-and-statistics/data-tools/energy-end-uses-and-efficiency-indicators-data-explorer (accessed on 15 November 2023).
- Pedregosa, F.; Varoquaux, G.; Gramfort, A.; Michel, V.; Thirion, B.; Grisel, O.; Blondel, M.; Prettenhofer, P.; Weiss, R.; Dubourg, V. Scikit-learn: Machine learning in Python. J. Mach. Learn. Res. 2011, 12, 2825–2830. [Google Scholar]
- The Business Times. China sets renewable power subsidies lower at 5.4 billion yuan for 2024. The Business Times, 21 June 2024. Available online: https://www.businesstimes.com.sg/international/china-sets-renewable-power-subsidies-lower-5-4-billion-yuan-2024 (accessed on 7 October 2024).
- Song, D.; Jia, B.; Jiao, H. Review of Renewable Energy Subsidy System in China. Energies 2022, 15, 7429. [Google Scholar] [CrossRef]
- Shen, J.; Luo, C. Overall review of renewable energy subsidy policies in China–Contradictions of intentions and effects. Renew. Sustain. Energy Rev. 2015, 41, 1478–1488. [Google Scholar] [CrossRef]
- Yale Environment 360. Fossil Fuels Now Account for Less Than Half of China’s Power Capacity. In Yale Environment 360; Yale School of the Environment: New Haven, CT, USA, 2023.
- The Edge Malaysia. Budget 2023: More Funds, Incentives for Green Tech to Meet Net-Zero Target and Sustainability Agenda; The Edge Malaysia: Petaling Jaya, Malaysia, 2022. [Google Scholar]
- Amran, A.; Nejati, M.; Ooi, S.K.; Darus, F. Exploring Issues and Challenges of Green Financing in Malaysia: Perspectives of Financial Institutions. In Sustainability and Social Responsibility of Accountability Reporting Systems: A Global Approach; Çalıyurt, K.T., Said, R., Eds.; Springer: Singapore, 2018; pp. 255–266. [Google Scholar] [CrossRef]
- Ezuma, R.E.M.R.; Matthew, N.K.; Ezuma, R.; Matthew, N. The perspectives of stakeholders on the effectiveness of green financing schemes in Malaysia. Green Financ. 2022, 4, 450–473. [Google Scholar] [CrossRef]
- IEA. The Global Energy Crisis Pushed Fossil Fuel Consumption Subsidies to an All-Time High; IEA: Paris, France, 2023. [Google Scholar]
- Asian Development Bank. Fossil Fuel Subsidies in Indonesia: Trends, Impacts, and Reforms; Asian Development Bank (ADB): Manila, Philippines, 2015. [Google Scholar]
- Ihsan, A.; Abriningrum, D.E.; Sjahrir, B.S.; Rahmawati, A.; Giannozzi, S. Indonesia’s Fuel Subsidies Reforms; EFI Insight-Finance, Ed.; World Bank: Washington, DC, USA, 2024. [Google Scholar]
- Erickson, P.; Down, A.; Lazarus, M.; Koplow, D. Effect of subsidies to fossil fuel companies on United States crude oil production. Nat. Energy 2017, 2, 891–898. [Google Scholar] [CrossRef]
- Burniaux, J.-M.; Chateau, J. Greenhouse gases mitigation potential and economic efficiency of phasing-out fossil fuel subsidies. Int. Econ. 2014, 140, 71–88. [Google Scholar] [CrossRef]
- Jewell, J.; McCollum, D.; Emmerling, J.; Bertram, C.; Gernaat, D.E.H.J.; Krey, V.; Paroussos, L.; Berger, L.; Fragkiadakis, K.; Keppo, I.; et al. Limited emission reductions from fuel subsidy removal except in energy-exporting regions. Nature 2018, 554, 229–233. [Google Scholar] [CrossRef]
- Adekunle, I.A.; Oseni, I.O. Fuel subsidies and carbon emission: Evidence from asymmetric modelling. Environ. Sci. Pollut. Res. 2021, 28, 22729–22741. [Google Scholar] [CrossRef] [PubMed]
- Solarin, S.A. An environmental impact assessment of fossil fuel subsidies in emerging and developing economies. Environ. Impact Assess. Rev. 2020, 85, 106443. [Google Scholar] [CrossRef]
- Xie, J.; Li, J.; Liang, L.; Fang, X.; Yang, G.; Wei, L. Contracting emissions reduction supply chain based on market low-carbon preference and carbon intensity constraint. Asia Pac. J. Oper. Res. 2020, 37, 2050003. [Google Scholar] [CrossRef]
- Doğan, B.; Chu, L.K.; Ghosh, S.; Truong, H.H.D.; Balsalobre-Lorente, D. How environmental taxes and carbon emissions are related in the G7 economies? Renew. Energy 2022, 187, 645–656. [Google Scholar] [CrossRef]
- Hao, L.-N.; Umar, M.; Khan, Z.; Ali, W. Green growth and low carbon emission in G7 countries: How critical the network of environmental taxes, renewable energy and human capital is? Sci. Total Environ. 2021, 752, 141853. [Google Scholar] [CrossRef] [PubMed]
- Scrimgeour, F.; Oxley, L.; Fatai, K. Reducing carbon emissions? The relative effectiveness of different types of environmental tax: The case of New Zealand. Environ. Model. Softw. 2005, 20, 1439–1448. [Google Scholar] [CrossRef]
- Konishi, Y.; Zhao, M. Can Green Car Taxes Restore Efficiency? Evidence from the Japanese New Car Market. J. Assoc. Environ. Resour. Econ. 2017, 4, 51–87. [Google Scholar] [CrossRef]
- Xia, L.; Bai, Y.; Ghose, S.; Qin, J. Differential Game Analysis of Carbon Emissions Reduction and Promotion in a Sustainable Supply Chain Considering Social Preferences. Ann. Oper. Res. 2022, 310, 257–292. [Google Scholar] [CrossRef]
- Strategy&. Electric Vehicle Sales Review 2024 Q2; PWC: Frankfurt, Germany, 2024; Available online: https://www.strategyand.pwc.com/de/en/industries/automotive/electric-vehicle-sales-review-2024-q2.html (accessed on 7 October 2024).
- Yan, X.; Sun, S. Impact of electric vehicle development on China’s energy consumption and greenhouse gas emissions. Clean Technol. Environ. Policy 2021, 23, 2909–2925. [Google Scholar] [CrossRef]
- Rahut, D.; Narmandakh, D.; He, X.; Yao, Y.; Tian, S. Opportunities and Challenges During Low-CarbonTransition: A Perspective from Asia’s Agriculture Sector. (ADO 2023 Thematic Report). Asian Development Bank Institute: Manila, Philippines. Available online: https://www.adb.org/sites/default/files/institutional-document/874256/adotr2023bp-low-carbon-asia-agriculture.pdf (accessed on 14 July 2024).
- Pham, T.H.; Nguyen, T.N.; Phan, T.T.H.; Nguyen, N.T. Evaluating the purchase behaviour of organic food by young consumers in an emerging market economy. J. Strateg. Mark. 2019, 27, 540–556. [Google Scholar] [CrossRef]
- Moran, D.; Wood, R.; Hertwich, E.; Mattson, K.; Rodriguez, J.F.D.; Schanes, K.; Barrett, J. Quantifying the potential for consumer-oriented policy to reduce European and foreign carbon emissions. Clim. Policy 2020, 20, S28–S38. [Google Scholar] [CrossRef]
- Hussain, M.; Wang, W.; Wang, Y. Natural resources, consumer prices and financial development in China: Measures to control carbon emissions and ecological footprints. Resour. Pol. 2022, 78, 102880. [Google Scholar] [CrossRef]
- Wang, Y.; Wang, F. Production and emissions reduction decisions considering the differentiated carbon tax regulation across new and remanufactured products and consumer preference. Urban Clim. 2021, 40, 100992. [Google Scholar] [CrossRef]
- Fekete, H.; Kuramochi, T.; Roelfsema, M.; den Elzen, M.; Forsell, N.; Höhne, N.; Luna, L.; Hans, F.; Sterl, S.; Olivier, J. A review of successful climate change mitigation policies in major emitting economies and the potential of global replication. Renew. Sustain. Energy Rev. 2021, 137, 110602. [Google Scholar] [CrossRef]

| Year | Sectors | GHG or | Price | Price/Cap | ||
|---|---|---|---|---|---|---|
| Jurisdiction | CPI | Effective | Covered | Fuels Covered | Level USD/tCO2 (a) | Trajectory |
| Australia | Carbon Tax | 2012 (b) | Mining, power, manufacturing, transport, and waste sectors | CO2, CH4, N2O, SF6, HFCs, PFCs | 23.42 (AUD 35.43) (c) | The cap is based on the net zero targets. |
| Japan | Carbon Tax | 2010 (d) | Fossil fuels (with some uses exempt) | Fossil fuels (some uses exempt) | 2.2 (CNY 289) | NA |
| China | ETS (e) | 2013 | Power | CO2 | 8.2 (CNY 55) | NA |
| South Korea | ETS | 2015 | Aviation, buildings, domestic transport, industry, power, waste | CO2, N2O, PFCs, HFCs, SF6 | 18 (KRW 23,243) | Not determined. Increasing steadily. |
| Singapore | Carbon Tax | 2019 | Manufacturing, power, sewage and waste management, and water supply | CO2, N2O, PFCs, HFCs, SF6 | 3.6 (SGD 5) | Price increasing to between SDG 50 and SDG 80 by 2030. |
| Indonesia | ETS | 2023 | Power | CO2 | NA (pilot prices at around 2) | NA |
| EU 20 | ETS | 2005 | Power, industry, domestic aviation, domestic shipping (from 2024) | CO2, N2O, PFCs | 83.2 (EUR 79) | Cap with linear reduction factor: 2.2% (until 2023), progressing to 2030 |
| UK | ETS | 2021 | Power, industry, domestic aviation, domestic shipping (from 2024) | CO2, N2O, PFCs | 92.4 (GDP 75) | The cap is based on the net zero targets. |
| USA California | ETS | 2012 | Buildings, domestic transport, industry, power | CO2, CH4, N2O, SF6, HFCs, PFCs, NF3 | 28.45 | The cap declines around 4% per year to reach 200.5 MtCO2e in 2030. |
| Carbon Tax or ETS Jurisdictions | Year | No Carbon Tax or ETS | ||
|---|---|---|---|---|
| (Treatment Group) | Effective | (Control Group) | ||
| Australia | 2012 | (Not Effective in 2014–2015) | Thailand | Cambodia |
| Japan | 2010 | Vietnam | Mongolia | |
| China | 2013 | Malaysia | Myanmar | |
| Singapore | 2019 | India | Philippines | |
| Taiwan | Laos | |||
| Indonesia | ||||
| Variable | Coefficient | Standard Error | t-Statistic | p-Value | 95% Confidence Interval |
|---|---|---|---|---|---|
| Constant | 4.6413 | 0.497 | 9.348 | <0.001 | [3.640, 5.643] |
| GDP Per Capita | 0.5363 | 0.324 | 1.655 | 0.105 | [−0.117, 1.190] |
| Energy Intensity | −2.6335 | 0.377 | −6.976 | <0.001 | [−3.395, −1.872] |
| Carbon Intensity | 4.1889 | 0.806 | 5.196 | <0.001 | [2.563, 5.815] |
| Treatment Flag | −0.5215 | 0.238 | −2.186 | 0.034 | [−1.002, −0.040] |
Disclaimer/Publisher’s Note: The statements, opinions and data contained in all publications are solely those of the individual author(s) and contributor(s) and not of MDPI and/or the editor(s). MDPI and/or the editor(s) disclaim responsibility for any injury to people or property resulting from any ideas, methods, instructions or products referred to in the content. |
© 2024 by the authors. Licensee MDPI, Basel, Switzerland. This article is an open access article distributed under the terms and conditions of the Creative Commons Attribution (CC BY) license (https://creativecommons.org/licenses/by/4.0/).
Share and Cite
Finley, A.; He, W.; Huang, H.; Hon, C. Analyzing the Effectiveness of Carbon Pricing Instruments in Reducing Carbon Emissions in Major Asian Economies. Sustainability 2024, 16, 10542. https://doi.org/10.3390/su162310542
Finley A, He W, Huang H, Hon C. Analyzing the Effectiveness of Carbon Pricing Instruments in Reducing Carbon Emissions in Major Asian Economies. Sustainability. 2024; 16(23):10542. https://doi.org/10.3390/su162310542
Chicago/Turabian StyleFinley, Aaron, Wei He, Hui Huang, and Chitin Hon. 2024. "Analyzing the Effectiveness of Carbon Pricing Instruments in Reducing Carbon Emissions in Major Asian Economies" Sustainability 16, no. 23: 10542. https://doi.org/10.3390/su162310542
APA StyleFinley, A., He, W., Huang, H., & Hon, C. (2024). Analyzing the Effectiveness of Carbon Pricing Instruments in Reducing Carbon Emissions in Major Asian Economies. Sustainability, 16(23), 10542. https://doi.org/10.3390/su162310542

