Effects of the “Urban Double Repairs” Policy on Urban Land-Use Carbon Emission Efficiency
Abstract
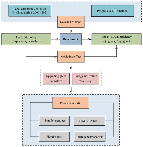
1. Introduction
2. Literature Review, Policy Background, and Research Hypothesis
2.1. Literature Review
2.2. Policy Background
2.3. Research Hypothesis
3. Research Design
3.1. Estimation Model
3.2. Selection of Variables
3.2.1. Dependent Variable
3.2.2. Explanatory Variable
3.2.3. Control Variable
3.2.4. Source of Data
4. Empirical Results
4.1. Baseline Regression Results
4.2. Robustness Test
4.2.1. Parallel Trend Test
4.2.2. Placebo Test
4.2.3. Propensity Score Matching Differences-in-Differences (PSM-DID) Estimation
- Pilot cities and non-pilot cities are divided into treatment and control groups.
- Control variables in Model (1) are set as matching variables for Logit regression.
- The nearest-neighbor caliper matching model is used to match the treatment group and control group at a ratio of 2:1.
- The balance of the matched dataset is tested, and the effects of matching are reanalyzed using the DID model to evaluate the effects of the UDR policy on LUCE efficiency.
4.3. Mechanism Analysis
4.4. Heterogeneity Analysis
4.4.1. Spatial Heterogeneity
4.4.2. Resource Endowment Heterogeneity
4.4.3. Urban Scale Heterogeneity
5. Discussion
5.1. Theoretical Contributions
5.2. Limitations and Future Directions
6. Conclusions and Recommendations
- Considering existing experience in implementing the UDR policy, it is essential to effectively advance policy pilot work. Government departments should explore more efficient and replicable paths and models for urban green development, establish land-use control strategies towards carbon neutrality goals, integrate “dual carbon” goals into the national spatial planning system, strengthen land-use management, tailor low-carbon land-use and control strategies to local conditions, and promote the continuous improvement of LUCE efficiency. Regions with good policy effects, such as the eastern regions, should fully leverage the agglomeration effect to extend their influence to other areas. Ecologically fragile regions, such as the western regions, should continue to carry out projects such as returning farmland to forests and grasslands, returning pastures to grasslands, and afforestation. Each pilot city should also set strict CE targets based on local characteristics and development experience, enhance its low-carbon development capabilities, and play a leading and demonstrative role in the process.
- Based on the analysis of influencing mechanisms, pilot work should continue to support upgrades to the infrastructure of green industry as one of the key pathways to boost LUCE efficiency. It is essential to fully harness the potential of urban green spaces in carbon reduction and carbon sequestration, increase the research and application of green technologies, promote the transformation of production methods towards green and low-carbon directions, improve resource utilization efficiency, reduce environmental pollution, and encourage pilot cities to research and promote low-carbon technologies such as carbon capture, utilization, and storage, focus on restoring and rebuilding damaged urban ecosystems, avoid high-intensity land-use activities, effectively utilize the carbon sequestration functions of grasslands, forests, soils, and wetlands, promote the optimal development and use of land resources by returning farmland to forests and grasslands, and optimize industrial structures and land development patterns to enhance the carrying capacity of land resources, thereby realizing the value of land-use CSs, promoting coordinated development among cities, and facilitating long-term low-carbon transformation. Additionally, regions should strengthen their support mechanisms by increasing complementary policy support to drive continuous improvements in LUCE efficiency.
- Adjust the structure of energy consumption to improve efficiency. In order to enhance LUCE efficiency, it is necessary to adjust the energy structure and improve EUE. This includes strengthening energy management and monitoring, and establishing a sound energy management and monitoring system to promptly identify and address issues of excessive energy consumption. It also involves promoting new energy-saving technologies and equipment, updating and upgrading systems, and researching and developing more energy-efficient and environmentally friendly technologies and products. Furthermore, it entails advocating for the adoption of low-carbon design concepts in the construction industry, constructing energy-efficient and environmentally friendly green buildings, reducing the energy demand of buildings, improving the EUE of construction land, and decreasing the energy consumption per unit of construction land. These efforts aim to enhance LUCE efficiency, and to achieve sustainable energy and land resource utilization.
- Cities should tailor the implementation of the UDR policy to their specific conditions and devise differentiated low-carbon transformation approaches. For instance, in some central and western cities where desertification is severe and green coverage is low, appropriate policy bias should be applied in promoting the UDR policy, and intensifying efforts for the energy revolution in the central and western regions, where the advantages of clean energy such as wind and solar power can be harnessed, and where talent and financial resources can be mobilized. In contrast, city clusters in the eastern region should serve as demonstration models and share their experiences in carbon reduction to contribute to achieving carbon neutrality goals. Each city should carefully consider its own unique characteristics, strategically identify focal points for policy implementation, and further enhance LUCE efficiency.
Author Contributions
Funding
Institutional Review Board Statement
Informed Consent Statement
Data Availability Statement
Conflicts of Interest
References
- Van Soest, H.L.; den Elzen, M.G.J.; van Vuuren, D.P. Net-zero emission targets for major emitting countries consistent with the Paris Agreement. Nat. Commun. 2021, 12, 2140. [Google Scholar] [CrossRef] [PubMed]
- Auzins, A.; Geipele, I.; Stamure, I. Measuring land-use efficiency in land management. Adv. Mater. Res. 2013, 804, 205–210. [Google Scholar] [CrossRef]
- Zhao, T.; Wang, X.; Yin, S. Comprehensive average model for determining the effective thermal conductivity of graphite composite insulation boards: Experimental validation and numerical simulation verification. J. Build. Eng. 2024, 95, 110217. [Google Scholar] [CrossRef]
- Ding, M.; Yang, X.; Zhao, R.; Zhang, Z.; Xiao, L.; Xie, Z. Optimization of territorial space pattern under the goal of carbon neutrality: Theoretical framework and practical strategy. J. Nat. Resour. 2022, 37, 1137–1147. [Google Scholar] [CrossRef]
- Yu, J.; Zhou, K.; Yang, S. Land use efficiency and influencing factors of urban agglomerations in China. Land Use Policy 2019, 88, 104143. [Google Scholar] [CrossRef]
- Zhu, E.; Deng, J.; Zhou, M.; Gan, M.; Jiang, R.; Wang, K.; Shahtahmassebi, A. Carbon emissions induced by land-use and land-cover change from 1970 to 2010 in Zhejiang, China. Sci. Total Environ. 2019, 646, 930–939. [Google Scholar] [CrossRef] [PubMed]
- Fan, Z.; Xia, W.; Yu, H.; Liu, J.; Liu, B. Spatiotemporal Pattern and Spatial Convergence of Land Use Carbon Emission Efficiency in the Pan-Pearl River Delta: Based on the Difference in Land Use Carbon Budget. Land 2024, 13, 634. [Google Scholar] [CrossRef]
- Dong, Z.; Sun, S.; Xia, C.; Zhou, C.; Zhao, J.; Zhang, W. The effect of “Ecological Restoration and Urban Repair” strategy on urban carbon emission. Acta Ecol. Sin. 2024, 44, 6142–6153. [Google Scholar] [CrossRef]
- Chen, D.; Fang, C.; Liu, Z. Progress and major themes of research on urban shrinkage and its eco-environmental impacts. J. Geogr. Sci. 2023, 33, 1113–1138. [Google Scholar] [CrossRef]
- Li, J.; Huang, L.; Cao, W.; Wang, J.; Fan, J.; Xu, X.; Tian, H. Benefits, potential and risks of China’s grassland ecosystem conservation and restoration. Sci. Total Environ. 2023, 905, 167413. [Google Scholar] [CrossRef]
- Zhang, S.; Ma, X.; Cui, Q.; Liu, J. Does the low carbon transition impact urban resilience? Evidence from China’s pilot cities for carbon emission trading. Environ. Sci. Pollut. Res. 2024, 3, 11128–11149. [Google Scholar] [CrossRef] [PubMed]
- Qi, S.; Zhou, C.; Li, K.; Tang, S. Influence of a pilot carbon trading policy on enterprises’ low-carbon innovation in China. Clim. Policy 2021, 21, 318–336. [Google Scholar] [CrossRef]
- Luo, Y.; Liu, Y.; Wang, D.; Han, W. Low-Carbon City Pilot Policy and Enterprise Low-Carbon Innovation—A Quasi-Natural Experiment from China. Econ. Anal. Policy 2024, 83, 204–222. [Google Scholar] [CrossRef]
- Meng, Q.; Zheng, Y.; Liu, Q.; Li, B.; Wei, H. Analysis of spatiotemporal variation and influencing factors of land-use carbon emissions in nine provinces of the yellow river basin based on the LMDI model. Land 2023, 12, 437. [Google Scholar] [CrossRef]
- Zhao, C.; Liu, Y.; Yan, Z. Effects of land-use change on carbon emission and its driving factors in Shaanxi Province from 2000 to 2020. Environ. Sci. Pollut. Res. 2023, 30, 68313–68326. [Google Scholar] [CrossRef]
- Sun, J.W. The decrease of CO2 emission intensity is decarbonization at national and global levels. Energy Policy 2005, 33, 975–978. [Google Scholar] [CrossRef]
- Li, L.; Huang, X.; Yang, H. Optimizing land use patterns to improve the contribution of land use planning to carbon neutrality target. Land Use Policy 2023, 135, 106959. [Google Scholar] [CrossRef]
- Ramanathan, R. A multi-factor efficiency perspective to the relationships among world GDP, energy consumption and carbon dioxide emissions. Technol. Forecast. Soc. Chang. 2006, 73, 483–494. [Google Scholar] [CrossRef]
- Wang, Q.; Yang, C.; Wang, M.; Zhao, L.; Zhao, Y.; Zhang, Q.; Zhang, C. Decoupling analysis to assess the impact of land use patterns on carbon emissions: A case study in the Yellow River Delta efficient eco-economic zone, China. J. Clean. Prod. 2023, 412, 137415. [Google Scholar] [CrossRef]
- Wang, G.; Han, Q. The multi-objective spatial optimization of urban land use based on low-carbon city planning. Ecol. Indic. 2021, 125, 107540. [Google Scholar] [CrossRef]
- Zhang, X.; Zhang, D. Urban carbon emission scenario prediction and multi-objective land use optimization strategy under carbon emission constraints. J. Clean. Prod. 2023, 430, 139684. [Google Scholar] [CrossRef]
- Wang, Y.; Hu, L.; Hou, L.; Cai, W.; He, Y.; Su, X. Study on Carbon Emission Influencing Factors and Carbon Emission Reduction Potential in China’s Food Production Industry. Environ. Res. 2024, 261, 119702. [Google Scholar] [CrossRef] [PubMed]
- Li, Z.; Zhang, C.; Zhou, Y. Spatio-temporal evolution characteristics and influencing factors of carbon emission reduction potential in China. Environ. Sci. Pollut. Res. 2021, 28, 59925–59944. [Google Scholar] [CrossRef] [PubMed]
- Zhang, R.; Matsushima, K.; Kobayashi, K. Can land use planning help mitigate transport-related carbon emissions? A case of Changzhou. Land Use Policy 2018, 74, 32–40. [Google Scholar] [CrossRef]
- Shu, T.; Liao, X.; Yang, S.; Yu, T. Towards sustainability: Evaluating energy efficiency with a super-efficiency SBM-DEA model across 168 economies. Appl. Energy 2024, 376, 124254. [Google Scholar] [CrossRef]
- Liu, B. An analysis of energy efficiency of the Pearl River Delta of China based on super-efficiency SBM model and Malmquist index. Environ. Sci. Pollut. Res. 2023, 30, 18998–19011. [Google Scholar] [CrossRef]
- Yu, Y.; Zhang, N. Low-carbon city pilot and carbon emission efficiency: Quasi-experimental evidence from China. Energy Econ. 2021, 96, 105125. [Google Scholar] [CrossRef]
- Cheng, Z.; Li, L.; Liu, J.; Zhang, H. Total-factor carbon emission efficiency of China’s provincial industrial sector and its dynamic evolution. Renew. Sustain. Energy Rev. 2018, 94, 330–339. [Google Scholar] [CrossRef]
- Lu, X.; Zhang, Y.; Li, J.; Duan, K. Measuring the urban land use efficiency of three urban agglomerations in China under carbon emissions. Environ. Sci. Pollut. Res. 2022, 29, 36443–36474. [Google Scholar] [CrossRef]
- Dong, Y.; Jin, G.; Deng, X. Dynamic interactive effects of urban land-use efficiency, industrial transformation, and carbon emissions. J. Clean. Prod. 2020, 270, 122547. [Google Scholar] [CrossRef]
- Wang, Z.; Fu, H.; Liu, H.; Liao, C. Urban development sustainability, industrial structure adjustment, and land use efficiency in China. Sustain. Cities Soc. 2023, 89, 104338. [Google Scholar] [CrossRef]
- Wu, J.; Li, J.; Liang, J. Study on the Relationship Between Land Use Degree and Benefit: A Case of Yan’an City. China Land Sci. 2011, 25, 54–60. [Google Scholar] [CrossRef]
- Ye, M.; Wang, Y.; Peng, J.; Wu, J. Land Use Efficiency and Regional Differentiation in Shenzhen City China. Resour. Sci. 2008, 30, 401–408. [Google Scholar]
- Sun, D.; Liang, Y.; Liu, L. Impact of Land Use Change on Ecosystem Service Values in Guizhou Province from 2000 to 2020. Resour. Environ. Yangtze Basin 2024, 33, 547–560. [Google Scholar]
- Cao, S.; Jin, X.; Yang, X.; Sun, R.; Liu, J.; Han, B.; Xu, W.; Zhou, Y. Coupled MOP and GeoSOS-FLUS models research on optimization of land use structure and layout in Jintan district. J. Nat. Resour. 2019, 34, 1171–1185. [Google Scholar] [CrossRef]
- Yang, X.; Zheng, X.Q.; Lv, L.N. A spatiotemporal model of land use change based on ant colony optimization, Markov chain and cellular automata. Ecol. Model. 2012, 233, 11–19. [Google Scholar] [CrossRef]
- Zhang, H.; Zeng, Y.; Tan, R.; Liu, H. A Model for Regional Land Use Optimization Allocation Based on Multi-agent System and Its Application. Acta Geogr. Sin. 2011, 66, 972–984. [Google Scholar] [CrossRef]
- Spronken-Smith, R.A.; Oke, T.R. The thermal regime of urban parks in two cities with different summer climates. Int. J. Remote Sens. 1998, 19, 2085–2104. [Google Scholar] [CrossRef]
- Wang, F. Modelling sheltering effects of trees on reducing space heating in office buildings in a windy city. Energy Build. 2006, 38, 1443–1454. [Google Scholar] [CrossRef]
- Liu, J.; Liu, M.; Zhuang, D.; Zhang, Z.; Deng, X. Study on spatial pattern of land-use change in China during 1995–2000. Sci. China Ser. D Earth Sci. 2003, 46, 373–384. [Google Scholar] [CrossRef]
- Chen, R.; You, X. Reduction of urban heat island and associated greenhouse gas emissions. Mitig. Adapt. Strateg. Glob. Chang. 2020, 25, 689–711. [Google Scholar] [CrossRef]
- Liu, J.; Dou, Y.; Chen, H. Stepwise ecological restoration: A framework for improving restoration outcomes. Geogr. Sustain. 2024, 5, 160–166. [Google Scholar] [CrossRef]
- Zhang, W.; Xu, D. Benefits evaluation of ecological restoration projects based on value realization of ecological products. J. Environ. Manag. 2024, 352, 120139. [Google Scholar] [CrossRef] [PubMed]
- Wattanasaeng, N.; Ransikarbum, K. Sustainable planning and design for eco-industrial parks using integrated multi-objective optimization and fuzzy analytic hierarchy process. J. Ind. Prod. Eng. 2024, 41, 256–275. [Google Scholar] [CrossRef]
- Jiang, F.; Li, J.; Ma, L.; Dong, Z.; Chen, W.; Broyd, T.; Wang, G. Sustainable urban road planning under the digital twin-MCDM-GIS framework considering multidisciplinary factors. J. Clean. Prod. 2024, 469, 143097. [Google Scholar] [CrossRef]
- Jiao, Y.; Kang, H.; Sun, H. An intelligent landscaping framework for net-zero energy smart cities: A green infrastructure approach. Sustain. Energy Technol. Assess. 2024, 64, 103665. [Google Scholar] [CrossRef]
- Jia, H.; Appolloni, A.; Wang, Y. Green travel: Exploring the characteristics and behavior transformation of urban residents in China. Sustainability 2017, 9, 1043. [Google Scholar] [CrossRef]
- Xu, Q.; Chen, P. Comprehensive planning of drainage and waterlogging prevention layout based on urban double repair concept. Desalin. Water Treat. 2022, 268, 285–295. [Google Scholar] [CrossRef]
- Song, Q.; cheol Soo, K. The Revelation of the Regional Regeneration Model of International City to the Reconstruction of Taiyuan Street in Shenyang Old City. In Proceedings of the 4th International Symposium on Social Science (ISSS 2018), Dalian, China, 12–13 May 2018; Atlantis Press: Dordrecht, The Netherlands, 2018; pp. 105–111. [Google Scholar] [CrossRef]
- Guo, B.; Feng, Y.; Hu, F. Have carbon emission trading pilot policy improved urban innovation capacity? Evidence from a quasi-natural experiment in China. Environ. Sci. Pollut. Res. 2024, 31, 10119–10132. [Google Scholar] [CrossRef]
- Zhang, W.; Xi, B. The effect of carbon emission trading on enterprises’ sustainable development performance: A quasi-natural experiment based on carbon emission trading pilot in China. Energy Policy 2024, 185, 113960. [Google Scholar] [CrossRef]
- Wang, H.; Gu, K.; Dong, F.; Sun, H. Does the low-carbon city pilot policy achieve the synergistic effect of pollution and carbon reduction? Energy Environ. 2024, 35, 569–596. [Google Scholar] [CrossRef]
- Wu, Q.; Sun, Z.; Jiang, L.; Jiang, L. “Bottom-up” abatement on climate from the “top-down” design: Lessons learned from China’s low-carbon city pilot policy. Empir. Econ. 2024, 66, 1223–1257. [Google Scholar] [CrossRef]
- Wang, A.; Lin, W.; Liu, B.; Wang, H.; Xu, H. Does smart city construction improve the green utilization efficiency of urban land? Land 2021, 10, 657. [Google Scholar] [CrossRef]
- Lei, W.; Xu, S.; Zhou, Y.; Wei, B.; Zhu, L. Theoretical Explanation and Practical Exploration of Urban Betterment and Ecological Restoration. Urban Dev. Stud. 2018, 25, 32–36. [Google Scholar] [CrossRef]
- Suding, K.N. Toward an era of restoration in ecology: Successes, failures, and opportunities ahead. Annu. Rev. Ecol. Evol. Syst. 2011, 42, 465–487. [Google Scholar] [CrossRef]
- Zhao, T.; Wang, X.; Liu, G.; Zhu, J.; Yin, S. The thermal conductivity of graphite composite insulation boards: A theoretical and experimental study. Compos. Sci. Technol. 2024, 256, 110760. [Google Scholar] [CrossRef]
- Brambilla, A.; Salvalai, G.; Imperadori, M.; Sesana, M.M. Nearly zero energy building renovation: From energy efficiency to environmental efficiency, a pilot case study. Energy Build. 2018, 166, 271–283. [Google Scholar] [CrossRef]
- Mehmood, S.; Zaman, K.; Khan, S.; Ali, Z. The role of green industrial transformation in mitigating carbon emissions: Exploring the channels of technological innovation and environmental regulation. Energy Built Environ. 2024, 5, 464–479. [Google Scholar] [CrossRef]
- Hou, J.; Teo, T.S.; Zhou, F.; Lim, M.K.; Chen, H. Does industrial green transformation successfully facilitate a decrease in carbon intensity in China? An environmental regulation perspective. J. Clean. Prod. 2018, 184, 1060–1071. [Google Scholar] [CrossRef]
- Yang, M.; Yuan, Y.; Sun, C. The economic impacts of China’s differential electricity pricing policy: Evidence from energy-intensive firms in Hunan Province. Energy Econ. 2021, 94, 105088. [Google Scholar] [CrossRef]
- Huang, G.; Pan, W.; Hu, C.; Pan, W.L.; Dai, W.Q. Energy utilization efficiency of China considering carbon emissions—Based on provincial panel data. Sustainability 2021, 13, 877. [Google Scholar] [CrossRef]
- Lyu, H.; Ma, C.; Arash, F. Central environmental protection inspection, green technology innovation and carbon intensity of industrial enterprises—Empirical research based on multi-period differences-in-differences model. Energy 2024, 307, 132649. [Google Scholar] [CrossRef]
- Tone, K. A slacks-based measure of efficiency in data envelopment analysis. Eur. J. Oper. Res. 2001, 130, 498–509. [Google Scholar] [CrossRef]
- Liu, X.; Xu, H.; Zhang, M. The effects of urban expansion on carbon emissions: Based on the spatial interaction and transmission mechanism. J. Clean. Prod. 2024, 434, 140019. [Google Scholar] [CrossRef]
- He, S.; Yu, S.; Li, G.; Zhang, J. Exploring the influence of urban form on land-use efficiency from a spatiotemporal heterogeneity perspective: Evidence from 336 Chinese cities. Land Use Policy 2020, 95, 104576. [Google Scholar] [CrossRef]
- Jacobson, L.S.; LaLonde, R.J. Sullivan D G. Earnings losses of displaced workers. Am. Econ. Rev. 1993, 83, 685–709. [Google Scholar]
- Kim, K.; Kim, Y. International comparison of industrial CO2 emission trends and the energy efficiency paradox utilizing production-based decomposition. Energy Econ. 2012, 34, 1724–1741. [Google Scholar] [CrossRef]
- Zhao, T.; Ahmad, S.F.; Agrawal, M.K.; Ahmad, A.Y.A.B.; Ghfar, A.A.; Valsalan, P.; Shah, N.A.; Gao, X. Design and thermo-enviro-economic analyses of a novel thermal design process for a CCHP-desalination application using LNG regasification integrated with a gas turbine power plant. Energy 2024, 295, 131003. [Google Scholar] [CrossRef]







| Primary Indicator | Secondary Indicators | Indicator Description | Unit |
|---|---|---|---|
| Input indicators | Capital elements | Per capita fixed asset investment | yuan/hm2 |
| Labor factor | Number of employees in the secondary and tertiary industries | People/hm2 | |
| Technological elements | R & D expenditure | yuan/hm2 | |
| Output indicators | Expected output | Per capita gross domestic product | yuan/hm2 |
| Urban greening coverage rate | % | ||
| Unexpected output | Per capita net CE | t/hm2 |
| Variables | Obs | Mean | Std. Dev. | Min | Max |
|---|---|---|---|---|---|
| Cee (%) | 4560 | 0.540 | 0.270 | 0.018 | 1.540 |
| Did | 4560 | 0.060 | 0.220 | 0.000 | 1.000 |
| Pop ( people) | 4560 | 444.700 | 317.440 | 17.610 | 3416.000 |
| Ser (%) | 4560 | 40.370 | 10.040 | 8.580 | 83.870 |
| Econlev ( yuan) | 4560 | 2211.851 | 3411.701 | 51.928 | 43,215.000 |
| Humcap ( people) | 4560 | 9.035 | 16.189 | 0.007 | 115.202 |
| Variables | (1) | (2) | (3) | (4) |
|---|---|---|---|---|
| lnCee | lnCee | lnCee | lnCee | |
| Did | 0.0609 ** | 0.1000 *** | 0.0704 ** | 0.0620 ** |
| (0.031) | (0.030) | (0.038) | (0.031) | |
| lnPop | – | −0.2422 ** | −0.1801 *** | −0.2536 *** |
| – | (0.094) | (0.025) | (0.093) | |
| lnSer | – | 0.0920 ** | 0.0020 | −0.0475 |
| – | (0.036) | (0.062) | (0.055) | |
| lnEconlev | – | −0.0393 *** | 0.0608 ** | −0.0038 |
| – | (0.014) | (0.030) | (0.055) | |
| lnHumcap | – | −0.0051 | −0.0405 *** | −0.0051 |
| – | (0.016) | (0.014) | (0.016) | |
| Constant | 0.5377 *** | 2.3142 *** | 1.0184 ** | 2.3173 ** |
| (0.001) | (0.500) | (0.404) | (1.051) | |
| TFEs | Yes | No | Yes | Yes |
| RFEs | Yes | Yes | No | Yes |
| Obs | 4560 | 4560 | 4560 | 4560 |
| R2 | 0.66 | 0.643 | 0.246 | 0.663 |
| Variables | (1) | (2) | (3) | (4) |
|---|---|---|---|---|
| lnCee | lnCee | lnCee | lnCee | |
| Did | 0.0636 ** | 0.1002 *** | 0.0716 * | 0.0631 ** |
| (0.031) | (0.029) | (0.038) | (0.030) | |
| lnPop | – | −0.2582 *** | −0.1837 *** | −0.2637 *** |
| – | (0.098) | (0.025) | (0.095) | |
| lnSer | – | 0.0719 ** | 0.0012 | −0.0742 |
| – | (0.034) | (0.064) | (0.054) | |
| lnEconlev | – | −0.0351 ** | 0.0570 * | −0.0034 |
| – | (0.014) | (0.030) | (0.053) | |
| lnHumcap | – | 0.0012 | −0.0383 ** | −0.0032 |
| – | (0.017) | (0.016) | (0.017) | |
| Constant | 0.5305 *** | 2.3480 *** | 1.0810 *** | 2.4478 ** |
| (0.001) | (0.519) | (0.414) | (1.059) | |
| TFEs | YES | YES | YES | YES |
| RFEs | YES | YES | YES | YES |
| Obs | 4257 | 4257 | 4257 | 4257 |
| R2 | 0.680 | 0.663 | 0.250 | 0.683 |
| Variables | (1) | (2) | (3) | (4) |
|---|---|---|---|---|
| lnGca | InCee | lnIsw | InCee | |
| Did | 0.1024 *** | 0.0608 ** | 0.0527 * | 0.0563 * |
| (0.037) | (0.029) | (0.028) | (0.030) | |
| lnGca | – | 0.0179 * | – | 0.0366 ** |
| – | (0.010) | – | (0.018) | |
| lnPop | 0.4948 * | −0.2548 *** | −0.0069 | −0.2316 ** |
| (0.264) | (−0.092) | (0.067) | (0.093) | |
| lnSer | 0.0590 | −0.0592 | −0.0391 | 0.0186 |
| (0.083) | (−0.055) | (0.042) | (0.051) | |
| lnEconlev | 0.2313 *** | −0.0232 | −0.0581 * | 0.0178 |
| (0.065) | (−0.054) | (0.033) | (0.052) | |
| lnHumcap | 0.1184 * | −0.0122 | 0.0435 ** | −0.0132 |
| (0.063) | (−0.016) | (0.019) | (0.015) | |
| Constant | −0.0599 | 2.6096 ** | 5.0504 *** | 1.5116 |
| (−2.340) | (1.042) | (0.717) | (1.012) | |
| TFEs | YES | YES | YES | YES |
| RFEs | YES | YES | YES | YES |
| Obs | 4425 | 4425 | 4120 | 4120 |
| R2 | 0.893 | 0.678 | 0.856 | 0.710 |
| Variables | (1) | (2) | (3) |
|---|---|---|---|
| lnCee | lnCee | lnCee | |
| Did | 0.0848 * | 0.0206 | 0.0458 |
| (0.048) | (0.041) | (0.056) | |
| lnPop | −0.5048 | −0.2892 *** | −0.0682 |
| (0.371) | (0.101) | (0.191) | |
| lnSer | −0.039 | 0.0752 | −0.0499 |
| (0.134) | (0.084) | (0.077) | |
| lnEconlev | −0.0735 | 0.0378 | 0.1808 *** |
| (0.111) | (0.069) | (0.059) | |
| lnHumcap | −0.0262 | 0.0195 | −0.0213 |
| (0.038) | (0.017) | (0.025) | |
| Constant | 5.2285 * | 1.1123 | −1.4582 |
| (2.712) | (1.253) | (1.346) | |
| TFEs | YES | YES | YES |
| RFEs | YES | YES | YES |
| Obs | 1568 | 1600 | 1392 |
| R2 | 0.663 | 0.654 | 0.670 |
| Variables | (1) | (2) |
|---|---|---|
| lnCee | lnCee | |
| Did | −0.0056 | 0.0896 ** |
| (0.049) | (0.039) | |
| lnPop | −0.1536 | −0.2570 ** |
| (0.151) | (0.123) | |
| lnSer | −0.0944 | 0.0004 |
| (0.088) | (0.073) | |
| lnEconlev | −0.0138 | 0.0020 |
| (0.083) | (0.076) | |
| lnHumcap | −0.0194 | 0.0085 |
| (0.023) | (0.024) | |
| Constant | 2.2282 | 1.9146 |
| (1.585) | (1.465) | |
| TFEs | YES | YES |
| RFEs | YES | YES |
| Obs | 1920 | 2640 |
| R2 | 0.652 | 0.667 |
| Variables | (1) | (2) |
|---|---|---|
| lnCee | lnCee | |
| Did | 0.0603 * | 0.0509 |
| (0.034) | (0.061) | |
| lnPop | −0.1863 * | −0.4211 *** |
| (0.112) | (0.099) | |
| lnSer | −0.0122 | −0.1317 |
| (0.063) | (0.109) | |
| lnEconlev | −0.0240 | 0.0739 |
| (0.064) | (0.092) | |
| lnHumcap | −0.0085 | 0.0011 |
| (0.021) | (0.028) | |
| Constant | 2.1670 * | 2.1227 |
| (1.255) | (1.625) | |
| TFEs | YES | YES |
| RFEs | YES | YES |
| Obs | 3824 | 736 |
| R2 | 0.649 | 0.605 |
Disclaimer/Publisher’s Note: The statements, opinions and data contained in all publications are solely those of the individual author(s) and contributor(s) and not of MDPI and/or the editor(s). MDPI and/or the editor(s) disclaim responsibility for any injury to people or property resulting from any ideas, methods, instructions or products referred to in the content. |
© 2024 by the authors. Licensee MDPI, Basel, Switzerland. This article is an open access article distributed under the terms and conditions of the Creative Commons Attribution (CC BY) license (https://creativecommons.org/licenses/by/4.0/).
Share and Cite
Zhao, T.; Zhu, J.; Jian, Z.; Zhou, X.; Zhang, P. Effects of the “Urban Double Repairs” Policy on Urban Land-Use Carbon Emission Efficiency. Sustainability 2024, 16, 10531. https://doi.org/10.3390/su162310531
Zhao T, Zhu J, Jian Z, Zhou X, Zhang P. Effects of the “Urban Double Repairs” Policy on Urban Land-Use Carbon Emission Efficiency. Sustainability. 2024; 16(23):10531. https://doi.org/10.3390/su162310531
Chicago/Turabian StyleZhao, Tengfei, Jianlin Zhu, Zhiyu Jian, Xian Zhou, and Puwei Zhang. 2024. "Effects of the “Urban Double Repairs” Policy on Urban Land-Use Carbon Emission Efficiency" Sustainability 16, no. 23: 10531. https://doi.org/10.3390/su162310531
APA StyleZhao, T., Zhu, J., Jian, Z., Zhou, X., & Zhang, P. (2024). Effects of the “Urban Double Repairs” Policy on Urban Land-Use Carbon Emission Efficiency. Sustainability, 16(23), 10531. https://doi.org/10.3390/su162310531

