Sign in to use this feature.

Years

Between: -

Subjects

remove_circle_outline
remove_circle_outline
remove_circle_outline
remove_circle_outline
remove_circle_outline
remove_circle_outline
remove_circle_outline

Journals

Article Types

Countries / Regions

Search Results (4)

Search Parameters:
Keywords = Urban Double Repairs

Order results
Result details
Results per page
Select all
Export citation of selected articles as:
16 pages, 3753 KB  
Article
Enhancing Sustainable Flood Resilience and Energy Efficiency in Residential Structures: Integrating Hydrological Data, BIM, and GIS in Quetta, Pakistan
by Muhammad Asfandyar, Nazir Ahmed Bazai, Huayong Chen, Muhammad Habib, Javed Iqbal, Muhammad Aslam Baig and Muhammad Hasan
Sustainability 2025, 17(6), 2496; https://doi.org/10.3390/su17062496 - 12 Mar 2025
Cited by 1 | Viewed by 1657
Abstract
This study explores the integration of Building Information Modeling (BIM) and Geographic Information Systems (GISs) to enhance sustainable energy efficiency and flood resilience in residential buildings, with a case study from Quetta, Pakistan. The research leverages BIM to optimize energy performance through scenario-based [...] Read more.
This study explores the integration of Building Information Modeling (BIM) and Geographic Information Systems (GISs) to enhance sustainable energy efficiency and flood resilience in residential buildings, with a case study from Quetta, Pakistan. The research leverages BIM to optimize energy performance through scenario-based energy consumption assessments, thermal efficiency, material properties, and groundwater considerations, ensuring structural integrity against water infiltration. Enhanced insulation and double-glazed windows reduced energy use by 11.78% and 5.8%, respectively, with monthly energy cost savings of up to 48.2%. GIS tools were employed for high-resolution flood risk analysis, utilizing Digital Elevation Models (DEMs) and hydrological data to simulate flood scenarios with depths of up to 2 m, identifying vulnerabilities and estimating non-structural damage costs at PKR 250,000 (~10% of total building costs). Groundwater data were also incorporated to evaluate their impact on foundation stability, ensuring the building’s resilience to surface and subsurface water challenges. A novel BIM-GIS integration framework provided precise 2D and 3D visualizations of flood impacts, facilitating accurate damage assessments and cost-effective resilience planning. The findings demonstrated that incorporating flood-resistant materials and design modifications could reduce repair costs by 30–50%, highlighting the cost-efficiency of sustainable resilience strategies. This research advances sustainable and resilient construction practices by showcasing the dual potential of BIM-GIS integration to address energy efficiency and groundwater-related structural vulnerabilities alongside hazard mitigation challenges. Future applications include automating workflows, integrating renewable energy systems, and validating models across diverse climatic regions to promote the global adoption of innovative urban planning solutions. Full article
Show Figures

Figure 1

24 pages, 5898 KB  
Article
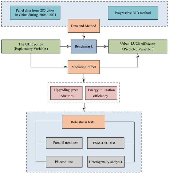
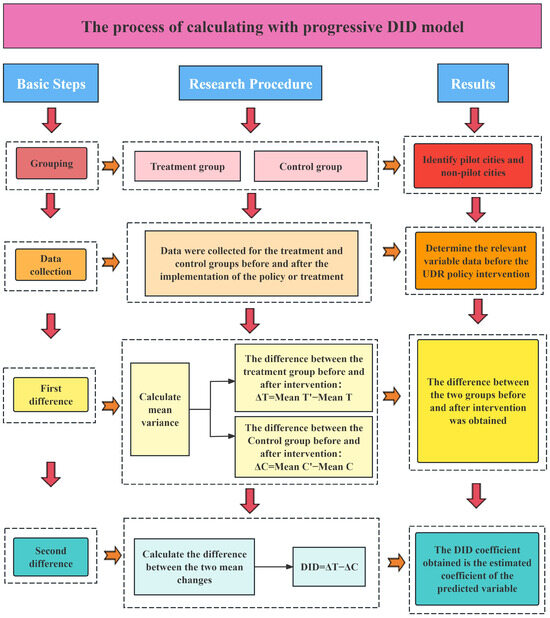
Effects of the “Urban Double Repairs” Policy on Urban Land-Use Carbon Emission Efficiency
by Tengfei Zhao, Jianlin Zhu, Zhiyu Jian, Xian Zhou and Puwei Zhang
Sustainability 2024, 16(23), 10531; https://doi.org/10.3390/su162310531 - 30 Nov 2024
Cited by 3 | Viewed by 1167
Abstract
Today, the ecological and environmental risks of increasing energy consumption and carbon emissions (CEs) are becoming increasingly prominent. The “Urban Double Repairs” (UDR) policy aims to enhance urban ecosystems, optimize urban land use, and improve urban land-use carbon emission (LUCE) efficiency. Drawing on [...] Read more.
Today, the ecological and environmental risks of increasing energy consumption and carbon emissions (CEs) are becoming increasingly prominent. The “Urban Double Repairs” (UDR) policy aims to enhance urban ecosystems, optimize urban land use, and improve urban land-use carbon emission (LUCE) efficiency. Drawing on panel data of the statistical yearbooks from 2006 to 2021 representing 285 prefecture-level cities in China, this study uses the non-expected output slacks-based measure (NEO-SBM) model and the progressive difference-in-differences (DID) model to explore the effects and intrinsic mechanisms of the UDR policy on urban LUCE efficiency, aiming to provide references for the greening transformation of land-use patterns (LUPs). The research results indicate that the UDR policy significantly promotes urban LUCE efficiency, which was confirmed through a series of robustness tests. The findings of the mechanism analysis indicate that the UDR policy can enhance urban LUCE efficiency by promoting the green upgrading of traditional industries. The positive effects of this policy on LUCE efficiency exhibit a short-term lag period of 2 years. The findings of the heterogeneity analysis reveal that the effects of the UDR policy on urban LUCE efficiency are heterogeneous and depend on the urban location, resource endowment, and scale. Specifically, the effects are more significant in eastern cities, large-scale cities, and non-resource-based (NRB) cities. According to the research findings, each city should implement the UDR policy according to local conditions, develop differentiated low-carbon transformation methods, and actively guide the upgrading of green industrial structures. These measures will significantly facilitate the green and efficient use of urban land resources in China. Full article
Show Figures

Figure 1

13 pages, 1751 KB  
Article
Simulation of Denitrification Process of Calcium Nitrate Combined with Low Oxygen Aeration Based on Double Logarithm Mode
by Fan Wang, Fang Yang, Hongjie Gao, Yangwei Bai, Haiqing Liao and Haisheng Li
Water 2022, 14(2), 269; https://doi.org/10.3390/w14020269 - 17 Jan 2022
Cited by 27 | Viewed by 3112
Abstract
In situ remediation of sediment pollution is an important measure for the treatment of urban black-odorous water. In this study, the process of calcium nitrate dosing and low oxygen aeration was used to repair the sediment of black-odorous water body in a glass [...] Read more.
In situ remediation of sediment pollution is an important measure for the treatment of urban black-odorous water. In this study, the process of calcium nitrate dosing and low oxygen aeration was used to repair the sediment of black-odorous water body in a glass container. The variation trend and removal efficiency of ammonia nitrogen and nitrate nitrogen in sediment and overlying water were investigated during the process. By establishing the double logarithm model of calcium nitrate sediment repair process, the change law of ammonia nitrogen and nitrate nitrogen content in sediment under different calcium nitrate dosing conditions was studied, and the denitrification process of different calcium nitrate dosing and low oxygen aeration was simulated. The results showed that by establishing the double logarithm model of calcium nitrate sediment remediation process, when the dosage of calcium nitrate was 6%, the inhibition rate of calcium nitrate on nitrate nitrogen release was the largest. The stable inhibitory concentration of nitrate nitrogen was 11.65 mg/g, and the stable inhibited concentration of ammonia nitrogen was 382.95 mg/kg. The stable inhibitory concentration of nitrate nitrogen and ammonia nitrogen in overlying water was 8.34 mg/L and 16.47 mg/L. Moreover, excessive calcium nitrate (8%) may increase the risk of microbial ecological environment in sediment and weaken the inhibitory effect. The optimum parameters were the calcium nitrate dosage of 6%, the reaction time of 21 days, and the aeration rate of 30 mL/min. Under these conditions, the removal effect of ammonia nitrogen in sediment and overlying water was further improved, and the concentration of nitrate nitrogen was effectively controlled. The stable inhibitory content of nitrate nitrogen in sediment was 5.55 mg/g, and the stable inhibitory content of ammonia nitrogen was 982.79 mg/kg. The stable inhibitory concentration of nitrate nitrogen and ammonia nitrogen in overlying water was 6.55 mg/L and 118.20 mg/L. Based on a simulation, this study provides important technical support for the formulation of a refined endogenous pollution control scheme by controlling the process of calcium nitrate remediation and low oxygen aeration. Full article
(This article belongs to the Special Issue Water and Soil Pollution Restoration)
Show Figures

Figure 1

26 pages, 14239 KB  
Article
An Intersection-First Approach for Road Network Generation from Crowd-Sourced Vehicle Trajectories
by Caili Zhang, Longgang Xiang, Siyu Li and Dehao Wang
ISPRS Int. J. Geo-Inf. 2019, 8(11), 473; https://doi.org/10.3390/ijgi8110473 - 24 Oct 2019
Cited by 15 | Viewed by 4390
Abstract
Extracting highly detailed and accurate road network information from crowd-sourced vehicle trajectory data, which has the advantages of being low cost and able to update fast, is a hot topic. With the rapid development of wireless transmission technology, spatial positioning technology, and the [...] Read more.
Extracting highly detailed and accurate road network information from crowd-sourced vehicle trajectory data, which has the advantages of being low cost and able to update fast, is a hot topic. With the rapid development of wireless transmission technology, spatial positioning technology, and the improvement of software and hardware computing ability, more and more researchers are focusing on the analysis of Global Positioning System (GPS) trajectories and the extraction of road information. Road intersections are an important component of roads, as they play a significant role in navigation and urban planning. Even though there have been many studies on this subject, it remains challenging to determine road intersections, especially for crowd-sourced vehicle trajectory data with lower accuracy, lower sampling frequency, and uneven distribution. Therefore, we provided a new intersection-first approach for road network generation based on low-frequency taxi trajectories. Firstly, road intersections from vector space and raster space were extracted respectively via using different methods; then, we presented an integrated identification strategy to fuse the intersection extraction results from different schemes to overcome the sparseness of vehicle trajectory sampling and its uneven distribution; finally, we adjusted road information, repaired fractured segments, and extracted the single/double direction information and the turning relationships of the road network based on the intersection results, to guarantee precise geometry and correct topology for the road networks. Compared with other methods, this method shows better results, both in terms of their visual inspections and quantitative comparisons. This approach can solve the problems mentioned above and ensure the integrity and accuracy of road intersections and road networks. Therefore, the proposed method provides a promising solution for enriching and updating navigable road networks and can be applied in intelligent transportation systems. Full article
Show Figures

Figure 1

Back to TopTop