A Robust Controller for a Novel Single-Switch Non-Isolated Converter with Low-Order Ripples for Electric Vehicle Chargers
Abstract
1. Introduction
- A reduced switch voltage stress, easier controllability, higher output gain, and maintaining a ripple-free continuous current.
- The converter operates under both CCM and DCM under certain load conditions.
- It provides a better optimization, stability, and improved steady-state output response under transient conditions.
- A lower semiconductor device count, improved voltage regulation, minimized switching losses, and a higher efficiency.
2. Operating Principle and Calculation of Stress Analysis
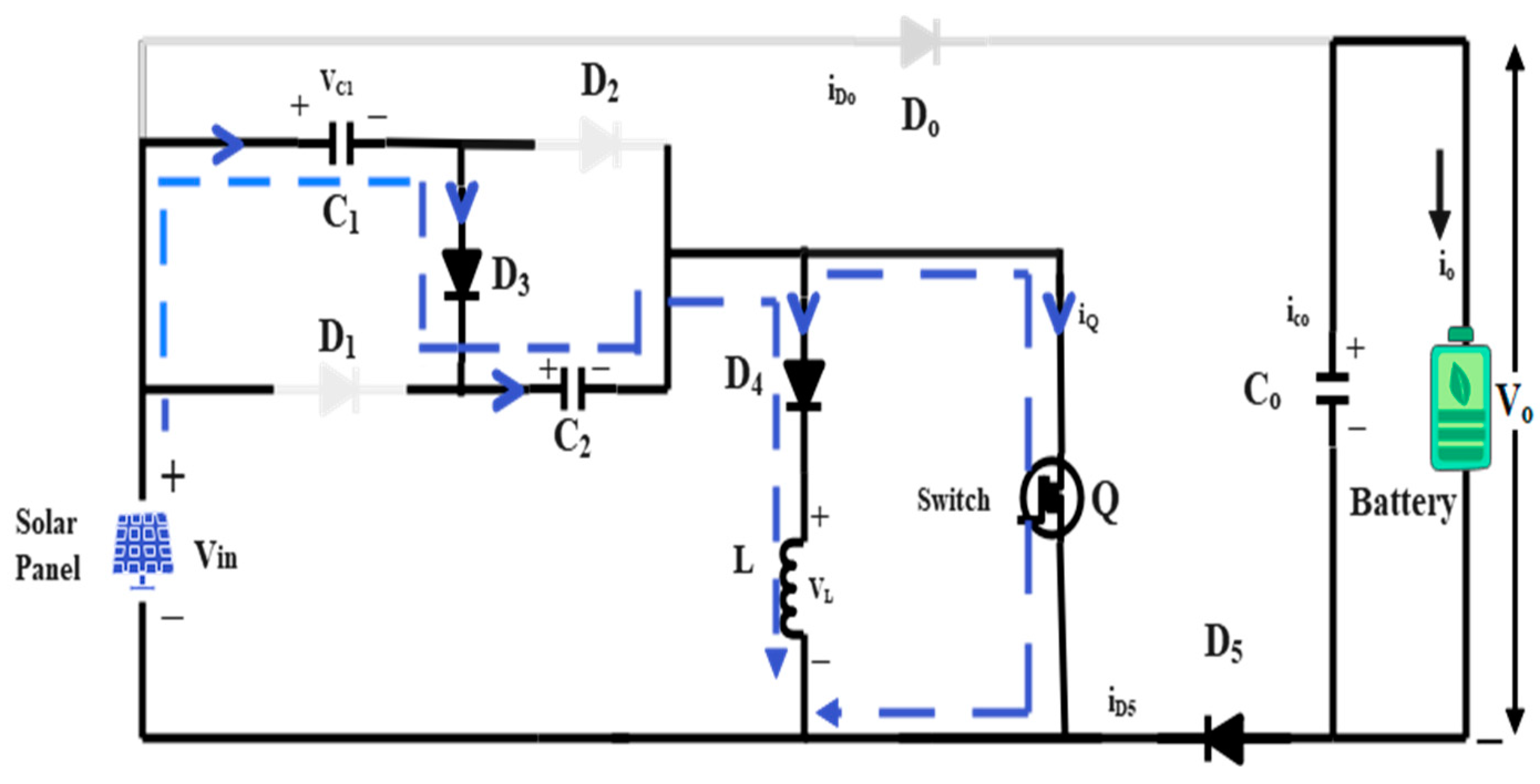
2.1. Modes of Operation
2.1.1. Mode-1(Switch (Q)-On) (0 < DT < T1)
2.1.2. Mode-2(Switch (Q)-Off) (T1 < (1 − D)T < T2)
2.2. Converter Gain Derivation
2.3. Stress Analysis
2.3.1. Current Stress Analysis on Switch and Diodes
2.3.2. Voltage Stress Analysis on Switch and Diodes
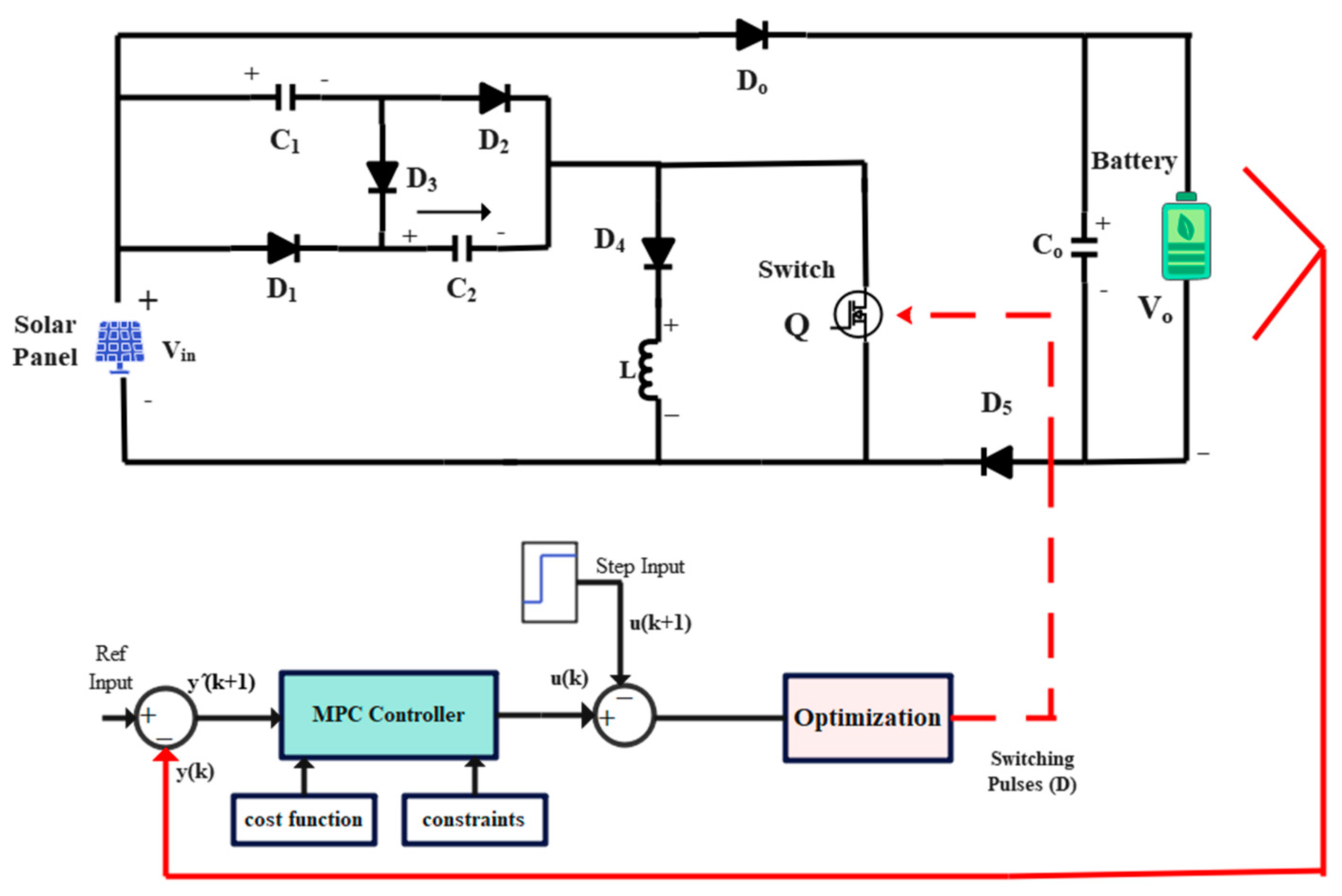
3. Controller Design and Parameter Design Considerations
3.1. Control Strategy of the Proposed Configuration
3.1.1. Design of Cost Functions for the Proposed Configuration
3.1.2. Controller Block Diagram
3.2. Design Considerations
3.2.1. Parameter Design on Inductor
3.2.2. Parameter Design on Capacitors
4. Stability Analysis and Performance Comparison Study
4.1. Small-Signal Model Analysis
4.2. Performance Investigations with Existing Configurations
5. Simulation Results and Converter Power Loss Analysis
5.1. Simulation Results
5.2. Power Loss Analysis
6. Experimental Results
6.1. Experimental Setup
6.2. Experimental Results and Discussion
7. Conclusions
Author Contributions
Funding
Institutional Review Board Statement
Informed Consent Statement
Data Availability Statement
Conflicts of Interest
Nomenclature
| MPC | Model Predictive Controller | An optimization control technique applicable for dynamic systems. |
| SCLN | Switched Capacitor–Inductor Network | A converter with combination of switched capacitor and inductor arrangements provides a high voltage gain. |
| QBC | Quadratic Boost Converter | The converter provides output voltage higher than the input voltage with a single switch. |
| ESS | Energy Storage System | A system which stores energy for continuous power supply, e.g., Rechargeable battery. |
| EV | Electric Vehicle | A vehicle charged from an external source (AC or DC) and powered by an electric motor and battery. |
| SCC | Switched Capacitor Converter | Accomplishing voltage gain by using number of capacitors. |
| VMC | Voltage Multiplier Cell | Used in DC–DC converter circuits for providing higher volage gain and reducing voltage stress. |
| UHG | Ultra High Gain | A converter which achieves a much higher voltage gain and offers more power is referred as UHG. |
| BCM | Boundary Conduction Mode | Operating between continuous and discontinuous conduction mode. |
References
- Tarzamni, H.; Gohari, H.S.; Sabahi, M.; Kyyrä, J. Nonisolated High Step-Up DC-DC Converters: Comparative Review ad Metrics Applicability. IEEE Trans. Power Electron. 2024, 39, 582–625. [Google Scholar] [CrossRef]
- Singh, A.K.; Mishra, A.K.; Gupta, K.K.; Siwakoti, Y.P. High Voltage Gain Bidirectional DC-DC Converters for Supercapacitor Assisted Electric Vehicles: A Review. CPSS Trans. Power Electron. Appl. 2022, 7, 386–398. [Google Scholar] [CrossRef]
- Pandey, R.K.; Tirkey, P.; Kumar, S.; Mahto, J.N. A Review on DC-DC Converters Used in Electric Vehicles. In Proceedings of the 2022 IEEE 2nd International Symposium on Sustainable Energy, Signal Processing and Cyber Security (iSSSC), Gunupur, Odisha, India, 15–17 December 2022; pp. 1–6. [Google Scholar] [CrossRef]
- Venugopal, R.; Chandrasekar, B.; Savio, A.D.; Narayanamoorthi, R.; Aboras, K.M.; Kotb, H.; Ghadi, Y.Y.; Shouran, M.; Elgamli, E. Review on Unidirectional Non-Isolated High gain DC-DC Converters for EV Sustainable DC Fast Charging Applications. IEEE Access 2023, 11, 78299–78338. [Google Scholar] [CrossRef]
- Hasanpour, S. New Structure of Single-Switch Ultra-High-Gain DC/DC Converter for Renewable Energy Applications. IEEE Trans. Power Electron. 2022, 37, 12715–12728. [Google Scholar] [CrossRef]
- Kumar, G.G.; Sundaramoorthy, K.; Karthikeyan, V.; Babaei, E. Switched Capacitor–Inductor Network Based Ultra-Gain DC–DC Converter Using Single Switch. IEEE Trans. Ind. Electron. 2020, 67, 10274–10283. [Google Scholar] [CrossRef]
- Cheng, X.-F.; Liu, C.; Wang, D.; Zhang, Y. State-of-the-Art Review on Soft-Switching Technologies for Non-Isolated DC-DC Converters. IEEE Access 2021, 9, 119235–119249. [Google Scholar] [CrossRef]
- Gholizadeh, H.; Gorji, S.A.; Sera, D. A Quadratic Buck-Boost Converter With Continuous Input and Output Currents. IEEE Access 2023, 11, 22376–22393. [Google Scholar] [CrossRef]
- Wang, Y.; Qiu, Y.; Bian, Q.; Guan, Y.; Xu, D. A Single Switch Quadratic Boost High Step Up DC–DC Converter. IEEE Trans. Ind. Electron. 2019, 66, 4387–4397. [Google Scholar] [CrossRef]
- Seshagiri Rao, V.; Sundaramoorthy, K. Performance Analysis of Voltage Multiplier Coupled Cascaded Boost Converter With Solar PV Integration for DC Microgrid Application. IEEE Trans. Ind. Appl. 2023, 59, 1013–1023. [Google Scholar] [CrossRef]
- Bao, D.; Kumar, A.; Pan, X.; Xiong, X.; Beig, A.R.; Singh, S.K. Switched Inductor Double Switch High Gain DC-DC Converter for Renewable Applications. IEEE Access 2021, 9, 14259–14270. [Google Scholar] [CrossRef]
- Andrade, A.M.S.S.; Faistel, T.M.K.; Guisso, R.A.; Toebe, A. Hybrid High Voltage Gain Transformerless DC–DC Converter. IEEE Trans. Ind. Electron. 2022, 69, 2470–2479. [Google Scholar] [CrossRef]
- Farsijani, M.; Abbasian, S.; Hafezi, H.; Bina, M.T.; Abbaszadeh, K. Design and Implementation of a Single Switch High Gain Boost Topology: Structure, Ripple Control and ZCS. IEEE Access 2023, 11, 2092–2104. [Google Scholar] [CrossRef]
- Lakshmi, M.; Hemamalini, S. Nonisolated High Gain DC–DC Converter for DC Microgrids. IEEE Trans. Ind. Electron. 2018, 65, 1205–1212. [Google Scholar] [CrossRef]
- Saravanan, S.; Babu, N.R. Design and Development of Single Switch High Step-Up DC–DC Converter. IEEE J. Emerg. Sel. Top. Power Electron. 2018, 6, 855–863. [Google Scholar] [CrossRef]
- Liu, H.; Wang, J.; Ji, Y. A Novel High-Step-Up Coupled-Inductor DC–DC Converter With Reduced Power Device Voltage Stress. IEEE J. Emerg. Sel. Top. Power Electron. 2019, 7, 1941–1948. [Google Scholar] [CrossRef]
- Oluwasogo, E.S.; Cha, H. A Quadratic Quasi-Z-Source Full-Bridge Isolated DC–DC Converter With High Reliability for Wide Input Applications. IEEE Trans. Ind. Electron. 2022, 69, 10090–10100. [Google Scholar] [CrossRef]
- Ayachit, A.; Kazimierczuk, M.K. Averaged Small-Signal Model of PWM DC-DC Converters in CCM Including Switching Power Loss. IEEE Trans. Circuits Syst. II Express Briefs 2019, 66, 262–266. [Google Scholar] [CrossRef]
- Rajesh, R.; Prabaharan, N.; Santhosh, T.K. Design and Analysis of a Non-Isolated DC-DC Converter With a High-Voltage Conversion Ratio. IEEE Trans. Circuits Syst. II Express Briefs 2023, 70, 2036–2041. [Google Scholar] [CrossRef]
- Feretti, P.H.; Tofoli, F.L.; Ribeiro, E.R. Family of Non-Isolated High Step-Up DC–DC Converters Based on the Multi-State Switching Cell. IEEE J. Emerg. Sel. Top. Power Electron. 2022, 10, 5882–5893. [Google Scholar] [CrossRef]
- Gopinathan, S.; Rao, V.S.; Sundaramoorthy, K. Family of Non-Isolated Quadratic High Gain DC–DC Converters Based on Extended Capacitor-Diode Network for Renewable Energy Source Integration. IEEE J. Emerg. Sel. Top. Power Electron. 2022, 10, 6218–6230. [Google Scholar] [CrossRef]
- Hasanpour, S.; Baghramian, A.; Mojallali, H. A Modified SEPIC-Based High Step-Up DC–DC Converter With Quasi-Resonant Operation for Renewable Energy Applications. IEEE Trans. Ind. Electron. 2019, 66, 3539–3549. [Google Scholar] [CrossRef]
- Cheng, T.; Lu, D.D.-C.; Qin, L. Non-Isolated Single-Inductor DC/DC Converter With Fully Reconfigurable Structure for Renewable Energy Applications. IEEE Trans. Circuits Syst. II Express Briefs 2018, 65, 351–355. [Google Scholar] [CrossRef]
- Faraji, R.; Ding, L.; Rahimi, T.; Kheshti, M.; Islam, M.R. Soft-Switched Three-Port DC-DC Converter With Simple Auxiliary Circuit. IEEE Access 2021, 9, 66738–66750. [Google Scholar] [CrossRef]
- Wang, Z.; Luo, Q.; Wei, Y.; Mou, D.; Lu, X.; Sun, P. Topology Analysis and Review of Three-Port DC–DC Converters. IEEE Trans. Power Electron. 2020, 35, 11783–11800. [Google Scholar] [CrossRef]
- Chandrasekar, B.; Nallaperumal, C.; Padmanaban, S.; Bhaskar, M.S.; Holm-Nielsen, J.B.; Leonowicz, Z.; Masebinu, S.O. Non-Isolated High-Gain Triple Port DC–DC Buck-Boost Converter with Positive Output Voltage for Photovoltaic Applications. IEEE Access 2020, 8, 113649–113666. [Google Scholar] [CrossRef]
- Al-Soeidat, M.R.; Aljarajreh, H.; Khawaldeh, H.A.; Lu, D.D.-C.; Zhu, J. A Reconfigurable Three-Port DC–DC Converter for Integrated PV-Battery System. IEEE J. Emerg. Sel. Top. Power Electron. 2020, 8, 3423–3433. [Google Scholar] [CrossRef]
- Sato, Y.; Uno, M.; Nagata, H. Nonisolated Multiport Converters Based on Integration of PWM Converter and Phase-Shift-Switched Capacitor Converter. IEEE Trans. Power Electron. 2020, 35, 455–470. [Google Scholar] [CrossRef]
- Anuradha, C.; Chellammal, N.; Saquib Maqsood, M.; Vijayalakshmi, S. Design and Analysis of Non-Isolated Three-Port SEPIC Converter for Integrating Renewable Energy Sources. Energies 2019, 12, 221. [Google Scholar] [CrossRef]
- Aravind, R.; Chokkalingam, B.; Mihet-Popa, L. A Transformerless Non-Isolated Multi-Port DC–DC Converter for Hybrid Energy Applications. IEEE Access 2023, 11, 52050–52065. [Google Scholar] [CrossRef]
- Tofoli, F.L.; Carlos, T.M.J.; Morais, A.S. Review, Properties, and Synthesis of Single-Switch Non-Isolated DC-DC Converters with a Wide Conversion Range. Sensors 2024, 24, 2264. [Google Scholar] [CrossRef]
- Díaz-Martín, C.; Durán, E.; Litrán, S.P.; Álvarez, J.L.; Semião, J. Single-Switch Non-Isolated Resonant DC-DC Converter for Single-Input Dual-Output Applications. Appl. Sci. 2023, 13, 8798. [Google Scholar] [CrossRef]
- Deraz, S.A.; Zaky, M.S.; Tawfiq, K.B.; Mansour, A.S. State Space Average Modeling, Small Signal Analysis, and Control Implementation of an Efficient Single-Switch High-Gain Multicell Boost DC-DC Converter with Low Voltage Stress. Electronics 2024, 13, 3264. [Google Scholar] [CrossRef]
- Shaabani, M.; Mirzaei, A.; Rezvanyvardom, M.; Khosravi, F.; Gorji, S.A. A Hybrid Switched-Inductor/Switched-Capacitor DC-DC Converter with High Voltage Gain Using a Single Switch for Photovoltaic Application. Energies 2023, 16, 5524. [Google Scholar] [CrossRef]
- Mansour, A.S.; Zaky, M.S. A new extended single-switch high gain DC–DC boost converter for renewable energy applications. Sci. Rep. 2023, 13, 264. [Google Scholar] [CrossRef]


























| Parameters (Loom Solar Array) | Ratings |
|---|---|
| PV Voltage (Vmp) at maximum | 36.3 V |
| PV Current (Imp) at maximum | 7.35 A |
| Maximum Power (Pmax) | 213 W |
| Short Circuit Current (Isc) | 8.3 A |
| Open Circuit Voltage (Voc) | 37.8 V |
| Parameters | Values |
|---|---|
| Input Power | 36.2 W |
| Output Power | 35.1 W |
| Duty period | 0.6 |
| Switching frequency | 50 kHz |
| Inductor | 10 mH |
| Capacitors | 470 µF, 100 µF |
| Load Resistance | 100 Ω |
| Topology Ref. | No. of Switch | Diode | Capacitor | Inductor | Switching Frequency | Input Current | Voltage Gain | Output Power | Efficiency |
|---|---|---|---|---|---|---|---|---|---|
| [5] | 1 | 5 | 6 | 4 | 60 kHz | Pulsating | 200 W | 93.5% | |
| [6] | 1 | 4 | 3 | 2 | 118 kHz | Pulsating | 400 W | 96.7% | |
| [8] | 1 | 2 | 3 | 3 | 50 kHz | Non-pulsating | 200 W | 95.4% | |
| [9] | 1 | 5 | 4 | 2 | 40 kHz | Pulsating | 200 W | 92% | |
| [12] | 2 | 5 | 5 | 2 | 50 kHz | Pulsating | 100 W | 95% | |
| [14] | 3 | 2 | 1 | 2 | 20 kHz | Non-pulsating | 200 W | 93.6% | |
| [15] | 1 | 4 | 4 | 2 | 100 kHz | Pulsating | 200 W | 96.5% | |
| Proposed converter | 1 | 6 | 3 | 1 | 50 kHz | Non-pulsating | 150 W | 96.9% |
| Parameters | [5] | [6] | [8] | [9] | [12] | [14] | [15] | Proposed Converter |
|---|---|---|---|---|---|---|---|---|
| Switch Voltage Stress | = | |||||||
| Maximum Diode stress |
| Component Specifications | Parameter Values |
|---|---|
| Output Power (Pmax) | 150 W |
| Input Voltage (Vin) | 20 V |
| Output Voltage (Vout) | 30 V |
| Switching Frequency (fsw) | 50 kHz |
| Power Mosfet (Q) Switch | IRR F4N64C |
| Driver Board | TLP250 |
| Microcontroller | PIC 16F877A IC |
| Diodes (D1, D2, D3, and Do) | IN4007 |
| Inductor (L) | 10 mH |
| Capacitors (C1 and C2) | 470 µF, 64 V,160 µF |
| Output capacitor (Co) | 100 µF |
| Load resistor | 1 kΩ, 47 kΩ, 5 W |
Disclaimer/Publisher’s Note: The statements, opinions and data contained in all publications are solely those of the individual author(s) and contributor(s) and not of MDPI and/or the editor(s). MDPI and/or the editor(s) disclaim responsibility for any injury to people or property resulting from any ideas, methods, instructions or products referred to in the content. |
© 2024 by the authors. Licensee MDPI, Basel, Switzerland. This article is an open access article distributed under the terms and conditions of the Creative Commons Attribution (CC BY) license (https://creativecommons.org/licenses/by/4.0/).
Share and Cite
Rajeswari, V.; Mohanty, N.K. A Robust Controller for a Novel Single-Switch Non-Isolated Converter with Low-Order Ripples for Electric Vehicle Chargers. Sustainability 2024, 16, 10463. https://doi.org/10.3390/su162310463
Rajeswari V, Mohanty NK. A Robust Controller for a Novel Single-Switch Non-Isolated Converter with Low-Order Ripples for Electric Vehicle Chargers. Sustainability. 2024; 16(23):10463. https://doi.org/10.3390/su162310463
Chicago/Turabian StyleRajeswari, V., and Nalin Kant Mohanty. 2024. "A Robust Controller for a Novel Single-Switch Non-Isolated Converter with Low-Order Ripples for Electric Vehicle Chargers" Sustainability 16, no. 23: 10463. https://doi.org/10.3390/su162310463
APA StyleRajeswari, V., & Mohanty, N. K. (2024). A Robust Controller for a Novel Single-Switch Non-Isolated Converter with Low-Order Ripples for Electric Vehicle Chargers. Sustainability, 16(23), 10463. https://doi.org/10.3390/su162310463

