Abstract
Greenhouse gas emissions are significant contributors to global warming, and steel enterprises need to find more efficient and environmentally friendly solutions to reduce CO2 emissions while maintaining high process efficiency and low production costs. Carbon capture and utilization (CCU) is a promising approach which can convert captured CO2 into valuable chemicals, reducing dependence on fossil fuels and mitigating climate change. This study uses life cycle assessment (LCA) to compare the environmental impacts of BF-BOF steel plants with and without CCU. When evaluating seven scenarios, including three carbon capture and two carbon utilization technologies, against a baseline, the results demonstrate significant environmental benefits from implementing CCU technologies. Although the activated carbon TSA route for CO2-based methanol production showed good environmental performance, its toxicity risks highlight the advantages of combining TSA with steel slag carbonation as a better non-toxic solution.
1. Introduction
Global surface temperatures have increased more quickly since 1970 than they have in any other 50 years for at least the last 2000 years, according to the Intergovernmental Panel on Climate Change’s (IPCC) Sixth Assessment Report, which was published in March 2023 [1].
It is impossible to overlook the global contribution of the iron and steel sector’s carbon dioxide emissions, which account for roughly 6.7% of all artificial carbon dioxide emissions worldwide. China is the world’s largest producer of crude steel and emits the most carbon dioxide annually. The energy consumption of Chinese iron and steel companies accounts for 20% of the country’s energy consumption, which is a critical area in which to reach carbon neutrality. The use of CCU technology is urgently needed to achieve carbon reduction and transition to a green and low-carbon enterprise [2], as the industry is resource-intensive and polluting. Additionally, the integration and optimization of CCU technology are facilitated by the big unit size, wide-scale production, and high concentration of CO2 emissions in the steel production process. Considering the current utilization rate of oxyfuel combustion technology in the iron and steel industry as well as the positive development momentum of waste heat recovery and utilization technology in the process, this can effectively reduce the cost of CO2 capture and improve the energy efficiency of the whole system. It can successfully lower the cost of CO2 capture and increase the system’s overall energy efficiency. Moreover, with the gradual maturity of the carbon emissions trading market and the potential increase in carbon prices, the economic feasibility of CCU technology will continue to improve, and the application of CCU technology is expected to further optimize its economic efficiency through the rationalization of carbon costs and promote the redirection of steel mills toward a more environmentally friendly and sustainable development direction.
In order to combat global warming and the depletion of fossil resources, it is crucial to conduct an in-depth study on carbon dioxide capture and utilization (CCU) technologies to explore their potential for application in fuels, chemicals, and materials which are alternative sources of carbon. CCU technologies comprise the three key components of carbon capture, carbon utilization, and carbon transportation, and despite their positive role in reducing fossil fuel dependence and combating climate change, compared with CCS technologies, their potential to reduce CO2 emissions is still limited. In addition, the CCU process usually requires an energy supply, which is associated with fossil resource use and CO2 emissions, leading to uncertainty in its environmental benefits. Therefore, when considering CCU options, a reliable environmental assessment needs to be conducted to obtain comprehensive process data, including mass and energy balances, in order to fully assess their environmental impacts. This will provide a scientific basis for the promotion and application of CCU technology, help reduce dependence on fossil resources, reduce CO2 emissions, and promote sustainable development. In the long term, CO2 will become a recyclable raw material for chemical companies, facilitating the production of economically valuable chemicals.
Currently, in the research literature on CCU programs in steel mills, the main discussion focuses on the feasibility and economy of the program. The common sources of carbon capture in steel mills are the internal gas of steel mills and flue gases of power plants, and the carbon capture efficiency of CCU technology in the phase of CO2 capture can generally reach 90% and above. However, in terms of economic cost, the cost of carbon capture is greatly affected by the production process and equipment operation, basically falling between USD 12/ton of CO2 and USD 94/ton of CO2. Carbon capture technology from the implementation stage mainly includes pre-combustion capture, post-combustion capture, and oxygen-enriched combustion capture. Commonly used capture processes in iron and steel enterprises include the chemical solvent method, physical adsorption method (TSA), low-temperature fractionation method, and polymer membrane separation method. Among these, for the chemical absorption method, the solvent is the key factor which determines the efficiency of carbon capture, and the chemical solvent method is also the most mature and suitable method in terms of the depth of CO2 capture. The most commonly used absorbent at this stage is monoethanolamine (MEA) aqueous solution, and the amino group in the alcohol amine solution reacts with CO2 to generate carbamate. Shougang Group used a 3000 m3/h (standardized) industrial pilot plant with 30% MEA solution as an absorbent, which is the commonly used MEA concentration in the steel industry. Arasto et al. [3] explored the technological innovations of carbon capture via the MEA chemical solvent method for post-combustion flue gases in steel mills and investigated the feasibility of different heat integration schemes to reduce CO2 emissions. The IEAGHG R&D program [4] covered an in-depth analysis of the economic impact of applying CCS technology in integrated steel mills, exploring two capture scenarios for post-combustion capture using MEA and for an oxygen-blowing blast furnace (OBF) using top gas recovery and methyldiethanolamine (MDEA) as the solvent.
Reducing carbon emissions through the use of CCU technology is crucial for both addressing and reducing greenhouse gas emissions and transitioning to a low-carbon green business [5]. The three main components of CCU technology are carbon capture, carbon utilization, and carbon transport. Figure 1 provides detailed descriptions of the implementation of each of these components.
Figure 1.
Technical process and categorization of CCU methods [5].
LCA has been used by many academics to investigate the environmental impacts of CO2 emissions and possible capture systems from a variety of angles. Using a life cycle assessment methodology, Fozer et al. [6] measured the environmental effects of amine-based carbon capture and storage (CCS) technology. By optimizing the technology and combining it with renewable energy sources, CCS technology can effectively reduce its negative environmental effects.
According to the ILCD 2011 impact assessment methodology, a thorough evaluation of the life cycle of every ton of crude steel product is carried out in the context of this study, with three carbon capture technologies and two carbon use pathways chosen as the assessment’s core components. Within the parameters of this study, the relevance and significance of developing CCU technologies in the steel production sector are examined. This study’s findings offer solid decision support for assessing how CCU technology might be incorporated into steel industry procedures.
The three carbon capture technologies evaluated are the monoethanolamine (MEA) chemical absorption method, with data from plant records provided by a steel plant in China, the organic polymer membrane separation method from a comparison of post-combustion CO2 capture adsorption and membranes by Anselmi et al. [7], and the activated carbon adsorption (TSA) capture method, with data from Mirgaux et al. [8]. Hai et al. studied metal-organic skeletons to capture CO2 [9]. The third method, activated carbon adsorption (TSA), is based on data from Mirgaux et al., who modeled CCUs based on integrated chemical plants and evaluated the environmental impact categories. Based on the data calculated by the Open LCA software, a life cycle inventory (LCI) covering the different scenarios was constructed, and a comparative life cycle assessment (LCA) was performed for the said scenarios. This integrated approach combining system modeling and LCA has been widely used in other research contexts [10,11]. This methodology allows us to compare different processes in parallel and significantly reduces the reliance on general commercial databases when designing environmental impact metrics.
Carbon utilization technology uses the captured CO2 for steel slag mineralization and methanol and formic acid production, and this process is incorporated into a baseline steel plant model using CCS. A life cycle assessment is conducted to evaluate the environmental impacts of CO2-based products based on CO2 captured in the flue gases of a steel plant. Data on carbon utilization technologies for CO2-based methanol are then derived from a study by Afanga K et al. [8] on the environmental and economic evaluation of carbon capture and utilization in coal-fired power plants in Thailand. Through a comparative analysis of the environmental impacts of steel companies using these CCU technologies and a BF-BOF long-process steel plant without CCU technologies (as a base case), this study provides insights into the impacts of the different CCU processes on steel plants in the environmental impact categories of human health impairment, terrestrial acidification, freshwater eutrophication, marine eutrophication, photochemical ozone formation, and depletion of fossil and renewable energy sources. Meanwhile, comparative analysis of environmental hotspots in the whole life cycle of CCU products reveals that the use of CCU technology can significantly reduce the environmental impact indicators of steel mills, and relatively better CCU applications can be evaluated and selected from the dimension of environmental friendliness.
The database of the model is based on a detailed data record of the energy balance of a steel plant in China for the month of April 2021, which is combined with information from an extensive literature review and summaries of industry analyses to ensure the comprehensiveness and accuracy of the data.
2. Materials and Methods
2.1. Case Description and Data Source
Seven case studies have been established with regard to current life cycle assessment (LCA), and this study was based on a benchmark BF-BOF integrated steel plant with three post-combustion CCS technologies and two carbon utilization technologies in conjunction with a CCU retrofit steel plant. These case studies are as follows:
- Case 1: BF-BOF (Blast furnace-basic oxygen furnace) baseline steel plant without CCU;
- Case 2: Retrofit steel plant with CCU using MEA carbon capture and utilizing captured CO2 for methanol production;
- Case 3: Retrofit steel plant with CCU using activated carbon TSA carbon capture and methanol production from captured CO2 [8];
- Case 4: Retrofit of a steel plant with a CCU using organic polymer membrane separation carbon capture and methanol production from captured CO2 [12];
- Case 5: Retrofit of a steel plant with a CCU using MEA carbon capture and carbonation of steel slag with captured CO2;
- Case 6: Conversion of a CCU using activated carbon capture and carbonation of steel slag with captured CO2 [7];
- Case 7: Retrofit of a steel plant with a CCU using organic polymer membrane separation carbon capture and utilization of captured CO2 carbonated steel slag.
Based on data from a Chinese steel company, the baseline steel plant without CCU technology followed a comparatively fixed and sophisticated technological path which encompassed the entire process from the initial processing of iron ore to the formation of steel. This process is widely used by many large-scale steel combines in China and is depicted in the steel plant’s flow chart in Figure 2.
Figure 2.
Benchmark steel mill flow chart.
The information about the gas captured from the BF-BOF steel plant (the CO2 source involved in the carbon capture route) in the carbon capture route is provided in Table S1, which is displayed. This information was based on the operating conditions of a Chinese company’s steel plant in July 2021, the gas specifications needed for carbon capture technology, and some assumptions about the LCA boundary.
2.2. Life Cycle Assessment
The process of looking at a product or service’s environmental effects at various points in time from a holistic life cycle viewpoint is called life cycle assessment (LCA). The life cycle encompasses a variety of interactions between the product and the environment, such as the use of natural resources and the emission of pollutants (see Figure 3). Figure 4 illustrates the six consecutive phases which must be adhered to in order to guarantee a systematic and standardized assessment. These phases include raw material collection, production, packaging, use, disposal, and final disposal.
Figure 3.
Overall Life Cycle Schematic.
Figure 4.
Technical framework for life cycle assessment.
2.2.1. Objective and Scope Definition
This study uses the life cycle assessment (LCA) methodology to quantify and analyze the environmental impacts of six scenarios combining three different carbon capture technologies and two carbon utilization technologies for the smelting system of an iron and steel plant. The Tiangong database was developed by Tsinghua University in collaboration with several companies. In conjunction with real operational data, Open LCA software was utilized to build a simulation model of the steel plant’s production process. This model included all aspects of the modern steel plant’s production chain, including raw material handling, production, and the final product output (see the complete life cycle diagram).
Key data can be classified as inventory or impact assessment data for the LCA’s goals. The functional unit serves as the end point for the calculations needed to generate the impact assessment data, whereas the processes included in the assessment serve as the foundation and parameters for the gathering of inventory data. Therefore, it was determined to use 1 ton of crude steel as the functional unit for the assessment and comparison of environmental impact results for the three carbon capture options discussed in this project. Additionally, all key environmental performance indicators were quantified using 1 ton of crude steel as the functional unit. Methanol and calcium carbonate are not similar when it comes to the carbon utilization element of the process. The CO2-based methanol pathway requires only the CO2 from the carbon capture unit and does not necessitate any alteration of the baseline steel mill operation. Furthermore, the ensuing model computations yielded the following results. The carbon capture routes of the scenarios were configured to have a CO2 capture rate of 90% and CO2 purity of 98%, being able to capture 985 kg of CO2. The CO2 capture rate was 90% and the CO2 purity was 98% for the production of 1 ton of crude steel. Consequently, the functional unit for the carbon utilization to CO2-based methanol pathway was 765 kg of methanol, and the reference flow rate of CO2 input was set at 985 kg. Since converter slag is needed as a raw material in addition to CO2, a functional unit of 138 kg of calcium carbonate was set for the carbon utilization scheme for carbonation of steel slag using CO2.
The system boundary comprised three primary components: (1) the main steel production process, which is representative of the industry and all of its related subprocesses (coke, pelletizing, sintering, molten iron, molten steel, continuous casting, lime production, and captive power plant); (2) the energy inputs and emissions from technologies such as MEA, activated charcoal TSA, and polymer membrane carbon capture; and (3) the processes which produce methanol and steel slag carbonation, along with the emissions arising from their energy consumption.
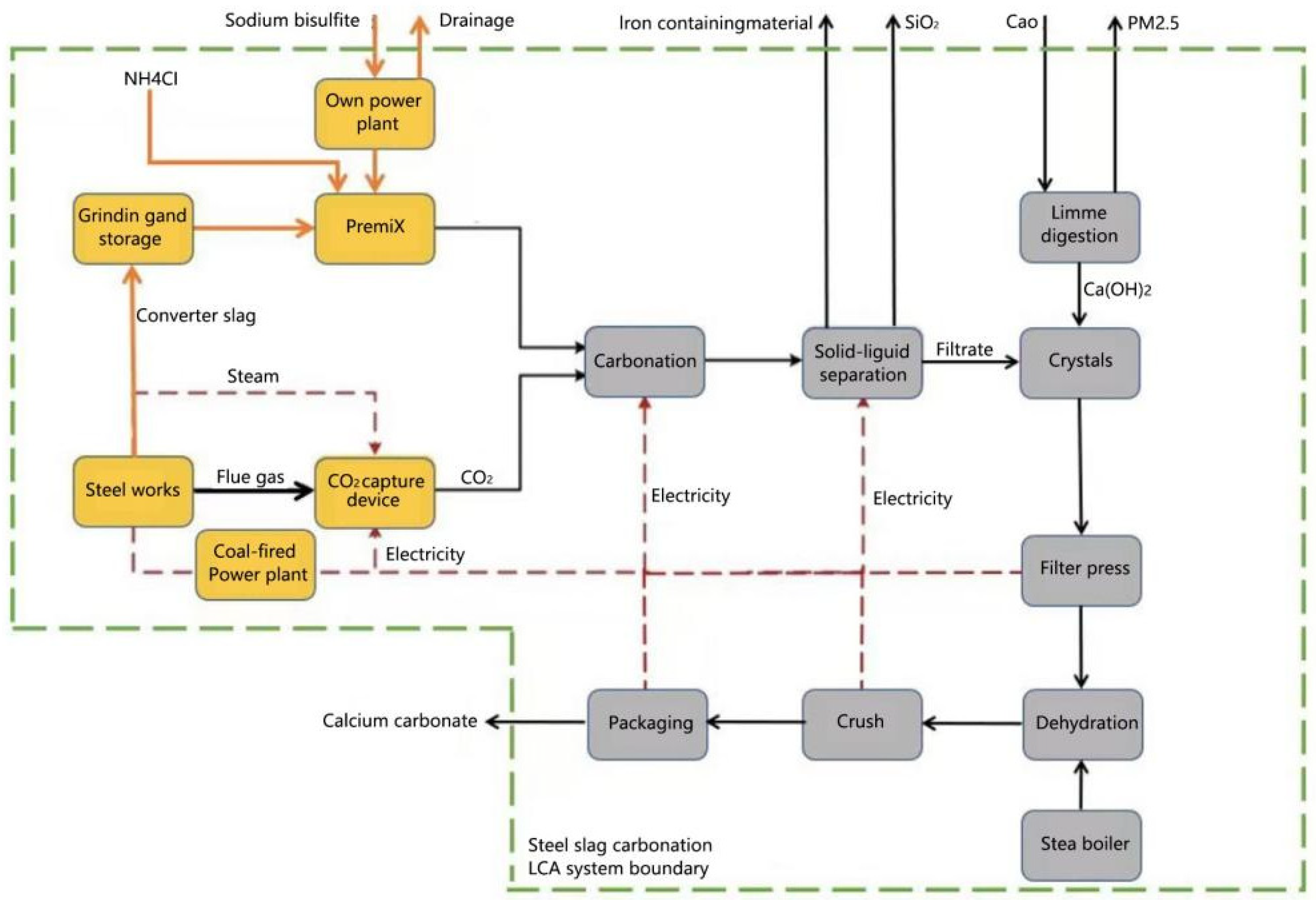
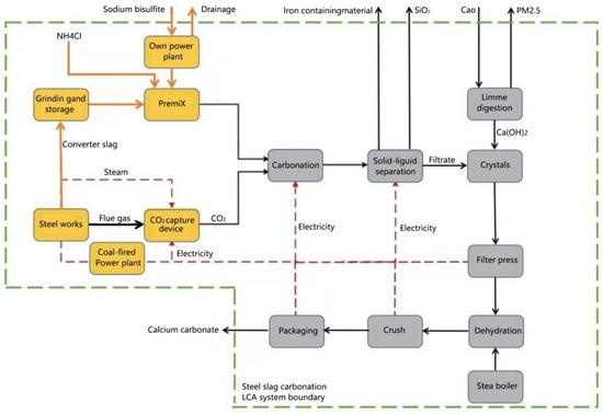
The data on this subject were generally of excellent quality and accurately reflected the variety of technologies which the system supports. The boundaries of the study system for the baseline steel plant introduced by Case 1 without CCU are shown in Figure 5. The boundaries of the study system for Cases 5–7 using different carbon capture routes which ended up using the captured CO2 to indirectly carbonate steel slag are presented schematically in Figure 6, and the boundaries of the study system for Cases 2–4 using different carbon capture routes which ended up using the captured CO2 to produce CO2-based methanol are shown in Figure 7.
Figure 5.
Baseline BF-BOF steel plant system boundary without CCU process.
Figure 6.
LCA system boundary for carbonation of steel slag using carbon dioxide.
Figure 7.
LCA system boundary for methanol production from carbon dioxide.
2.2.2. Life Cycle Inventory Analysis
Benchmark Steel Mills Segment
The LCI inventory data for the baseline steel plant without CCU technology are displayed in Table S2.
Carbon Capture Chain
The MEA carbon capture process consists of an absorber unit, a stripper unit, pumps, and a heat exchanger to model a standard 30% MEA solvent amine capture process, where the flue gas is cooled by a wet scrubber before entering the absorber. The process model is shown in Figure 8. Table S3 displays the LCI list for the MEA carbon capture method.
Figure 8.
MEA carbon capture process model.
A two-stage arrangement of two distinct polymer membranes was selected by Bounaceur et al. [13] to satisfy the requirements after testing various configurations by simulating the membrane separation process using a third-party module in the Aspen Plus model. Figure 9 shows the membrane separation data which were derived from Bounaceur’s model. The LCA also included polymer membranes and their upstream components. Table S4 displays the LCI inventory data for CO2 separation by polymer membranes.
Figure 9.
Carbon dioxide separation process using polymer membranes.
Activated carbon-based TSA is the last carbon capture process. It uses a dynamic approach with a series of adsorption and desorption phases. Table S5 displays a set of LCI data for the TSA carbon capture approach based on activated carbon.
Carbon Utilization Segment
2.2.3. Life Cycle Impact Assessment (LCIA)
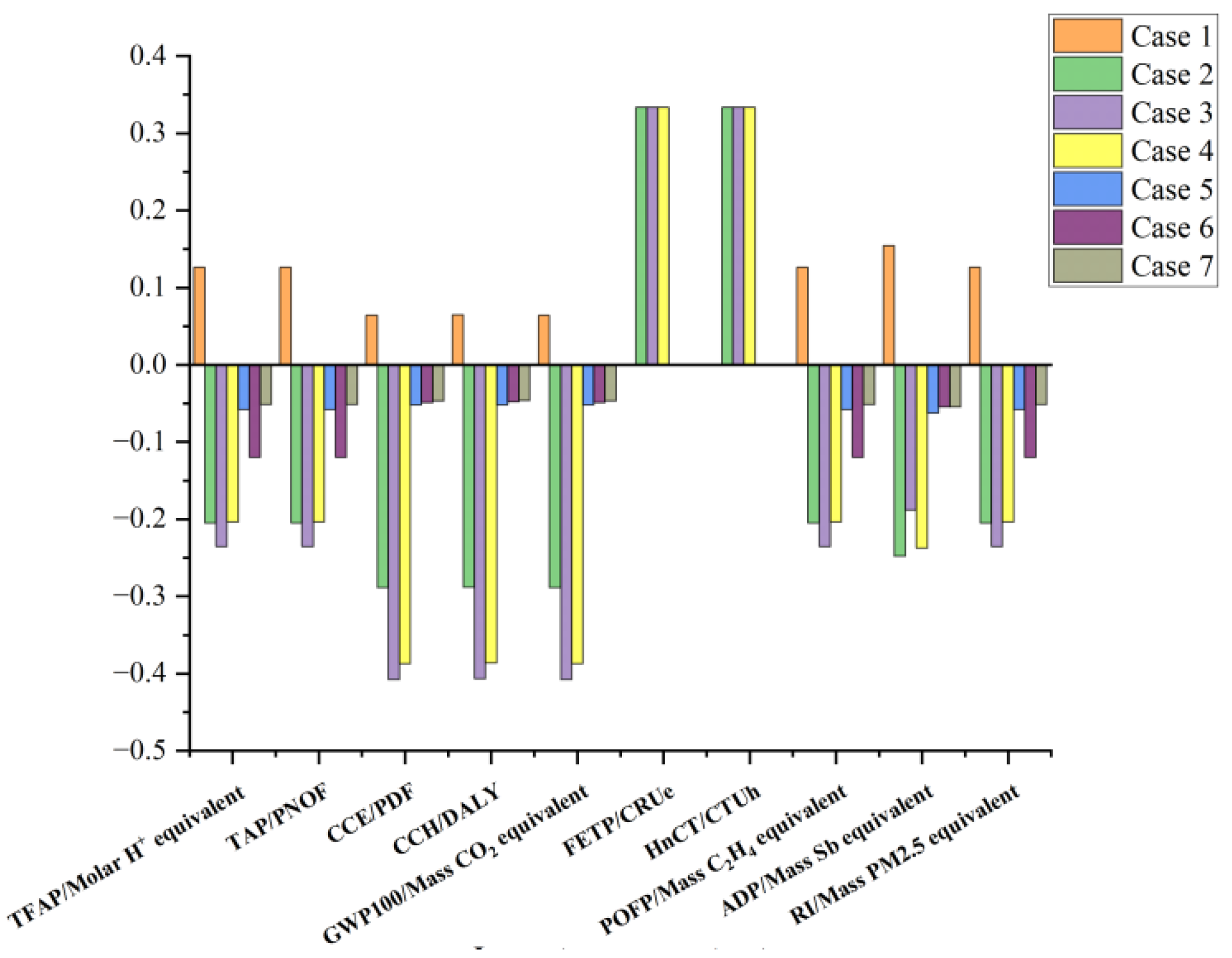
Nine environmental effect characterization indicators were chosen in order to examine the life cycle impacts pertinent to this paper: terrestrial acidification (PNOF), expressed as the number of plant species potentially lost in terrestrial ecosystems with time; climate change impacts on terrestrial ecosystems (CCH), expressed as the number of terrestrial species potentially lost with time (PDF); terrestrial and freshwater acidification (TFAP) in molar H+ equivalents; human non-carcinogenic toxicity (HnCT) expressed in human comparative toxicity units (CTUh); global warming potential (GWP100) in mass CO2 equivalents; photochemical reaction ozone formation potential (POFP) in mass C2H4 equivalents; climate change impacts on human health (CCH) in terms of disability adjusted life years (DALY); abiotic depletion (ADP) in mass antimony equivalent units; freshwater ecotoxicity potential (FETP) in terms of comparative toxicity units of ecosystems (CTUe); and respiratory inorganics (RIs) in terms of mass PM2.5 equivalent units. In order to select the most effective energy-saving and environmental protection solutions for steel plants, a comparison study of various carbon capture and utilization systems in terms of climate change impact categories will be helpful.
3. Results and Discussion
3.1. Comparison of Life Cycle Impact Assessment Results
Chapter 2 delineates the seven cases examined in this topic. The relevant LCIA findings were computed using the provided LCI inventory data in accordance with the previously established scope and functional units, as illustrated in Table S8.
A comparative analysis of Cases 2–4 and 5–7 revealed that, regardless of the specific carbon capture technology used, the option of using CO2 to create methanol clearly demonstrated a smaller environmental impact than the steel slag mineralization carbon utilization pathway. By analyzing the performance of several indicators, the environmental benefits and effectiveness of the CO2-to-methanol technology may be plainly seen (see Figure 10).
Figure 10.
LCIA percentage results bar chart.
Furthermore, a comparison of the environmental effects of the three carbon capture systems used in Cases 2, 3, and 4’s methanol production revealed that they differed in certain ways. Compared with the MEA carbon capture and polymer film carbon capture technologies, the TSA alternative based on activated carbon had fewer emissions and marginally better environmental effects. This implies that TSA programs might be more effective and ecologically benign when it comes to carbon capture. Conversely, of the three technologies, the MEA carbon capture option performed comparatively poorly, and it might have a more detrimental effect on the environment.
Cases 5, 6, and 7 may all be compared to show that they used indirect carbonation of steel slag with CO2 to use carbon. In this instance, five indicators—terrestrial and freshwater acidification, terrestrial acidification, photochemical ozone formation potential, and respiratory inorganic matter—showed a more favorable environmental impact in the activated carbon-based TSA scenario. The activated carbon TSA option was particularly significant in Case 6’s EIA results. It exhibited notable benefits in other areas, despite its small underperformance in the indicator of abiotic resource depletion. This further demonstrates the superior environmental performance of the TSA alternative based on activated carbon, which has a lower negative environmental impact and merits further research and promotion in real-world applications. The performance percentage in Figure 11 makes this tendency quite evident.
Figure 11.
LCIA result percentage stacked bar chart.
There are further interesting details as well. For example, instances 2–4 exhibited high values for the freshwater ecotoxicity potential and human non-carcinogenic toxicity indicators, while the other cases did not demonstrate any toxicity-related environmental effects.
Following a thorough analysis of the EIA results for the seven cases, it was discovered that, with the exception of the data pertaining to toxicity, all of the other environmental indicators for Cases 2–7 outperformed those of Case 1. This suggests that the implementation of CCU technology in a steel plant can achieve negative carbon emissions for iron and steel enterprises by capturing and using CO2. The overall performance is displayed in the radar diagram in Figure 12.
Figure 12.
LCIA result percentage radar chart.
3.1.1. Environmental Impacts Due to Climate Change (GWP100, CCH, and CCE)
As illustrated in Figure 13 below, a thorough examination of the various processes’ contributions to the environmental effects revealed that the production of lime kilns, the activation of activated carbon, the mineralization of steel slag, and the building of new power plants were the primary direct contributors of GWP100, CCH, and CCE. The contributions are displayed in Figure 13 below, with the generation of lime kiln lime and CO2-based methanol having the greatest impact on lowering emissions.
Figure 13.
(a) Impact of climate change on human health; DALY; (CCH). (b) Global warming potential (GWP100). (c) Impact of climate change on terrestrial ecosystem; PDF; (CCE).
When compared with the manufacturing process of the benchmark steel factory, the environmental impact of the lime kiln process has significantly changed since the CCU route was introduced. It is quite remarkable that the carbon emissions from flue gases from lime kilns greatly decreased following CO2 capture. According to the data and graphs in Figure 14, implementation of the CCU method significantly improved the lime kiln’s environmental effect, with improvements ranging from a minimum of 192% to a high of 340%.
Figure 14.
Comparison of percentage contributions of subprocesses to GWP100, CCH, and CCE evaluation results.
3.1.2. Impacts from SOx and PM (TAP, RI, POFP, and TFAP)
Based on the detailed analysis of the contribution of each process to the environmental impacts, the sources of direct contribution to terrestrial acidification (TAP), respiratory inorganics (RIs), and both terrestrial and freshwater acidification (POFP) were concentrated in blast furnace ironmaking, coking, activated carbon treatment, the steel slag mineralization process, and the addition of new power plants. It is also worth noting that the use of polymer membrane separation technology in the carbon capture process in Cases 4 and 7 not only effectively reduced the photochemical ODP but also contributed positively to the reduction of environmental impacts, as detailed and demonstrated in Figure 15. The membrane trap in Case 4 was a small but integral part of the process. Through membrane capture, the contribution was less than one percent, but it still supported and contributes to the overall system operation. In Case 7, the contribution of 4.33 × 10−8 kg C2H4 equivalent per ton of crude steel produced was reduced, showing that even small improvements in the production process can have a positive impact on the environment.
Figure 15.
(a) Terrestrial and freshwater acidification (TFAP). (b) Terrestrial acidification; PNOF; (TAP). (c) Photochemical ozone formation potential (POFP). (d) Respiratory inorganics (RIs).
Furthermore, in Cases 5–7, the power plant’s addition supplied energy for the carbon capture and use pathway, which was crucial to the process, even though it only accounted for 2~5% of the environmental effects in a single instance.
The environmental effects of the CCU route’s adoption on the coking and blast furnace ironmaking processes were considerable, according to the data taken as a whole and compared with the baseline steel plant’s environmental effects. The improvement in the photochemical ozone formation potential (PCOP), which rose by 135 percent at the lowest level and by 260 percent at the highest level, is the primary indicator of this. Furthermore, the implementation of CCU technology significantly improved the coking process’s environmental performance, resulting in reductions of 177% at the lowest level and 29% at the highest level. These numbers illustrate how CCU technology has the ability to significantly improve the ironmaking process’s environmental effect.
When comparing Case 2 and Case 5, which used the same carbon capture route, the coke-making process contributed 17 percent of the environmental impacts in Case 2 and 31 percent in Case 5, and the ironmaking process contributed 83 percent of the environmental impacts in Case 2 and 64 percent in Case 5. This difference was mainly due to the additional use of coke oven gas for heating in the steel slag mineralization process, whereas the methanol process only used the CO2 captured in the five flue gases in the steel plant and did not utilize the remaining gas or flue gases left over after capture, as shown in Figure 16.
Figure 16.
Comparison of percentage contributions of subprocesses to TFAP, TAP, RI, and PDFP evaluation results.
Secondly, Cases 3 and 6 employed the TSA carbon capture approach based on activated carbon, and the activation of carbon also plays a major role in lowering the environmental effect indicators. Roughly −0.012 kg PM2.5 equivalent of respiratory inorganic emissions and −0.015 kg C2H4 equivalent of photochemical ozone generation potential for each ton of CO2 produced during the manufacturing of crude steel could be effectively captured. By using this method, freshwater and terrestrial acidity could be decreased by about 0.26 molar H+ equivalent.
3.1.3. Toxicity-Related Environmental Effects (FETP and HnCT) and Abiotic Resource Depletion (ADP)
The direct contribution of both FETP and HnCT arises from the methanol manufacturing process, whereas the direct contribution of ADP comes from the iron production process, according to the examination of each step’s contribution to the environmental consequences. About 765 kg of methanol can be made from the 985 kg of CO2 generated for each ton of crude steel produced in a steel mill. According to the simulated data, each production process may produce volatile emissions of roughly 1.19 × 10−5 kg of methanol, which might raise the freshwater ecotoxicity potential by 2.66 × 10−6 CRUe. Moreover, these emissions might cause a 1.21 × 10−13 increase in non-carcinogenic toxicity to people.
The use of fluorspar in the iron-producing process is the primary cause of the impact of the depletion of abiotic resources. According to this study, compared with the baseline steel mill, Cases 2–7 could significantly minimize the depletion of abiotic resources, with reductions ranging from 135 percent to 161 percent, as illustrated in Figure 17 below.
Figure 17.
(a): Ecotoxicity potential of freshwater; CRUe; (PETP); (c): Depletion of non-living resources (ADP); (b): Human non-careinogenic toxiecity; CYUh; (HnCT).
3.2. Parameter Sensitivity Analysis and Recommendations
For the parameters to be comparable among concepts, many of them require broad assumptions. Sensitivity is defined as the ratio of changes in characterizing indicators to changes in inventory data. A large number of these characteristics have a significant effect on the outcomes and have been covered extensively in the literature [14].
In order to reduce coal consumption and increase the use of green hydropower, this will replace the addition of power plants for carbon capture and utilization, which currently consist of thermal (92.3%), hydroelectric (1.8%), wind (1.6%), and solar power (4.3%) plants and thermal (12.5%), hydroelectric (85.0%), wind (1.8%), and solar power plants (0.7%), respectively. It will also lead to switching from coal combustion-based power generation to hydroelectric resource-based power. As can be seen in Figure 18, Cases 5–7 were chosen to examine a power plant’s environmental effects before and after the modification.
Figure 18.
Parameter sensitivity analysis of power plant.
When compared with conventional coal-fired thermal power plants, clean energy power plants exhibited a higher degree of environmental friendliness in all environmental impact categories, with the exception of the indicator of non-biological resource depletion, which stayed constant, according to the results of the analyses in Figure 18.
The activation procedures used in activated carbon-based TSA carbon capture routes come from a variety of sources, each with a notably distinct energy consumption and environmental impact. The energy consumption, environmental effects, and additional cleaning procedures of these various carbon capture options vary greatly, and a number of considerations must be made in order to design and execute a carbon capture strategy which is suitable for a given circumstance.
The importance of the membrane parameters’ impact on the system must be thoroughly examined while looking into carbon capture routes, keeping in mind that there are many unknowns. To achieve the best carbon capture and resource efficiency, the membrane characteristics must be carefully taken into account and optimized while constructing a carbon capture system.
Lastly, from the perspective of system process design, waste heat integration as part of system optimization can lower energy demand related to the CO2 capture process, and more sophisticated CO2-avoiding cost technologies can be employed. Such a system optimization design would lessen adverse environmental effects while increasing productivity and lowering energy usage.
4. Conclusions
This study examined a range of CO2 capture and use technologies in an effort to address the problems associated with carbon emissions and global climate change. One significant source of greenhouse gas emissions and harm to the environment is the CO2 emissions produced during the different stages of the steel production process. In addition to effectively controlling and reducing CO2 emissions and the adverse effects on the environment, capturing and treating these emission sources can also force the iron and steel industry to move toward greener, more sustainable development, which will help build an ecological civilization and sustainable development. In addition, it will support the steel industry’s transition to a greener, more sustainable form, supporting both ecological civilization and sustainable growth.
In Section 3, this study went into great depth on seven incidents which showed how the introduction of CCU technology affected different metrics. According to this study’s findings, the implementation of CCU technology significantly reduced greenhouse gas emissions. The implementation of CCU technology can lower GWP100 by 550–737%, POFP by 140–286%, ADP by 135–260%, RI by 260%, TFAP and TAP by 140–286%, CCE by 550–737%, and CCH by 545–728% when compared with a baseline steel plant. RI reductions of 260% and 140–286% were found. Altogether, Case 2, which performed best among Cases 2–7 in the environmental effect category, absorbed CO2 by utilizing temperature change adsorption (TSA) technology with activated carbon. This effort then turned the captured CO2 into CO2-based methanol. According to the sensitivity studies, the environmental impact indicators were significantly impacted by the upstream energy and material inputs for the steel plant’s smelting and carbon capture phases.
To find and suggest a better way to retrofit steel plants with CCU, a thorough comparison and analysis of the environmental effects of a baseline steel mill with and without the installation of CCU technology was conducted. In order to provide a thorough picture of the environmental and financial advantages of CCU technology in the steel production chain, the possible effects of the technology on the reduction of greenhouse gas emissions and the efficiency of resource use will also be thoroughly investigated.
The above results show that the introduction of CCU technology is of great practical significance in reducing GHG emissions. In summary, Case 2, which had the better results in the environmental impact category for Cases 2–7, adopted the technology of temperature change adsorption (TSA) of activated carbon to realize the capture of carbon dioxide. This initiative further utilizes the captured CO2 to produce CO2-based methanol, an environmentally friendly fuel with a high combustion efficiency and energy conversion rate, which has considerable economic value in the energy sector. This not only promotes the company’s environmentally friendly image but also conforms to the concept of sustainable development and lays a solid foundation for the company’s future sustainable operations. This is worth further in-depth study and referencing. If we consider the impact of toxicity effects on the environment and ecosystem, we can choose Case 6 among Cases 5–7. In this case, carbon capture was carried out by activated carbon-based TSA, and the captured carbon dioxide was then used to indirectly carbonate converter slag to produce calcium carbonate. This approach not only reduces CO2 emissions but also provides the construction industry with a calcium carbonate product which has good economic value.
Through this approach, we can provide a sustainable solution for the construction materials industry while reducing environmental pollution, as well as promoting the development of a circular economy, which is important for the realization of sustainable development goals. Nevertheless, there are still many challenges in industrial practices, such as shifting the burden. In order to strengthen these practices and facilitate implementation at scale, more in-depth research is needed. The results of the sensitivity analysis reveal that the channel of upstream energy and material inputs has a significant impact on various environmental impact indicators in both the smelting and carbon capture segments of steel plants. Therefore, more detailed research and meticulous management of energy and material inputs in different segments are needed to better address these challenges and provide more reliable support for scaling up in practice. This study was based on an in-depth real data analysis and rigorous software simulations of technology upgrading in the steel industry. The results of this study provide recommendations for technology upgrading in steel production with practical feasibility. In light of the problems existing in the carbon utilization route of methanol production, this study proposes installing additional waste heat recovery systems and desulfurization and dust removal devices to improve the energy utilization efficiency and reduce environmental pollution. In light of the route of steel slag mineralization, it is proposed to optimize the reaction parameters and make full use of carbon-rich flue gas in order to improve the effective use of resources and reduce energy consumption. These suggestions not only take into account the technical difficulties in the production process but also the sustainable development of environmental protection and resource utilization, providing useful technical support for sustainable development of the iron and steel industry.
Supplementary Materials
The following supporting information can be downloaded at https://www.mdpi.com/article/10.3390/su162310207/s1, Table S1: Carbon capture source gas flow parameters. Table S2: List of benchmark steel mill LCI without CCU technology. Table S3: Life cycle inventory data for the MEA carbon capture process. Table S4: Life Cycle Inventory Data for Polymeric Membrane Separation CO2 Processes. Table S5: Life Cycle Inventory Data for Activated Carbon Based TSA Process Route for CO2 Capture. Table S6: Life Cycle Inventory Data for Carbon Utilization Process Routes for CO2-based Methanol Production. Table S7: Carbon Utilization Process Route Life Cycle Inventory Data for CO2-based Methanol Production. Table S8: LCIA results of six different CCU schemes for steel mills.
Author Contributions
Methodology, Y.L.; Investigation, Y.J.; Writing—original draft, C.Y. and S.W.; Writing—review & editing, L.W.; Visualization, T.D.; Supervision, S.W.; Project administration, T.D. and Y.W.; Funding acquisition, Y.W. All authors have read and agreed to the published version of the manuscript.
Funding
This work was funded by the National Natural Science Foundation of China (No. 52270177), Natural Science Foundation of Shenyang (No. 22-315-6-13), Liaoning Province Science and Technology Plan Joint Program (Key Research and Development Program Project) (No. 2023JH2/101800058), Chunhui Project from the Ministry of Education of China (No. HZKY20220436), Natural Science Foundation of Liaoning Province (No. 2023-MSBA-111), and Fundamental Research Funds for the Central Universities (No. N2325018).
Institutional Review Board Statement
Not applicable.
Informed Consent Statement
Not applicable.
Data Availability Statement
The original contributions presented in the study are included in the article/Supplementary Material, further inquiries can be directed to the corresponding author.
Conflicts of Interest
The authors declare that they have no known competing financial interests or personal relationships that could have appeared to influence the work reported in this paper.
Abbreviations
| BF-BOF | Blast furnace-basic oxygen furnace |
| TSA | Temperature swing adsorption |
| MEA | Monoethanolamine |
References
- Parmesan, C.; Morecroft, M.D.; Trisurat, Y. Climate Change 2022: Impacts, Adaptation and Vulnerability; GIEC: Geneva, Switzerland, 2022. [Google Scholar]
- Wang, Y.; Liu, J.; Tang, X.; Wang, Y.; An, H.; Yi, H. Decarbonization pathways of China’s iron and steel industry toward carbon neutrality. Resour. Conserv. Recycl. 2023, 194, 106994. [Google Scholar] [CrossRef]
- Arasto, A.; Tsupari, E.; Kärki, J.; Pisilä, E.; Sorsamäki, L. Post-combustion capture of CO2 at an integrated steel mill–Part I: Technical concept analysis. Int. J. Greenh. Gas Control. 2013, 16, 271–277. [Google Scholar] [CrossRef]
- Leeson, D.; Mac Dowell, N.; Shah, N.; Petit, C.; Fennell, P. A Techno-economic analysis and systematic review of carbon capture and storage (CCS) applied to the iron and steel, cement, oil refining and pulp and paper industries, as well as other high purity sources. Int. J. Greenh. Gas Control 2017, 61, 71–84. [Google Scholar] [CrossRef]
- Yao, X.; Yuan, X.; Yu, S.; Lei, M. Economic feasibility analysis of carbon capture technology in steelworks based on system dynamics. J. Clean. Prod. 2021, 322, 129046. [Google Scholar] [CrossRef]
- Fozer, D.; Sziraky, F.Z.; Racz, L.; Nagy, T.; Tarjani, A.J.; Toth, A.J.; Haaz, E.; Benko, T.; Mizsey, P. Life cycle, PESTLE and multi-criteria decision analysis of CCS process alternatives. J. Clean. Prod. 2017, 147, 75–85. [Google Scholar] [CrossRef]
- Anselmi, H.; Mirgaux, O.; Bounaceur, R.; Patisson, F. Simulation of post-combustion CO2 capture, a comparison among absorption, adsorption and membranes. Chem. Eng. Technol. 2019, 42, 797–804. [Google Scholar] [CrossRef]
- Afanga, K.; Mirgaux, O.; Patisson, F. Assessment of top gas recycling blast furnace: A technology to reduce CO2 emissions in the steelmaking industry. In Proceedings of the Carbon Management Technology Conference, CMTC, Orlando, FL, USA, 7–9 February 2012. CMTC-151137-MS. [Google Scholar]
- Hai, G.; Xue, X.; Feng, S.; Ma, Y.; Huang, X. High-throughput computational screening of metal–organic frameworks as high-performance electrocatalysts for CO2RR. ACS Catal. 2022, 24, 15271–15281. [Google Scholar] [CrossRef]
- Branco DA, C.; Moura MC, P.; Szklo, A.; Schaeffer, R. Emissions reduction potential from CO2 capture: A life-cycle assessment of a Brazilian coal-fired power plant. Energy Policy 2013, 61, 1221–1235. [Google Scholar] [CrossRef]
- Shang, Z.; Wang, M.; Su, D.; Liu, Q.; Zhu, S. Ontology based social life cycle assessment for product development. Adv. Mech. Eng. 2018, 10, 168781401881227. [Google Scholar] [CrossRef]
- François, J.; Fortin, M.; Patisson, F.; Mauviel, G.; Feidt, M.; Rogaume, C.; Rogaume, Y.; Mirgaux, O.; Dufour, A. LCA from biomass powerplants: From soil to electricity. In Proceedings of the 3rd International Exergy, Life Cycle Assessment and Sustainability Workshop & Symposium (ELCAS-3), Nisyros, Greece, 7–9 July 2013; 10p. [Google Scholar]
- Bounaceur, R.; Berger, E.; Pfister, M.; Santos, A.A.R.; Favre, E. Rigorous variable permeability modelling and process simulation for the design of polymeric membrane gas separation units: MEMSIC simulation tool. J. Membr. Sci. 2017, 523, 77–91. [Google Scholar] [CrossRef]
- Pan, S.Y.; Adhikari, R.; Chen, Y.H.; Li, P.; Chiang, P.C. Integrated and innovative steel slag utilization for iron reclamation, green material production and CO2 fixation via accelerated carbonation. J. Clean. Prod. 2016, 137, 617–631. [Google Scholar] [CrossRef]
Disclaimer/Publisher’s Note: The statements, opinions and data contained in all publications are solely those of the individual author(s) and contributor(s) and not of MDPI and/or the editor(s). MDPI and/or the editor(s) disclaim responsibility for any injury to people or property resulting from any ideas, methods, instructions or products referred to in the content. |
© 2024 by the authors. Licensee MDPI, Basel, Switzerland. This article is an open access article distributed under the terms and conditions of the Creative Commons Attribution (CC BY) license (https://creativecommons.org/licenses/by/4.0/).

















