Enablers and Barriers of Sustainability for Small Public Purchases
Abstract
1. Introduction
2. Literature Review
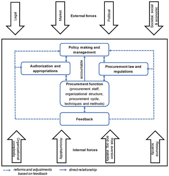
2.1. Theoretical Foundation Based on a Systems View
2.2. Small Public Purchases Below the EU Thresholds
2.3. External Factors Influencing the Uptake of SPP in the Literature
- Legal-related factors: Legal and regulatory aspects related to sustainability, such as environmental regulations and social standards, can influence SPP adoption [20,21]. Legal forces can be a strong driver for SPP, especially when organizations take a proactive and innovative approach to regulatory compliance (based on [20]). However, they can also impede the uptake of SPP, for instance, in cases where legislation slows down frontrunning contracting authorities [20,21,22].
- Political-related factors: Political considerations can also affect the uptake of SPP [23]. For instance, top-level support, government policies, strategic SPP-related goals, and political involvement can shape procurement decisions to align with broader political goals and sustainable objectives [24,25,26,27,28,29]. Other political forces, such as the voluntary adoption by politicians of green deals, certifications, and political statements about SPP, are also likely to have an effect [21].
- Market-related factors: Market factors involve aspects such as supply and demand conditions and market competition. Market factors increasingly influence the availability of sustainable goods and services [19]. For instance, the complexity and possibilities of the supply chain, including its geographical scope and the number of suppliers, can impact the feasibility of integrating sustainable practices [20]. It is also possible that suppliers are not interested in small, sustainable purchases and that a larger scale is required [30]. Furthermore, suppliers can affect the uptake of SPP by lobbying behavior either in favor or against SPP [31], which can be performed on European or national political levels but also more specifically during market consultations for purchases and during the purchases themselves.
- Societal-, social-, and economic-related factors: Societal, social, and economic factors include social and environmental responsibility, public perception, and economic development goals. An example of a societal factor is an NGO pressuring governments to include social and environmental aspects in public procurement (e.g., [7,19]).
2.4. Internal Factors Influencing the Uptake of SPP in the Literature
- Organizational complexity-related factors: The degree of organizational complexity affects the practical application of SPP. As public organizations are characterized by diverse stakeholders, divergent budgets, bureaucracy, and conflicting goals [20,23,34,35]), integrating SPP can be challenging. Furthermore, SPP may necessitate new financing models, requiring complex modifications to existing budget schemes. The increased complexity of sustainable purchases and the presence of more potentially conflicting goals compared to traditional procurement also demand more from decision-making processes.
- Risk tolerance and organizational stability-related factors: Public organizations often exhibit risk-averse tendencies [12], resisting change [19], rooted in a need for stability and predictability. These tendencies can be at odds with the essence of SPP, which often involves innovation and change [36]. Beyond its innovative nature, SPP adoption may require behaviors perceived as risky. Hence, it is important for public organizations aiming to enhance sustainability in their procurement to find a middle ground between maintaining stability and taking calculated risks.
- Resource availability-related factors: The availability of resources plays a pivotal role in realizing successful public procurement in general [14] and SPP in particular [18]. A lack of sufficient budget and pressures on cost reduction could put pressure on procurement officers to choose the lowest-cost option [27]. It is also important to acknowledge that small purchases often proceed without the procurement department’s involvement (based on [37]), relegating SPP to a secondary position. Non-purchasers might not be aware of the impact of SPP [38] and might not have the required knowledge, competencies, and resources needed for SPP [23,28,39,40].
- Accountability-related factors: Accountability, spanning legal, financial, transparency, and performance dimensions [14,34,35,41,42], are preconditions of organizational governance in the public sector. However, the inclusion of sustainability in this list remains a relatively unexplored domain. While top management is an important driver for SPP [37,43,44], top management, and also accountants, primarily concentrate on legal compliance and financial metrics. Sustainability via SPP often occupies a marginal role, perhaps partly due to difficulties with measuring the effects of SPP (based on [36]) and making them transparent.
3. Material and Methods
3.1. Case Study Context
3.2. Data Collection
3.3. Data-Analysis
4. Results
4.1. External Factors Influencing the Uptake of SPP
4.1.1. Legal-Related Factors
“It’s not required, so why invest much time in it?”.(Contract Manager, RWA3)
4.1.2. Political-Related Factors
“In the board, there’s an enthusiastic member who drives sustainability and leaves their mark on it. We’re fortunate to have this board member”.(Sustainability Advisor, RWA3)
4.1.3. Market-Related Factors
“It’s the smaller companies that opt for the easier way out and don’t stand up against a water authority”.(Procurement Advisor, RWA3)
“The market parties that serve us also think: ‘If they’re not asking for it, why would I ask for it?’ So, there’s no stimulation from the market parties”.(Contract Manager, RWA3)
4.1.4. Societal-, Social-, and Economic-Related Factors
4.2. Internal Factors Influencing the Uptake of SPP
4.2.1. Organizational Complexity-Related Factors
“The sluggishness of change processes and the desire to involve all stakeholders intensively protracts proceedings”.(Contract Manager RWA3)
4.2.2. Risk Tolerance and Organizational Stability-Related Factors
4.2.3. Resource Availability-Related Factors
If it’s below the thresholds and they can continue with a party they’ve been doing business with for years, that’s the safe and easy choice. That doesn’t mean they can’t make agreements where sustainability plays a role. But if you don’t tender it, the likelihood of doing something sustainable or innovative is lower” .(Legal expert, RWA2)
“As an example of resistance to change, I think of a colleague who wanted to engage more in SPP but didn’t have the time for it. Because regular projects also need to be executed. That was a reason for that colleague to look elsewhere in the organization where there was more attention for it. No one has an aversion to sustainability. It’s just not the top priority due to the combination of work pressure, numerous projects, and the various considerations you have to take into account”.(Manager, RWA4)
“Whether SPP is adopted for smaller amounts significantly depends on colleagues’ intrinsic motivation”.(Sustainability Advisor, RWA5)
4.2.4. Accountability-Related Factors
“Smaller projects still revolve around time, money, and capacity. As long as project leaders are evaluated based on the number of projects per year rather than sustainability, our intentions won’t translate into action […]”.
“There are no guidelines dictating that, for instance, a certain percentage of the budget must be allocated to sustainability. There’s a certain element of discretion involved. Everything revolves around whether you can deliver the result within the planning and budget, and sustainability is usually not a priority”.(Procurement Advisor, RWA4)
5. Discussion
5.1. Internal Factors
5.2. External Factors
5.3. Framework
5.4. Limitations and Further Research
6. Conclusions
Author Contributions
Funding
Institutional Review Board Statement
Informed Consent Statement
Data Availability Statement
Acknowledgments
Conflicts of Interest
Appendix A. Interview Questions
- A. Sustainable procurement policy
- 1.
- What are the main points and key goals of the SPP policy of your water board?
- 2.
- How much priority is given to sustainability within your organization? Could you elaborate on that?
- 3.
- How are the following themes applied? Environment, Climate, Circular, Chain Responsibility, Diversity and Inclusion, Social Return, SMEs, Innovation.
- B. Sub-threshold purchases and sustainability
- 4.
- Can you provide an example of a project involving sub-threshold purchases? What supplies and services are we talking about?
- 5.
- How were these purchases handled? What procurement guidelines/procedures were given? Were they adhered to?
- 6.
- Were criteria (specifications) related to sustainability established for these purchases? If yes, which ones, and when are they applied? If not, why not?
- 7.
- Who decides or determines the procurement procedure when sustainability needs to be applied? Are the standard procedures (single and multiple) followed?
- C. Questions about internal and external factors:
- 8.
- How would you describe the situation at hand for this factor?
- 9.
- How do you experience this?
- 10.
- Can you provide a concrete example of this?
- 11.
- In your opinion, is this a stimulating or inhibiting factor in applying sustainability to sub-threshold purchases?
- 12.
- How would you describe the situation at hand for this factor?
- 13.
- To what extent have you experienced this factor to apply sustainability to sub-threshold purchases?
- 14.
- In what way(s) was this factor executed? What did it manifest as, and what were the consequences of that pressure?
- 15.
- By whom was this pressure executed, and on whom was this pressure exerted?
- 16.
- In your opinion, is this a stimulating or inhibiting factor in applying sustainability to sub-threshold purchases?
- D. Questions overall:
- 17.
- Which factor(s) do you consider the most stimulating or inhibiting in applying sustainability themes/aspects to sub-threshold purchases of supplies and services? Is there an explanation for this?
- 18.
- What have I not covered yet?
References
- Vluggen, R.; Gelderman, C.J.; Semeijn, J.; Van Pelt, M. Sustainable public procurement—External forces and accountability. Sustainability 2019, 11, 5696. [Google Scholar] [CrossRef]
- Amann, M.; Roehrich, J.K.; Eßig, M.; Harland, C. Driving sustainable supply chain management in the public sector: The importance of public procurement in the European Union. Supply Chain Manag. Int. J. 2014, 19, 351–366. [Google Scholar] [CrossRef]
- EU Commission. Public Procurement Indicators 2018. 2021. Available online: https://ec.europa.eu/docsroom/documents/48156 (accessed on 1 September 2024).
- Steenmeijer, J.; van der Zaag, J.; Corts, J.; Tauber, A.; Hollander, T.; van den Berg, C.; van der Zande, M.; Zijp, M. De Milieu-Impact van de Jaarlijkse 85 Miljard Euro aan Inkoop Door alle Nederlandse Overheden; RIVM: Bilthoven, The Netherlands, 2021. [Google Scholar]
- Boston Consulting Group and World Economic Forum. Green Public Procurement: Catalysing the Net-Zero Economy; World Economic Forum: Geneva, Switzerland, 2022. [Google Scholar]
- Meehan, J.; Bryde, D. Sustainable procurement practice. Bus. Strategy Environ. 2011, 20, 94–106. [Google Scholar] [CrossRef]
- Keulemans, S.; van de Walle, S. Cost-effectiveness, domestic favouritism and sustainability in public procurement: A comparative study of public preferences. Int. J. Public Sect. Manag. 2017, 30, 328–341. [Google Scholar] [CrossRef]
- European Court of Auditors. Special Report No. 28/2023: Public Procurement in the EU—Less Competition for Contracts Awarded for Works, Goods and Services in the 10 Years up to 2021; European Court of Auditors: Luxembourg, 2023. [Google Scholar]
- Dragos, D.; Vornicu, R. Public Procurement below Thresholds in the European Union-EU Law Principles and National Responses. Eur. Procure. Public Priv. Partnersh. Law Rev. 2015, 10, 187. [Google Scholar]
- Gelderman, C.J.; Semeijn, J.; Bouma, F. Implementing sustainability in public procurement—The limited role of procurement managers and party-political executives. J. Public Procure. 2015, 15, 66–92. [Google Scholar] [CrossRef]
- Gelderman, C.J.; Semeijn, J.; Vluggen, R. Development of sustainability in public sector procurement. Public Money Manag. 2017, 37, 435–442. [Google Scholar] [CrossRef]
- Polonsky, M.J.; Wijayasundara, M.; Noel, W.; Vocino, A. Identifying the drivers and barriers of the public sector procurement of products with recycled material or recovered content: A systematic review and research propositions. J. Clean. Prod. 2022, 358, 131780. [Google Scholar] [CrossRef]
- Vejaratnam, N.; Mohamad, Z.F.; Chenayah, S. A systematic review of barriers impeding the implementation of government green procurement. J. Public Procure. 2020, 20, 451–471. [Google Scholar] [CrossRef]
- Thai, K.V. Public procurement re-examined. J. Public Procure. 2001, 1, 9–50. [Google Scholar] [CrossRef]
- EU Commission. Public Procurement Thresholds. 2023. Available online: https://single-market-economy.ec.europa.eu/single-market/public-procurement/legal-rules-and-implementation/thresholds_en (accessed on 1 September 2024).
- Molander, P. Public procurement in the European Union: The case for national threshold values. J. Public Procure. 2014, 14, 181–214. [Google Scholar] [CrossRef]
- EU Commission. Directive 2014/24/EU of the European Parliament and of the Council of 26 February 2014 on Public Procurement and Repealing Directive 2004/18/EC; EU Commission: Brussels, Belgium, 2014. [Google Scholar]
- Preuss, L. Addressing sustainable development through public procurement: The case of local government. Supply Chain. Manag. Int. J. 2009, 14, 213–223. [Google Scholar] [CrossRef]
- Dimand, A.M.; Neshkova, M.I. Buying green in US local government: Internal commitment and responsiveness to external pressures. Public Adm. 2023, 102, 644–667. [Google Scholar] [CrossRef]
- Walker, H.; Di Sisto, L.; McBain, D. Drivers and barriers to environmental supply chain management practices: Lessons from the public and private sectors. J. Purch. Supply Manag. 2008, 14, 69–85. [Google Scholar] [CrossRef]
- Schotanus, F.; Nicolas, R. Coercive, Mimetic and Normative Influences on the Uptake of Sustainable Public Procurement: An Institutional Perspective. In Mandatory Sustainability Requirements in EU Public Procurement Law: Reflections on a Paradigm Shift; Bloomsbury Publishing: London, UK, 2023. [Google Scholar]
- Porter, M.E.; Van de Linde, C. Green and competitive: Ending the stalemate. Harv. Bus. Rev. 1995, 73, 120–134. [Google Scholar]
- Sourani, A.; Sohail, M. Barriers to Addressing Sustainable Construction in Public Procurement Strategies. Proc. Inst. Civ. Eng. Eng. Sustain. 2011, 164, 229–237. [Google Scholar] [CrossRef]
- Brammer, S.; Walker, H. Sustainable procurement in the public sector: An international comparative study. Int. J. Oper. Prod. Manag. 2011, 31, 452–476. [Google Scholar] [CrossRef]
- Gormly, J. What are the challenges to sustainable procurement in commercial semi-state bodies in Ireland? J. Public Procure. 2014, 14, 395–445. [Google Scholar] [CrossRef]
- Similä, J.O.; Mwesiumo, D. Implementing public procurement of green innovations: Does structural alignment matter? J. Clean. Prod. 2024, 461, 142562. [Google Scholar] [CrossRef]
- Van Berkel, J.R.J.; Schotanus, F. The impact of “procurement with impact”: Measuring the short-term effects of sustainable public procurement policy on the environmental friendliness of tenders. J. Public Procure. 2021, 21, 300–317. [Google Scholar] [CrossRef]
- Wijayasundara, M.; Polonsky, M.; Noel, W.; Vocino, A. Green procurement for a circular economy: What influences purchasing of products with recycled material and recovered content by public sector organisations? J. Clean. Prod. 2022, 377, 133917. [Google Scholar] [CrossRef]
- Wang, C.; Qiao, Y.; Li, X. A systems approach for green public procurement implementation. J. Public Procure. 2020, 20, 287–311. [Google Scholar] [CrossRef]
- Yu, C.; Morotomi, T.; Yu, H. What Influences Adoption of Green Award Criteria in a Public Contract? An Empirical Analysis of 2018 European Public Procurement Contract Award Notices. Sustainability 2020, 12, 1261. [Google Scholar] [CrossRef]
- Smith, C.; Terman, J. Overcoming the barriers to green procurement in the county: Interest groups and administrative professionalism. J. Public Procure. 2016, 16, 259–285. [Google Scholar] [CrossRef]
- Ageron, B.; Gunasekaran, A.; Spalanzani, A. Sustainable supply management: An empirical study. Int. J. Prod. Econ. 2012, 140, 168–182. [Google Scholar] [CrossRef]
- Buurman, M.; Delfgaauw, J.; Dur, R.; Van den Bossche, S. Public sector employees: Risk averse and altruistic? J. Econ. Behav. Organ. 2012, 83, 279–291. [Google Scholar] [CrossRef]
- Telgen, J.; Harland, C.M.; Knight, L.A. Public procurement in perspective. In Public Procurement: International Cases and Commentary; Routledge: London, UK, 2007. [Google Scholar]
- Schotanus, F. Organizing Public Procurement. In Public Procurement; Palgrave Macmillan: London, UK, 2023. [Google Scholar]
- Walker, H.; Phillips, W. Sustainable procurement: Emerging issues. Int. J. Procure. Manag. 2009, 2, 41–61. [Google Scholar] [CrossRef]
- AMcMurray, J.; Islam, M.; Siwar, C.; Fien, J. Sustainable procurement in Malaysian organizations: Practices, barriers and opportunities. J. Purch. Supply Manag. 2014, 20, 195–207. [Google Scholar] [CrossRef]
- Young, S.; Nagpal, S.; Adams, C.A. Sustainable procurement in Australian and UK universities. Public Manag. Rev. 2015, 18, 993–1016. [Google Scholar] [CrossRef]
- Testa, F.; Iraldo, F.; Frey, M.; Daddi, T. What factors influence the uptake of GPP (green public procurement) practices? New evidence from an Italian survey. Ecol. Econ. 2012, 82, 88–96. [Google Scholar] [CrossRef]
- Sönnichsen, S.D.; Clement, J. Review of green and sustainable public procurement: Towards circular public procurement. J. Clean. Prod. 2020, 245, 118901. [Google Scholar] [CrossRef]
- Bovens, M.A. From financial accounting to public accountability. In Bestandsaufnahme und Perspektiven des Haushalts—Und Finanzmanagements; Nomos Verlag: Baden Baden, Germany, 2005; pp. 183–193. [Google Scholar]
- Greiling, D.; Spraul, K. Accountability and the challenges of information disclosure. Public Adm. Q. 2010, 34, 338–377. [Google Scholar]
- Vluggen, R.; Kuijpers, R.; Semeijn, J.; Gelderman, C.J. Social return on investment in the public sector. J. Public Procure. 2020, 20, 235–264. [Google Scholar] [CrossRef]
- Filho, W.L.; Skouloudis, A.; Brandli, L.L.; Salvia, A.L.; Avila, L.V.; Rayman-Bacchus, L. Sustainability and procurement practices in higher education institutions: Barriers and drivers. J. Clean. Prod. 2019, 231, 1267–1280. [Google Scholar] [CrossRef]
- Yin, R. Case Study Research: Design and Methods, 5th ed.; Sage Publications Inc.: Thousand Oaks, CA, USA, 2014. [Google Scholar]
- Blankesteijn, M.; Pot, W. Water Governance in the Netherlands. In Oxford Research Encyclopedia of Environmental Science; Oxford University Press: Oxford, UK, 2024. [Google Scholar]
- Grandia, J. The role of change agents in sustainable public procurement projects. Public Money Manag. 2015, 35, 119–126. [Google Scholar] [CrossRef]
- Ball, A.; Grubnic, S.; Birchall, J. Sustainability accounting and accountability in the public sector. In Sustainability Accounting and Accountability; Routledge: Oxfordshire, UK, 2014; pp. 194–214. [Google Scholar]
- Baeyens, B. Small public procurement contracts: A comparison of the French, Dutch and Belgian legal treatments. In Global Public Procurement Theories and Practices; Springer International Publishing: Cham, Switzerland, 2016; pp. 99–111. [Google Scholar]

| Respondents | RWA1 | RWA2 | RWA3 | RWA4 | RWA5 |
|---|---|---|---|---|---|
| Procurement specialists or advisors (senior, mid-level, or junior) | X | XX | X | X | X |
| Legal expert specialists or generalists | X | X | X | ||
| Managers (cluster head, department head, or team leader) | X | ||||
| Sustainability advisors | X | X | X | X | |
| Contract managers | X | X |
Disclaimer/Publisher’s Note: The statements, opinions and data contained in all publications are solely those of the individual author(s) and contributor(s) and not of MDPI and/or the editor(s). MDPI and/or the editor(s) disclaim responsibility for any injury to people or property resulting from any ideas, methods, instructions or products referred to in the content. |
© 2024 by the authors. Licensee MDPI, Basel, Switzerland. This article is an open access article distributed under the terms and conditions of the Creative Commons Attribution (CC BY) license (https://creativecommons.org/licenses/by/4.0/).
Share and Cite
Schotanus, F.; Gelderman, C.J.; Jupijn, R. Enablers and Barriers of Sustainability for Small Public Purchases. Sustainability 2024, 16, 10109. https://doi.org/10.3390/su162210109
Schotanus F, Gelderman CJ, Jupijn R. Enablers and Barriers of Sustainability for Small Public Purchases. Sustainability. 2024; 16(22):10109. https://doi.org/10.3390/su162210109
Chicago/Turabian StyleSchotanus, Fredo, Cees J. Gelderman, and René Jupijn. 2024. "Enablers and Barriers of Sustainability for Small Public Purchases" Sustainability 16, no. 22: 10109. https://doi.org/10.3390/su162210109
APA StyleSchotanus, F., Gelderman, C. J., & Jupijn, R. (2024). Enablers and Barriers of Sustainability for Small Public Purchases. Sustainability, 16(22), 10109. https://doi.org/10.3390/su162210109

