Next Article in Journal
The Factors Influencing the Recycling of Plastic and Composite Packaging Waste
Next Article in Special Issue
Design for Six Sigma in the Product Development Process Under a Sustainability Point of View: A Real-Life Case Study
Previous Article in Journal
Women’s Leadership in Sustainable Agriculture: Preserving Traditional Knowledge Through Home Gardens in Santa Maria Jacatepec, Oaxaca
Previous Article in Special Issue
The Mediating Role of Environmental Uncertainty in the Impact of Information Technology on Supply Chain Performance
 
 
Font Type:
Arial Georgia Verdana
Font Size:
Aa Aa Aa
Line Spacing:
Column Width:
Background:
Article

The Mediating Role of Supply Chain Integration in the Relationship Between Supply Chain Strategy and Logistics Performance

by
Ibrahim Ethem Dağdeviren
1,† and
Ramazan Erturgut
2,*,†
1
Department of Logistics, Eşme Vocational School, Uşak University, Uşak 64000, Turkey
2
Department of International Trade and Logistics, Akdeniz University, Antalya 07070, Turkey
*
Author to whom correspondence should be addressed.
These authors contributed equally to this work.
Sustainability 2024, 16(21), 9514; https://doi.org/10.3390/su16219514
Submission received: 8 October 2024 / Revised: 27 October 2024 / Accepted: 29 October 2024 / Published: 31 October 2024

Abstract

Businesses may face different challenges in the realization and management of supply chain activities. To cope with these challenges and be successful in supply chain management, companies need supply chain strategies that are suitable for their product structures and objectives and strategic collaborations based on co-operation among supply chain members. In addition, to control and improve the results of the activities and strategies, the performance of logistics activities, which have a large share in the economic development of companies, should be measured and managed correctly. Therefore, supply chain strategies, supply chain integration, and logistics performance measurements have a critical importance in supply chain management, where the competition of companies is experienced and complexity is increasing day by day. In this framework, this study aims to investigate the relationship between the supply chain strategies and logistics performance of an enterprise and whether supply chain integration has a mediating role in this relationship. For this purpose, 417 data samples were collected and analyzed from the top 1000 exporter companies determined by the Turkish Exporters Assembly by a survey method, and the findings are analyzed and discussed. In the literature, there is no study that analyzes the relationship between the variables determined in this research from a mediator variable perspective. Therefore, this study presents original research in this field, and it is expected that the findings of the research will provide important benefits to companies and researchers and offer a new perspective to the literature. As a result of the analysis, it was determined that there is a significant and positive relationship between the supply chain strategies determined by companies and their logistics performance and supply chain integration. There is also a significant and positive relationship between supply chain integration and logistics performance. In addition, it has been concluded that supply chain integration plays a partial mediating role in the relationship between supply chain strategies and logistics performance. These results suggest the importance of supply chain strategies and supply chain integration in improving logistics performance. Therefore, in line with the research results, it is suggested that, to use supply chains for competitive advantage, managers should ensure supply chain integration by determining the right supply chain strategies in accordance with their objectives and product structures, and thus increase their logistics performance.

1. Introduction

With the start of cross-border trade, the activities carried out within the supply chain (SC) have dispersed between chain members, and with the increase in chain member numbers, the supply chains of companies have become more complex. In such an environment, it is difficult to compete with traditional elements of the supply chain. For this reason, companies need SC strategies that are determined according to their product characteristics, objectives, and target market structures. Well-coordinated supply chains and supply chain strategies have a great role in the success of famous successful companies across the world [1].
Companies need successful supply chain strategies, and to sustain this success, they also need good long-term relationships based on trust among supply chain members. Now, in order to eliminate the individual insufficiencies of companies, it is necessary to achieve cooperation among the members of the SC and to achieve an uninterrupted flow of information and materials. Therefore, for companies to be successful in an uncertain environment, they need to ensure supply chain integration. Strategic partnerships can be formed with supply chain integration, which enables integration between SC members and business departments [2]. In addition, customer demands can be taken into account and changes can be responded to quickly [3], and the business can focus on its main activity and its core competencies [4].
In addition to supply chain strategies and supply chain integration, it is also important for companies that want to achieve sustainable competitive advantage and be successful in the global market to control the results of the determined strategies and realized activities, and to take the necessary actions to develop them [5]. For this purpose, performance should be determined by routinely measuring measurable activities [6]. Since it will be difficult for companies to get better without determining their current situation [7], performance measurement has become of critical importance for companies. Therefore, it is necessary to measure and control the performance of logistics activities, which are one of the main activities of today’s trade [8], to contribute value to the SC. For this, determining the correct performance criteria and measuring logistics performance at regular periods can benefit companies [9].
Therefore, supply chains are critical for the competitiveness and continuity of companies, and supply chain strategies, supply chain integration, and logistics performance measurements are critical for the success of supply chains. In this context, the purpose of this study is to research the relationship between the supply chain strategies and logistics performance of organizations and determine the mediating role of supply chain integration in this relationship. The importance of each variable in terms of ensuring the competitiveness of the supply chains of enterprises has been expressed in different studies in the literature [6,10,11]. Therefore, in line with the research purpose, the problem statement of the research is as follows: “Do the supply chain strategies that enterprises apply according to their target market structures have an effect on logistics performance, and does supply chain integration have a mediating role in this effect?”
While the relationships between supply chain strategies and supply chain performance are widely researched, the number of studies investigating the relationship with logistics performance is limited [12,13,14]. In these studies, the focus is on the relationship between only one supply chain strategy and logistics performance. There is also a limited number of studies examining the relationship between supply chain integration and logistics performance in the literature [15,16,17,18,19]. In these studies, different results were obtained regarding the relationship between variables. In addition, it was determined that the studies generally did not include all types of supply chain integration. Despite the fact that companies are focused on these issues due to the strategic importance of these variables, there are no studies that examine the three variables identified in the literature and the relationship between these three variables in the mediator variable dimension. For this reason, this research is expected to make theoretical and practical contributions to the literature. The original and new model constructed in this research will also be a benefit to the literature. In addition, due to selecting the first 1000 exporter companies determined by the Turkish Exporters Assembly (TIM) as the research population, the findings are expected to contribute to these companies and other companies which have export targets. Therefore, we aim to contribute to Turkey’s exports due to the strategic importance of these companies. In this research, firstly, the conceptual frameworks of supply chain strategies, supply chain integration, and logistics performance are mentioned. Then, the purpose, model, hypotheses, methodology, analysis, and findings of the research are explained. Finally, in line with the research findings, the study is completed with the conclusion section, which includes the contributions of the research to theory and practice, limitations, and suggestions for future studies.

2. Conceptual Framework for Supply Chain Strategies, Supply Chain Integration, and Logistics Performance

Companies have started to use SC management as a key to compete with their competitors in the international market [20]. Although supply chains of companies were not used as a competitive advantage until the 1990s, they have become intensively used, especially due to developments in technology and changing customer demands [21]. Hugos (2003) referred to Napoleon’s phrase “the army cannot move unless the soldiers are fed” as an effective SC and emphasized its critical importance for businesses [22]. With the beginning of cross-border trade, multinational companies with workplaces, warehouses, and factories in many countries have emerged. With the increase in the number of members in the SC, various difficulties have started to be faced in the realization and management of activities. Thus, supply chains of companies have become more complex. As Lee and Billington (1992) said, “managing SC management has become more difficult than managing a company” [23]. However, since the performance of SC management affects all members of the chain, attempts have been made to overcome these challenges [24]. As a result, companies have started to make efforts to turn this complexity into an opportunity [25,26]. In today’s competitive environment, it is not enough to produce only low-priced products for the continuity of companies. The SC is not only used to reduce the price of the product. Successful SC management is needed to offer better-quality products and to operate more competitively.
For successful SC management, companies need supply chain strategies. A supply chain strategy is “a set of approaches that integrate suppliers, manufacturers, warehouses and stores to produce and distribute products at the right time, in the right place, with the right quality, in order to minimize cost and increase satisfaction” [27,28]. Firms need strategic decisions to be successful in the face of complex processes [29]. These strategic decisions are important decisions that closely concern the whole organization and extend to the long term [30]. Since supply chains include a large number of uncertainties, managers need such decisions to ensure that these uncertainties do not cause unexpected damage to the company [31]. Therefore, supply chain strategies should be utilized effectively in order to manage environmental uncertainty in the face of changes [32]. These decisions relate to the supply of raw materials, the delivery of the product to the customer, and reverse SC activities. The plans, policies, and decisions of businesses at these stages are evaluated within supply chain strategies.
According to a literature review on SC management strategies, companies adopt different strategies according to product characteristics [33]. Academicians have also conducted studies to determine supply chain strategies, and different strategies have been determined. It was determined that the classifications made by authors such as Agarwal et al. (2006), Vonderembse et al. (2006), Wang et al. (2004), and Naylor et al. (1999) are widely used in the literature, with supply chain strategies pertaining to lean supply chain (LSC), agile supply chain (ASC), or hybrid supply chain (HSC) classifications [34,35,36,37]. Other than these strategies, strategies such as outsourcing, sustainable supply chain management [38], green supply chains (GSCs), global supply chains (GSCs), and reverse supply chains (RSC) are also mentioned among supply chain strategies [6]. The lean supply chain strategy is “a strategy that aims to minimize costs and increase quality by improving wastage and non-value added activities along the SC” [35]. The agile supply chain strategy is an important strategy that aims to find solutions to unexpected changes in the market and to benefit from these changes [39]. The importance of the concept of agility, which is one of the most prominent issues of supply chain management, is also revealed by the approach that “the fast beats the slow, not the big beats the small” [40]. In other words, the hybrid supply chain strategy involves to the combination of agile and lean supply chain strategies [34]. Although lean and agile supply chain strategies are not completely different from each other, they cannot meet the demands of all customers. The determined supply chain strategies should be complementary to each other [41]. Businesses have to implement the appropriate strategy according to their objectives and product structures [42]. There is not necessarily an obligation to prefer one of the lean or agile supply chains. Both strategies can be used together [43]. The reason for the implementation of the hybrid strategy is that customer expectations in the lean strategy are not constant, and the financial power of an enterprise cannot meet the requirements of agility [44].
Logistics, which relates to activities that increase the value of the SC thanks to efficiency and effectiveness [45], is one of the most important business activities today. Measuring the performance of logistics activities, which is an important factor in today’s trade [8], has become one of the important activities of management. According to Erturgut (2019), logistics performance relates to the adequacy and quality of logistics services and the delivery of products to the buyer with a high level of satisfaction within the framework of logistics principles [38]. With the onset of measuring logistics performance in companies, managers have started to compare the targets set and the actual results with the standards they have set. Thus, performance measurement has become an important instrument. Especially by measuring the logistics performance of companies that have wide supply chains, it is possible to determine what they have achieved and what they have failed to achieve [46]. With increasing competition, measuring the performance of companies has become a necessity. With performance measurement, all processes of the company can be controlled, and necessary measures can be taken to solve problems [6]. Thanks to the measurement of logistics performance and the improvement to be made as a result of the measurement, logistics service quality may increase [47] and sustainable profitability can be achieved [8]. Garvin emphasized the importance of performance measurement with the phrase “If you can’t measure it, you can’t manage it” in 1993, and emphasized the importance of improvements that the business can reveal as a result of the measurement [48]. Measuring the performance of companies is not only a practice that concerns managers. Business partners, suppliers, customers, and credit institutions are also among the stakeholders affected by the performance of the company [49]. It can be difficult to strive for better achievements without revealing the current status of the company [7]. Therefore, performance should be measured periodically with suitable performance measurement criteria, and necessary improvements should be made [32].
Determining and using the performance criteria to be used in measuring logistics performance is very important in terms of achieving goals [50]. However, there is no consensus on which criteria to use in measuring the performance of companies [51]. Therefore, there are many performance indicators classified in different ways in the literature [52]. Before 1980, profitability, productivity, and sales amounts were taken as the basis for performance measurements; after 1980, customer-oriented performance indicators came to the fore in the face of changing conditions [53]. Efficiency and effectiveness criteria were first used to determine logistics performance [54], and then logistics performance was measured using many criteria. In the literature, logistics efficiency, logistics difference, and logistics effectiveness have been widely used in the measurement of logistics performance. In addition, Fugate et al. (2010) determined that logistics performance can be measured by logistics efficiency, logistics differentiation, and logistics effectiveness [55]. According to Erturgut (2019), logistics efficiency refers to “whether the logistics activities, processes, equipment used in these activities and processes are selected in accordance with the target to be achieved and the success level of the results” [38]. Logistics effectiveness, on the other hand, is used as “the level of achieving the result that logistics activities aim to achieve” [54]. Logistics differentiation is defined by Smith (2000) as “the difference perceived by the company in its own logistics performance evaluated against its competitors” [56].
As the activities within the supply chains of businesses become more dispersed, complexity increases and there is a need for SC members to work together [18]. Therefore, for companies to achieve successful SC management, it is also necessary for the members of the SC to come together, establish good long-term relationships based on trust, and work together [57]. Because companies are no longer self-sufficient, they need an integrated SC against uncertainties and threats. Supply chain integration is “an organization in which businesses strategically cooperate with members of the SC to ensure effective and efficient product flow in order to maximize the money, information, services, processes and decisions of a business”. Researchers have expressed the need for an integrated relationship between SC members in the past [58]. Lambert et al. mentioned the importance of supply chain integration in their study in 1978 [51], and the concept has become more widespread since the 1980s [59]. In the face of increasing competition with globalization, the need for collaborative, mutually beneficial SC partnerships between SC members has increased even more. Therefore, supply chain integration has recently become a priority for businesses [58]. With supply chain integration, there will be integration between the members of the SC and the departments of the business [2]. By focusing on their own activities, businesses can focus on their core competencies and gain a competitive structure [4].
In the literature, supply chain integration is analyzed as a single factor by some authors [60,61,62], while some authors analyze it from the perspective of internal and external integration [63,64,65,66,67,68]. In some studies, external integration is divided into supplier and customer integration and examined in more dimensions [11,19,45,67,69,70,71]. According to Flynn et al. (2010), internal integration is “the degree to which a business structures its processes, practices, and strategies into collaborative processes to meet the wants and needs of its customers and interact efficiently with suppliers” [58]. External integration is “the coordination and cooperation between an organization’s suppliers and customers [72].

3. Aim of the Research

With the shortening of product life cycles and the changing demands and needs of customers, businesses have begun to place more importance and investments in their supply chains [73]. However, with the start of cross-border trade, multinational companies have emerged, competition has increased, and the supply chains of businesses have begun to become more complex [26]. Since this complexity continues from the raw material to finished product, managing the SC has become more difficult than managing a business [23]. Despite this, a strong SC structure must be established in the SC, which has such great importance in the competition of businesses. In this direction, supply chain strategies, supply chain integration, and logistics performance measurement play a key role in the success, continuity, and global competitiveness of businesses in the SC. This situation is also emphasized in different academic study results. Therefore, the aim of the research was determined as investigating the relationship between supply chain strategies and the logistics performance of companies, and whether supply chain integration has a mediating role in this relationship.

4. Research Model and Hypotheses

While creating the research model, the national and international literature on the subject was examined. The model was created, as shown in Figure 1.
This research focuses on the relationship between dependent and independent variables and the role of mediating variables in this relationship. As a result of prior research, it was determined that the commonly used supply chain strategies consist of lean, agile and hybrid strategies, and supply chain integration consists of internal integration, supplier integration, and customer integration. In the measurement of logistics performance, it was concluded that logistics efficiency, logistics differentiation, and logistics effectiveness are commonly used and divided into three sub-dimensions. In addition, Fugate et al. (2010) determined that logistics performance can be measured by logistics efficiency, logistics differentiation, and logistics effectiveness, which influenced the choice of these criteria in this research [55]. Therefore, the model was created from these variables and sub-dimensions.
Supply chain integration can be based on the institutionalization theory in the literature. According to the theory, companies should pay attention to external factors as well as internal factors [74]. The sustainability of companies cannot be achieved only by creating a formal structure. At the same time, interaction between groups should also be achieved [75]. The supply chain refers not only to the flow of products, but also to the flow of information. For this reason, companies that use information in an integrated and sequential manner in the integration of the supply chain will be able to achieve success. In this framework, in order for companies to be a part of the environment, they need to adapt to the environmental bodies of customers, buyers, sellers, and competitors that make up the corporate environment of the company [76]. This is because companies operate in an uncertain environment and are dependent on other companies [77,78]. For this reason, the integration of the supply chain, which is essentially composed of many firms, is possible only if each firm adapts to the conditions in its own market and competes by establishing itself in the market. Therefore, a relationship is established between supply chain integration and institutionalization theory. Within the framework of this theory, hypotheses related to supply chain integration were formed in this study, i.e., that enterprises should ensure supply chain integration.
It is possible to base supply chain strategies and logistics performance practices on Porter’s Five Forces Model. Companies continue to work with the aim of achieving sustainable competitive advantage. This model expressed by Porter enables company managers in every sector to make strategic choices to gain competitive advantage by enabling them to predict competition. In order for companies to gain superiority, the competitive environment must be analyzed, and the competitive tools used must be appropriate. Therefore, companies can use their supply chain and logistics performance strategies within this framework. For this, as stated in the model, for the strategies to be used by enterprises, they must first understand the competitive nature of the sector and identify the forces that determine competition in the sector. Then, one of the different strategies can be chosen [79,80]. Porter’s Five Forces Model is based on the threat of new entrepreneurs, the bargaining power of suppliers, the bargaining power of buyers, the bargaining power of competitors, and the threat of substitutes. Firms that provide these five forces can compete in the market for the long term. The supply chain is an alliance of firms that transport the product to the market. Therefore, in order to ensure long-term competitiveness and strategic advantage, firms need to compete both within their own supply chains and with other supply chains in their markets. This is closely related to the performance and efficiency of logistics systems, which in total are a service provision activity in supply chain management.
As a result of the review of the national and international literature related to this research, four main hypotheses were determined, the accuracy of which will be tried to be proven in line with the model developed for this purpose. There are different studies in the literature on supply chain strategies. In particular, national and international studies analyzing the relationship between supply chain strategies and supply chain performance are of great interest. However, studies analyzing the relationship between supply chain strategies and logistics performance are more insufficient. It is an expected and desired result that the logistics performance of enterprises that successfully implement supply chain strategies will increase. In this study, the hypothesis “H1: There is a relationship between supply chain strategies and logistics performance” was formed.
Among the many supply chain strategies, which one to choose and when to choose it is one of the important questions that managers need to answer. With the selection of the right strategies, supply chain integration can be ensured, thus minimizing the problems in the flow of information and materials. It is assumed that the wrong supply chain strategies will affect the success of the supply chain as well as supply chain integration, and the hypothesis “H2: There is a relationship between supply chain strategies and supply chain integration” was formed.
In the literature, studies researching the relationship between supply chain integration and logistics performance are scarce. The relationship between supply chain performance has been widely researched. Within the scarce number of studies on this topic, there are studies that conclude that there is a relationship between variables [17,81,82] as well as studies that conclude that there is no relationship between variables [15,16,45]. We aimed to determine the relationship between the supply chain integration and logistics performance of the companies in the research population, which are assumed to have a strong supply chain and logistics structure. In this framework, the hypothesis “H3: There is a relationship between supply chain integration and logistics performance” was formed.
In line with the research aim, the mediating role of supply chain integration in the relationship between supply chain strategies and logistics performance is analyzed. In this direction, the hypothesis “H4: Supply chain integration has a mediating role in the relationship between supply chain strategies and logistics performance” was formed.

5. Methodology of the Research

5.1. Research Population and Sample

This research is a field study, and the research population consists of the top 1000 exporter enterprises of 2021 determined by TIM. Since 117 of the enterprises in the top 1000 did not share their information in the report, these companies were not included in the research. The selection of the top 1000 exporter companies as the research population was influenced by the fact that these companies have an important place in Turkey’s exports. The top 1000 exporter companies have contributed USD 123 billion to exports, accounting for 54.7% of total exports. The fact that the export rates of these companies increase in parallel with the increase in Turkey’s total exports is an indication that they have a direct impact on Turkey’s total exports. Therefore, since the success of these companies in employment, production, and exports is of strategic importance for Turkey, their success in supply chains and logistics performance is also very important [83]. A total of 460 data samples were collected online from these companies, but only 417 were analyzed due to missing data. In particular, the companies that did not respond to the survey due to company policies were concentrated, and the survey response rate was realized as 52%. A proportional distribution was made according to the regions, and 417 data samples were obtained and analyzed by the proportional sampling method.

5.2. Method of Data Collection

A survey method was used as the data collection method. The survey form was composed of four sections, and the items were prepared according to the 5-point Likert style. In the first section, 8 items were included to determine demographic characteristics.
The scale that related to supply chain strategies in the second section was used and developed by Qi et al. (2009), Akçi (2012), Qi et al. (2011), Qrunfleh and Tarafdar (2014), and Swafford et al. (2006) [6,84,85,86,87]. In this study, the scale was adapted into Turkish by Yazgan (2017) and analyzed for validity and reliability [42]. The scale consists of lean supply chain strategy, agile supply chain strategy, and hybrid supply chain strategy dimensions.
The third part of the questionnaire includes the logistics performance scale. The logistics efficiency and differentiation scale was developed by Smith (2000), and its reliability was first determined by Bobbit (2004) [56,88]. The logistics effectiveness scale was developed by Coşkun (2019). Coşkun (2019) calculated the Cronbach’s alpha (α) coefficient for the reliability of the scale and determined a very high reliability value of 0.893 [89].
The fourth section of the survey form includes the supply chain integration scale. The internal integration scale was developed by Stank et al. (2001) and Narasimhan and Kim (2002), and the supplier and customer integration scale was developed by Narasimhan and Kim (2002) and Flynn et al. (2010) and used by Wong et al. (2011) [45,58,90,91]. In this study, the scale was adapted into Turkish by Çetindaş (2018) and analyzed for validity and reliability. Çetindaş (2018) calculated the Cronbach’s alpha value of the scale as a highly reliable value (0.867). The scale consists of three dimensions: internal integration, supplier integration, and customer integration [81].

6. Analysis and Findings of Research Data

The data obtained in the research were analyzed using the Statistical Package for Social Sciences (SPSS) 23.0 program, the Analysis of Moment Structures (AMOS) 23.0 program, and the PROC CALIS procedure of the Statistical Analysis System (SAS) 9.4 program.

6.1. Demographic Results

Table 1 shows the information about the demographic characteristics of the individuals who participated in the research: 45.3% of the participants were female, 54.7% were male, and the majority of them (35%) were between the ages of 31 and 40. When their educational status was analyzed, it was concluded that the majority had an undergraduate degree (55.6%), and then a master’s degree (15.1%). Of the individuals participating in the research, 12% were managers/general managers, 5.5% were assistant managers, 7% were purchasing managers, 10.3% were production managers, 16.3% were supply chain/logistics managers, 7.4% were planning specialists, 4. 6% were warehouse managers, 4.3% were operations managers, 2.2% were entrepreneurs, 4.1% were finance managers, 5.5% were marketing managers, 10.1% were human resources managers, and 10.8% worked in other positions.
Of the companies where the participants worked, 12.2% were in the food industry, 12.9% were in metal/steel, 9.6% were in energy, 11.3% were in automotives, 16.1% were in textiles, 4.6% were in the machinery industry, 7% were in chemicals/pharmaceuticals, 5% were in electricity/electronics, 3.6% were in agriculture, 5.8% were in plastic packaging, and 12% were in other sectors. When the distribution of the answers given by the participants regarding the number of employees in the enterprise was analyzed, it was determined that 11.3% of them had 1–50 employees, 11% had 51–100 employees, 16.1% had 101–250 employees, 20.9% had 151–200 employees, 40.8% had 201–250 employees, and 11.3% had 251 or more employees. When the distribution of the answers given by the participants regarding the operating period of the company was analyzed, it was seen that 11.3% of them had been operating for 1–5 years, 11% for 6–10 years, 16.1% for 11–15 years, 20.9% for 16–20 years, and 40.8% for 21 years or more.

6.2. Reliability and Validity Analysis

For the reliability test, internal consistency analysis, which is the method commonly used in the literature, was used and evaluated by calculating Cronbach’s alpha coefficient (α) [92]. This coefficient reveals whether the items in the scale express the whole or not, and it is required to be at least 0.7 [93]. In this study, the total reliability of the supply chain strategy scale was 0.940, the total reliability of the logistics performance scale was 0.937, and the total reliability of the supply chain integration scale was 0.925. Therefore, all scales were found to have perfect reliability.
Average Variance Extracted (AVE) values were calculated for the validity test. Composite reliability (CR) values higher than 0.70 in the table indicate that the scales are at an adequate reliability level [94]. When the CR value is 0.60 and above, if the AVE value is above 0.40, then it is accepted that convergent validity is achieved [95,96,97]. Therefore, an AVE value of 0.40 and above is considered sufficient. As a result of the analysis, it is seen that all of the AVE values of the scales are higher than 0.40, and the convergent validity of the scales is ensured. The validity and reliability results are presented in Table 2.

6.3. Normality Test Results

To apply the structural equation model (SEM), the collected data should be suitable for multivariate normal distribution [98]. Therefore, skewness and kurtosis values were analyzed to determine the normal distribution of the data. In order for the data set to be suitable for normal distribution, skewness and kurtosis values should have a value below ±3 [99,100,101,102]. The results of the normality analysis of the scales are given in Table 3 and it is determined from the table that the data are suitable for normal distribution.

6.4. Factor Analysis Results

In this study, a structural equation model was created using the AMOS 23.0 program for confirmatory factor analysis. The factor loadings of the items in the supply chain strategies scale are detailed in Table 4. When the table is examined, it is seen that all of the factor loadings of the items are higher than 0.40 and the correlation relations between the variables are significant. Since the AVE values of all factors are above 0.40, the convergent validity of the scales is also ensured. It was also determined that the scales have good reliability (lean supply chain α = 0.841, agile supply chain strategy α = 0.840, hybrid supply chain strategy α = 0.795).
Table 5 shows the goodness-of-fit values of the structural model of the supply chain strategies’ scales. In order to determine whether the model is supported by the research data, it is necessary to examine the goodness-of-fit indices obtained as a result of the structural equation analysis. There are many goodness-of-fit index values used in the literature, and frequently used goodness-of-fit index values were preferred in this study. One of them is the chi-square (χ2) value. This value is used to test whether the proposed model and the collected data are compatible. A non-significant chi-square value indicates that there is a fit between the model and the data. Apart from chi-square, the commonly preferred fit indices in the literature are the Comparative Fit Index (CFI), the Goodness-of-Fit Index (GFI), Root Mean Square Error Approximation (RMSEA), the Adjusted Goodness of Fit Index (AGFI), and the Normed Fit Index (NFI). Table 6 shows these accepted goodness-of-fit measures.
In this study, the presence of outliers in the collected data was investigated before statistical analysis. These outliers, which increase the value of error variance, have an impact on the statistical tests used. In this study, outliers were identified by the Mahalanobis method, and the multiple normality criterion was verified. When the goodness-of-fit values are at the limit or below acceptable values, the model improves. In this framework, the variables that caused a decrease in goodness of fit were identified, and the model was improved by creating new covariances for those with high covariance among the residual values. Then, in the goodness-of-fit calculations, the goodness-of-fit values were within the desired limits and are shown in the table.
In this study, χ2 was calculated as 4.333, and this value indicates that the model is acceptable [103]. The RMSEA value, which tests whether the model fits the sample, was determined as 0.090, and this value was within the recommended limits [104]. Similarly, CFI, TLI, and SRMR fit values are other fit values showing the fit of the model.
The other calculated goodness-of-fit values were also within these limits. Therefore, the measurement model was confirmed and, according to the confirmatory factor analysis, it was determined that 25 items were related to the three-dimensional scale structure.
Table 6. Generally accepted goodness-of-fit criteria.
Table 6. Generally accepted goodness-of-fit criteria.
Goodness-of-Fit MeasuresPerfect-Fit CriteriaAcceptable Compliance CriteriaReferences
χ2/sd≤3≤5[105]
CMIN/Df0 ≤ χ2/df ≤ 33 ≤ χ2/df ≤ 5[104]
CFI0.90 ≤ CFI ≤ 1.000.80 ≤ CFI ≤ 0.90[106]
RMSEA0 ≤ RMSEA ≤ 0.050.05 ≤ RMSEA ≤ 0.08[107]
NFI≥0.90≥0.80[107,108]
AGFI0.95 ≤ AGFI ≤ 1.000.80 ≤ AGFI ≤ 0.95[107,109]
SRMR0 ≤ SRMR ≤ 0.050.05 ≤ SRMR ≤ 0.10[110]
Table 7 shows the first-level multifactor model results of the logistics performance scale. When the table is examined, it is understood that the CR values of the logistics performance scale are above 0.70 and the AVE values are all above 0.40. This shows that the scales are at a sufficient level of reliability and that convergent validity is ensured. In addition, the reliability of the scales was also calculated, and it was determined that they have good reliability (logistics efficiency α = 0.793, logistics differentiation α = 0.871, and logistics effectiveness α = 0.816).
Table 8 shows the fit values for the logistics performance scale model. According to the confirmatory factor analysis, it was determined that 20 items were related to the three-dimensional scale structure. By improving the model, all of the fit index values were within the accepted values, and thus the logistics performance scale has a good fit.
When Table 9 is examined, it is determined that all CR values for the supply chain integration scale are above 0.70 and all AVE values are above 0.40. Therefore, the scales are at an adequate reliability level and provide the merger validity. As a result of the reliability analysis, it was determined that the scales have good reliability (internal integration α = 0.777, supplier integration α = 0.826, customer integration α = 0.829).
Table 10 shows the fit values for the supply chain integration scale. According to the results of the confirmatory factor analysis, it was determined that 14 items were related to the three-dimensional scale structure. As a result of the improvement made, it is seen in the table that the goodness-of-fit values are within the desired values.

6.5. Testing the Theoretical Structural Model with Path Analysis

Whether the model proposed here is supported by the research data was tested by path analysis, and the fit index values obtained are presented in Table 11. As a result of the path analysis, it was determined that the RMSEA, AGFI, and χ2/df results were at acceptable fit values and that SRMR, GFI, NFI and CFI had excellent fit values and, therefore, the proposed theoretical model was determined to be a reliable and valid model.
It is possible to determine the fit of the model we initially proposed (Figure 1) by examining the estimates and the significance tests of the errors. The standardized path coefficient estimates obtained as a result of the path analysis are presented in Table 11. To determine the relationship between sub-dimensions (observed variables) and factors, it is necessary to examine the statistical significance of the t-values. The fact that most of these t-values are insignificant may cause the validity of the factor model to be examined.
When the effect of supply chain strategies on logistics performance is examined in Table 12, it is seen that there is a significant and positive effect (p < 0.0001). Therefore, the supply chain strategies used by the companies shall contribute to an increase in their logistics performance. When the effect of supply chain strategies on supply chain integration is examined, it is seen that there is a significant positive effect (p < 0.0001). Therefore, the supply chain strategies used by companies also contribute to the provision of supply chain integration. Supply chain integration also has a significant and positive effect on logistics performance (p < 0.0001). As the supply chain integration of companies increases, their logistics performance can be expected to increase as well. In this framework, it is seen that all factor-variable relationships are supported, and the estimation coefficients of these interactions are all positive. In other words, an increase in the score of one variable means that the score of the other variable will also increase.
Squared multiple correlations (R2, squared multiple correlations, coefficient of determination) provide information about how well the model in the study fits. These values can be interpreted as the percentage of variation in the dependent variables explained by the independent variables. The R2 calculated in the study is given in the last column of Table 12. These R2 values vary between 0.745 and 0.9321, and these values are at high levels. This shows that the models are very well predicted by the independent variables.
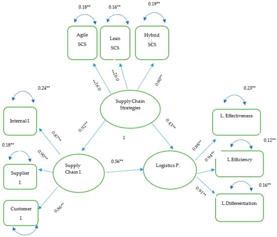
The path diagram obtained as a result of the path analysis is presented in Figure 2 with the standardized coefficients and their statistical significance (with asterisks). In this graph, single-headed arrows indicate the functional relationship between two variables. From the coefficients on the one-way arrows indicating the functional relationship between the variables, it is seen that all of the binary relationships (supply chain strategies and supply chain integration, supply chain strategies and logistics performance, and supply chain integration and logistics performance) are significant.

6.6. Hypothesis Test Results

The Pearson correlation test was applied to determine the relationship between the scales preferred in this research, and the results of the analysis are presented in Table 13. As a result of the analysis, it was determined that there is a statistically significant and positive relationship between the supply chain strategies scale and the logistics performance scale (r = 0.881, p < 0.05), as well as the supply chain integration scale (r = 0.848, p < 0.05). Therefore, hypotheses H1 and H2 determined in this study are accepted. There is also a significant and positive relationship between the logistics performance scale and the supply chain integration scale (r = 0.871, p < 0.05), and hypothesis H3 is also accepted.

6.7. Mediating Effect Analysis

In this study, the bootstrop technique, which is widely used in the literature, was preferred for the mediating variable. The effect of the independent variable on the dependent variable was investigated without investigating the mediating role of supply chain integration in the relationship between supply chain strategies and logistics performance. The effect of the independent variable on the dependent variable should be significant in order to have a mediating role. When the effect of supply chain strategies on logistics performance is analyzed, it is determined that there is a significant and positive effect (β = 0.943, p < 0.05) (Table 14).
The independent variable has a significant effect on the dependent variable; we then investigated whether it plays a mediating role in this effect. For this, there should not be zero (0) between the values of the upper-bound confidence interval and the lower-bound confidence interval [111]. Within the framework of the model results obtained, the fact that the values in the 95% confidence interval do not include 0 reveals that the variable plays an intermediary role in the model (0.263, 0.808). Therefore, the hypothesis “H4: Supply chain integration has a mediating role in the relationship between supply chain strategies and logistics performance” is accepted. After the mediation result was determined, the significance of the direct effect was examined to determine the type of mediation role. As a result, it is seen that the direct effect is significant and the effect coefficient decreases (β = 0.397, p < 0.05). Therefore, it is determined that supply chain integration has a partial mediating effect.

7. Conclusions

As the framework of this study, 417 data samples were collected via a survey method from the first 1000 exporter enterprises of 2021, as determined by TIM, and analyzed. The results of the analysis determined that there is a significant and positive relationship between supply chain strategy and logistics performance. Therefore, supply chain strategies determined according to business objectives and product structures can contribute to increasing the logistics performance of a company. Thus, determining and applying the right supply chain strategies to increase the logistics performance of companies is very important for the success of the supply chain. The result obtained in this study is consistent with the limited number of studies in the literature. Al Tit (2016); Green et al. (2008); Cagliano et al. (2004); Abdan (2020); Hallgren and Olhager (2009); Ghosh (2013); Qi et al. (2009); Mehralian et al. (2013); and Vázquez and Avella (2007) concluded that supply chain strategies will increase logistics performance [1,12,13,14,85,112,113,114,115]. Therefore, it is suggested that companies should increase their logistics performance by using a lean supply chain strategy when demand is fixed or can be closely predicted, an agile supply chain strategy when demand is variable, and a hybrid supply chain strategy when production is made to order.
Another result of the analysis is the significant and positive relationship between supply chain strategies and supply chain integration. Since companies operate in an uncertain environment, they need more cooperation with supply chain members for various purposes. In addition, it is necessary to ensure and sustain this cooperation between business departments. In the world of 21st-century competition, it is determined in the research results that it would not be possible for companies that cannot provide supply chain integration to continue their existence. Therefore, in order to achieve supply chain integration, successful supply chain strategies are also needed. The more successful these strategies are, the more supply chain integration will increase, and thus problems with the flow of information and materials can be reduced to lower levels. Therefore, in accordance with the research results, it can be suggested that companies should act with the philosophy of continuous improvement, especially by using the lean supply chain strategy, eliminate activities that do not create added value along the chain, and thus contribute to ensuring supply chain integration. The results obtained in this study also coincide with the study results of researchers such as Qi et al. (2017); Fayezi and Zomorrodil (2015); Çiçekdağı (2019); Mehralian et al. (2013); Parast and Spillan (2014); Gligor and Holcomb (2012); Qrunfleh et al. (2012); Braunscheidel and Suresh (2009); Vickery et al. (2003); and Sağbaş (2015) [10,14,57,71,116,117,118,119,120,121].
As a result of examining the relationship between supply chain integration and logistics performance, it was determined that there is a significant and positive relationship between the variables. This result shows that integration should be ensured in order to increase logistics performance, which has strategic importance in terms of the timely delivery of products and customer satisfaction. The obtained research result is also in line with the literature. As a result of the studies conducted by researchers such as Parast and Spillon (2014); Germain and Iyer (2006); Ambe (2014); Rajaguru and Matanda (2009); Rosenzweig et al. (2003); Çetindaş (2018); Gimenez and Venture (2005); Braunscheidel and Suresh (2009); and Droge et al. (2012), it was determined that supply chain integration increases the logistics performance of companies [10,17,60,72,81,121,122,123,124]. Although limited in number, some research results in the literature have also concluded that supply chain integration has no effect on logistics performance [15,16,45,125,126]. However, this result, as stated, has been determined as a result of a scarce number of studies, and it has been stated that supply chain integration has no effect on some of the logistics performance indicators. Therefore, it would be beneficial for companies to increase their logistics performance by ensuring supply chain integration. It is not sufficient for an enterprise to perform well alone if attempting to create a successful supply chain structure. Ensuring supply chain integration will contribute to increasing the performance of other members in the chain.
Another aim of this study was to investigate whether supply chain integration plays a mediating role in the relationship between the supply chain strategies and logistics performance of companies. As a result of the analysis results, it is determined that supply chain integration plays a partial mediating role in the relationship between the variables. In this direction, it is concluded that supply chain integration can also contribute to increasing logistics performance. Supply chain strategies are not sufficient in isolation to achieve higher logistics performances. Therefore, it is beneficial to ensure supply chain integration for a higher logistics performance.
The selection of the top 1000 exporter companies as the research population was affected by the strategic importance of these companies in Turkey’s exports and employment. The driver of the economic growth of countries is exports, and therefore, exporting companies. The success of these companies is very important in terms of the foreign trade volume, production, employment, and national income of developing countries such as Turkey. Therefore, it is thought that the results of this research will be important for these companies, as well as other enterprises with export targets, and therefore for Turkey’s exports overall. Based on this importance, our results could guide the decisions of these companies. Thus, it is expected that the number of exporting companies and export volumes will increase. Companies located in the country play a major role in satisfying the demands and needs of individuals in society. Ensuring the continuity of these companies, increasing their number, and growing and introducing new products to the market would benefit the consumers in society. In this context, the results of this research can contribute to the continuity of these companies and affect their important decisions, and thus individuals in society can benefit from them.
There is no research in the literature that examines the relationship between the variables determined in this research in terms of the mediating variable dimension. Therefore, this research deals with a subject that has not been empirically researched. Therefore, this study is expected to contribute theoretically to the research on the relationship between supply chain strategies, supply chain integration, and logistics performance, and to be a resource for researchers in this regard. In addition, an original, new, reliable, and valid model that can be used in future research has been introduced to the literature. This is because, in this research, we focused on different criteria and approached the subject from a broader perspective by moving away from the areas already established in the literature. Supply chain integration, which is handled in a more limited context, has been elaborated, and logistics performance, which is the subject of more limited studies, has been addressed, going beyond the intensively studied dimension of supply chain performance. In terms of supply chain strategies, three different strategies were included in this research instead of a single supply chain strategy, which is the approach widely used in the literature, and a comprehensive study was conducted to contribute to the literature and researchers.
There are some limitations to this research. The research population consists of only the first 1000 exporting companies operating in different sectors, and was determined by TIM. It is expected that, in future studies, it may be useful for researchers to investigate the relationship between the variables determined in this research on manufacturing companies operating in a single sector. In order to reveal whether the results of this research differ in enterprises operating in countries other than Turkey, a contribution to the literature can be made by conducting research on enterprises in different countries. Thus, the results obtained can also be handled comparatively. In order to reveal the effect of the size of the enterprises on the research results, different studies can be carried out by researchers on smaller enterprises, such as SMEs. In addition, it is thought that investigating the effect of the demographic characteristics of the participants on the determined variables and the relationship between the determined sub-dimensions could contribute to the literature.
The recent COVID-19 pandemic has revealed the importance of the supply chain structures of companies. It is thought that all variables and dimensions determined in this research have strategic importance for the success of the supply chains of companies. Therefore, in line with the results of this research, it is recommended for company managers to ensure supply chain integration by using supply chain strategies in order to gain a sustainable competitive advantage in the supply chain. Thus, it is also advised to increase their logistics performance and measure their performance at regular periods.

Author Contributions

Conceptualization, I.E.D. and R.E.; Methodology, I.E.D. and R.E.; Validation, I.E.D.; Investigation, I.E.D. and R.E.; Resources, I.E.D. Data curation, I.E.D.; Writing—original draft, I.E.D. and R.E.; Writing—review and editing I.E.D. and R.E.; Supervision, R.E.; Project administration, R.E. All authors have read and agreed to the published version of the manuscript.

Funding

This research received no external funding.

Institutional Review Board Statement

The study was conducted in accordance with the Declaration of Helsinki, and the data of this study were obtained with the approval of the Scientific Research and Publication Ethics Board of Akdeniz University (131—20.03.2023) for studies involving humans.

Informed Consent Statement

Informed consent was obtained from all subjects involved in the study.

Data Availability Statement

The original contributions presented in the study are included in the article, further inquiries can be directed to the corresponding author/s.

Acknowledgments

This study is derived from Ibrahim Ethem Dagdeviren’s Ph.D. thesis called “The Mediating Role Of Supply Chain Integration in The Relationship Between Supply Chain Strategy And Logistics Performance”.

Conflicts of Interest

The authors declare no conflicts of interest.

References

  1. Abdan, E. Tedarik Zinciri Stratejilerinin Lojistik Performansina Etkisi: Gaziantep Imalat Sektöründe Bir Uygulama. Unpublished. Master’s Thesis, Hasan Kalyoncu University, Gaziantep, Turkey, 2020. [Google Scholar]
  2. Li, G.; Yang, H.; Sun, L.; Sohal, A.S. The ımpact of ıt ımplementation on supply chain integration and performance. Int. J. Prod. Econ. 2009, 120, 125–138. [Google Scholar] [CrossRef]
  3. Li, W.-Y.; Chow, P.-S.; Choi, T.-M.; Chan, H.-L. Supplier integration, green sustainability programs, and financial performance of fashion enterprises under global financial crisis. J. Clean. Prod. 2016, 135, 57–70. [Google Scholar] [CrossRef]
  4. Cao, M.; Zhang, Q. Supply chain collaboration: Impact on collaborative advantage and firm performance. J. Oper. Manag. 2011, 29, 163–180. [Google Scholar] [CrossRef]
  5. Şengel, S. Lojistik İşletmelerde Performans Değerlemede Lojistik Raşyoların Önemi ve Bir Araştırma; Detay Publishing: Ankara, Turkey, 2012. [Google Scholar]
  6. Akçi, Y. Çevre Belirsizliği Altinda, Rekabet Stratejileri Ile Tedarik Zinciri Stratejilerinin Firma Performansina Etkisi IMKB Imalat Sektörü Uygulamasi. Unpublished. Ph.D. Thesis, Dumlupınar University, Kutaia, Türkiye, 2012. [Google Scholar]
  7. Öz, M. Lojistik Faaliyetlerde Dış Kaynak Kullanımı ve Üçüncü Parti Lojistik Işletmelerinin Firmaların Pazarlama Tabanlı Temel Yeteneklerini Oluşturmada ve Müşteri Değerini Arttırmadaki Rolü. Unpublished. Ph.D. Thesis, Selçuk University, Konya, Türkiye, 2011. [Google Scholar]
  8. Chejarla, K.C.; Vaidya, O.S.; Kumar, S. MCDM applications in logistics performance evaluation: A literature review. J. Multi-Criteria Decis. Anal. 2022, 29, 274–297. [Google Scholar] [CrossRef]
  9. Griffis, S.E.; Goldsby, T.J.; Cooper, M.; Closs, D.J. Aligning logistics performance measures to the information needs of the firm. J. Bus. Logist. 2007, 28, 35–56. [Google Scholar] [CrossRef]
  10. Parast, M.M.; Spillan, J.E. Logistics and supply chain process integration as a source of competitive advantage An empirical analysis. Int. J. Logist. Manag. 2014, 25, 289–314. [Google Scholar] [CrossRef]
  11. Kim, S.W. Effects of supply chain management practices, integration and competition capability on performance. Supply Chain Manag. 2006, 11, 241–248. [Google Scholar] [CrossRef]
  12. Ghosh, M. Lean manufacturing performance in Indian manufacturing plants. J. Manuf. Technol. Manag. 2013, 24, 113–122. [Google Scholar] [CrossRef]
  13. Al-Tit, A. The impact of lean supply chain on productivity of Saudi manufacturing firms in Al-Qassim region. Pol. J. Manag. Stud. 2016, 14, 18–27. [Google Scholar] [CrossRef]
  14. Mehralian, G.; Rasekh, H.R.; Akhavan, P.; Ghatari, A.R. Developing a model for an agile supply chain in pharmaceutical industry. Int. J. Inf. Manag. 2013, 33, 74–91. [Google Scholar] [CrossRef]
  15. Sofyalıoğlu, Ç.; Öztürk, Ş. Meta analysis of the relationship between supply chain integration dimensions and firm performance. Eur. J. Econ. Financ. Adm. Sci. 2012, 52, 99–119. [Google Scholar]
  16. Rodrigues, A.M.; Stank, T.P.; Lynch, D.F. Linking strategy, structure, process and performance in ıntegrated logistics. J. Bus. Logist. 2004, 25, 65–94. [Google Scholar] [CrossRef]
  17. Germain, R.; Lyer, K.N.S. The interaction of internal and downstream integration and its association with performance. J. Bus. Logist. 2006, 27, 29–51. [Google Scholar] [CrossRef]
  18. Leuschner, R.; Rogers, D.S.; Charvet, F.F. A Meta-Analysis of Supply Chain Integration and Firm Performance. J. Supply Chain Manag. 2013, 49, 34–57. [Google Scholar] [CrossRef]
  19. Droge, C.; Jayaram, J.; Vickery, S.K. The effects of internal versus external integration practices on time-based performance and overall firm performance. J. Oper. Manag. 2004, 22, 557–573. [Google Scholar] [CrossRef]
  20. Li, S.; Ragu-Nathan, B.; Ragu-Nathan, T.; Rao, S.S. The impact of supply chain management practices on competitive advantage and organizational performance. Omega 2006, 34, 107–124. [Google Scholar] [CrossRef]
  21. Christopher, M. Logistics and Supply Chain Management; Pearson: London, UK, 2013. [Google Scholar]
  22. Hugos, M. Essential of Supply Chain Management; John Wiley & Sons: Hoboken, NJ, USA, 2003. [Google Scholar]
  23. Lee, H.L.; Billington, C. Managing supply chain inventory: Pitfalls and opportunities. MIT Sloan Manag. Rev. 1992, 33, 65–73. [Google Scholar]
  24. Jain, V.; Wadhwa, S.; Deshmukh, S. Select supplier-related issues in modelling a dynamic supply chain: Potential, challenges and direction for future research. Int. J. Prod. Res. 2009, 47, 3013–3039. [Google Scholar] [CrossRef]
  25. Rodrigues, A.M.; Bowersox, D.J.; Calantone, R.J. Estimation of global and national logistics expenditures: 2002 data update. J. Bus. Logist. 2005, 26, 1–16. [Google Scholar] [CrossRef]
  26. Wiengarten, F.; Pagell, M.; Ahmed, M.U.; Gimenez, C. Do a country’s logistical capabilities moderate the external integration performance relationship? J. Oper. Manag. 2014, 32, 51–63. [Google Scholar] [CrossRef]
  27. Simchi-Levi, D.; Kaminsky, P.; Simchi-Levi, E. Supply Chain Design and Management: Concepts, Strategies and Case Studies; Irwin/McGraw-Hill: Boston, MA, USA, 2008. [Google Scholar]
  28. Qrunfleh, S.; Tarafdar, M. Lean and agile supply chain strategies and supply chain responsiveness: The role of strategic supplier partnership and postponement. Supply Chain Manag. Int. J. 2013, 18, 571–582. [Google Scholar] [CrossRef]
  29. Mason-Jones, R.; Naylor, B.; Towill, D.R. Lean, agile or leagile? Matching your supply chain to the marketplace. Int. J. Prod. Res. 2000, 38, 4061–4070. [Google Scholar] [CrossRef]
  30. Waters, D. Logistics: An Introduction to Supply Chain Management, 1st ed.; Palgrave Macmillan: New York, NY, USA, 2003. [Google Scholar]
  31. Coşkun, A.E.; Erturgut, R. How Do Uncertainties Affect Supply-Chain Resilience? The Moderating Role of Information Sharing for Sustainable Supply-Chain Management. Sustainability 2024, 16, 131. [Google Scholar] [CrossRef]
  32. Dağdeviren, I.E.; Mirza, S. The Mediating Role of Environmental Uncertainty in the Impact of Information Technology on Supply Chain Performance. Sustainability 2024, 16, 7667. [Google Scholar] [CrossRef]
  33. Fisher, M.L. What is the right supply chain for your product? Harv. Bus. Rev. 1997, 75, 105–116. [Google Scholar]
  34. Agarwal, A.; Shankar, R.; Tiwari, M. Modeling the metrics of lean, agile and leagile supply chain: An ANP-based approach. Eur. J. Oper. Res. 2006, 173, 211–225. [Google Scholar] [CrossRef]
  35. Vonderembse, M.A.; Uppal, M.; Huang, S.H.; Dismukes, J.P. Designing supply chains: Towards theory development. Int. J. Prod. Econ. 2006, 100, 223–238. [Google Scholar] [CrossRef]
  36. Wang, G.; Huang, S.H.; Dismukes, J.P. Product-driven supply chain selection using integrated multi-criteria decision-making methodology. Int. J. Prod. Econ. 2004, 91, 1–15. [Google Scholar] [CrossRef]
  37. Ben Naylor, J.; Naim, M.M.; Berry, D. Leagility: Integrating the lean and agile manufacturing paradigms in the total supply chain. Int. J. Prod. Econ. 1999, 62, 107–118. [Google Scholar] [CrossRef]
  38. Erturgut, R. Lojistik ve Tedarik Zinciri Yönetimi, 2nd ed.; Nobel Publishing: Ankara, Turkey, 2019. [Google Scholar]
  39. Kaya, Ö. Türkiye’deki Tekstil–Konfeksiyon Işletmelerinin (Kobi’lerinin) Tedarik, Üretim Ve Lojistik Faaliyetlerinin Ulusal Rekabet Üzerindeki Etkileri. Unpublished. Ph.D. Thesis, Gazi University, Ankara, Turkey, 2013. [Google Scholar]
  40. Jennings, J.; Haughton, L. Its Not the Big that Eat the Small… Its the Fast that Eat the Slow; Harper Collins Publishers: New York, NY, USA, 2002. [Google Scholar]
  41. Aitken, J.; Christopher, M.; Towill, D. Understanding, implementing and exploiting agility and leanness. Int. J. Logist. 2002, 5, 2–8. [Google Scholar] [CrossRef]
  42. Yazgan, H. Tedarik Zinciri ve Bilgi Sistemleri Stratejilerinin Tedarik Zinciri Performansina Etkisi: Ihracat Yapan Işletmeler Üzerine Bir Araştirma. Unpublished. Ph.D. Thesis, Düzce University, Düzce, Turkey, 2017. [Google Scholar]
  43. Genç, R. Lojistik ve Tedarik Zinciri Yönetiminin Yöntem ve Kavramları; Detay Publishing: Ankara, Turkey, 2009. [Google Scholar]
  44. Alkaya, D. Lojistikte Bilişim Sistemleri ve Türkiye’de Kullanımı. Unpublished. Master’s Thesis, Ufuk University, Ankara, Turkey, 2021. [Google Scholar]
  45. Stank, T.P.; Keller, S.B.; Daugherty, P.J. Supply chain collaboration and logistical service performance. J. Bus. Logist. 2001, 22, 29–48. [Google Scholar] [CrossRef]
  46. Akça, T. Gıda Sektöründe Yeşil Lojistik Uygulamalarının Işletmelerin Lojistik Performansları Üzerindeki Etkisi. Unpublished. Ph.D. Thesis, Erciyes University, Kayseri, Turkey, 2020. [Google Scholar]
  47. Draskovic, M. The role of logistics in performance management. Montenegrin J. Econ. 2009, 5, 145–151. [Google Scholar]
  48. Schmıtz, J.; Platts, K.W. Supplier logistics performance measurement: Indications from a study in the automotive ındustry. Int. J. Prod. Econ. 2004, 89, 231–243. [Google Scholar] [CrossRef]
  49. Poluha, G.R. The Quintessence of Supply Chain Management What You Really Need to Know to Manage Your Processes in Procurement, Manufacturing, Warehousing and Logistics; Springer: Paris, France, 2016. [Google Scholar]
  50. Bayraktutan, Y.; Özbilgin, M. Lojistik maliyetler ve lojistik performans ölçütleri. Maliye Araştırmaları Derg. 2015, 1, 95–112. [Google Scholar]
  51. Childs, T.C. The Effects of Intraorganizational Resources and Dimensions of Supply Chain Integration on Firm Performance. Unpublished. Ph.D. Dissertation, Capella University, Minneapolis, MN, USA, 2016. [Google Scholar]
  52. Özgüner, Z. Lojistik Faaliyetlerin Süreçsel Etkinliğinde Rol Oynayan Değişkenlerin Işletme Performansina Etkisinde Lojistik Performansin Aracilik (Mediator) Rolü. Unpublished. Ph.D. Thesis, Hasan Kalyoncu University, Gaziantep, Turkey, 2017. [Google Scholar]
  53. Ghalayını, A.M.; Noble, J.S.; Crowe, T.J. An ıntegrated dynamic performance measurement system for ımproving manufacturing competitivenessi. Int. Prod. Econ. 1997, 48, 207–225. [Google Scholar] [CrossRef]
  54. Erturgut, R.; Coşkun, A.E. Lojistik performans boyutlarının literatüre dayalı ayrıştırılması: Teorik bir yaklaşım. In Proceedings of the 5th Eurasian Conference on Language and Social Sciences, Antalya, Turkey, 26–28 April 2019; pp. 203–209. [Google Scholar]
  55. Fugate, B.S.; Mentzer, J.T.; Stank, T.P. Logistics performance: Efficiency, effectiveness, and differentiation. J. Bus. Logist. 2010, 31, 43–62. [Google Scholar] [CrossRef]
  56. Bobbitt, L.M. An examination of the logistics leverage process: Implications for marketing strategy and competitive advantage. Unpublished. Ph.D. Dissertation, The University of Tennessee, Knoxville, TN, USA, 2004. [Google Scholar]
  57. Sağbaş, M. Tedarik Zinciri Yönetiminde Bilgi Teknolojileri, Çeviklik ve Entegrasyonun Operasyonel ve Finansal Performansa Etkisi. Unpublished. Ph.D. Thesis, Beykent University, Istanbul, Turkey, 2015. [Google Scholar]
  58. Flynn, B.B.; Huo, B.; Zhao, X. The impact of supply chain integration on performance: A contingency and configuration approach. J. Oper. Manag. 2010, 28, 58–71. [Google Scholar] [CrossRef]
  59. Chen, P.K.; Chou, F.D.; Dai, X.; Ye, Y. Development of a supply chain integration process. IEEE Access 2018, 6, 40226–40244. [Google Scholar] [CrossRef]
  60. Rosenzweig, E.D.; Roth, A.V.; Dean, J.W., Jr. The influence of an ıntegration strategy on competitive capabilities and business performance: An exploratory study of consumer products manufacturers. J. Oper. Manag. 2003, 21, 437–456. [Google Scholar] [CrossRef]
  61. Armistead, C.; Mapes, J. The Impact of Supply Chain Integration on Operating Performance. Logist. Inf. Manag. 1993, 6, 9–14. [Google Scholar] [CrossRef]
  62. Marquez, A.C.; Bianchi, C.; Gupta, J.N. Operational and financial effectiveness of e-collaboration tools in supply chain integration. Eur. J. Oper. Res. 2004, 159, 348–363. [Google Scholar] [CrossRef]
  63. Zailani, S.; Rajagopal, P. Supply chain integration and performance: US versus East Asian companies. Supply Chain Manag. Int. J. 2005, 10, 379–393. [Google Scholar] [CrossRef]
  64. Morash, E.A.; Clinton, S.R. Supply Chain Integration: Customer Value through Collaborative Closeness versus Operational Excellence. J. Mark. Theory Pract. 1998, 6, 104–120. [Google Scholar] [CrossRef]
  65. Ragatz, G.L.; Handfield, R.B.; Petersen, K.J. Benefits associated with supplier integration into new product development under conditions of technology uncertainty. J. Bus. Res. 2002, 55, 389–400. [Google Scholar] [CrossRef]
  66. Campbell, J.; Sankaran, J. An inductive framework for enhancing supply chain integration. Int. J. Prod. Res. 2005, 43, 3321–3351. [Google Scholar] [CrossRef]
  67. Pagell, M. Understanding the factors that enable and inhibit the integration of operations, purchasing and logistics. J. Oper. Manag. 2004, 22, 459–487. [Google Scholar] [CrossRef]
  68. Petersen, K.J.; Handfield, R.B.; Ragatz, G.L. Supplier integration into new product development: Coordinating product, process and supply chain design. J. Oper. Manag. 2005, 23, 371–388. [Google Scholar] [CrossRef]
  69. Lee, C.W.; Kwon, I.-W.G.; Severance, D. Relationship between supply chain performance and degree of linkage among supplier, internal integration, and customer. Supply Chain Manag. 2007, 12, 444–452. [Google Scholar] [CrossRef]
  70. Vickery, S.K.; Jayaram, J.; Droge, C.; Calantone, R. The effects of an integrative supply chain strategy on customer service and financial performance: An analysis of direct versus indirect relationships. J. Oper. Manag. 2003, 21, 523–539. [Google Scholar] [CrossRef]
  71. Lii, P.; Kuo, F.-I. Innovation-oriented supply chain integration for combined competitiveness and firm performance. Int. J. Prod. Econ. 2016, 174, 142–155. [Google Scholar] [CrossRef]
  72. Gimenez, C.; Ventura, E. Logistics-production, logistics-marketing and external ıntegration, their ımpact on performans. Int. J. Oper. Prod. Manag. 2005, 25, 596–610. [Google Scholar] [CrossRef]
  73. Gilanlı, E. Tedarik Zinciri Stratejisinin Performans Üzerine Etkisinin Analizi. Unpublished. Ph.D. Thesis, Trakya University, Edirne, Turkey, 2018. [Google Scholar]
  74. Parsons, T. Structure and Process in Modern Societies; Free Publications: Scotland, UK, 1960. [Google Scholar]
  75. Selznick, P. Institutionalism Old and New. Adm. Sci. Q. 1996, 41, 270–277. [Google Scholar] [CrossRef]
  76. Lawrence, T.B.; Monika, I.W.; Devereaux, J. The temporal dynamics of institutionalization. Acad. Manag. Rev. 2001, 26, 624–644. [Google Scholar] [CrossRef]
  77. Pfeffer, J. Beyond Management and the Worker: The Institutional Function of Management. Acad. Manag. Rev. 1976, 1, 36–46. [Google Scholar] [CrossRef]
  78. Kotler, J.P. Managing external dependence. Acad. Manag. Rev. 1979, 4, 87–92. [Google Scholar]
  79. Aydın, Ş.N.; Özbek, A. Porter’ın beş güç modeli’ne göre jenerik rekabet stratejisi seçimi: AHP, WASPAS ve EDAS yöntemleri ile bir uygulama. Int. J. Eng. Res. Dev. 2024, 16, 74–92. [Google Scholar] [CrossRef]
  80. Porter, M.E. How competitive forces shape strategy. Harv. Bus. Rev. 1979, 57, 137–145. [Google Scholar]
  81. Çetindaş, A. İmalat Işletmelerinde Tedarik Zinciri Entegrasyonunun Lojistik Performansı Üzerindeki Etkisinde Çevresel Belirsizliğin Düzenleyici Rolü. Unpublished. Ph.D. Thesis, Hasan Kalyoncu University, Gaziantep, Turkey, 2018. [Google Scholar]
  82. Daugherty, P.J.; Chen, H.; Mattioda, D.D.; Grawe, S.J. Marketing/logistics relationships: Influence on capabilities and performance. J. Bus. Logist. 2009, 30, 1–18. [Google Scholar] [CrossRef]
  83. Türkiye İhracatçılar Meclisi. Türkiye’nin İlk 1000 İhracatçısı; TİM: İstanbul, Turkey, 2022. [Google Scholar]
  84. Qi, Y.; Boyer, K.K.; Zhao, X. Supply chain strategy, product characteristics, and performance impact: Evidence from Chinese manufacturers. Decis. Sci. 2009, 40, 667–695. [Google Scholar] [CrossRef]
  85. Qi, Y.; Zhao, X.; Sheu, C. The impact of competitive strategy and supply chain strategy on business performance: The role of environmental uncertainty. Decis. Sci. 2011, 42, 371–389. [Google Scholar] [CrossRef]
  86. Qrunfleh, S.; Tarafdar, M. Supply chain information systems strategy: Impacts on supply chain performance and firm performance. Int. J. Prod. Econ. 2014, 147, 340–350. [Google Scholar] [CrossRef]
  87. Swafford, P.M.; Ghosh, S.; Murthy, N. The antecedents of supply chain agility of a firm: Scale development and model testing. J. Oper. Manag. 2006, 24, 170–188. [Google Scholar] [CrossRef]
  88. Smith, C.D. Assessing the Value of Improved Forecasting Management. Unpublished. Ph.D. Dissertation, The University of Tennessee, Knoxville, TN, USA, 2000. [Google Scholar]
  89. Coşkun, E. Kurumsallaşma ve Lojistik Performans Arasındaki Ilişki: Batı Akdeniz Bölgesi’nde Lojistik Faaliyet Gösteren Işletmeler Üzerinde Bir Alan Araştırması. Unpublished. Master’s Thesis, Akdeniz University, Antalya, Türkiye, 2019. [Google Scholar]
  90. Narasimhan, R.; Kim, S.W. Effect of supply chain integration on the relationship between diversification and performance: Evidence from Japanese and Korean firms. J. Oper. Manag. 2002, 20, 303–323. [Google Scholar] [CrossRef]
  91. Wong, C.Y.; Boon-ittb, S.; Wong, C.W.Y. The contingency effects of environmental uncertainty on the relationship between supply chain integration and operational performance. J. Oper. Manag. 2011, 29, 604–615. [Google Scholar] [CrossRef]
  92. Saruhan, Ş.C.; Özdemirci, A. Bilim, Felsefe ve Metodoloji: Araştırmada Yöntem Problemi-SPSS Uygulamalı; Beta Publishing: İstanbul, Turkey, 2011. [Google Scholar]
  93. Altunışık, R.; Coşkun, R.; Bayraktaroğlu, S.; Yıldırım, E. Sosyal Bilimlerde Araştırma Yöntemleri, 6th ed.; Sakarya Publishing: Sakarya, Turkey, 2010. [Google Scholar]
  94. Hair, J.F.; Ringle, C.M.; Sarstedt, M. PLS-SEM: Indeed a silver bullet. J. Mark. Theory Pract. 2011, 19, 139–152. [Google Scholar] [CrossRef]
  95. Fornell, C.; Larcker, D. Evaluating structural equation models with unobservable variables and measurement error. J. Mark. Res. 1981, 18, 39–50. [Google Scholar] [CrossRef]
  96. Psailla, G.; Roland, W. E-commerce and web technologies. In Proceedings of the 8th International Conference, Regensburg, Germany, 3–7 September 2007. [Google Scholar]
  97. Shrestha, N. Factor analysis as a tool for survey analysis. Am. J. Appl. Math. Stat. 2021, 9, 4–11. [Google Scholar] [CrossRef]
  98. Byrne, B.M. Structural equation modeling with AMOS, EQS, and LISREL: Comparative approaches to testing for the factorial validity of a measuring instrument. Int. J. Test. 2001, 1, 55–86. [Google Scholar] [CrossRef]
  99. Terzi, Y. SPSS ile İstatiksel Veri Analizi. Available online: https://avys.omu.edu.tr/storage/app/public/yukselt/108853/%C4%B0PP6.pdf (accessed on 21 March 2024).
  100. Kline, R.B. Principles and Practice of Structural Equation Modeling; Guilford Publications: New York, NY, USA, 2011. [Google Scholar]
  101. Jondeau, E.; Rockinger, M. Conditional volatility, skewness, and kurtosis: Existence, persistence, and comovements. J. Econ. Dyn. Control 2003, 27, 1699–1737. [Google Scholar] [CrossRef]
  102. Groeneveld, R.A.; Meeden, G. Measuring Skewness and Kurtosis. Statistician 1984, 33, 391. [Google Scholar] [CrossRef]
  103. Gürbüz, S.; Şahin, F. Sosyal Bilimlerde Araştırma Yöntemleri, 3rd ed.; Seçkin Publishing: Ankara, Turkey, 2016. [Google Scholar]
  104. Meydan, C.H.; Şeşen, H. Yapısal Eşitlik Modellemesi AMOS Uygulaması, 2nd ed.; Detay Publishing: Ankara, Turkey, 2015. [Google Scholar]
  105. Hair, J.F.; Anderson, R.E.; Tatham, R.L.; Black, W.C. Multivariate Data Analysis; Macmiilan Publishing Company: New York, NY, USA, 1998. [Google Scholar]
  106. Dehon, C.; Weems, C.F.; Stickle, T.R.; Costa, N.M.; Berman, S.L. A cross-sectional evaluation of the factorial invariance of anxiety sensitivity in adolescents and young adults. Behav. Res. Ther. 2005, 43, 799–810. [Google Scholar] [CrossRef] [PubMed]
  107. Simon, D.; Kriston, L.; Loh, A.; Spies, C.; Scheibler, F.; Wills, C.; Härter, M. Confirmatory factor analysis and recommendations for improvement of the Autonomy-Preference-Index (API). Health Expect. 2010, 13, 234–243. [Google Scholar] [CrossRef] [PubMed]
  108. Hooper, D.; Coughlan, J.; Mullen, M. Structural equation modelling: Guidelines for determining model fit. Electron. J. Bus. Res. Methods 2008, 6, 53–60. [Google Scholar]
  109. Shevlina, M.; Milesb, J.N.; Lewisa, C.A. Reassessing the fit of the confirmatory factor analysis of the multidimensional students life satisfaction scale: Comments on ‘confirmatory factor analysis of the multidimensional Students’ Life Satisfaction Scale’. Personal. Individ. Differ. 2000, 28, 181–185. [Google Scholar]
  110. Schermelleh-Engel, K.; Moosbrugger, H.; Müller, H. Evaluating the fit of structural equation models: Tests of significance and descriptive goodness-of-fit measures. Methods Psychol. Res. Online 2003, 8, 23–74. [Google Scholar]
  111. Gürbüz, S.; Bayık, M.E. Aracılık Modellerinin Analizinde Modern Yaklaşım: Baron ve Kenny Yöntemi Artık Terk Edilmeli mi? 6. Örgütsel Davranış Kongresi, Isparta. 2–3 November 2018, pp. 35–52. Available online: https://www.researchgate.net/publication/348430820_Aracilik_Modellerinin_Analizinde_Modern_Yaklasim_Baron_ve_Kenny_Yontemi_Artik_Terk_edilmeli_mi_6_Orgutsel_Davranis_Kongresi_Bildiriler_Kitabi_2-3_Kasim_2018Isparta (accessed on 3 May 2024).
  112. Green, K.W.; Whitten, D.; Inman, R.A. The impact of logistics performance on organizational performance in a supply chain context. Supply Chain Manag. 2008, 12, 317–327. [Google Scholar] [CrossRef]
  113. Cagliano, R.; Caniato, F.; Spina, G. Lean, Agile and traditional supply: How do they impact manufacturing performance? J. Purch. Supply Manag. 2004, 10, 151–164. [Google Scholar] [CrossRef]
  114. Hallgren, M.; Olhager, J. Lean and agile manufacturing: External and internal drivers and performance outcomes. Int. J. Oper. Prod. Manag. 2009, 29, 976–999. [Google Scholar] [CrossRef]
  115. Vázquez-Bustelo, D.; Avella, L.; Fernández, E. Agility drivers, enablers and outcomes: Empirical test of an integrated agile manufacturing model. Int. J. Oper. Prod. Manag. 2007, 27, 1303–1332. [Google Scholar] [CrossRef]
  116. Qi, Y.; Huo, B.; Wang, Z.; Yeung, H.Y.J. The impact of operations and supply chain strategies on integration and performance. Int. J. Prod. Econ. 2017, 185, 162–174. [Google Scholar] [CrossRef]
  117. Fayezi, S.; Zomorrodi, M. The role of relationship integration in supply chain agility and flexibility development: An Australian perspective. J. Manuf. Technol. Manag. 2015, 26, 1126–1157. [Google Scholar] [CrossRef]
  118. Çiçekdağı, M. Otel Işletmelerinde Gıda Lojistiği ve Tedarik Zinciri Yönetimi Stratejileri: Bir Araştırma. Unpublished. Ph.D. Thesis, Selçuk University, Konya, Türkiye, 2019. [Google Scholar]
  119. Gligor, D.M.; Holcomb, M.C. Antecedents and Consequences of Supply Chain Agility: Establishing the Link to Firm Performance. J. Bus. Logist. 2012, 33, 295–308. [Google Scholar] [CrossRef]
  120. Qrunfleh, S.; Tarafdar, M.; Ragu-Nathan, T. Examining alignment between supplier management practices and information systems strategy. Benchmarking Int. J. 2012, 19, 604–617. [Google Scholar] [CrossRef]
  121. Braunscheidel, M.J.; Suresh, N.C. The organizational antecedents of a firm’s supply chain agility for risk mitigation and response. J. Oper. Manag. 2009, 27, 119–140. [Google Scholar] [CrossRef]
  122. Ambe, I.M. Alignment of Supply Chain Strategies and Practices of Locally Made Vehicles in South Africa. Int. Bus. Econ. Res. J. (IBER) 2014, 13, 637–652. [Google Scholar] [CrossRef]
  123. Rajaguru, R.; Matanda, M.J. Influence of inter-organisational integration on business performance: The mediating role of organisational-level supply chain functions. J. Enterp. Inf. Manag. 2009, 22, 456–467. [Google Scholar] [CrossRef]
  124. Droge, C.; Vickery, S.K.; Jacobs, M.A. Does supply chain integration mediate the relationships between product/process strategy and service performance? An empirical study. Int. J. Prod. Econ. 2012, 137, 250–262. [Google Scholar] [CrossRef]
  125. Stank, T.P.; Daugherty, P.J.; Ellinger, A.E. Marketing/Logistics Integration and Firm Performance. Int. J. Logist. Manag. 1999, 10, 11–24. [Google Scholar] [CrossRef]
  126. Agus, A.; Hajinoor, M.S. Lean production supply chain management as driver towards enhancing product quality and business performance. Int. J. Qual. Reliab. Manag. 2012, 29, 92–121. [Google Scholar] [CrossRef]
Figure 1. Research model.
Figure 1. Research model.
Sustainability 16 09514 g001
Figure 2. Path graph obtained as a result of path analysis. ** p < significant at 0.01 level.
Figure 2. Path graph obtained as a result of path analysis. ** p < significant at 0.01 level.
Sustainability 16 09514 g002
Table 1. Distribution of participants according to demographic characteristics.
Table 1. Distribution of participants according to demographic characteristics.
Variablesn%
GenderFemale 18945.3
Male22854.7
Age30 and less8119.4
31 to 4014635.0
41 to 50 10825.9
51 to 60 6716.1
61 and over153.6
EducationPrimary school20.5
Secondary school 81.9
High school4510.8
Associate degree6014.4
Undergrad degree23255.6
Master’s degree 6315.1
PhD71.7
Position in the companyManager/general manager5012.0
Assistant director235.5
Purchasing manager297.0
Production manager4310.3
Supply chain/logistics responsible 6816.3
Planning specialist 317.4
Warehouse manager 194.6
Operations manager184.3
Entrepreneur92.2
Finance manager174.1
Marketing manager235.5
Human resources manager4210.1
Other4510.8
Sector in which the company operatesFood 5112.2
Metal/steel5412.9
Energy409.6
Automotive4711.3
Textile6716.1
Machine industry194.6
Chemistry/pharmaceuticals297.0
Electricity/electronics215.0
Agriculture153.6
Plastic packaging245.8
Other5012.0
Number of employees in the company1–50 4711.3
51–1004611.0
101–2506716.1
151–2008720.9
201–25017040.8
251 and over4711.3
Duration of company’s activity1–5 years 4711.3
6–10 years 4611.0
11–15 years6716.1
16–20 years8720.9
21 years and over17040.8
Total417100.0
Table 2. Reliability and validity analysis results.
Table 2. Reliability and validity analysis results.
FactorsαAVECR
Supply Chain Strategy ScaleLean Supply Chain 0.8410.430.88
Agile Supply Chain0.8400.410.85
Hybrid Supply Chain 0.7950.430.81
Total Reliability0.940
Logistics Performance ScaleLogistics Efficiency0.7930.420.81
Logistics Differentiation0.8710.480.88
Logistics Effectiveness0.8160.470.84
Total Reliability0.937
Supply Chain Integration ScaleInternal Integration0.7770.560.83
Supplier Integration0.8260.490.83
Customer Integration0.8290.550.86
Total Reliability0.925
Table 3. Normality analysis results for the scales.
Table 3. Normality analysis results for the scales.
Scale and DimensionsSkewness Kurtosis Condition
Lean Supply Chain Strategy Dimension−0.4391.175Normal
Agile Supply Chain Strategy Dimension−0.7132.110Normal
Hybrid Supply Chain Strategy Dimension−0.7381.486Normal
Supply Chain Strategies Scale−0.5662.090Normal
Logistics Efficiency Dimension−0.7942.272Normal
Logistics Differentiation Dimension−1.0492.974Normal
Logistics Effectiveness Dimension−0.9632.747Normal
Logistics Performance Scale−0.9002.837Normal
Internal Integration Dimension−1.0692.364Normal
Supplier Integration Dimension −1.0492.458Normal
Customer Integration Dimension −1.1002.119Normal
Supply Chain Integration Scale −0.9982.936Normal
Table 4. First-level multifactor model results of supply chain strategies’ scales.
Table 4. First-level multifactor model results of supply chain strategies’ scales.
FactorsItemsFactor LoadingStandard ErrortpAVECR
Lean Supply Chain Strategy α = 0.841YTZS10.779---0.430.88
YTZS20.6910.06514.851***
YTZS30.6180.06112.975***
YTZS40.5210.06310.777***
YTZS50.5400.06711.203***
YTZS60.6740.06014.348***
YTZS70.6740.06114.457***
YTZS80.6610.06714.147***
YTZS90.6860.06214.657***
YTZS100.6430.05313.684***
Agile Supply Chain Strategy α = 0.840ÇTZS110.710---0.410.85
ÇTZS120.5740.09311.304***
ÇTZS130.7400.09414.559***
ÇTZS140.5940.09111.693***
ÇTZS150.5530.10110.884***
ÇTZS160.6140.08612.058***
ÇTZS170.5960.09211.734***
ÇTZS180.5290.11310.443***
ÇTZS190.7110.08914.029***
Hybrid Supply Chain Strategy α = 0.795HTZS200.763---0.430.81
HTZS210.6570.07813.606***
HTZS220.6840.08514.305***
HTZS230.5280.08510.693***
HTZS240.6430.06813.293***
HTZS250.6190.06812.800***
Total Reliability α = 0.940
*** p < 0.05.
Table 5. Goodness-of-fit values of supply chain strategies’ scales.
Table 5. Goodness-of-fit values of supply chain strategies’ scales.
Structural Model ValuesRecommended Values
CMIN/DF4.333≤5
RMSEA0.090≤0.10
CFI0.838≥0.80
TLI0.815≥0.80
IFI0.839≥0.80
SRMR0.061≤0.10
Table 7. Results of the first-level multifactor model of the logistics performance scale.
Table 7. Results of the first-level multifactor model of the logistics performance scale.
FactorsItemsFactor LoadingStandard ErrortpAVECR
Logistics Efficiency
α = 0.793
LE10.750---0.420.81
LE20.6690.07013.516***
LE30.6480.06913.087***
LE40.5940.06011.974***
LE50.6200.06012.452***
LE60.6140.06212.348***
Logistics Differentiation α = 0.871LF70.721---0.480.88
LF80.7070.07914.186***
LF90.7690.07515.452***
LF100.6270.07012.566***
LF110.5880.06811.731***
LF120.6800.06713.580***
LF130.7140.06514.359***
LF140.7170.07014.422***
Logistics Effectiveness α = 0.816LET150.743---0.470.84
LET160.6670.07613.660***
LET170.7130.07214.670***
LET180.6610.06913.568***
LET190.6270.06512.776***
LET200.6780.06013.873***
Total Reliability α = 0.937
*** p < 0.05.
Table 8. Goodness-of-fit values of logistics performance scale.
Table 8. Goodness-of-fit values of logistics performance scale.
Structural Model ValuesRecommended Values
CMIN/DF4.786≤5
RMSEA0.095≤0.10
CFI0.866≥0.80
TLI0.842≥0.80
IFI0.867≥0.80
SRMR0.058≤0.10
Table 9. First-level multifactor model results of supply chain integration scale.
Table 9. First-level multifactor model results of supply chain integration scale.
FactorsItemsFactor LoadingStandard ErrortpAVECR
Internal Integration α = 0.777İE10.862---0.560.83
İE20.6870.06113.893***
İE30.7580.07212.850***
İE40.6660.05912.244***
Supplier Integration α = 0.826TE50.739---0.490.83
TE60.6670.07313.542***
TE70.7500.07715.378***
TE80.6460.07213.050***
TE90.7010.06614.317***
Customer Integration α = 0.829ME100.806---0.550.86
ME110.7140.06615.010***
ME120.7780.07614.563***
ME130.7620.06914.285***
ME140.6470.05713.556***
Total Reliability α = 0.925
*** p < 0.05.
Table 10. Goodness-of-fit values of supply chain integration scale.
Table 10. Goodness-of-fit values of supply chain integration scale.
Structural Model ValuesRecommended Values
CMIN/DF4.852≤5
RMSEA0.096≤0.10
CFI0.917≥0.80
TLI0.887≥0.80
IFI0.918≥0.80
SRMR0.049≤0.10
Table 11. Goodness-of-fit indices obtained from structural equation model analysis.
Table 11. Goodness-of-fit indices obtained from structural equation model analysis.
Fit DimensionsModel
Results
Fit
RMSEA0.0953Acceptable
SRMR0.0204Perfect
GFI0.9412Perfect
AGFI0.8741Acceptable
NFI0.9731Perfect
CFI0.9777Perfect
χ2/df3.59Acceptable
Table 12. Standardized results of path analysis.
Table 12. Standardized results of path analysis.
Path PredictionStandard ErrortpR2
Supply Chain Integration<===Supply Chain Strategies0.91760.012772.461<0.0001
Supply Chain Strategies===>Logistics Performance0.42940.07335.847<0.00010.932
Supply Chain Integration===>Logistics Performance0.55630.07377.597<0.00010.842
Table 13. The relationship between the scales used in this study.
Table 13. The relationship between the scales used in this study.
Variable 123
1. Supply Chain Strategies Scaler1.0000.881 **0.848 **
p-0.0000.000
2. Logistics Performance Scaler 1.0000.871 **
p -0.000
3. Supply Chain Integration Scaler 1.000
p -
** p < 0.01.
Table 14. The mediating role of supply chain integration in the relationship between supply chain strategies and logistics performance.
Table 14. The mediating role of supply chain integration in the relationship between supply chain strategies and logistics performance.
EffectPrediction (β)Standard ErrortpConclusion
Supply Chain Strategies → Logistics Performance0.9430.10214.477***Accept
Supply Chain Strategies → Supply Chain Integration → Logistics PerformanceDirect Effect0.3970.1094.878***Accept
Indirect Effect0.543Confidence Interval
(0.263, 0.808)
Meaningful
Fit Values
CMIN/DF2.723
RMSEA0.064
CFI0.817
TLI0.807
IFI0.818
SRMR0.049
*** p < 0.05.
Disclaimer/Publisher’s Note: The statements, opinions and data contained in all publications are solely those of the individual author(s) and contributor(s) and not of MDPI and/or the editor(s). MDPI and/or the editor(s) disclaim responsibility for any injury to people or property resulting from any ideas, methods, instructions or products referred to in the content.

Share and Cite

MDPI and ACS Style

Dağdeviren, I.E.; Erturgut, R. The Mediating Role of Supply Chain Integration in the Relationship Between Supply Chain Strategy and Logistics Performance. Sustainability 2024, 16, 9514. https://doi.org/10.3390/su16219514

AMA Style

Dağdeviren IE, Erturgut R. The Mediating Role of Supply Chain Integration in the Relationship Between Supply Chain Strategy and Logistics Performance. Sustainability. 2024; 16(21):9514. https://doi.org/10.3390/su16219514

Chicago/Turabian Style

Dağdeviren, Ibrahim Ethem, and Ramazan Erturgut. 2024. "The Mediating Role of Supply Chain Integration in the Relationship Between Supply Chain Strategy and Logistics Performance" Sustainability 16, no. 21: 9514. https://doi.org/10.3390/su16219514

APA Style

Dağdeviren, I. E., & Erturgut, R. (2024). The Mediating Role of Supply Chain Integration in the Relationship Between Supply Chain Strategy and Logistics Performance. Sustainability, 16(21), 9514. https://doi.org/10.3390/su16219514

Note that from the first issue of 2016, this journal uses article numbers instead of page numbers. See further details here.

Article Metrics

Back to TopTop