Integrating Lean Construction with Sustainable Construction: Drivers, Dilemmas and Countermeasures
Abstract
1. Introduction
2. Literature Review
2.1. Integration of Lean Construction and Sustainable Construction
2.2. Dynamic Capabilities as a Response to Solutions
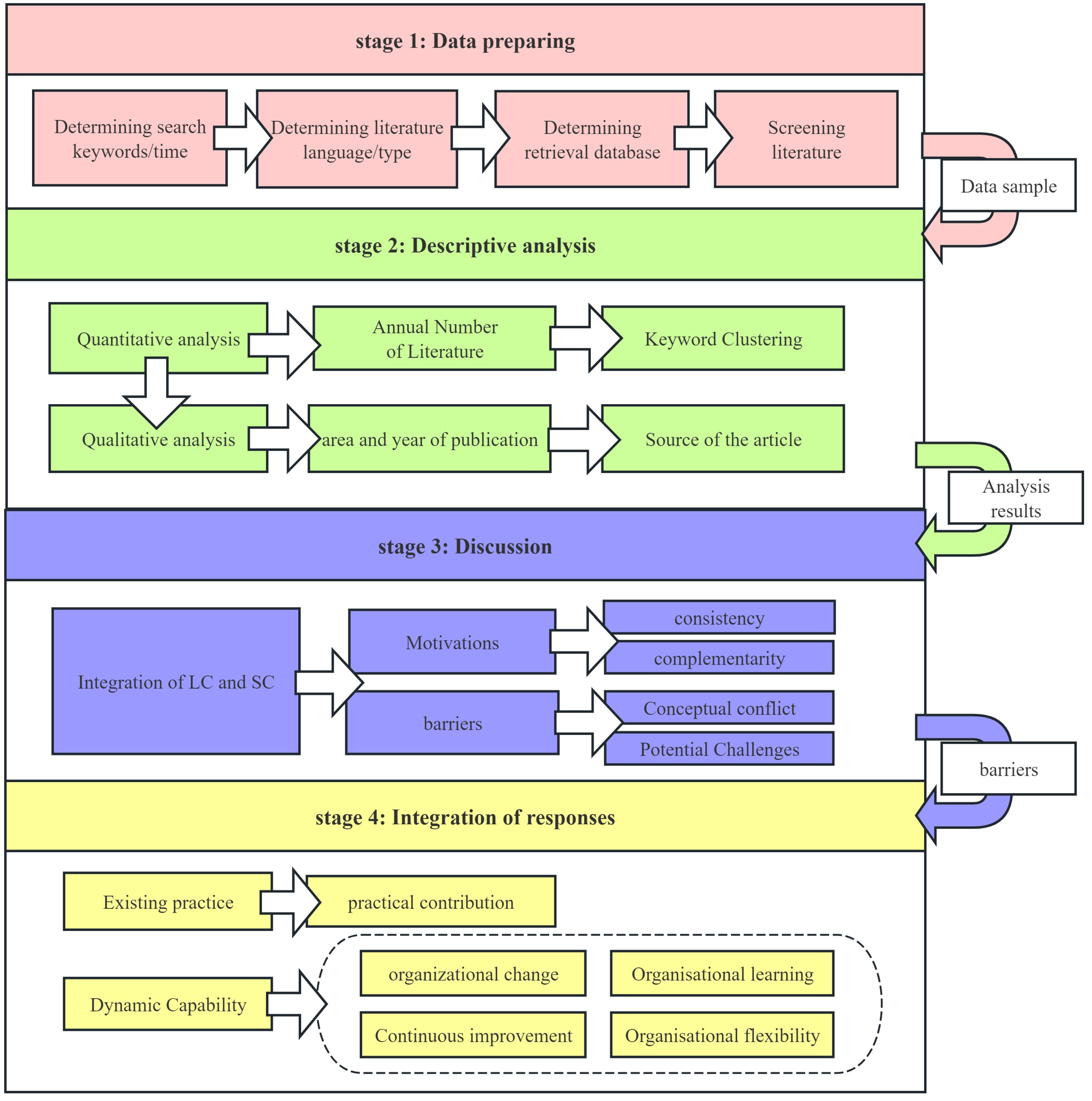
3. Materials and Methods
- Priority will be given to high-quality studies with in-depth analyses, methodological rigor, and comprehensive data. Based on the quantitative sample, representative articles, such as highly cited or recently published articles, will be selected from publications in leading journals in the LC and SC directions.
- Include studies that represent a variety of viewpoints and research methods (case studies, empirical studies, theoretical frameworks) to provide a broad understanding of the topic.
- Articles retrieved based on the “snowballing” method have historical threads linking them together to show the development of the research.
- To ensure that screening criterion 2 is met (representative articles where the research theme is essentially centered on the combination of LC and SC).
4. Results
- (a)
- Red cluster model (sustainability): This is the largest cluster, with keywords like “sustainability”, “framework”, and “six sigma”. It represents research focused on sustainability frameworks, quality management systems, and decision-making processes. The connection to LC is evident through terms like “lean tools”, reflecting a strong focus on integrating sustainability into construction processes. Keywords such as “technology” and “agile” suggest a focus on innovation and flexibility in adopting sustainable practices;
- (b)
- Yellow cluster model (building information modeling (bim)): This cluster highlights the significant role that BIM plays in LC and SC. Keywords like “architectural design”, “energy efficiency”, and “information theory” emphasize BIM’s role in improving design coordination, energy performance, and data management in construction projects. The presence of terms like “industry 4.0” and “reverse logistics” indicates the intersection of advanced technologies and SC techniques;
- (c)
- Green cluster (lean construction): The keywords “lean construction”, “construction project”, and “human resource management” indicate that this cluster focuses on the practical application of LC principles. It addresses project management, waste reduction, and workforce optimization. The connection with “construction waste” and “building” indicates that lean principles are closely tied to minimizing waste and improving efficiency across all aspects of construction projects;
- (d)
- Teal cluster model (integrated project delivery): The presence of “IPD” and “collaboration” in this cluster indicates a focus on teamwork and collaborative approaches in construction projects. Integrated Project Delivery promotes a more unified approach to construction, aligning well with both LC and SC by fostering better communication, reducing rework, and ensuring projects meet both lean and sustainability objectives;
- (e)
- Blue cluster (prefabrication): This renamed cluster includes keywords like “prefabrication”, “off-site construction”, “cost”, and “environmental impact”. It emphasizes the growing interest in prefabrication and modular construction techniques, which align well with lean principles by reducing on-site waste, improving productivity, and optimizing resource use. The presence of “life cycle assessment (LCA)” underscores the importance of evaluating the environmental benefits of these techniques over the entire building lifecycle;
- (f)
- Purple cluster model (lean): This cluster appears to consolidate general lean principles and tools. Keywords like “lean” and “continuous improvement” show that this group focuses on the broader application of lean techniques across various sectors, not just construction. This cluster could include studies that explore how LC methods have been adapted from manufacturing to construction.
5. Discussion
5.1. Drivers for Integrating Lean Construction with Sustainable Construction
5.1.1. Economic Aspects of Lean Construction and Sustainable Construction
5.1.2. Environmental Aspects of Lean Construction and Sustainable Construction
5.1.3. Social Aspects of Lean Construction and Sustainable Construction
5.2. The Dilemma of Combining Lean Construction and Sustainable Construction
5.2.1. Conceptual Conflict Between Lean Construction and Sustainable Construction
5.2.2. Potential Challenges to Integrating
5.3. Dynamic Capabilities in the Integration of Lean Construction and Sustainable Construction
5.3.1. Dynamic Capabilities Help to Ameliorate Dilemma
5.3.2. Dynamic Capability-Based Framework for Full Life Cycle Integration of LC and SC Buildings
6. Conclusions
Supplementary Materials
Author Contributions
Funding
Data Availability Statement
Conflicts of Interest
References
- Xu, G.; Wang, W. China’s energy consumption in construction and building sectors: An outlook to 2100. Energy 2020, 195, 117045. [Google Scholar] [CrossRef]
- Koskela, L. Application of the New Production Philosophy to Construction; Stanford University Stanford: Stanford, CA, USA, 1992; Volume 72. [Google Scholar]
- Koskela, L.; Vrijhoef, R. The Prevalent Theory of Construction a Hindrance for Innovation. In Proceedings of the 8th Annual Conference of the International Group for Lean Construction, Brighton, UK, 17–19 July 2000. [Google Scholar]
- Innella, F.; Arashpour, M.; Bai, Y. Lean Methodologies and Techniques for Modular Construction: Chronological and Critical Review. J. Constr. Eng. Manag. 2019, 145, 04019076. [Google Scholar] [CrossRef]
- Ballard, G.; Howell, G. Implementing lean construction: Stabilizing work flow. Lean Constr. 1994, 2, 105–114. [Google Scholar]
- Babalola, O.; Ibem, E.O.; Ezema, I.C. Implementation of lean practices in the construction industry: A systematic review. Build. Environ. 2019, 148, 34–43. [Google Scholar] [CrossRef]
- Huovila, P.; Koskela, L. Contribution of the Principles of Lean Construction to Meet the Challenges of Sustainable Development. In Proceedings of the 6th Annual Conference of the International Group for Lean Construction, Guarujá, Brazil, 13–15 August 1998. [Google Scholar]
- Bae, J.; Kim, Y. Sustainable value on construction projects and lean construction. J. Green Build. 2008, 3, 155–167. [Google Scholar] [CrossRef]
- Li, Y.; Yang, L.; He, B.; Zhao, D. Green building in China: Needs great promotion. Sustain. Cities Soc. 2014, 11, 1–6. [Google Scholar] [CrossRef]
- Kibert, C.J. Establishing principles and a model for sustainable construction. In Proceedings of the First International Conference on Sustainable Construction, Tampa, FL, USA, 6–9 November 1994. [Google Scholar]
- Degani, C.M.; Cardoso, F.F. Environmental Performance and Lean Construction Concepts—Can We Talk About a Clean Construction. In Proceedings of the 10th Annual Conference of the International Group for Lean Construction, Gramado, Brazil, 6–8 August 2002. [Google Scholar]
- Kibert, C.J. Sustainable Construction: Green Building Design and Delivery; John Wiley & Sons: Hoboken, NJ, USA, 2016. [Google Scholar]
- Darko, A.; Chan, A.P.C. Review of Barriers to Green Building Adoption. Sustain. Dev. 2017, 25, 167–179. [Google Scholar] [CrossRef]
- Tafazzoli, M.; Mousavi, E.; Kermanshachi, S. Opportunities and Challenges of Green-Lean: An Integrated System for Sustainable Construction. Sustainability 2020, 12, 4460. [Google Scholar] [CrossRef]
- Carvajal-Arango, D.; Bahamón-Jaramillo, S.; Aristizábal-Monsalve, P.; Vásquez-Hernández, A.; Botero, L.F.B. Relationships between lean and sustainable construction: Positive impacts of lean practices over sustainability during construction phase. J. Clean. Prod. 2019, 234, 1322–1337. [Google Scholar] [CrossRef]
- Verrier, B.; Rose, B.; Caillaud, E. Lean and Green strategy: The Lean and Green House and maturity deployment model. J. Clean. Prod. 2016, 116, 150–156. [Google Scholar] [CrossRef]
- Ndrecaj, V.; Mohamed Hashim, M.A.; Mason-Jones, R.; Ndou, V.; Tlemsani, I. Exploring Lean Six Sigma as Dynamic Capability to Enable Sustainable Performance Optimisation in Times of Uncertainty. Sustainability 2023, 15, 16542. [Google Scholar] [CrossRef]
- Liu, C.-C.; Wang, M.; Niu, Z.; Mo, X. Moderating effect of dynamic capabilities on the relationship between lean practices and operational performance. Int. J. Lean Six Sigma, 2024; ahead-of-print. [Google Scholar] [CrossRef]
- Jagannathan, M.; Kamma, R.C.; Renganaidu, V.; Ramalingam, S. Enablers for Sustainable Lean Construction in India. In Proceedings of the 26th Annual Conference of the International Group for Lean Construction, Chennai, India, 18–22 July 2018; pp. 910–922. [Google Scholar]
- Prasad, K.V.; Vasugi, V. Readiness Factors for Sustainable Lean Transformation of Construction Organizations. Sustainability 2023, 15, 6433. [Google Scholar] [CrossRef]
- Hussain, K.; He, Z.; Ahmad, N.; Iqbal, M.; Nazneen, S. Mapping Green, Lean, Six Sigma enablers through the lens of a construction sector: An emerging economy’s perspective. J. Environ. Plann. Manag. 2023, 66, 779–812. [Google Scholar] [CrossRef]
- Hussain, K.; He, Z.; Ahmad, N.; Iqbal, M.; Taskheer Mumtaz, S.M. Green, lean, Six Sigma barriers at a glance: A case from the construction sector of Pakistan. Build. Environ. 2019, 161, 106225. [Google Scholar] [CrossRef]
- Saieg, P.; Sotelino, E.D.; Nascimento, D.; Caiado, R.G.G. Interactions of Building Information Modeling, Lean and Sustainability on the Architectural, Engineering and Construction industry: A systematic review. J. Clean. Prod. 2018, 174, 788–806. [Google Scholar] [CrossRef]
- Gusmao Brissi, S.; Debs, L. Principles for adopting offsite construction in design and construction companies focused on multifamily projects in the USA. Eng. Constr. Archit. Manag. 2023; ahead-of-print. [Google Scholar] [CrossRef]
- Koranda, C.; Chong, W.K.; Kim, C.; Chou, J.-S.; Kim, C. An investigation of the applicability of sustainability and lean concepts to small construction projects. KSCE J. Civ. Eng. 2012, 16, 699–707. [Google Scholar] [CrossRef]
- Khanapure, V.U.; Shastri, S.S. A sustainable–lean implementation methodology: A catalyst for sustainability enhancement of high-rise residential projects. Eng. Constr. Archit. Manag. 2024, 31, 2585–2603. [Google Scholar] [CrossRef]
- Lam, E.W.M.; Chan, A.P.C.; Olawumi, T.O.; Wong, I.; Kazeem, K.O. Critical factors that influence lean premise design implementation: A case of Hong Kong high-rise buildings. Archit. Eng. Des. Manag. 2024, 1–17. [Google Scholar] [CrossRef]
- Lam, E.W.M.; Chan, A.P.C.; Olawumi, T.O.; Wong, I.; Kazeem, K.O. Facilitators and benefits of implementing lean premise design: A case of Hong Kong high-rise buildings. J. Build. Eng. 2023, 80, 108013. [Google Scholar] [CrossRef]
- Sutantio, A.; Anwar, N.; Wiguna, I.P.A.; Suryani, E. Developing a model of sustainable construction for condominium projects in developing countries; case of Indonesia. GEOMATE J. 2022, 23, 85–94. [Google Scholar] [CrossRef]
- Adhi, A.B.; Muslim, F. Development of Stakeholder Engagement Strategies to Improve Sustainable Construction Implementation Based on Lean Construction Principles in Indonesia. Sustainability 2023, 15, 6053. [Google Scholar] [CrossRef]
- Hei, S.; Zhang, H.; Luo, S.; Zhang, R.; Zhou, C.; Cong, M.; Ye, H. Implementing BIM and Lean Construction Methods for the Improved Performance of a Construction Project at the Disassembly and Reuse Stage: A Case Study in Dezhou, China. Sustainability 2024, 16, 656. [Google Scholar] [CrossRef]
- Francis, A.; Thomas, A. Exploring the relationship between lean construction and environmental sustainability: A review of existing literature to decipher broader dimensions. J. Clean. Prod. 2020, 252, 119913. [Google Scholar] [CrossRef]
- Aslam, M.; Gao, Z.; Smith, G. Development of Lean Approaching Sustainability Tools (LAST) matrix for achieving integrated lean and sustainable construction. Constr. Econ. Build. 2021, 21, 176–197. [Google Scholar] [CrossRef]
- Hasan, S.; Işık, Z.; Demirdöğen, G. Evaluating the Contribution of Lean Construction to Achieving Sustainable Development Goals. Sustainability 2024, 16, 3502. [Google Scholar] [CrossRef]
- De Carvalho, A.C.V.; Granja, A.D.; Da Silva, V.G. A Systematic Literature Review on Integrative Lean and Sustainability Synergies over a Building’s Lifecycle. Sustainability 2017, 9, 1156. [Google Scholar] [CrossRef]
- Nahmens, I.; Ikuma, L.H. Effects of lean construction on sustainability of modular homebuilding. J. Arch. Eng. 2012, 18, 155–163. [Google Scholar] [CrossRef]
- De Carvalho, B.S.; Scheer, S. Analysis and assessment for lean construction adoption: The DOLC tool. In Proceedings of the IGLC 2017—25th Annual Conference of the International Group for Lean Construction, Heraklion, Greece, 9–12 July 2017; pp. 429–435. [Google Scholar]
- Salem, O.; Solomon, J.; Genaidy, A.; Luegring, M. Site implementation and assessment of lean construction techniques. Lean Constr. J. 2005, 2, 1–21. [Google Scholar] [CrossRef]
- Lapinski, A.R.; Horman, M.J.; Riley, D.R. Lean processes for sustainable project delivery. J. Constr. Eng. Manag. 2006, 132, 1083–1091. [Google Scholar] [CrossRef]
- Heigermoser, D.; García de Soto, B.; Abbott, E.L.S.; Chua, D.K.H. BIM-based Last Planner System tool for improving construction project management. Autom. Constr. 2019, 104, 246–254. [Google Scholar] [CrossRef]
- Aristizábal-Monsalve, P.; Vásquez-Hernández, A.; Botero Botero, L.F. Perceptions on the processes of sustainable rating systems and their combined application with Lean construction. J. Build. Eng. 2022, 46, 103627. [Google Scholar] [CrossRef]
- Green, S.D. The Dark Side of Lean Construction: Exploitation and Ideology. In Proceedings of the 7th Annual Conference of the International Group for Lean Construction, Berkeley, CA, USA, 26–28 July 1999; pp. 21–32. [Google Scholar]
- Wu, P.; Wang, X. A critical review of the factors affecting the success of using lean to achieve green benefits. In Proceedings of the IGLC 2016–24th Annual Conference of the International Group for Lean Construction, Boston, MA, USA, 18–24 July 2016; pp. 33–42. [Google Scholar]
- Golzarpoor, H.; González, V.; Shahbazpour, M.; O’Sullivan, M. An input-output simulation model for assessing production and environmental waste in construction. J. Clean. Prod. 2017, 143, 1094–1104. [Google Scholar] [CrossRef]
- Karakhan, A.; Gambatese, J.; Rajendran, S. Application of choosing by advantages decision-making system to select fall-protection measures. In Proceedings of the IGLC 2016—24th Annual Conference of the International Group for Lean Construction, Boston, MA, USA, 18–24 July 2016; pp. 33–42. [Google Scholar]
- Rathore, H.; Jakhar, S.K.; Bhattacharya, A.; Madhumitha, E. Examining the mediating role of innovative capabilities in the interplay between lean processes and sustainable performance. Int. J. Prod. Econ. 2020, 219, 497–508. [Google Scholar] [CrossRef]
- Mohaghegh, M.; Blasi, S.; Größler, A. Dynamic capabilities linking lean practices and sustainable business performance. J. Clean. Prod. 2021, 322, 129073. [Google Scholar] [CrossRef]
- Teece, D.J.; Pisano, G.; Shuen, A. Dynamic capabilities and strategic management. Strateg. Manag. J. 1997, 18, 509–533. [Google Scholar] [CrossRef]
- Gutierrez, L.; Lameijer, B.A.; Anand, G.; Antony, J.; Sunder, M.V. Beyond efficiency: The role of lean practices and cultures in developing dynamic capabilities microfoundations. Int. J. Oper. Prod. Manag. 2022, 42, 506–536. [Google Scholar] [CrossRef]
- Teece, D.J. The Foundations of Enterprise Performance: Dynamic and Ordinary Capabilities in an (Economic) Theory of Firms. Acad. Manag. Perspect. 2014, 28, 328–352. [Google Scholar] [CrossRef]
- Perera, B.A.K.S.; Perera, C.S.R.; Jayalath, C. Contractor’s Perspective on Key Performance Indicators of Cost Control in Asian, Middle Eastern, and European Construction Projects. Int. J. Constr. Educ. Res. 2022, 18, 217–233. [Google Scholar] [CrossRef]
- Khanh, H.D.; Kim, S.Y. A survey on production planning system in construction projects based on Last Planner System. KSCE J. Civ. Eng. 2016, 20, 1–11. [Google Scholar] [CrossRef]
- Salem, O.; Pirzadeh, S.; Ghorai, S.; Abdel-Rahim, A. Reducing Environmental, Economic, and Social Impacts of Work-Zones by Implementing Lean Construction Techniques. In Proceedings of the 22nd Annual Conference of the International Group for Lean Construction, Oslo, Norway, 25–27 June 2014; pp. 145–155. [Google Scholar]
- Zhou, J.; Li, Y.; Ren, D. Quantitative study on external benefits of prefabricated buildings: From perspectives of economy, environment, and society. Sustain. Cities Soc. 2022, 86, 104132. [Google Scholar] [CrossRef]
- Jaillon, L.; Poon, C.S. Sustainable construction aspects of using prefabrication in dense urban environment: A Hong Kong case study. Constr. Manag. Econ. 2008, 26, 953–966. [Google Scholar] [CrossRef]
- Jin, R.; Gao, S.; Cheshmehzangi, A.; Aboagye-Nimo, E. A holistic review of off-site construction literature published between 2008 and 2018. J. Clean. Prod. 2018, 202, 1202–1219. [Google Scholar] [CrossRef]
- de Oliveira Rezende, M.; Saade, M.R.M.; Nunes, A.O.; da Silva, V.G.; Moris, V.A.S.; Silva, D.A.L. A Lean and Green approach for the eco-efficiency assessment on construction sites: Description and case study. Clean Technol. Environ. Policy 2022, 24, 1535–1552. [Google Scholar] [CrossRef]
- Pampanelli, A.B.; Found, P.; Bernardes, A.M. A Lean & Green Model for a production cell. J. Clean. Prod. 2014, 85, 19–30. [Google Scholar] [CrossRef]
- Rabnawaz Ahmed, R.; Zhang, X. Multi-layer value stream assessment of the reverse logistics network for inert construction waste management. Resour. Conserv. Recycl. 2021, 170, 105574. [Google Scholar] [CrossRef]
- Cassen, R. Our Common Future: Report of the World Commission on Environment and Development; Oxford University Press: Oxford, UK, 1987. [Google Scholar]
- Elkington, J. Partnerships from cannibals with forks: The triple bottom line of 21st-century business. Environ. Qual. Manag. 1998, 8, 37–51. [Google Scholar] [CrossRef]
- Pan, W.; Pan, M. Rethinking lean synergistically in practice for construction industry improvements. Eng. Constr. Archit. Manag. 2023, 30, 2669–2690. [Google Scholar] [CrossRef]
- Saggin, A.B.; Valente, C.P.; Mourão, C.A.M.A.; Cabral, A.E.B. Comparing Investments in Sustainability with Cost Reduction from Waste Due to Lean Construction. In Proceedings of the 23rd Annual Conference of the International Group for Lean Construction, Perth, Australia, 28–31 July 2015; pp. 223–230. [Google Scholar]
- Shi, Q.; Zuo, J.; Huang, R.; Huang, J.; Pullen, S. Identifying the critical factors for green construction—An empirical study in China. Habitat Int. 2013, 40, 1–8. [Google Scholar] [CrossRef]
- Yin, B.C.L.; Laing, R.; Leon, M.; Mabon, L. An evaluation of sustainable construction perceptions and practices in Singapore. Sustain. Cities Soc. 2018, 39, 613–620. [Google Scholar] [CrossRef]
- Issa, U.H. Implementation of lean construction techniques for minimizing the risks effect on project construction time. Alex. Eng. J. 2013, 52, 697–704. [Google Scholar] [CrossRef]
- Ochoa, J.J. Reducing plan variations in delivering sustainable building projects. J. Clean. Prod. 2014, 85, 276–288. [Google Scholar] [CrossRef]
- Marhani, M.A.; Jaapar, A.; Bari, N.A.A.; Zawawi, M. Sustainability Through Lean Construction Approach: A Literature Review. Procedia Soc. Behav. Sci. 2013, 101, 90–99. [Google Scholar] [CrossRef]
- Weinheimer, N.; Schmalz, S.; Müller, D. Green Building and Lean Management: Synergies and Conflicts. In Proceedings of the 25th Annual Conference of the International Group for Lean Construction, Heraklion, Greece, 9–12 July 2017; pp. 911–918. [Google Scholar]
- Zhu, Q.; Sarkis, J.; Geng, Y. Green supply chain management in China: Pressures, practices and performance. Int. J. Oper. Prod. Manag. 2005, 25, 449–468. [Google Scholar] [CrossRef]
- Ohno, T. Toyota Production System: Beyond Large-Scale Production; Productivity Press: New York, NY, USA, 1988. [Google Scholar]
- Chen, Y. Study on the application of lean construction supply chain management in EPC project. Appl. Mech. Mater. 2012, 201-202, 1207–1212. [Google Scholar] [CrossRef]
- Dües, C.M.; Tan, K.H.; Lim, M. Green as the new Lean: How to use Lean practices as a catalyst to greening your supply chain. J. Clean. Prod. 2013, 40, 93–100. [Google Scholar] [CrossRef]
- Antillon, E.I.; Alarcon, L.F.; Hallowell, M.R.; Molenaar, K.R. A Research Synthesis on the Interface Between Lean Construction and Safety Management. In Proceedings of the 19th Annual Conference of the International Group for Lean Construction, Lima, Peru, 13–15 July 2011. [Google Scholar]
- Tokbolat, S.; Karaca, F.; Durdyev, S.; Calay, R.K. Construction professionals’ perspectives on drivers and barriers of sustainable construction. Environ. Dev. Sustain. 2020, 22, 4361–4378. [Google Scholar] [CrossRef]
- Chileshe, N.; Dzisi, E. Benefits and barriers of construction health and safety management (HSM). J. Eng. Des. Technol. 2012, 10, 276–298. [Google Scholar] [CrossRef]
- Ogunbiyi, O.; Oladapo, A.; Goulding, J. An empirical study of the impact of lean construction techniques on sustainable construction in the UK. Constr. Innov. 2014, 14, 88–107. [Google Scholar] [CrossRef]
- Jiang, L.; Zhong, H.; Chen, J.; Cheng, J.; Chen, S.; Gong, Z.; Lun, Z.; Zhang, J.; Su, Z. Study on the construction workforce management based on lean construction in the context of COVID-19. Eng. Constr. Archit. Manag. 2023, 30, 3310–3329. [Google Scholar] [CrossRef]
- Karakhan, A.A.; Gambatese, J.A. Identification, Quantification, and Classification of Potential Safety Risk for Sustainable Construction in the United States. J. Constr. Eng. Manag. 2017, 143, 04017018. [Google Scholar] [CrossRef]
- Gou, Z.; Lau, S.S.-Y.; Prasad, D. Market Readiness and Policy Implications for Green Buildings: Case Study from Hong Kong. J. Green Build. 2013, 8, 162–173. [Google Scholar] [CrossRef]
- Zhang, L.; Chen, X. Role of Lean Tools in Supporting Knowledge Creation and Performance in Lean Construction. Procedia Eng. 2016, 145, 1267–1274. [Google Scholar] [CrossRef]
- Rosenbaum, S.; Toledo, M.; González, V. Improving environmental and production performance in construction projects using value-stream mapping: Case study. J. Constr. Eng. Manag. 2014, 140, 04013045. [Google Scholar] [CrossRef]
- Ismael, D.; Shealy, T. Sustainable Construction Risk Perceptions in the Kuwaiti Construction Industry. Sustainability 2018, 10, 1854. [Google Scholar] [CrossRef]
- Dallasega, P.; Rauch, E. Sustainable Construction Supply Chains through Synchronized Production Planning and Control in Engineer-to-Order Enterprises. Sustainability 2017, 9, 1888. [Google Scholar] [CrossRef]
- Kim, Y.-W.; Bae, J. Assessing the Environmental Impacts of a Lean Supply System: Case Study of High-Rise Condominium Construction in Korea. J. Arch. Eng. 2010, 16, 144–150. [Google Scholar] [CrossRef]
- Demirkesen, S.; Sadikoglu, E.; Jayamanne, E. Assessing psychological safety in lean construction projects in the united states. Constr. Econ. Build. 2021, 21, 159–175. [Google Scholar] [CrossRef]
- Vrijhoef, R.; Koskela, L. Revisiting the Three Peculiarities of Production in Construction. In Proceedings of the 13th Annual Conference of the International Group for Lean Construction, Sydney, Australia, 19–21 July 2005; pp. 19–27. [Google Scholar]
- Pham, H.; Kim, S.-Y.; Luu, T.-V. Managerial perceptions on barriers to sustainable construction in developing countries: Vietnam case. Environ. Dev. Sustain. 2020, 22, 2979–3003. [Google Scholar] [CrossRef]
- Tezel, A.; Koskela, L.; Aziz, Z. Lean thinking in the highways construction sector: Motivation, implementation and barriers. Prod. Plan. Control 2018, 29, 247–269. [Google Scholar] [CrossRef]
- Rita, R.P.; Saputra, A.; Ahmad, J.S.M. Stakeholders’ Barriers to Green Building Project at Universitas Gadjah Mada Indonesia. GEOMATE J. 2023, 25, 107–114. [Google Scholar] [CrossRef]
- Hwang, B.-G.; Shan, M.; Lye, J.-M. Adoption of sustainable construction for small contractors: Major barriers and best solutions. Clean Technol. Environ. Policy 2018, 20, 2223–2237. [Google Scholar] [CrossRef]
- Jain, M.S.; Sudarsan, J.S.; Parija, P.P. Managing construction and demolition waste using lean tools to achieve environmental sustainability: An Indian perspective. Environ. Sci. Pollut. Res. 2023, 30, 57188–57200. [Google Scholar] [CrossRef] [PubMed]
- Al-Aomar, R. Analysis of lean construction practices at Abu Dhabi construction industry. Lean Constr. J. 2012, 2012, 105–121. [Google Scholar]
- Moradi, S.; Sormunen, P. Integrating lean construction with BIM and sustainability: A comparative study of challenges, enablers, techniques, and benefits. Constr. Innov. 2023, 24, 188–203. [Google Scholar] [CrossRef]
- Serpell, A.; Kort, J.; Vera, S. Awareness, actions, drivers and barriers of sustainable construction in Chile. Technol. Econ. Dev. Econ. 2013, 19, 272–288. [Google Scholar] [CrossRef]
- Fathalizadeh, A.; Hosseini, M.R.; Vaezzadeh, S.S.; Edwards, D.J.; Martek, I.; Shooshtarian, S. Barriers to sustainable construction project management: The case of Iran. Smart Sustain. Built Environ. 2022, 11, 717–739. [Google Scholar] [CrossRef]
- Mishra, J.L.; Chiwenga, K.D.; Mishra, N.; Choudhary, S. Extending dynamic capabilities towards lean thinking in humanitarian supply chains. Prod. Plan. Control 2022, 33, 655–675. [Google Scholar] [CrossRef]
- Opoku, A.; Ahmed, V.; Ofori, G. Realising the sustainable development goals through organisational learning and efficient resource management in construction. Resour. Conserv. Recycl. 2022, 184, 106427. [Google Scholar] [CrossRef]
- Irannejad, N.; Shirouyehzad, H.; Shahin, A. Providing a Framework for Performance Evaluation of Organizations in Successfully Implementing TQM, Based on Knowledge Management Approach and Organizational Agility. Complexity 2023, 2023, 1857596. [Google Scholar] [CrossRef]
- Sun, J.; Sarfraz, M.; Turi, J.A.; Ivascu, L. Organizational Agility and Sustainable Manufacturing Practices in the Context of Emerging Economy: A Mediated Moderation Model. Processes 2022, 10, 2567. [Google Scholar] [CrossRef]
- Zhang, J.; Ouyang, Y.; Philbin, S.P.; Zhao, X.; Ballesteros-Pérez, P.; Li, H. Green dynamic capability of construction enterprises: Role of the business model and green production. Corp. Soc. Responsib. Environ. Manag. 2020, 27, 2920–2940. [Google Scholar] [CrossRef]
- Anand, G.; Ward, P.T.; Tatikonda, M.V.; Schilling, D.A. Dynamic capabilities through continuous improvement infrastructure. J. Oper. Manag. 2009, 27, 444–461. [Google Scholar] [CrossRef]
- Kohlbacher, M. The Impact of Dynamic Capabilities through Continuous Improvement on Innovation: The Role of Business Process Orientation. Knowl. Process Manag. 2013, 20, 71–76. [Google Scholar] [CrossRef]
- Strønen, F.; Hoholm, T.; Kværner, K.J.; Støme, L.N. Dynamic capabilities and innovation capabilities: The case of the ‘Innovation Clinic’. J. Entrep. Manag. Innov. 2017, 13, 89–116. [Google Scholar] [CrossRef]
- Adamczyk, S.; Hansen, E.G.; Reichwald, R. Measuring sustainability by environmental innovativeness: Results from action research at a multinational corporation in Germany. In Proceedings of the International Conference and Doctoral Consortium on Evaluation Metrics of Corporate Social and Environmental Responsibility, Lyon, France, 8–10 June 2009. [Google Scholar]
- Gu, N.; London, K. Understanding and facilitating BIM adoption in the AEC industry. Autom. Constr. 2010, 19, 988–999. [Google Scholar] [CrossRef]







| Dimension | Synergies | Complementarities |
|---|---|---|
| Economic |
|
|
| Environment |
|
|
| Social |
|
|
| Conflicts | |
|---|---|
| Economic |
|
| Environmental |
|
| Social |
|
| Challenge Type | Basis of Classification | Specific Explanation | Literature Source |
|---|---|---|---|
| Management | Relates to leadership and decision-making processes that directly affect the success of LC–SC integration | Incompetence of project managers; insufficient support and planning | [88,89] |
| Change Awareness | Involves the organization’s readiness and willingness to adopt new sustainable practices | Resistance to change | [75,88,89,90,91,92,93,94] |
| Economics | Focuses on the financial aspects, such as cost constraints and the economic feasibility of integrating sustainability into construction projects | Budget constraints; high costs; long payback periods; high operational and maintenance costs | [41,75,88,89,90,91,92,93,94,95,96] |
| Clients | Addresses the influence of client expectations and demands, which can drive or hinder sustainability goals | Lack of interest/support from stakeholders; poor client focus | [75,88,90,91,92,94] |
| Communication | Based on the need for effective dialogue and collaboration between stakeholders to ensure alignment of lean and sustainable objectives | Lack of integrated work environment; insufficient stakeholder communication | [75,88,91,94,95,96] |
| Government | Considers the role of regulations and policies that enforce or facilitate sustainable practices within the industry | Complex or lacking regulations; weak enforcement | [41,75,88,91,94,95] |
| Knowledge | Deals with the availability of expertise and understanding required to implement both lean and sustainable methods effectively | Limited understanding of sustainability; lack of innovation and awareness | [75,88,89,90,91,92,93,94,96] |
| Training | Involves the development of skills and competencies necessary to carry out LC–SC integration successfully | Inexperienced designers; lack of technical training and pilot projects | [75,91,92,93,94,95] |
| Technology | Focuses on the tools and innovations, such as BIM, required to achieve the technical aspects of sustainability and LC | Lack of technical standards; fragmented technology implementation | [75,89,95] |
| Integration Dilemma | Organizational Learning | Organizational Flexibility | Change Management | Continuous Improvement and Innovation |
|---|---|---|---|---|
| Management | Senior management influences employees’ acceptance of changes. | |||
| Resistance to Change | Learning from experiences aids cultural transformation. | Encourages employee proposals and participation. | Clarifies goals to increase employee enthusiasm. | |
| Economics | Facilitates correct decisions, reducing rework. | Enhances productivity, resource-saving, and sustainability. | ||
| Clients | Establishes collaborative relationships for innovation. | Rapid decision-making to meet client needs. | ||
| Communication | Clarify strategies for changing goals and plans. | Flexible supply chain management. | ||
| Government | Advocates for supportive policies through associations. | Responds to policy changes. | ||
| Knowledge | Efficient knowledge creation and application. | |||
| Training | Organizes technical training and knowledge sharing. | Encourages innovation through rewards. | ||
| Technology | Accelerates technology development and market progress. | |||
| Environmental Efficiency | Promotes innovation to reduce environmental impacts. | |||
| LC vs. SC | Balances standardization and context-specific needs. | |||
| Cost and Pollution | Knowledge management aids adaptation to new technologies. | |||
| Employee Stress | Continuous improvement through feedback mechanisms. | |||
| Supplier Selection | Strengthens internal and external collaboration. | Expands supplier choices through innovation. |
Disclaimer/Publisher’s Note: The statements, opinions and data contained in all publications are solely those of the individual author(s) and contributor(s) and not of MDPI and/or the editor(s). MDPI and/or the editor(s) disclaim responsibility for any injury to people or property resulting from any ideas, methods, instructions or products referred to in the content. |
© 2024 by the authors. Licensee MDPI, Basel, Switzerland. This article is an open access article distributed under the terms and conditions of the Creative Commons Attribution (CC BY) license (https://creativecommons.org/licenses/by/4.0/).
Share and Cite
Chen, Y.; Qiu, D.; Chen, X. Integrating Lean Construction with Sustainable Construction: Drivers, Dilemmas and Countermeasures. Sustainability 2024, 16, 9387. https://doi.org/10.3390/su16219387
Chen Y, Qiu D, Chen X. Integrating Lean Construction with Sustainable Construction: Drivers, Dilemmas and Countermeasures. Sustainability. 2024; 16(21):9387. https://doi.org/10.3390/su16219387
Chicago/Turabian StyleChen, Yunxin, Dong Qiu, and Xiaomin Chen. 2024. "Integrating Lean Construction with Sustainable Construction: Drivers, Dilemmas and Countermeasures" Sustainability 16, no. 21: 9387. https://doi.org/10.3390/su16219387
APA StyleChen, Y., Qiu, D., & Chen, X. (2024). Integrating Lean Construction with Sustainable Construction: Drivers, Dilemmas and Countermeasures. Sustainability, 16(21), 9387. https://doi.org/10.3390/su16219387

