Abstract
Accurately predicting the remaining useful life (RUL) of lithium-ion batteries (LIBs) not only prevents battery system failure but also promotes the sustainable development of the energy storage industry and solves the pressing problems of industrial and energy crises. Because of the capacity regeneration phenomenon and random interference during the operation of lithium-ion batteries, the prediction precision and generalization performance of a single model can be poor. This article proposes a novel RUL prediction based on data pre-processing methods and the CNN-LSTM-ASAN framework. The model is based on a fusion technique for optimizing the tandem fusion of the Convolutional Neural Network (CNN) and the Long Short-Term Memory Network (LSTM). Firstly, the improved adaptive noise fully integrates empirical mode decomposition (ICEEMDAN) and the Pearson correlation coefficient (PCC), which are used to estimate the global deterioration tendency component and the local capacity restoration component, to reconstruct the dataset and eliminate the noise. Then, the Adaptive Sparse Attention Network (ASAN) is added in the model construction stage to improve the training efficiency of the model. The reconstructed degraded data are features extracted by the CNN-LSTM-ASAN model. Finally, the proposed method is validated against models such as DCLA, using the NASA public datasets, the CALCE public datasets, and the self-use datasets. And the results show that the root mean square error (RMSE) of the model is below 1.5%.
1. Introduction
In recent years, lithium-ion batteries, as a green and sustainable energy storage medium, have been widely used in the field of new energy vehicles [1,2,3,4]. During long-term use of LIBs, high-frequency charging and discharging cycles can lead to a lack of active lithium material, and the internal structural parameters of the battery can change [5]. For example, the decrease in capacity and increase in internal resistance may produce internal short-circuits, voltage fluctuations, and other problems within the battery, leading to equipment and system failures and even fires [6,7]. The RUL of LIBs is defined as the number of charging and discharging cycles that occur before the equipment stops working or fails to reach the fault threshold in battery health [8,9]. Therefore, predicting the RUL of lithium batteries will not only help in assessing and managing the health status of LIBs but also improve the sustainable development of the energy storage industry [10,11]. At this stage, there are three main types of RUL forecasting methods: the model-based approach, the data-driven approach, and the hybrid approach [12].
A model-based approach is used to build a mathematical model to express the function of LIB during the degradation process, such as the Kalman filtering approach and particle filtering (PF) approach [13]. Yang et al. build a logarithmic model to describe the capacity degradation and then combine it with PF to predict the RUL of LIBs. Because of particle degeneracy problems, the PF filtering approach has disadvantages in predicting the accuracy of RUL [14]. Qiu et al. constructed a multi-scale hybrid Calman Filter (MHKF) to estimate the SOC and SOH and use a smooth square to accumulate the Calman filter (BS-SRCKF) to improve the accuracy of SOC [15]. However, the batteries are easily affected by external factors like temperature and humidity, so it is difficult to build up a general and accurate mathematical or physical model [16,17].
The data-driven approach forecasts RUL directly by using historical data to study the relationship between model inputs and outputs without understanding the inner mechanism of the battery [18,19]. In general, it usually analyzes the life characteristics of LIBs, such as capacity, current, and voltage, through smart algorithm models such as LightGBM [4], support vector machine (SVM) [20], and Transformer networks [21]. Li et al. proposed a convolutional neural network (CNN) model for the RUL prediction of LIBs and optimized the model parameters using orthogonal approaches. However, a CNN can only extract space characteristics, and the time characteristics have not been resolved [22]. Yao et al. proposed a novel framework, CLGraphSAGE, to predict battery health based on graph neural network (GNN) [23], which takes both temporal and spatial features into account. Although the shortcomings of the model-based methods can be avoided by choosing a data-driven approach, the limitation of the data volume and the noise in the data make it difficult to train the data-driven model offline.
A hybrid approach compensates for some of the shortcomings of a single model and combines different types of models to achieve higher standard combination methods so that the model can better capture the model features from global features and obtain better prediction effect [24]. Li et al. proposed a hybrid CNN-LSTM model for RUL prediction [25]. The CNN-LSTM model has higher prediction accuracy compared to a single LSTM model. However, no consideration was given to the importance of different input streams, leading to an increase in model training time. Qian et al. proposed a CNN-SAM-LSTM model [26]. Self-attention mechanism is used to adjust the weights of the input features and the training loss to achieve a higher precision in the evaluation of the health status of the battery. Therefore, compared with the pure data-driven methods, a more accurate prediction is achieved in the hybrid method.
Three major challenges must be addressed for the RUL prediction with satisfactory accuracy.
- The data utilization rate is not high enough; this will hinder model training.
- Because of the complexity and non-structure of the data, the analysis and treatment of the noise and the local capacity regression in a data pre-processing session is a big challenge.
- Most of the existing prediction models have high computational costs, information redundancy, and long training times.
We proposed a hybrid model of CNN-LSTM-ASAN for predicting LIB RUL, given the limitations of previous studies and methods. And our major contributions are summarized as follows.
- The CNN-LSTM-ASAN model utilizes the fusion technique to tandemly fuse the CNN and LSTM networks to achieve the extraction of spatio-temporal features of capacity data, which solves the problem of low data utilization. And the characteristics are summarized to make the model express the features more accurately.
- The ICEEMDAN method is introduced to decompose the capacity data to capture the global degradation trend and local regeneration phenomenon of the capacity sequence data. By introducing adaptive noise and integrated strategy, ICEEMDAN can effectively reduce modal aliasing and improve the stability and accuracy of decomposition. The Pearson correlation coefficient (PCC) evaluates the correlation of each sequence, following the ICEEMDAN decomposition to the original capacity. Utilizing these data pre-processing methods can reduce the computational burden of the model and decrease the interference of noise in the original data.
- The CNN-LSTM-ASAN model introduces an adaptive sparse attention mechanism (ASAN). Adding an ASAN layer to the CNN-LSTM model not only enhances the model’s ability to classify features but also reduces the computational cost of the model, reduces the attention to redundant information, and improves the training efficiency of the model.
- The CNN-LSTM-ASAN fusion model is used to predict the RUL of lithium-ion batteries, and the performance of the model is evaluated using various statistical error terms on NASA, CALCE, and self-use datasets.
2. Methodology
The framework of the RUL prediction for lithium batteries proposed by this article is shown in Figure 1.
Figure 1.
Framework for RUL forecasting.
- The capacity is selected as a health factor to reflect the degradation of Lithium-ion battery RUL. And the smoothed capacity sequence is decomposed by ICEEMDAN to obtain the residues which can reflect the major tendency of common degradation of lithium-ion batteries and partial modal components , which can reflect the variability of different lithium-ion batteries.
- The Pearson correlation coefficient (PCC) evaluates the correlation of each sequence following the ICEEMDAN decomposition to the original capacity.
- modalities with high correlation are selected as training samples to divide the training and prediction sets.
- Input the training samples into the CNN-LSTM-ASAN model for training, the spatial features of the data are extracted by the CNN layer to obtain output1 and input output1 into LSTM layer to extract the temporal features to obtain output2. ASAN layer computes reasonable weight assignments for the features extracted in the network layers of CNN and LSTM, and provides optimized feature vectors for the training of the model.
- Output the prediction results and errors.
2.1. Convolutional Neural Network
Convolutional neural network (CNN) is widely used in the area of machine learning. And one typical CNN consists of the convolutional layer, pooling layer, and full connection layer. The CNN has the structural characteristics of local correlation and weight sharing, and can perform feature extraction and data dimension reduction for each input influencing factor of the model, which is conducive to reducing the amount of feature parameters and model complexity in the model. In addition to the robustness, it can also prevent the model from overfitting. The specific principle structure of the convolutional neural network is shown in Figure 2. The full connection layer is usually used for mapping. The characteristics learned by the convolutional layer and the pooling layer are introduced into the sampling space. This method has fewer parameters compared to the full connection network with the same number of hidden units [27]. Because the input historical capacity data are one-dimensional in this article, the convolutional filter in the proposed model is one-dimensional.
Figure 2.
Convolutional neural network principle structure.
In our CNN, the structure consists of two pooling layers, two convolutional layers, and a fully connected layer. The concrete network structure is constituted in the following sequence: [Conv-1, Pooling-1, Conv-2, Pooling-2, fc]. The convolutional layer is used for the input data application convolution operation and characteristic generation, and the obtained feature data are passed to the next layer. The process of convolution operation is shown in Figure 3.
Figure 3.
Process of convolutional operation.
If the Li-ion battery’s historical capacity data were set as , where n represents the quantity of variables, and the normalized data are , then the convolution output of the first layer is the following:
W represents the weights of the convolution nucleus, M represents the number of filters, represents the corresponding error, and means , is the activation function, which functions to add parameters of weights and bias to the local region of the previous convolution step to generate the feature mapping. The convolution output of the layer is the following:
After the battery historical capacity data are processed by convolution, the maximum pooling processing of the convolutional output data is performed, the local data are specially signed, and the overall calculation amount is reduced. The largest pooling operation is the following:
2.2. Long Short-Term Memory
Long short-term memory (LSTM) network is mainly used to deal with large-scale temporal problems. LSTM has introduced memory states and multiple gating ability [28], which provides a memory-based structure for controlling the writing, reading, and erasing (forgetting) of information about the memory states. And LSTM has the ability to overcome gradient vanishing and explosion, in comparison with traditional RNN. The LIB’s capacity data are collected in the time sequence of charging and discharging cycles, and the data sequence of the LIB is relatively long, given the amount of time series. Therefore, the LSTM network was chosen to be more suitable for RUL prediction than the traditional RNN, and part of the LSTM structure as shown in Figure 4.
Figure 4.
LSTM’s principal structure.
The LSTM network consists of two dropout layers, two LSTM layers, and a full connection layer. The concrete network structure is constituted in the following sequence: [LSTM-1, Dropout-1, LSTM-2, Dropout-2, fc]. In LSTM, the dropout technique is adopted to avoid overfitting and improve the generalization ability of the model. LSTM updates the current moment state of each storage unit by the activation state of each gate, so that activates the parameter of the gate unit, which is controlled by a continuous value from 0 to 1 and hides the status of each unit, with updates per t steps.
Equations (4)–(6) denote the input door, forgotten door, and the operation process of the LSTM memory unit in which , , denotes the result of the input door, forgotten door, and output door. The status and hidden status determined by the three doors are represented by c and h and are as follows:
In Equations (7) and (8), W represents the weight matrix of the gate unit, B represents the deviation, denotes a nonlinear activated function, is used as time output of the CNN pooling layer, which contains key features of capacity data, and is also the storage unit input of LSTM networks. The input value of must be controlled so that it is between and 1. The CNN-LSTM-Attention hybrid models the time information of the signal based on the LSTM part, which makes the entire model improve further performance in the future.
2.3. Adaptive Sparse Attention Network (ASAN)
The spatial and temporal features extracted by the CNN layers and LSTM layers contribute differently to the predicted outcome. This motivates the use of the attention mechanism. The attention mechanism was introduced after LSTM. The attention mechanism can impose a set of attention coefficients on the entire sequence of features. which enables a more rational weight distribution of the impact of historical nodes on current nodes. More significant sequence segments impose large attention coefficients, while the less significant sequence segments impose smaller attention coefficients, which improves the performance of the classification ability of the network. However, the common attention model imposes more computational cost and focuses on more redundant information. To address this problem, we use the Adaptive Sparse Attention Network (ASAN) [29]. A scale parameter layer and a max attention layer are added after the base attention layer. The scale parameter layer takes the output w of the attention layer as an input and finally generates a scale parameter . The structured operation flow of the ASAN model and ASAN block is shown in Figure 5.
Figure 5.
ASAN’s principal structure.
In Figure 5, the max attention layer takes the attention layer output z and the scale layer parameter w as inputs and finally generates the attention threshold .
The filter function is then constructed using the natural exponential function.
When , the result of tends to 0. When , the result of is 0.5. When , tends to 1.
Finally, the output of the threshold filter and the output of the attention layer are reconstructed with the softmax function to obtain the attention coefficient M. denotes the number of feature sequences. The computational procedure is as follows:
3. Experiment
Experimental results demonstrate that the proposed model is effective in predicting LIB RUL. Based on different datasets, different batteries, and training sets, the model can accurately predict the RUL of lithium-ion batteries.
3.1. Data Description
In this article, NASA public datasets, self-used datasets, and CALCE public datasets are applied to the LIB RUL prediction study.
3.1.1. NASA Datasets
The NASA datasets include #B05, #B06, #B32, and #B55 as the selected study subjects. Table 1 lists the characteristic parameters of the selected NASA LIB datasets. And the specific experimental procedures are as follows:
Table 1.
Detailed specifications of the selected lithium-ion batteries from NASA.
- The first step: The battery is charged with a constant current (CC) at 0.45 A until its voltage equals 4.2 V. The battery is then charged at a constant voltage of 4.2 V until its charging current drops to 0.05 A.
- The second step: Battery #B05, #B07, and #B55 are discharged using a constant current of 2 A for the discharge process, and the voltage drops to 2.7 V, 2.2 V, and 2.5 V. Battery #B32 is discharged using a constant current of 4 A, and the voltage drops to 2.7 V.
3.1.2. Self-Use Datasets
The test batteries for the self-use datasets came from the LISHEN brand. Table 2 lists the characteristic parameters of the selected self-use LIB dataset. And the test equipment is shown in Figure 6, as described in the following experimental procedure:
Table 2.
Detailed specifications of the selected lithium-ion batteries from self-use datasets.
Figure 6.
Test equipment for the self-use datasets.
- The first step: Charging the battery with a constant current of 0.32 A to increase the voltage to 3.65 V. Then maintain a constant voltage of 3.65 V to charge the battery until the charging current drops to 0.032 A.
- The second step: A constant current of 0.32 A was used to discharge the battery, until the voltage was lowered to 2.0 V. And the discharge rate was maintained at a constant 0.2 C during the experiment.
3.1.3. CALCE Datasets
The CALCE datasets include #CS2-34 and #CS2-36 as the selected study subjects. Table 3 lists the characteristic parameters of the selected CALCE lithium battery datasets. And the specific experimental procedures are as follows:
Table 3.
Detailed specifications of the selected lithium-ion batteries from CALCE.
- The first step: Charge the battery with a constant current of 0.45 A to increase the voltage to 4.2 V. Then maintain a constant voltage of 4.2 V to charge the battery until the charging current drops to 0.05 A.
- The second step: A constant current of 0.45 A was used to discharge the battery until the voltage was lowered to 2.7 V. And the discharge rate was maintained at a constant 1 C during the experiment.
3.2. Data Pre-Processing
3.2.1. Outlier Handling
The dataset has some irregularities from batch to batch, and the data files occasionally have errors in the test times and step times, resulting in outliers in the battery capacity degradation data. This paper defines a Drop_outlier function, which is based on a sliding window approach that divides the input array into multiple consecutive windows (or intervals) of equal size, each containing bins of elements. For each window, the algorithm calculates the standard deviation and mean of the elements within that window and then determines upper and lower thresholds based on the principle of twice the standard deviation. Any element that exceeds these thresholds is considered an outlier. Finally, the algorithm returns the indexes of all non-outliers, thus accomplishing the removal of outliers.
3.2.2. ICEEMDAN
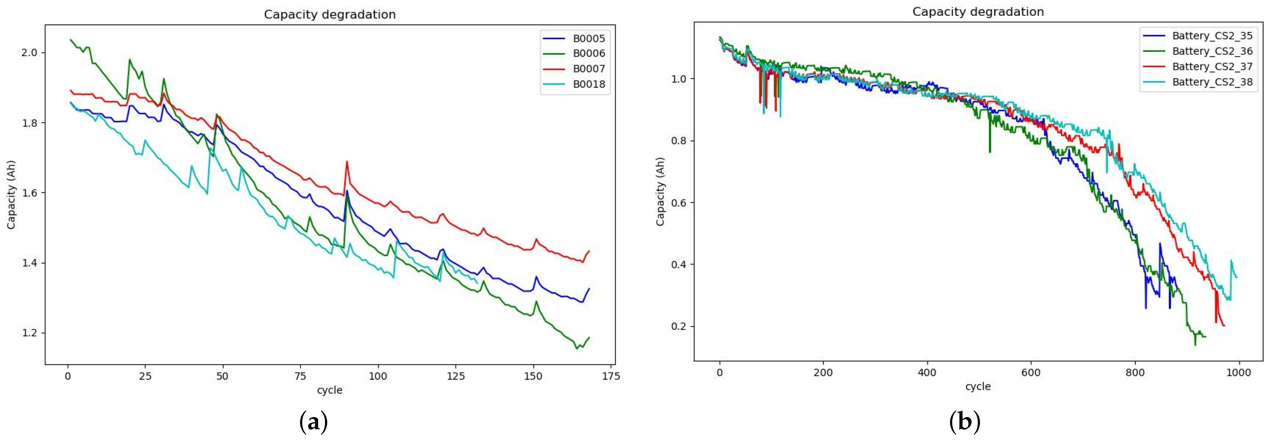
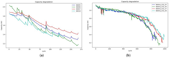
After outlier treatment, the battery capacity datasets still exhibit an obvious local capacity rebound problem. As shown in Figure 7, it manifests as self-charging in some circumstances, resulting in an abrupt increase in available capacity in the following cycles. If the native capacity datasets were directly utilized for training, it would certainly prevent the model from learning the underlying battery aging patterns. Therefore, it becomes challenging to accurately predict the RUL of Li-ion batteries.
Figure 7.
Capacity degradation: (a) NASA datasets. (b) CALCE datasets.
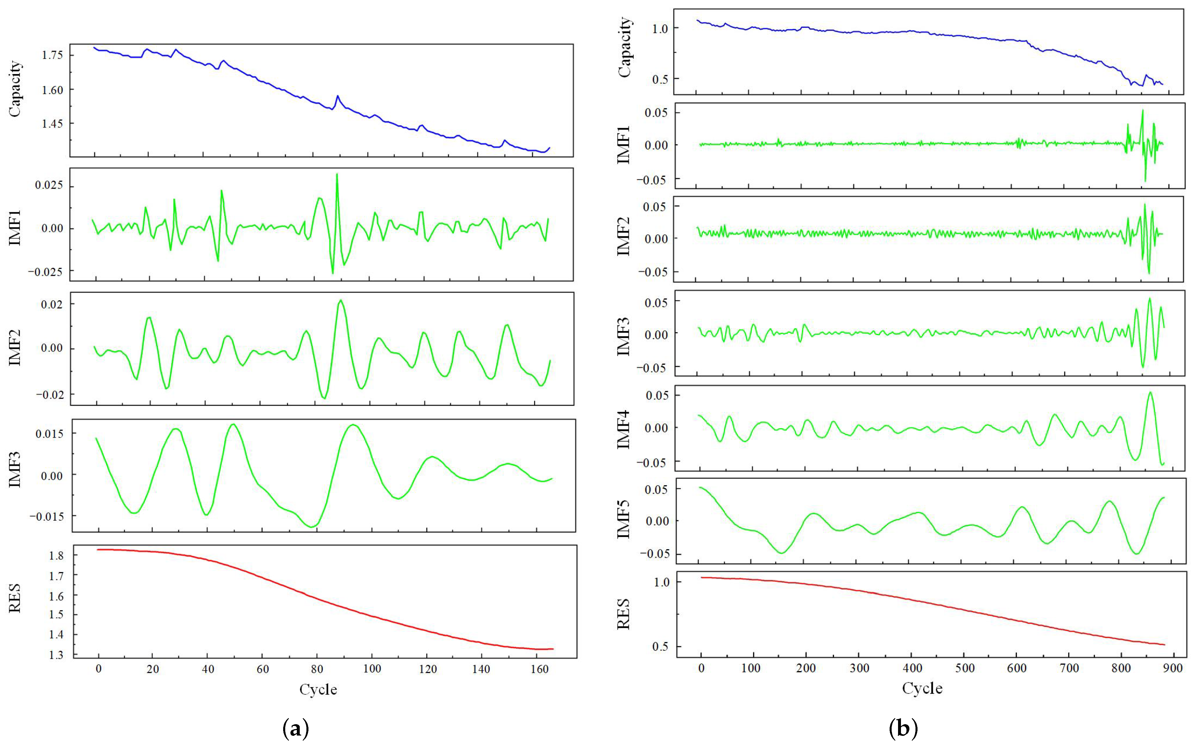
At present, this local regeneration phenomenon is usually overcome by empirical mode decomposition (EMD). Wu and Huang have put forward EMD and Integrated EMD (EEMD) [30]. EEMD solves the problem of mode aliasing in EMD decomposition by adding white noise, but it leads to noise residuals. In this respect, Torres et al. put forward CEEMDAN to improve EMD and EEMD algorithms [31]. The main idea of CEEMDAN is to reduce the mode aliasing in the EMD and the residual noise in the EEMD algorithm. However, there are still a few noise residues in the decomposition, and sometimes there are pseudo-modal problems. The ICEEMDAN method improves CEEMDAN further and successfully solves the problems that may arise in EMD, EEMD and CEEMDAN. To increase the precision of the following models, ICEEMDAN is used to [32] decompose the input historical capacity data to eliminate some modes so as to minimize the influence of noise. The decomposition of #B05 and #CS2-34 is shown in Figure 8. The original data, which includes the local capacity pickup, is divided into high, middle, and low frequency characteristic modes and residual terms.
Figure 8.
ICEEMDAN processing results: (a) #B05 datasets. (b) #CS2-34 datasets.
The computational steps of the ICEEMDAN algorithm are as follows:
Step 1: Introduce 1 set of Gaussian white noise into the original sequence, and compute the first residual by Equations (12) and (13).
where is the coefficient that determines the weight of the Gaussian white noise, and h is defined as the signal to be decomposed. denotes the 1st order modal component generated by the EMD decomposition, and is responsible for computing the local mean of the generated signal.
Step 2: The 1st modal component is obtained by Equation (14).
Step 3: Continuing to add Gaussian white noise, a second set of residuals is obtained by Equation (15). Then the 2nd modal component is computed by Equation (16).
Step 4: Similarly, the kth set of residuals and the kth modal component can be calculated by Equations (17) and (18).
Step 5: Repeat step 4 until the termination condition of EMD decomposition is satisfied.
3.2.3. Pearson Correlation Analysis
The Pearson correlation analysis method was applied to evaluate the relationship of the residual series with the original series. The correlation coefficients of the two public datasets are shown in Table 4 and Table 5. The Pearson correlation coefficient (PCC) typically ranges from −1 to 1. An absolute value of 1.0 means that the linear equation perfectly describes the relation between X and Y, and that all data points are on a straight line. A value of zero indicates that the variables are not linearly related.
where is the values of the x-variable in a sample, is the mean of the values of the x-variable, is the values of the y-variable in a sample, and is the mean of the values of the x-variable.
Table 4.
Pearson correlation coefficient between decomposed and real data of NASA datasets.
Table 5.
Pearson correlation coefficient between decomposed and real data of CALCE datasets.
The correlation analysis shows that the Pearson correlation coefficient is more than 0.98. The results show that there is a high correlation between the residual term and the original capacity data, and the majority of the information is encapsulated in the original model. has a low correlation with the raw capacity sequence data and contains less information about the raw capacity. In this study, which is based on the Table 4 and Table 5, with a correlation coefficient of more than 0.4 was selected to form a new data sample with RES.
3.3. Experimental Setting and Evaluation Indicators
To make effective experimental comparisons between the models in this topic, the experiments all implement forward single-step RUL prediction with an input step of five, the five historical continuous capacity data are model inputs, and the predicted result of RUL in one step forward is model output. The principle of RUL prediction for lithium-ion batteries is illustrated in Figure 9.
Figure 9.
Sliding window and single-step forward prediction principle.
When the battery capacity degradation to a certain degree start predicting the number of battery cycle periods for RUL. The starting point of RUL prediction is , the corresponding capacity is the monitoring threshold, and the number of cycle periods when the failure threshold is reached is . It is not difficult to see that the RUL is the corresponding period to a failure threshold and a corresponding period to the detection period:
Six capacity-based evaluation criteria, Mean Absolute Percent Error (), Root Mean Squared Error , mean absolute error (), coefficient of determination () values, MSE, and Remaining Lifetime Error (), are used in the RUL prediction of this topic, which reflects the accuracy of the model and allows for an objective model evaluation. The smaller and are, and the closer is to 1, the higher the accuracy of the prediction model.
3.4. Training of CNN-LSTM-ASAN
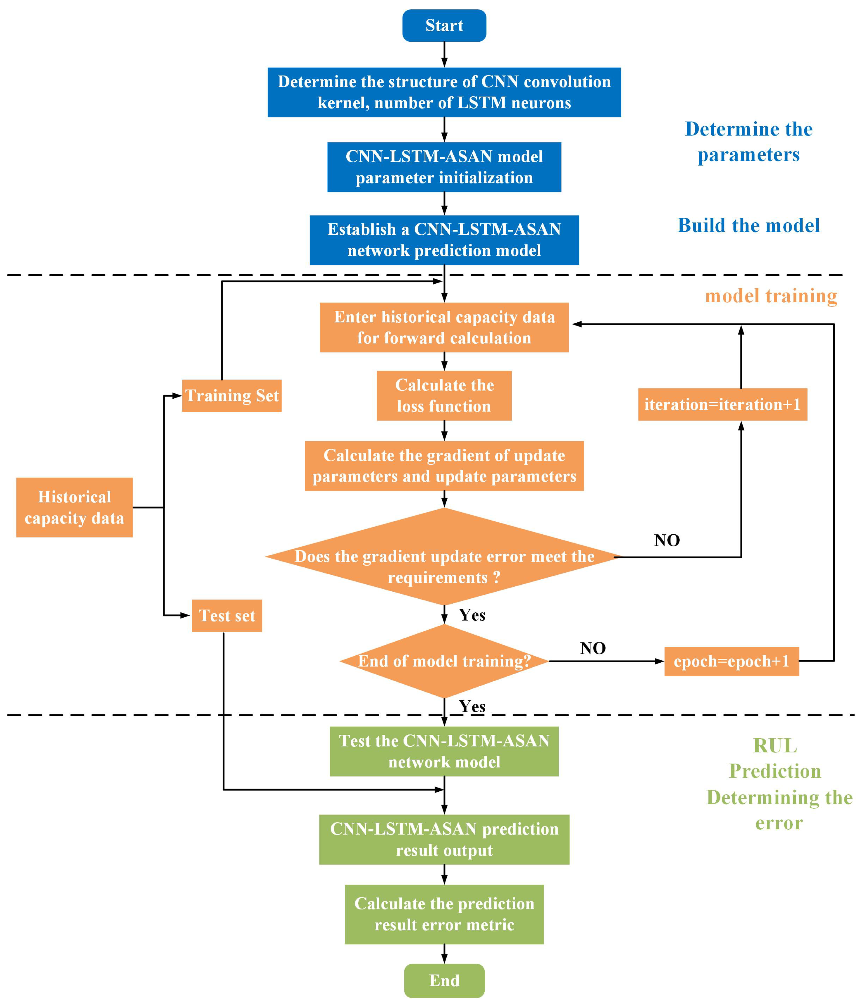
Figure 10 illustrates the entire training flow of the CNN-LSTM-ASAN prediction model. Input the data after data preprocessing into the CNN-LSTM-ASAN model. Input the data into the CNN with a length of 5. In the first main part of the CNN network, the CNN layer is designed as two convolutional layers and one full connection layer, both convolutional layers are one-dimensional convolution, and the number of the convolutional core is 3. The first convolutional layer contains 16 convolutional kernels, the second convolutional layer contains 32 convolutional kernels, and the fully connected layer outputs the convolutionally processed feature vector. The activation function used by the convolutional layer is the function, which flattens and inputs the feature vector output from the convolution network into the LSTM network. The feature vectors produced by the convolutional network are flattened and imported into the LSTM networks. The LSTM network is composed of two LSTM layers and a fully connected layer. The quantity of individual LSTM is configured to 10, and the dropout rate is configured to in the dropout layer. The feature vectors generated by the LSTM are imported into the adaptive sparse attention layer, and the probabilistic assignment of weights is used in the adaptive sparse attention layer to calculate the weight matrix. In the attention layer, the weight matrix is computed through the probabilistic assignment of weights, and finally, the calculated results are outputted through the output layer. The CNN-LSTM-ASAN network uses forward propagation for prediction operations, and the model parameters are updated by back propagation using the Adam optimizer.
Figure 10.
Training process of CNN-LSTM-ASAN model.
3.5. Hyperparameter Optimization
The CNN-LSTM-ASAN model contains numerous hyperparameters, and determining the optimal combination is essential for substantially enhancing its performance. This research utilized the TPE algorithm [33], which is founded on Bayesian optimization principles, to identify the best hyperparameters for the model. In each experiment, for each hyperparameter, TPE maintains two Gaussian mixture models: I(x) for hyperparameters linked to the optimal objective value and G(x) for the rest. It selects the hyperparameter that maximizes I(x)/G(x) for the next search iteration. This method allows TPE to dynamically adjust the parameter search space and efficiently locate the global optimum with minimal iterations. The TPE algorithm outperforms other hyperparameter optimization methods, like grid and random search, in finding optimal hyperparameters, particularly for high-dimensional problems. The specific steps are shown in Figure 11.
Figure 11.
Flowchart of TPE algorithm.
The hyperparameters of the CNN-LSTM-ASAN model include learning rate (LR), number of output channels of the convolutional layer (output-Channel), convolutional kernels (kernels), number of filters (filters), input step size (seq), batch size (batch size), a single training iteration (epochs) and dropout probability (dropout). Meanwhile, the MAE serves as the objective function for the TPE algorithm. For instance, considering #B05, the TPE algorithm underwent a total of 900 trials, with each CNN-LSTM-ASAN training session lasting 150 trials. Among the 900 tests conducted, 667 were pruned, resulting in optimal hyperparameter values of lr = 0.0015, kernels = 5, filters = 32, seq = 5, epochs = 100, and batch size = 15.
4. Results and Discussion
4.1. Analysis of Results
Experiments were conducted following the aforementioned procedure, and the model’s experimental result errors were obtained and are presented in Table 6.
Table 6.
Capacity prediction result errors of the CNN-LSTM-ASAN model.
From the prediction result errors of the three types of datasets, the model shows excellent prediction results with high prediction accuracy. Both and demonstrate a consistent decline with an increase in the number of training periods, indicating the model’s sensitivity to the volume of training data. The prediction outcomes for NASA dataset’s #B32 LIB, #B55 LIB, #B05 LIB and #B07 LIB are shown in Figure 12, Figure 13 and Figure 14 showcases the prediction results for CALCE dataset’s #CS2-34 LIB and #CS2-36 LIB. Additionally, Figure 15 showcases the prediction results for the self-use dataset’s #06 LIB and #09 LIB. In Figure 12, Figure 13, Figure 14 and Figure 15, different subplots are presented, depicting the training and prediction results of LIB RUL across various cycle periods. The blue line represents the actual battery capacity, the orange line depicts the training results from the datasets, and the yellow line reflects the experimental prediction values.
Figure 12.
Predicted results at different temperatures. (a) #B32. (b) #B55.
Figure 13.
NASA dataset prediction results: (a) 70-cycle of #B05. (b) 70-cycle of #B07. (c) 80-cycle of #B05. (d) 80-cycle of #B07. (e) 90-cycle of #B05. (f) 90-cycle of #B07.
Figure 14.
CALCE datasets prediction results: (a) 40% Cycle of #CS2-34. (b) 40% Cycle of #CS2-36. (c) 50% Cycle of #CS2-34. (d) 50% Cycle of #CS2-36. (e) 60% Cycle of #CS2-34. (f) 60% Cycle of #CS2-36.
Figure 15.
RUL prediction result of the self-use dataset: (a) #06. (b) #09.
In the study, it was found that the internal resistance of lithium batteries in charging and discharging decreases, and the capacity increases as the temperature increases. Figure 12 shows the data training and prediction of CNN-LSTM-ASAN in high and low temperature environments, and we chose 50% of the dataset as the training set for model training. It can be observed that Li-ion batteries at low temperatures have faster capacity degradation, shorter lifespan, and less amount of data collected compared to room temperature. Therefore, the prediction is slightly worse at high and low temperatures compared to room temperature.
In Figure 13, the prediction outcomes for the NASA datasets are depicted. Examining the predictions for two battery capacities. In this study, 70-cycle, 80-cycle, and 90-cycle were chosen as the training sets. It is evident that the forecast accuracy gradually improves with an increase in the number of cycles. The predictions for the 90-cycle have a much better fit. In terms of the final performance, the higher the amount of training data, the higher the prediction accuracy.
In Figure 14, the prediction outcomes for the CALCE datasets are depicted. Considering the fit curves in capacity prediction, the subsequent sequence curve of the two LIBs exhibits a strong fitting effect with the actual curve. The accuracy of two LIBs has gradually increased as the training cycle increases from 40% to 50%. At the 60% cycle, battery #CS2-34 shows the best-fit effect, but at the cycle, battery #CS2-36 has a better performance than #CS2-34. Battery #CS2-36 has shown the best-fitting effect in the case of the 50% cycle. This is mainly due to the volume change of #CS2-36, which is more regular than #CS2-34. In terms of the overall prediction effect, the battery #CS2-34 is better than #CS2-36. Before the RUL prediction terminal, the capacity curve of #CS2-34 is smoother than #CS2-36, so the impact of the error iteration is also minimal.
Figure 15 shows the training and prediction results on the self-used dataset.This study chooses 40% of the dataset as the model training set and the remaining data as the test set. The prediction result not only proves the effectiveness of our proposed CNN-LSTM-ASAN algorithm but also demonstrates that the proposed algorithm has good generalization.
From the prediction fitting curves of the NASA dataset, the CALCE dataset, and the self-use dataset, it can be seen that the model can not only predict the overall aging trend of the battery but also obtain the detailed aging trajectory, and the error between the prediction curve and the actual curve is small. This proves that the model of this study has extracted the temporal and spatial aging features in the training dataset in an all-around way. Furthermore, the inclusion of the data preprocessing module eliminates the loop iteration error completely, and the deviation between the subsequent predicted and actual values will not increase.
4.2. Comparison with Other Models
To assess the robustness and effectiveness of the model, we compare the predicted results of the CNN-LSTM-ASAN model and GBLS model [34], DCLA model [35], CNN-LSTM model [25], and multi-scale model [36]. Studying the literature, we find that some non-critical features in the CNN-LSTM model limit the prediction accuracy. The DCLA model is a RUL prediction model based on the composition of CNN and LSTM with self-attention mechanism. This model, compared to the CNN-LSTM model, applies the self-attention mechanism to the hidden state of LSTM, which can directly calculate the correlation between any two sequences and improve the long- and short-term dependence of LSTM. However, there is still the problem of computational complexity. The ASAN introduced in this paper not only reduces the computational cost of the model and the attention to redundant information but also enhances the model’s ability to categorize features and improves the accuracy of the prediction results. In addition, two other neural network models (GBLS model and multi-scale model), which are completely different from CNN and LSTM, are introduced in this paper for comparison. The GBLS model relies on the ability to process temporal data and the ability to learn the importance of the features, which is similar to the Bi-LSTM function, but the GBLS suffers from the disadvantage of a long computational time. The multi-scale model is a prediction method based on variational pattern decomposition and Monte Carlo sampling, which also solves the capacity regeneration problem, but the comparison graph shows that the prediction accuracy is significantly lower than that of the CNN-LSTM-ASAN model proposed in this paper.
The prediction results of battery #B05 based on different models are shown in Figure 16. Cycle 70, Cycle 80, and Cycle 90 of the NASA dataset were selected as the training set for model training, respectively. It can be clearly seen that the CNN-LSTM-ASAN model proposed in this paper has higher prediction accuracy and better prediction performance. We can see the phenomenon that, regardless of the modeling algorithm, the more training data there are, the higher the prediction accuracy. Therefore, the prediction accuracy is not only affected by the model but also by the training data.
Figure 16.
Battery #B05 comparative results: (a) 70-cycle of #B05. (b) 80-cycle of #B05. (c) 90-cycle of #B05. (d) prediction error.
Table 7 demonstrates the prediction results based on different modeling algorithms for the CALCE datasets. From Table 7 and Figure 16, it can be seen that no matter which dataset is based on, the RMSE of the CNN-LSTM-ASAN proposed in this paper is less than 1.5%, which shows excellent performance.
Table 7.
Comparative results for the #CS2-36 datasets.
To evaluate the performance of this model, we also take the 60% training cycle of the #CS2-34 battery of the CALCE datasets as an example. The error of LIB RUL is shown in Table 8.
Table 8.
Comparative results for the #CS2-34 datasets.
The real RUL termination period of #CS2-34 is 632. CNN-LSTM-ASAN model compared with the multi-scale model, CNN-LSTM model, GBLS model, and DCLA model, the based on 60% of the historical period is 57, 46, 25, and 18. Therefore, the RUL termination period prediction result of the CNN-LSTM-ASAN model has the lowest error, which indicates that the model has a higher accuracy for the prediction of the RUL of the Li-ion battery.
5. Conclusions
This article amalgamates the strengths of the CNN and LSTM networks, introducing a hybrid network named CNN-LSTM-ASAN. The model comprehensively explores RUL prediction across various dimensions, encompassing different datasets, battery types, and training sets. The CNN component is responsible for extracting spatial information, while the LSTM component focuses on uncovering temporal information. This synergistic approach enhances the model’s ability to capture the capacity degradation features inherent in lithium-ion battery datasets. Additionally, the ASAN mechanism is introduced to reduce the computational cost of the model. In this study, the CNN-LSTM-ASAN model showed better robustness than other models when tested on different battery datasets. Moreover, the model has faster convergence and shorter training time. The findings emphasize the strong generalization ability, progressiveness, and overall toughness of the CNN-LSTM-ASAN model. However, the model proposed in this paper has some shortcomings. It is mainly based on the data given for RUL studies, and the size of the battery dataset also affects the prediction results. In the future, we will work on developing prediction methods that are closer to real-world applications and experimental environments. Meanwhile, other deep learning methods are considered for adapting and optimizing the prediction model (replacing one of the two paths or as an additional path) to cope with the monitoring of other metrics such as the state of charge (SOC) of the battery management system (BMS).
Author Contributions
Conceptualization, Y.L., X.Q., and F.M.; methodology, Y.L., X.Q. and F.M.; software, X.Q., H.W., and M.C.; validation, Y.L. and X.Q.; formal analysis, Y.L.; investigation, Y.L. and F.M.; writing—original draft preparation, Y.L., X.Q., H.W., F.J., F.Z., and M.C.; writing—review and editing, X.Q., H.W., F.J., F.Z., and M.C.; visualization, X.Q.; supervision, Y.L.; project administration, Y.L. and X.L.; funding acquisition, X.L. and X.Q. All authors have read and agreed to the published version of the manuscript.
Funding
This research was supported in part by the Scientific Innovation Practice Project of Postgraduates of Chang’an University, China, under Grant 300103724050, and in part by the Shaanxi Qinchuangyuan “Scientist + Engineer” Team Building Project, China, under Grant 2023KXJ-297.
Institutional Review Board Statement
Not applicable.
Informed Consent Statement
Not applicable.
Data Availability Statement
The data used in this paper are openly available. NASA dataset: https://www.nasa.gov/content/prognostics-center-of-excellence-data-set-repository (accessed on 8 May 2023); CALCE dataset: https://calce.umd.edu/data#CS2 (accessed on 8 May 2023).
Acknowledgments
We would like to thank the NASA Data Center and CALCE Center for providing the datasets used in this study.
Conflicts of Interest
The authors declare no conflict of interest.
Abbreviations
The following abbreviations are used in this manuscript:
| LIB | Lithium-ion batteries |
| RUL | Remaining useful life |
| ICEEMDAN | Improved complete ensemble empirical mode decomposition with adaptive noise |
| PCC | Pearson correlation coefficient |
| CNN | Convolutional neural network |
| LSTM | Long short-term memory network |
| ASAN | adaptive sparse attention network |
References
- Zhang, X.; Li, Z. A review on thermal management of lithium-ion batteries for electric vehicles. Energy 2022, 238, 121652. [Google Scholar] [CrossRef]
- Zhao, J.; Zhu, Y.; Zhang, B. Review of State Estimation and Remaining Useful Life Prediction Methods for Lithium-Ion Batteries. Sustainability 2023, 15, 5014. [Google Scholar] [CrossRef]
- Dai, H.; Jiang, B. Advanced battery management strategies for a sustainable energy future: Multilayer design concepts and research trends. Renew. Sustain. Energy Rev. 2021, 138, 110480–110502. [Google Scholar] [CrossRef]
- Jafari, S.; Byun, Y.C. Optimizing battery RUL prediction of lithium-ion batteries based on Harris hawk optimization approach using random forest and LightGBM. IEEE Access 2023, 11, 87034–87046. [Google Scholar] [CrossRef]
- Jia, J.; Liang, J.; Shi, Y.; Wen, J.; Pang, X.; Zeng, J. SOH and RUL prediction of lithium-ion batteries based on Gaussian process regression with indirect health indicators. Energies 2020, 13, 375. [Google Scholar] [CrossRef]
- Zhu, J.; Tan, T.; Wu, L.; Yuan, H. RUL prediction of lithium-ion battery based on improved DGWO-ELM method in a random discharge rates environment. IEEE Access 2019, 7, 125176–125187. [Google Scholar] [CrossRef]
- Zhao, J.; Tian, L.; Cheng, L.; Zhang, Y.; Zhu, C. Review on rul prediction methods for lithium-ion battery. In Proceedings of the 2022 IEEE/IAS Industrial and Commercial Power System Asia (I&CPS Asia), Shanghai, China, 8–11 July 2022; pp. 1501–1505. [Google Scholar]
- Cadini, F.; Sbarufatti, C. State-of-life prognosis and diagnosis of lithium-ion batteries by data-driven particle filters. Appl. Energy 2019, 235, 661–672. [Google Scholar] [CrossRef]
- Hu, W.; Zhao, S. Remaining useful life prediction of lithium-ion batteries based on wavelet denoising and transformer neural network. Front. Energy Res. 2022, 10, 969168. [Google Scholar] [CrossRef]
- Wu, J.; Zhang, C.; Chen, Z. An online method for lithium-ion battery remaining useful life estimation using importance sampling and neural networks. Appl. Energy 2016, 173, 134–140. [Google Scholar] [CrossRef]
- Choi, Y.; Yun, J.; Jang, P. A Deep Learning Approach for State of Health Estimation of Lithium-ion batteries Based on Differential Thermal Voltammetry. IEEE Access 2024, 12, 89921–89932. [Google Scholar] [CrossRef]
- Wei, J.; Dong, G. Remaining useful life prediction and state of health diagnosis for lithium-ion batteries using particle filter and support vector regression. IEEE Trans. Ind. Electron. 2017, 65, 5634–5643. [Google Scholar] [CrossRef]
- Ren, L.; Dong, J.; Wang, X. A data-driven auto-CNN-LSTM prediction model for lithium-ion battery remaining useful life. IEEE Trans. Ind. Inform. 2021, 17, 3478–3487. [Google Scholar] [CrossRef]
- Yang, F.; Wang, D.; Xing, Y. Prognostics of Li (NiMnCo) O2-based lithium-ion batteries using a novel battery degradation model. Microelectron. Reliab. 2017, 70, 70–78. [Google Scholar] [CrossRef]
- Qiu, X.; Wu, W. Remaining useful life prediction of lithium-ion battery based on improved cuckoo search particle filter and a novel state of charge estimation method. J. Power Sources 2020, 450, 227700–227713. [Google Scholar] [CrossRef]
- Farmann, A.; Waag, W. Critical review of on-board capacity estimation techniques for lithium-ion batteries in electric and hybrid electric vehicles. J. Power Sources 2015, 281, 114–130. [Google Scholar] [CrossRef]
- Waag, W.; Fleischer, C. Critical review of the methods for monitoring of lithium-ion batteries in electric and hybrid vehicles. J. Power Sources 2014, 258, 321–339. [Google Scholar] [CrossRef]
- Zhu, Y.; Gu, X.; Mao, Z. A Rapid Test Method Based on Prediction with Swarm Intelligent Optimization and Monte Carlo Expansion for Lithium-Ion Battery Cycle Life. J. Electrochem. Soc. 2023, 170, 100536. [Google Scholar] [CrossRef]
- Liu, X.; Liu, A.; Wang, T. Adaptive data and verified message disjoint security routing for gathering big data in energy harvesting networks. J. Parallel Distrib. Comput. 2020, 135, 140–155. [Google Scholar] [CrossRef]
- Jia, S.; Ma, B. A sample entropy based prognostics method for lithium-ion batteries using relevance vector machine. J. Manuf. Syst. 2021, 61, 773–781. [Google Scholar] [CrossRef]
- Gu, X.; Li, P. A novel state-of-health estimation for the lithium-ion battery using a convolutional neural network and transformer model. Energy 2023, 262, 125501. [Google Scholar] [CrossRef]
- Li, D.; Yang, L. Remaining useful life prediction of lithium battery using convolutional neural network with optimized parameters. In Proceedings of the 2020 5th Asia Conference on Power and Electrical Engineering (ACPEE), Chengdu, China, 4–7 June 2020; pp. 840–844. [Google Scholar]
- Yao, X.Y.; Chen, G. A novel graph-based framework for state of health prediction of lithium-ion battery. J. Energy Storage 2023, 58, 106437–106448. [Google Scholar] [CrossRef]
- Seo, J.W.; Kim, J.S.; Kim, D.J.; Quan, Y.S.; Chung, C.C. Vehicle Localization Using Convolutional Neural Networks with IMM-EKF for Automated Vertical Parking. In Proceedings of the 2022 IEEE 25th International Conference on Intelligent Transportation Systems (ITSC), Macau, China, 8–12 October 2022; pp. 1976–1981. [Google Scholar]
- Li, D.; Yang, L. Remaining useful life prediction of lithium battery based on sequential CNN-LSTM method. J. Electrochem. Energy Convers. Storage 2021, 18, 041005. [Google Scholar] [CrossRef]
- Qian, C.; Guan, H.; Xu, B.; Xia, Q.; Sun, B.; Ren, Y.; Wang, Z. A CNN-SAM-LSTM hybrid neural network for multi-state estimation of lithium-ion batteries under dynamical operating conditions. Energy 2024, 294, 130764. [Google Scholar] [CrossRef]
- Guo, X.; Wang, K. RUL prediction of lithium ion battery based on CEEMDAN-CNN BiLSTM model. Energy Rep. 2023, 9, 1299–1306. [Google Scholar] [CrossRef]
- Zhao, Y.; Xu, Y.; Ye, J.; Zhang, X.; Long, Z. Urban Water Supply Forecasting Based on CNN-LSTM-AM Spatiotemporal Deep Learning Model. IEEE Access 2023, 11, 144204. [Google Scholar] [CrossRef]
- Jiang, Q.; Bao, B. Feature Mining and Sensitivity Analysis with Adaptive Sparse Attention for Bearing Fault Diagnosis. Appl. Sci. 2023, 13, 718. [Google Scholar] [CrossRef]
- Wu, Z.; Huang, N.E. Ensemble empirical mode decomposition: A noise-assisted data analysis method. Adv. Adapt. Data Anal. 2009, 1, 1–41. [Google Scholar] [CrossRef]
- Torres, M.; Colominas, M. A complete ensemble empirical mode decomposition with adaptive noise. In Proceedings of the International Conference on Acoustics, Speech, and Signal Processing (ICASSP), Prague, Czech Republic, 22–27 May 2011; pp. 4144–4147. [Google Scholar]
- Colominas, M.A.; Schlotthauer, G.; Torres, M.E. Improved complete ensemble EMD: A suitable tool for biomedical signal processing. Biomed. Signal Process. Control 2014, 14, 19–29. [Google Scholar] [CrossRef]
- Li, J.; Chen, Z.; Li, X.; Yi, X.; Zhao, Y.; He, X.; Huang, Z.; Hassaan, M.A.; Nemr, A.E.; Huang, M. Water quality soft-sensor prediction in anaerobic process using deep neural network optimized by Tree-structured Parzen Estimator. Front. Environ. Sci. Eng. 2023, 17, 67. [Google Scholar] [CrossRef]
- Yang, P.; Yang, H.; Meng, X.; Song, C.; He, T.; Cai, J.; Xie, Y.; Xu, K. Joint evaluation and prediction of SOH and RUL for lithium batteries based on a GBLS booster multi-task model. J. Energy Storage 2024, 75, 109741. [Google Scholar] [CrossRef]
- Xia, T.; Zhang, X.; Zhu, H.; Zhang, X.; Shen, J. An accurate denoising lithium-ion battery remaining useful life prediction model based on CNN and LSTM with self-attention. Ionics 2023, 29, 5315–5328. [Google Scholar] [CrossRef]
- Wei, M.; Ye, M.; Zhang, C.; Li, Y.; Zhang, J.; Wang, Q. A multi-scale learning approach for remaining useful life prediction of lithium-ion batteries based on variational mode decomposition and Monte Carlo sampling. Energy 2023, 283, 129086. [Google Scholar] [CrossRef]
Disclaimer/Publisher’s Note: The statements, opinions and data contained in all publications are solely those of the individual author(s) and contributor(s) and not of MDPI and/or the editor(s). MDPI and/or the editor(s) disclaim responsibility for any injury to people or property resulting from any ideas, methods, instructions or products referred to in the content. |
© 2024 by the authors. Licensee MDPI, Basel, Switzerland. This article is an open access article distributed under the terms and conditions of the Creative Commons Attribution (CC BY) license (https://creativecommons.org/licenses/by/4.0/).















