Abstract
While it is essential to increase agricultural production to meet the needs of a growing global population, this task is becoming increasingly difficult due to the environmental challenges faced in recent decades. A promising solution to enhance the efficiency and sustainability of agricultural production is the integration of Industry 4.0 technologies, such as IoT, UAVs, AI, and Blockchain. However, despite their potential, there is a lack of comprehensive bibliometric analyses that cover the full range of these technologies in agriculture. This gap limits understanding of their integration and impact. This study aims to provide a holistic bibliometric analysis of the integration of Industry 4.0 technologies in agriculture, identifying key research trends and gaps. We analyzed relevant literature using the Scopus database and VOSviewer software (version 1.6.20, Centre for Science and Technology Studies, Leiden University, The Netherlands)and identified five major thematic clusters within Agriculture 4.0. These clusters were examined to understand the included technologies and their roles in promoting sustainable agricultural practices. The study also identified unexplored technologies that present opportunities for future research. This paper offers a comprehensive overview of the current research landscape in Agriculture 4.0, highlighting areas for innovation and development, and serves as a valuable resource for enhancing sustainable agricultural practices through technological integration.
1. Introduction
The global population is projected to reach 10.3 billion by the mid-2080s, necessitating a substantial increase in food production []. However, this task is complicated by climate change, which raises temperatures and adversely affects crop growth [,]. Climate change significantly impacts soil characteristics, including microbial populations, salinity, and nutrient content [,,]. Moreover, current agricultural practices exacerbate environmental problems by contributing to CO2 emissions and polluting water and air through the use of fertilizers and pesticides [,]. To address these challenges, it is crucial to enhance agricultural efficiency. One promising solution is integrating Industry 4.0 technologies into agricultural processes. These technologies can improve efficiency and sustainability by enabling advanced monitoring and control of production and resources []. Thus, this integration has the potential to mitigate negative environmental impacts and promote sustainable agricultural practices.
The integration of Industry 4.0 paradigm is significantly transforming agriculture through advanced technologies like the Internet of Things (IoT), Unmanned Aerial Vehicles (UAVs), Artificial Intelligence (AI), and Blockchain. IoT enables real-time monitoring and management of environmental conditions and agricultural resources, such as irrigation and soil quality, using intelligent sensors and wireless networks [,]. UAVs enhance field mapping, crop monitoring, and the targeted application of pesticides and fertilizers []. AI, particularly through deep learning techniques, improves crop yield prediction, plant disease, weed detection, and crop classification by analyzing extensive data from satellite imagery and sensors [,,,]. Finally, big data and blockchain enhance traceability and sustainability within the agricultural supply chain [,]. This technological integration has the potential to increase efficiency and sustainability in agricultural production while facilitating more precise resource management.
In recent years, the integration of Industry 4.0 technologies into the agricultural sector has attracted increasing academic interest. This has led to the emergence of various types of literature reviews, such as systematic literature reviews (SLRs). Their primary focus is on summarizing and synthesizing existing research findings through a predefined and methodologically rigorous process. SLRs are particularly valuable for providing a comprehensive overview of research themes and assessing the effectiveness of different technological applications. For instance, in [], the authors provide an in-depth analysis of emerging technologies for IoT-based smart agriculture, covering unmanned aerial vehicles, wireless technologies, open-source IoT platforms, SDN and NFV technologies, cloud/edge computing, and middleware platforms. Similarly, [] contrasts new technologies and supply chain methods and examines how Industry 4.0 trends are addressing challenges in the agri-food supply chain. Other works, such as [] focus on identifying barriers to Industry 4.0 and circular economy adoption in India’s agriculture supply chain, using an integrated ISM-ANP approach to model and prioritize these barriers. Furthermore, the role of machine learning and AI in precision agriculture is examined in [] where the authors discuss how ML and deep learning have been used to detect plant diseases and automate pre-harvesting processes. Remote sensing technologies are also gaining attention, as explored in [] which reviews how these technologies can enhance the resilience of agricultural systems. Additionally, [] emphasizes the role of IoT in managing resources in greenhouse environments, with a focus on challenges and future prospects, particularly for developing countries.
However, due to the structured nature of SLRs, they can generally be applied to analyze only a limited amount of literature. As a result, the scope of these reviews tends to be more focused compared to other approaches that utilize quantitative methods to analyze large volumes of academic publications, such as bibliometric analyses. Indeed, given the large amount of research published in the last years on Industry 4.0 and its applications in agriculture, a bibliometric analysis enables a comprehensive examination of current research trends and topics []. This method is suitable to systematically identify key areas of focus, prominent themes, and emerging trends within the literature, providing valuable insights into the current state of research in this increasingly important field.
Recently, some authors have started exploring the integration of Industry 4.0 technologies into agriculture through a bibliometric analysis. This is the example of [], where the authors examined the current academic literature on the applications of wireless sensor networks (WSNs) in agriculture, highlighting their roles and impacts in the field. The study analyzed 2444 publications from the Scopus database to examine the research trends, most productive journals, influential studies, and prominent keywords related to WSNs in agriculture. Key findings highlight the significant growth of WSN research in recent years, the integration of WSNs with technologies like the IoT, cloud computing, artificial intelligence, and UAVs, and their role in supporting precision agriculture practices such as smart irrigation and soil management. An exclusive focus on AI was instead held by []. Specifically, they employed a bibliometric analysis to assess the current state and emerging trends in the integration of AI within the agri-food sector. The study employed a bibliometric analysis to assess current research trends, highlighting three growth phases in AI applications within agriculture. The authors identified key AI strategies such as deep learning and machine learning that are commonly used in agriculture for tasks like disease detection, yield prediction, and precision farming. An exclusive focus on AI, more specifically on machine learning, was also held by []. Particularly, they provided insights from the literature on the relationships between machine learning and food security, emphasizing their contributions to agricultural planning. The study employed a bibliometric analysis to explore the interconnections between machine learning and food security, demonstrating the significant role these technologies play in predicting crop yields, managing agricultural resources, and supporting sustainable agricultural practices. The findings emphasize the importance of these digital tools in developing effective agricultural policies and planning strategies to mitigate food security risks in various global contexts, including African countries where food security challenges are particularly severe.
Broader bibliometric analyses that encompass a larger set of Industry 4.0 technologies applied in agriculture were also recently presented in some studies. For example, [] investigated the integration of digital technologies in agriculture, referred to as the Digital Agricultural Revolution (DAR). The study used bibliometric tools to analyze 4995 articles from the Web of Science database to explore key themes, influential works, and emerging trends within this field. Key research streams identified include Climate-Smart Agriculture, Site-Specific Management, Remote Sensing, the Internet of Things, and Artificial Intelligence. The review discussed the evolution and impact of these technologies in improving agricultural productivity, adapting to climate change, and reducing greenhouse gas emissions, positioning them as essential tools for sustainable farming and global food security. Similarly, [] presented a bibliometric analysis of the literature related to digital agriculture. The study analyzed 4694 documents from the Web of Science database using SciMAT software (version 1.6.20, Centre for Science and Technology Studies, Leiden University, The Netherlands), aiming to map the adoption of precision techniques and breakthrough technologies in agriculture, such as IoT and UAVs. Additionally, the article proposed by [] provides an overview of the research landscape surrounding the digitalization of agriculture, commonly referred to as Agriculture 4.0. The study used a combination of performance analysis and science mapping to examine the literature on this topic. It analyzed 2334 papers from the Scopus database to identify key trends, thematic clusters, and the evolution of research over time.
Despite the valuable contributions of these works, they present certain limitations. Studies focused on individual technologies (e.g., AI, machine learning, WSNs) often overlook the interconnected nature of Industry 4.0 technologies, while broader analyses fail to delve into the specifics of how each technology contributes to agricultural advancement. This fragmented focus limits the current understanding of the synergistic effects of different technologies within the I4.0 paradigm and their collective impact on smart and sustainable agricultural practices.
Addressing these gaps, this study adopts a more integrative approach by conducting a comprehensive bibliometric analysis that encompasses the full spectrum of I4.0 technologies in agriculture. Unlike previous works, this study aims to analyze the interconnections and synergies between various technologies, providing a holistic view of how these tools work together to drive innovation in the agricultural sector. Specifically, the study addresses the following research questions:
RQ1.
What have been the trends in research on Industry 4.0 technologies and Agriculture, and what are the recent research streams?
RQ2.
What research streams related to Industry 4.0 technologies and Agriculture have been developed in the scientific landscape?
To achieve this, a quantitative approach was developed, integrating traditional content-based systematic literature reviews with bibliometric techniques such as keyword co-occurrence networks and burst detection analysis. The combined use of co-occurrence networks and burst detection has been already employed successfully in other studies; for instance, [] applied this method to identify trends in project management research, while [] used it to conduct a literature review on the ‘Smart Factory’ concept. These applications demonstrate the effectiveness of combining co-occurrence networks and burst detection for uncovering the evolutionary trajectory and key issues of a topic in a more objective manner than traditional descriptive reviews [,].
Building on this approach, our study not only conducts a bibliometric analysis but also offers a content analysis of the key research clusters identified. By providing a deeper examination of these themes, this study goes beyond identifying trends and offers rich insights into the context and significance of the most prominent areas within the field. This dual focus enhances the understanding of how each research stream contributes to the broader landscape of I4.0 technologies in agriculture, offering a more comprehensive perspective than previous studies. Moreover, by including all I4.0 technologies in the analysis, this study not only identifies current research trends and key themes but also uncovers interactions among these technologies. The holistic perspective provided by this study represents a significant advancement over previous reviews, offering a more advanced understanding of how I4.0 technologies can collectively transform agricultural practice.
Overall, the research article is structured as follows: a description of the methodological framework adopted is presented in Section 2. The results of the bibliometric analysis are presented in Section 3, while the content analysis of the key research clusters found is presented in Section 4. Section 5 identifies current research gaps and Section 6 concludes the paper.
2. Materials and Methods
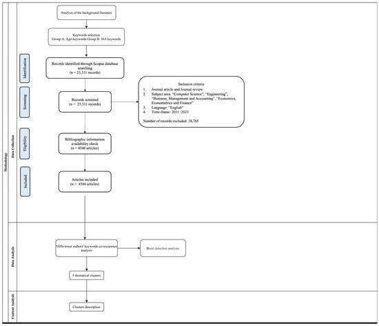
To achieve the objectives of this study, we adopted a methodological framework—depicted in Figure 1—consisting of three main steps: (i) data collection, (ii) data analysis, and (iii) content analysis.

Figure 1.
PRISMA-based methodological framework employed in this study.
The first step (data collection) involved the PRISMA methodology, a widely used protocol for systematic literature review []. To gather relevant articles, we utilized the Scopus database due to its extensive coverage of journals across management, engineering, and environmental sciences [], as well as its reputation for being the largest and most comprehensive citation and abstract database available [,]. Our search strategy involved a two-group keyword structure. The first group (Group A) comprised general terms associated with the agricultural sector, while the second group (Group B) included both broad terms related to Industry 4.0 technologies, such as “Fourth Industrial Revolution,” and specific keywords like “Big Data”, “Digital Twin”, “Simulation”, and others. These specific keywords were intentionally added to address the gaps identified in previous literature, ensuring a more comprehensive coverage of Industry 4.0 technologies in the bibliometric analysis. These keywords are listed in Table 1.

Table 1.
Query Keywords.
The search was constructed using the logical operators ‘AND’ and ‘OR’ to combine keywords from both groups within the ‘Title, Abstract, and Keywords’ fields (e.g., ‘[Group A keywords OR another Group A keywords] AND [Group B keywords OR another Group B keywords]’). Moreover, the Scopus search engine allows to perform either an exact or flexible search. We have adopted a flexible search that includes more items by using the special character *. For example, searching for “farm *” will return results like “farm”, “farms”, “farming”, and so on. Finally, we screened the obtained records based on the following inclusion criteria:
- Journal Articles: Only journal articles (original research or reviews) were included, while conference papers, book chapters, technical reports, and other formats were excluded.
- Subject Area: Articles were considered only if they were published in the subject areas of “Computer Science”, “Engineering”, “Business, Management and Accounting”, or “Economics, Econometrics and Finance”.
- Language: Only articles published in English were included.
- Time Frame: We considered only articles published from the beginning of 2011 (coinciding with the inception of the Industry 4.0 concept) through the end of 2023.
Applying these inclusion criteria resulted in the exclusion of 18,765 records. For the remaining 4456 articles, the availability of full bibliographic information was checked.
The second step of the methodological framework (data analysis) employed bibliometric tools to manage and analyze the large volume of retrieved articles. Specifically, VOSViewer software was utilized for keyword co-occurrence network analysis []. This software applies the VOS method, based on modularity-based clustering, to identify and map clusters of frequently co-occurring keywords, reflecting common thematic areas. This method is advantageous for its objective approach, contrasting with traditional literature reviews that rely on qualitative content analysis []. The efficacy of this bibliometric tool has been demonstrated in recent studies [,], particularly in defining prominent themes in extensive literature domains, as exemplified in this study. For clustering, all author keywords with a minimum co-occurrence of 25 were included, as already done in other works available in the literature []. The cluster resolution was set to 1, which is the default setting recommended by the software. Each cluster was given a descriptive label based on its content to identify the common thematic areas inside the analyzed topic.
Finally, the third step of the methodological framework was applied (content analysis) in order to deeply analyze and describe the clusters obtained from the bibliometric analysis. In this way, this study connects the specific Industry 4.0 technologies with agricultural production, highlighting how these technologies can support and enhance sustainable agriculture. Figure 1 reports the schematic representation of the methodology adopted.
Overall, RQ1 was addressed by applying Kleinberg’s burst detection algorithm [] to the authors’ keywords related to I4.0 technologies and Agriculture. This approach identifies keywords that have experienced a sudden rise in popularity, reflecting emerging tools, practices, issues, and industries highlighted by authors. The detected bursts, spanning from 2014 to 2023, reveal research trends, confirming the emergence of new areas of interest and providing insights into their development over time. Subsequently, using VOSviewer software, the main research themes were identified by studying clusters built by frequently co-occurring keywords. Finally, each cluster was described by means of a content analysis to address RQ2 [].
The results of the application of such a methodological framework are presented in the following sections.
3. Results and Discussion
In the first part of the Results section, we present the preliminary analysis conducted after extracting relevant articles from the Scopus database (Section 3.1). In the second part, we introduce and describe the cluster map developed using VOSviewer software (Section 3.2). Finally, the burst detection analysis is presented and discussed to address RQ1 (Section 3.3). For convenience, throughout this section, the concept of integrating Industry 4.0 technologies with the agricultural sector is referred to as Agriculture 4.0.
3.1. Preliminary Analysis
Figure 2 illustrates the number of articles published annually from 2011 to 2023. Initially, the number of articles remained relatively stable and low, with slight fluctuations between 2011 and 2017. A noticeable increase began in 2018, marking the start of a steady upward trend. From 2019 onwards, the growth accelerates significantly, culminating in a peak of over 1000 articles in 2023. This trend indicates a growing interest and expanding research activity in Agriculture 4.0 over the past decade, with a particularly sharp rise in the last few years.

Figure 2.
Annual scientific production from 2011 to 2023.
Figure 3 illustrates the top 20 countries with the highest number of publications on the topic of Industry 4.0 technologies in agriculture. The color gradient indicates the volume of publications, with darker shades representing a higher number of publications and lighter shades indicating fewer publications. China, India, and the United States are leading in the number of publications, with India having the highest count at 959 publications between 2011 and 2023. Other countries with substantial publication counts include Spain, Italy, and the United Kingdom. Those countries have between 200 and 230 publications in the field.

Figure 3.
Top 20 countries in Agriculture 4.0 publications.
Figure 4 represents the distribution of academic publications on Agriculture 4.0 across various scientific disciplines. The largest segment of the chart, at 26%, is attributed to Computer Science, indicating a significant focus on the computational and data-driven aspects of integrating advanced technologies into agriculture. Following closely, Engineering accounts for 25% of the publications, emphasizing the importance of engineering solutions and innovations in this field. Agricultural and Biological Sciences make up 8% of the publications, reflecting research specifically targeted at agricultural practices and biological processes. The other 13 fields with smaller contributions indicate the broad and multidisciplinary interest in advancing agricultural practices through technological integration.

Figure 4.
Research area publication percentage.
Figure 5 illustrates the top seven journals with the highest number of publications on Agriculture 4.0. The journal “Computers and Electronics in Agriculture” (ISSN-01681699) leads with the highest number of articles, totaling over 400. “Sensors (Switzerland)” (ISSN-14248220) follows with approximately 300 articles. Other journals with significant contributions include “IEEE Access” (ISSN-21693536), “Applied Sciences (Switzerland)” (ISSN-20763417), and “Sustainability (Switzerland)” (ISSN-20711050), each publishing around 100 articles. Additionally, “Biosystems Engineering” (ISSN-15375110) and “Smart Agricultural Technology” (ISSN-27723755) contributed to the literature with a smaller yet notable number of articles.

Figure 5.
Top seven journals by number of publications.
3.2. Research Clusters Map
Using VOSviewer software, a keyword co-occurrence network composed of 76 nodes was obtained (Figure 6). Key research networks and collaboration patterns can be highlighted from the keyword co-occurrence network. Specifically, it revealed five different research clusters.

Figure 6.
Keyword co-occurrence network of Agriculture 4.0. Each cluster is represented by a specific color.
The green cluster, centered around Precision Agriculture and Deep Learning, involves research that focuses on applying artificial intelligence techniques. Topics like image processing, weed detection, and transfer learning are highly connected here. More in detail, keywords like “image processing”, “weed detection”, and “unmanned aerial vehicles” (UAVs) suggest that this cluster is heavily involved in computer vision applications and AI-driven automation in farming. The mention of UAVs and agricultural robots suggests that researchers in the green cluster are working on integrating autonomous systems with AI. Collaboration patterns here involve developing technologies that allow UAVs or robots to operate autonomously.
From Figure 6, it is possible to observe that the green cluster is strictly related to the purple one, centered around Machine Learning (ML). It highlights the importance of ML algorithms, like random forest, for crop yield predictions. The centrality of ML denotes that researchers are collaborating to apply ML models across various agricultural domains. This collaboration likely involves AI researchers and agricultural scientists working together to improve the predictive power of farming systems. ML is central to creating predictive models that help optimize resource use, improve crop yields, and manage risks. The collaboration patterns here involve integrating ML algorithms with agricultural data (from sensors, satellites, and other devices) to provide insights that farmers can use for better decision-making. Indeed, the research clusters linked with the collection and management of agricultural data are respectively the red one and the blue one.
The former, i.e., the red cluster, centered around Agriculture and the Internet of Things (IoT), seems to represent core topics related to IoT applications in agriculture. It can be associated with research focused on technological integrations in agriculture. In fact, IoT serves as the backbone for collecting data across agricultural systems, which can then be analyzed using big data (blue cluster) and machine learning tools (purple cluster) to improve crop yields, monitor soil health, and automate various farming tasks.
The blue cluster, instead, is centered around Big Data and Blockchain, which are essential for optimizing agricultural practices. Blockchain, for instance, provides a secure, decentralized method of recording and verifying transactions or data across the agricultural supply chain. Keywords like “big data”, “blockchain”, and “cloud computing” suggest that this cluster represents the research focused on data management, traceability, and security within agriculture. Blockchain, in particular, is likely being explored for supply chain transparency and food safety applications. The blue cluster shows connections between researchers focused on data-driven agriculture and secure transaction management using blockchain. Collaboration between data scientists and agricultural researchers is evident in this area, with blockchain researchers providing solutions for data integrity and traceability.
Finally, the yellow research cluster is centered around simulation and digital twin technologies. The latter are virtual replicas of physical systems, and their increasing use in agriculture suggests efforts to model and simulate agricultural environments for better decision-making. Keywords like “optimization”, “digital twin”, “greenhouse”, and “climate change” indicate that this cluster focuses on the virtual modeling of agricultural systems to optimize processes, enhance efficiency, and assess the impact of various environmental factors. The use of simulation and optimization models bridges the gap between environmental science, digital innovation, and agricultural management. This cluster likely represents a collaboration between computer scientists (developing simulation tools and models) and agricultural experts (providing domain knowledge and practical applications).
Table 2 lists the keywords within these five clusters, with the co-occurrence of each keyword indicated in square brackets. The theme of artificial intelligence is the most frequently cited, with deep learning and machine learning having co-occurrence values of 670 and 622, respectively. The Internet of Things (IoT) follows as the second most cited theme, with a co-occurrence of 452. Big data, blockchain, and simulation exhibit similar co-occurrence values around 100. In contrast, the least cited technologies are UAVs and robotics, each with a co-occurrence of approximately 35, while digital twins have a co-occurrence of only 27. Furthermore, the query in Table 2 reveals that augmented reality and additive manufacturing are not addressed within the context of Agriculture 4.0.

Table 2.
Clusters Keywords with co-occurrence values in brackets.
3.3. Burst Detection Analysis
For the burst detection (Figure 7), the Pareto principle was applied to the keywords selected from the keyword co-occurrence analysis (Table 2). Specifically, only the keywords that accounted for 80% of total citations in 2023 were selected. This approach allows us to highlight the most impactful and frequently cited terms, which have gained significant attention in recent years.

Figure 7.
Burst Detection.
The burst detection analysis represented in Figure 7 illustrates the evolution of various keywords related to Industry 4.0 technologies and agriculture from 2014 to 2023. The thickness of the bars indicates periods when specific keywords experienced a significant surge in popularity, reflecting heightened research interest in those areas.
During the period from 2014 to 2019, early bursts are observed in keywords such as “wireless sensor network”, “simulation”, and “sensor”. These keywords suggest an initial focus on applying digital tools for data collection, monitoring, and modeling in agricultural settings, aiming to enhance the efficiency and precision of farming practices. This period marked the early efforts to integrate technology with agriculture, setting the foundation for the development of “precision agriculture”. The focus on simulation and sensor-based technologies during these years highlights the importance of accurate data collection and analysis for optimizing agricultural productivity.
From 2019 onwards, a shift in research priorities is evident, with a noticeable rise in interest in keywords like “machine learning” and “IoT”. These terms have become more prominent, particularly in the last 5 years, reflecting the expanding role of “artificial intelligence” (surge increase from 2022) and interconnected devices in the agricultural sector. Additionally, terms such as “artificial intelligence”, “deep learning”, and “smart farming” show strong upward trends, underscoring an increased emphasis on these areas within agricultural research. The rise of “artificial intelligence” and “deep learning” highlights the adoption of more complex algorithms and models, capable of handling large datasets and offering sophisticated insights into agricultural processes, especially about “classification” tasks. The emergence of “smart farming” implies a shift towards integrating these advanced technologies into farming practices to automate processes, reduce human intervention, and enhance productivity through precision techniques.
Overall, the burst detection analysis illustrates a clear transition in research priorities toward more advanced technologies like AI, deep learning, and IoT. These have become dominant themes in the field, emphasizing the agricultural sector’s move towards digital transformation. This trend reflects a growing emphasis on precision, automation, and data-driven solutions, as researchers and practitioners seek to optimize farming practices and address challenges such as resource scarcity, climate change, and the need for sustainable agricultural production. The analysis thus highlights the evolving landscape of agricultural innovation, characterized by the increasing importance of digital tools in shaping the future of farming.
From these keywords, titles were generated for each cluster, which are detailed in Section 4 with a content analysis, explaining why certain Industry 4.0 technologies were grouped together.
4. Content Analysis of Research Clusters
In examining the thematic clusters identified through our bibliometric analysis, it becomes evident that Industry 4.0 technologies in agriculture often do not operate in isolation but rather in synergy. Each cluster reveals how various technologies interlink to enhance agricultural practices.
For instance, the clusters show that technologies like IoT, UAVs, and robotics frequently intersect. IoT systems, which enable real-time monitoring and data collection, are often integrated with UAVs for precise field mapping and data gathering. Similarly, robotics benefit from the data provided by both IoT sensors and UAVs to automate tasks such as planting, weeding, and harvesting more effectively. Moreover, artificial intelligence and machine learning, while highlighted in their own cluster, are commonly applied across other clusters. These technologies analyze data from IoT devices, UAVs, and even digital twins to optimize operations and improve decision-making in agriculture. This cross-application of technologies underscores the holistic approach that defines modern Agriculture 4.0.
The subsequent sections of this paper delve deeper into these clusters, demonstrating how the combined use of technologies from different clusters fosters a more integrated and efficient approach to agricultural management. This interconnectedness enhances the resilience and sustainability of agricultural practices, ultimately contributing to more precise and intelligent farming solutions.
4.1. Sensors and IoT
The Internet of Things (IoT) has introduced transformative applications in agriculture, significantly enhancing the efficiency and sustainability of farming practices. By integrating advanced sensors and connected technologies, these applications optimize various aspects of agricultural management, from irrigation operations to environmental monitoring and nutrient management [,]. One of the primary applications of IoT in agriculture is intelligent irrigation systems. These systems utilize sensors to monitor soil moisture and nutrients in real time. IoT-connected sensors measure soil moisture and provide data that is used to automatically adjust irrigation. Thus, those systems apply water and nutrients precisely to plants based on data from moisture sensors and soil analysis [,]. Additionally, these systems can detect anomalies such as moisture deficiencies, temperature increases, or high CO2 concentrations, enabling timely and targeted interventions []. Water and soil quality monitoring is another area of IoT applications. Specialized IoT devices analyze water and soil in real time to detect critical parameters such as nutrient content and contaminants []. This ensures that crops receive high-quality water and the right nutrients. pH and electrical conductivity sensors are employed to monitor nutrient levels in soil and water. Those parameters are crucial for seed germination and crop growth, enhancing productivity.
Monitoring environmental conditions is essential for improving agricultural productivity and is facilitated through IoT systems that collect data from climatic sensors. Humidity sensors can measure both air and soil moisture, while temperature sensors monitor temperature variations in the environment and soil [,]. These data are essential for optimizing growing conditions. Gas sensors, such as those for CO2 detect gasses and monitor gasses that impact plant health []. Light sensors measure light radiation, which affects plant growth and quality. Wind speed and motion sensors provide useful data for agricultural operations such as spraying [].
Moreover, IoT plays a pivotal role in the development of image acquisition technologies for detecting both biotic and abiotic stresses in crops. By integrating IoT with advanced imaging technologies, such as multispectral and hyperspectral cameras, farmers can remotely monitor crop health and identify stress factors like diseases, pests, water stress, or nutrient deficiencies. These imaging systems, connected through IoT networks, provide real-time data that allows for early detection and precision interventions, helping to mitigate yield loss and improve crop management strategies [].
Tracking and traceability of agricultural operations are optimized through technologies like RFID and GPS. These tools enable the monitoring and tracking of environmental conditions and agricultural activities, improving management and communication [].
4.2. Robotics, UAV, and Computer Vision
Agricultural robotics has made significant steps with the deployment of autonomous and semi-autonomous robots across a wide range of tasks, from soil preparation to harvesting, irrigation, and pruning. These robots utilize advanced sensors and AI algorithms to perform complex operations with high precision. For instance, transplanting robots can collect, punch, and plant seedlings without damaging the roots [], while weeding robots employ mechanical, chemical, or thermal methods to remove weeds, reducing the need for labor-intensive manual interventions [].
Another key application of robotics in agriculture is the use of fruit-picking and harvesting robots. These robots are equipped with advanced sensors and machine learning algorithms to identify, assess ripeness, and precisely pick delicate crops like strawberries, tomatoes, and apples. By employing specialized grippers and cameras, they can harvest fruits without causing damage, increasing productivity and reducing labor costs. As these robots operate autonomously, they offer consistent performance even in adverse weather conditions or during peak harvesting periods, addressing key challenges in labor shortages during harvest times [].
Simultaneously, drones have become increasingly important in precision agriculture, thanks to their ability to collect high-resolution temporal and spatial data. Drones are used for crop classification and monitoring [], targeted fertilizer application, drought control, and biomass and yield estimation []. Additionally, they play a crucial role in detecting pests, diseases, and weeds [], thereby improving crop management through timely and accurate interventions. The ability of drones to cover large areas and access hard-to-reach locations makes them ideal tools for integrated crop management.
Computer vision, combined with deep learning techniques, has revolutionized various aspects of agriculture. Key applications include seed quality analysis, soil analysis, irrigation management, and yield estimation []. For example, computer vision automates seed quality analysis, enhancing efficiency and reducing dependence on specialized labor. Moreover, by analyzing soil and plant images, these technologies allow for the monitoring of crop health, enabling early interventions to prevent significant production losses [].
The synergies between these technologies are particularly evident in integrated crop management. For instance, drones equipped with computer vision systems can monitor crop health, detecting early signs of water stress, nutrient deficiencies, and infestations [,]. The data collected can then be used to optimize the operations of agricultural robots, such as irrigation and weeding, ensuring more efficient resource use and reducing environmental impact.
4.3. Blockchain and Big Data
Blockchain and big data are revolutionizing agriculture by enhancing transparency, efficiency, and sustainability across the industry. Blockchain technology is mainly employed to enhance supply chain traceability, ensuring that every stage, from the farm to the consumer, is recorded in a permanent and transparent way. This feature is essential for maintaining food safety, as it enables the swift identification of contamination sources and guarantees the authenticity of products [,,].
Big data analytics, on the other hand, plays a vital role in optimizing agricultural operations. By analyzing vast datasets generated by IoT sensors, satellite imagery, and climate models, farmers can make informed decisions about planting, irrigation, and harvesting []. This leads to improved crop yields, better land management, and enhanced adaptation to climate change. Moreover, big data helps ensure food security by monitoring production and market conditions, enabling timely responses to potential risks. It also supports financial services in agriculture by providing accurate risk assessments for insurance and credit, helping farmers manage their operations more effectively [].
The integration of blockchain and big data creates powerful synergies in agriculture. While big data provides the analytical tools to process and interpret vast amounts of information, blockchain ensures this data is securely recorded and accessible, enhancing transparency and trust across the supply chain. For instance, data-driven insights into crop conditions and market trends can be securely stored on a blockchain, enabling more reliable and automated processes such as smart contracts for payments.
4.4. Digital Twin and Simulation
Digital Twins (DT) are increasingly being applied across various agricultural domains to create virtual replicas of physical systems. In horticulture, DTs are transforming greenhouse management by providing real-time monitoring and control of environmental conditions such as temperature, humidity, and light []. By integrating sensor data with predictive models, DTs help manage uncertainties related to weather, pests, and energy consumption, making greenhouse operations more efficient and less dependent on human observation.
In agricultural machinery, DTs can emulate the performance of equipment such as tractors before purchase, ensuring that farmers invest in the most suitable tools. They also predict potential equipment failures and optimize maintenance schedules, reducing downtime and operational costs [].
In food supply chains and logistics, DTs offer benefits like cost savings, improved product quality, and enhanced environmental sustainability []. By creating digital replicas of supply chain processes, DTs enable better tracking and resource optimization, reducing waste and ensuring efficient operations from farm to market.
In water management, DTs are applied to smart irrigation systems, connecting physical sensors with virtual models to monitor soil, weather, and crop data. This allows farmers to simulate different irrigation strategies, optimizing water use and improving sustainability [].
Simulation models are playing an increasingly important role in enhancing crop production and resource management in agriculture. These models, often powered by artificial intelligence (AI) algorithms, allow for detailed analysis and prediction of agricultural outcomes. For instance, in crop production, AI-driven models are used to estimate critical crop parameters such as leaf area, providing cost-effective and non-destructive alternatives to traditional measurement methods []. In greenhouse management, simulation models are used to predict the effects of various environmental factors on crop growth, helping growers optimize conditions for maximum yield and quality []. These models can simulate future scenarios based on historical data, allowing for proactive adjustments in cultivation strategies.
4.5. Machine Learning
Machine learning has revolutionized modern agriculture by enabling unprecedented precision in various critical aspects of farming, promoting more sustainable and efficient practices. A key application lies in monitoring seed and soil health. Advanced sensors and data analytics allow farmers to assess real-time soil parameters such as moisture, pH levels, and nutrient composition []. This data not only aids in selecting the most suitable seeds for the soil’s conditions but also helps maintain soil fertility over time. Healthy soil is the foundation of productive farming, and through these technologies, farmers can ensure its quality, reducing excessive fertilizer use and improving long-term yield. By integrating soil moisture and climate data, smart irrigation systems optimize water usage, ensuring crops receive the precise amount of water needed at the right time []. This is particularly crucial in regions with limited water resources, where efficient water management can make the difference between a successful harvest and a failed one.
Another significant area of application is in the detection and management of crop diseases. With the integration of computer vision and machine learning, high-resolution images captured by drones or ground-based sensors can be analyzed to detect diseases at an early stage [,,]. Early detection is key to preventing the spread of infections across large areas, allowing for targeted interventions that can save crops and reduce losses. Pesticide control systems now integrate sensor data with machine learning algorithms to precisely apply chemicals only where needed, minimizing environmental impact and reducing costs []. Weed detection technologies work in a similar manner, using computer vision to identify and target weeds [], which not only decreases the reliance on herbicides but also promotes healthier crop growth.
Machine learning plays a pivotal role also in crop phenotyping technologies by leveraging multispectral imaging and sensors to analyze the physical and biochemical traits of plants []. These AI-driven systems enable the identification of plant varieties with desirable characteristics, such as drought resistance, enhanced nutritional value, or increased productivity. This data-driven approach is crucial for optimizing plant selection and breeding, addressing global food security challenges by promoting the cultivation of crops that are more resilient and productive in varying environmental conditions.
Finally, crop yield prediction and management have become more accurate and reliable with the help of machine learning. By analyzing a combination of historical data, real-time environmental factors, and farming practices, these systems can forecast crop yields with greater precision [,]. This enables farmers to plan better, allocate resources more effectively, and make informed decisions that enhance productivity and profitability.
5. Research Gaps
Despite the progress noted in the integration of I4.0 technologies in agriculture, this study reveals significant gaps in the current literature. While technologies like IoT, AI, and machine learning have received considerable attention, other potentially impactful technologies remain underexplored. Notably, certain I4.0 technologies, such as additive manufacturing (AM) and augmented reality (AR), are not yet widely studied in the context of agriculture. This gap could represent an untapped opportunity to further enhance the efficiency and sustainability of agricultural practices through technological innovation.
The lack of research on AM and AR may indicate a genuine gap in understanding how these technologies could be adapted and utilized in agricultural settings. For instance, AM, also known as 3D printing, has demonstrated transformative potential in sectors such as healthcare, aerospace, and automotive industries, where it is used for rapid prototyping, custom part manufacturing, and the production of complex geometries. However, its application within agriculture is still limited. This may be due to a lack of awareness or understanding of its potential benefits, such as the ability to produce custom farming tools, parts, or equipment directly on-site. By enabling the rapid production of specific components, AM could significantly reduce the time and costs associated with supply chain logistics, repairs, and equipment customization in agricultural operations, leading to increased efficiency and resilience in farming practices.
Similarly, augmented reality (AR) holds promise for enhancing agricultural operations through its capacity to overlay digital information onto the physical world. AR could provide substantial benefits in various areas, including training and education for farmers, where it can be used to deliver hands-on guidance on equipment usage and maintenance. Moreover, AR could support precision agriculture practices by offering real-time visualization of data such as soil health, crop conditions, or pest infestations directly in the field. This capability could allow farmers to make quicker, more informed decisions, thus optimizing the use of resources like water, fertilizers, and pesticides. Additionally, AR tools could facilitate better management of complex machinery by displaying interactive manuals and diagnostic information, making it easier for farmers to operate and maintain advanced agricultural equipment.
Yet, despite these potential advantages, this paper does not fully explore these possibilities. This oversight suggests that AM and AR have yet to be fully recognized as viable tools within the agricultural sector, pointing to a need for further investigation into how these technologies could be tailored and applied to meet the specific needs of agricultural operations. Exploring these areas could uncover new applications and adaptation strategies that make these technologies more accessible and relevant to farming contexts.
Addressing these gaps and conducting more in-depth studies on the less-explored I4.0 technologies will be essential for a more comprehensive understanding of their role in agriculture. Such research could help bridge the divide between emerging technological capabilities and practical agricultural needs. By demonstrating how AM and AR can be applied effectively in real-world agricultural scenarios, researchers can provide valuable insights into their potential contributions to sustainable and efficient farming practices. This approach will help ensure that technological innovations are not only cutting-edge but also practically applicable and advantageous for farmers across various agricultural settings, thereby propelling the field towards more resilient, sustainable, and data-driven agricultural practices.
6. Conclusions
This study provides a comprehensive bibliometric analysis of the literature on the integration of Industry 4.0 (I4.0) technologies in agriculture, distinguishing itself from prior research by covering the full range of these technologies. Unlike earlier studies that either focused on specific technologies or adopted a broad approach without examining each technology’s unique contributions in detail, this research offers a thorough analysis of all relevant I4.0 technologies.
The analysis identifies five main thematic clusters that represent the key areas of focus in the integration of I4.0 technologies in agriculture: (i) Sensors and IoT, which enable real-time monitoring and data collection to optimize agricultural inputs; (ii) Robotics, UAVs, and Computer Vision, which improve precision farming through automation and advanced imaging; (iii) Blockchain and Big Data, which enhance traceability and decision-making with secure data management and analytics; (iv) Digital Twins and Simulation, which allow for virtual modeling of agricultural processes for better planning and optimization; and (v) Machine Learning, which provides predictive insights and automation capabilities to improve crop management and yield predictions.
These thematic clusters demonstrate the interconnectedness and synergies among various I4.0 technologies, showing their combined impact on advancing agricultural practices and improving efficiency and sustainability. Theoretically, this study makes significant contributions to the academic literature on the digital transformation of agriculture by providing a comprehensive and integrative analysis of I4.0 technologies.
In addition to conducting a bibliometric analysis of the entire body of literature, this article also performed a detailed content analysis of the key research clusters mentioned above, offering deeper insights into the thematic areas that have emerged within the field. Furthermore, the study includes an analysis of temporal trends, mapping the evolution of research interests and identifying periods of increased focus on particular technologies over time. This dual approach not only highlights the current state of research but also reveals the dynamic nature of scholarly interest in different I4.0 technologies, providing a robust foundation for understanding both the present landscape and future directions in the integration of digital technologies within agriculture.
From a practical standpoint, this study offers valuable insights for stakeholders in the agricultural sector, including policymakers, agricultural managers, and technology developers. For policymakers, the findings suggest the need for policies that encourage the adoption of a broad spectrum of I4.0 technologies, focusing on their combined benefits rather than isolated applications. Agricultural managers can use these insights to make more informed decisions about technology investments, emphasizing integrated strategies that boost efficiency, sustainability, and resilience. For technology developers and suppliers, the study highlights the demand for interoperable solutions that seamlessly integrate multiple I4.0 technologies, fostering innovation in smart agriculture. Thus, this research not only enhances theoretical understanding of the role of Industry 4.0 technologies in agriculture but also provides practical guidance for their application.
Finally, this study has identified several research gaps, particularly in the underexplored areas of certain I4.0 technologies like additive manufacturing (AM) and augmented reality (AR). These gaps pose new opportunities for future research, guiding scholars toward avenues that could further enhance the role of I4.0 technologies in agricultural innovation. Addressing these gaps could contribute to a deeper understanding of how these advanced technologies can be tailored to meet the specific needs of the agricultural sector, fostering more sustainable and efficient farming practices in the future.
Author Contributions
Conceptualization, B.F. and L.P.; methodology, L.P.; software, B.F.; validation, B.F., L.P. and F.L.; formal analysis, B.F.; investigation, B.F.; resources, L.P.; data curation, L.P.; writing—original draft preparation, B.F.; writing—review and editing, B.F., L.P. and F.L.; visualization, L.P.; supervision, F.L.; project administration, F.L.; funding acquisition, F.L. All authors have read and agreed to the published version of the manuscript.
Funding
This work was supported by the Agritech National Research Center and received funding from the European Union Next-GenerationEU (Piano nazionale di ripresa e resilienza (PNRR)–Missione 4 componente 2, investimenti 1.4–D.D. 1032 17/06/2022, CN00000022) and PNRR–Decreto Ministeriale n. 1061. This manuscript reflects only the authors’ views and opinions; neither the European Union nor the European Commission can be considered responsible for them.
Data Availability Statement
No new data were created or analyzed in this study.
Conflicts of Interest
The authors declare no conflict of interest.
References
- United Nations. World Population Prospects. Summary of Results. 2024. Available online: https://www.unpopulation.org (accessed on 5 August 2024).
- Malhi, G.S.; Kaur, M.; Kaushik, P. Impact of climate change on agriculture and its mitigation strategies: A review. Sustainability 2021, 13, 1318. [Google Scholar] [CrossRef]
- Young, M.D.; Ros, G.H.; de Vries, W. Impacts of agronomic measures on crop, soil, and environmental indicators: A review and synthesis of meta-analysis. Agric. Ecosyst. Environ. 2021, 319, 107551. [Google Scholar] [CrossRef]
- Alotaibi, K.D.; Arcand, M.; Ziadi, N. Effect of biochar addition on legacy phosphorus availability in long-term cultivated arid soil. Chem. Biol. Technol. Agric. 2021, 8, 47. [Google Scholar] [CrossRef]
- Safdar, H.; Amin, A.; Shafiq, Y.; Ali, A.; Yasin, R.; Shoukat, A.; Sarwar, M.I. A review: Impact of salinity on plant growth. Nat. Sci. 2019, 17, 34–40. [Google Scholar]
- Zhao, Y.; Qin, X.; Tian, X.; Yang, T.; Deng, R.; Huang, J. Effects of continuous cropping of Pinellia ternata (Thunb.) Breit. on soil physicochemical properties, enzyme activities, microbial communities and functional genes. Chem. Biol. Technol. Agric. 2021, 8, 43. [Google Scholar] [CrossRef]
- Tudi, M.; Daniel Ruan, H.; Wang, L.; Lyu, J.; Sadler, R.; Connell, D.; Phung, D.T. Agriculture development, pesticide application and its impact on the environment. Int. J. Environ. Res. Public Health 2021, 18, 1112. [Google Scholar] [CrossRef]
- Lask, J.; Kam, J.; Weik, J.; Kiesel, A.; Wagner, M.; Lewandowski, I. A parsimonious model for calculating the greenhouse gas emissions of miscanthus cultivation using current commercial practice in the United Kingdom. GCB Bioenergy 2021, 13, 1087–1098. [Google Scholar] [CrossRef]
- Dayioğlu, M.A.; Türker, U. Digital transformation for sustainable future-agriculture 4.0: A review. J. Agric. Sci. 2021, 27, 373–399. [Google Scholar] [CrossRef]
- Sinha, B.B.; Dhanalakshmi, R. Recent advancements and challenges of Internet of Things in smart agriculture: A survey. Future Gener. Comput. Syst. 2022, 126, 169–184. [Google Scholar] [CrossRef]
- Friha, O.; Ferrag, M.A.; Shu, L.; Maglaras, L.; Wang, X. Internet of Things for the Future of Smart Agriculture: A Comprehensive Survey of Emerging Technologies. IEEE/CAA J. Autom. Sin. 2021, 8, 718–752. [Google Scholar] [CrossRef]
- Boursianis, A.D.; Papadopoulou, M.S.; Diamantoulakis, P.; Liopa-Tsakalidi, A.; Barouchas, P.; Salahas, G.; Goudos, S.K. Internet of Things (IoT) and Agricultural Unmanned Aerial Vehicles (UAVs) in smart farming: A comprehensive review. Internet Things 2022, 18, 100187. [Google Scholar] [CrossRef]
- Kamilaris, A.; Prenafeta-Boldú, F.X. Deep learning in agriculture: A survey. Comput. Electron. Agric. 2018, 147, 70–90. [Google Scholar] [CrossRef]
- van Klompenburg, T.; Kassahun, A.; Catal, C. Crop yield prediction using machine learning: A systematic literature review. Comput. Electron. Agric. 2020, 177, 105709. [Google Scholar] [CrossRef]
- Talaviya, T.; Shah, D.; Patel, N.; Yagnik, H.; Shah, M. Implementation of artificial intelligence in agriculture for optimisation of irrigation and application of pesticides and herbicides. Artif. Intell. Agric. 2020, 4, 58–73. [Google Scholar] [CrossRef]
- Su, T.; Zhang, S. Object-based crop classification in Hetao irrigation zone by using deep learning and region merging optimization. Comput. Electron. Agric. 2023, 214, 108284. [Google Scholar] [CrossRef]
- Torky, M.; Hassanein, A.E. Integrating blockchain and the internet of things in precision agriculture: Analysis, opportunities, and challenges. Comput. Electron. Agric. 2020, 178, 105476. [Google Scholar] [CrossRef]
- Kamilaris, A.; Kartakoullis, A.; Prenafeta-Boldú, F.X. A review on the practice of big data analysis in agriculture. Comput. Electron. Agric. 2017, 143, 23–37. [Google Scholar] [CrossRef]
- Lezoche, M.; Hernandez, J.E.; Maria del Mar, E.A.D.; Panetto, H.; Kacprzyk, J. Agri-food 4.0: A survey of the supply chains and technologies for the future agriculture. Comput. Ind. 2020, 117, 103187. [Google Scholar] [CrossRef]
- Kumar, S.; Raut, R.D.; Nayal, K.; Kraus, S.; Yadav, V.S.; Narkhede, B.E. To identify industry 4.0 and circular economy adoption barriers in the agriculture supply chain by using ISM-AN. J. Clean. Prod. 2021, 293, 126023. [Google Scholar] [CrossRef]
- Shaikh, T.A.; Rasool, T.; Rasheed Lone, F. Towards Leveraging the Role of Machine Learning and Artificial Intelligence in Precision Agriculture and Smart Farming. Comput. Electron. Agric. 2022, 198, 107119. [Google Scholar] [CrossRef]
- Jung, J.; Maeda, M.; Chang, A.; Bhandari, M.; Ashapure, A.; Landivar-Bowles, J. The potential of remote sensing and artificial intelligence as tools to improve the resilience of agriculture production systems. Curr. Opin. Biotechnol. 2021, 70, 15–22. [Google Scholar] [CrossRef] [PubMed]
- Maraveas, C.; Piromalis, D.; Arvanitis, K.G.; Bartzanas, T.; Loukatos, D. Applications of IoT for optimized greenhouse environment and resources management. Comput. Electron. Agric. 2022, 198, 106993. [Google Scholar] [CrossRef]
- Donthu, N.; Kumar, S.; Mukherjee, D.; Pandey, N.; Lim, W.M. How to conduct a bibliometric analysis: An overview and guidelines. J. Bus. Res. 2021, 133, 285–296. [Google Scholar] [CrossRef]
- Abdollahi, A.; Rejeb, K.; Rejeb, A.; Mostafa, M.M.; Zailani, S. Wireless sensor networks in agriculture: Insights from bibliometric analysis. Sustainability 2021, 13, 12011. [Google Scholar] [CrossRef]
- Rejeb, A.; Rejeb, K.; Zailani, S.; Keogh, J.G.; Appolloni, A. Examining the interplay between artificial intelligence and the agri-food industry. Artif. Intell. Agric. 2022, 6, 111–128. [Google Scholar] [CrossRef]
- Martinho, V.J.P.D.; Cunha, C.A.D.S.; Pato, M.L.; Costa, P.J.L.; Sánchez-Carreira, M.C.; Georgantzís, N.; Coronado, F. Machine learning and food security: Insights for agricultural spatial planning in the context of agriculture 4.0. Appl. Sci. 2022, 12, 11828. [Google Scholar] [CrossRef]
- Bertoglio, R.; Corbo, C.; Renga, F.M.; Matteucci, M. The digital agricultural revolution: A bibliometric analysis literature review. IEEE Access 2021, 9, 134762–134782. [Google Scholar] [CrossRef]
- Sott, M.K.; Nascimento, L.D.S.; Foguesatto, C.R.; Furstenau, L.B.; Faccin, K.; Zawislak, P.A.; Bragazzi, N.L. A bibliometric network analysis of recent publications on digital agriculture to depict strategic themes and evolution structure. Sensors 2021, 21, 7889. [Google Scholar] [CrossRef]
- Latino, M.E.; Menegoli, M.; Corallo, A. Agriculture digitalization: A global examination based on bibliometric analysis. IEEE Trans. Eng. Manag. 2022, 71, 1330–1345. [Google Scholar] [CrossRef]
- Pollack, J.; Adler, D. Emergent trends and passing fads in project management research: A scientometric analysis of changes in the field. Int. J. Proj. Manag. 2015, 33, 236–248. [Google Scholar] [CrossRef]
- Strozzi, F.; Colicchia, C.; Creazza, A.; Noè, C. Literature review on the ‘Smart Factory’ concept using bibliometric tools. Int. J. Prod. Res. 2017, 55, 6572–6591. [Google Scholar] [CrossRef]
- Ciano, M.P.; Pozzi, R.; Rossi, T.; Strozzi, F. How IJPR has addressed ‘lean’: A literature review using bibliometric tools. Int. J. Prod. Res. 2019, 57, 5284–5317. [Google Scholar] [CrossRef]
- Moher, D.; Liberati, A.; Tetzlaff, J.; Altman, D.G. Preferred Reporting Items for Systematic Reviews and Meta-Analyses: The PRISMA Statement. Ann. Intern Med. 2009, 151, 264–269. [Google Scholar] [CrossRef] [PubMed]
- Ahi, P.; Searcy, C. Measuring social issues in sustainable supply chains. Meas. Bus. Excell. 2015, 19, 33–45. [Google Scholar] [CrossRef]
- Zhang, D.; Xu, J.; Zhang, Y.; Wang, J.; He, S.; Zhou, X. Study on sustainable urbanization literature based on Web of Science, scopus, and China national knowledge infrastructure: A scientometric analysis in CiteSpace. J. Clean. Prod. 2020, 264, 121537. [Google Scholar] [CrossRef]
- Pozzi, R.; Cannas, V.G.; Ciano, M. Linking data science to lean production: A model to support lean practices. Int. J. Prod. Res. 2022, 60, 6866–6887. [Google Scholar] [CrossRef]
- Waltman, L.; Van Eck, N.J.; Noyons, E.C.M. A unified approach to mapping and clustering of bibliometric networks. J. Informetr. 2010, 4, 629–635. [Google Scholar] [CrossRef]
- Kim, S.; Colicchia, C.; Menachof, D. Ethical sourcing: An analysis of the literature and implications for future research. J. Bus. Ethics 2018, 152, 1033–1052. [Google Scholar] [CrossRef]
- Hallinger, P.; Kovačević, J. A Bibliometric Review of Research on Educational Administration: Science Mapping the Literature 1960 to 2018; SAGE Publications Inc.: Thousand Oaks, CA, USA, 2019. [Google Scholar] [CrossRef]
- Muangprathub, J.; Boonnam, N.; Kajornkasirat, S.; Lekbangpong, N.; Wanichsombat, A.; Nillaor, P. IoT and agriculture data analysis for smart farm. Comput. Electron. Agric. 2019, 156, 467–474. [Google Scholar] [CrossRef]
- Siddiqui, M.S.; Mandal, A.; Kalita, H.; Aslam, M. Highly sensitive few-layer MoS2 nanosheets as a stable soil moisture and humidity sensor. Sens. Actuators B Chem. 2022, 365, 131930. [Google Scholar] [CrossRef]
- Yin, H.; Cao, Y.; Marelli, B.; Zeng, X.; Mason, A.J.; Cao, C. Soil Sensors and Plant Wearables for Smart and Precision Agriculture. Adv. Mater. 2021, 33, 2007764. [Google Scholar] [CrossRef] [PubMed]
- Singh, M.; Sahoo, K.S.; Gandomi, A.H. An Intelligent-IoT-Based Data Analytics for Freshwater Recirculating Aquaculture System. IEEE Internet Things J. 2024, 11, 4206–4217. [Google Scholar] [CrossRef]
- Bashir, R.N.; Saeed, M.; Al-Sarem, M.; Marie, R.; Faheem, M.; Karrar, A.E.; Elhussein, B. Smart reference evapotranspiration using Internet of Things and hybrid ensemble machine learning approach. Internet Things 2023, 24, 100962. [Google Scholar] [CrossRef]
- Hernández-Morales, C.A.; Luna-Rivera, J.M.; Perez-Jimenez, R. Design and deployment of a practical IoT-based monitoring system for protected cultivations. Comput. Commun. 2022, 186, 51–64. [Google Scholar] [CrossRef]
- Shaikh, F.K.; Karim, S.; Zeadally, S.; Nebhen, J. Recent Trends in Internet-of-Things-Enabled Sensor Technologies for Smart Agriculture. IEEE Internet Things J. 2022, 9, 23583–23598. [Google Scholar] [CrossRef]
- Khanna, A.; Kaur, S. Evolution of Internet of Things (IoT) and its significant impact in the field of Precision Agriculture. Comput. Electron. Agric. 2019, 157, 218–231. [Google Scholar] [CrossRef]
- Vasconez, J.P.; Kantor, G.A.; Auat Cheein, F.A. Human–Robot Interaction in Agriculture: A Survey and Current Challenges; Academic Press: Cambridge, MA, USA, 2019. [Google Scholar] [CrossRef]
- Yang, Q.; Du, X.; Wang, Z.; Meng, Z.; Ma, Z.; Zhang, Q. A review of core agricultural robot technologies for crop productions. Comput. Electron. Agric. 2023, 206, 107701. [Google Scholar] [CrossRef]
- Botta, A.; Cavallone, P.; Baglieri, L.; Colucci, G.; Tagliavini, L.; Quaglia, G. A Review of Robots, Perception, and Tasks in Precision Agriculture. Appl. Mech. 2022, 3, 830–854. [Google Scholar] [CrossRef]
- Ramachandran, A.; Sangaiah, A.K. A review on object detection in unmanned aerial vehicle surveillance. Int. J. Cogn. Comput. Eng. 2021, 2, 215–228. [Google Scholar] [CrossRef]
- Rejeb, A.; Abdollahi, A.; Rejeb, K.; Treiblmaier, H. Drones in agriculture: A review and bibliometric analysis. Comput. Electron. Agric. 2022, 198, 107017. [Google Scholar] [CrossRef]
- Castellano, G.; De Marinis, P.; Vessio, G. Weed mapping in multispectral drone imagery using lightweight vision transformers. Neurocomputing 2023, 562, 126914. [Google Scholar] [CrossRef]
- Dhanya, V.G.; Subeesh, A.; Kushwaha, N.L.; Vishwakarma, D.K.; Kumar, T.N.; Ritika, G.; Singh, A.N. Deep learning based computer vision approaches for smart agricultural applications. Artif. Intell. Agric. 2022, 6, 211–229. [Google Scholar] [CrossRef]
- Bazame, H.C.; Molin, J.P.; Althoff, D.; Martello, M. Detection, classification, and mapping of coffee fruits during harvest with computer vision. Comput. Electron. Agric. 2021, 183, 106066. [Google Scholar] [CrossRef]
- Albanese, A.; Nardello, M.; Brunelli, D. Automated pest detection with DNN on the edge for precision agriculture. IEEE J. Emerg. Sel. Top. Circuits Syst. 2021, 11, 458–467. [Google Scholar] [CrossRef]
- Espejo-Garcia, B.; Malounas, I.; Mylonas, N.; Kasimati, A.; Fountas, S. Using EfficientNet and transfer learning for image-based diagnosis of nutrient deficiencies. Comput. Electron. Agric. 2022, 196, 106868. [Google Scholar] [CrossRef]
- Liu, W.; Shao, X.-F.; Wu, C.-H.; Qiao, P. A systematic literature review on applications of information and communication technologies and blockchain technologies for precision agriculture development. J. Clean. Prod. 2021, 298, 126763. [Google Scholar] [CrossRef]
- Martínez-Castañeda, M.; Feijoo, C. Use of blockchain in the agri-food value chain: State of the art in Spain and some lessons from the perspective of public support. Telecomm. Policy 2023, 47, 102574. [Google Scholar] [CrossRef]
- Srivastava, P.R.; Zhang, J.Z.; Eachempati, P. Blockchain technology and its applications in agriculture and supply chain management: A retrospective overview and analysis. Enterp. Inf. Syst. 2023, 17, 1995783. [Google Scholar] [CrossRef]
- Saggi, M.K.; Jain, S. A survey towards an integration of big data analytics to big insights for value-creation. Inf. Process Manag. 2018, 54, 758–790. [Google Scholar] [CrossRef]
- Ariesen-Verschuur, N.; Verdouw, C.; Tekinerdogan, B. Digital Twins in greenhouse horticulture: A review. Comput. Electron. Agric. 2022, 199, 107183. [Google Scholar] [CrossRef]
- Pylianidis, C.; Osinga, S.; Athanasiadis, I.N. Introducing digital twins to agriculture. Comput. Electron. Agric. 2021, 184, 105942. [Google Scholar] [CrossRef]
- Alves, R.G.; Maia, R.F.; Lima, F. Development of a Digital Twin for smart farming: Irrigation management system for water saving. J. Clean Prod. 2023, 388, 135920. [Google Scholar] [CrossRef]
- Rahimikhoob, H.; Delshad, M.; Habibi, R. Leaf area estimation in lettuce: Comparison of artificial intelligence-based methods with image analysis technique. Measurement 2023, 222, 113636. [Google Scholar] [CrossRef]
- Variani, H.A.; Afshar, A.; Vahabzadeh, M.; Molajou, A.; Akbari Varyani, M.M. Development of a novel framework for agriculture simulation model for food-energy-water nexus analysis in watershed-scale. J. Clean. Prod. 2023, 429, 139492. [Google Scholar] [CrossRef]
- Togneri, R.; Prati, R.; Nagano, H.; Kamienski, C. Data-driven water need estimation for IoT-based smart irrigation: A survey. Expert. Syst. Appl. 2023, 225, 120194. [Google Scholar] [CrossRef]
- Arumuga Arun, R.; Umamaheswari, S. Effective multi-crop disease detection using pruned complete concatenated deep learning model. Expert. Syst. Appl. 2023, 213, 118905. [Google Scholar] [CrossRef]
- Bakhshipour, A.; Jafari, A. Evaluation of support vector machine and artificial neural networks in weed detection using shape features. Comput. Electron. Agric. 2018, 145, 153–160. [Google Scholar] [CrossRef]
- Subeesh, A.; Mehta, C.R. Automation and digitization of agriculture using artificial intelligence and internet of things. Artif. Intell. Agric. 2021, 5, 278–291. [Google Scholar] [CrossRef]
- Hasan, A.S.M.M.; Sohel, F.; Diepeveen, D.; Laga, H.; Jones, M.G.K. A survey of deep learning techniques for weed detection from images. Comput. Electron. Agric. 2021, 184, 106067. [Google Scholar] [CrossRef]
- Pathan, M.; Patel, N.; Yagnik, H.; Shah, M. Artificial cognition for applications in smart agriculture: A comprehensive review. Artif. Intell. Agric. 2020, 4, 81–95. [Google Scholar] [CrossRef]
- Chlingaryan, A.; Sukkarieh, S.; Whelan, B. Machine learning approaches for crop yield prediction and nitrogen status estimation in precision agriculture: A review. Comput. Electron. Agric. 2018, 151, 61–69. [Google Scholar] [CrossRef]
Disclaimer/Publisher’s Note: The statements, opinions and data contained in all publications are solely those of the individual author(s) and contributor(s) and not of MDPI and/or the editor(s). MDPI and/or the editor(s) disclaim responsibility for any injury to people or property resulting from any ideas, methods, instructions or products referred to in the content. |
© 2024 by the authors. Licensee MDPI, Basel, Switzerland. This article is an open access article distributed under the terms and conditions of the Creative Commons Attribution (CC BY) license (https://creativecommons.org/licenses/by/4.0/).