Regional Disparities and Dynamic Distribution in the High-Quality Development of the Marine Economy
Abstract
1. Introduction
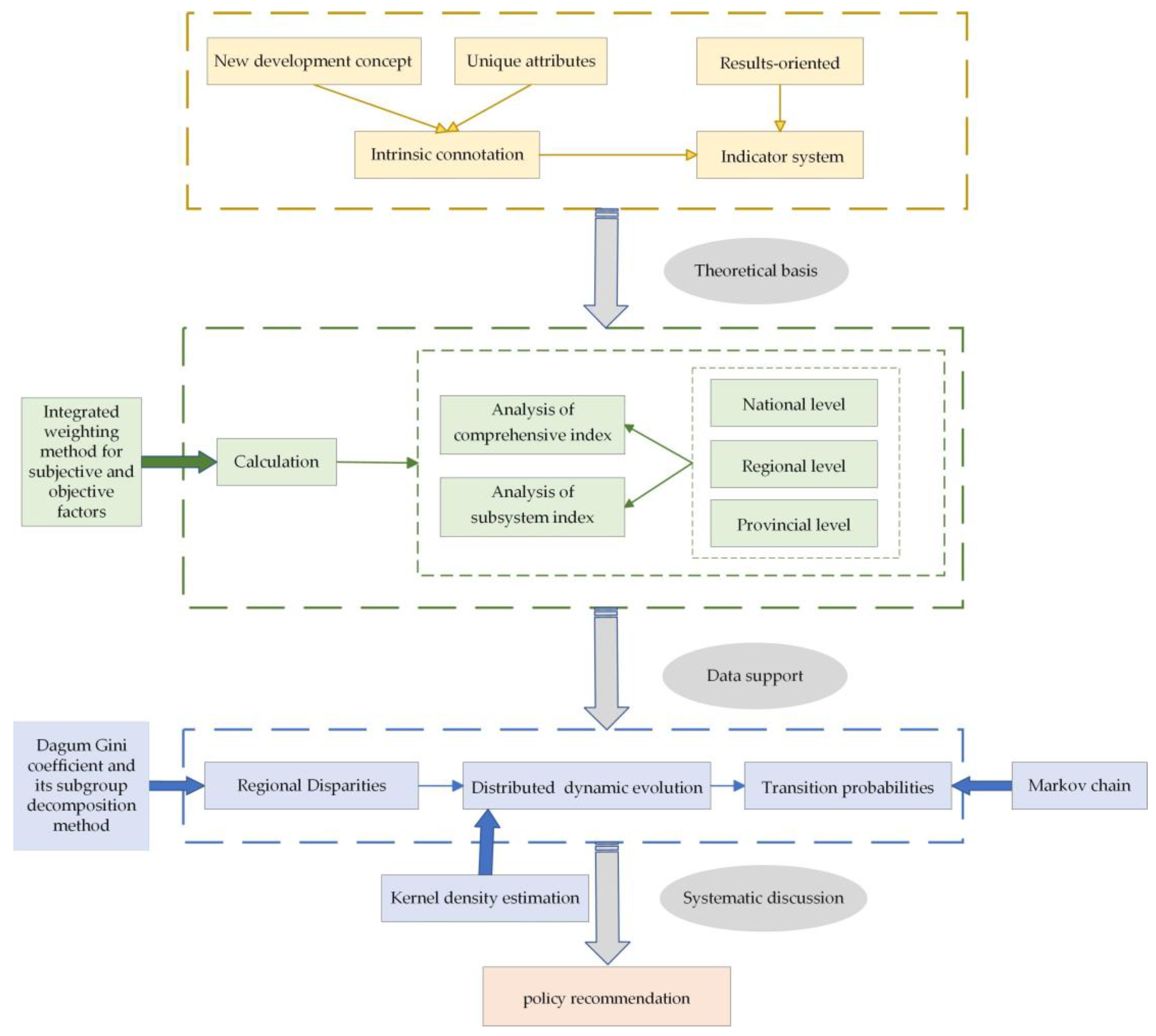
2. Materials and Methods
2.1. Integrated Weighting Method for Subjective and Objective Factors
2.2. Dagum Gini Coefficient and Its Subgroup Decomposition Method
2.3. Kernel Density Estimation
2.4. Markov Chain
3. Intrinsic Connotation and Indicator System
3.1. The Intrinsic Connotation of High-Quality Development in the Marine Economy
- (1)
- Innovation-Driven Efficiency Development: In the process of high-quality development in the marine economy, there is a shift from traditional factors to innovative factors. This not only maximizes the multiplier effect and positive externalities of innovation but also leads to increased production efficiency and optimization of the marine modernization production model.
- (2)
- Stable Coordination Development: High-quality development in the marine economy is not a short-term goal for a specific stage or region. It is a long-term process that requires coordinated and sustained efforts on a global scale, emphasizing stability and coordination in diverse development aspects, including economic foundations, internal structures, professional levels, and land–sea coordination.
- (3)
- Green Ecology Development: Emphasis is placed on addressing the harmonious coexistence of humans and the ocean, driving ecological civilization construction. This involves reducing energy consumption in marine production activities and protecting the marine ecological environment and biodiversity.
- (4)
- Open Inclusivity Development: Advocating openness by using the ocean as a window to promote global maritime industry chain advantages and attract more international resources. This strategic choice reflects China’s commitment to accelerating the construction of a maritime power and establishing a new development pattern, particularly in areas such as transportation, international trade, and foreign attraction.
- (5)
- Shared Achievement Development: The fundamental goal of high-quality development in the marine economy is people-oriented, focusing on improving people’s lives. It encompasses aspects related to basic livelihoods, public services, marine disasters, and endowment utilization, striving to ensure that the benefits of development are widely shared among the people.
3.2. Construction of Indicator System
4. Index Calculation and Analysis
4.1. Calculation of the High-Quality Development Index for the Marine Economy
4.1.1. Scope of Calculation
4.1.2. Data Sources
4.1.3. Calculation Formulas
4.2. Analysis of High-Quality Development Index in the Marine Economy
4.2.1. Comprehensive Index Analysis
4.2.2. Analysis of Subsystem Indices
- (1)
- National Level
- (2)
- Regional Level
- (3)
- Provincial Level
5. Differential Evolution
5.1. Regional Disparities and Sources of High-Quality Development in China’s Maritime Economy
5.1.1. Overall Regional Disparities
5.1.2. Intra-Regional Disparities
5.1.3. Inter-Regional Disparities
5.1.4. Sources and Contributions of Regional Disparities
5.2. Kernel Density Estimation of China’s High-Quality Development in Maritime Economy
5.2.1. Across Regions
5.2.2. Three Major Maritime Economic Zones
5.3. Transition Probabilities of China’s High-Quality Development in Maritime Economy
6. Discussion
7. Conclusions and Recommendations
7.1. Conclusions
- (1)
- Overall, the level of China’s high-quality development of the marine economy shows a fluctuating upward trend. Examining the comprehensive index of high-quality marine economic development across provinces reveals a fluctuating upward trend, indicating uneven development among various regions. On the subsystem level, apart from the open inclusivity index, the other four subsystem indices show varying degrees of improvement, with different coastal provinces excelling in different dimensions.
- (2)
- The overall regional disparity trajectory shows an initial expansion followed by contraction, with an overall trend in narrowing disparities. In terms of intra-regional disparities, rankings within the three major economic circles have constantly changed, with the southern marine economic circle currently exhibiting the largest internal differences. Inter-regional disparities between the eastern and southern marine economic circles are relatively apparent. Contribution analysis indicates that super-density is the main source of disparities, and intra-regional disparities contribute stably.
- (3)
- Fluctuations in the regional differences between China and the three major marine economic circles are apparent. The internal disparities in the northern and southern marine economic circles have expanded to varying degrees, whereas the eastern marine economic circle has shown some convergence. There is no polarization phenomenon in the three major marine economic circles.
- (4)
- The inter-group mobility of different high-quality development states of the marine economy is relatively low. Provinces with a high level of high-quality marine economic development tend to maintain that level, whereas provinces in a low state exhibit a clear “low-end lock-in” phenomenon. Additionally, during the study period, most state transitions occurred between adjacent states, with a low probability of transitions across states.
7.2. Recommendations
- (1)
- Enhance strategic planning and policy coordination: Optimize the marine industry layout of the three major marine economic circles based on factors such as geographical advantages and natural endowments. Tailor strategies to each region to optimize the spatial coordination mechanism for the high-quality development of the marine economy.
- (2)
- Implement the new development concept: Apply the new development concept more comprehensively in the marine economy domain. Increase research and development in cutting-edge marine technologies, coordinate the construction of a modern marine industry system, intensify efforts in restoring the marine ecological environment, actively participate in global marine industry chain restructuring, improve the marine intelligent management system, and comprehensively promote the high-quality development of the marine economy.
- (3)
- Focus on building a national marine innovation system: Stimulate the subjective initiative of research institutions, government, enterprises, and various sectors of society to participate in marine innovation. Establish a cross-regional, multi-subject collaborative mechanism for marine innovation, harnessing the compounding advantages of innovative elements.
- (1)
- Provinces along the coast should leverage their strengths and address weaknesses: Based on the characteristics of each subsystem’s performance, coastal provinces should play to their strengths, mitigate weaknesses, and simultaneously enhance the effectiveness of foreign openness in the marine economy. Seize opportunities such as the Maritime Silk Road, the signing of the RCEP, and negotiations on the EU-China investment agreement to actively expand blue partnerships.
- (2)
- Promote the formation of demonstration zones for marine economic development: Use marine economic development demonstration zones as a crucial foundation to develop stable, distinctive, and high-quality marine industry clusters. Leverage scale effects and agglomeration effects to radiate surrounding regions, exploring new models of marine economic cooperation.
- (3)
- Strengthen infrastructure construction such as coastal observation platforms and offshore 5G base stations: Improve the efficiency of the flow and allocation of marine elements. Overcome challenges and bottlenecks in building a unified national marine market, thereby facilitating the faster integration and service of the marine economy into the new development pattern.
Author Contributions
Funding
Institutional Review Board Statement
Informed Consent Statement
Data Availability Statement
Acknowledgments
Conflicts of Interest
References
- Li, B.; Tian, C.; Shi, Z.; Han, Z. Evolution and differentiation of high-quality development of marine economy: A case study from China. Complexity 2020, 3, 5624961. [Google Scholar] [CrossRef]
- Haas, B.; Mackay, M.; Novaglio, C.; Fullbrook, L.; Murunga, M.; Sbrocchi, C.; McDonald, J.; McCormack, P.C.; Alexander, K.; Fudge, M. The future of ocean governance. Rev. Fish Biol. Fish. 2021, 32, 253–270. [Google Scholar] [CrossRef] [PubMed]
- Sun, Z.; Guan, H.; Zhao, A. Research on the Synergistic Effect of the Composite System for High-Quality Development of the Marine Economy in China. Systems 2023, 11, 282. [Google Scholar]
- Wang, Y.; Sun, C.; Zou, W. Study on the interactive relationship between marine economic growth and marine environmental pressure in China. Environ. Resour. Econ. 2021, 79, 117–133. [Google Scholar] [CrossRef]
- Heckwolf, M.J.; Peterson, A.; Jänes, H.; Horne, P.; Künne, J.; Liversage, K.; Sajeva, M.; Reusch, T.B.; Kotta, J. From ecosystems to socio-economic benefits: A systematic review of coastal ecosystem services in the Baltic Sea. Sci. Total Environ. 2021, 755, 142565. [Google Scholar] [CrossRef]
- Liu, S.; Wang, J. Coupling coordination between marine S&T innovation and the high-quality development of the marine economy: A case study of China’s coastal provinces. Sustainability 2022, 14, 7373. [Google Scholar]
- Gao, S.; Sun, H.; Wang, R. Audit evaluation and driving force analysis of marine economic development quality. Sustainability 2022, 14, 6822. [Google Scholar] [CrossRef]
- Xiao, J.; Hu, D. Construction and empirical study of the evaluation index system for high-quality development of marine economy in Guangdong Province based on five new development concepts. In Journal of Physics: Conference Series; IOP Publishing: Bristol, UK, 2020; p. 012030. [Google Scholar]
- Ji, J.; Liu, H.; Yin, X. Evaluation and regional differences analysis of the marine industry development level: The Case of China. Mar. Policy 2023, 148, 105445. [Google Scholar] [CrossRef]
- An, D.; Shen, C.; Yang, L. Evaluation and temporal-spatial deconstruction for high-quality development of regional marine economy: A case study of China. Front. Mar. Sci. 2022, 9, 916662. [Google Scholar]
- Yu, S.; Cui, B.; Xie, C.; Ma, X.; Man, Y.; Ning, Z. Ecological Offsetting in China’s Coastal Wetlands: Existing Challenges and Strategies for Future Improvement. Chin. Geogr. Sci. 2019, 29, 24–35. [Google Scholar] [CrossRef]
- Song, M.; Xie, Q.; Shahbaz, M.; Yao, X. Economic growth and security from the perspective of natural resource assets. Resour. Policy 2023, 80, 103153. [Google Scholar] [CrossRef]
- Luciana, T.A.; Gasparotti, C.; Rusu, E. Green fuels—A new challenge for marine industry. Energy Rep. 2021, 7, 127–132. [Google Scholar]
- Gao, S.; Sun, H.; Wang, J.; Liu, W. Evaluation and countermeasures of high-quality development of China’s marine economy based on pso-svm. Sustainability 2022, 14, 10749. [Google Scholar] [CrossRef]
- Li, J.; Luan, S.; Jiang, B.; Gong, Y. Industrialization process evaluation of marine economy in China. Ocean. Coast. Manag. 2023, 231, 106416. [Google Scholar]
- Liu, P.; Zhu, B.; Yang, M. Has marine technology innovation promoted the high-quality development of the marine economy?——Evidence from coastal regions in China. Ocean. Coast. Manag. 2021, 209, 105695. [Google Scholar] [CrossRef]
- Sumaila, U.R.; Walsh, M.; Hoareau, K.; Cox, A.; Teh, L.; Abdallah, P.; Akpalu, W.; Anna, Z.; Benzaken, D.; Crona, B. Financing a sustainable ocean economy. Nat. Commun. 2021, 12, 3259. [Google Scholar] [CrossRef]
- Bennett, N.J.; Blythe, J.; White, C.S.; Campero, C. Blue growth and blue justice: Ten risks and solutions for the ocean economy. Mar. Policy 2021, 125, 104387. [Google Scholar] [CrossRef]
- Wu, F.; Cui, F.; Liu, T. The influence of environmental regulation on high-quality development of marine economy from different subjects’ perspectives. Front. Mar. Sci. 2023, 10, 1107666. [Google Scholar]
- Tu, C.A.; Rasoulinezhad, E.; Sarker, T. Investigating solutions for the development of a green bond market: Evidence from analytic hierarchy process. Financ. Res. Lett. 2020, 34, 101457. [Google Scholar] [CrossRef]
- Zhao, D.; Li, C.; Wang, Q.; Yuan, J. Comprehensive evaluation of national electric power development based on cloud model and entropy method and TOPSIS: A case study in 11 countries. J. Clean. Prod. 2020, 277, 123190. [Google Scholar] [CrossRef]
- Gong, Y.; Ma, R.; Ren, F. Decomposition of industrial SO2 emission in China with firm entry and exit. J. Clean. Prod. 2023, 428, 139406. [Google Scholar]
- Liang, X.; Li, J.; Guo, G.; Li, S.; Gong, Q. Urban water resource utilization efficiency based on SBM—Undesirable—Gini coefficient—Kernel density in Gansu Province, China. Environ. Dev. Sustain. 2023, 25, 13015–13034. [Google Scholar] [CrossRef]
- Rahnama, M.R. Forecasting land-use changes in Mashhad Metropolitan area using Cellular Automata and Markov chain model for 2016–2030. Sustain. Cities Soc. 2021, 64, 102548. [Google Scholar] [CrossRef]
- You, J.; Zhang, W. How heterogeneous technological progress promotes industrial structure upgrading and industrial carbon efficiency? Evidence from China’s industries. Energy 2022, 247, 123386. [Google Scholar] [CrossRef]
- Wang, H.; Guo, W.; Zou, X. Herfindahl Index Methods and Special Analysis for Regional Competitiveness Inequality Evaluation. J. Financ. 2022, 10, 15–22. [Google Scholar] [CrossRef]
- Yin, G.; Lin, Z.; Jiang, X.; Qiu, M.; Sun, J. How do the industrial land use intensity and dominant industries guide the urban land use? Evidences from 19 industrial land categories in ten cities of China. Sustain. Cities Soc. 2020, 53, 101978. [Google Scholar] [CrossRef]
- Xia, K.; Guo, J.-K.; Han, Z.-L.; Dong, M.-R.; Xu, Y. Analysis of the scientific and technological innovation efficiency and regional differences of the land–sea coordination in China’s coastal areas. Ocean. Coast. Manag. 2019, 172, 157–165. [Google Scholar] [CrossRef]
- Qian, J.; Wu, J.; Yao, L.; Mahmut, S.; Zhang, Q. Comprehensive performance evaluation of Wind-Solar-CCHP system based on emergy analysis and multi-objective decision method. Energy 2021, 230, 120779. [Google Scholar] [CrossRef]
- Fu, X.; Zhao, G.; Wang, M.; Wang, J.; Xu, Y.; Gu, C. Comprehensive evaluation method for structural behavior of concrete dams in cold regions. Eng. Struct. 2023, 278, 115435. [Google Scholar]















| Primary Indicator | Secondary Indicators | Tertiary Indicators | Computational Method | Attributes |
|---|---|---|---|---|
| Innovation-driven efficiency | Innovative product | Unit amount of papers about marine published | The number of papers about marine published by 10,000 researchers | + |
| Unit amount of patents about marine authorized | The number of patents about marine authorized by 10,000 researchers | + | ||
| Application rate of marine scientific and technological achievements | The proportion of applied topics in marine topics | + | ||
| Efficiency improvement | Input/output ratio of Marine labor force | Gross ocean product/ Marine workforce number | + | |
| Unit shoreline marine productivity | Gross ocean product/ Coastline length | + | ||
| Utilization efficiency of sea area | Gross ocean product/ Confirmed sea area | + | ||
| Stable coordination | Economic foundation | Per capita gross ocean product | Gross ocean product/Population | + |
| Growth rate of marine economy | Comparable growth rate of marine economy | + | ||
| Internal structure | Advanced index of marine industry index number | The proportion of output value of marine secondary industry and marine tertiary industry | + | |
| Herfindahl index of marine economy | The concentration of the three marine industries | + | ||
| Professional level | Location entropy of marine economy | The proportion of gross ocean product/ The proportion of gross domestic product | + | |
| Land and sea coordination | Correlation degree of Marine economy and land economy | The grey relational degree was used | + | |
| Green ecology | Energy conservation | Unit energy consumption of Marine economy wastage | Energy consumption/ Gross ocean product | − |
| Utilization of new marine energy | Output value of marine electric power industry + Output value of seawater utilization industry | + | ||
| Ecological protection | Compliance rate of water quality in coastal waters under jurisdiction | (Area of first-class water quality + Area of second- class water quality)/ Area of coastal waters under jurisdiction | + | |
| Marine biodiversity index | (Phytoplankton + Zooplankton + Benthic organisms)/3 | + | ||
| Coverage rate of marine nature reserves | The area of marine nature reserves/ The total area of the ocean and land | + | ||
| Per capita coastal wetland area | Wetland area/Population | + | ||
| Open inclusivity | Transportation | Port international standard container throughput capacity | From the “China Marine Economy Statistical Yearbook” | + |
| Port cargo throughput capacity | From the “China Marine Economy Statistical Yearbook” | + | ||
| Port passengers throughput capacity | From the “China Marine Economy Statistical Yearbook” | + | ||
| International trade | Ratio of dependence on foreign trade | Total import and export volume of goods/ Gross domestic product | + | |
| External attraction | Degree of foreign investment utilization level | Foreign direct investment/ Gross domestic product | + | |
| Inbound tourism situation | Number of inbound visitors/ Population | + | ||
| Shared achievements | Basic livelihood | The proportion of people employed in the sea | Sea-related employment/ Regional employment | + |
| The per capita net income of coastal fishermen | The per capita net income of fisheries after excluding price impact | + | ||
| Public services | Level of comprehensive Marine management and services | From the “China Marine Economy Statistical Yearbook” | + | |
| Number of marine majors in higher education | The total number of doctoral, master’s, undergraduate, vocational, and adult education degree granting points in the marine field | + | ||
| Marine disasters | Area directly affected by storm surges | From the “China Marine Economy Statistical Yearbook” | − | |
| Utilization of natural resources | Per capita supply of marine products | (Breeding yield + Fishing yield+ Ocean yield)/Population | + |
| Year | Nation | Region | Province | ||||||||||||
|---|---|---|---|---|---|---|---|---|---|---|---|---|---|---|---|
| North | East | South | Tianjin | Hebei | Liaoning | Shandong | Shanghai | Jiangsu | Zhejiang | Fujian | Guangdong | Guangxi | Hainan | ||
| 2008 | 0.43 | 0.41 | 0.56 | 0.45 | 0.49 | 0.35 | 0.35 | 0.35 | 0.59 | 0.39 | 0.33 | 0.37 | 0.40 | 0.25 | 0.40 |
| 2009 | 0.39 | 0.43 | 0.52 | 0.49 | 0.50 | 0.29 | 0.35 | 0.36 | 0.55 | 0.39 | 0.35 | 0.37 | 0.41 | 0.26 | 0.40 |
| 2010 | 0.40 | 0.46 | 0.54 | 0.52 | 0.51 | 0.27 | 0.36 | 0.37 | 0.57 | 0.39 | 0.33 | 0.36 | 0.42 | 0.26 | 0.40 |
| 2011 | 0.52 | 0.60 | 0.58 | 0.50 | 0.52 | 0.32 | 0.37 | 0.38 | 0.58 | 0.42 | 0.34 | 0.38 | 0.45 | 0.26 | 0.43 |
| 2012 | 0.53 | 0.46 | 0.54 | 0.53 | 0.51 | 0.31 | 0.39 | 0.40 | 0.60 | 0.42 | 0.35 | 0.37 | 0.49 | 0.27 | 0.51 |
| 2013 | 0.48 | 0.46 | 0.53 | 0.48 | 0.54 | 0.32 | 0.37 | 0.39 | 0.57 | 0.44 | 0.34 | 0.37 | 0.46 | 0.26 | 0.47 |
| 2014 | 0.56 | 0.54 | 0.53 | 0.54 | 0.56 | 0.34 | 0.40 | 0.43 | 0.59 | 0.42 | 0.36 | 0.40 | 0.49 | 0.27 | 0.46 |
| 2015 | 0.59 | 0.58 | 0.56 | 0.63 | 0.56 | 0.33 | 0.38 | 0.43 | 0.58 | 0.45 | 0.36 | 0.46 | 0.50 | 0.28 | 0.44 |
| 2016 | 0.63 | 0.53 | 0.64 | 0.60 | 0.50 | 0.34 | 0.36 | 0.44 | 0.62 | 0.47 | 0.40 | 0.48 | 0.49 | 0.26 | 0.41 |
| 2017 | 0.69 | 0.51 | 0.60 | 0.61 | 0.52 | 0.36 | 0.39 | 0.46 | 0.64 | 0.47 | 0.39 | 0.49 | 0.53 | 0.27 | 0.45 |
| 2018 | 0.74 | 0.55 | 0.65 | 0.71 | 0.51 | 0.33 | 0.42 | 0.47 | 0.64 | 0.48 | 0.40 | 0.51 | 0.54 | 0.33 | 0.46 |
| 2019 | 0.77 | 0.57 | 0.66 | 0.74 | 0.55 | 0.38 | 0.44 | 0.48 | 0.68 | 0.49 | 0.40 | 0.52 | 0.58 | 0.33 | 0.50 |
| 2020 | 0.70 | 0.53 | 0.67 | 0.78 | 0.51 | 0.36 | 0.41 | 0.58 | 0.45 | 0.34 | 0.44 | 0.46 | 0.55 | 0.30 | 0.48 |
| Type | Northern Marine Economic Circle | Eastern Marine Economic Circle | Southern Marine Economic Circle |
|---|---|---|---|
| Star | Shandong, Tianjin | No | Guangdong |
| Mediocre | No | Shanghai, Zhejiang | Hainan, Fujian |
| Backward | Liaoning, Hebei | Jiangsu | Guangxi |
| Index | Innovation-Driven Efficiency | Stable Coordination | Green Ecology | Open Inclusivity | Shared Achievements | ||||||
|---|---|---|---|---|---|---|---|---|---|---|---|
| Ranking | 1 | Shanghai | 0.46 | Shanghai | 0.64 | Fujian | 0.76 | Shanghai | 0.51 | Shandong | 0.63 |
| 2 | Jiangsu | 0.41 | Tianjin | 0.57 | Jiangsu | 0.69 | Guangdong | 0.49 | Guangdong | 0.58 | |
| 3 | Guangxi | 0.30 | Fujian | 0.49 | Guangdong | 0.63 | Zhejiang | 0.27 | Liaoning | 0.47 | |
| 4 | Guangdong | 0.29 | Hainan | 0.48 | Liaoning | 0.58 | Hainan | 0.23 | Shanghai | 0.46 | |
| 5 | Tianjin | 0.29 | Guangdong | 0.36 | Shandong | 0.58 | Shandong | 0.21 | Jiangsu | 0.46 | |
| 6 | Shandong | 0.26 | Hebei | 0.36 | Shanghai | 0.57 | Tianjin | 0.19 | Zhejiang | 0.45 | |
| 7 | Hainan | 0.22 | Zhejiang | 0.35 | Tianjin | 0.57 | Liaoning | 0.18 | Fujian | 0.44 | |
| 8 | Fujian | 0.18 | Liaoning | 0.34 | Hainan | 0.54 | Fujian | 0.16 | Tianjin | 0.40 | |
| 9 | Zhejiang | 0.17 | Shandong | 0.31 | Zhejiang | 0.44 | Jiangsu | 0.15 | Hainan | 0.35 | |
| 10 | Hebei | 0.16 | Guangxi | 0.26 | Hebei | 0.41 | Hebei | 0.12 | Guangxi | 0.25 | |
| 11 | Liaoning | 0.16 | Jiangsu | 0.21 | Guangxi | 0.41 | Guangxi | 0.04 | Hebei | 0.24 | |
| Mean | 0.27 | 0.41 | 0.57 | 0.24 | 0.44 | ||||||
| Standard deviation | 0.09 | 0.12 | 0.10 | 0.14 | 0.11 | ||||||
| Year | Overall Disparity | Intra-Regional Disparity | Inter-Regional Disparity | Contribution Rate (%) | ||||||
|---|---|---|---|---|---|---|---|---|---|---|
| North | East | South | North- East | North- South | East- South | Intra- Regional | Inter- Regional | Hypervariable Density | ||
| 2008 | 0.112 | 0.070 | 0.131 | 0.084 | 0.128 | 0.103 | 0.143 | 27.020 | 37.500 | 35.480 |
| 2009 | 0.110 | 0.103 | 0.106 | 0.081 | 0.122 | 0.109 | 0.123 | 29.147 | 33.051 | 37.802 |
| 2010 | 0.124 | 0.120 | 0.125 | 0.088 | 0.141 | 0.117 | 0.137 | 29.859 | 30.644 | 39.497 |
| 2011 | 0.119 | 0.097 | 0.121 | 0.103 | 0.127 | 0.115 | 0.138 | 29.731 | 26.616 | 43.653 |
| 2012 | 0.124 | 0.094 | 0.121 | 0.126 | 0.127 | 0.122 | 0.145 | 30.511 | 19.834 | 49.656 |
| 2013 | 0.125 | 0.110 | 0.115 | 0.115 | 0.130 | 0.128 | 0.138 | 30.320 | 23.943 | 45.736 |
| 2014 | 0.117 | 0.098 | 0.115 | 0.111 | 0.114 | 0.119 | 0.136 | 30.787 | 22.767 | 46.446 |
| 2015 | 0.115 | 0.112 | 0.103 | 0.101 | 0.117 | 0.122 | 0.118 | 30.974 | 16.060 | 52.966 |
| 2016 | 0.117 | 0.085 | 0.101 | 0.118 | 0.127 | 0.115 | 0.137 | 28.869 | 33.748 | 37.383 |
| 2017 | 0.116 | 0.080 | 0.114 | 0.117 | 0.120 | 0.112 | 0.138 | 29.735 | 26.731 | 43.534 |
| 2018 | 0.105 | 0.085 | 0.109 | 0.091 | 0.122 | 0.096 | 0.118 | 29.907 | 31.672 | 38.420 |
| 2019 | 0.108 | 0.075 | 0.119 | 0.098 | 0.118 | 0.101 | 0.129 | 29.436 | 24.553 | 46.011 |
| 2020 | 0.104 | 0.099 | 0.061 | 0.105 | 0.108 | 0.113 | 0.108 | 30.557 | 25.768 | 43.675 |
| Area | Distribution Position | Main Peak Distribution Situation | Distribution Ductility | Polarization Situation |
|---|---|---|---|---|
| Nation | Right shift | Peak value decreases, width widens | Right trailing, widening | Slight polarization |
| Northern marine economic circle | Right shift | Peak value decreases, width widens | Right trailing, widening | No |
| Eastern marine economic circle | Right shift | Peak value increases, width narrows | First right tail, then left tail | No |
| Southern marine economic circle | Right shift | Peak value increases, width narrows | Left trailing, extension unchanged | No |
| t/t + 1 | High Level | Middle Level | Low Level |
|---|---|---|---|
| High level | 0.826 | 0.174 | 0.000 |
| Middle level | 0.111 | 0.750 | 0.139 |
| Low level | 0.027 | 0.081 | 0.892 |
Disclaimer/Publisher’s Note: The statements, opinions and data contained in all publications are solely those of the individual author(s) and contributor(s) and not of MDPI and/or the editor(s). MDPI and/or the editor(s) disclaim responsibility for any injury to people or property resulting from any ideas, methods, instructions or products referred to in the content. |
© 2024 by the authors. Licensee MDPI, Basel, Switzerland. This article is an open access article distributed under the terms and conditions of the Creative Commons Attribution (CC BY) license (https://creativecommons.org/licenses/by/4.0/).
Share and Cite
Zhang, H.; Wang, X. Regional Disparities and Dynamic Distribution in the High-Quality Development of the Marine Economy. Sustainability 2024, 16, 839. https://doi.org/10.3390/su16020839
Zhang H, Wang X. Regional Disparities and Dynamic Distribution in the High-Quality Development of the Marine Economy. Sustainability. 2024; 16(2):839. https://doi.org/10.3390/su16020839
Chicago/Turabian StyleZhang, Hongfeng, and Xiaoyang Wang. 2024. "Regional Disparities and Dynamic Distribution in the High-Quality Development of the Marine Economy" Sustainability 16, no. 2: 839. https://doi.org/10.3390/su16020839
APA StyleZhang, H., & Wang, X. (2024). Regional Disparities and Dynamic Distribution in the High-Quality Development of the Marine Economy. Sustainability, 16(2), 839. https://doi.org/10.3390/su16020839
