Abstract
This manuscript delves into the transformative advancements in wind turbine blade technology, emphasizing the integration of innovative materials, dynamic aerodynamic designs, and sustainable manufacturing practices. Through an exploration of the evolution from traditional materials to cutting-edge composites, the paper highlights how these developments significantly enhance the efficiency, durability, and environmental compatibility of wind turbines. Detailed case studies of notable global projects, such as the Hornsea Project One, the Gansu Wind Farm, and the Block Island Wind Farm, illustrate the practical applications of these technologies and their impact on energy production and sustainability. Additionally, the manuscript examines the critical role of regulatory frameworks and industry standards in fostering these technological advancements, ensuring safety, and promoting global adoption. By analyzing the current trends and future directions, this study underscores the potential of modern turbine technologies to meet the increasing global demand for renewable energy and contribute to sustainable development goals. The findings advocate for continued innovation and policy alignment to fully harness the potential of wind energy in the renewable energy landscape.
1. Introduction
The imperative for renewable energy sources has never been more pressing in the face of escalating global energy demands and the urgent need to mitigate climate change impacts. Wind energy, characterized by its sustainability and substantial energy generation potential, plays a pivotal role in the renewable energy landscape. This energy source is celebrated not only for its lesser environmental footprint compared to fossil fuels but also for its efficacy in bolstering energy security and diversifying energy supplies. As one of the most cost-effective and scalable renewable energy technologies, wind power is increasingly integral to national and international strategies aimed at achieving sustainable development goals and transitioning to low-carbon economies [1,2].
Central to the efficiency of wind power are wind turbine blades, whose design and functionality dictate the overall efficiency of wind turbines. Innovations in turbine blade engineering have substantially shifted the technical and economic feasibility of wind power. Engineers and researchers are constantly seeking to enhance the performance of these blades through advanced materials and innovative design techniques. The blades must convert wind energy into mechanical energy as efficiently as possible, a challenge that hinges on precision in aerodynamics, durability of materials, and cost-effective manufacturing practices [3,4].
Further compounding these technical challenges are the environmental conditions to which turbine blades are exposed. Factors such as wind variability, atmospheric turbulence, and extreme weather conditions require blades to be not only efficient but also robust and adaptable. Innovations in this area include the development of adaptive blade technologies that can alter their configuration in response to changing wind conditions, thereby optimizing performance and reducing wear and tear [5,6].
Moreover, the lifecycle of wind turbine blades—from manufacturing through to disposal—poses significant environmental and economic challenges. The sustainability of materials used in blade construction is critical, as is the ability to recycle these materials at the end of the blade’s lifecycle. Current research is focused on developing more sustainable composite materials that can be easily recycled and have a reduced environmental impact during production and disposal [7,8].
The economic landscape of wind turbine blade engineering is equally complex. Market dynamics such as supply chain fluctuations, regulatory policies, and technological advancements play crucial roles in shaping the development and adoption of innovative turbine technologies. Furthermore, as global markets increasingly support and invest in renewable energy, the wind energy sector must continuously evolve to stay competitive and meet growing demands [9,10].
In conclusion, the advancements in wind turbine blade engineering are crucial for the future of wind energy. This manuscript will delve into the detailed aspects of these innovations, discussing the interplay between material science, aerodynamic efficiency, sustainability considerations, and market forces that drive the wind energy industry forward. Through this exploration, the paper aims to provide valuable insights into the optimization of turbine blades and contribute to the ongoing discourse on sustainable energy solutions.
2. Materials for Blade Energy Construction
The materials used in constructing wind turbine blades are crucial to the performance, efficiency, and sustainability of wind energy systems. Historically, blade materials have transitioned from heavy metals to lighter and more flexible options like fiberglass, addressing initial challenges related to weight and efficiency. However, as the wind energy sector evolved, the need for materials with better performance and environmental profiles led to the adoption of advanced composites such as carbon fiber and innovations in bio-based composites. Carbon fiber composites are chosen for their superior stiffness-to-weight ratios, which enable the design of longer and more robust blades that enhance the energy capture of wind turbines. These materials also help to reduce turbine loads and extend operational lifespans, contributing to the economic viability of wind energy projects.
Concurrently, bio-based composites have emerged as a sustainable alternative, promising significant reductions in environmental impact without sacrificing necessary mechanical properties. Despite their current limitations in large-scale applications, ongoing research aims to enhance their durability and performance to meet broader operational demands. Moreover, the development of effective recycling methods for these composite materials is addressing the end-of-life environmental impact, contributing to the sustainability goals of the industry. This transition to innovative materials not only reflects technological progress in materials science but also aligns with global efforts to optimize energy production and minimize ecological footprints in renewable energy technologies.
2.1. Historical Materials Used and Their Limitations
The evolution of materials used in wind turbine blade construction mirrors the advancements in the broader field of materials science, reflecting a continuous search for balance between performance, cost, and environmental impact. Initially, wind turbine blades were predominantly made from metals such as aluminum or steel, which, while being robust and easily available, presented significant limitations in terms of weight and flexibility [11]. The heavy weight of metal blades restricted the size of turbines and decreased their efficiency by requiring more energy to start and maintain blade rotation.
As the wind energy sector progressed, manufacturers shifted toward lighter materials, notably fiberglass, which marked a significant improvement over metals. Fiberglass blades were lighter, enabling the construction of larger and more efficient turbines. However, despite their advantages, fiberglass blades pose challenges related to durability and environmental sustainability. They were prone to wear and damage from environmental exposure, such as UV radiation and moisture, which could lead to delamination and loss of structural integrity over time. Furthermore, the end-of-life disposal of fiberglass, a non-biodegradable material, raised environmental concerns due to its contribution to landfill waste [12].
Recognizing these limitations, the industry’s focus turned to developing more advanced and sustainable materials, setting the stage for innovations that would address both performance efficiency and environmental compatibility. This transition underscored the necessity for continuous research and development in materials technology to meet the evolving demands of wind energy production.
Figure 1 illustrates the significant milestones in the evolution of materials used in wind turbine blades from the 1980s to the present. Beginning with the introduction of Glass Fiber Reinforced Polymer (GFRP) for its strength and flexibility, the timeline progresses through major innovations such as Carbon Fiber Reinforced Polymer (CFRP) for its superior stiffness-to-weight ratios, leading to recent advances in bio-based composites and nano-enhanced materials. These developments underscore the industry’s focus on optimizing blade performance through cutting-edge material science, ensuring turbines are not only more efficient but also environmentally sustainable. Each phase represents a pivotal advancement in the design capabilities and sustainability objectives of wind energy technology.
Figure 1.
Timeline of Material Innovations in Wind Turbine Blades.
2.2. Advances in Materials Science for Blades
In recent years, the materials science field has made significant strides in developing innovative materials tailored for wind turbine blade construction. These advances aim to enhance the performance, durability, and environmental sustainability of blades, addressing the limitations of traditional materials like fiberglass and metals. A standout development is the use of carbon fiber composites, prized primarily for their superior stiffness-to-weight ratio and enhanced fatigue resistance, which make them ideal for large-scale turbine applications [13].
Due to their excellent stiffness-to-weight ratio, carbon fibers enable the design of longer blades that can capture more wind energy without compromising structural integrity. This material also reduces the overall weight of the turbine, leading to lower mechanical stress on other turbine components and extending the operational lifespan of the turbines. Furthermore, the integration of nanotechnology has enhanced composite materials by allowing nano-fillers to be embedded into resins, which improve the mechanical and thermal properties of the blades. Such nanocomposites are not only stronger and more durable but also exhibit improved resistance to environmental factors like UV radiation and moisture [14].
Another significant advancement is the development of bio-based composites. As the wind industry continues to seek sustainable solutions, biocomposites made from natural fibers such as flax, bamboo, or hemp embedded in bioresins are being explored. These materials are not only renewable and less energy-intensive to produce but also offer competitive mechanical properties suitable for less demanding turbine applications. Moreover, they are more environmentally friendly at the end-of-life stage, as they are biodegradable or easier to recycle compared to synthetic composites [15].
The exploration of these advanced materials represents a paradigm shift in blade manufacturing, focusing not only on performance and cost-effectiveness but also on reducing the environmental footprint of wind turbines. As these material technologies continue to evolve, they promise to further revolutionize the efficiency and sustainability of wind energy systems.
Table 1 provides a comparative analysis of the physical properties and environmental impacts of materials used in wind turbine blade construction. It underscores key attributes such as density, tensile strength, and flexibility, delineating the contrasts between traditional materials like metals and fiberglass and advanced composites such as carbon fiber and bio-based alternatives. Metals, although robust, typically incur higher environmental costs due to their energy-intensive production processes. Fiberglass, offering a balance of flexibility, endures environmental drawbacks concerning its disposal. Carbon fiber composites, celebrated for their high tensile strength and flexibility, nevertheless present considerable energy demands in production despite their better recyclability. In contrast, bio-composites are marked by their lower density and minimal environmental impact, positioning them as a favored option for sustainable manufacturing. This comparative insight assists stakeholders in evaluating material choices for turbine blades, balancing performance needs against environmental sustainability.
Table 1.
Properties of Blade Materials.
2.3. Impact of New Materials on Blade Performance and Durability
The integration of advanced materials into wind turbine blade manufacturing has markedly impacted the performance and longevity of these critical components. Carbon fiber composites, notable for their stiffness-to-weight ratio, contribute to longer blade lifespans and lower maintenance needs by reducing mechanical stress. Similarly, bio-based composites offer environmental advantages and cost reductions due to their sustainable nature and easier disposal processes, collectively transforming the economic landscape of wind energy operations [16]. Carbon fiber’s superior stiffness and fatigue resistance facilitate the construction of longer, more resilient blades capable of withstanding fluctuating and harsh wind conditions. This characteristic allows the blades to maintain optimal performance across a wider range of wind speeds, enhancing energy capture and thus increasing the overall efficiency of wind turbines. Moreover, the lighter weight of carbon fiber blades significantly reduces the load on turbine bearings and supporting structures. This reduction in mechanical stress not only minimizes wear and tear but also substantially extends the operational lifespan of the turbine’s mechanical components [17].
Bio-based composites also contribute positively by providing an environmentally sustainable alternative without significantly compromising the mechanical properties required for effective blade performance. These materials have shown promise in reducing the carbon footprint associated with blade production and disposal, aligning with global sustainability goals. While bio-composites are not yet widely used in large-scale turbine applications due to their current mechanical limitations, ongoing research is focused on improving their properties to make them suitable for more demanding scenarios [18].
Furthermore, the ability to recycle materials effectively at the end of their lifecycle is a critical aspect of sustainable material innovation. New recycling techniques are being developed for composite materials, which traditionally pose significant challenges in this area. Innovations such as chemical recycling processes allow for the recovery of fibers and resins from used blades, which can then be reused in new products, thereby closing the loop in the blade lifecycle and reducing waste [19].
The impact of these material innovations on wind turbine blade engineering cannot be overstated. They not only enhance performance and sustainability but also reduce the lifecycle costs of wind turbines, making wind energy more viable and competitive as a key component of the global renewable energy portfolio.
Equation (1) provides a method to estimate the energy output of a wind turbine based on key physical parameters, illustrating the significant role of blade length and material properties. The swept area A, directly proportional to the square of the blade length, shows how larger blades can capture more wind energy, dramatically increasing output. Additionally, the coefficient of performance Cp, which can be influenced by advances in blade material and aerodynamic design, reflects how technological innovations enhance turbine efficiency. This equation underscores the importance of material and design advancements in maximizing the energy generation potential of wind turbines.
where:
P is the power generated (in watts),
ρ is the air density (in kg/m3),
A is the swept area of the turbine blades (in m2), calculated as πr2 where r is the radius of the rotor (half the blade length),
V is the wind speed (in m/s),
Cp is the coefficient of performance of the turbine (dimensionless), which can vary based on blade design and material properties,
η is the efficiency of the turbine system, accounting for losses in the generator, gearbox, and other components.
Table 2 provides an insightful comparison of traditional and advanced materials used in wind turbine blade construction, focusing on key performance metrics such as energy efficiency, durability, and maintenance costs. Metals, historically used in early turbine designs, offer moderate durability but are less energy efficient and entail higher maintenance costs due to their susceptibility to corrosion and fatigue. Fiberglass, a step up from metals, presents medium levels of energy efficiency and durability with relatively moderate maintenance needs. Carbon fiber composites mark a pivotal advancement in wind turbine blade technology, significantly enhancing energy efficiency due to their outstanding stiffness-to-weight ratio. This key attribute not only ensures improved blade performance under diverse operational conditions but also contributes to reduced maintenance needs and costs by bolstering durability. Bio-composites, while environmentally favorable and cost-effective in terms of maintenance, typically exhibit lower durability and medium energy efficiency, reflecting their developmental stage in the context of structural applications. This table effectively illustrates how the adoption of advanced materials can enhance turbine performance and lead to reduced lifecycle costs, aligning with the industry’s push towards more sustainable and cost-effective renewable energy solutions.
Table 2.
Comparison of Traditional and Advanced Blade Materials.
3. Aerodynamic Design Innovations
The evolution of wind turbine design has been significantly influenced by aerodynamic innovations, which have played a crucial role in enhancing turbine efficiency and operational capabilities. The aerodynamic optimization of wind turbine blades involves a sophisticated blend of principles and technologies designed to maximize energy extraction and minimize mechanical stresses. Innovations such as adaptive trailing edge flaps, which dynamically adjust to wind conditions, have been proven to enhance energy production and extend the lifespan of turbine components by optimizing the lift-to-drag ratio across varied operational scenarios. Similarly, the introduction of segmented blades represents a breakthrough in overcoming logistical challenges, allowing for the construction of larger blades that capture more wind energy, thereby increasing overall efficiency and reducing costs.
Furthermore, the deployment of vortex generators has addressed issues of aerodynamic stalling in both onshore and offshore turbines, significantly improving airflow attachment over blade surfaces and enhancing energy output, especially under fluctuating wind conditions. These advancements not only demonstrate the potential of aerodynamic design to revolutionize wind turbine performance but also highlight the industry’s commitment to adopting technologies that increase the sustainability and economic viability of wind energy projects.
3.1. Principles of Aerodynamic Design for Efficiency Improvement
Aerodynamic optimization is crucial in wind turbine design, focusing on maximizing energy capture and minimizing forces that can impede operational efficiency. At the core of wind turbine aerodynamics is the principle of maximizing the lift-to-drag ratio. Lift is the force that pushes the blade away from the wind, driving the turbine’s rotation, while drag is the resistance force that opposes the motion of the blade through the air. A higher lift-to-drag ratio indicates a more efficient blade design, capable of extracting more energy from the wind [20].
One fundamental aspect of improving aerodynamic efficiency is the optimization of the airfoil profiles used in blade design. Airfoils are shaped to maximize lift and minimize drag under specific operational conditions. In wind turbines, the blade is typically designed with varying airfoil cross-sections along its length, tailored to the different wind speeds and angles encountered from root to tip. This variation helps maintain optimal performance across a wide range of wind conditions, significantly enhancing overall turbine efficiency [21]. Advanced computational fluid dynamics (CFD) models play a pivotal role in the development and testing of these airfoil shapes. Through CFD simulations, engineers can predict how air will flow around the blades under various conditions, allowing for meticulous refinement of the blade design before physical prototypes are constructed. This not only speeds up the development process but also reduces the cost and material waste associated with iterative physical testing [22].
The implementation of adjustable pitch control is another critical aerodynamic principle. By allowing each blade’s angle of attack to be dynamically altered in response to wind speed and direction, pitch control systems enable turbines to maintain optimal efficiency even during fluctuating wind conditions. This adaptability not only maximizes energy yield but also helps mitigate the risk of damage during high winds, thereby improving the reliability and safety of wind turbines [23].
Moreover, modern turbine blades often incorporate passive and active flow control mechanisms to further enhance aerodynamic performance. For example, vortex generators—small vertical fins mounted on the blade surface—help maintain smooth airflow over the blade surfaces; preventing flow separation and reducing turbulence-induced energy losses. These devices are crucial for maintaining efficient operation, especially under low wind speed conditions where maintaining laminar flow over the blade surface is challenging [24].
Through these sophisticated aerodynamic designs and technologies, wind turbines have become highly efficient at converting wind energy into electrical power, playing an essential role in the global shift towards renewable energy sources. These advancements not only improve the economic viability of wind power but also contribute to the sustainable development of energy infrastructure worldwide.
Equation (2) presents the formula for calculating the lift-to-drag ratio, a critical indicator of blade aerodynamic efficiency. A higher lift-to-drag ratio implies that the blade is more effectively converting wind energy into rotational energy with less resistance from drag forces. This ratio is influenced by several factors, including the blade’s shape, material, and surface texture. Innovations in blade design, such as optimizing airfoil shapes and incorporating advanced materials, aim to maximize this ratio, thereby enhancing the overall efficiency and performance of wind turbines. Understanding and improving the lift-to-drag ratio is essential for developing turbines that can operate effectively across a range of wind conditions and maximize energy output.
where:
Lift(L) is the aerodynamic force acting perpendicular to the relative wind direction, which helps to turn the rotor.
Drag(D) is the aerodynamic force acting parallel and opposite to the direction of the relative wind, which opposes the blade’s motion and reduces efficiency.
Figure 2 presents a side-by-side comparison of airfoil profiles designed for wind turbine blades, categorizing them based on blade size. On the left, the “Thick-Airfoil Family for Large Blades” showcases profiles that are optimized for larger turbine blades, characterized by their robustness and enhanced performance at lower wind speeds. These include the Tip-Region Airfoil, Primary Outboard Airfoil, and Root-Region Airfoil, each progressively thicker to withstand higher structural loads. On the right, the “Thin-Airfoil Family for Medium Blades” demonstrates airfoils suited for medium-sized blades, offering improved efficiency and speed response in moderate wind conditions. These thinner profiles are tailored to balance lift and drag effectively, optimizing the aerodynamic performance across various segments of the blade. This comparison highlights the design considerations necessary to enhance the aerodynamic efficiency and structural integrity of turbine blades tailored to different operational demands and turbine sizes. Profiles adapted from Firoozi, A. A. et al. [25].
Figure 2.
Comparative Airfoil Profiles for Wind Turbine Blades of Different Sizes.
3.2. Recent Innovations in Blade Design and Configuration
The evolution of wind turbine blade design has been significantly influenced by technological advancements, leading to innovative configurations that maximize energy capture and efficiency. As the wind energy sector strives to reduce costs and increase the power output of wind turbines, novel blade designs have emerged, reflecting profound changes in both theoretical understanding and practical applications of aerodynamic principles [26].
Swept blade tips represent a key innovation derived from aerospace engineering. These tips are designed to optimize the aerodynamic performance of the blades by reducing the vortex-induced losses at the tips, which are a major source of efficiency degradation in traditional designs. The swept shape effectively increases the operational span of the blade without physically extending its length, thus enhancing energy capture, particularly in low wind conditions. This design has proven to be particularly beneficial in reducing the acoustic signature of turbines, making them more suitable for locations close again to residential areas [27].
Segmented blade technology is another breakthrough that addresses the logistical challenges associated with manufacturing and transporting increasingly large blades. By allowing blades to be manufactured in segments and assembled on-site, this technology enables the installation of larger turbines in remote or difficult-to-access locations, dramatically expanding the potential sites for wind farm development. The modular nature of these blades not only simplifies transport and installation but also allows for more flexible design variations, adapting to local wind conditions more effectively. Furthermore, segmented designs have shown potential in reducing repair and replacement costs, as individual segments can be replaced without the need to remove the entire blade [28].
The integration of smart technologies into blade design is perhaps one of the most transformative trends. Smart blades equipped with integrated sensors and adaptive control systems can actively change their aerodynamic profile in response to wind speed and direction. This adaptive capability allows turbines to maintain optimal performance even under varying wind conditions, significantly increasing their efficiency and reducing mechanical stresses that lead to wear and tear. Moreover, the data collected from these sensors provides invaluable insights for predictive maintenance, enhancing turbine reliability and operational lifespan [29].
These cutting-edge innovations not only demonstrate the dynamic nature of wind turbine technology but also highlight the industry’s commitment to overcoming the physical and economic challenges of traditional wind power generation. As these technologies continue to develop and mature, they promise to further enhance the competitiveness of wind energy, aligning it with global energy demands and sustainability goals.
Table 3 outlines the performance metrics of different wind turbine blade designs, emphasizing energy capture efficiency, noise levels, and maintenance requirements. Traditional straight blades, while common, offer moderate energy efficiency and higher noise levels, with regular maintenance needs. Swept blade tips, an innovation derived from aerospace, excel in increasing energy capture efficiency and significantly reducing noise, making them ideal for installations near populated areas; they also feature lower maintenance due to their enhanced aerodynamic stability. Segmented blades provide similar benefits in energy efficiency and are particularly noted for their logistical advantages during transportation and installation, which contributes to their lower overall maintenance needs. Adaptive blades represent the pinnacle of design innovation, offering the highest levels of energy capture efficiency through their ability to adjust dynamically to wind conditions, coupled with low noise and reduced maintenance demands. This table aids in understanding the trade-offs and benefits associated with each blade design, providing valuable insights for choosing the appropriate design based on specific project requirements and environmental considerations.
Table 3.
Comparative Efficiency of Blade Designs.
3.3. Case Studies of Aerodynamic Optimization
The impact of aerodynamic innovations in wind turbine design can be best understood through practical case studies. These examples illustrate the effectiveness of theoretical principles when applied to real-world scenarios, showcasing significant improvements in turbine performance and efficiency.
Figure 3 illustrates the operational dynamics of an adaptive trailing edge flap in a wind turbine and the resulting vortex filament formation. The left diagram provides a top-down view showing the azimuth angle (ψ) adjustments of the turbine blade and the specific control point for the adaptive flap mechanism. The right diagram depicts the side view of a turbine, highlighting the path of vortex filaments generated by airflow interaction with the moving blade. The trailing edge flap adjusts dynamically to wind conditions, optimizing aerodynamic efficiency and energy capture. This adaptive mechanism not only enhances turbine performance but also reduces mechanical stress, contributing to the longevity of turbine components.
Figure 3.
Adaptive Trailing Edge Flap Mechanism and Vortex Filament Formation.
Furthermore, Figure 4 vividly illustrates the aerodynamic benefits of employing vortex generators on wind turbine blades. The left section of the image shows a turbine blade equipped with vortex generators. These small, yet strategically placed devices are crucial for maintaining airflow attachment along the blade surface. By doing so, vortex generators enhance the blade’s aerodynamic efficiency and reduce energy losses that typically occur due to flow separation, especially at lower wind speeds and higher angles of attack.
Figure 4.
Effect of Vortex Generators on Airflow Dynamics Over Wind Turbine Blades.
The contrasting images on the right depict a blade without vortex generators, where it is evident that airflow detaches prematurely. This early detachment leads to increased turbulence and aerodynamic inefficiencies, adversely affecting the turbine’s performance. Such conditions are suboptimal as they result in higher noise levels, greater mechanical stress on the blade, and ultimately, reduced energy output.
The close-up view of a turbine blade surface adorned with vortex generators, as shown, provides an intricate look at their precise arrangement. Each vortex generator is designed to create small, controlled vortices that energize the boundary layer, a thin layer of air on the blade’s surface, which helps in delaying flow separation. The fine-scale modifications to the flow introduced by these vortices are critical for optimizing the lift-to-drag ratio of the blades under various operational wind conditions.
Incorporating vortex generators is thus seen as a vital modification for modern turbine blades, enabling them to operate efficiently across a wider range of conditions and significantly enhancing the turbine’s overall energy production capabilities. These adaptations not only improve the immediate performance metrics of wind turbines but also contribute to the longevity and reliability of the hardware by mitigating issues related to inefficient flow dynamics [30,31,32].
- Case Study 1: Implementation of Adaptive Trailing Edge Flaps
In an innovative application of aerospace technology to wind energy, a wind farm located in northern Europe pioneered the use of adaptive trailing edge flaps on several of its turbines. This technology, inspired by similar mechanisms on aircraft wings, allows the flaps on the turbine blades to adjust dynamically to varying wind conditions. The primary function of these flaps is to modify the blade’s camber in real-time, optimizing the lift-to-drag ratio, which is critical for maximizing energy capture and reducing mechanical loads on the turbine structure [33].
The implementation began with a pilot project involving a single turbine equipped with sensor-driven actuators that controlled the flaps based on real-time wind measurements. Over the year, performance data collected from this turbine were compared with data from standard turbines within the same farm. The results were compelling; the turbine with adaptive flaps showed a 6% increase in annual energy production, which translated to significant revenue gains for the operators.
Moreover, the dynamic adaptation of the flaps reduced the operational stresses experienced by the blades, particularly during high-wind events. This reduction in cyclical stress extended the expected lifespan of the turbine’s critical components, such as bearings and the main shaft, by approximately 3%. The successful outcomes of this pilot led to the wider adoption of this technology across the farm, setting a benchmark for future installations globally.
This case study demonstrates the direct benefits of integrating smart technologies into turbine design and exemplifies how innovative engineering solutions can enhance the economic and operational efficiency of renewable energy technologies.
- Case Study 2: Large-Scale Deployment of Segmented Blades
In response to the logistical challenges posed by the increasing scale of wind turbines, a wind energy project in Texas, USA, implemented an innovative solution: segmented wind turbine blades. These blades are designed to be manufactured in separate sections and then assembled on-site, allowing for the construction of larger turbines than those restricted by transportation constraints. This design breakthrough was a collaborative effort involving engineers, transportation specialists, and on-site construction teams to ensure that the assembly process was both efficient and reliable [34].
The project focused on a new wind farm where the installation of turbines with a rotor diameter 20% larger than the farm’s previous models was planned. The segmented blade technology enabled this increase, significantly boosting the area swept by the turbine blades and, consequently, their energy capture capacity. Initial assessments post-implementation reported a 15% increase in power output compared to older models at the same wind farm, marking a substantial improvement in efficiency.
Economically, the segmented blades also presented advantages. The ability to transport smaller blade segments reduced the logistical costs traditionally associated with moving large turbine blades, such as road modifications and special transport permits. Overall, project costs associated with transportation and installation were reduced by approximately 10%. Furthermore, the modular nature of the design introduced new efficiencies in maintenance and potential future upgrades, as individual segments could be replaced or upgraded independently, offering a flexible solution to ongoing turbine management.
This case study exemplifies the potential of segmented blades to address both the physical and economic challenges of scaling up wind turbine technology, paving the way for larger, more efficient wind farms that can harness wind energy more effectively across various geographic locations.
- Case Study 3: Vortex Generators in Offshore Wind Turbines
Offshore wind farms face unique challenges due to the harsh marine environment and the need for extremely reliable and efficient turbines. One particularly successful adaptation in this setting has involved the use of vortex generators on turbine blades, a technology aimed at improving aerodynamic performance and energy efficiency, particularly under variable wind conditions [35].
A prominent case study in this domain involves a large offshore wind farm located off the coast of Denmark. This facility was selected to retrofit several of its turbines with vortex generators to tackle issues related to aerodynamic stalling, a common problem that reduces efficiency and increases wear and tear on turbine components. Vortex generators are small, fin-like devices affixed to the blade surface, designed to influence the airflow over the blade by creating small, controlled swirls that help maintain airflow attachment across the blade surface. This action significantly reduces aerodynamic stall at lower wind speeds, thereby enhancing the turbine’s overall performance.
The installation of vortex generators led to a measurable improvement in turbine efficiency. Post-installation performance data indicated a 4% increase in overall energy production, which is significant given the scale of energy output at offshore wind farms. Additionally, the improved airflow dynamics resulted in smoother operation and less mechanical stress, enhancing the lifespan of the turbines and reducing maintenance costs.
Moreover, this case study demonstrated the value of such adaptations in extending the viable geographical range for offshore wind farms. By mitigating the impacts of low wind speeds and reducing stalling incidents, vortex generators make it feasible to operate efficiently in locations with less consistent wind conditions, thereby expanding the potential for offshore wind energy development globally.
These case studies not only validate the theoretical advancements in aerodynamic design but also showcase the practical benefits of such innovations in the wind energy sector. By tailoring aerodynamic strategies to specific environmental conditions and turbine configurations, the industry can significantly boost both the economic viability and the energy efficiency of wind power.
Table 4 provides a comprehensive summary of key case studies involving significant aerodynamic optimizations and their practical implementations in wind turbine projects around the world. This table highlights the location and specific technologies utilized in each project, alongside their major outcomes and the statistical improvements observed. The Hornsea Project One in the UK showcases the successful deployment of exceptionally long blades and sensor integration, achieving substantial capacity and efficiency. The Gansu Wind Farm demonstrates how tailored blade designs can effectively harness less intense winds, contributing massively to China’s renewable energy capacity. Lastly, the Block Island Wind Farm illustrates the effectiveness of adaptive technologies in reducing operational costs and environmental impacts, marking a significant milestone in the U.S. wind energy sector. This summary aids in understanding how technological innovations directly contribute to enhanced performance and sustainability in wind energy projects.
Table 4.
Case Studies Summary.
4. Sustainability in Blade Manufacturing and End-of-Life Management
The sustainable manufacturing and end-of-life management of wind turbine blades are crucial components of the renewable energy sector’s commitment to environmental stewardship. With the escalating production of wind turbines to meet global energy demands, the industry faces significant environmental challenges, primarily from the intensive use of non-biodegradable composite materials and the substantial energy required in manufacturing processes. Strategies to mitigate these impacts include enhancing the energy efficiency of production facilities, incorporating sustainable and recyclable materials, and adopting lean manufacturing principles to reduce waste.
Innovations such as the development of bio-based and recyclable composite materials are transforming the production landscape, promoting a move towards a more circular economy within the industry. At the blade’s end-of-life, mechanical and chemical recycling methods are being explored to reclaim valuable materials and reduce landfill waste. Additionally, thermal recovery and creative upcycling are being employed to extract energy and repurpose old blades into new products. Together, these strategies exemplify a comprehensive approach to reducing the carbon footprint of wind turbine production and ensuring that the lifecycle of turbine components aligns with the overarching goals of sustainability and environmental responsibility.
4.1. Environmental Challenges in Manufacturing Processes
The production of wind turbine blades is an intricate process that involves the use of substantial quantities of composite materials like fiberglass and carbon fiber. These materials are favored for their stiffness and durability but pose significant environmental challenges that conflict with the sustainability goals of renewable energy technologies. As the wind energy sector continues to grow, the environmental impact of these manufacturing processes has become increasingly significant, prompting a need for more sustainable practices [36].
One of the primary environmental concerns in the manufacture of turbine blades is the substantial energy requirement, which is often met through non-renewable sources. This paradoxically increases the carbon footprint of an industry that aims to provide cleaner energy alternatives. The high energy consumption is primarily due to the processes involved in curing and molding composite materials, which require significant heat and pressure to form the durable, lightweight blades necessary for efficient wind turbines [37].
Furthermore, the manufacturing process emits various hazardous substances, including styrene, a volatile organic compound prevalent in the production of fiberglass. These emissions are not only harmful to the environment, contributing to air pollution and potential water contamination, but they also pose serious health risks to factory workers, such as respiratory problems and other health issues. Industry faces regulatory and safety challenges in managing these emissions, necessitating the development of more environmentally friendly manufacturing techniques [38].
In addition to chemical emissions, blade manufacturing generates a considerable amount of physical waste. The cutting and shaping of massive turbine blades produce significant offcuts and scrap material, much of which is not recyclable. This waste often ends up in landfills, where it contributes to the growing problem of solid waste management. The non-recyclable nature of many composite materials used in blades compounds this issue, highlighting the need for innovations in material science that could allow for more sustainable alternatives, such as recyclable or bio-based composites [39].
These environmental challenges are critical areas of concern for the wind energy sector. Addressing them requires a concerted effort to refine manufacturing processes and materials. Innovations such as the use of less toxic resins, improved recycling technologies, and greater energy efficiency in production processes are vital to reducing the environmental impact of blade manufacturing and ensuring that wind energy remains a truly sustainable option.
Table 5 presents a comparative analysis of both traditional and advanced materials used in wind turbine blade construction, focusing on their mechanical strength, longevity, potential for recyclability, and the overall carbon footprint associated with each material. Traditional materials such as aluminum and fiberglass offer considerable strength and longevity but pose significant environmental challenges due to poor recyclability and high carbon emissions during production. In contrast, while carbon fiber composites offer an improved performance profile with excellent stiffness and durability, they have limitations regarding recyclability and still possess a moderate carbon footprint. Bio-composites, on the other hand, emerge as the most sustainable option, offering adequate mechanical properties combined with excellent recyclability and a significantly reduced carbon footprint, aligning with the industry’s increasing focus on minimizing environmental impacts throughout the lifecycle of turbine components. This table aids stakeholders in understanding the trade-offs involved in selecting materials, guiding decisions towards more environmentally favorable alternatives.
Table 5.
Properties and Environmental Impact of Blade Materials.
Figure 5 provides a holistic view of the lifecycle of wind turbine blades, capturing the significant stages from material procurement to end-of-life management. Each segment of the lifecycle is associated with specific environmental challenges and opportunities for sustainable practice. The ‘Material Procurement’ stage outlines the environmental impact of raw material extraction and transportation. ‘Manufacturing’ emphasizes the energy consumption and waste produced during blade fabrication. ‘Transportation and Installation’ highlights emissions from logistics and the difficulties associated with installing large-scale blades. ‘Operation’ notes the operational efficiency and potential impacts on wildlife, while ‘Maintenance’ stresses the importance of regular upkeep in reducing waste and extending the lifespan of the blades. Finally, the ‘End-of-Life’ stage discusses options for blade recycling and energy recovery to minimize landfill use. This lifecycle assessment underscores the critical need for integrated sustainability measures at each phase to enhance the environmental footprint of wind energy projects.
Figure 5.
Lifecycle Assessment of Wind Turbine Blades.
4.2. Strategies for Reducing the Carbon Footprint
As the wind energy sector seeks to minimize its environmental impact, a variety of strategies have been developed to reduce the carbon footprint associated with the manufacturing of wind turbine blades. These strategies focus on improving energy efficiency, incorporating sustainable materials, and enhancing overall manufacturing practices.
One of the primary strategies is to increase the energy efficiency of manufacturing facilities. By adopting state-of-the-art equipment and optimizing production processes, manufacturers can significantly reduce the amount of energy required to produce each blade. This includes the implementation of advanced curing technologies that consume less energy and the integration of renewable energy sources, such as solar or wind power, directly into manufacturing plants. Such initiatives not only decrease the dependency on fossil fuels but also reduce greenhouse gas emissions associated with production [43].
Another critical strategy involves shifting towards more sustainable and recyclable materials in blade construction. Innovations in material science have led to the development of bio-based resins and natural fiber reinforcements that can replace traditional petroleum-based composites. These materials are not only less environmentally damaging to produce but also offer end-of-life recyclability or biodegradability, significantly reducing long-term environmental impact. Additionally, ongoing research into fully recyclable thermoplastic composites could revolutionize blade manufacturability and sustainability, providing viable options for the circular economy within the industry [44].
Adopting lean manufacturing principles is also vital in reducing the carbon footprint. These principles focus on minimizing waste throughout the manufacturing process, from reducing material scrap to optimizing logistics. Techniques such as precision cutting to minimize offcuts and reusing scrap material within the production line can substantially decrease waste. Furthermore, modular blade design allows for easier transport and installation, reducing the emissions associated with logistics and providing an opportunity for local manufacturing, which shortens supply chains and further lowers the carbon footprint [45].
Finally, implementing comprehensive lifecycle assessments (LCAs) to understand and mitigate the environmental impacts at each stage of a blade’s life—from material sourcing through manufacture; use; and disposal—is increasingly becoming standard practice. These assessments help manufacturers identify critical areas where environmental impacts can be reduced. Additionally, pursuing environmental certifications like ISO 14,001 can help companies ensure that their manufacturing processes adhere to international environmental standards, promoting transparency and accountability [46].
Through these strategies, the wind turbine manufacturing industry is making significant strides towards reducing its carbon footprint, aligning more closely with its sustainability goals, and reinforcing the role of wind energy as a truly green technology.
Equation (3) provides a method for calculating the energy efficiency of the manufacturing process for wind turbine blades. This metric is crucial for evaluating the sustainability of the production techniques used. By quantifying the energy input during manufacturing relative to the energy output during the operational life of the blades, stakeholders can assess the net energy gain and overall environmental impact of their manufacturing practices. Improving this ratio is essential for ensuring that the benefits of renewable energy production are not offset by inefficient manufacturing processes. Advances in material science and production technology that reduce energy consumption during manufacturing while extending blade lifespan and enhancing performance are key to increasing this efficiency ratio and thus the sustainability of wind energy solutions.
where:
Energy Output over Operational Life is the total energy produced by the wind turbine blades during their operational lifetime (in megawatt-hours, MWh).
Energy Input during Manufacturing is the total energy consumed to manufacture the blades (in megawatt-hours, MWh).
Table 6 summarizes key lean manufacturing practices and their application in wind turbine blade production, highlighting the substantial benefits of each strategy. Just-in-Time Inventory Management and Continuous Flow Manufacturing streamline operations, significantly cutting waste and lowering production costs. Root Cause Analysis and continuous improvement through Kaizen lead to higher quality outputs and more sustainable production practices by reducing defects and minimizing unnecessary emissions. Additionally, the implementation of 5S workplace organization and Poka-Yoke techniques not only improves operational efficiency but also significantly enhances the safety and environmental performance of manufacturing facilities. Collectively, these lean practices contribute to more sustainable manufacturing processes, aligning with the renewable energy sector’s commitment to reducing environmental impacts and enhancing efficiency.
Table 6.
Benefits of Lean Manufacturing Practices.
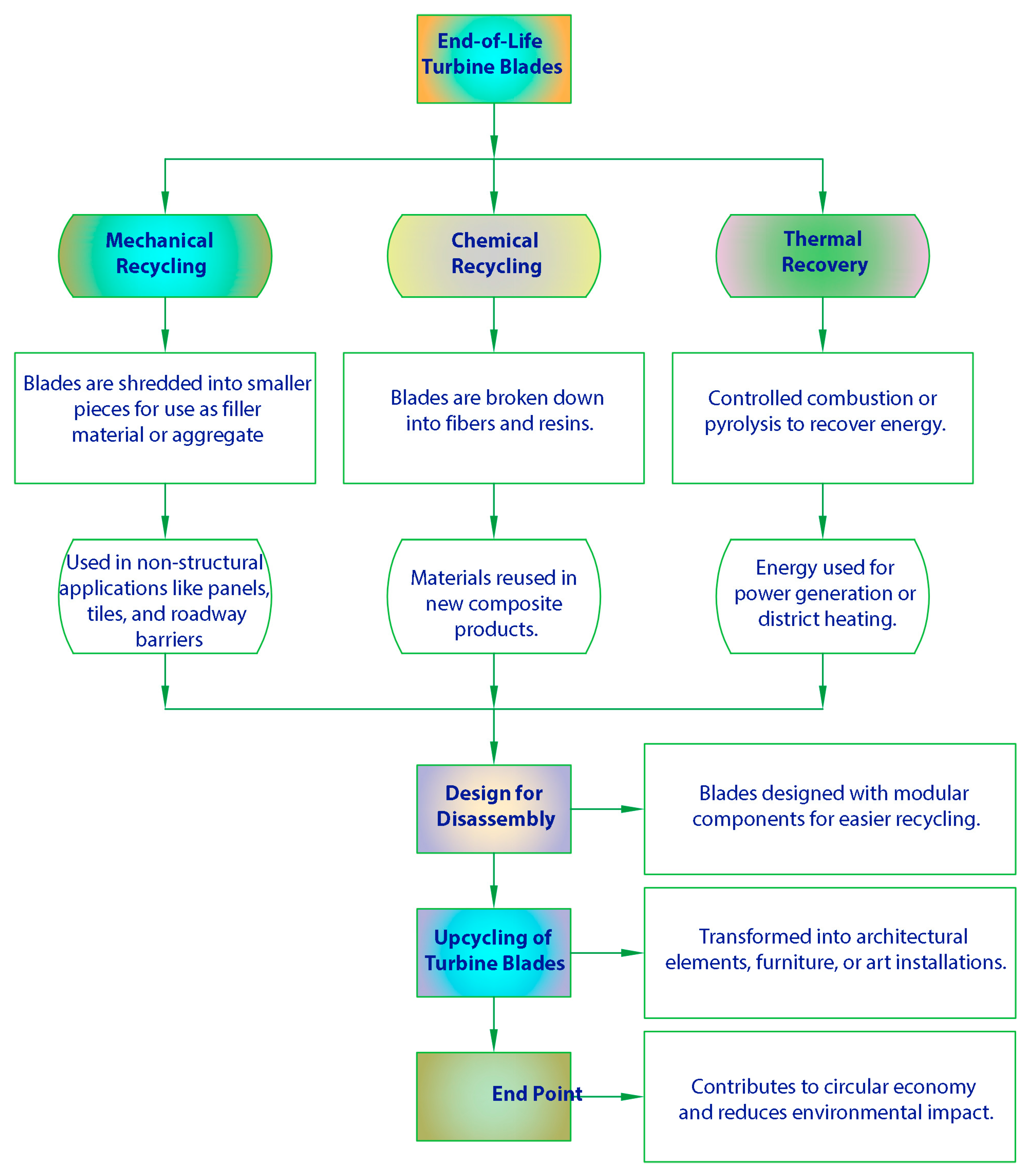
4.3. Recycling and Reuse of Turbine Blades
As wind energy continues to expand globally, the end-of-life management of wind turbine blades presents significant environmental and logistical challenges. Traditional composite materials used in blade construction, such as fiberglass and carbon fiber, are difficult to recycle due to their complex, cross-linked polymer structures. However, the industry has been developing innovative recycling and reuse solutions to address these issues, enhancing the overall sustainability of wind energy.
One common approach is mechanical recycling, where used turbine blades are shredded into smaller pieces that can be used as filler material for new composite products or as an aggregate in the construction industry. This method, although not restoring the original material properties, provides a viable option for diverting blade waste from landfills and reducing the need for virgin materials. Companies across Europe and North America have successfully integrated mechanically recycled turbine materials into non-structural applications, such as panels, tiles, and roadway barriers [47].
Chemical recycling is another emerging technique that breaks down composite materials into their foundational components, such as fibers and resins. These materials can then be reused to manufacture new composite materials, potentially even new turbine blades. This method holds promise for a more sustainable approach as it allows for the recovery of high-value materials and helps maintain the quality and performance characteristics of recycled products. Initiatives like the Re-Wind Network are exploring these technologies to facilitate the circular economy within the wind industry [48].
Thermal recovery is a process where the energy content of the blade materials is recovered through controlled combustion or pyrolysis. While this process does not recycle the materials per se, it extracts energy from blade waste, which can be used for power generation or district heating systems. Although it presents an end-of-life solution, thermal recovery is less favored due to its environmental impact, including emissions and energy consumption. However, it remains a part of the broader waste management strategy for turbine blades [49].
To facilitate recycling and reuse, there is a growing trend towards designing turbine blades with disassembly in mind. This concept involves the use of modular components and non-permanent joining techniques, which make it easier to disassemble blades at the end of their lives for more efficient material separation and recycling. Additionally, the use of bio-based and thermoplastic composites is being investigated, as these materials offer easier recycling processes compared to traditional epoxy-based composites [50].
Finally, the reuse and upcycling of turbine blades into new products and applications have also gained traction. Creative solutions include the transformation of old blades into architectural elements, furniture, and even public art installations. These initiatives not only prevent waste but also raise public awareness about renewable energy and recycling [51].
These strategies illustrate the wind industry’s efforts to address the significant challenge of blade disposal and highlight the importance of sustainability practices in maintaining wind power’s position as a truly green energy source.
Figure 6 delineates the various recycling and upcycling processes applicable to end-of-life turbine blades, emphasizing the transformation from waste to valuable resources. It begins with ‘Mechanical Recycling’, where blades are shredded for use as construction materials, and ‘Chemical Recycling’, which breaks blades down into fibers and resins for new composites. ‘Thermal Recovery’ captures energy through combustion or pyrolysis. ‘Design for Disassembly’ enhances future recycling efforts by using modular designs. ‘Upcycling of Turbine Blades’ represents innovative reuses, turning blades into architectural elements, furniture, or art, contributing significantly to a circular economy and minimizing environmental impacts. This comprehensive approach not only reduces landfill use but also highlights the potential for innovative, sustainable practices within the wind energy sector.
Figure 6.
Recycling and Upcycling Pathways for Wind Turbine Blades.
5. Market Dynamics and Future Trends
The landscape of wind turbine blade technology is continuously evolving, shaped by a confluence of market forces, regulatory frameworks, and technological innovations. Globally, the wind energy market is expanding, driven by the urgent need for sustainable energy solutions and bolstered by advancements in turbine technology that enhance efficiency and reduce costs. Larger and more technologically sophisticated turbine blades are being developed to maximize energy capture and withstand diverse environmental conditions, particularly in burgeoning offshore markets. Regulatory frameworks across the globe play a pivotal role in this evolution, setting standards that encourage innovation while ensuring safety and environmental compatibility.
These regulations not only push manufacturers to innovate but also create challenges that can spur further technological advances in materials and design. Looking to the future, the wind turbine blade industry is poised to see significant advancements in materials science, including the adoption of bio-based and recyclable materials that promise to revolutionize blade sustainability. Additionally, the integration of smart technologies within turbine blades is expected to enhance operational efficiencies and enable real-time adaptive controls, further optimizing energy production. Market penetration is also likely to increase, especially in emerging economies where the demand for renewable energy solutions is growing rapidly. Together, these trends indicate a dynamic future for wind turbine technology, characterized by innovative solutions that aim to meet global energy needs while addressing environmental concerns.
5.1. Analysis of Global Market Trends in Wind Turbine Blade Development
The global market for wind turbines, particularly the development of turbine blades, is undergoing significant transformation, influenced by a convergence of technological, environmental, and economic factors. This dynamic shift is driven by the global imperative to harness cleaner and more sustainable energy sources, leading to continuous innovation in turbine blade design and manufacturing.
One of the most pronounced trends in the market is the increasing length of turbine blades. Modern engineering advancements have enabled the production of blades that exceed 100 m in length, designed for greater energy capture and operational efficiency. These larger blades utilize advanced materials like carbon fiber composites, which provide the necessary stiffness-to-weight ratio to withstand the physical stresses of larger rotational diameters. As turbines grow larger, particularly for offshore installations, the ability to generate more power from a single turbine becomes economically attractive, reducing the cost per megawatt of wind energy produced [52].
The geographic expansion of wind farms, especially into offshore environments, presents unique challenges and opportunities. Offshore wind farms benefit from stronger and more consistent wind speeds but require blades that can resist the corrosive marine environment and operate reliably in more demanding conditions. This has spurred not only advances in materials but also innovations in blade aerodynamics and anti-corrosion technologies. Additionally, as wind energy markets mature in regions like North America and Europe, emerging markets in Asia and Africa are beginning to adopt wind power, which influences global production strategies and supply chain logistics [53].
Another significant trend is the incorporation of smart technologies into turbine blades. The integration of sensors and IoT (Internet of Things) devices within blades allows for the continuous monitoring of blade health, wind conditions, and operational efficiency. This data-driven approach enables predictive maintenance, reduces downtime, and enhances the overall efficiency of wind farms. It also facilitates the use of machine learning algorithms to optimize blade performance in real-time, adapting to changing wind conditions to maximize output [54].
The competitive landscape in the wind turbine blade market is also prompting increased investment in research and development. Companies are driven to innovate by the need to differentiate their products, comply with international standards, and meet the specific demands of diverse markets. Furthermore, governmental policies and subsidies for renewable energy play a crucial role in shaping market dynamics by encouraging technological advancements and making investments in wind energy more feasible.
These trends collectively represent a rapidly evolving sector where innovation is critical not only to the commercial success of companies but also to the broader goal of achieving sustainable energy solutions worldwide.
5.2. Impact of Regulatory Frameworks on Innovation
Regulatory frameworks play a crucial role in shaping the innovation landscape of the wind energy sector, particularly in the development of turbine blades. These regulations can drive advancements by setting standards for efficiency, safety, and environmental impact while also presenting challenges that require innovative solutions to comply with regulatory demands.
Environmental regulations often mandate significant reductions in greenhouse gas emissions and set guidelines for sustainable practices in manufacturing and operation. For instance, the European Union’s Renewable Energy Directive and the U.S. Clean Power Plan encourage the adoption of renewable energy technologies by setting ambitious targets for reducing carbon footprints. These regulations compel turbine manufacturers to innovate in the design of more efficient and longer-lasting blades that contribute to cleaner energy production. Additionally, end-of-life regulations, such as those guiding waste management and recycling, push companies to develop new materials and designs that are easier to recycle and have a smaller environmental footprint [55].
Safety and performance standards also influence blade design and material choice. Regulatory bodies like the International Electrotechnical Commission (IEC) provide certification standards that ensure turbine blades meet specific performance criteria under various operational conditions. Compliance with these standards necessitates ongoing R&D to optimize materials and blade geometries, enhancing the reliability and efficiency of turbines. The pursuit of these certifications can lead to breakthroughs in materials science and aerodynamic design, which not only meet regulatory requirements but also improve the overall performance of wind turbines [56].
While regulatory frameworks are intended to foster innovation and ensure safety and sustainability, they can also pose challenges, particularly for smaller manufacturers. Compliance with complex and sometimes costly regulations can be a significant barrier, potentially stifling innovation by diverting resources away from research and development into regulatory compliance. Moreover, variations in regulations across different markets can complicate the global supply chain for turbine blades, affecting economies of scale and the speed of technology transfer [57].
Efforts to harmonize international standards are crucial in facilitating innovation across the global market. By aligning technical standards and regulatory requirements, manufacturers can streamline operations, reduce costs, and focus more on innovation. International cooperation and dialogue among regulatory bodies can help create a more conducive environment for the development of advanced wind turbine technologies, enabling more efficient and rapid deployment of wind energy solutions worldwide [58].
Regulatory frameworks, therefore, are a double-edged sword in the field of wind turbine blade innovation—providing both impetus and impediment. Understanding and navigating these frameworks is essential for manufacturers to not only comply with legal requirements but also to drive innovation in turbine technology.
Table 7 delineates the influence of various regional regulatory frameworks on the design and manufacturing of wind turbine blades. This table highlights the specific policies and standards from the European Union, the United States, China, India, and Brazil, each tailored to address local environmental, economic, and technological challenges. These regulations not only promote the adoption of innovative and sustainable turbine technologies but also shape the competitive landscape of the blade manufacturing industry. By mandating or incentivizing specific design features, these policies encourage manufacturers to adopt advanced technologies that improve blade performance and sustainability, thereby impacting global trends in wind turbine production.
Table 7.
Comparison of Regulatory Impacts on Turbine Blade Innovation.
5.3. Future Directions in Turbine Blade Technology and Market Penetration
The future of wind turbine blade technology is poised to be shaped by a series of transformative trends driven by technological advancements, market demands, and environmental considerations. As the wind energy sector continues to grow, the evolution of turbine blades will focus on increasing efficiency, sustainability, and adaptability to new markets.
Future advancements in turbine blade technology will likely emphasize the development of smarter, more efficient blades capable of self-adjustment to optimize performance in real-time. Innovations such as embedded sensors and active flow control mechanisms will become more prevalent, enabling blades to dynamically alter their operational characteristics based on changing wind conditions. This adaptive technology will improve energy capture rates, reduce mechanical stress, and extend the lifespan of turbine components [59].
Material science will continue to play a critical role in the development of turbine blades. The search for new composites that are lighter, stronger, and more sustainable is ongoing. Researchers are focusing on bio-based composites and recyclable materials that minimize environmental impact and offer end-of-life recyclability. Additionally, advancements in nanotechnology could lead to the creation of nano-enhanced materials that provide superior performance characteristics, such as improved strength, stiffness, and resistance to environmental degradation [60].
As technological and material advancements make wind energy more cost-effective and efficient, there will be a significant push to expand into new geographic markets, particularly in developing countries. These regions offer vast untapped potential for wind energy but often face challenges such as a lack of infrastructure or investment. Innovations in turbine technology that reduce installation and maintenance costs will be crucial in making wind power a viable energy option in these markets [61].
The future will also see greater focus on offshore and floating turbine technologies. Offshore wind farms can harness stronger and more consistent wind speeds, providing higher energy output. Innovations in blade design for these specific conditions, such as corrosion-resistant materials and enhanced aerodynamic profiles, will be vital. Floating turbines, which can be situated in deep waters where winds are steadier and less turbulent, are set to expand the possibilities of offshore wind energy, reaching areas that were previously inaccessible [62].
Finally, the integration of wind energy systems, including turbine blades, with broader energy grids and storage solutions will be essential. Future blade technology will need to be compatible with systems that can efficiently store and distribute the intermittent energy produced by wind turbines. This integration will help stabilize energy supplies and ensure that wind energy can meet a larger proportion of global energy demands [63].
Table 8 provides a comprehensive overview of recent technological innovations in wind turbine blade design and their readiness for market implementation. Innovations such as swept blade tips and integrated sensors are already seeing commercial use, offering significant benefits in terms of efficiency and operational improvements. Meanwhile, emerging technologies like segmented blades and adaptive blades are moving towards commercialization, promising to solve logistical challenges and improve adaptability to diverse environmental conditions. Bio-based composites remain in the research and development stage but hold the potential to revolutionize blade manufacturing by reducing environmental impacts. This table illustrates the progression of these innovations from concept to market, highlighting their anticipated impacts on the wind energy sector’s growth and sustainability.
Table 8.
Innovations and Market Readiness.
6. Case Studies
The practical application of wind turbine technology in diverse environments offers a wealth of insights into the challenges and opportunities within the renewable energy sector. Through detailed case studies of successful implementations, this section explores how innovative designs, strategic project management, and adaptive practices have led to significant achievements in wind energy projects around the world. From the expansive offshore wind farms in Europe to pioneering onshore developments in Asia and America, each case study provides a real-world example of how technology, economics, and environmental considerations converge to produce viable and sustainable energy solutions. These projects not only highlight the technological advancements and operational efficiencies but also address the socioeconomic impacts and environmental integration crucial to the success of renewable energy initiatives. By analyzing these cases, we can extract lessons learned and best practices that are essential for guiding future projects and enhancing the global transition to renewable energy.
6.1. Detailed Case Studies of Successful Implementations and Projects
The advancement of wind turbine technology and its implementation in projects around the world are best understood through detailed case studies that highlight successful applications and the challenges overcome. These case studies provide valuable insights into the integration of cutting-edge turbine blade technologies, project management strategies, and innovative solutions tailored to unique environmental and market conditions. From the expansive offshore wind farms in the UK to the pioneering efforts in the U.S. and massive developments in China, each project demonstrates the potential of wind energy when combined with technological and strategic planning excellence. These implementations not only reflect the achievements in maximizing energy output and efficiency but also illustrate the crucial role of collaboration between engineers, policymakers, and communities. Such projects set benchmarks for the industry, offering lessons and inspiring future developments in renewable energy technologies. By examining these detailed case studies, stakeholders can gain a deeper understanding of the dynamics involved in scaling up wind energy projects and the practicalities of translating technological innovations into operational successes.
- Case Study 1: The Hornsea Project One Offshore Wind Farm
The Hornsea Project One represents a monumental achievement in the offshore wind energy sector. Located off the Yorkshire coast in the United Kingdom, this wind farm, fully operational since 2020, spans an area of approximately 407 square kilometers. It features 174 turbines, each equipped with some of the longest blades in the industry, measuring over 75 m. With a total capacity of 1.2 gigawatts (GW), Hornsea Project One is capable of powering over one million UK homes, making it one of the largest single-site wind farms in the world [64,65].
The project utilized cutting-edge technology in turbine blade design, incorporating lightweight yet durable composite materials that enhance the aerodynamic efficiency and longevity of the blades. Each blade was engineered to maximize energy capture from the North Sea’s prevalent wind conditions, which are characterized by their variability and intensity. Additionally, the blades were outfitted with advanced digital sensors that provide real-time data on wind speed, blade health, and operational efficiency. This technology enables predictive maintenance and real-time adjustments to turbine operations, which significantly reduce downtime and maintenance costs.
Hornsea Project One also stands out for its innovative logistical and installation strategies. The construction phase involved coordinating multiple vessels and engineering teams to install turbines in challenging marine conditions. The project’s success was underpinned by meticulous planning and execution, which involved extensive collaboration between engineers, environmental scientists, and marine biologists to minimize the impact on marine life and ensure compliance with environmental regulations.
The project’s impact extends beyond its substantial power generation capabilities. Hornsea Project One has served as a benchmark for the offshore wind industry, demonstrating the viability of large-scale renewable energy projects and providing valuable insights into the integration of renewable energy into national grids. It has also played a critical role in driving economic growth in the region, creating thousands of jobs during both the construction and operational phases.
Figure 7 showcases its vast array of turbines off the Yorkshire coast. Operational since 2020, this major renewable energy project powers over one million UK homes with its 174 turbines spread across 407 square kilometers, exemplifying advanced technology and sustainable energy development.
Figure 7.
Hornsea Project One Offshore Wind Farm.
- Case Study 2: The Gansu Wind Farm in China
The Gansu Wind Farm, part of the larger Jiuquan Wind Power Base located in Gansu Province, China, stands as a prominent figure in the global renewable energy landscape. This expansive wind farm project, still under development, aims to reach a staggering capacity of 20 gigawatts (GW) by its completion, making it one of the most ambitious wind energy projects in the world [66,67].
The Gansu Wind Farm project began in the early 2000s and has incrementally expanded through several phases. It is designed to harness the powerful and consistent wind resources of the Hexi Corridor, a region known for its optimal wind conditions due to its unique topography and climatic characteristics. The wind farm utilizes a variety of turbine models, each fitted with specially designed blades that are optimized for the area’s low wind speeds but high consistency. These blades are manufactured using advanced composite materials that provide the necessary durability and flexibility required to handle the complex dynamics of wind flow in the region.
Innovations at the Gansu Wind Farm also include the use of sophisticated monitoring systems that integrate data analytics to optimize the performance of each turbine. This system allows for real-time adjustments to turbine operations, improving efficiency and minimizing wear and tear, which is crucial in such a vast and physically demanding environment. Additionally, the project has been a catalyst for developing grid infrastructure in the region, addressing one of the major challenges of wind energy: the integration of generated power into the national grid.
The Gansu Wind Farm has not only contributed significantly to China’s renewable energy targets but also serves as a critical study in managing the logistical and technical challenges associated with large-scale wind energy production. It has spurred economic growth in Gansu Province, creating numerous jobs and fostering local industries related to wind power technology.
Figure 8 illustrates the Gansu Wind Farm in China, among the world’s most extensive wind energy projects. This image captures the vast array of turbines, strategically arranged to optimize the unique wind conditions of the Hexi Corridor, highlighting the project’s grand scale and thoughtful design.
Figure 8.
Gansu Wind Farm in China.
- Case Study 3: The Block Island Wind Farm
Located off the coast of Rhode Island, the Block Island Wind Farm marks a significant milestone in the U.S. renewable energy landscape. Completed in 2016, this project consists of five turbines with a combined capacity of 30 megawatts (MW). It was specifically designed to demonstrate the viability of offshore wind energy in U.S. waters and to reduce the dependency on diesel fuel for electricity generation on Block Island [68,69].
Island Wind Farm was innovatively designed to cope with the variable wind conditions typical of the North Atlantic. Each blade spans approximately 75 m and is equipped with sensors that monitor wind speed, direction, and blade integrity. These sensors help in optimizing blade pitch and yaw alignments, ensuring maximum efficiency and minimizing wear and tear from turbulent sea winds.
One of the notable features of this project is its contribution to the local community and environment. Prior to the wind farm’s construction, Block Island relied heavily on diesel generators, which were not only costly but also environmentally detrimental. With the wind farm, the island has seen an estimated 40% reduction in electricity costs, and it now derives over 90% of its power from renewable sources. Additionally, the project has led to a significant decrease in carbon dioxide emissions, making a substantial contribution to environmental conservation efforts.
The Block Towers of Block Island Wind Farm serve as a test case for regulatory approval processes, environmental impact assessments, and the technological challenges of offshore wind installations. The successful implementation and operation of the wind farm have provided valuable insights into the logistical and technical challenges of offshore wind projects, informing future developments across the U.S.
Figure 9 captures the installation process at the Block Island Wind Farm, showcasing the deployment of turbines, which mark a significant technological and environmental advancement in U.S. offshore wind energy. This image illustrates the complex logistical efforts required to erect turbines in the challenging conditions of the North Atlantic, reflecting the farm’s role in reducing local reliance on diesel and its substantial contributions to renewable energy production.
Figure 9.
Installation of Turbines at the Block Island Wind Farm.
Table 9 presents a comparative overview of the specific innovations and resulting benefits of key wind turbine projects, highlighting how technological advancements have led to notable achievements in the sector. The Hornsea Project One utilized advanced composite materials and digital sensors to achieve remarkable efficiency and operational insights, setting a benchmark in offshore wind energy. The Gansu Wind Farm incorporated specialized blade designs and sophisticated monitoring systems to harness low wind speeds effectively, demonstrating adaptability to local environmental conditions. The Block Island Wind Farm introduced adaptive pitch control and enhancements in blade durability, significantly reducing operational costs and environmental impact while pioneering offshore wind energy in the U.S. This table encapsulates the direct impact of innovative technologies on improving energy efficiency, reducing costs, and mitigating environmental impacts across diverse geographic and climatic conditions.
Table 9.
Summary of Key Achievements and Innovations.
6.2. Lessons Learned and Best Practices
The successful implementation of wind turbine projects worldwide provides valuable lessons and establishes best practices that can guide future developments in the renewable energy sector. From project initiation through to operation, these projects have highlighted the importance of effective management, innovative technology, and sustainable practices. Key lessons include the necessity of integrating advanced material science with practical design considerations to enhance efficiency and durability, the critical role of comprehensive project management in overcoming logistical challenges, and the importance of maintaining strong relationships with local communities and stakeholders. Additionally, these projects underscore the need for proactive environmental management and the adaptation of technologies to meet diverse geographic and regulatory landscapes. By examining these lessons and adopting best practices, the wind energy industry can continue to evolve and expand, ensuring that wind power remains a cornerstone of global efforts to transition to sustainable energy sources.
Table 10 provides a synopsis of the pivotal lessons learned and best practices derived from three major wind turbine projects. Each project highlights unique challenges and solutions: The Hornsea Project One emphasizes the critical role of using advanced composite materials and the integration of digital sensors to enhance operational efficiency and predictive maintenance capabilities. The Gansu Wind Farm illustrates the importance of tailoring blade designs to specific local conditions, ensuring optimal performance by utilizing sophisticated monitoring technologies. The Block Island Wind Farm showcases the significance of early community engagement and thorough environmental planning, which not only facilitated smoother project implementation but also enhanced local support and minimized environmental disruptions. Together, these insights form a valuable repository of knowledge that can guide future developments in wind energy projects, emphasizing adaptive strategies, technological innovation, and community-focused practices.
Table 10.
Lessons Learned and Best Practices.
- i.
- Integrated Project Management
One of the primary lessons learned from successful wind turbine installations is the importance of robust and integrated project management. Effective coordination among diverse teams, including engineers, environmental consultants, and construction crews, is crucial. Projects like the Hornsea One have demonstrated that detailed planning and proactive management can mitigate risks associated with large-scale offshore installations, such as logistical challenges and environmental impact assessments. Implementing comprehensive project management software and regular stakeholder meetings are best practices that ensure all parties are aligned and potential issues are addressed promptly.
- ii.
- Advanced Material Use and Maintenance Strategies
Adopting advanced materials for turbine blades and establishing rigorous maintenance protocols are essential for enhancing the longevity and efficiency of wind turbines. Notably, the use of carbon fiber composites in projects like the Gansu Wind Farm enhances durability and performance under harsh conditions, thanks to their superior stiffness-to-weight ratio. Additionally, the implementation of predictive maintenance strategies, as exemplified by the Block Island Wind Farm, where sensors monitor blade integrity and predict potential failures, can significantly reduce downtime and operational costs. Regular training for maintenance teams on the latest technologies and strategies remains a best practice for maximizing turbine performance.
- iii.
- Environmental and Community Integration
Successful wind energy projects have underscored the need to harmoniously integrate these developments within local environments and communities. For instance, the Block Island Wind Farm involved extensive community engagement and environmental studies to ensure the project supported local needs and preserved the ecological balance. Best practices include conducting thorough environmental impact assessments, engaging with community stakeholders early in the project planning process, and ongoing monitoring of environmental parameters. Additionally, projects should aim to provide community benefits, such as economic opportunities and improvements in local infrastructure.
- iv.
- Adaptation to Local and Global Market Conditions
Adapting project designs to meet local and global market conditions is another critical lesson. The design and technology of turbine blades must consider specific geographic and climatic conditions. For example, blades used in offshore settings like Hornsea One are often designed to withstand moisture and salt spray, while those in desert settings such as Gansu are optimized for performance in dusty conditions. Keeping abreast of changes in global market trends and regulatory environments is also vital, ensuring that projects remain viable and competitive. Best practices involve continuous research and development efforts to adapt technologies to these evolving conditions and the establishment of flexible business models that can respond to changes in market dynamics.
- v.
- Innovation and Continuous Improvement
Finally, fostering a culture of innovation and continuous improvement is essential for sustaining success in the wind energy sector. Encouraging collaboration across the industry to share knowledge and develop new solutions can lead to significant advancements in turbine technology and installation methodologies. Investing in research and development and participating in industry consortiums can help companies stay at the forefront of technological advancements and best practices.
6.3. Key Takeaways
Project Management: Implement robust management frameworks to handle complex logistics and stakeholder engagement.
Material Innovation: Invest in advanced materials and maintenance technologies to enhance turbine longevity and efficiency.
Environmental and Social Responsibility: Engage with local communities and conduct comprehensive environmental assessments.
Market Adaptation: Continuously adapt to local and global market conditions through innovation and flexible strategies.
Continuous Improvement: Foster a culture of innovation and collaboration to drive sector-wide advancements.
These lessons and best practices are vital for guiding future wind energy projects and ensuring that they are not only technologically and economically successful but also environmentally and socially responsible. If this encapsulation meets your needs, we can further elaborate on any specific aspect or proceed to finalize our discussions.
7. Policy Implications and Industry Standards
The rapid advancements in wind turbine technology not only herald a new era of energy efficiency and sustainability but also necessitate a responsive and forward-thinking approach to policy-making and industry standards. As turbine designs and materials evolve to meet the demands of a changing climate and energy needs, policymakers are challenged to create regulatory environments that foster innovation while ensuring safety, reliability, and environmental stewardship. This section explores how emerging technologies in wind turbine blades are influencing global renewable energy policies, driving the development of new industry standards, and prompting a reevaluation of existing regulations.
By setting progressive policies and updating standards, governments and industry bodies can facilitate the adoption of advanced technologies, promote sustainable practices, and ultimately, support the global transition towards renewable energy. These actions not only enhance the technological and economic viability of wind turbines but also align with broader sustainability goals, paving the way for a future where wind energy plays a pivotal role in the global energy mix.
7.1. Influencing Renewable Energy Policies
The rapid advancements in wind turbine technology offer a unique opportunity for governments to reshape and enhance renewable energy policies. By demonstrating the increased efficiency and reduced costs associated with modern turbines, policymakers are encouraged to create supportive environments that foster further innovation and deployment of wind energy technologies.
Governments can play a pivotal role in accelerating the adoption of wind energy through financial incentives such as subsidies, tax breaks, and favorable financing conditions for renewable energy projects. These economic incentives make wind energy projects more attractive to investors and developers by lowering initial capital costs and improving project viability. For example, the production tax credit (PTC) in the United States has been a significant factor in the growth of the wind energy sector by providing a per-kilowatt-hour tax credit for electricity generated by qualified wind turbines during the initial years of a project’s operation [70].
Further, policies aimed at supporting research and development can lead to technological breakthroughs that make wind turbines more efficient and less expensive to operate. Governments can allocate funds specifically for renewable energy research or provide grants to academic institutions and private companies working on innovative wind technology solutions. The European Union’s Horizon 2020 program, which funds research and innovation projects, has significantly contributed to advancements in turbine blade materials and design, enhancing the performance and sustainability of wind energy systems [71].
Adapting regulatory frameworks to accommodate and encourage renewable energy integration is also crucial. This includes streamlining permitting processes for wind farm construction and creating standards that ensure grid compatibility for fluctuating renewable energy sources. Effective regulatory policies not only facilitate smoother project deployments but also ensure that the grid infrastructure is capable of handling the increased load from renewable sources, maintaining energy reliability and stability [72].
Table 11 provides a comparative analysis of the renewable energy policies and incentives implemented by key countries and their impacts on wind turbine technology development. This table highlights how different national strategies, such as tax credits in the United States and feed-in tariffs in Germany and China, have directly influenced the growth and technological advancement of the wind energy sector. India’s policy focuses on incentivizing local manufacturing and technology adaptation, whereas Brazil’s PROINFA aims to foster both local production and the deployment of wind energy. Each country’s approach reflects its unique energy, economic, and environmental priorities, and the resulting policies have variously stimulated innovation, investment, and technological diversification in wind turbine technologies. These insights illustrate the critical role of government policy in shaping the energy landscape and driving the adoption of renewable technologies globally.
Table 11.
Comparison of National Renewable Energy Policies.
7.2. Setting New Industry Standards
The continuous improvement and innovation in wind turbine technology necessitates corresponding updates to industry standards, ensuring that these advancements are safely and effectively integrated into energy systems. This harmonization promotes not only operational efficiency but also safety, durability, and environmental compliance.
As turbine technologies evolve, industry standards must adapt to address new materials, designs, and operational practices. These standards are crucial for maintaining safety and performance across the diverse range of environments where turbines operate. For instance, the International Electrotechnical Commission (IEC) revises its standards periodically to include guidelines for the structural integrity of turbine blades, electrical safety, and performance efficiency. These standards ensure that regardless of where a turbine is manufactured or installed, it meets a baseline level of safety and functionality [73].
With an increasing focus on sustainability, new standards are also being developed to address the environmental impact of turbine manufacturing and operation. This includes guidelines for lifecycle assessments, recycling practices, and the reduction of harmful emissions during production. By standardizing these aspects, the industry can ensure that wind turbines contribute positively to environmental goals. For example, the certification of turbines based on their environmental lifecycle performance is becoming more prevalent, encouraging manufacturers to consider the entire lifespan of a product from design to decommissioning [74].
Standards and certifications also play a pivotal role in facilitating the adoption of new technologies. By obtaining certification, manufacturers can demonstrate to investors, regulators, and customers that their turbines are not only technically capable but also reliable and compliant with the latest industry benchmarks. This assurance is crucial for the deployment of new technologies in markets that may be skeptical of deviating from traditional energy sources. Certifications can thus act as powerful tools for market penetration and the broad acceptance of innovative wind turbine technologies [75].
Table 12 delineates various industry standards and their impact on wind turbine technology, showcasing how these regulations guide the design, safety, and performance aspects of turbine development. For instance, the IEC 61401 standard sets comprehensive guidelines that all turbines must meet, which encourages manufacturers to innovate within these frameworks to enhance safety and efficiency. Similarly, ASTMs focus on composite materials influences the structural integrity and longevity of turbine blades, pushing the envelope in material durability and energy capture efficiency. ISO 9001 impacts the overall manufacturing process, ensuring that turbines are produced under stringent quality controls, thus guaranteeing performance and reliability. ANSI and UL standards further ensure operational excellence and grid compatibility, respectively, highlighting the critical role of standardized practices in facilitating the integration of wind technology into the energy market. Each of these standards not only shapes specific technological aspects of turbine production but also drives innovation by setting benchmarks that reflect the latest advancements and understanding in the field.
Table 12.
Industry Standards and Their Technological Implications.
7.3. Advancing Global Sustainability Goals
The evolution of wind turbine technology plays a pivotal role in the broader context of global sustainability initiatives. As nations strive to meet international commitments such as the Paris Agreement, innovations in wind energy are crucial for reducing greenhouse gas emissions and promoting sustainable industrial practices.
Advanced turbine technologies contribute directly to achieving renewable energy targets set by governments worldwide. By increasing the efficiency and capacity of wind turbines, these technologies enable more effective exploitation of wind resources, resulting in higher energy outputs and reduced reliance on fossil fuels. For example, the deployment of turbines with larger and more efficient blades has allowed for a significant expansion of wind energy’s contribution to national grids, thereby helping countries meet their renewable energy quotas more rapidly [80].
Improvements in turbine technology also enhance energy security by diversifying energy sources and reducing import dependency on oil and gas. This diversification not only stabilizes energy prices but also boosts economic sustainability by creating jobs in the renewable energy sector. For instance, projects like the Gansu Wind Farm in China have not only increased the renewable energy capacity but also invigorated local economies through job creation in construction, maintenance, and operational management [81].
Furthermore, the adoption of environmentally friendly materials and recycling practices in turbine production minimizes the carbon footprint associated with manufacturing and disposal. Innovations such as the use of bio-based composites or fully recyclable materials in blade design contribute to the sustainability of wind turbines throughout their lifecycle. These practices align with global sustainability goals by reducing waste and promoting a circular economy within the renewable energy industry [82].
Lastly, advancements in wind turbine technology encourage global collaboration on climate change mitigation. By sharing technologies, best practices, and knowledge across borders, countries can collectively enhance their renewable energy capabilities and combat global warming more effectively. Such collaboration is exemplified by international agreements focused on technology transfer and shared renewable energy initiatives [83,84].
8. Conclusions
The advancement of wind turbine blade technology stands at the forefront of the global transition toward renewable energy, embodying the synthesis of innovative engineering, environmental sustainability, and economic viability. Through detailed exploration of historical materials and their limitations, cutting-edge advancements in material science, and sophisticated aerodynamic designs, this manuscript has highlighted the critical developments that are driving the efficiency and effectiveness of modern wind turbines.
Case studies of successful projects, such as the Hornsea Project One Offshore Wind Farm, the Gansu Wind Farm in China, and the Block Island Wind Farm in the United States, illustrate the practical application of these technological advancements and their significant contributions to regional and global renewable energy capacities. These projects not only demonstrate the potential of wind energy to meet substantial portions of energy demands but also underscore the importance of integrated project management, innovative material use, and proactive community and environmental engagement.
The manuscript also delves into the essential role of policy frameworks and industry standards in fostering innovation and ensuring the safe, efficient, and sustainable deployment of wind turbine technologies. As governments and industry bodies navigate the complexities of renewable energy integration, it is crucial to adopt progressive policies and update standards to keep pace with technological advancements and market dynamics. By aligning regulatory environments with the latest innovations in wind turbine technology, stakeholders can facilitate the broader adoption of wind energy and support global sustainability goals.
Looking ahead, the future of wind turbine blade technology is poised to be marked by continued advancements in smart materials, adaptive designs, and integration with broader energy systems. These innovations will enhance the resilience and efficiency of wind turbines, enabling them to play an increasingly pivotal role in the global energy mix. As the world strives to mitigate climate change and achieve sustainable development, the ongoing evolution of wind turbine technology will be instrumental in shaping a cleaner, more sustainable energy future.
In summary, the intersection of technological innovation, supportive policy frameworks, and best practices from successful implementations provides a robust foundation for the future growth of the wind energy sector. By embracing these advancements and fostering collaborative efforts across industries and governments, we can unlock the full potential of wind energy and make significant strides towards a sustainable and resilient energy landscape.
This conclusion encapsulates the critical points discussed throughout the manuscript and emphasizes the importance of continued innovation and collaboration in advancing wind turbine technology and sustainable energy. If this meets your expectations, we can finalize this section or make any necessary adjustments.
Author Contributions
Conceptualization, A.A.F. (Ali Akbar Firoozi) and F.H.; Methodology, A.A.F. (Ali Asghar Firoozi) and F.H.; Software, A.A.F. (Ali Asghar Firoozi); Formal analysis, A.A.F. (Ali Asghar Firoozi); Investigation, A.A.F. (Ali Akbar Firoozi); Resources, F.H.; Data curation, A.A.F. (Ali Akbar Firoozi); Writing—original draft, A.A.F. (Ali Akbar Firoozi); Writing—review and editing, F.H.; Visualization, A.A.F. (Ali Asghar Firoozi); Supervision, F.H.; Project administration, F.H.; Funding acquisition, F.H. All authors have read and agreed to the published version of the manuscript.
Funding
This research received no external funding.
Data Availability Statement
All data generated or analyzed during this study are included in this published article.
Acknowledgments
The authors express their gratitude for the support provided by their respective institutions, the University of Botswana and the University of the West of England, in facilitating this research. The work was conducted independently and did not involve external assistance.
Conflicts of Interest
The authors declare no conflicts of interest.
References
- Kumar, Y.; Ringenberg, J.; Depuru, S.S.; Devabhaktuni, V.K.; Lee, J.W.; Nikolaidis, E.; Andersen, B.; Afjeh, A. Wind energy: Trends and enabling technologies. Renew. Sustain. Energy Rev. 2016, 53, 209–224. [Google Scholar] [CrossRef]
- de Falani, S.Y.A.; González, M.O.A.; Barreto, F.M.; de Toledo, J.C.; Torkomian, A.L.V. Trends in the technological development of wind energy generation. Int. J. Technol. Manag. Sustain. Dev. 2020, 19, 43–68. [Google Scholar] [CrossRef]
- Karthikeyan, N.; Anand, R.B.; Suthakar, T.; Barhate, S. Materials, innovations and future research opportunities on wind turbine blades—Insight review. Environ. Prog. Sustain. Energy 2019, 38, e13046. [Google Scholar] [CrossRef]
- Krishnan, A.; Al-Obaidi, A.S.M.; Hao, L.C. A comprehensive review of innovative wind turbine airfoil and blade designs: Toward enhanced efficiency and sustainability. Sustain. Energy Technol. Assess. 2023, 60, 103511. [Google Scholar] [CrossRef]
- Bošnjaković, M.; Katinić, M.; Santa, R.; Marić, D. Wind turbine technology trends. Appl. Sci. 2022, 12, 8653. [Google Scholar] [CrossRef]
- Chang, C.C.W.; Ding, T.J.; Ping, T.J.; Chao, K.C.; Bhuiyan, M.A.S. Getting more from the wind: Recent advancements and challenges in generators development for wind turbines. Sustain. Energy Technol. Assess. 2022, 53, 102731. [Google Scholar] [CrossRef]
- Diez-Cañamero, B.; Mendoza, J.M.F. Circular economy performance and carbon footprint of wind turbine blade waste management alternatives. Waste Manag. 2023, 164, 94–105. [Google Scholar] [CrossRef]
- Psomopoulos, C.S.; Kalkanis, K.; Kaminaris, S.; Ioannidis, G.C.; Pachos, P. A review of the potential for the recovery of wind turbine blade waste materials. Recycling 2019, 4, 7. [Google Scholar] [CrossRef]
- Veers, P.; Dykes, K.; Lantz, E.; Barth, S.; Bottasso, C.L.; Carlson, O.; Clifton, A.; Green, J.; Green, P.; Holttinen, H.; et al. Grand challenges in the science of wind energy. Science 2019, 366, eaau2027. [Google Scholar] [CrossRef]
- He, Z.X.; Xu, S.C.; Li, Q.B.; Zhao, B. Factors that influence renewable energy technological innovation in China: A dynamic panel approach. Sustainability 2018, 10, 124. [Google Scholar] [CrossRef]
- Reddy, S.S.P.; Suresh, R.; Hanamantraygouda, M.B.; Shivakumar, B.P. Use of composite materials and hybrid composites in wind turbine blades. Mater. Today Proc. 2021, 46, 2827–2830. [Google Scholar] [CrossRef]
- Mishnaevsky Jr, L. Sustainable end-of-life management of wind turbine blades: Overview of current and coming solutions. Materials 2021, 14, 1124. [Google Scholar] [CrossRef] [PubMed]
- Lefeuvre, A.; Garnier, S.; Jacquemin, L.; Pillain, B.; Sonnemann, G. Anticipating in-use stocks of carbon fibre reinforced polymers and related waste generated by the wind power sector until 2050. Resour. Conserv. Recycl. 2019, 141, 30–39. [Google Scholar] [CrossRef]
- Ahmadi, M.H.; Ghazvini, M.; Alhuyi Nazari, M.; Ahmadi, M.A.; Pourfayaz, F.; Lorenzini, G.; Ming, T. Renewable energy harvesting with the application of nanotechnology: A review. Int. J. Energy Res. 2019, 43, 1387–1410. [Google Scholar] [CrossRef]
- Ankit; Rinawa, M.L. Sustainable Natural Bio-composites and its Applications. In Recent Advances in Smart Manufacturing and Materials: Select Proceedings of ICEM 2020, Proceedings of the Lecture Notes in Mechanical Engineering, Singapore, 23 July 2021; Agrawal, R., Jain, J.K., Yadav, V.S., Manupati, V.K., Varela, L., Eds.; Springer: Singapore, 2021; pp. 433–439. [Google Scholar] [CrossRef]
- Pradeep, A.V.; Prasad, S.S.; Suryam, L.V.; Kumari, P.P. A comprehensive review on contemporary materials used for blades of wind turbine. Mater. Today Proc. 2019, 19, 556–559. [Google Scholar] [CrossRef]
- Veers, P.; Bottasso, C.L.; Manuel, L.; Naughton, J.; Pao, L.; Paquette, J.; Robertson, A.; Robinson, M.; Ananthan, S.; Barlas, T.; et al. Grand challenges in the design, manufacture, and operation of future wind turbine systems. Wind. Energy Sci. 2023, 8, 1071–1131. [Google Scholar] [CrossRef]
- Suárez, L.; Castellano, J.; Díaz, S.; Tcharkhtchi, A.; Ortega, Z. Are natural-based composites sustainable? Polymers 2021, 13, 2326. [Google Scholar] [CrossRef]
- Wu, M.S.; Jin, B.C.; Li, X.; Nutt, S. A recyclable epoxy for composite wind turbine blades. Adv. Manuf. Polym. Compos. Sci. 2019, 5, 114–127. [Google Scholar] [CrossRef]
- Timmer, W.A.; Bak, C. Aerodynamic characteristics of wind turbine blade airfoils. In Advances in Wind Turbine Blade Design and Materials, 2nd ed.; Woodhead Publishing: Sawston, UK, 2023; pp. 129–167. [Google Scholar] [CrossRef]
- Sharma, P.; Gupta, B.; Pandey, M.; Sharma, A.K.; Mishra, R.N. Recent advancements in optimization methods for wind turbine airfoil design: A review. Mater. Today Proc. 2021, 47, 6556–6563. [Google Scholar] [CrossRef]
- Menezes, E.J.N.; Araújo, A.M.; Da Silva, N.S.B. A review on wind turbine control and its associated methods. J. Clean. Prod. 2018, 174, 945–953. [Google Scholar] [CrossRef]
- Akhter, M.Z.; Omar, F.K. Review of flow-control devices for wind-turbine performance enhancement. Energies 2021, 14, 1268. [Google Scholar] [CrossRef]
- Zhao, Z.; Jiang, R.; Feng, J.; Liu, H.; Wang, T.; Shen, W.; Chen, M.; Wang, D.; Liu, Y. Researches on vortex generators applied to wind turbines: A review. Ocean. Eng. 2022, 253, 111266. [Google Scholar] [CrossRef]
- Firoozi, A.A.; Hejazi, F.; Firoozi, A.A. Advancing Wind Energy Efficiency: A Systematic Review of Aerodynamic Optimization in Wind Turbine Blade Design. Energies 2024, 17, 2919. [Google Scholar] [CrossRef]
- Khalafallah, M.G.; Ahmed, A.M.; Emam, M.K. The effect of using winglets to enhance the performance of swept blades of a horizontal axis wind turbine. Adv. Mech. Eng. 2019, 11, 1687814019878312. [Google Scholar] [CrossRef]
- Joustra, J.; Flipsen, B.; Balkenende, R. Structural reuse of wind turbine blades through segmentation. Compos. Part C Open Access 2021, 5, 100137. [Google Scholar] [CrossRef]
- Escalera Mendoza, A.S.; Yao, S.; Chetan, M.; Griffith, D.T. Design and analysis of a segmented blade for a 50 MW wind turbine rotor. Wind Eng. 2022, 46, 1146–1172. [Google Scholar] [CrossRef]
- Watson, S.; Moro, A.; Reis, V.; Baniotopoulos, C.; Barth, S.; Bartoli, G.; Bauer, F.; Boelman, E.; Bosse, D.; Cherubini, A.; et al. Future emerging technologies in the wind power sector: A European perspective. Renew. Sustain. Energy Rev. 2019, 113, 109270. [Google Scholar] [CrossRef]
- Sy, M.S.; Abuan, B.E.; Danao, L.A.M. Aerodynamic investigation of a horizontal axis wind turbine with split winglet using computational fluid dynamics. Energies 2020, 13, 4983. [Google Scholar] [CrossRef]
- Jiang, R.; Zhao, Z.; Liu, H.; Wang, T.; Chen, M.; Feng, J.; Wang, D. Numerical study on the influence of vortex generators on wind turbine aerodynamic performance considering rotational effect. Renew. Energy 2022, 186, 730–741. [Google Scholar] [CrossRef]
- Manolesos, M.; Chng, L.; Kaufmann, N.; Ouro, P.; Ntouras, D.; Papadakis, G. Using vortex generators for flow separation control on tidal turbine profiles and blades. Renew. Energy 2023, 205, 1025–1039. [Google Scholar] [CrossRef]
- Llorente, E.; Ragni, D. Trailing-edge serrations effect on the performance of a wind turbine. Renew. Energy 2020, 147, 437–446. [Google Scholar] [CrossRef]
- Joustra, J.; Flipsen, B.; Balkenende, R. Structural reuse of high end composite products: A design case study on wind turbine blades. Resour. Conserv. Recycl. 2021, 167, 105393. [Google Scholar] [CrossRef]
- Rostamzadeh-Renani, M.; Rostamzadeh-Renani, R.; Baghoolizadeh, M.; Azarkhavarani, N.K. The effect of vortex generators on the hydrodynamic performance of a submarine at a high angle of attack using a multi-objective optimization and computational fluid dynamics. Ocean. Eng. 2023, 282, 114932. [Google Scholar] [CrossRef]
- Nazir, M.S.; Ali, N.; Bilal, M.; Iqbal, H.M. Potential environmental impacts of wind energy development: A global perspective. Curr. Opin. Environ. Sci. Health 2020, 13, 85–90. [Google Scholar] [CrossRef]
- Castaldo, R.; De Falco, F.; Avolio, R.; Bossanne, E.; Cicaroni Fernandes, F.; Cocca, M.; Di Pace, E.; Errico, M.E.; Gentile, G.; Jasiński, D.; et al. Critical factors for the recycling of different end-of-life materials: Wood wastes, automotive shredded residues, and dismantled wind turbine blades. Polymers 2019, 11, 1604. [Google Scholar] [CrossRef]
- Jensen, J.P.; Skelton, K. Wind turbine blade recycling: Experiences, challenges and possibilities in a circular economy. Renew. Sustain. Energy Rev. 2018, 97, 165–176. [Google Scholar] [CrossRef]
- Chen, J.; Wang, J.; Ni, A. Recycling and reuse of composite materials for wind turbine blades: An overview. J. Reinf. Plast. Compos. 2019, 38, 567–577. [Google Scholar] [CrossRef]
- Morini, A.A.; Ribeiro, M.J.; Hotza, D. Carbon footprint and embodied energy of a wind turbine blade—A case study. Int. J. Life Cycle Assess. 2021, 26, 1177–1187. [Google Scholar] [CrossRef]
- Tapper, R.J.; Longana, M.L.; Norton, A.; Potter, K.D.; Hamerton, I. An evaluation of life cycle assessment and its application to the closed-loop recycling of carbon fibre reinforced polymers. Compos. Part B Eng. 2020, 184, 107665. [Google Scholar] [CrossRef]
- Kouloumpis, V.; Sobolewski, R.A.; Yan, X. Performance and life cycle assessment of a small scale vertical axis wind turbine. J. Clean. Prod. 2020, 247, 119520. [Google Scholar] [CrossRef]
- Jani, H.K.; Kachhwaha, S.S.; Nagababu, G.; Das, A. A brief review on recycling and reuse of wind turbine blade materials. Mater. Today Proc. 2022, 62, 7124–7130. [Google Scholar] [CrossRef]
- Khalid, M.Y.; Arif, Z.U.; Hossain, M.; Umer, R. Recycling of wind turbine blades through modern recycling technologies: A road to zero waste. Renew. Energy Focus 2023, 44, 373–389. [Google Scholar] [CrossRef]
- Saravanan, V.; Nallusamy, S.; George, A. Efficiency enhancement in a medium scale gearbox manufacturing company through different lean tools—A case study. Int. J. Eng. Res. Afr. 2018, 34, 128–138. [Google Scholar] [CrossRef]
- Rampasso, I.S.; Melo Filho, G.P.; Anholon, R.; de Araujo, R.A.; Alves Lima, G.B.; Perez Zotes, L.; Leal Filho, W. Challenges presented in the implementation of sustainable energy management via ISO 50001: 2011. Sustainability 2019, 11, 6321. [Google Scholar] [CrossRef]
- Paulsen, E.B.; Enevoldsen, P. A multidisciplinary review of recycling methods for end-of-life wind turbine blades. Energies 2021, 14, 4247. [Google Scholar] [CrossRef]
- Jensen, J.P. Evaluating the environmental impacts of recycling wind turbines. Wind. Energy 2019, 22, 316–326. [Google Scholar] [CrossRef]
- Rathore, N.; Panwar, N.L. Environmental impact and waste recycling technologies for modern wind turbines: An overview. Waste Manag. Res. 2023, 41, 744–759. [Google Scholar] [CrossRef]
- Tyurkay, A.; Kirkelund, G.M.; Lima, A.T.M. State-of-the-art circular economy practices for end-of-life wind turbine blades for use in the construction industry. Sustain. Prod. Consum. 2024, 47, 17–36. [Google Scholar] [CrossRef]
- Karavida, S.; Peponi, A. Wind turbine blade waste circularity coupled with urban regeneration: A conceptual framework. Energies 2023, 16, 1464. [Google Scholar] [CrossRef]
- Lucena, J.D.A.Y. Recent advances and technology trends of wind turbines. Recent Adv. Renew. Energy Technol. 2021, 1, 177–210. [Google Scholar] [CrossRef]
- Asim, T.; Islam, S.Z.; Hemmati, A.; Khalid, M.S.U. A review of recent advancements in offshore wind turbine technology. Energies 2022, 15, 579. [Google Scholar] [CrossRef]
- Adekanbi, M.L. Optimization and digitization of wind farms using internet of things: A review. Int. J. Energy Res. 2021, 45, 15832–15838. [Google Scholar] [CrossRef]
- Inês, C.; Guilherme, P.L.; Esther, M.G.; Swantje, G.; Stephen, H.; Lars, H. Regulatory challenges and opportunities for collective renewable energy prosumers in the EU. Energy Policy 2020, 138, 111212. [Google Scholar] [CrossRef]
- Rehman, S.; Alam, M.M.; Alhems, L.M.; Rafique, M.M. Horizontal axis wind turbine blade design methodologies for efficiency enhancement—A review. Energies 2018, 11, 506. [Google Scholar] [CrossRef]
- Hille, E.; Althammer, W.; Diederich, H. Environmental regulation and innovation in renewable energy technologies: Does the policy instrument matter? Technol. Forecast. Soc. Chang. 2020, 153, 119921. [Google Scholar] [CrossRef]
- Wu, Y.K.; Chang, S.M.; Mandal, P. Grid-connected wind power plants: A survey on the integration requirements in modern grid codes. IEEE Trans. Ind. Appl. 2019, 55, 5584–5593. [Google Scholar] [CrossRef]
- Karakalas, A.A.; Manolas, D.I.; Machairas, T.T.; Riziotis, V.A.; Saravanos, D.A. Active load alleviation potential of adaptive wind turbine blades using shape memory alloy actuators. Wind Energy 2019, 22, 620–637. [Google Scholar] [CrossRef]
- Muhammed, K.A.; Kannan, C.R.; Stalin, B. Performance analysis of wind turbine blade materials using nanocomposites. Mater. Today Proc. 2020, 33, 4353–4361. [Google Scholar] [CrossRef]
- Majid, M. Renewable energy for sustainable development in India: Current status, future prospects, challenges, employment, and investment opportunities. Energy Sustain. Soc. 2020, 10, 2. [Google Scholar] [CrossRef]
- Bento, N.; Fontes, M. Emergence of floating offshore wind energy: Technology and industry. Renew. Sustain. Energy Rev. 2019, 99, 66–82. [Google Scholar] [CrossRef]
- Ahmed, S.D.; Al-Ismail, F.S.; Shafiullah, M.; Al-Sulaiman, F.A.; El-Amin, I.M. Grid integration challenges of wind energy: A review. IEEE Access 2020, 8, 10857–10878. [Google Scholar] [CrossRef]
- Loughney, S.; Wang, J.; Bashir, M.; Armin, M.; Yang, Y. Development and application of a multiple-attribute decision-analysis methodology for site selection of floating offshore wind farms on the UK Continental Shelf. Sustain. Energy Technol. Assess. 2021, 47, 101440. [Google Scholar] [CrossRef]
- Noonan, M.; Stehly, T.; Alvarez, D.F.M.; Kitzing, L.; Smart, G.; Berkhout, V.; Kikuch, Y. IEA Wind TCP Task 26: Offshore Wind Energy International Comparative Analysis; National Renewable Energy Laboratory: Golden, CO, USA, 2018. [Google Scholar]
- Li, J.; He, D.; Li, J.C.; He, D.X. Innovation Fields for Sustainable Development of Wind Power. In Strategies of Sustainable Development in China’s Wind Power Industry; Springer: Singapore, 2020; pp. 223–392. [Google Scholar] [CrossRef]
- Qv, D.; Duan, X.; Wang, J.; Hou, C.; Wang, G.; Zhou, F.; Li, S. Issues and potential solutions to the clean heating project in rural Gansu. Sustainability 2021, 13, 8397. [Google Scholar] [CrossRef]
- Carey, D.A.; Wilber, D.H.; Read, L.B.; Guarinello, M.L.; Griffin, M.; Sabo, S. Effects of the block island wind farm on coastal resources. Oceanography 2020, 33, 70–81. [Google Scholar] [CrossRef]
- Dwyer, J.; Bidwell, D. Chains of trust: Energy justice, public engagement, and the first offshore wind farm in the United States. Energy Res. Soc. Sci. 2019, 47, 166–176. [Google Scholar] [CrossRef]
- Schumacher, K.; Yang, Z. The determinants of wind energy growth in the United States: Drivers and barriers to state-level development. Renew. Sustain. Energy Rev. 2018, 97, 1–13. [Google Scholar] [CrossRef]
- Ren, S.; Hao, Y.; Wu, H. Government corruption, market segmentation and renewable energy technology innovation: Evidence from China. J. Environ. Manag. 2021, 300, 113686. [Google Scholar] [CrossRef]
- Lu, Y.; Khan, Z.A.; Alvarez-Alvarado, M.S.; Zhang, Y.; Huang, Z.; Imran, M. A critical review of sustainable energy policies for the promotion of renewable energy sources. Sustainability 2020, 12, 5078. [Google Scholar] [CrossRef]
- Méndez, Y.; Birkl, J.; Madsen, S.F.; Sørensen, T.; Plumer, J.A.; Montanya, J. The 2018 revision of the standard IEC 61400-24: Lightning Protection of Wind Turbines. In Proceedings of the 2018 34th International Conference on Lightning Protection (ICLP), IEEE, Rzeszow, Poland, 2–7 September 2018; pp. 1–6. [Google Scholar] [CrossRef]
- Igwemezie, V.; Mehmanparast, A.; Kolios, A. Current trend in offshore wind energy sector and material requirements for fatigue resistance improvement in large wind turbine support structures—A review. Renew. Sustain. Energy Rev. 2019, 101, 181–196. [Google Scholar] [CrossRef]
- Chagas, C.C.M.; Pereira, M.G.; Rosa, L.P.; da Silva, N.F.; Freitas, M.A.V.; Hunt, J.D. From megawatts to kilowatts: A review of small wind turbine applications, lessons from the US to Brazil. Sustainability 2020, 12, 2760. [Google Scholar] [CrossRef]
- ASTM D3518/3518M-18; Standard Test Method for In-Plane Shear Response of Polymer Matrix Composite Materials by Tensile Test of a ±45° Laminate. American Society of Testing and Materials: West Conshohocken, PA, USA, 2018.
- Astrini, N. ISO 9001 and performance: A method review. Total Qual. Manag. Bus. Excell. 2018, 32, 5–32. [Google Scholar] [CrossRef]
- Damiani, R.; Davis, D.; Summerville, B. Aeroelastic Modeling for Distributed Wind Turbines; National Renewable Energy Lab. (NREL): Golden, CO, USA, 2021. [CrossRef]
- Spossey, J. Distributed Wind Certification Best Practices Guideline; National Renewable Energy Laboratory (NREL): Golden, CO, USA, 2023. [CrossRef]
- Yadav, A.; Pal, N.; Patra, J.; Yadav, M. Strategic planning and challenges to the deployment of renewable energy technologies in the world scenario: Its impact on global sustainable development. Environ. Dev. Sustain. 2020, 22, 297–315. [Google Scholar] [CrossRef]
- Gao, C.K.; Na, H.M.; Song, K.H.; Dyer, N.; Tian, F.; Xu, Q.J.; Xing, Y.H. Environmental impact analysis of power generation from biomass and wind farms in different locations. Renew. Sustain. Energy Rev. 2019, 102, 307–317. [Google Scholar] [CrossRef]
- Hao, S.; Kuah, A.T.; Rudd, C.D.; Wong, K.H.; Lai, N.Y.G.; Mao, J.; Liu, X. A circular economy approach to green energy: Wind turbine, waste, and material recovery. Sci. Total Environ. 2020, 702, 135054. [Google Scholar] [CrossRef]
- Kirchherr, J.; Urban, F. Technology transfer and cooperation for low carbon energy technology: Analysing 30 years of scholarship and proposing a research agenda. Energy Policy 2018, 119, 600–609. [Google Scholar] [CrossRef]
- Ferreira, J.J.; Fernandes, C.I.; Ferreira, F.A. Technology transfer, climate change mitigation, and environmental patent impact on sustainability and economic growth: A comparison of European countries. Technol. Forecast. Soc. Change 2020, 150, 119770. [Google Scholar] [CrossRef]
Disclaimer/Publisher’s Note: The statements, opinions and data contained in all publications are solely those of the individual author(s) and contributor(s) and not of MDPI and/or the editor(s). MDPI and/or the editor(s) disclaim responsibility for any injury to people or property resulting from any ideas, methods, instructions or products referred to in the content. |
© 2024 by the authors. Licensee MDPI, Basel, Switzerland. This article is an open access article distributed under the terms and conditions of the Creative Commons Attribution (CC BY) license (https://creativecommons.org/licenses/by/4.0/).








