Next Article in Journal
Well-Being and Sustainable Utilization of Forest Environment with Diverse Vegetation Distributions
Previous Article in Journal
The Effect of Job Satisfaction on Life Satisfaction: The Mediating Effect of Positive Affect Moderated by COVID-19
 
 
Font Type:
Arial Georgia Verdana
Font Size:
Aa Aa Aa
Line Spacing:
Column Width:
Background:
Article

Modelling Behavioural Factors Affecting Consumers’ Intention to Adopt Electric Aircraft: A Multi-Method Investigation

by
Mahmut Bakır
1,* and
Nadine Itani
2
1
School of Civil Aviation, Samsun University, Samsun 55420, Turkey
2
Centre for Aviation Research, University of Surrey, Guildford GU2 7XH, UK
*
Author to whom correspondence should be addressed.
Sustainability 2024, 16(19), 8467; https://doi.org/10.3390/su16198467
Submission received: 29 August 2024 / Revised: 22 September 2024 / Accepted: 27 September 2024 / Published: 29 September 2024
(This article belongs to the Section Sustainable Transportation)

Abstract

Electric aircraft are seen as a key option for reducing the environmental footprint of the aviation industry. This research aims to identify the factors that influence Turkish air travellers’ intentions to adopt electric aircraft by building upon the theory of planned behaviour (TPB). A structured online survey was developed to gather cross-sectional data from 217 air travellers using convenience sampling. The data were analysed through a multi-method approach, including structural equation modelling (SEM) for sufficiency analysis and necessary condition analysis (NCA) for necessity analysis. The findings reveal that attitudes, subjective norms, perceived behavioural control, personal moral norms, and green trust positively correlate with the intention to adopt electric aircraft, whereas perceived risk has a negative correlation. Moreover, the NCA indicates that attitudes, subjective norms, perceived behavioural control, personal moral norms, environmental knowledge, and green trust are necessary conditions for the intention to adopt electric aircraft, reinforcing these results. This study is the first empirical attempt to investigate the formation of the intention to adopt electric aircraft, built on both sufficiency and necessity logics.

1. Introduction

Aviation has played a significant role in strengthening global connectivity and facilitating the movement of people and goods across borders. Despite challenges such as the September 11th terrorist attacks, severe acute respiratory syndrome (SARS), and COVID-19, the aviation industry has achieved remarkable growth over the past decades, making air travel more accessible and affordable [1,2,3]. The International Civil Aviation Organization (ICAO) reported that the total number of passengers carried on scheduled services increased from 2.5 billion in 2003 to 4.5 billion in 2019, before the COVID-19 pandemic disrupted air travel [4]. Furthermore, compared to 2019, air travel demand is projected to double by 2040, increasing at an annual rate of 3.4% [5]. However, this expansion also brings significant environmental challenges, such as emissions and pollution [6].
According to the International Air Transport Association (IATA), the aviation industry is responsible for approximately 2.5% of global carbon dioxide (CO2) emissions [5]. While this figure may seem relatively small, it should be noted that emissions from the aviation industry have continuously increased, reaching 903 megatons of CO2 in 2019 [7]. Moreover, the aviation industry also contributes to the formation of non-CO2 emissions such as noise pollution, nitrogen oxides (NOx), and particulate matter (PM), which contribute to local air quality issues and broader climatic effects [8]. With the continuous increase in demand for air travel, addressing the global impacts of the aviation industry has become a critical issue. In fact, if no additional measures are taken, global aviation emissions are projected to triple by 2050 compared to pre-pandemic levels [9].
In response to these challenges, various stakeholders, including governments, aviation organizations, and aircraft manufacturers have proposed and implemented several strategies to reduce the environmental impacts of air travel. For instance, at the 41st ICAO Assembly, with the participation of 184 states and 57 organizations, ICAO member states adopted the aspirational goal of achieving net zero carbon emissions by 2050 [10]. Similarly, the European Union (EU) Commission, in collaboration with stakeholders, has developed a strategic vision called Flightpath 2050. The goal is to reduce aircraft emissions by 75% CO2, 90% NOx, and produce 65% less noise by 2050, using emission levels from the year 2000 as a reference [11]. Proposed solutions to combat environmental pollution range from operational improvements like optimizing flight routes and implementing more effective air traffic management systems to researching new aircraft technologies and alternative fuels such as sustainable aviation fuels (SAFs) [7,12,13].
At this stage, one promising solution is the development of electric aircraft. Corroborating this, the Air Transport Action Group’s (ATAG) Waypoint 2050 report also underlines the role of hybrid/electric aircraft, particularly those with short range and less than 100 seats, in achieving net zero CO2 emissions [14]. Electric aircraft leverage advancements in electric propulsion systems and battery technologies to significantly reduce direct emissions from air travel, thereby mitigating the industry’s environmental impact [6]. Electric aviation offers the potential to drastically reduce emissions, decrease noise pollution, and lower operational costs related to fuel and maintenance [6,12].
Electric aircraft are seen as a sustainable emerging option for air travel and an environmentally friendly alternative to conventional aircraft [15]. According to Deloitte Netherlands’ 2022 report [16], the current industry estimates that battery-electric aircraft with a capacity of 9–19 passengers will be available by 2030, and thus electric aviation is expected to take off in the next decade. Over the past few decades, there has been a noticeable increase in environmentally conscious customers within the aviation industry [17]. In this context, attitudes toward electric aircraft and readiness to adopt them are critical factors for the adoption of these technologies. The increasing sensitivity of passengers to environmental issues will be the driving force behind this transition. Therefore, understanding the processes by which air travellers adopt electric aircraft in depth is of vital importance for researchers and practitioners.
Research considers behavioural intention as a proxy for behaviour and posits that behavioural intention is an essential driver of actual behaviour [18]. Understanding the adoption intention for electric aircraft, an emerging technology with significant potential to reduce emissions, is crucial for advancing sustainable practices in aviation. However, the existing literature indicates that there is a significant paucity of research focusing on the intentions of air travellers to adopt electric aircraft [15,17,19,20,21]. This gap is particularly noteworthy given the increasing importance of sustainable transportation solutions in the aviation industry. Understanding passenger adoption intentions is critical for designing effective strategies to encourage the transition to electric aircraft, which are pivotal for reducing the environmental impact of air travel. To address this research gap, the present study aims to investigate the determinants influencing air travellers’ intentions to adopt electric aircraft, by extending the framework of the theory of planned behaviour (TPB).
Previous research [15,22,23,24] has typically employed analytical methods like structural equation modelling (SEM) to analyse consumer attitudes toward electric vehicles. The logic of SEM analysis is based on the assumption known as “sufficiency”, which posits that “X increases Y” [25]. According to sufficiency logic, a determinant may be sufficient to produce a dependent variable, but whether it is necessary remains a question [26]. On the other hand, necessary condition analysis (NCA), which is based on “necessity logic”, implies that certain levels of determinants must be present for an outcome to occur. This can be expressed as “Y requires X” [27]. If the necessary conditions are not met, the expected outcome cannot be achieved [28].
In the existing literature, Han et al. [15] examined how perceived uncertainty and attachment to eco-friendly products moderate consumers’ intentions to adopt eco-friendly electric aircraft. Han et al. [17] investigated how gender and age influence airline passengers’ decision making when considering environmentally responsible electric aircraft. Han et al. [19] identified factors that trigger travellers’ willingness to use and recommend eco-friendly aircraft, focusing on underlying motivational triggers. Fu and Moeckel [20] examined key factors that influence the acceptance of hybrid-electric aircraft among air travellers. Han et al. [29] assessed the effects of travellers’ perceived risk, attitude, and new product knowledge on their acceptance of electric aircraft. This study distinguishes itself by (a) proposing a more comprehensive TPB model, (b) utilizing both SEM and NCA to examine the antecedents of the intention to adopt electric aircraft, and (c) employing a Turkish sample.
This study stands out as the first to use a multi-method approach integrating both SEM and NCA to identify the sufficient (should-have factors that contribute to a high-level outcome) and necessary (must-have factors required for an outcome) conditions for the adoption intention of electric aircraft, an emerging technology. By combining these two logics, it provides a deeper understanding of the proposed relationships [30]. Furthermore, this study extends the TPB to electric aircraft, shedding light on the impact of various predictors on air travellers’ adoption intentions. The findings of this study are robust, based on the principles of sufficiency (should-have) and necessity (must-have), and provide a more comprehensive understanding of the behavioural factors influencing the intention to adopt electric aircraft. Lastly, this study targeted air travellers living in Türkiye. Türkiye presents a compelling case for studying the potential adoption of electric aircraft. Firstly, the nation’s import landscape reflects a strong demand for electric-based technologies. Data from 2023 indicate that both vehicles and electric machinery rank among Türkiye’s top five import commodities by value, reaching USD 31 million and USD 26 million, respectively [31]. This suggests a pre-existing interest in and infrastructure for electric technologies that could readily translate to the adoption of electric aircraft. Türkiye’s domestic air travel industry exhibits significant growth potential. Between 2008 and 2018, domestic traffic grew at a rate of 12%, exceeding the 9% increase observed in international traffic [32]. This trend highlights a growing domestic travel market that electric aircraft could effectively cater to. Furthermore, the integration of electric aircraft into domestic routes could significantly contribute to reducing aviation-related emissions in Türkiye. Building on existing technological interest and an increasing domestic travel market, the Turkish market presents an opportunity to explore the potential of electrification for sustainable aviation practices.
The remainder of this paper is structured as follows: Section 2 outlines the conceptual framework and develops the research hypotheses. Section 3 describes the research methodology. Section 4 presents the findings from a multi-method approach, while Section 5 discusses these findings. Finally, Section 6 concludes the study with theoretical and practical implications and suggests directions for future research.

2. Conceptual Framework and Hypothesis Development

2.1. Electric Aircraft’s Technological Advancements and Passenger Considerations

The aviation industry is determined to achieve net-zero carbon emissions by 2050. While incremental improvements to conventional technology offer limited progress towards this goal [33], research is actively exploring transformative solutions. A key focus lies in the increased use of electric power within the propulsion system [34].
Electric propulsion offers significant potential for cleaner, quieter, and more energy-efficient operations [34]. The viability of electric aircraft hinges on reductions in energy consumption, emissions, noise, and operational costs. Considerable effort is currently directed towards benchmarking technology enablers and charting a path towards commercialization [35]. The main differences between conventional and electric aircraft are listed in Table 1 [6,11,12,14,36,37].
However, navigating this path presents a complex balancing act. Designing efficient and viable electric aircraft demands maintaining the highest standards of safety and reliability under diverse operational conditions [35]. Furthermore, the introduction of these disruptive technologies will necessitate significant changes in aircraft design and operational procedures. The current industry modelling environment lacks the capacity to fully capture the multidisciplinary aspects of electric propulsion systems [38].
Beyond technical considerations, a holistic view requires acknowledging factors like technology development approaches, safety and reliability concerns, error-tolerance strategies, ground infrastructure needs, and regulatory hurdles [38]. Addressing these elements is critical to ensuring the smooth and comprehensive operation of electric aircraft.
While the commercial viability of electric aircraft remains under debate, preliminary assessments paint a promising picture for further exploration. Estimates suggest a potential market pull for short- and medium-range electric aircraft applications within the next 15–20 years [39].
However, technological advancements alone cannot guarantee success. Passenger acceptance is equally important for the successful introduction of electric-powered aviation. While existing research on electric aircraft consumers primarily focuses on demand modelling and economic feasibility [40,41], investigations into passenger intentions and technology acceptance remain relatively sparse [17,20]. This lack of understanding highlights the need for further exploration of public perception towards electric aircraft.

2.2. Theory of Planned Behaviour and Intentions to Use Green Products

The central constructs of Ajzen’s [42] TPB are that individuals are likely to perform a specific type of behaviour if they believe (1) that such behaviour has a favourable consequence, (2) that others will praise it, and (3) that they have the capacity to perform the behaviour.
The first component of the theory, behavioural intention, is driven by motivational factors that shape behaviour [42]. The stronger an individual’s intention to perform a specific behaviour, the more likely they are to actually do so. The second component, attitude towards the behaviour, refers to how positively or negatively an individual views the behaviour. Attitude is formed by behavioural beliefs and the evaluation of potential outcomes. Next, subjective norm involves the social pressures that influence whether an individual will or will not engage in a behaviour. It is shaped by normative beliefs and the individual’s motivation to adhere to these norms. Perceived behavioural control, another crucial element of the TPB, concerns an individual’s perceptions of the ease or difficulty associated with the behaviour in question. In other words, attitude toward the behaviour, subjective norm, and perceived behavioural control are essential cognitive variables that influence behavioural intention determining the action [43].
The application of the theory of planned behaviour in a certain context is essential for the prediction of individuals’ future behaviour. The theory suggests that one’s intention is the immediate predictor of actual behaviour [15,44]. The TPB has been widely applied in air transportation research to understand and predict travellers’ intentions and behaviours related to air travel. The theory is commonly employed to explain and predict pro-environmental behaviours in air travel, such as willingness to pay for carbon offsetting or choosing more sustainable flight options [45,46,47].
The core components of TPB—attitudes, subjective norm, and perceived behavioural control—are used to model travellers’ intentions and actual behaviour towards sustainable air travel practices. Studies have found that positive attitudes towards environmental protection, social pressure from peers, and perceived ease of offsetting emissions positively influence intentions to pay for carbon offsetting when booking flights [48].
While research directly addressing electric aircraft is limited, findings from broader pro-environmental studies within the airline industry offer valuable insights for hypotheses development. Niu et al. [49] found that passengers are more likely to choose airlines with strong environmental practices, and Hagmann et al. [50] observed a positive influence of green image on airline choice, with passengers even willing to pay a premium for eco-friendly initiatives. Drawing parallels between these findings and the context of electric aircraft, it is expected that positive attitudes towards electric aircraft, social pressure to be environmentally conscious, and the perceived ease of using them (behavioural control) to all contribute to a stronger intention to fly on electric aircraft. This assumption rests on the expectation that electric aircraft will be viewed similarly to other green initiative in the airline industry. Therefore, the following hypotheses are proposed:
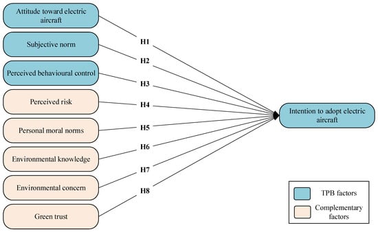
H1. 
Attitude towards eco-friendly electric aircraft has a positive effect on the intention to adopt electric aircraft.
H2. 
Subjective norm has a positive effect on the intention to adopt electric aircraft.
H3. 
Perceived behavioural control has a positive effect on the intention to adopt electric aircraft.
While TPB has been widely used, some studies highlight its limitations in fully explaining the intention–behaviour gap in sustainable air travel. Researchers extended TPB through combining it with other theoretical frameworks or including additional factors to increase its explanatory power in predicting pro-environmental intentions and sustainable air travel behaviour [29,51,52]. On the other hand, Lin et al. [18] identified the factors affecting environmentally friendly behavioural intentions in the context of tourism and hospitality through a meta-analysis involving 194 empirical studies. This meta-analysis highlighted that environmental mindsets, norms, and values, as well as perceptions and evaluations, significantly shape individuals’ intentions toward pro-environmental behaviours [18]. Supporting this finding, as shown in Table 2, various studies exploring behavioural intentions related to electric vehicles have extended the TPB framework. These studies have integrated constructs such as environmental knowledge (environmental mindset), environmental concern (environmental mindset), personal moral norms (norms and values), perceived risk (perceptions and evaluations), and green trust (perceptions and evaluations).
Therefore, the current study seeks to extend the TPB framework by incorporating these variables—environmental knowledge, environmental concern, personal moral norms, perceived risk, and green trust—to offer a more comprehensive prediction model for the intention to adopt electric aircraft. Each of these factors has been selected based on its theoretical and empirical relevance to understanding pro-environmental behaviours, as evidenced by the previous literature (see Table 2). Environmental knowledge and environmental concern are included to assess how awareness and concern for environmental issues influence adoption intentions. Personal moral norms are examined to understand the role of individual ethical standards in shaping pro-environmental behaviours. Perceived risk is considered to evaluate how concerns about potential negative outcomes might impact adoption intentions toward electric aircraft. Finally, green trust is integrated to explore the role of trust in environmentally friendly aircraft. The factors incorporated into the study and their operational definitions are provided in Table 2. The proposed conceptual model is shown in Figure 1.

2.2.1. Perceived Risk

In terms of consumer behaviour and technology adoption, perceived risk emerges as a significant factor influencing individuals’ intentions to adopt electric vehicles (EVs) and other innovative technologies. Hu et al. [53], Şimşekoğlu and Nayum [54], and Jaiswal et al. [55] suggested that perceived risk acts as a barrier to EV adoption, indicating that managing risk perceptions and uncertainties is required for promoting sustainable transportation solutions. Clothier et al. [66] conducted surveys to investigate public perceptions of drones and found that risk perception, influenced by terminology and broader concerns, can impact the acceptance of new aviation technologies.
In the context of electric aircraft, safety considerations are dominant due to the challenges posed by the use of batteries in aircraft propulsion systems [38]. The transition towards more electric aircraft and all-electric aircraft underscores the increasing reliance on electrical power in aviation systems, posing new challenges related to insulation and electrical stress [67]. Studies indicate that battery performance can increase thermal risk, while electrical components in controls raise partial discharge concerns [68,69]. These factors highlight the need for robust risk management in electric aircraft design and operation and influence the public perception of risk in electric aircraft systems [70]. Han et al. [29] analysed the responses of more than 300 U.S. airline passengers and suggest that reducing customers’ perceived risk is critical to boosting trust and to a positive attitude towards adopting electric aircraft. Based on the previous studies, it is expected that the degree of the relationship strength between intention to adopt electric aircraft is influenced by the level of perceived risk.
H4. 
Perceived risk negatively impacts the intention to adopt electric aircraft.

2.2.2. Personal Moral Norms

In the context of adopting environmentally friendly technologies, previous studies highlight the impact of personal moral norms on consumer behaviour and decision-making processes [58]. Personal moral norms have been identified as a significant positive predictor of consumer buying intentions, indicating that individuals who hold strong moral convictions are more inclined to make environmentally conscious purchasing decisions [59]. Such findings emphasize the importance of moral considerations in driving consumer behaviour towards sustainable choices. Yadav [57] has shown a positive association between moral standards and consumers’ intentions to purchase electric vehicles, indicating that ethical considerations significantly impact consumer adoption of environmentally friendly transportation options. This association between moral standards and adoption intentions suggests that individuals who prioritize ethical values are more likely to support and engage with sustainable innovations in different modes of transportation, similarly, the electric aircraft. Thus, the following hypothesis is proposed:
H5. 
There is a positive association between moral norms and air travellers’ intentions to adopt electric aircraft.

2.2.3. Environmental Knowledge

The TPB suggests that knowledge influences attitudes and intentions; existing research suggests a positive and mediating effect of environmental knowledge on the adoption of sustainable technologies [71].
A deeper understanding of environmental issues and the impact of technology on the environment can significantly influence perceptions and behavioural intentions regarding electric aircraft. Studies in the tourism sector demonstrate this connection, where individuals with higher environmental consciousness and knowledge exhibit a stronger inclination to use electric Vertical Take-Off and Landing (eVTOL) aircraft [72]. This recognition of the environmental benefits associated with electric transportation translates to a greater intention to adopt such technologies.
Research across various domains consistently highlights the link between environmental knowledge and pro-environmental behaviours. Indrajaya et al. [60] identified environmental knowledge as a key factor influencing green purchase intentions and positive attitudes towards sustainable products. This suggests that enhancing public understanding of environmental challenges can foster greater acceptance of environmentally friendly alternatives like electric aircraft.
Similar findings emerge from studies on electric vehicles. Consumers with a stronger grasp of environmental issues demonstrate a greater propensity to consider the environmental impact of their choices, leading to a heightened intention to purchase EVs [73]. This association underscores the importance of environmental knowledge in shaping consumer preferences towards sustainable technologies.
The relevance of these findings extends to the aviation industry, where the transition towards electric aircraft is on the rise [74]. Research has shown a positive correlation between environmental awareness—encompassing eco-label knowledge and general environmental knowledge—and the intention to switch to electric vehicles. This highlights the importance of promoting environmental literacy to drive sustainable choices. Therefore, the following hypothesis is suggested:
H6. 
There is a direct relationship between environmental knowledge and the intention to adopt electric aircraft.

2.2.4. Environmental Concern

A plethora of studies [23,61,62,63,64,75] demonstrate a positive link between environmental consciousness and the preference for eco-friendly transportation options, including electric vehicles. This highlights environmental concern as a key driver for electric vehicle adoption, where individuals with stronger environmental consciousness are more inclined to support green technologies due to their perceived role in reducing carbon emissions and mitigating environmental degradation [76].
The influence of environmental concern extends beyond individual consumer behaviour. Research suggests a significant impact on green purchase intentions, consumer attitudes, and adoption behaviours across organizational and societal levels, encompassing eco-friendly products and technologies [72].
Environmental concern can also act as a mediating factor, influencing the relationship between personal values, brand trust, willingness to pay, and purchase intentions for electric vehicles and other environmentally friendly products [62,63]. Individuals with a strong environmental focus are more likely to trust green brands, demonstrate a willingness to pay a premium for sustainable products, and ultimately express stronger purchase intentions towards eco-friendly alternatives.
H7. 
There is a positive association between environmental concern and the intention to adopt electric aircraft.

2.2.5. Green Trust

Several studies in consumer behaviour and airlines confirm the strong link between trust and positive behavioural intentions [77,78]. For instance, Chuah et al. [79] found that high traveller trust in an airline leads to increased favourable behaviour towards the company. This importance of trust extends to passenger loyalty. Akamavi et al. [77] found that passenger trust significantly affects loyalty within the low-cost airline industry, with a path coefficient of 0.130 (p < 0.001). Similarly, a meta-analytic study by Wang et al. [80] which reviewed 19 studies identified a robust positive correlation between trust and purchase intentions on social commerce platforms, with a mean effect size of 0.55, indicating a substantial impact. This relationship was also evident in the context of quick service restaurants in Indonesia [81], where green trust significantly influenced repurchase intentions, reflected in a path coefficient of 0.470 (p < 0.01). Lombart and Louis’ [78] research on retail customers showed trust influences future behaviour, such as recommending stores and buying products. In the area of green marketing, the impact of green trust on consumers’ behavioural intentions has been a subject of interest. Further emphasizing the role of green trust, Yeğin and Ikram [24] demonstrated that green trust had a significant positive effect on purchase intentions, with a path coefficient of 0.19 (p < 0.001). Wang et al. [80] emphasized that trust is a powerful predictor of future purchase intentions among customers. Han et al. [21] implied that improving customers’ level of trust in electric aircraft is an essential aspect of boosting their likelihood/readiness to adopt the electric aircraft and their willingness to pay relevant fares. This suggests that establishing trust in the environmental credentials of products can positively shape consumers’ intentions to engage with sustainable technologies. Hence, this hypothesis is put forward:
H8. 
Green trust directly impacts the intention to adopt electric aircraft.

3. Data and Methodology

3.1. Measures

The constructs in the proposed conceptual model were measured using scales that have previously been validated and proven reliable. These scales have been slightly modified to fit the context of electric aircraft. Information about the measurement scales used in the study is given in Table 3. The research constructs were measured using a 5-point Likert scale ranging from “1—strongly disagree” to “5—strongly agree”. The measurement items for the research constructs are shown in Appendix A.
Since the original scales were in English, they were translated into Turkish using a parallel translation procedure with the help of three language experts, following Douglas and Craig [85]. The initial version of the survey form was pretested by 15 university students studying in the department of aviation management, and the expressions were finalized based on their feedback. The final survey consisted of three parts. The first part included screening questions and asked for voluntary participation. Only participants aged 18 and over were allowed to respond to the survey. As a screening question, similar to the literature [15,19,29], only individuals who have travelled by air within the past year were allowed to respond. Finally, participants were asked to read a description of electric aircraft. The description defined electric aircraft, outlined their technical features, and explained potential benefits such as reducing fuel costs, reducing noise pollution inside the cabin, and decreasing carbon emissions. It was also noted that these aircraft, currently in development and testing phases, are anticipated to be commercially used for passenger transportation in the near future. The second part of the survey contained demographic information, while the last part featured the items measuring the study constructs.

3.2. Sample and Data Collection Procedures

The target respondents of this study are individuals in Türkiye who travel by air. Türkiye has a rapidly growing aviation market with an increasing number of air passengers [86]. According to statistics from the General Directorate of State Airports Authority (DHMI), in 2013, a total of 149,995,868 passengers travelled by air, whereas in 2023, the number increased to 214,136,575, representing a 42.76% rise in air passenger traffic in Türkiye over the last decade [87].
In this cross-sectional study, since it was not feasible to reach the entire population, we collected data using convenience sampling. For this purpose, we designed a web-based survey using Google Forms and distributed it through multiple channels, such as Facebook (www.facebook.com, accessed on 28 August 2024), LinkedIn (www.linkedin.com, accessed on 28 August 2024), and WhatsApp (www.whatsapp.com, accessed on 28 August 2024). In doing so, we reached respondents through the authors’ personal networks and also shared the survey link in groups within these channels. Additionally, no incentives were offered to participants. The data collection process, conducted in May and June 2024, resulted in 226 completed responses. However, NCA is sensitive to outliers [88]. Therefore, univariate outliers based on z-scores and multivariate outliers based on Mahalanobis distance were detected and removed [27,89]. Observations with a straight-lining pattern were also removed. After discarding 9 observations, we proceeded with 217 responses for further analysis. Table 4 details the demographic information of the respondents.
The sample comprises 217 individuals, with a slight majority of females (53.5%) compared to males (46.5%). In terms of education level, the majority hold a bachelor’s degree (49.3%), followed by those with high school diplomas (20.3%), post-graduate degrees (13.8%), associate’s degrees (12.0%), and primary school education (4.6%). The age range indicates a younger demographic, with the largest age group being 26–35 years (33.6%), followed by 18–25 years (30.0%), and 36–45 years (26.3%). The remaining participants are aged 46–55 years (6.9%) and 56 years and over (3.2%). Regarding monthly income, the largest segment earns TL 10,000 and below (35.5%), with successive brackets capturing smaller percentages of the sample, up to those earning over TL 50,001 (12.4%).
Following the recent literature [90,91], an a priori power analysis was conducted before data collection. Assuming a medium effect size of 0.15, an alpha level of 0.05, a power of 0.95, and 8 predictors, the G*Power software Version 3.1.9.6 calculated that a minimum sample size of 160 was required [92]. Furthermore, no minimum sample size is specified for NCA in the extant literature. Therefore, 217 responses in further analyses were considered sufficient for a multi-method investigation involving both SEM and NCA.

3.3. Common Method Bias

If responses for exogenous and endogenous constructs are obtained from a single source, there is usually a risk of common method bias (CMB). This study applied both procedural and statistical remedies to mitigate the risk of CMB [93]. In terms of procedural remedies, respondents’ anonymity was assured, and they were informed that there were no right or wrong answers. Furthermore, simple language was used, and pretesting ensured that the items were sufficiently concise and understandable [94]. Concerning statistical remedies, we applied Kock’s [95] full collinearity test (FCT). FCT is a statistical test used to check for multicollinearity among predictors in a regression model. Since the variance inflation factor (VIF) values for all research constructs ranged between 1.089 and 2.859, which is below the threshold of 3.3, CMB is not a concern in the present study. Similarly, we used the unmeasured latent method factor approach in the structural model, referencing Liang et al. [96]. This approach relies on substantive factor loading (SFL) and method factor loading (MFL) to assess CMB. These terms are related to factor analysis and are critical in assessing the measurement model in SEM. As depicted in Table 5, nearly all estimates of the method factor are insignificant, and the ratio of average substantive variance (0.763) to average method variance (0.007) is 104:1, which is relatively small. Therefore, in this dataset, CMB is not a major concern.
This study further examined non-response bias to ensure that there was no systematic difference between respondents’ responses [97]. Following Mkedder and Bakır [98], we conducted a wave analysis by comparing the first (n = 50) and last (n = 50) responses. An independent samples t-test revealed no significant difference between the two waves in terms of responses to the study variables (p > 0.05, n = 217). Therefore, non-response bias is not a concern in the data, and the representativeness of the sample is ensured.

3.4. Normality Test

Violations of distribution normality can distort the results of multivariate analyses. While PLS-SEM offers a more flexible option for handling this issue, Hair et al. [91] noted that significant deviations from normal distributions remain a substantial concern. Furthermore, Sorjonen [99] observed that skewed distributions in both condition and outcome variables in NCA could deflate the size of the necessity effect. Accordingly, as the absolute skewness and kurtosis values of the indicators involved in the study do not exceed 3, there is no risk of non-normal distribution [26].
Furthermore, we conducted Mardia’s [100] multivariate normality test using the WebPower (https://webpower.psychstat.org/models/kurtosis/, accessed on 28 August 2024) online calculation tool [101]. According to the results of the multivariate normality test, multivariate skewness (β = 277.742, p < 0.01) and multivariate kurtosis (β = 1094.558, p < 0.01) indicate the absence of a normal distribution.

3.5. Analytical Methods

This study presents a multi-method methodology that examines the formation of electric aircraft adoption intentions from both sufficiency and necessity logics. The flowchart of the proposed multi-method approach is depicted step by step in Figure 2. The first stage uses SEM for sufficiency analysis, followed by NCA for necessity analysis in the second stage. SEM is traditionally used to estimate hypothesized relationships. The SEM methodology is divided into two types: covariance-based SEM (CB-SEM) and variance-based SEM, known as partial least squares SEM (PLS-SEM). CB-SEM aims to minimize the difference between observed and implied covariance matrices, while PLS-SEM maximizes the explained variance of endogenous (dependent) latent variables [91]. PLS-SEM allows for the effective examination of causal-predictive relationships and provides higher predictive accuracy [27,30]. Furthermore, the latent construct scores produced by PLS-SEM are often used for subsequent analyses such as segmentation or prediction [102].
The statistical properties of PLS-SEM produce quite robust outputs in the analysis of non-normally distributed data [91]. As mentioned earlier, since multivariate normality could not be established, we employed PLS-SEM. While PLS-SEM can validate sufficiency (should have) conditions, it is not capable of testing necessity (must have) conditions [89]. Therefore, this study also conducted NCA to complement the findings from SEM. NCA is an analytical tool used to identify specific conditions that must be fulfilled to achieve a desired outcome [27]. If the necessary conditions are not present, the desired result will not occur [30]. NCA can determine the conditions necessary to produce a certain output and the extent to which they must occur without requiring prior calibration of the data [27].
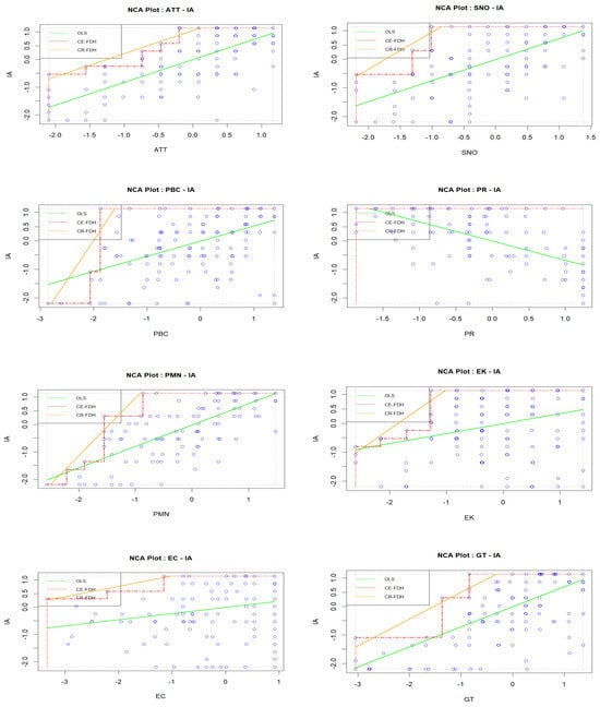
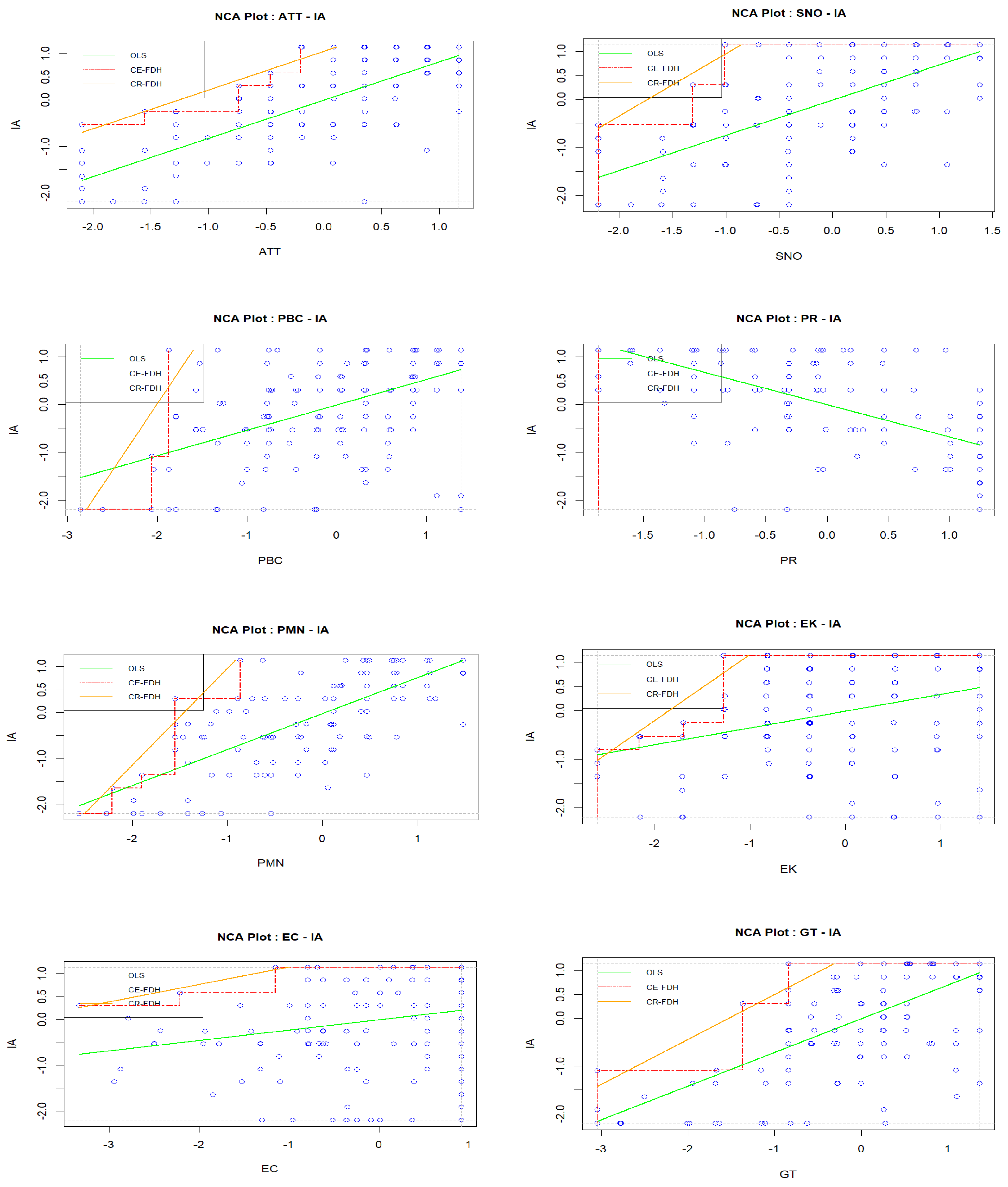
An NCA consists of a scatter plot, an effect size, and a bottleneck table [26]. Dul [25] suggests creating a scatter plot to examine the relationship between variables X and Y. The absence of data points in the top-left corner of this scatter plot indicates a necessary condition. There are two types of ceiling lines used in NCA on this scatter plot: (1) the ceiling envelopment–free disposal hull (CE-FDH) line, characterized by a non-decreasing step-wise linear progression (step function), and (2) the ceiling regression–free disposal hull (CR-FDH) line, which is a straightforward linear regression line running along the CE-FDH line. The ceiling line delineates the area containing observations from the area devoid of them [27]. While the CE-FDH is suitable for discrete data, the CR-FDH is appropriate for continuous data [26].
The necessity effect size (d) in NCA is calculated by dividing the area without observations (termed the ceiling zone) by the entire observational area (termed the scope) on the scatter plot, and it determines whether a variable is a necessary condition. Therefore, d inherently ranges from 0 to 1 [27,89]. Research [25] has proposed that a (d) value less than 0.1 indicates a small effect, between 0.1 and 0.3 a medium effect, between 0.3 and 0.5 a large effect, and 0.5 or higher a very large effect. NCA also calculates the significance of the effect size using the approximate permutation test [89]. Lastly, the bottleneck table, an important component of NCA, depicts the levels at which multiple necessary conditions must be fulfilled for a desired outcome to occur at a certain level [26].
The PLS-SEM analyses were performed using SmartPLS software (version 4.1.0.) [103], and the NCA was performed using the NCA package (version 4.0.1) in the R environment [104].

4. Results

4.1. Measurement Model Assessment

In this section, we assessed the reliability and validity of the reflectively measured constructs [30]. Table 6 presents the findings of the measurement model. Firstly, internal reliability was established as RhoA and composite reliability (CR) values for all constructs surpassed the threshold of 0.7 [105]. To assess convergent validity, we used the indicators’ outer loadings and the average variance extracted (AVE) measure. Except for PBC1, PBC3, EC3, and EC4, all indicators’ outer loadings remained above the threshold of 0.708. Furthermore, since the AVE values of the constructs exceeded the cut-off of 0.50, we retained these indicators, thus achieving convergent validity [26].
Furthermore, we assessed the discriminant validity of the constructs using the Fornell and Larcker criterion [106] and the heterotrait–monotrait (HTMT) ratio of correlations [107]. According to the Fornell and Larcker criterion, the square root of each construct’s AVE, which is located on the diagonal, should be greater than the corresponding correlation coefficients. Table 7 demonstrates that this criterion is met. As shown in Table 8, the more stringent HTMT measure also remained below the threshold of 0.90 for all construct pairs [91]. Therefore, discriminant validity is not a concern in this data.

4.2. Structural Model Assessment

When assessing the structural model, we first checked for multicollinearity through VIF values to avoid the risk of biased estimates [89]. As seen in Table 9, since the VIF values remain below the critical level of 5, they do not pose a threat [27]. Subsequently, the in-sample explanatory power of the model was examined using the R2 parameter. Accordingly, the proposed model is responsible for 79.3% of the variance of the endogenous variable, intention to adopt electric aircraft (R2 = 0.793). In consumer research, R2 values above 0.20 are practically significant, thus it is concluded that this study provides quite satisfactory explanatory power [26,91].
We assessed the model fit using the standardized root mean square residuals (SRMR). The SRMR values for our estimated model were 0.068, falling below the recommended threshold of 0.08 [108], confirming the adequacy of our model fit. In our model, the normed fit index (NFI) was also found to be 0.801, indicating an acceptable fit for exploratory research [109].
To test the hypotheses, a percentile bootstrapping procedure was conducted using 5000 resamples [91]. Table 9 displays the results of hypotheses testing for each proposed relationship. Notably, attitude (β = 0.356, p < 0.01) shows a significant positive influence on intention to adopt electric aircraft (IA), supporting H1. Similarly, subjective norm (β = 0.129, p < 0.05) and perceived behavioural control (β = 0.099, p < 0.05) both positively predict IA, confirming H2 and H3. Perceived risk (β = −0.198, p < 0.01) negatively influences IA, supporting H4. Furthermore, personal moral norms (β = 0.158, p < 0.05) also show a significant positive effect on IA, supporting H5. However, environmental knowledge (β = 0.006, p = 0.900) and environmental concern (β = 0.023, p = 0.663) do not show significant relationships with IA, rejecting H6 and H7. Finally, green trust (β = 0.135, p < 0.05) demonstrates a significant positive influence on IA. Thus, H8 is confirmed.
Finally, to examine the out-of-sample predictive relevance of the model, we used the PLSpredict procedure by Shmueli et al. [110] using a 10-fold cross-validation approach. As seen in Table 10, the Q2predict values for the indicators of the endogenous variable are clearly above zero. Furthermore, the root mean squared error (RMSE) values of the PLS-SEM prediction for relevant indicators are smaller than those of the linear model (LM) benchmark. Therefore, the research model yields high predictive accuracy [30].

4.3. Necessary Condition Analysis Results

In this study, we further conducted NCA to identify the must-have (necessary) conditions for the intention to adopt electric aircraft [25,27]. In this section, we performed the NCA in accordance with the guidelines of Richter et al. [27]. Firstly, we defined our research objective as determining the degree of necessity for various determinants of the intention to adopt electric aircraft. In the second stage, we operationalized our multi-item constructs in NCA by extracting latent variable scores from PLS-SEM, also considering measurement error [105].
As Dul [111] suggested, outliers have a significant impact on results in NCA. When a case is removed in NCA, if it significantly changes the magnitude of the necessity effect, it should be considered a potential threat. Dul [111] also noted that observations changing the effect size by more than 30% when removed should be further evaluated. Based on this guidance, we used the ‘nca_outliers’ function in the NCA package to identify four outliers and removed them.
We used the NCA package for R v4.0.1 to analyse the size of necessity effects and create a bottleneck table [104]. When interpreting NCA results, we based it on the CE-FDH ceiling baseline as it is also suitable for a five-point Likert scale [89]. Following the existing literature, we employed approximate permutation testing with 10,000 resamples to test the statistical significance of the necessary conditions [26,27]. Figure 3 provides scatter plots for proposed relationships. Scatter plots are also available in the Open Science Framework: https://osf.io/chd7r (accessed on 23 September 2024).
In assessing the effect sizes, we adhere to the guidelines proposed by Dul [25], which define the benchmarks as follows: a value of 0 < d < 0.1 suggests a small effect, 0.1 < d < 0.3 indicates a medium effect, 0.3 < d < 0.5 represents a large effect, and d ≥ 0.5 denotes a very large effect. Moreover, Dul [28] suggested the use of thresholds for effect size (e.g., >0.10) and p-value (e.g., p < 0.05) and rejects the necessity of a factor for the outcome if even one of these is not met. Table 11 depicts the results of the necessary condition analysis. The findings showed that attitude (d = 0.221, p < 0.01), subjective norm (d = 0.145, p < 0.01), perceived behavioural control (d = 0.217, p < 0.01), personal moral norm (d = 0.258, p < 0.01), environmental knowledge (d = 0.166, p < 0.01), and green trust (d = 0.284, p < 0.01) are medium-sized necessary conditions for generating the intention to adopt electric aircraft. On the other hand, perceived risk (d = 0.000, p = 1.000) and environmental concern (d = 0.108, p = 0.056) could not be qualified as necessary conditions.
Finally, we presented the analysis of the degree of necessity in Table 12, in the bottleneck table. Consistent with Dul et al. [112], it should be noted that the bottleneck table only presents the necessary conditions that were not rejected. For instance, to maintain a medium level of adoption intention (50%), personal moral norm should not be less than 25%, environmental knowledge should be at least 10.9%, perceived behavioural control should be at least 23.2%, and green trust should not fall below 38%. Similarly, to achieve a high level of adoption intention (>80%), at least 50% in attitude, 33.3% in subjective norm, 23.2% in perceived behavioural control, 42% in personal moral norm, 33.1% in environmental knowledge, and 50% in green trust must be present. This suggests a progressive increase in the necessary conditions across different behavioural factors to achieve higher levels of adoption intention toward electric aircraft.
Finally, the interpretation of the combined findings of the multi-method approach was summarized in Table 13.

5. Discussion

This study empirically tests the factors influencing air travellers’ intention to adopt electric aircraft by proposing a conceptual model. In doing so, it extends the TPB by considering environmental mindsets (e.g., environmental knowledge and environmental concern), norms and values (e.g., personal moral norms), and perceptions and evaluations (e.g., perceived risk and green trust). Moreover, it integrates SEM and NCA to provide a deeper understanding of the proposed relationships. The proposed model explains 79.3% of the variance in the intention to adopt electric aircraft (R2 = 0.793), demonstrating substantial explanatory power.
Considering the SEM results, we first observed that attitudes towards electric aircraft significantly influence intention to adopt. This finding aligns with Han et al. [15] and Han et al. [29], who confirm that attitude is the variable with the greatest impact on the intention to adopt electric aircraft. This relationship suggests that positive perceptions and feelings towards electric aircraft are strong predictors of an individual’s willingness to adopt them. Those who view electric aircraft favourably are more likely to consider using them in the future [29]. The emphasis on attitude as a pivotal factor in the behavioural intention is supported by the broader literature in electric vehicles [22]. Moreover, our study’s findings are complemented by Yeğin and Ikram [24], which suggests that attitude leads to higher purchase intentions for electric vehicles.
Secondly, the study indicates that the other components of the TPB—subjective norm and perceived behavioural control—have significant effects on adoption intention, consistent with the literature [15,22]. This suggests that social factors—such as friends, family, and societal expectations—play a role in an individual’s decision-making process regarding electric aircraft. If individuals significant to a person expect or prefer the adoption of electric aircraft, it can motivate the person to conform to these social norms [15]. Moreover, if air travellers consider using electric aircraft is within their control and not overly difficult, they are more likely to intend to adopt them [22]. Therefore, our results align with the TPB framework, where subjective norms and perceived behavioural control are pivotal [42]. Building on the TPB model, Buhmann et al. [22] found that subjective norms influence adoption intention in electric vehicles. On the other hand, Yeğin and Ikram [24] discovered the significant effect of perceived behavioural control on purchase intention in electric vehicles.
The results also indicate that perceived risk significantly and negatively affects the adoption intentions. This finding suggests that higher perceived risks, such as safety concerns or financial costs, can deter individuals from adopting electric aircraft. Although there are no studies directly investigating the impact of perceived risk on adoption intention in the context of electric aircraft, Han et al. [29] observed a significant and negative indirect effect. Furthermore, the literature identifies perceived risk as one of the most significant barriers influencing the intention to use similar technologies, such as electric vehicles [55]. The negative influence of perceived risks, such as safety concerns and financial implications, is well-documented in the technology adoption literature [53]. For instance, Jaiswal et al. [55] identified perceived risk as one of the most significant barriers influencing the intention to adopt electric vehicles. Furthermore, Fu [113] pointed out the critical role of financial and functional risks in electric vehicle adoption.
The study also demonstrates a significant impact of personal moral norms on the intention to adopt. Personal norms have been recognized as pivotal in influencing environmental behaviours, including the adoption of innovative transportation technologies. For instance, Han et al. [17] and Han et al. [21] underline the role of personal moral norms specifically in the context of adopting electric aircraft, indicating that these norms are not only relevant but are strong predictors of adoption intention. This aligns with broader trends identified in studies focused on low-carbon travel behaviour [45] which emphasize the substantial influence of personal moral norms on travel choices. Similarly, in the automotive sector, Buhmann et al. [22] and Shanmugavel and Balakrishnan [23] showed how personal moral norms significantly drive the acceptance of innovative technologies.
Contrary to expectations, environmental knowledge and environmental concern did not exert a significant effect on the intention to adopt electric aircraft. Previous findings revealed the impact of both factors on pro-environmental behavioural intentions [18,23,45]. Lin et al. [18] observed that environmental knowledge and environmental concern are significant antecedents of pro-environmental behavioural intention in a meta-analysis of 194 studies in tourism and hospitality. Similarly, Hu et al. [45] found the critical role of environmental concern on young people’s behavioural intention towards low-carbon travel. Indrajaya et al. [60] reported the significant effect of environmental knowledge on purchase intention for solar power plants, both directly and through attitude. However, our findings reveal a more nuanced relationship that diverges from conventional expectations. Specifically, the near-zero beta coefficient (β = 0.006) for environmental knowledge suggests that merely being knowledgeable about environmental issues does not translate into the adoption intention, which corroborates the findings of Simanjuntak et al. [114]. This suggests that, while knowledge is important, it must be combined with other factors to motivate behavioural change. On the other hand, the findings indicate that general environmental concerns do not strongly influence the intention to adopt electric aircraft. This may mean that even though individuals are concerned about the environment, this concern is not directly related to the adoption of all types of environmental technologies, or it could have an indirect effect through the existence of other factors. Indeed, Buhmann et al. [22] also failed to find a direct impact of environmental concern on the intention to adopt electric vehicles, and they observed significant effects through mediating variables. This is further supported by Ogiemwonyi et al. [115], who argue that although environmental concerns do not affect green purchasing behaviours, they may have a significant effect through environmental attitude.
Furthermore, green trust is significantly associated with the intention to adopt electric aircraft. This finding aligns with the existing literature [18,24] and highlights the importance of trust in the effectiveness and environmental claims of electric aircraft. Individuals are more likely to adopt these technologies when they trust that they are really more environmentally friendly and beneficial. Zhang et al. [116] found a significant role of green trust on the intention to purchase new energy vehicles (i.e., electric, hydrogen, and hybrid).
The results of the NCA indicate that green trust has the largest effect size (d = 0.284) on the intention to adopt electric aircraft, followed by personal moral norms (d = 0.258), attitude (d = 0.221), perceived behavioural control (d = 0.217), environmental knowledge (d = 0.166), and subjective norms (d = 0.145). However, perceived risk and environmental concern are not necessary preconditions for generating adoption intention. For a high level of adoption intention, attitude and green trust are the most necessary factors. To achieve a high level of adoption intention (>80%), at least 50% in attitude, 33.3% in subjective norm, 23.2% in perceived behavioural control, 42% in personal moral norm, 33.1% in environmental knowledge, and 50% in green trust must be present.
Finally, as presented in Table 13, attitude, subjective norm, perceived behavioural control, personal moral norm, and green trust are all significant determinants and necessary conditions for the intention to adopt, meaning a certain level of these factors is essential, and any increase enhances adoption intention. Environmental knowledge, while not a significant determinant, is still a necessary condition, requiring a minimum level to influence adoption. However, perceived risk and environmental concern are not necessary conditions. Specifically, perceived risk negatively affects adoption intention, and environmental concern has no significant influence or necessary presence for adopting electric aircraft.

6. Conclusions

6.1. Theoretical and Practical Implications

This study contributes to the existing literature in several ways. First, it extends the TPB to the context of electric aircraft, shedding light on the impact of various factors on air travellers’ adoption intentions. It is one of the few studies that investigates the intention to adopt or use electric aircraft, an emerging technology [15,17,19,20,21]. In doing so, it focuses on Türkiye, a country with a strong demand for electric technologies and a significant domestic air travel market.
Secondly, to the best of our knowledge, this is the first study to use a multi-method approach integrating both SEM and NCA to identify the sufficient (should-have factors that contribute to a high-level outcome) and necessary (must-have factors necessary for an outcome) conditions for the adoption intention of electric aircraft. Thus, the study deepens the understanding of the intention to adopt electric aircraft by building on both sufficiency and necessity logics.
Lastly, the fact that environmental knowledge and environmental concern do not significantly affect the intention to adopt electric aircraft suggests that the adoption of electric aircraft may indeed follow different patterns compared to other environmentally friendly technologies. Electric aircraft serve as a new and technologically more advanced mode of transportation, unlike widely known environmentally friendly options like electric cars. Therefore, potential users may prioritize factors such as reliability, safety, and economic considerations over environmental issues, given the perceived high risks in the aviation industry. Thus, it can be inferred that traditional models emphasizing environmental attitudes, which are relevant in contexts where environmental concerns act as a driving force, like with electric cars, may not fully apply to electric aircraft. Consequently, our findings indicate that this context has unique characteristics when it comes to researching the adoption of electric aircraft.
This study has a few practical implications. The ATAG [14] envisions electric, hybrid, and hydrogen-powered aircraft serving regional and short-haul markets by 2050. Understanding air travellers’ intentions to adopt electric aircraft and their readiness is crucial for a successful transition to this sustainable technology. This present study extends the TPB to predict air travellers’ intentions to adopt electric aircraft. This extended framework can assist managers and policymakers in identifying the key determinants that shape air travellers’ intentions toward electric aircraft. The study identifies several critical determinants that influence air travellers’ intentions to adopt electric aircraft, such as attitude, subjective norms, perceived behavioural control, perceived risk, personal moral norms, and green trust. Managers and policymakers can leverage these findings to develop targeted strategies and campaigns that positively shape these factors, thereby increasing the likelihood of electric aircraft adoption among air travellers. For example, managers and marketers can focus on fostering positive attitudes towards electric aircraft through educational campaigns. In doing so, they could develop programs that inform passengers that electric aircraft are quieter and safer in terms of security. Encouraging early adopters to share their experiences with electric aircraft in these campaigns could also be an important strategy. Additionally, using influencer marketing by having popular social media users try this technology and share their experiences with followers could lead to a more effective campaign. On the other hand, since perceived risk negatively impacts adoption intentions, managers could alleviate consumer concerns by providing clear and detailed information about the technological reliability of electric aircraft. Finally, given consumers’ increasing environmental awareness in recent years, marketers can emphasize how choosing this technology contributes to sustainability goals and make air travellers feel part of this movement.
Furthermore, the study adopts a multi-method approach to identify both sufficient and necessary factors for the intention to adopt electric aircraft. This can guide managers in prioritizing and focusing their efforts on the most critical factors. For example, SEM findings suggest that attitude is the most significant factor. On the other hand, NCA findings suggest that attitude is not necessary to generate a moderate level of adoption intention (50%). However, a certain level of perceived behavioural control, personal moral norms, environmental knowledge, and green trust are essential for the same level of adoption intention. Additionally, the bottleneck analysis provides a roadmap to help managers use scarce resources more effectively. For instance, since the necessary level of environmental knowledge does not change for intentions to adopt electric aircraft over 60%, managers can focus their resources on enhancing other behavioural factors. The study also shows the negative impact of perceived risk on adoption intention. This implies that managers and policymakers need to address and mitigate potential concerns or perceived risks associated with electric aircraft technologies. Effective communication campaigns, education programs, and risk management strategies can help alleviate these concerns and increase confidence in electric aircraft among air travellers.

6.2. Limitations and Future Research

This study has several limitations that need to be pointed out. First, it relies on convenience sampling, which may limit the generalizability of the findings. The sample may not fully represent the broader population of air travellers, particularly in terms of varying socio-economic statuses and cultural backgrounds. Second, our analysis relies solely on self-reported data, which may be subject to biases. For example, social desirability bias may lead respondents to over-report their environmentally friendly behaviour, biasing the perceived acceptance of electric aircraft and threatening the validity of our findings. Third, our cross-sectional design does not allow for the examination of changes in intentions or behaviours over time, which is crucial for understanding trends in the adoption of electric aircraft. Fourth, this study extends the TPB with a limited number of factors. However, other factors may still influence air travellers’ intentions to adopt electric vehicles. Furthermore, these factors could include specific economic incentives, technological advancements, or regulatory changes that might influence passenger acceptance of electric aircraft. Therefore, we recommend that future studies further enrich the proposed framework. Fifth, it is important to note that this study focused on adoption intention rather than actual adoption [22]. However, actual behaviour and intention may not always be consistent [65]. Since electric aircraft are an emerging technology not yet available for commercial use, measuring actual behaviour is not possible. Therefore, a follow-up study is needed in the future to understand the intention–behaviour gap in the context of electric aircraft.
Sixth, this study was conducted using a sample of respondents from Türkiye, representing a specific cultural context. As per Hofstede’s cultural dimensions [117], the cultural dimensions of Türkiye are characterized by a high power distance, a collectivist orientation, moderate masculinity, and high uncertainty avoidance. According to Triandis [118], subjective norm is more influential for individuals from collectivist cultures. Similarly, Hassan et al. [119] suggested that subjective norm has a strong relationship with adoption intention in societies with higher power distance. Therefore, in Turkish society, where social influence is more evident on most behaviours and power distance is high, the impact of social norms on adoption intention may be higher than in individualistic societies. Barbarossa et al. [120] also observed a stronger relationship between attitude and behavioural intention among individuals from individualistic cultures in the context of electric vehicles. Therefore, in a more individualistic society, as opposed to Türkiye, the effect of attitude on adoption intention may be greater. Indeed, Han et al. [15] found a stronger relationship between attitude and adoption intention in a US sample compared to this study. On the other hand, research found that collectivism strengthened the relationship between personal moral norms and electric vehicles [121]. Therefore, it is worth investigating the nature of this relationship in an individualistic society. Furthermore, in countries more tolerant of uncertainty, like the United Kingdom and the US, perceived risk may play a lesser role in the intention to adopt electric aircraft, as people are more open to new technology despite potential uncertainties. Since air travellers in Türkiye tend to avoid uncertain situations and prefer safety, perceived risk may have emerged as an influential variable. Therefore, testing this model with air travellers from culturally diverse countries could yield interesting findings [15].
In addition, longitudinal studies would provide insights into how intentions to adopt electric aircraft evolve as the technology matures and becomes more widely known and tested. Incorporating experimental or quasi-experimental designs could also help determine causality more definitively. Researchers should also consider examining the impact of policy changes, economic incentives, and technological advancements on consumer attitudes toward electric aircraft. As another issue, future studies could also gain deep insights by focusing on a segment of respondents who resist technology and oppose electric aircraft. Lastly, qualitative studies could provide deeper insights into the personal reasons behind individuals’ attitudes and intentions, offering a richer understanding of the factors driving or hindering the adoption of electric aircraft technology.

Author Contributions

Conceptualization, M.B. and N.I.; methodology, M.B. and N.I.; software, M.B.; validation, M.B. and N.I.; formal analysis, M.B.; investigation, M.B. and N.I.; resources, M.B.; data curation, M.B.; writing—original draft preparation, M.B. and N.I.; writing—review and editing, N.I.; visualization, M.B.; supervision, N.I. All authors have read and agreed to the published version of the manuscript.

Funding

This research received no external funding.

Institutional Review Board Statement

The research conducted was non-invasive and avoided the collection of any personally identifiable information.

Informed Consent Statement

Informed consent was obtained from all subjects involved in the study.

Data Availability Statement

The data presented in this study are available on request from the corresponding author.

Conflicts of Interest

The authors declare no conflicts of interest.

Appendix A. Measurement Items and Sources

Table A1. Survey measurement items.
Table A1. Survey measurement items.
ConstructsItemsSources
Attitude towards electric aircraftAT1: I like the idea of using electric aircraft.[82]
AT2: I think that using electric aircraft is a good idea.
AT3: I think that using electric aircraft is a wise idea.
Subjective normSN1: Most people who are important to me think that in the future I should use electric aircraft.[15]
SN2: Most people who are important to me would want me to use electric aircraft in the future.
SN3: People whose opinions I value would prefer me to travel with electric aircrafts in the future.
Perceived behavioural controlPBC1: The decision to use or not use electric aircraft is completely up to me.[65]
PBC2: I am confident that if I want, I can travel with an electric aircraft.
PBC3: I have the necessary money, time, and opportunity to use an electric aircraft.
Perceived riskPR1: I am worried about the safety of electric aircraft.[83,84]
PR2: I am worried that the failure or malfunctions of electric aircraft may cause accidents.
PR3: I am worried that using electric aircraft may expose myself and my family to certain risks.
Personal moral normsPMN1: Because of my own principles, I feel an obligation to use an electric aircraft to reduce carbon emissions and improve air quality.[56]
PMN2: If I use an aircraft, I feel morally obliged to use an electric aircraft, regardless of what other people do.
PMN3: I feel obliged to take into account the environmental consequences of aircraft use when making adoption choices.
Environmental knowledgeEK1: I am very knowledgeable about environmental issues.[23,61]
EK2: Compared to the average person, I am more familiar with issues related to the environment.
EK3: I know the effects of aircraft use on environmental pollution.
Environmental concernEC1: I understand the serious issues of environmental problems in the recent period.[23]
EC2: I presume that if everyone lives in accord with nature we can achieve sustainable development.
EC3: I suppose that we do not take efforts to safeguard the natural resources that are scarcely available.
EC4: I would like that everyone should shoulder the responsibility to protect the environment.
Green trustGT1: I feel that electric aircrafts’ environmental commitments are generally reliable.[65]
GT2: I feel that electric aircrafts’ environmental performances are generally dependable.
GT3: I feel that electric aircrafts’ environmental commitments are trustworthy.
GT4: I feel that electric aircrafts keep the environmental promises and commitments they make.
Intention to adopt electric aircraftIA1: I plan to use electric aircraft in the future.[15]
IA2: I am willing to travel on electric aircraft in the future.
IA3: I will make an effort to fly on electric aircraft in the future.

References

  1. Gillen, D.; Lall, A. Commoditization and Segmentation of Aviation Markets. In Transportation Policy and Economic Regulation: Essays in Honor of Theodore Keeler; Bitzan, J.D., Peoples, J.H., Eds.; Elsevier: Amsterdam, The Netherlands, 2018; pp. 53–75. ISBN 9780128126202. [Google Scholar]
  2. Zhang, A.; Hanaoka, S.; Inamura, H.; Ishikura, T. Low-Cost Carriers in Asia: Deregulation, Regional Liberalization and Secondary Airports. Res. Transp. Econ. 2008, 24, 36–50. [Google Scholar] [CrossRef]
  3. ATAG. Powering Global Economic Growth, Employment, Trade Links, Tourism and Support for Sustainable Development through Air Transport; ATAG: Geneva, Switzerland, 2018. [Google Scholar]
  4. ICAO. The World of Air Transport in 2019. Available online: https://www.icao.int/annual-report-2019/Pages/the-world-of-air-transport-in-2019.aspx (accessed on 10 May 2024).
  5. IATA. Global Outlook for Air Transport: Highly Resilient, Less Robust; IATA: Sydney, Australia, 2023. [Google Scholar]
  6. Gnadt, A.R.; Speth, R.L.; Sabnis, J.S.; Barrett, S.R.H. Technical and Environmental Assessment of All-Electric 180-Passenger Commercial Aircraft. Prog. Aerosp. Sci. 2019, 105, 1–30. [Google Scholar] [CrossRef]
  7. Thonemann, N.; Pierrat, E.; Dudka, K.M.; Saavedra-Rubio, K.; Tromer Dragsdahl, A.L.S.; Laurent, A. Towards Sustainable Regional Aviation: Environmental Potential of Hybrid-Electric Aircraft and Alternative Fuels. Sustain. Prod. Consum. 2024, 45, 371–385. [Google Scholar] [CrossRef]
  8. CAA. Information on Aviation’s Environmental Impact; Civil Aviation Authority: West Sussex, UK, 2017. [Google Scholar]
  9. European Commission. Reducing Emissions from Aviation. Available online: https://climate.ec.europa.eu/eu-action/transport/reducing-emissions-aviation_en (accessed on 18 May 2024).
  10. ICAO. States Adopt Net-Zero 2050 Global Aspirational Goal for International Flight Operations. Available online: https://www.icao.int/Newsroom/Pages/States-adopts-netzero-2050-aspirational-goal-for-international-flight-operations.aspx (accessed on 18 May 2024).
  11. European Commission. Flightpath 2050 Europe’s Vision for Aviation: Report of the High-Level Group on Aviation Research; European Commission: Brussels, Belgium, 2011. [Google Scholar]
  12. Eaton, J.; Naraghi, M.; Boyd, J.G. Market Capabilities and Environmental Impact of All-Electric Aircraft. Transp. Res. Part D Transp. Environ. 2023, 124, 103944. [Google Scholar] [CrossRef]
  13. IATA. Sustainable Aviation Fuels Pathways and Product Slate. Available online: https://www.iata.org/en/publications/economics/chart-week/chart-of-the-week-3-may-2024/ (accessed on 22 May 2024).
  14. ATAG. Waypoint 2050. Available online: https://aviationbenefits.org/media/167417/w2050_v2021_27sept_full.pdf (accessed on 22 May 2024).
  15. Han, H.; Chua, B.L.; Hyun, S.S. Consumers’ Intention to Adopt Eco-Friendly Electric Airplanes: The Moderating Role of Perceived Uncertainty of Outcomes and Attachment to Eco-Friendly Products. Int. J. Sustain. Transp. 2020, 14, 671–685. [Google Scholar] [CrossRef]
  16. Deloitte Netherlands. Commercial Electric Aviation: Quantitative Quick Scan on Electric Flight below 500km; Deloitte: Amsterdam, The Netherlands, 2022. [Google Scholar]
  17. Han, H.; Yu, J.; Kim, W. Investigating Airline Customers’ Decision-Making Process for Emerging Environmentally-Responsible Electric Airplanes: Influence of Gender and Age. Tour. Manag. Perspect. 2019, 31, 85–94. [Google Scholar] [CrossRef]
  18. Lin, M.T.; Zhu, D.; Liu, C.; Kim, P.B. A Meta-Analysis of Antecedents of pro-Environmental Behavioral Intention of Tourists and Hospitality Consumers. Tour. Manag. 2022, 93, 104566. [Google Scholar] [CrossRef]
  19. Han, H.; Lee, M.J.; Chua, B.L.; Kim, W. Triggers of Traveler Willingness to Use and Recommend Eco-Friendly Airplanes. J. Hosp. Tour. Manag. 2019, 38, 91–101. [Google Scholar] [CrossRef]
  20. Fu, M.; Moeckel, R. Analysis of a Survey to Identify Factors to Accept Electric Airplanes. Transp. Res. Rec. 2024, 2678, 690–705. [Google Scholar] [CrossRef]
  21. Han, H.; Lho, L.H.; Al-Ansi, A.; Ryu, H.B.; Park, J.; Kim, W. Factors Triggering Customer Willingness to Travel on Environmentally Responsible Electric Airplanes. Sustainability 2019, 11, 2035. [Google Scholar] [CrossRef]
  22. Buhmann, K.M.; Rialp-Criado, J.; Rialp-Criado, A. Predicting Consumer Intention to Adopt Battery Electric Vehicles: Extending the Theory of Planned Behavior. Sustainability 2024, 16, 1284. [Google Scholar] [CrossRef]
  23. Shanmugavel, N.; Balakrishnan, J. Influence of Pro-Environmental Behaviour towards Behavioural Intention of Electric Vehicles. Technol. Forecast. Soc. Chang. 2023, 187, 122206. [Google Scholar] [CrossRef]
  24. Yeğin, T.; Ikram, M. Analysis of Consumers’ Electric Vehicle Purchase Intentions: An Expansion of the Theory of Planned Behavior. Sustainability 2022, 14. [Google Scholar] [CrossRef]
  25. Dul, J. Necessary Condition Analysis (NCA): Logic and Methodology of “Necessary but Not Sufficient” Causality. Organ. Res. Methods 2016, 19, 10–52. [Google Scholar] [CrossRef]
  26. Mkedder, N.; Bakır, M.; Aldhabyani, Y.; Ozata, F.Z. Exploring Virtual Goods Purchase Intentions: An Integrated SEM-NCA Approach in Online Gaming. Cent. Eur. Manag. J. 2024, 32, 368–391. [Google Scholar] [CrossRef]
  27. Richter, N.F.; Schubring, S.; Hauff, S.; Ringle, C.M.; Sarstedt, M. When Predictors of Outcomes Are Necessary: Guidelines for the Combined Use of PLS-SEM and NCA. Ind. Manag. Data Syst. 2020, 120, 2243–2267. [Google Scholar] [CrossRef]
  28. Dul, J. Problematic Applications of Necessary Condition Analysis (NCA) in Tourism and Hospitality Research. Tour. Manag. 2022, 93, 104616. [Google Scholar] [CrossRef]
  29. Han, H.; Yu, J.; Kim, W. An Electric Airplane: Assessing the Effect of Travelers’ Perceived Risk, Attitude, and New Product Knowledge. J. Air Transp. Manag. 2019, 78, 33–42. [Google Scholar] [CrossRef]
  30. Tiwari, P.; Kaurav, R.P.S.; Koay, K.Y. Understanding Travel Apps Usage Intention: Findings from PLS and NCA. J. Mark. Anal. 2024, 12, 25–41. [Google Scholar] [CrossRef]
  31. TurkStat. Leading 20 Import Commodities of Turkey in 2023, by Import Value. Available online: https://data.tuik.gov.tr/ (accessed on 3 June 2024).
  32. DGCA. Number of International and Domestic Flight Passengers in Turkey from 2008 to 2022. Available online: www.tuik.gov.tr (accessed on 3 June 2024).
  33. IATA. Aircraft Technology Roadmap to 2050. Available online: https://www.iata.org/contentassets/8d19e716636a47c184e7221c77563c93/aircraft-technology-net-zero-roadmap.pdf (accessed on 18 May 2024).
  34. Thapa, N.; Ram, S.; Kumar, S.; Mehta, J. All Electric Aircraft: A Reality on Its Way. Mater. Today Proc. 2021, 43, 175–182. [Google Scholar] [CrossRef]
  35. Sarlioglu, B.; Morris, C.T. More Electric Aircraft: Review, Challenges, and Opportunities for Commercial Transport Aircraft. IEEE Trans. Transp. Electrif. 2015, 1, 54–64. [Google Scholar] [CrossRef]
  36. ICAO. 2022 Environmental Report; ICAO: Montreal, QC, Canada, 2022. [Google Scholar]
  37. Rane, J.; Solanki, B.; Cary, S.; Joshi, P.; Ganguly, S. Overview of Potential Hazards in Electric Aircraft Charging Infrastructure; NREL: Golden, CO, USA, 2023.
  38. Sahoo, S.; Zhao, X.; Kyprianidis, K. A Review of Concepts, Benefits, and Challenges for Future Electrical Propulsion-Based Aircraft. Aerospace 2020, 7, 44. [Google Scholar] [CrossRef]
  39. Mavris, D.N.; Pfaender, H.; Jimenez, H.; Garcia, E.; Feron, E.; Bernardo, J. Application of Strategic Planning Process with Fleet Level Analysis Methods (No. NASA/CR-2016-219200); NASA: Washington, DC, USA, 2016.
  40. Salucci, F.; Trainelli, L.; Bruglieri, M.; Riboldi, C.E.; Rolando, A.L.; García González, G. Capturing the Demand for an Electric-Powered Short-Haul Air Transportation Network. In Proceedings of the AIAA Scitech 2021 Forum, Virtual, 11–15, 19–21 January 2021; American Institute of Aeronautics and Astronautics: Reston, VA, USA, 2021. [Google Scholar]
  41. Spangenberg, M. Economic Feasibility Study for a 19 PAX Hybrid-Electric Commuter Aircraft; ELICA Consortium: Dahlewitz, Germany, 2020. [Google Scholar]
  42. Ajzen, I. The Theory of Planned Behavior. Organ. Behav. Hum. Decis. Process. 1991, 50, 179–211. [Google Scholar] [CrossRef]
  43. Yadav, R.; Pathak, G.S. Determinants of Consumers’ Green Purchase Behavior in a Developing Nation: Applying and Extending the Theory of Planned Behavior. Ecol. Econ. 2017, 134, 114–122. [Google Scholar] [CrossRef]
  44. Perugini, M.; Bagozzi, R.P. The Distinction between Desires and Intentions. Eur. J. Soc. Psychol. 2004, 34, 69–84. [Google Scholar] [CrossRef]
  45. Hu, X.; Wu, N.; Chen, N. Young People’s Behavioral Intentions towards Low-Carbon Travel: Extending the Theory of Planned Behavior. Int. J. Environ. Res. Public Health 2021, 18, 2327. [Google Scholar] [CrossRef]
  46. Davison, L.; Littleford, C.; Ryley, T. Air Travel Attitudes and Behaviours: The Development of Environment-Based Segments. J. Air Transp. Manag. 2014, 36, 13–22. [Google Scholar] [CrossRef]
  47. Hui, T.H.; Itani, N.; O’Connell, J.F. Examining Air Travellers’ Willingness to Pay for Non-Voluntary Environment-Related Fees: The Case of SAF Surcharge and Carbon Taxes. Highlights Sustain. 2024, 3, 61–75. [Google Scholar] [CrossRef]
  48. Kortsch, T.; Händeler, P. Explaining Sustainable Purchase Behavior in Online Flight Booking—Combining Value-Belief-Norm Model and Theory of Planned Behavior. Grup. Interaktion. Organ. Zeitschrift Angew. Organ. 2024, 55, 127–140. [Google Scholar] [CrossRef]
  49. Niu, S.Y.; Liu, C.L.; Chang, C.C.; Ye, K.D. What Are Passenger Perspectives Regarding Airlines’ Environmental Protection? An Empirical Investigation in Taiwan. J. Air Transp. Manag. 2016, 55, 84–91. [Google Scholar] [CrossRef]
  50. Hagmann, C.; Semeijn, J.; Vellenga, D.B. Exploring the Green Image of Airlines: Passenger Perceptions and Airline Choice. J. Air Transp. Manag. 2015, 43, 37–45. [Google Scholar] [CrossRef]
  51. Quintal, V.A.; Lee, J.A.; Soutar, G.N. Risk, Uncertainty and the Theory of Planned Behavior: A Tourism Example. Tour. Manag. 2010, 31, 797–805. [Google Scholar] [CrossRef]
  52. Veisten, K.; Wangsness, P.B.; Farstad, E.; Ydersbond, I.M. Will People Prefer Future Travel with Battery-Powered Airplanes? Transp. Res. Part D Transp. Environ. 2024, 126, 104013. [Google Scholar] [CrossRef]
  53. Hu, X.; Zhou, R.; Wang, S.; Gao, L.; Zhu, Z. Consumers’ Value Perception and Intention to Purchase Electric Vehicles: A Benefit-Risk Analysis. Res. Transp. Bus. Manag. 2023, 49, 101004. [Google Scholar] [CrossRef]
  54. Simsekoglu, Ö.; Nayum, A. Predictors of Intention to Buy a Battery Electric Vehicle among Conventional Car Drivers. Transp. Res. Part F Traffic Psychol. Behav. 2019, 60, 1–10. [Google Scholar] [CrossRef]
  55. Jaiswal, D.; Kaushal, V.; Kant, R.; Kumar Singh, P. Consumer Adoption Intention for Electric Vehicles: Insights and Evidence from Indian Sustainable Transportation. Technol. Forecast. Soc. Chang. 2021, 173, 121089. [Google Scholar] [CrossRef]
  56. Wang, S.; Fan, J.; Zhao, D.; Yang, S.; Fu, Y. Predicting Consumers’ Intention to Adopt Hybrid Electric Vehicles: Using an Extended Version of the Theory of Planned Behavior Model. Transportation 2016, 43, 123–143. [Google Scholar] [CrossRef]
  57. Yadav, D.D. Consumer’s Intention to Embrace Electric Vehicles: A Study of Indian EV Market. ANUSANDHAN NDIM’s J. Bus. Manag. Res. 2024, 6, 1–11. [Google Scholar] [CrossRef]
  58. Barbarossa, C.; De Pelsmacker, P.; Moons, I. Personal Values, Green Self-Identity and Electric Car Adoption. Ecol. Econ. 2017, 140, 190–200. [Google Scholar] [CrossRef]
  59. Zhang, J.; Cherian, J.; Sandhu, Y.A.; Abbas, J.; Cismas, L.M.; Negrut, C.V.; Negrut, L. Presumption of Green Electronic Appliances Purchase Intention: The Mediating Role of Personal Moral Norms. Sustainability 2022, 14, 4572. [Google Scholar] [CrossRef]
  60. Indrajaya, N.; Perizade, B.; Wahab, Z.; Shihab, M.S. Mediating Role of Attitude in Green Purchase Intention for Solar Power Plants: A Green Marketing Analysis. Ann. Manag. Organ. Res. 2024, 5, 127–141. [Google Scholar] [CrossRef]
  61. Hamzah, M.I.; Tanwir, N.S. Do Pro-Environmental Factors Lead to Purchase Intention of Hybrid Vehicles? The Moderating Effects of Environmental Knowledge. J. Clean. Prod. 2021, 279, 123643. [Google Scholar] [CrossRef]
  62. Sang, Y.-N.; Bekhet, H.A. Exploring Factors Influencing Electric Vehicle Usage Intention: An Empirical Study in Malaysia. Int. J. Bus. Soc. 2015, 16. [Google Scholar] [CrossRef]
  63. Shaikh, S.; Talpur, M.A.H.; Baig, F.; Tariq, F.; Khahro, S.H. Adoption of Electric Motorcycles in Pakistan: A Technology Acceptance Model Perspective. World Electr. Veh. J. 2023, 14, 278. [Google Scholar] [CrossRef]
  64. Lee, J.; Baig, F.; Talpur, M.A.H.; Shaikh, S. Public Intentions to Purchase Electric Vehicles in Pakistan. Sustainability 2021, 13, 5523. [Google Scholar] [CrossRef]
  65. Moon, S.J. Effect of Consumer Environmental Propensity and Innovative Propensity on Intention to Purchase Electric Vehicles: Applying an Extended Theory of Planned Behavior. Int. J. Sustain. Transp. 2021, 16, 1032–1046. [Google Scholar] [CrossRef]
  66. Clothier, R.A.; Greer, D.A.; Greer, D.G.; Mehta, A.M. Risk Perception and the Public Acceptance of Drones. Risk Anal. 2015, 35, 1167–1183. [Google Scholar] [CrossRef]
  67. Bas-Calopa, P.; Riba, J.R.; Ortega, J.A. Low-Pressure Optical Detection, Location, and Quantification of Electrical Discharges in Aircraft Wiring Systems. Aerospace 2023, 10, 3. [Google Scholar] [CrossRef]
  68. Sripad, S.; Bills, A.; Viswanathan, V. A Review of Safety Considerations for Batteries in Aircraft with Electric Propulsion. MRS Bull. 2021, 46, 435–442. [Google Scholar] [CrossRef]
  69. Madonna, V.; Giangrande, P.; Galea, M. Electrical Power Generation in Aircraft: Review, Challenges, and Opportunities. IEEE Trans. Transp. Electrif. 2018, 4, 646–659. [Google Scholar] [CrossRef]
  70. Wang, D.; Hemming, S.; Yang, Y.; Poorfakhraei, A.; Zhou, L.; Liu, C.; Emadi, A. Multilevel Inverters for Electric Aircraft Applications: Current Status and Future Trends. IEEE Trans. Transp. Electrif. 2023, 10, 3258–3282. [Google Scholar] [CrossRef]
  71. Zaidan, H.; Shishan, F.; Al-Hasan, M.; Al-Mawali, H.; Mowafi, O.; Dahiyat, S.E. Cash or Cash-Less? Exploring the Determinants of Continuous Intention to Use e-Wallets: The Moderating Role of Environmental Knowledge. Compet. Rev. 2024. ahead-of-print. [Google Scholar] [CrossRef]
  72. Suo, Y.; Li, C.; Tang, L.; Huang, L. Exploring AAM Acceptance in Tourism: Environmental Consciousness’s Influence on Hedonic Motivation and Intention to Use. Sustainability 2024, 16, 3324. [Google Scholar] [CrossRef]
  73. Chidananda, H.L.; Varghese, J.; Sridhar, K.; Kishan, P. Effect of Perceived Environmental Knowledge, Performance Expectancy, Perceived Risk on Electric Purchase Intention. EPRA Int. J. Econ. Bus. Rev. 2024, 12, 12–16. [Google Scholar] [CrossRef]
  74. Fang, W.; Xin, Y.; Zhang, Z. Eco-Label Knowledge versus Environmental Concern toward Consumer’s Switching Intentions for Electric Vehicles: A Roadmap toward Green Innovation and Environmental Sustainability. Energy Environ. 2023; ahead-of-print. [Google Scholar] [CrossRef]
  75. Lai, I.K.W.; Liu, Y.; Sun, X.; Zhang, H.; Xu, W. Factors Influencing the Behavioural Intention towards Full Electric Vehicles: An Empirical Study in Macau. Sustainability 2015, 7, 12564–12585. [Google Scholar] [CrossRef]
  76. Manutworakit, P.; Choocharukul, K. Factors Influencing Battery Electric Vehicle Adoption in Thailand—Expanding the Unified Theory of Acceptance and Use of Technology’s Variables. Sustainability 2022, 14, 8482. [Google Scholar] [CrossRef]
  77. Akamavi, R.K.; Mohamed, E.; Pellmann, K.; Xu, Y. Key Determinants of Passenger Loyalty in the Low-Cost Airline Business. Tour. Manag. 2015, 46, 528–545. [Google Scholar] [CrossRef]
  78. Lombart, C.; Louis, D. A Study of the Impact of Corporate Social Responsibility and Price Image on Retailer Personality and Consumers’ Reactions (Satisfaction, Trust and Loyalty to the Retailer). J. Retail. Consum. Serv. 2014, 21, 630–642. [Google Scholar] [CrossRef]
  79. Chuah, S.H.W.; El-Manstrly, D.; Tseng, M.L.; Ramayah, T. Sustaining Customer Engagement Behavior through Corporate Social Responsibility: The Roles of Environmental Concern and Green Trust. J. Clean. Prod. 2020, 262, 121348. [Google Scholar] [CrossRef]
  80. Wang, J.; Shahzad, F.; Ahmad, Z.; Abdullah, M.; Hassan, N.M. Trust and Consumers’ Purchase Intention in a Social Commerce Platform: A Meta-Analytic Approach. SAGE Open 2022, 12, 1–15. [Google Scholar] [CrossRef]
  81. Mawardi, M.K.; Iqbal, M.; Astuti, E.S.; Alfisyahr, R.; Mappatompo, A. Determinants of Green Trust on Repurchase Intentions: A Survey of Quick Service Restaurants in Indonesia. Cogent Bus. Manag. 2024, 11, 1–21. [Google Scholar] [CrossRef]
  82. Karami, H.; Abbasi, M.; Samadzad, M.; Karami, A. Unraveling Behavioral Factors Influencing the Adoption of Urban Air Mobility from the End User’s Perspective in Tehran—A Developing Country Outlook. Transp. Policy 2024, 145, 74–84. [Google Scholar] [CrossRef]
  83. Jing, P.; Huang, H.; Ran, B.; Zhan, F.; Shi, Y. Exploring the Factors Affecting Mode Choice Intention of Autonomous Vehicle Based on an Extended Theory of Planned Behavior-A Case Study in China. Sustainability 2019, 11, 1155. [Google Scholar] [CrossRef]
  84. Zhang, T.; Tao, D.; Qu, X.; Zhang, X.; Lin, R.; Zhang, W. The Roles of Initial Trust and Perceived Risk in Public’s Acceptance of Automated Vehicles. Transp. Res. Part C Emerg. Technol. 2019, 98, 207–220. [Google Scholar] [CrossRef]
  85. Douglas, S.P.; Craig, C.S. Collaborative and Iterative Translation: An Alternative Approach to Back Translation. J. Int. Mark. 2007, 15, 30–43. [Google Scholar] [CrossRef]
  86. World Bank. Air Transport, Passengers Carried—World. Available online: https://data.worldbank.org/indicator/IS.AIR.PSGR?locations=1W&most_recent_value_desc=true (accessed on 10 February 2023).
  87. DHMI. Istatistikler. Available online: https://www.dhmi.gov.tr/Sayfalar/Istatistikler.aspx (accessed on 15 May 2024).
  88. Dul, J.; van der Laan, E.; Kuik, R. A Statistical Significance Test for Necessary Condition Analysis. Organ. Res. Methods 2020, 23, 385–395. [Google Scholar] [CrossRef]
  89. Sharma, A.; Dwivedi, R.; Mariani, M.M.; Islam, T. Investigating the Effect of Advertising Irritation on Digital Advertising Effectiveness: A Moderated Mediation Model. Technol. Forecast. Soc. Chang. 2022, 180, 121731. [Google Scholar] [CrossRef]
  90. Memon, M.A.; Ting, H.; Cheah, J.-H.; Thurasamy, R.; Chuah, F.; Cham, T.H. Sample Size for Survey Research: Review and Recommendations. J. Appl. Struct. Equ. Model. 2020, 4, i–xx. [Google Scholar] [CrossRef]
  91. Hair, J.F.; Hult, G.T.M.; Ringle, C.M.; Sarstedt, M. A Primer on Partial Least Squares Structural Equation Modeling; SAGE Publications, Inc.: Thousand Oaks, CA, USA, 2022. [Google Scholar]
  92. Faul, F.; Erdfelder, E.; Lang, A.G.; Buchner, A. G*Power 3: A Flexible Statistical Power Analysis Program for the Social, Behavioral, and Biomedical Sciences. Behav. Res. Methods 2007, 39, 175–191. [Google Scholar] [CrossRef]
  93. Reio, T.G. The Threat of Common Method Variance Bias to Theory Building. Hum. Resour. Dev. Rev. 2010, 9, 405–411. [Google Scholar] [CrossRef]
  94. Podsakoff, P.M.; MacKenzie, S.B.; Lee, J.Y.; Podsakoff, N.P. Common Method Biases in Behavioral Research: A Critical Review of the Literature and Recommended Remedies. J. Appl. Psychol. 2003, 88, 879–903. [Google Scholar] [CrossRef] [PubMed]
  95. Kock, N. Common Method Bias: A Full Collinearity Assessment Method for PLS-SEM. In Partial Least Squares Path Modeling; Latan, H., Noonan, R., Eds.; Springer: Berlin/Heidelberg, Germany, 2017; pp. 215–257. ISBN 9783319640693. [Google Scholar]
  96. Liang, H.; Saraf, N.; Hu, Q.; Xue, Y. Assimilation of Enterprise Systems: The Effect of Institutional Pressures and the Mediating Role of Top Management. MIS Q. Exec. 2007, 31, 59–87. [Google Scholar] [CrossRef]
  97. Armstrong, J.S.; Overton, T.S. Estimating Nonresponse Bias in Mail Surveys. J. Mark. Res. 1977, 14, 396–402. [Google Scholar] [CrossRef]
  98. Mkedder, N.; Bakır, M. A Hybrid Analysis of Consumer Preference for Domestic Products: Combining PLS-SEM and ANN Approaches. J. Glob. Mark. 2023, 36, 372–395. [Google Scholar] [CrossRef]
  99. Sorjonen, K.; Wikström Alex, J.; Melin, B. Necessity as a Function of Skewness. Front. Psychol. 2017, 8, 1–4. [Google Scholar] [CrossRef]
  100. Mardia, K.V. Measures of Multivariate Skewness and Kurtosis with Applications. Biometrika 1970, 57, 519–530. [Google Scholar] [CrossRef]
  101. Zhang, Z.; Yuan, K.-H. Practical Statistical Power Analysis Using Webpower and R; ISDSA Press: Granger, IN, USA, 2018. [Google Scholar]
  102. Sarstedt, M.; Liu, Y. Advanced Marketing Analytics Using Partial Least Squares Structural Equation Modeling (PLS-SEM). J. Mark. Anal. 2024, 12, 1–5. [Google Scholar] [CrossRef]
  103. Ringle, C.M.; Wende, S.; Becker, J.-M. SmartPLS 4; 2022. Available online: https://www.smartpls.com/ (accessed on 15 May 2024).
  104. Dul, J. NCA: Necessary Condition Analysis. Available online: https://cran.r-project.org/web/packages/NCA/NCA.pdf (accessed on 10 June 2024).
  105. Sukhov, A.; Friman, M.; Olsson, L.E. Unlocking Potential: An Integrated Approach Using PLS-SEM, NCA, and FsQCA for Informed Decision Making. J. Retail. Consum. Serv. 2023, 74, 103424. [Google Scholar] [CrossRef]
  106. Fornell, C.; Larcker, D.F. Evaluating Structural Equation Models with Unobservable Variables and Measurement Error. J. Mark. Res. 1981, 18, 39–50. [Google Scholar] [CrossRef]
  107. Henseler, J.; Ringle, C.M.; Sarstedt, M. A New Criterion for Assessing Discriminant Validity in Variance-Based Structural Equation Modeling. J. Acad. Mark. Sci. 2015, 43, 115–135. [Google Scholar] [CrossRef]
  108. Hu, L.T.; Bentler, P.M. Cutoff Criteria for Fit Indexes in Covariance Structure Analysis: Conventional Criteria versus New Alternatives. Struct. Equ. Model. 1999, 6, 1–55. [Google Scholar] [CrossRef]
  109. Latan, H.; Jabbour, C.J.C.; de Sousa Jabbour, A.B.L. Ethical Awareness, Ethical Judgment, and Whistleblowing: A Moderated Mediation Analysis. In Partial Least Squares Path Modeling; Springer International Publishing: Cham, Switzerland, 2017; pp. 311–337. [Google Scholar]
  110. Shmueli, G.; Sarstedt, M.; Hair, J.F.; Cheah, J.-H.; Ting, H.; Vaithilingam, S.; Ringle, C.M. Predictive Model Assessment in PLS-SEM: Guidelines for Using PLSpredict. Eur. J. Mark. 2019, 53, 2322–2347. [Google Scholar] [CrossRef]
  111. Dul, J. Advances in Necessary Condition Analysis; 2021. Available online: https://cran.r-project.org/web/packages/NCA/index.html (accessed on 15 May 2024).
  112. Dul, J.; Hauff, S.; Bouncken, R.B. Necessary Condition Analysis (NCA): Review of Research Topics and Guidelines for Good Practice. Rev. Manag. Sci. 2023, 17, 683–714. [Google Scholar] [CrossRef]
  113. Fu, X. Understanding the Adoption Intention for Electric Vehicles: The Role of Hedonic-Utilitarian Values. Energy 2024, 301, 131703. [Google Scholar] [CrossRef]
  114. Simanjuntak, M.; Nafila, N.L.; Yuliati, L.N.; Johan, I.R.; Najib, M.; Sabri, M.F. Environmental Care Attitudes and Intention to Purchase Green Products: Impact of Environmental Knowledge, Word of Mouth, and Green Marketing. Sustainability 2023, 15, 5445. [Google Scholar] [CrossRef]
  115. Ogiemwonyi, O.; Alam, M.N.; Alshareef, R.; Alsolamy, M.; Azizan, N.A.; Mat, N. Environmental Factors Affecting Green Purchase Behaviors of the Consumers: Mediating Role of Environmental Attitude. Clean. Environ. Syst. 2023, 10, 100130. [Google Scholar] [CrossRef]
  116. Zhang, J.; Islam, M.S.; Jambulingam, M.; Lim, W.M.; Kumar, S. Leveraging Environmental Corporate Social Responsibility to Promote Green Purchases: The Case of New Energy Vehicles in the Era of Sustainable Development. J. Clean. Prod. 2024, 434, 139988. [Google Scholar] [CrossRef]
  117. Hofstede, G. Culture’s Consequences: International Differences in Work-Related Values; SAGE Publications, Inc.: Beverly Hills, CA, USA, 1980. [Google Scholar]
  118. Triandis, H.C. Individualism & Collectivism; Westview Press: San Francisco, CA, USA, 1995. [Google Scholar]
  119. Hassan, L.M.; Shiu, E.; Parry, S. Addressing the Cross-Country Applicability of the Theory of Planned Behaviour (TPB): A Structured Review of Multi-Country TPB Studies. J. Consum. Behav. 2016, 15, 72–86. [Google Scholar] [CrossRef]
  120. Barbarossa, C.; Beckmann, S.C.; De Pelsmacker, P.; Moons, I.; Gwozdz, W. A Self-Identity Based Model of Electric Car Adoption Intention: Across-Cultural Comparative Study. J. Environ. Psychol. 2015, 42, 149–160. [Google Scholar] [CrossRef]
  121. Zhang, W.; Mas’od, A.; Sulaiman, Z. Moderating Effect of Collectivism on Chinese Consumers’ Intention to Adopt Electric Vehicles—An Adoption of VBN Framework. Sustainability 2022, 14, 12398. [Google Scholar] [CrossRef]
Figure 1. Proposed research model.
Figure 1. Proposed research model.
Sustainability 16 08467 g001
Figure 2. The proposed multi-method approach.
Figure 2. The proposed multi-method approach.
Sustainability 16 08467 g002
Figure 3. NCA scatter plots for proposed conditions.
Figure 3. NCA scatter plots for proposed conditions.
Sustainability 16 08467 g003
Table 1. The key differences between conventional aircraft and electric aircraft.
Table 1. The key differences between conventional aircraft and electric aircraft.
FeatureConventional AircraftElectric Aircraft
CO2 emissionsHigher CO2 emissions due to combustion of aviation fuelLower to zero direct emissions, depending on the source of electricity
Other emissionsNOx, PM, noise pollutionReduced noise pollution
Energy sourceFossil fuels (jet fuel)Electricity from various sources
Charging timeNot applicableVaries by technology and battery size
Supplies and instrumentsStandard aviation fuel and maintenance tools for combustion enginesElectric-specific tools, battery management systems
Charging equipmentNot applicableCharging stations which may require different voltages and connectors
Handling of old technologyGradual phase-out with potential for retrofitting or repurposingRecycling or disposal of old batteries and electric components
Waste and dangersIncludes waste like used oil and hydraulic fluidsBattery waste, with potential risks of leaks or fires
Table 2. The pertinent factors affecting the intention to adopt electric aircraft.
Table 2. The pertinent factors affecting the intention to adopt electric aircraft.
FactorDescriptionReference
Perceived riskThe degree to which an individual perceives the use of electric aircraft as risky or uncertain[29,53,54,55]
Personal moral normsThe personal beliefs and values that guide an individual’s decisions and behaviours towards the environment[21,56,57,58,59]
Environmental knowledgeThe level of knowledge and awareness an individual has about environmental issues and the impact of their actions[23,60,61]
Environmental concernThe level of concern an individual has towards the environment and the impact of their actions on it[23,61,62,63,64]
Green trustThe degree to which an individual trusts that electric aircraft are environmentally friendly and beneficial[21,24,65]
Table 3. Overview of measurement scales.
Table 3. Overview of measurement scales.
Scale NameReferenceNumber of ItemsType of ScaleArea of Analysis
Attitude towards electric aircraft[82]3Likert scaleAttitude assessment
Subjective norm[15]3Likert scaleSocial influence
Perceived behavioural control[65]3Likert scalePerceived control and capability
Perceived risk[83,84]3Likert scalePerceptions and evaluations
Personal moral norms[56]3Likert scaleNorms and values
Environmental knowledge[23,61]3Likert scaleEnvironmental mindset
Environmental concern[23]4Likert scaleEnvironmental mindset
Green trust[65]4Likert scalePerceptions and evaluations
Intention to adopt electric aircraft[15]3Likert scaleBehavioural intentions
Table 4. Demographics of respondents.
Table 4. Demographics of respondents.
VariableCounts (N)Percentage (%)
Gender
  Male10146.5 %
  Female11653.5 %
Education Level
  Primary School104.6 %
  High School4420.3 %
  Associate’s Degree2612.0 %
  Bachelor’s Degree10749.3 %
  Post Graduate (Master’s/Ph.D.)3013.8 %
Age Range
  18–256530.0 %
  26–357333.6 %
  36–455726.3 %
  46–55156.9 %
  56 and over73.2 %
Monthly Income *
  TL 10,000 and below7735.5 %
  TL 10,001–18,0002812.9 %
  TL 18,001–30,0003516.1 %
  TL 30,001–50,0005023.0 %
  TL 50,001 and above2712.4 %
Note. * During data collection, the exchange rate was approximately TL 1 = USD 0.030. Rates may fluctuate.
Table 5. Analysis of common method bias.
Table 5. Analysis of common method bias.
ConstructItemSFLSFL2MFLMFL2
Attitude towards electric aircraft (FCT = 2.737)ATT11.013 **1.026−0.0570.003
ATT20.992 **0.984−0.0440.002
ATT30.861 **0.7410.1010.010
Subjective norm (FCT = 2.285)SNO10.896 **0.8030.0540.003
SNO21.005 **1.010−0.0470.002
SNO30.935 **0.874−0.0060.000
Perceived behavioural control (FCT = 1.089)PBC10.805 **0.648−0.217 **0.047
PBC20.751 **0.5640.191 **0.036
PBC30.677 **0.458−0.0410.002
Perceived risk (FCT = 1.361)PR10.816 **0.666−0.151 **0.023
PR20.961 **0.9240.0170.000
PR31.030 **1.0610.137 **0.019
Personal moral norms (FCT = 2.514)PMN10.819 **0.6710.0680.005
PMN20.834 **0.6960.0360.001
PMN30.873 **0.762−0.1210.015
Environmental knowledge (FCT = 1.601)EK10.852 **0.726−0.0210.000
EK20.902 **0.814−0.0320.001
EK30.763 **0.5820.0580.003
Environmental concern (FCT = 1.409)EC10.708 **0.5010.0730.005
EC20.810 **0.6560.0340.001
EC30.585 **0.3420.0380.001
EC40.817 **0.667−0.134 **0.018
Green trust (FCT = 1.959)GT10.928 **0.861−0.0750.006
GT20.856 **0.7330.0530.003
GT30.957 **0.916−0.0080.000
GT40.793 **0.6290.0290.001
Intention to adopt electric aircraft (FCT = 2.859)IA11.004 **1.008−0.0480.002
IA20.967 **0.9350.0110.000
IA30.928 **0.8610.0370.001
Average 0.763 0.007
Note. ** p < 0.01; FCT = full collinearity test; SFL = substantive factor loading; MFL = method factor loading.
Table 6. Findings of the measurement model.
Table 6. Findings of the measurement model.
ConstructItemLoading (>0.708)RhoA (>0.70)CR (>0.70)AVE (>0.50)
Attitude towards electric aircraftATT10.9620.9520.9690.913
ATT20.953
ATT30.951
Subjective normSNO10.9410.9410.9620.894
SNO20.966
SNO30.930
Perceived behavioural controlPBC10.5950.7800.7670.533
PBC20.920
PBC30.631
Perceived riskPR10.9330.9400.9540.873
PR20.944
PR30.926
Personal moral normsPMN10.8860.8090.8760.703
PMN20.870
PMN30.753
Environmental knowledgeEK10.8320.7920.8780.706
EK20.871
EK30.816
Environmental concernEC10.7760.7110.8080.519
EC20.854
EC30.603
EC40.616
Green trustGT10.8620.9120.9350.783
GT20.900
GT30.951
GT40.821
Intention to adopt electric aircraftIA10.9590.9650.9770.934
IA20.978
IA30.962
Table 7. Discriminant validity using Fornell and Larcker’s [106] criterion.
Table 7. Discriminant validity using Fornell and Larcker’s [106] criterion.
Construct123456789
1. Attitude towards electric aircraft0.955
2. Subjective norm0.7520.946
3. Perceived behavioural control0.4630.4370.730
4. Perceived risk−0.598−0.540−0.3170.934
5. Personal moral norms0.7130.6280.520−0.5330.838
6. Environmental knowledge0.2330.2350.352−0.1740.4120.840
7. Environmental concern0.1230.1690.191−0.0860.2800.5670.720
8. Green trust0.6560.5780.446−0.4920.6940.3730.2300.885
9. Intention to adopt electric aircraft0.8230.7300.532−0.6660.7530.3170.2030.7020.966
Note. The italics on the diagonal are the square root of each construct’s AVE value.
Table 8. Discriminant validity using heterotrait–monotrait (HTMT) ratio.
Table 8. Discriminant validity using heterotrait–monotrait (HTMT) ratio.
Construct123456789
1. Attitude towards electric aircraft
2. Subjective norm0.794
3. Perceived behavioural control0.5370.520
4. Perceived risk0.6280.5700.373
5. Personal moral norms0.8150.7360.7370.607
6. Environmental knowledge0.2670.2710.4950.2020.535
7. Environmental concern0.1480.1990.3130.1180.3610.703
8. Green trust0.7040.6250.5660.5330.8110.4390.260
9. Intention to adopt electric aircraft0.8590.7660.6430.6980.8570.3620.2070.750
Table 9. Hypotheses testing results.
Table 9. Hypotheses testing results.
HypothesisRelationshipCoefficientStd. Devp-Value95% Confidence IntervalsSupportR2VIF
H1ATT → IA0.3560.0670.000[0.219; 0.483]Yes0.7933.354
H2SNO → IA0.1290.0520.014[0.021; 0.232]Yes 2.492
H3PBC → IA0.0990.0400.013[0.028; 0.182]Yes 1.480
H4PR → IA−0.1980.0480.000[−0.295; −0.103]Yes 1.664
H5PMN → IA0.1580.0610.010[0.039; 0.275]Yes 2.895
H6EK → IA0.0060.0510.900[−0.100; 0.104]No 1.736
H7EC → IA0.0230.0520.663[−0.067; 0.136]No 1.498
H8GT → IA0.1350.0560.015[0.029; 0.250]Yes 2.259
Note: ATT = Attitude; SNO = Subjective Norm; PBC = Perceived Behavioural Control; PR = Perceived Risk; PMN = Personal Moral Norm; EK = Environmental Knowledge; EC = Environmental Concern; GT = Green Trust; IA = Intention to Adopt.
Table 10. Results of predictive relevance using PLSpredict.
Table 10. Results of predictive relevance using PLSpredict.
RMSEPLS-SEM—LM
ItemsQ²predictPLS-SEMLinear ModelDifference
IA10.6860.6930.768−0.075
IA20.7410.6340.669−0.035
IA30.7200.6650.701−0.036
Table 11. NCA effect sizes.
Table 11. NCA effect sizes.
ConstructEffect Size (CE-FDH)p-Value
Attitude0.2210.000
Subjective Norm0.1450.000
Perceived Behavioural Control0.2170.000
Perceived Risk0.0001.000
Personal Moral Norm0.2580.000
Environmental Knowledge0.1660.000
Environmental Concern0.1080.056
Green Trust0.2840.000
Table 12. NCA bottleneck table.
Table 12. NCA bottleneck table.
IA (%)ATTSNOPBCPMNEKGT
0NNNNNNNNNNNN
10NNNN18.88.6NNNN
20NNNN18.816.3NNNN
30NNNN18.825.0NNNN
40NNNN23.225.0NN38.0
50NNNN23.225.010.938.0
6041.624.823.225.033.138.0
7041.624.823.225.033.138.0
8050.033.323.242.033.150.0
9058.233.323.242.033.150.0
10058.233.323.242.033.150.0
Note: ATT = Attitude; SNO = Subjective Norm; PBC = Perceived Behavioural Control; PR = Perceived Risk; PMN = Personal Moral Norm; EK = Environmental Knowledge; EC = Environmental Concern; GT = Green Trust; IA = Intention to Adopt.
Table 13. Combined interpretation of PLS-SEM and NCA findings.
Table 13. Combined interpretation of PLS-SEM and NCA findings.
FactorsPLS-SEM ResultsNCA ResultsInterpretation
AttitudeSignificant determinantNecessary conditionA certain level of attitude is necessary for the intention to adopt electric aircraft. A further increase in the level of attitude will enhance the intention to adopt electric aircraft.
Subjective NormSignificant determinantNecessary conditionA certain level of subjective norm is necessary for the intention to adopt electric aircraft. A further increase in the level of subjective norm will enhance the intention to adopt electric aircraft.
Perceived Behavioural ControlSignificant determinantNecessary conditionA certain level of perceived behavioural control is necessary for the intention to adopt electric aircraft. A further increase in the level of perceived behavioural control will enhance the intention to adopt electric aircraft.
Perceived RiskSignificant determinantNot a necessary conditionOn average, an increase in perceived risk will decrease the intention to adopt electric aircraft, but no minimum level of perceived risk is needed to ensure that the intention to adopt will occur.
Personal Moral NormSignificant determinantNecessary conditionA certain level of personal moral norm is necessary for the intention to adopt electric aircraft. A further increase in the level of personal moral norms will enhance the intention to adopt electric aircraft.
Environmental KnowledgeNot a significant determinantNecessary conditionEnvironmental knowledge must reach a certain minimum level to influence the intention to adopt electric aircraft. Once this threshold is met, further increases in environmental knowledge do not proportionally enhance the intention to adopt.
Environmental ConcernNot a significant determinantNot a necessary conditionEnvironmental concern neither significantly influences the intention to adopt electric aircraft, nor is it a necessary condition for its occurrence. Therefore, it plays a critical role neither as a direct influential factor nor as a precondition to generate intention to adopt.
Green TrustSignificant determinantNecessary conditionA certain level of green trust is necessary for the intention to adopt electric aircraft. A further increase in the level of green trust will enhance the intention to adopt electric aircraft.
Disclaimer/Publisher’s Note: The statements, opinions and data contained in all publications are solely those of the individual author(s) and contributor(s) and not of MDPI and/or the editor(s). MDPI and/or the editor(s) disclaim responsibility for any injury to people or property resulting from any ideas, methods, instructions or products referred to in the content.

Share and Cite

MDPI and ACS Style

Bakır, M.; Itani, N. Modelling Behavioural Factors Affecting Consumers’ Intention to Adopt Electric Aircraft: A Multi-Method Investigation. Sustainability 2024, 16, 8467. https://doi.org/10.3390/su16198467

AMA Style

Bakır M, Itani N. Modelling Behavioural Factors Affecting Consumers’ Intention to Adopt Electric Aircraft: A Multi-Method Investigation. Sustainability. 2024; 16(19):8467. https://doi.org/10.3390/su16198467

Chicago/Turabian Style

Bakır, Mahmut, and Nadine Itani. 2024. "Modelling Behavioural Factors Affecting Consumers’ Intention to Adopt Electric Aircraft: A Multi-Method Investigation" Sustainability 16, no. 19: 8467. https://doi.org/10.3390/su16198467

APA Style

Bakır, M., & Itani, N. (2024). Modelling Behavioural Factors Affecting Consumers’ Intention to Adopt Electric Aircraft: A Multi-Method Investigation. Sustainability, 16(19), 8467. https://doi.org/10.3390/su16198467

Note that from the first issue of 2016, this journal uses article numbers instead of page numbers. See further details here.

Article Metrics

Back to TopTop