Next Article in Journal
Sustainable Concrete Roof Tiles: Integrating Aluminium Foil, Fly Ash, Solar PV, and Management
Previous Article in Journal
Examining Trends in the Food–Energy–Water Security Nexus and Its Relationships with Human Development, Population Growth, and Conflict
 
 
Font Type:
Arial Georgia Verdana
Font Size:
Aa Aa Aa
Line Spacing:
Column Width:
Background:
Article

Innovative Design to Control Spartina Alterniflora

1
School of Design, Anhui Polytechnic University, Wuhu 241000, China
2
School of Design & Arts, Beijing Institute of Technology, Beijing 100081, China
*
Author to whom correspondence should be addressed.
These authors contributed equally to this work.
Sustainability 2024, 16(18), 8256; https://doi.org/10.3390/su16188256
Submission received: 13 July 2024 / Revised: 5 September 2024 / Accepted: 18 September 2024 / Published: 23 September 2024

Abstract

In order to effectively curb the rapid growth trend in Spartina alterniflora in coastal cities of China, this study proposes an innovative mechanical equipment design scheme for eradicating Spartina alterniflora. Based on literature analysis and field research, the AHP (analytic hierarchy process) model is constructed to quantify and prioritize the diverse needs of users for control equipment. Subsequently, the House of Quality (HOQ) in QFD (Quality Function Deployment) is used to analyze the key components and structure of the equipment to ensure its performance and feasibility in practical applications. Finally, combined with the Theory of Inventive Problem Solving (TRIZ), the potential problems encountered in the structural design of the equipment are analyzed, and the corresponding creative principles are applied to solve the contradictions and complete the optimal scheme design. This study, via the acquisition of user needs and further analysis of the machinery’s structure, proposes a scheme that can address many problems related to Spartina alterniflora in China and provide new technical ideas for the field of wetland environmental protection.

1. Introduction

Invasive species are one of the most pressing global challenges for biodiversity and agriculture [1]. Spartina alterniflora is a main invasive and highly distributed species of saltmarsh in China [2]. Spartina alterniflora was initially introduced to China for environmental improvement, wave dissipation, and dike protection [3]. Spartina alterniflora is a perennial herb, and its reproductive modes include sexual reproduction via seeds and asexual reproduction via rhizomes or plant fragments [4]. Its strong sediment accumulation capability forms a natural dike, leading to changes in the intertidal zone’s topography and blocking tidal water from entering Suaeda salsa and reed marshes. This affects the normal functioning of the wetland ecosystem, tidal flow, and nutrient distribution. Its strong reproductive capacity squeezes the living space of native species, causing a survival crisis for migratory birds and benthic organisms that rely on coastal wetlands for habitat and food [5,6,7]. Spartina alterniflora seeds can be dispersed by ocean currents, and the plant’s underground rhizome system is complex, exhibiting high tolerance to salinity and submersion. Its invasion displaces native species and disrupts the habitats of benthic organisms, fish, and birds, leading to the degradation of coastal wetland ecosystems and a reduction in biodiversity [8,9]. Additionally, it impedes the normal flow of tides, diminishes the flood discharge capacity of river estuaries, and contributes to the siltation of navigation channels. The invasive success of Spartina alterniflora is primarily due to its strong ecological and physiological characteristics, including superior photosynthetic rates, high root growth, and low internal nitrogen content. Remarkably, its growth in China surpasses that in the United States, with heights typically reaching 1.0–2.7 m and roots extending up to 1.5 m deep into the soil [10,11,12]. Spartina alterniflora is mainly found in Zhejiang, Jiangsu, Fujian, and Shanghai provinces, accounting for more than 90% of China’s total Spartina alterniflora area [13]. Controlling the expansion of Spartina alterniflora and mitigating the ecological damage caused by its invasion has become an important issue for the protection of coastal wetlands in China. The control methods of Spartina alterniflora mainly include physical removal treatments [14,15], chemical control [16,17,18], and interspecific competition [19]. To maintain the balance of wetland ecosystems, the Chinese government attaches great importance to the control of Spartina alterniflora in various regions. Among many control strategies, herbicides have not been widely used in field applications due to their potential impacts on native species [20]. Physical removal treatments are widely used in cities across China due to their environmental friendliness and effectiveness [21,22].
At present, a large number of scholars have conducted systematic research on methods for eradicating Spartina alterniflora. However, there is no research on the mechanical design for the control of Spartina alterniflora in Chinese literature. In our research on control machinery, we need to fully consider the particularity and complexity of the design, as well as the diversification of user needs and design parameters. Devanathan et al. addressed the challenge of weeds impacting crop yield and quality. To tackle agricultural weed problems, the research successfully developed a low-cost agricultural weeding machine, equipped with dual blades to enhance weeding efficiency [23]. Saha et al. designed and tested a two-wheel power-tiller multi-row weeder for weed control in wheat and other narrow-row crops. The weeder demonstrated high weeding efficiency and field operation capability, with a lower cost compared to other weeding technologies [24]. It is necessary to strengthen the design process and prioritize the product characteristics so that the user needs are correctly weighted and the impact of each need on overall satisfaction can be estimated [25]. In development and research, it is necessary to consider the specific needs of users and the rationality of component structures. Therefore, we use AHP, QFD, and TRIZ theories to construct a design process to develop mechanical equipment for the control of Spartina alterniflora, achieving a combination of function, structure, and cost. Jing et al. [26] used a combination of AHP and QFD for demand analysis to systematically establish an index system for emergency rescue engineering machinery. By constructing the House of Quality, they provided an important theoretical basis and practical guidance for the system design of rescue engineering machinery. Li et al. [27] applied AHP to collect and analyze customer needs, constructed HOQ to evaluate the importance and satisfaction of each need, and ultimately provided solutions for the renovation and protection of traditional buildings in Yunnan Province, China. Li et al. [28] combined AHP with QFD and KE theories to translate user needs into design directions, meeting the health management needs of the elderly. The combination of AHP and QFD has shown significant results in identifying and addressing user needs, but various technical contradictions still need to be resolved. TRIZ theory can be introduced to specifically address these engineering and technical challenges. Taehoon et al. [29] combined QFD and TRIZ to propose a conceptual design for an automatic layout robot for building structures based on a systematic design process, which provided strong theoretical support for the practical application of the automatic layout robot for building structures. Lee et al. [30]. used TRIZ principles to propose an innovation roadmap for the smart glasses industry, including the use of unconventional energy sources, modular design, and intuitive interaction technologies. Rong [31] applied Kano, AD, and TRIZ theories to self-balancing two-wheeled vehicles. Based on TRIZ engineering parameters and inventive principles, the development and creation were completed.
In the studies conducted by the aforementioned scholars, it can be observed that the AHP-QFD theory can analyze the relative importance of various user factors. By establishing a mapping relationship between user needs and design elements through HOQ, the extent to which the realization of design requirements affects the fulfillment of user needs can be determined. Finally, TRIZ theory can analyze the contradictions and conflicts that arise in the process of realizing design elements and provide viable solutions. The application of these three methods in the control equipment for Spartina alterniflora can achieve the transformation of user needs into design requirements, ultimately completing the development and design of the machinery. The innovation of this study lies in addressing the significant financial challenges associated with Spartina alterniflora control in China by proposing an innovative solution. Unlike the commonly adopted combination of manual and mechanical harvesting methods, this research focuses on exploring and implementing a fully mechanized strategy for controlling Spartina alterniflora in wetlands. This strategy aims to significantly reduce management costs while enhancing efficiency and effectiveness through mechanization, offering a more efficient and economical solution for wetland ecological protection and promoting sustainable development in the field. The research team conducted surveys among Spartina alterniflora specialists and gathered professional opinions from experts in the field of Spartina alterniflora management. Based on the specific needs of the target stakeholders, the design team selected similar mechanical equipment and sought innovative advancements within the existing technological framework to guide the design and development process, ensuring that the final solution closely aligns with practical requirements. Furthermore, in applying the House of Quality (HOQ) method, we carefully considered the insights of industrial design experts. This approach not only effectively meets the professional needs of Spartina alterniflora researchers but also ensures the mechanical equipment’s functionality, efficiency, and operational ease.

2. Materials and Methods

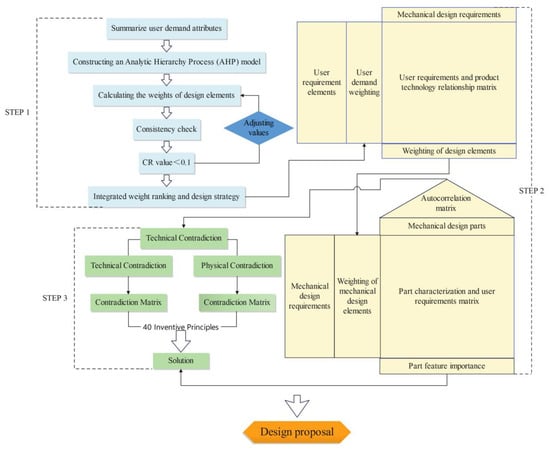
During the field visits and related literature research, our team conducted a comprehensive summary. The study area is located in the Yancheng wetland in China, known for its rich ecological biodiversity. We noticed that the excessive growth of Spartina alterniflora in this area has posed a serious threat to the ecological environment of rare wildlife. Although chemical methods have shown significant speed in dealing with Spartina alterniflora, considering their potential side effects on the wetland ecosystem, we decided to prudently avoid this method in our mechanical development. To ensure ecological safety while effectively managing and controlling the spread of Spartina alterniflora, our team prioritized physical methods as the main control approach in mechanical development. Physical methods can minimize the disturbance to species and ecological environment [32,33,34,35]. To achieve this goal, we decided to integrate AHP (analytic hierarchy process), QFD (Quality Function Deployment), and TRIZ (Theory of Inventive Problem Solving) into our experimental process to guide the design and development of the final control machinery. The flowchart of the experimental design is shown in Figure 1.

2.1. Analysis of User Demand Hierarchy

The analytic hierarchy process (AHP) is a systematic and hierarchical analysis method proposed by Saaty, and it can combine quantitative indicators with qualitative analysis [36]. The hierarchical structure can usually be divided into a target layer, an element layer, and an indicator layer [37]. During the preliminary preparation process, team members conducted a field survey of the Yancheng National Rare Bird Nature Reserve in Jiangsu Province. The Yancheng Nature Reserve (32°20′~34°37′ N, 119°29′~121°16′ E) was established in 1983, with the primary protection targets being rare wild animals such as the red-crowned crane and the tidal flat wetland ecosystem on which they depend. It is one of the important wetlands under the Ramsar Convention. In recent years, the vegetation community in the core area has become increasingly homogeneous, and both biodiversity and ecological value have been declining [38,39]. Our team, together with researchers from the nature reserve, analyzed the growth environment and characteristics of Spartina alterniflora and had in-depth discussions on user needs for the control plan. Based on this, we further constructed an analytic hierarchy model in Figure 2, to guide the implementation of this control work more scientifically and systematically, ensuring the effective protection of the ecological balance and biodiversity of the nature reserve.

2.2. Construct a Contrast Judgment Matrix

In the process of the analytic hierarchy process (AHP), to avoid singular qualitative results, elements are typically compared in pairs to determine their relative importance [40,41]. The judgment matrix reflects the importance of each variable in the hierarchical structure and is a core component of this method. In this study, a scale of 1–9 was used to carry out the assignment, and the degree of importance between the two elements of the comparison was defined by numerical values [42]. This scaling method has the advantages of being simple and easy to use. The definitions of the 1–9 scale are shown in Table 1.
According to the ratio scale in Table 1, the parameters are compared in pairs to assess their relative importance. The judgment matrix is shown in the equation below (1):
X = [ b 11 b 12 b 1 n b 21 b 22 b 2 n b n 1 b n 2 b nn ]

2.3. Calculate the Weight Value of Design Elements

To ensure the objectivity and rigor of the evaluation results, this experiment invited doctoral students from the Tiaozini Field Research Institute of Fudan University and several design professors to participate in the decision-making process. They can provide critical decision-making factors for the development of Spartina alterniflora control equipment. In the decision-making process, we used the arithmetic mean method to quantify each evaluation factor. This method can avoid the influence of subjective factors on the evaluation results, making the results more objective and fair. Table 2, Table 3, Table 4 and Table 5 present the evaluation results for each scheme, and the calculation process is as follows:
  • Normalize the judgment matrix according to Formula (2):
    b i j ¯ = b i j k = 1 n b k i , i , j = 1 , 2 , n
  • Calculate the average value of each row in the normalized judgment matrix according to Formula (3):
    W i = j = 1 n b i j ¯ n , i = 1 , 2 , n

2.4. Consistency Check

To ensure the consistency of the evaluators’ judgments during the evaluation process, a consistency check of the judgment matrix is necessary. The consistency ratio is calculated based on the order n of the judgment matrix. In the consistency test, λmax is used as an important parameter to measure the consistency ratio. Saaty verified that for a positive reciprocal matrix, λmax is always greater than or equal to n. Since CR < 0.1, it meets the consistency test criterion, indicating that the judgment matrix is constructed reasonably [43]. Generally, the smaller the CR value, the better the consistency of the judgment matrix. The calculation process is as follows:
λ max = i = 1 n ( A W ) i n W i
  • where λmax is the maximum eigenvalue, and n is the order of the judgment matrix.
    CI = λ max n     1
  • where CI represents the consistency index of the judgment matrix.
    CR = CI RI
RI represents the average random consistency index, and CR represents the consistency ratio.
The CR values calculated from Table 2, Table 3, Table 4, Table 5 and Table 6 were tested, and the results indicate that all judgment matrices passed the consistency test. The average random consistency metrics are shown in Table 7. The experimental results are feasible, as shown in Table 8.

2.5. Comprehensive Weight Ranking

In the criteria layer, the weight ranking is B > C > A > D. In the research on Spartina alterniflora control equipment, the core focus is significantly on the performance of the equipment. This is mainly because Spartina alterniflora has become an extremely urgent issue in China’s wetland ecosystems, so the control effectiveness of the equipment is given top priority. We still need to improve the environmental performance of the equipment on the basis of optimal control effectiveness. In Table 9, the comprehensive ranking in the sub-criteria layer, the weight ranking is B3 > B1 > A2 > C3 > B4 > D1 > C1 > A1 > B2 > C2 > B5 > D3 > D2 > C4, with physical harvesting methods occupying the most important position. This method is considered the preferred control means due to its minimal destructive impact on the wetland environment. We also need to focus on the adaptability of the equipment in wetland environments. Wetland terrains are complex and variable, and the equipment must be able to flexibly respond to various terrains to ensure the smooth progress of the control work. Additionally, in our research, we must consider the usage cost. In ensuring the effectiveness of Spartina alterniflora control while adapting to wetland environments, it is crucial to recognize that the relationship between development costs and high performance is often not directly proportional, and this pursuit tends to be more idealistic. From a practical development perspective, cost as a core consideration can be addressed by designing to reduce mechanical wear and enhance efficiency, thereby decreasing reliance on human resources. Optimizing the mechanical layout and selection of components not only ensures effective management but also considers economic benefits. However, in wetland environments, portable equipment may not be applicable, as they often cannot cope with the specific conditions of wetlands. Therefore, we can temporarily disregard the portability factor. Through comprehensive consideration, we can determine the next design direction, primarily focusing on physical control methods, the equipment should be able to move freely and operate efficiently in wetland environments, while also saving labor and material resources. This large machinery will achieve efficient Spartina alterniflora control while protecting the wetland environment.

2.6. Comprehensive Weight Ranking

QFD theory can link customer requirements with technical parameters to achieve the transformation of needs [44,45]. This can be carried out by effectively translating these customer requirements into design features and characteristics. The House of Quality (HOQ) is a voice of customer analysis tool and a key component of the Quality Functional Deployment technique [46]. By effectively translating these customer requirements into design features and characteristics [47], according to the user requirement weights obtained from AHP, the design team summarized and concluded the relevant technical parameters in the mechanical development and production process through group meetings. The control product is mainly divided into the harvesting part, the moving part, and the power part. Based on the results of the analytic hierarchy process, the design team envisions the final mechanical equipment as a highly efficient, adaptable, and innovative harvesting machine. In Figure 3 and Figure 4 (from China Agricultural Machinery Network), we collected and analyzed various types of harvesters widely used in China. Through conference evaluations and comparisons, the design of the mechanical equipment will optimize the cutting platform structure, enhance power transmission efficiency, and improve intelligent control levels. It features a specialized mode of movement suitable for wetland terrains, capable of remote monitoring, fault diagnosis, and precise operation planning. Throughout the design process, we will strictly adhere to national environmental protection standards, using low-energy and low-emission engines and transmission systems to reduce energy consumption and environmental impact during operations. The harvesting part mainly consists of physical harvesting, recovery structure, cutting size, and component structure. The moving part consists of the traveling method, component structure, and sensing method. The power part consists of working endurance, operation method, power supply method, and energy storage method.
The importance of the relationship between customer requirements and design elements was judged, with the strength of the relationship assigned values from 0 to 9. In this valuation, 0 means no relationship, 1 means a very weak relationship, 3 means a weak relationship, 5 means a moderate relationship, 7 means a close relationship, and 9 means a very close relationship. The weights of the product characteristics in each matrix are calculated based on the numerical values, as shown in Formula (7):
TIR j = i = 1 n CIR ij ; ( i = 1 ,   2     m )
TIRj represents the absolute weight value of the jth product characteristic.
CIRi represents the weight of the ith customer requirement.
Rij represents the value of the relationship between the ith customer requirement and the jth product characteristic.
According to the results of Figure 5, the importance ranking is as follows: blade harvesting in the harvesting part > recovery structure in the harvesting part > component structure in the harvesting part > cutting size in the harvesting part > power supply method in the power part > traveling method in the moving part > operation method in the power part > sensor control in the moving part > component structure in the moving part > energy storage method in the power part > working endurance in the power part. Therefore, the blade harvesting, recovery structure, component structure, and cutting size in the harvesting part are critical for the Spartina alterniflora control equipment. Based on this, we analyzed the components of the moving and power parts, and combined with the opinions of industrial design experts, proposed the key component features of the Spartina alterniflora control equipment.
In Figure 6, the design team used the House of Quality (HOQ) based on QFD, focusing on the key component features of the equipment. The design considerations mainly revolve around the form of the cutting tools, cutter interfaces, cutting collection ports, shearing power supply, walking wheels, blade protection, blade durability, shock absorption configuration, and easy control. The research results indicate that the core of the control equipment lies in the parts of the harvesting section. This is mainly because physical harvesting using blades is the best means of maintaining ecological balance. Therefore, the shape of the blades and their adjustment mechanism are of utmost importance in the design process. Based on the researchers’ studies on the growth size of Spartina alterniflora and the wetland environment, the next step will be to develop a complete design direction for the harvesting section. To minimize the consumption of human and material resources, we will adopt remote control for the operation of the equipment. Meanwhile, the recovery box for Spartina alterniflora and the power supply equipment have relatively lower weights in the overall design. We will design these components based on standardized power supply models available in the market to ensure efficient and economical performance. The mechanical equipment designed in this project focuses on remote control. First, it uses optimally designed blades for precise harvesting, then employs an efficient mechanical transmission system to recover Spartina alterniflora, and finally collects it into a dedicated collection box through a filtering system.

2.7. Analysis of Contradiction Problems Based on TRIZ Theory

TRIZ is a systematic process for solving a particular problem or conflict of innovative methods [48]. The results of QFD (Figure 3) has specifically analyzed the interrelationships between design elements. In the table, ‘+’ indicates a positive correlation between two elements, meaning that the improvement in one technology will optimize another; ‘−’ indicates a negative correlation, meaning that the improvement in one technology will deteriorate another.
The walking wheels and shock absorption configuration have a positive correlation. The material and shape of the walking wheels directly affect the contact characteristics with the ground. Enhancing the walking wheels can reduce the impact received while walking in wetlands. Blade durability and blade protection also have a positive correlation. Implementing protective measures for the blades in the machinery can reduce abnormal wear and extend the blade’s lifespan. The shearing power supply and power supply components have a positive correlation. The energy for the shearing section depends on the normal operation of the power supply components. A reasonable configuration of the power supply components can enhance the stability and efficiency of the shearing power supply. The recovery box and the recovery connection part have a positive correlation. Enhancing the transportation and handling capacity of the recovery connection part can accelerate the process of collecting Spartina alterniflora in the recovery box.
In Table 10, the easy control and remote control have a negative correlation. In the comprehensive weight results of AHP, HCI convenience has a high weighting, so the design of the equipment needs to strike a balance between utility, convenience, and functionality. According to the principles of solving physical contradictions in TRIZ theory, we can use the principle of space separation. When there are two or more conflicting demands in an engineering system, these demands can be resolved by allocating them to different locations or stages of the system. We recommend using Inventive Principle 17 (Another Dimension) for resolution, which involves transforming the motion and layout of an object from one-dimensional to multi-dimensional. Simply considering the capability of easy control does not provide a comprehensive design. We need to consider dimensions such as performance, reliability, and safety. We can integrate the operational functions of the equipment in a multi-dimensional manner, including not only the direct control interface but also an interface connected to a remote interaction system. This way, users can achieve one-click control through the interactive terminal system, ensuring the convenience of remote control while retaining the intuitiveness of simple control.
The recovery articulated parts and transmission units have a negative correlation. The primary function of the recovery connection part is to ensure a seamless connection with the subsequent recovery process after harvesting Spartina alterniflora. The function of the transmission component is to transfer the harvested Spartina alterniflora to the collection box. Due to the unique physical properties of Spartina alterniflora as a wetland crop, traditional conveyor belt transmission faces difficulties in the transfer process. However, these two components are essential parts of the entire machinery. This physical contradiction can be addressed using the system-level separation principle in TRIZ, specifically Inventive Principle 28 (Mechanical Substitution). In the transmission component, we can use mechanical equipment combined with a transmission structure to facilitate the collection of small-sized objects, thereby improving the efficiency and reliability of the entire mechanical system.
In Table 11, the tool form and the blade protection are negatively correlated, changes in the blade shape increase the complexity of blade protection. The shape of the cutting tool is the most critical element in the entire engineering design process. As the diversity of blade structures increases, it can improve the control efficiency but also make the installation and maintenance of the blade protection device more complex. We can use Inventive Principle 1 (Segmentation) to solve this issue by designing the blade protection and cutting tool shape as two relatively independent components, ensuring they are structurally and functionally independent yet mutually adaptable. On one hand, optimizing the cutting tool shape to maximize work efficiency and adaptability; on the other hand, simplifying the blade protection design to reduce manufacturing costs and maintenance difficulty.
The blade protection and power supply components are negatively correlated, the blade protection system increases the energy supply and complexity of the power components. However, the design needs to consider whether the functional components can bear high-power energy consumption. We can use Inventive Principle 15 (Dynamicity), combined with the solution for the third group of contradictions, to make the blade protection system adaptive and adjustable, reducing its dependence on the power supply components, and thereby lessening the energy supply burden. A blade protection device that can be quickly installed and removed can be designed to reduce energy consumption.

3. Results

Based on the analysis results of AHP-QFD-TRIZ, the team started to aim for the final design result and designed the overall machine. The most significant difference in the research results is in the blades. In Figure 7, we adopt the form of an electric rotary plow blade. This blade uses rotating teeth as the working parts and employs a horizontal axis configuration for the rotary plow blade. When working at high speeds in wetlands, the horizontal axis blade can effectively break the soil and reduce soil compaction. The design team has developed a forward and reverse L-shaped blade layout, ensuring the main stems of Spartina alterniflora can be easily cut during operation, achieving efficient weeding. By adjusting the angle and position of the mechanical arm, the blades can reach a depth of about 20 cm into the soil, handling a wider soil area and deeper root systems.
Regarding material selection, the design team, following Chinese national mechanical standards, chose 60Si2Mn spring steel as the blade manufacturing material. This material is commonly used for mechanical parts subjected to heavy loads in the industry. 60Si2Mn spring steel also has strong corrosion and heat resistance [49], allowing it to maintain stable performance in complex environments such as wetlands, extending the blade’s lifespan. This electric rotary plow blade is most suitable for use during the growth period of Spartina alterniflora from April to June. Implementing physical harvesting measures during the seedling stage of Spartina alterniflora can significantly curb its excessive growth, thereby controlling its spread and maintaining ecological balance [50,51]. During this time, the root systems of Spartina alterniflora are not fully mature, allowing the blades to cut and remove the roots more effectively, preventing further spread and growth.
In Figure 8, the design team completed the development and research of the overall mechanical equipment, part of the interface terminal for the remote control is displayed. This interface is used for the remote control and operation of Spartina alterniflora control machinery, this interaction method is not only simple and easy to use but also highly practical and efficient. Among the main components of the mechanical equipment:
  • Blade Guard: The blade guard’s design aims to address the TRIZ theory’s contradictions between blade protection, blade shape, and power supply components. The blade guard exists as an independent component made of high-carbon steel. After specific treatment, this material offers excellent hardness and elasticity limits, significantly reducing blade wear during non-working conditions and effectively preventing splashing soil during movement.
  • Recovery Duct: Considering the fluidity of wetland soil, using a centrifugal impeller and conveyor belt structure ensures efficient recovery and transfer of Spartina alterniflora after the blades cut it, maintaining efficient and smooth recovery operations.
  • LiDAR System: Current laser scanners are capable of precisely measuring distances to objects within 250 m, with high accuracy in range measurement. The margin of error can be controlled within 5 cm, allowing for stable operation under various complex environmental conditions [52]. Combining three components—laser, scanning part, and photosensitive chip—with mirror-reflecting light technology, the laser covers the detectable field of view by the LIDAR, enhancing the equipment’s adaptability in complex work environments.
  • Solar Panel: Protected by tempered glass, combined with EVA adhesive and high-efficiency polycrystalline silicon solar cells, it provides a stable and environmentally friendly energy supply. The aluminum alloy frame and junction box ensure the system’s stable operation.
  • Mechanical Arm: Mainly used to adjust the cutting size of the tool, made of lightweight materials such as aluminum alloy, magnesium alloy, and carbon fiber. Via the flexible connection of rods and joints, it achieves precise size adjustments under remote control, equipped with LiDAR at the front to adapt to different cutting conditions.
  • Plowing Structure: The design of a buried plow frame can penetrate about 20 cm into the soil, causing secondary damage to the main stem of Spartina alterniflora and plowing. This design not only improves control effectiveness but also promotes soil structure improvement.
  • Charging Port: Allows the equipment to be charged by inserting a charging cable. In addition, it is equipped with an intelligent charging management system, which can automatically determine the charging status and enhance ease of use and safety.
  • Marching Structure: Compared to tires, tracked chassis has a larger contact area with the ground, which aids in providing better traction in sticky soils. Tracks distribute the weight of the machine more evenly, reducing the pressure per unit area on the ground and minimizing the risk of sinking into muddy terrain [53]. The tracked movement mode realizes differential steering by controlling the speed difference between the two tracks. This steering method is flexible and easy to control and is suitable for large wetland areas. Both tracks are equipped with protective devices to protect the moving structure, which is easy to clean and reduces energy consumption and maintenance costs.
  • Isolation Plate: Separates the moving part of the mechanical equipment from the main body, primarily made of stainless steel. This material has corrosion resistance and high strength, which effectively isolates the moving parts from the main body and ensures stable operation in a heavy load working environment.
  • Recovery Box: Used to collect Spartina alterniflora and other debris harvested by the machine.
  • Recovery Filter Port: Its density allows for the screening and filtering of other materials, ensuring the purity and reuse value of the recovered material. On the basis of improving resource utilization, the risk of environmental pollution and ecological destruction is reduced.

4. Discussion

The product of this study is designed for the control of Spartina alterniflora growing in coastal wetlands. The overall function of the product must meet the actual environmental conditions of the wetlands, and the performance indicators of the product must meet the goals of final production. According to the AHP analysis results, the design team had a general research direction for the mechanical design for the control of Spartina alterniflora. After group discussions, it was decided to present it in the form of wetland weed control machinery. Based on the established research objectives, the research team constructed a House of Quality (HOQ), breaking down the various components of the machinery and conducting expert evaluations to determine the results for each part. Finally, based on TRIZ theory’s contradiction analysis, they optimized potential conflicts in the engineering development process. Combining the above results, a research plan for Spartina alterniflora control was designed.
Figure 9 and Figure 10 illustrate the process of managing Spartina alterniflora from control to efficient recovery, conducted during its juvenile growth phase in August. At this stage, the aboveground and underground tissues are cut by rotating blades, combined with tilling. Both seedlings and partially mature plants of Spartina alterniflora are treated, and then, using an automated conveyance system, the cut plants are transported to a dedicated recovery box. The design of the recovery operation takes into account the loose and moist soil of wetland environments, which tends to introduce a significant amount of silt and impurities during the recovery process. Filtration holes at the bottom of the recovery box are designed to collect the cut Spartina alterniflora rhizomes and naturally separate the silt impurities. The silt and impurities naturally exit through the holes, reducing the difficulty and cost of subsequent processing, avoiding contamination of the recovered materials, and ensuring a clean and efficient recovery process.
The design team proposed a set of mechanized processes centered around the final design solution. First, the mechanical equipment is activated via a remote control system and moved to the target area. Then, the cutter head of the harvester is used to cut the aboveground and underground stems of Spartina alterniflora. During the cutting process, the remote-controlled mechanical arm can adjust the cutting size in real time to meet the tillage needs at different depths. Next, the buried plow blade automatically performs a pressing operation to plow the previously harvested area a second time, ensuring thorough control. The harvested Spartina alterniflora and its debris are transmitted backward through the equipment’s internal air duct system. These materials pass through a rear screening outlet, separating the wetland soil from the Spartina alterniflora. After the harvesting operation is complete, workers open the collection box and remove the recovered Spartina alterniflora. Finally, under remote control guidance, the mechanical equipment returns to the preset recovery point, completing the entire cutting and recovery process.
Life cycle assessment (LCA) is a systematic analysis method widely used to comprehensively assess the potential environmental impacts of products, services, and systems throughout their entire lifecycle [54]. This process covers multiple critical stages including raw material acquisition, production manufacturing, logistics and transport, usage phase, and post-use treatment and recycling, aiming to provide a holistic perspective for examining and optimizing resource use efficiency and environmental load. To enhance the operability and accuracy of the LCA evaluation framework, it is scientifically and reasonably simplified, while clearly defining the core design objectives that the Spartina alterniflora control equipment should achieve at each lifecycle stage. In Figure 11, the design objectives, methods, and evaluation metrics for each lifecycle stage are determined, establishing a phased and hierarchical sustainability evaluation system [55]. Thirteen industrial designers and Spartina alterniflora researchers were invited to score the design proposals using a Likert five-point scale, comparing design proposal (a) with traditional physical control methods (b). The average scores for each criterion are represented by means, and the evaluation score chart is plotted based on the scoring data, as seen in Figure 12. The data from the table show that the overall mean of the design proposal (a) is higher, reflecting its superior sustainability.

5. Conclusions

This study integrates the methods of AHP, QFD, and TRIZ, effectively transforming user needs in the process of Spartina alterniflora control into functional requirements, and further into specific component designs for the mechanical equipment. This approach maximizes the resolution of potential issues during the equipment development stage, providing a solid foundation for the actual product manufacturing. This integrated method not only optimizes the design analysis, problem-solving generation, and evaluation process of Spartina alterniflora control but also significantly reduces the complexity between theory and practice, offering a new research perspective and theoretical support for the field of wetland invasive species control.
Currently, there are still certain shortcomings in this study. When constructing the HOQ for weight calculation, it mainly relies on the experience and expertise of industrial designers, which increases the uncertainty and complexity of the design process to some extent. To overcome this limitation, future research will focus on introducing more objective and systematic analysis methods to reduce dependence on individual designers’ experience and improve the predictability and repeatability of the design process. Additionally, future research will emphasize the practical process of mechanized production of Spartina alterniflora control equipment, strengthening the application of engineering technology and feedback from the actual production process. In the evaluation of LCA, the practical indicators are low. The main reason is that the current research exists in theory, but also needs to follow the actual verification in the control process. We will further verify the feasibility and effectiveness of this study and, based on that, enhance the design flexibility and iterative nature of this research theory.

Author Contributions

Conceptualization, J.X.; methodology, J.X.; software, D.W. and Y.C.; validation, D.W., J.X. and X.Z.; formal analysis, J.X.; investigation, J.X.; resources, D.W.; data curation, D.W.; writing—original draft preparation, J.X.; writing—review and editing, J.X.; visualization, D.W.; supervision, X.Z.; project administration, D.W. and X.Z.; funding acquisition, X.Z. All authors have read and agreed to the published version of the manuscript.

Funding

“Philosophy and Social Science Planning Project of Anhui under Grant.” with grant number (AHSKZ2021D24).

Institutional Review Board Statement

Not applicable.

Informed Consent Statement

Informed consent was obtained from all subjects involved in this study.

Data Availability Statement

The original contributions presented in the study are included in the article,. Further inquiries can be directed to the corresponding author.

Acknowledgments

The authors thank the anonymous reviewers for their comments and suggestions.

Conflicts of Interest

The authors declare no conflicts of interest.

References

  1. Abeysinghe, N.; Guerrero, A.M.; Rhodes, J.R.; McDonald-Madden, E.; O’Bryan, C.J. How success is evaluated in collaborative invasive species management: A systematic review. J. Environ. Manag. 2023, 348, 119272. [Google Scholar] [CrossRef] [PubMed]
  2. He, J.; Yin, J.; Wu, J.; Christakos, G. Accurate carbon storage estimation for the salt marsh ecosystem based on Bayesian maximum entropy approach–A case study for the Spartina alterniflora ecosystem. J. Environ. Manag. 2024, 354, 120278. [Google Scholar] [CrossRef] [PubMed]
  3. Wang, J.; Zhang, H.; Li, Y.; Liu, H. Wintering habitat quality assessment and management strategies of red-crowned crane in Yancheng Yellow Sea Wetland. Wetl. Sci. 2022, 3, 334–340. [Google Scholar]
  4. Xie, B.; Han, G.; Qiao, P.; Mei, B.; Wang, Q.; Zhou, Y.; Zhang, A.; Guan, B. Effects of mechanical and chemical control on invasive Spartina alterniflora in the Yellow River Delta, China. PeerJ 2019, 7, e7655. [Google Scholar] [CrossRef]
  5. Peng, H.B.; Shi, J.; Gan, X.; Zhang, J.; Ma, C.; Piersma, T.; Melville, D.S. Efficient removal of Spartina alterniflora with low negative environmental impacts using imazapyr. Front. Mar. Sci. 2022, 9, 1054402. [Google Scholar] [CrossRef]
  6. Zhou, T.; Liu, S.; Feng, Z.; Liu, G.; Gan, Q.; Peng, S. Use of exotic plants to control Spartina alterniflora invasion and promote mangrove restoration. Sci. Rep. 2015, 5, 12980. [Google Scholar] [CrossRef]
  7. Li, L.; Jiang, X.; Zhou, Q.; Chen, J.; Zang, Y.; Zhang, Z.; Gao, C.; Tang, X.; Shang, S. Responses of Soil Microbiota to Different Control Methods of the Spartina alterniflora in the Yellow River Delta. Microorganisms 2022, 10, 1122. [Google Scholar] [CrossRef]
  8. Zhang, D.; Hu, Y.; Liu, M.; Chang, Y.; Yan, X.; Bu, R.; Zhao, D.; Li, Z. Introduction and spread of an exotic plant, Spartina alterniflora, along coastal marshes of China. Wetlands 2017, 37, 1181–1193. [Google Scholar] [CrossRef]
  9. Li, Z.; Wang, W.; Zhang, Y. Recruitment and herbivory affect spread of invasive Spartina alterniflora in China. Ecology 2014, 95, 1972–1980. [Google Scholar] [CrossRef]
  10. Wang, G.; Qin, P.; Wan, S.; Zhou, W.; Zai, X.; Yan, D. Ecological control and integral utilization of Spartina alterniflora. Ecol. Eng. 2008, 32, 249–255. [Google Scholar] [CrossRef]
  11. Syed, S.; Xu, M.; Wang, Z.; Yu, C.; Lian, B. Invasive Spartina alterniflora in controlled cultivation: Environmental implications of converging future technologies. Ecol. Indic. 2021, 130, 108027. [Google Scholar] [CrossRef]
  12. Zheng, S.; Shao, D.; Asaeda, T.; Sun, T.; Luo, S.; Cheng, M. Modeling the growth dynamics of Spartina alterniflora and the effects of its control measures. Ecol. Eng. 2016, 97, 144–156. [Google Scholar] [CrossRef]
  13. Zheng, X.; Javed, Z.; Liu, B.; Zhong, S.; Cheng, Z.; Rehman, A.; Du, D.; Li, J. Impact of Spartina alterniflora invasion in coastal wetlands of China: Boon or bane? Biology 2023, 12, 1057. [Google Scholar] [CrossRef]
  14. Tang, L.; Zhou, Q.S.; Guo, W.; Li, P.; Gao, Y. Importance of high severity in a physical removal treatment for controlling invasive Spartina alterniflora. Ecol. Eng. 2021, 171, 106375. [Google Scholar] [CrossRef]
  15. Shen, S.; Huang, M.; Tang, C.; Niu, D.; Ma, Q.; Wu, J. Effects of different Spartina alterniflora control measures on plants and macrobenthos. Acta Hydrobiol. Sin. 2014, 2, 279–290. [Google Scholar]
  16. Wang, Y.; He, Y.; Qiao, P.; Mei, B.; Wang, X.; Han, G.; Xie, B. Control effects of different herbicides on Spartina alterniflora. Ecol. Indic. 2023, 154, 110824. [Google Scholar] [CrossRef]
  17. Zhao, Z.Y.; Xu, Y.; Yuan, L.; Li, W.; Zhu, X.J.; Zhang, L.Q. Emergency control of Spartina alterniflora re-invasion with a chemical method in Chongming Dongtan, China. Water Sci. Eng. 2020, 13, 24–33. [Google Scholar] [CrossRef]
  18. Patten, K.; O’Casey, C.; Metzger, C. Large-scale chemical control of smooth cordgrass (Spartina alterniflora) in Willapa Bay, WA: Towards control and ecological restoration. Invasive Plant Sci. Manag. 2017, 10, 284–292. [Google Scholar] [CrossRef]
  19. Jackson, M.V.; Fuller, R.A.; Gan, X.; Li, J.; Mao, D.; Melville, D.S.; Murray, W.; Wang, Z.; Choi, C.Y. Dual threat of tidal flat loss and invasive Spartina alterniflora endanger important shorebird habitat in coastal mainland China. J. Environ. Manag. 2021, 278, 111549. [Google Scholar] [CrossRef]
  20. Zhao, C.; Li, J.; Zhao, X. Mowing plus shading as an effective method to control the invasive plant Spartina alterniflora. Flora 2019, 257, 151408. [Google Scholar] [CrossRef]
  21. Manage, J.A.P. Mechanical and chemical control of the invasive cordgrass Spartina densiflora and native plant community responses in an estuarine salt marsh. J. Aquat. Plant Manag. 2012, 50, 106–111. [Google Scholar]
  22. Shin, W.; Kim, J.; Song, Y.; Kang, H.; Byun, C. Soil tillage effect on the control of invasive Spartina anglica in a coastal wetland. Wetl. Ecol. Manag. 2024, 32, 1–12. [Google Scholar] [CrossRef]
  23. Devanathan, C.; DineshKumar, P.T.; Selvaramkumar, A.; Giri, R.; Dhandapani, S. Design and development of cost effective agricultural weeder. Mater. Today Proc. 2021, 47, 6590–6593. [Google Scholar] [CrossRef]
  24. Saha, K.K.; Hossain, A.; Hoque, M.A.; Jahan, M.A.H.S.; Ahmed, S.; Timsina, J. Development and performance evaluation of a two-wheeled power-tiller multi-row weeder. J. Biosyst. Eng. 2021, 46, 36–47. [Google Scholar] [CrossRef]
  25. Neira-Rodado, D.; Ortíz-Barrios, M.; De la Hoz-Escorcia, S.; Paggetti, C.; Noffrini, L.; Fratea, N. Smart product design process through the implementation of a fuzzy Kano-AHP-DEMATEL-QFD approach. Appl. Sci. 2020, 10, 1792. [Google Scholar] [CrossRef]
  26. Jiao, J. Demand Analysis of Emergency Rescue Engineering Machinery Based on AHP and QFD. IOP Conf. Ser. Earth Environ. Sci. 2021, 791, 012065. [Google Scholar] [CrossRef]
  27. Li, J.; Peng, X.; Li, C.; Luo, Q.; Peng, S.; Tang, H.; Tang, R. Renovation of Traditional Residential Buildings in Lijiang Based on AHP-QFD Methodology: A Case Study of the Wenzhi Village. Buildings 2023, 13, 2055. [Google Scholar] [CrossRef]
  28. Li, X.; Li, H. Age-appropriate design of domestic intelligent medical products: An example of smart blood glucose detector for the elderly with AHP-QFD Joint KE. Heliyon 2024, 10, 27387. [Google Scholar] [CrossRef]
  29. Kim, T.; Lim, H.; Cho, K. Conceptual robot design for the automated layout of building structures by integrating QFD and TRIZ. Int. J. Adv. Manuf. Technol. 2022, 120, 1793–1804. [Google Scholar] [CrossRef]
  30. Lee, C.K.M.; Tsang, Y.P.; Chong, W.W.; Au, Y.S.; Liang, J.Y. Achieving eco-innovative smart glass design with the integration of opinion mining, QFD and TRIZ. Sci. Rep. 2024, 14, 9822. [Google Scholar] [CrossRef]
  31. Rong, H.; Liu, W.; Li, J.; Zhou, Z. Product innovation design process combined Kano and TRIZ with AD: Case study. PLoS ONE 2024, 19, 0296980. [Google Scholar] [CrossRef] [PubMed]
  32. Liu, Q.; Li, Y.; Wang, P.; Zhou, Z.; Wang, Y.; Zhou, B. Advances in Invasive Ecology of Exotic Spartina alterniflora. Trans. Oceanol. Limnol. 2023, 03, 155–163. [Google Scholar]
  33. Dai, L.; Liu, H.; Wang, G.; Wang, C.; Guo, Z.; Zhou, Y.; Li, Y. Modelling the effects of Spartina alterniflora invasion on the landscape succession of Yancheng coastal natural wetlands, China. PeerJ 2020, 8, e10400. [Google Scholar] [CrossRef]
  34. Wang, J.; Liu, H.; Li, Y.; Liu, L.; Xie, F.; Lou, C.; Zhang, H. Effects of Spartina alterniflora invasion on quality of the red-crowned crane (Grus japonensis) wintering habitat. Environ. Sci. Pollut. Res. 2019, 26, 21546–21555. [Google Scholar] [CrossRef] [PubMed]
  35. Wang, K.; Wang, S.; Zhang, X.; Wang, W.; Li, F.; Dong, L.; Kong, F.; Xi, M. Potential ecological impacts of physical control on Spartina alterniflora in coastal wetland: Migration and transformation of nutrients and the response of bacterial community structure. J. Clean. Prod. 2023, 398, 136556. [Google Scholar] [CrossRef]
  36. Sun, H.; Yang, Q.; Wu, Y. Evaluation and Design of Reusable Takeaway Containers Based on the AHP–FCE Model. Sustainability 2023, 15, 2191. [Google Scholar] [CrossRef]
  37. Yanwen, W.; Peng, C.; Chen, F. Security Assessment of Coal Mine Power Grid Voltage Based on an Improved AHP-FCE. Math. Probl. Eng. 2022, 2022, 5256285. [Google Scholar] [CrossRef]
  38. Luo, F.; Dai, J.; Chen, Z.; Zhou, G.; Zeng, J.; Zhang, F. Dynamic monitoring and driving force analysis of salt marsh vegetation distribution. J. Hohai Univ. (Nat. Sci.) 2024, 3, 1–12. [Google Scholar]
  39. Zhang, H.B.; Liu, Y.Q.; Xu, Y.; Han, S.; Wang, J. Impacts of Spartina alterniflora expansion on landscape pattern and habitat quality: A case study in Yancheng Coastal wetland, China. Appl. Ecol. Environ. Res. 2020, 18, 4669. [Google Scholar] [CrossRef]
  40. Wongvilaisakul, W.; Netinant, P.; Rukhiran, M. Dynamic multi-criteria decision making of graduate admission recommender system: AHP and fuzzy AHP approaches. Sustainability 2023, 15, 9758. [Google Scholar] [CrossRef]
  41. Ahmad, M.N.; Maidin, N.A.; Rahman, M.H.A.; Osman, M.H. Conceptual design selection of manual wheelchair for elderly by analytical hierarchy process (AHP) method: A case study. Int. J. Appl. Eng. Res. 2017, 12, 6710–6719. [Google Scholar]
  42. Liu, W.; Huang, Y.; Sun, Y.; Yu, C. Research on design elements of household medical products for rhinitis based on AHP. Math. Biosci. Eng. MBE 2023, 20, 9003–9017. [Google Scholar] [CrossRef] [PubMed]
  43. Chen, T.; Luh, D.; Hu, L.; Liu, J.; Chen, H. Sustainable Design Strategy of Regional Revitalization Based on AHP–FCE Analysis: A Case Study of Qianfeng in Guangzhou. Buildings 2023, 13, 2553. [Google Scholar] [CrossRef]
  44. Bhattacharya, A.; Sarkar, B.; Mukherjee, S.K. Integrating AHP with QFD for robot selection under requirement perspective. Int. J. Prod. Res. 2005, 43, 3671–3685. [Google Scholar] [CrossRef]
  45. Dai, J.; Blackhurst, J. A four-phase AHP–QFD approach for supplier assessment: A sustainability perspective. Int. J. Prod. Res. 2012, 50, 5474–5490. [Google Scholar] [CrossRef]
  46. Hridoy, R.M.; Parvez, M.S.; Mohsin, N. Joining methods of Analytic Hierarchy Process (AHP), Kano Model and Quality Function Deployment (QFD) to improve the tractor’s seat design for tractor drivers in Bangladesh. Am. J. Ind. Bus. Manag. 2020, 10, 1073. [Google Scholar] [CrossRef]
  47. Villanueva, P.; Bona, S.; Lostado-Lorza, R.; Veiga, F. Morphological Design of a Bicycle Propulsion Component Using the Hierarchical Analysis Process (AHP). Appl. Sci. 2023, 13, 7792. [Google Scholar] [CrossRef]
  48. Yao, W.; Wang, C.; Pang, J.; Liu, Y.; Zhang, J. Research and development of fully enclosed wire-shell support structure technology for deep soft rock roadway based on TRIZ theory. Sci. Rep. 2024, 14, 3279. [Google Scholar] [CrossRef]
  49. Li, J.; Zhu, Z.; Chen, H.; Li, S.; Wu, H.; Gao, X.; Du, L.; Song, L. Corrosion behavior of corrosion-resistant spring steel used in high speed railway. Appl. Sci. 2021, 11, 8668. [Google Scholar] [CrossRef]
  50. Li, H.; Zhang, L. An experimental study on physical controls of an exotic plant Spartina alterniflora in Shanghai, China. Ecol. Eng. 2008, 32, 11–21. [Google Scholar] [CrossRef]
  51. Xie, B.; Han, G. Control of invasive plant Spartina alterniflora: Concept, technology and practice. Bull. Chin. Acad. Sci. (Chin. Version) 2023, 38, 1924–1938. [Google Scholar]
  52. Hu, T.; Sun, X.; Su, Y.; Guan, H.; Sun, Q.; Kelly, M.; Guo, Q. Development and performance evaluation of a very low-cost UAV-LiDAR system for forestry applications. Remote Sens. 2020, 13, 77. [Google Scholar] [CrossRef]
  53. Paul, A.; Machavaram, R. Design of an adjustable chassis for a track type combine harvester. Cogent Eng. 2024, 11, 2353811. [Google Scholar] [CrossRef]
  54. Van der Velden, N.M.; Kuusk, K.; Köhler, A.R. Life cycle assessment and eco-design of smart textiles: The importance of material selection demonstrated through e-textile product redesign. Mater. Des. 2015, 84, 313–324. [Google Scholar] [CrossRef]
  55. Pacana, A.; Siwiec, D.; Bednárová, L.; Petrovský, J. Improving the Process of Product Design in a Phase of Life Cycle Assessment (LCA). Processes 2023, 11, 2579. [Google Scholar] [CrossRef]
Figure 1. The flowchart of the experimental design.
Figure 1. The flowchart of the experimental design.
Sustainability 16 08256 g001
Figure 2. User needs hierarchy analysis model.
Figure 2. User needs hierarchy analysis model.
Sustainability 16 08256 g002
Figure 3. Common harvest types of agricultural machinery in China.
Figure 3. Common harvest types of agricultural machinery in China.
Sustainability 16 08256 g003
Figure 4. Mechanical equipment structural sketches and standards.
Figure 4. Mechanical equipment structural sketches and standards.
Sustainability 16 08256 g004
Figure 5. Comprehensive weight ranking.
Figure 5. Comprehensive weight ranking.
Sustainability 16 08256 g005
Figure 6. House of Quality of Parts and Components of Spartina alterniflora Control Equipment.
Figure 6. House of Quality of Parts and Components of Spartina alterniflora Control Equipment.
Sustainability 16 08256 g006
Figure 7. Equipment blade design applications.
Figure 7. Equipment blade design applications.
Sustainability 16 08256 g007
Figure 8. Design and application of spartina alterniflora control machinery.
Figure 8. Design and application of spartina alterniflora control machinery.
Sustainability 16 08256 g008
Figure 9. Simulation of Spartina alterniflora harvesting schematic diagram.
Figure 9. Simulation of Spartina alterniflora harvesting schematic diagram.
Sustainability 16 08256 g009
Figure 10. Spartina alterniflora recovery and sieve out impurities process.
Figure 10. Spartina alterniflora recovery and sieve out impurities process.
Sustainability 16 08256 g010
Figure 11. Sustainable evaluation system.
Figure 11. Sustainable evaluation system.
Sustainability 16 08256 g011
Figure 12. Sustainability evaluation system scores of two schemes.
Figure 12. Sustainability evaluation system scores of two schemes.
Sustainability 16 08256 g012
Table 1. Judge the degree of the index scale.
Table 1. Judge the degree of the index scale.
Indicator ScaleImplicationScale Value Description
1Equally importantIndicator a and indicator b are equally important
3Slightly importantIndicator a is marginally more important than indicator b
5Significantly importantIndicator a is significantly more important than indicator b
7Very importantIndicator a is very important compared to indicator b
9Absolutely importantIndicator a is more important than indicator b
2, 4, 6, 8Inversion comparisonTake the middle part
Table 2. Requirement weights for A–D in the X hierarchy.
Table 2. Requirement weights for A–D in the X hierarchy.
XABCDWX
A10.3811.0831.3060.177
B2.62813.4174.0830.507
C0.9230.29313.2500.209
D0.7660.2450.30810.107
Table 3. Requirement weights for A1–A2 in the A hierarchy.
Table 3. Requirement weights for A1–A2 in the A hierarchy.
AA1A2WA
A110.5290.346
A21.88910.654
Table 4. Requirement weights for B1–B5 in the B hierarchy.
Table 4. Requirement weights for B1–B5 in the B hierarchy.
BB1B2B3B4B5WB
B113.5000.5372.5005.1670.274
B20.28610.2150.3032.5000.086
B31.8614.64114.3336.1670.436
B40.4003.3030.23113.3330.155
B50.1940.4000.1620.30010.049
Table 5. Requirement weights for C1–C4 in the C hierarchy.
Table 5. Requirement weights for C1–C4 in the C hierarchy.
CC1C2C3C4WC
C112.3330.5474.0000.295
C20.42910.2653.3330.161
C31.8273.76714.6670.471
C40.2500.3000.21410.073
Table 6. Requirement weights for D1–D4 in the D hierarchy.
Table 6. Requirement weights for D1–D4 in the D hierarchy.
DD1D2D3WD
D113.3332.5000.590
D20.30010.8890.187
D30.4001.12510.223
Table 7. Average random consistency indicator.
Table 7. Average random consistency indicator.
Matrix Order12345678910
RI000.520.891.121.261.361.411.461.49
Table 8. Consistency test results.
Table 8. Consistency test results.
Coherence IndicatorsXABCD
λmax4.13325.2004.1063.003
CI0.04400.0500.0350.002
RI0.890\1.1200.8900.520
CR0.0500.0450.0400.003
Table 9. Comprehensive weight ranking.
Table 9. Comprehensive weight ranking.
Element LayerWeightComprehensive WeightRank
A10.3460.0618
A20.6540.1163
B10.2740.1392
B20.0860.0449
B30.4360.2211
B40.1550.0785
B50.0490.02511
C10.2950.0627
C20.1610.03410
C30.4710.0984
C40.0730.01514
D10.5900.0636
D20.1870.02013
D30.2230.02412
Table 10. Mechanical physics contradictory research.
Table 10. Mechanical physics contradictory research.
Conflict NumberConflictType of ContradictionSeparation ModeInventive Principle
01Easy control-Remote controlPhysical Contradictionspace separation1, 2, 3, 4, 7, 13, 17, 24, 26, 30
02Recovery of
articulated parts-Transmission unit
System level separation12, 28, 31, 32, 35, 36, 38, 39, 40
Table 11. Mechanical technical contradiction research.
Table 11. Mechanical technical contradiction research.
Conflict NumberConflictType of ContradictionImproved ParametersDeteriorating ParameterInventive Principle
01Tool forms-Blade protectionTechnical ContradictionNo. 36No. 271, 2, 3, 4, 7, 13, 17, 24, 26, 30
02Blade protection-Power supply
components
No. 5No. 2212, 28, 31, 32, 35, 36, 38, 39, 40
Disclaimer/Publisher’s Note: The statements, opinions and data contained in all publications are solely those of the individual author(s) and contributor(s) and not of MDPI and/or the editor(s). MDPI and/or the editor(s) disclaim responsibility for any injury to people or property resulting from any ideas, methods, instructions or products referred to in the content.

Share and Cite

MDPI and ACS Style

Xu, J.; Wei, D.; Zhang, X.; Chen, Y. Innovative Design to Control Spartina Alterniflora. Sustainability 2024, 16, 8256. https://doi.org/10.3390/su16188256

AMA Style

Xu J, Wei D, Zhang X, Chen Y. Innovative Design to Control Spartina Alterniflora. Sustainability. 2024; 16(18):8256. https://doi.org/10.3390/su16188256

Chicago/Turabian Style

Xu, Jinyang, Dapeng Wei, Xuedong Zhang, and Yanming Chen. 2024. "Innovative Design to Control Spartina Alterniflora" Sustainability 16, no. 18: 8256. https://doi.org/10.3390/su16188256

APA Style

Xu, J., Wei, D., Zhang, X., & Chen, Y. (2024). Innovative Design to Control Spartina Alterniflora. Sustainability, 16(18), 8256. https://doi.org/10.3390/su16188256

Note that from the first issue of 2016, this journal uses article numbers instead of page numbers. See further details here.

Article Metrics

Back to TopTop