Next Article in Journal
Experimental Study on Optimization of Consolidation Parameters of Silty Clay Based on Response Surface Methodology: A Case Study on the Protection and Restoration of the Ming and Qing Dynasty Hangzhou Seawall Site
Previous Article in Journal
Probabilistic Seismic Risk Assessment of Metro Tunnels in Soft Soils
error_outline You can access the new MDPI.com website here. Explore and share your feedback with us.
 
 
Font Type:
Arial Georgia Verdana
Font Size:
Aa Aa Aa
Line Spacing:
Column Width:
Background:
Article

Multi-Objective Optimization of Building Envelope Retrofits Considering Future Climate Scenarios: An Integrated Approach Using Machine Learning and Climate Models

1
Key Laboratory for Resilient Infrastructures of Coastal Cities, Ministry of Education, Shenzhen University, Shenzhen 518060, China
2
Sino-Australia Joint Research Center in BIM and Smart Construction, Shenzhen University, Shenzhen 518060, China
3
Shenzhen Key Laboratory of Green, Efficient and Intelligent Construction of Underground Metro Station, Shenzhen University, Shenzhen 518060, China
*
Author to whom correspondence should be addressed.
Sustainability 2024, 16(18), 8217; https://doi.org/10.3390/su16188217
Submission received: 19 August 2024 / Revised: 17 September 2024 / Accepted: 19 September 2024 / Published: 21 September 2024

Abstract

The intensification of global climate change has exacerbated building energy consumption issues, presenting a significant challenge in retrofitting existing buildings to meet current environmental requirements while adapting to future climate scenarios. A multi-objective optimization design process for building envelope retrofits was developed in this study, utilizing random forest (RF) models and atmospheric circulation models to generate future weather data. Building Information Modeling (BIM) and performance simulations were employed to obtain data under various renovation scenarios. A BP neural network model related envelope design parameters to performance indicators, while the NSGA-III algorithm optimized retrofit strategies. The proposed method demonstrates improved efficiency and validity in developing energy-saving solutions that consider future climate scenarios. Results highlight the importance of incorporating climate change factors in retrofit designs, providing valuable insights and methodological support for decision-makers in building energy conservation practices.

1. Introduction

With the intensification of global climate change and the acceleration of urbanization, the issue of building energy consumption has become increasingly prominent. The construction industry consumes over one-third of global energy [1]. In China, many existing buildings fail to meet energy-saving standards [2], with a considerable proportion being energy-intensive [3]. These high-energy-consuming buildings have a significant impact on anthropogenic greenhouse gas emissions [4]. Therefore, as awareness of the role of buildings in climate change gradually increases [5], energy retrofitting of existing buildings becomes increasingly important, and its feasibility has been widely validated [6]. Improving energy performance, reducing the contribution of existing buildings to greenhouse gas emissions, and ultimately mitigating climate change [7] are key measures of energy retrofitting of existing buildings to achieve sustainable development goals [8]. However, the long-term impacts of climate change on the performance and cost-effectiveness of different building envelope retrofit measures remain uncertain, posing challenges for decision-makers. This study aims to address this gap by exploring how future climate change affects building envelope design and building performance using advanced meteorological data and simulation tools. By establishing a systematic evaluation framework, we seek to quantify the long-term effects of climate change on retrofit measures and incorporate these findings into decision-making processes, ensuring that renovated buildings not only meet current needs but also adapt to future climate scenarios, thereby enhancing their long-term climate resilience and energy efficiency.

2. Literature Review

Building envelope is a crucial component in maintaining building energy loss and gain [9]. As the boundary of a thermodynamic system [10,11], it primarily functions to control energy flow, reduce temperature fluctuations, and decrease cooling and heating energy consumption [12]. The thermal insulation and heat storage capacity of the building envelope directly affect indoor thermal comfort and building operational energy consumption. Therefore, envelope retrofitting is a crucial measure in existing building energy-saving renovations, effectively reducing building heat and cold losses [13]. The selection of energy-saving retrofit measures is a multi-objective optimization problem [14], requiring the search for an optimal balance among multiple performance indicators [8]. Considering all retrofit measures and optimization objectives may lead to a combination explosion of the decision problem, making the solution process difficult and time-consuming.
Multi-objective optimization based on building performance simulation can achieve improvement and optimization of design schemes through mathematical models and related algorithms. However, this method may not accurately reflect real-world energy savings [14]. Furthermore, multi-objective optimization techniques require analyzing numerous solutions to ensure convergence, resulting in a complex and time-consuming modeling process [15]. To address these issues, surrogate models (metamodels) can be used to replace traditional building performance simulation tools, reducing computational time and complexity [16]. Machine learning (ML) techniques, such as artificial neural networks (ANNs) within dominating [17,18] and support vector regression (SVR), have been widely adopted to replace conventional building performance simulation tools [19]. Early applications of ANNs in building energy retrofits, such as the CASA framework by Ascione et al. [20] and the model proposed by Asadi et al. [18], demonstrated the potential of ML in optimizing energy consumption, thermal comfort, and retrofit costs. As the field progressed, deep learning models emerged, offering superior performance in energy consumption forecasting and building performance simulation by leveraging historical time series data [21]. The latest advancements involve deep reinforcement learning (DRL), which has shown promise in developing smart building energy management systems (SBEM) capable of handling large solution spaces and performing real-time optimization [22]. Furthermore, the application of ML/DL in smart building applications encompasses both occupant-centric and energy/device-centric solutions, underscoring the comprehensive nature of these technologies in addressing various aspects of building operations. The exploration of online building energy optimization using DRL demonstrates the practical benefits of integrating advanced AI techniques into building energy management systems, enabling real-time feedback and more efficient electricity use [23,24].
On the other hand, climate change not only brings about changes in weather conditions but also introduces uncertainties to building performance. Building performance largely depends on the climatic conditions of the area where the building is located. Furthermore, building operation is influenced by multiple driving forces, among which climate is considered the primary driver, while other factors such as improvements in facades and windows and internal loads are seen as responses to the main driver (climate change) [25]. Due to the increase in global average temperature, cooling energy demand will increase in many regions, while heating energy demand will decrease [26]. Considering the impact of climate change, researchers have begun to focus on building renovation strategies and performance under future climate conditions [27,28,29,30,31]. Current research efforts have made progress in three critical areas to better incorporate climate change impacts into building energy retrofit design: (1) developing technical measures to enhance building resilience and reduce climate sensitivity post-retrofit; (2) leveraging building performance simulation tools to assess energy consumption and occupant comfort under evolving climate conditions; and (3) acquiring and adjusting climate data to more accurately reflect climate change impacts and guide retrofit decision-making. As climate change continues to reshape the built environment, such research efforts will be critical in guiding the development of adaptive and sustainable building renovation strategies. Building upon these advancements, numerous studies have focused on evaluating the performance of various retrofit measures under future climate conditions. Mata et al. [32] evaluated the performance of 13 retrofitting measures under climate change conditions; Shen et al. [33] proposed a framework to explore the impact of various renovation plans on residential buildings under future climate conditions. Hooff et al. [34] evaluated the impact of different passive retrofit measures on thermal energy demand. Current research on energy-saving retrofits for existing building envelopes mainly focuses on exterior walls, windows, and roofs. Ahmed et al. [35] investigated the payback periods of different levels of retrofit measures. Susorova et al. [36] studied the impact of window size and position changes on energy consumption in commercial buildings. He et al. [37] analyzed the energy-saving effects of 20 common window glass retrofit schemes.
However, significant limitations remain. Many studies have restricted us to analyzing the effects on single retrofit measures in isolation without conducting multi-objective optimization of overall retrofit schemes. Furthermore, research has taken an overly narrow approach, focusing only on the impacts of individual retrofit measures on energy consumption and savings rates. There is a lack of comprehensive analysis of holistic building envelope retrofit strategies. The methods used for generating future weather files to drive building performance simulations in these studies are also frequently inadequate. To address these shortcomings, an integrated approach is needed that combines holistic retrofit strategies, multi-objective optimization techniques, and robust methodologies for climate change projection. This method aims to enhance both the efficiency and accuracy of the optimization process. Additionally, our research incorporates climate change factors into the decision-making framework, establishing a systematic evaluation system by analyzing the impact of projected meteorological data on building performance. Through this comprehensive approach, we seek to identify key energy-saving measures that effectively address the challenges posed by climate change.

3. Methodology

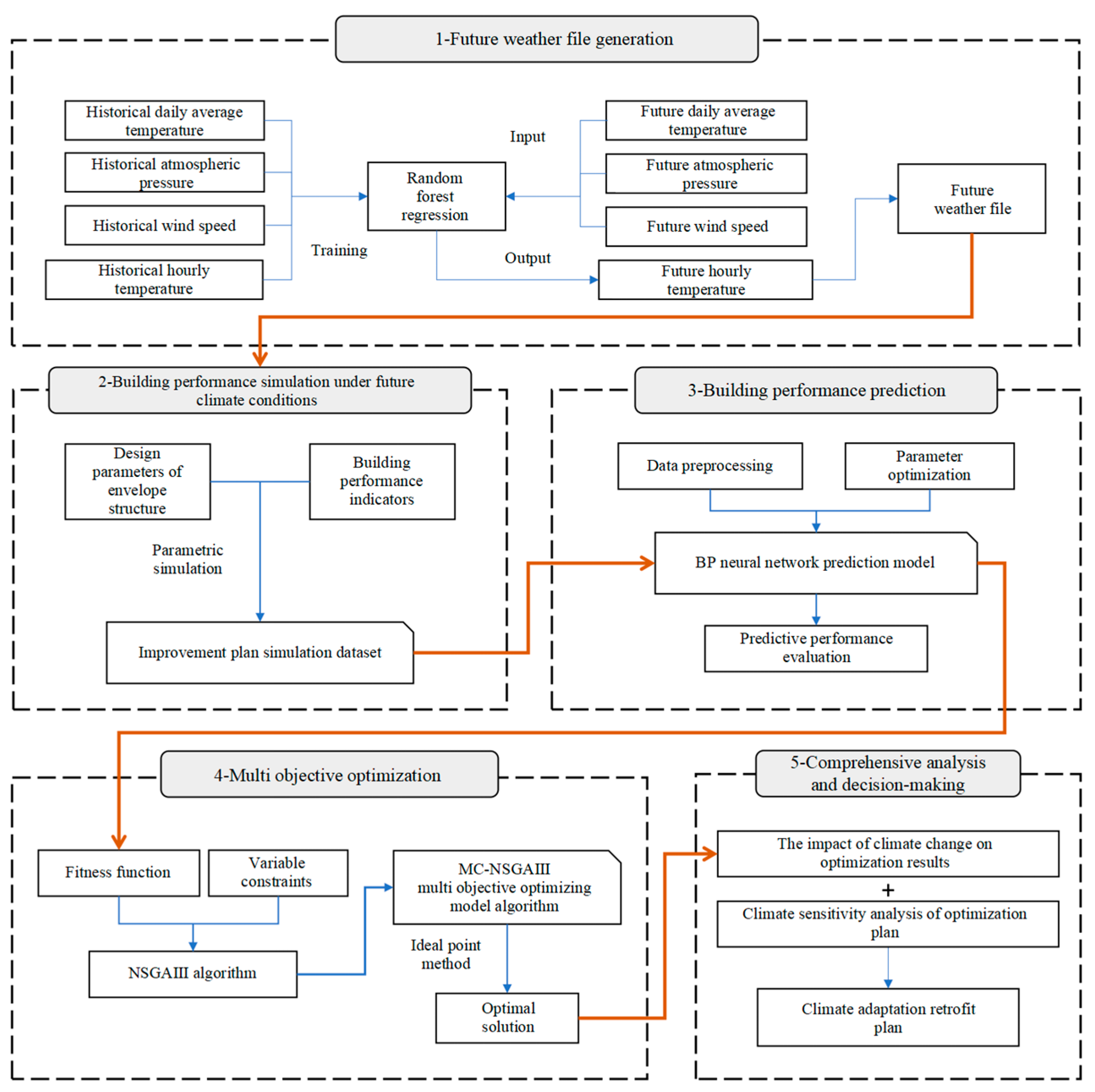
This study proposed a multi-objective optimization method for the energy renovation of building envelopes under future climate conditions. First, a random forest regression model was used to predict future weather data and generate future weather files for building performance simulation. Subsequently, building performance simulations were conducted using DesignBuilder software V7.0. DesignBuilder is a comprehensive user-graphical interface simulation software developed based on EnergyPlus V9.4.0, which has been proven to be an effective building performance simulation tool [38]. It can be applied at any stage of the design process to optimize building design by providing performance simulation data. A BP neural network was used to create a predictive model between building envelope parameters and performance indicators, which serves as a fitness function for each objective. Then, a multi-objective optimization model was constructed using the Monte Carlo method and NSGA-III algorithm to obtain the Pareto optimal solution set. Finally, the ideal point method was used to identify a unique set of design parameter combinations, and a comprehensive analysis and decision-making were conducted on the optimization results under different climate conditions. The process is shown in Figure 1.

3.1. Data Construction

This study selected the years 2030 and 2050 as key time points for analyzing energy renovation designs based on key targets and forecasts proposed by international organizations and national authorities. According to the World Green Building Council’s goal of achieving net-zero carbon operation for all new buildings by 2030 and China’s goal of peaking carbon emissions by 2030, the United Nations Environment Programme predicted at COP21 that carbon emissions related to the building sector could double by 2050. In addition, the World Green Building Council has proposed a longer-term goal of achieving net-zero carbon operation for all buildings by 2050. These time points form an important reference framework for this study, and the results of the design optimization under these two future climate scenarios are representative.

3.1.1. Meteorological Data

This study used the National Oceanic and Atmospheric Administration’s (NOAA) Maps and Geospatial Products platform as the primary data source. The data processing was divided into two main phases: collecting historical data and predicting future data. In the first phase, we selected observation records from the weather station of Shenzhen Bao’an International Airport (station number 59493) on the NOAA platform and extracted ten years of historical weather data from 1 January 2010 to 31 December 2019. The data included meteorological parameters at a daily scale, such as temperature, sea level pressure, and wind speed, as well as hourly scale temperature data. The RF algorithm was chosen for this study due to its ability to handle complex, non-linear relationships in meteorological data above, robustness against overfitting, and capacity to process high-dimensional historical weather data as training and testing samples, enabling accurate hourly temperature predictions from daily parameters for both historical and future climate scenarios. In the second phase, we obtained future daily weather data for 2030 and 2050 from the Intergovernmental Panel on Climate Change (IPCC) data center, generated in the RCP8.5 scenario based on the GFDL-ESM2M model. These simulated future weather data have the same parameter categories as the daily historical data. Simulated future weather data would be used as inputs to the trained RF model to generate future hourly temperature predictions. However, the accuracy of the GFDL-ESM2M model relies heavily on extensive historical observation data for training and validation. In certain regions and time periods, the absence of historical observation data would affect the model’s ability to accurately simulate climate change, resulting in data gaps in the prediction results. These missing values can affect the accuracy and reliability of meteorological data forecasts. Therefore, this study used three methods to handle these missing values to ensure the completeness and credibility of the prediction results. First, data substitution: using prediction data from the MPI-ESM-LR model developed by the Max Planck Institute for Meteorology to fill the gaps in the predictions of the GFDL-ESM2M model. Second, data interpolation: since the missing values involve daily temperature data, which are continuous variables, interpolation methods such as regression estimation, expectation maximization, and multiple imputation are used to fill the missing values. Third, regarding machine learning, the KNN algorithm is based on the similarity principle and estimates missing values using the most similar samples. Due to its simplicity and easy implementation, the KNN algorithm is used to analyze the data and predict the missing values. The data filled using various methods to handle missing values are shown in Table 1 below.
Due to the differences in the imputed values obtained using different methods and to reduce the random errors and systematic biases that a single imputation method might introduce, this study used statistical analysis to examine the correlations among the imputed values obtained with different interpolation methods. The average of these values was then used as the imputed value for the missing data. This approach effectively mitigates undue influence on the mean when individual imputation methods differ significantly from others, thereby improving the accuracy and reliability of imputation results. To quantify the relationships between different imputation methods, this study used Origin software V2022 to perform Pearson correlation coefficient analysis and calculate the corresponding significance (p-values) for the results obtained by different missing value handling methods. The results are shown in Figure 2.
Based on the significance results shown in the figure, the Pearson correlation coefficients of the imputed values obtained by the expectation maximization, multiple imputation, and KNN algorithms are all greater than 0.5 in absolute values, indicating significant correlations (i.e., p-value ≤ 0.05) for processing missing data for 2030 and 2050. Therefore, the average of the imputed values obtained using these three methods is used as the imputed value for the hourly temperature data missing in 2030 and 2050.

3.1.2. Hourly Temperature Forecast

This study used a RF regression prediction model to predict future hourly temperature data by analyzing historical meteorological data and examining the relationships between temperature, sea level pressure, wind speed, and hourly temperature. The grid search method is used to optimize two hyper-parameters in the model: the number of trees (n_estimators) and the maximum depth of trees (max_depth). The specific search ranges and results of the hyper-parameters are shown in Table 2.
According to the three error evaluation metrics, the RF-based prediction model established a good relationship between daily meteorological data and hourly temperature data. The trained model can use future daily meteorological parameters as inputs to generate future hourly temperature data and provide future weather data files for subsequent building performance simulations. Based on the obtained hourly temperature data, the monthly average temperature data for typical meteorological years (TMY), 2030, and 2050 climate conditions can be calculated, as shown in Figure 3. It can be seen that both the highest and lowest monthly temperatures will rise in the future, consistent with the trend in global warming.
Table 3 lists the highest and lowest temperatures for different years and the months in which they occur. It can be seen that in summer, the increase in monthly average temperature is very significant over time. For Shenzhen in China, a city that relies mainly on cooling energy consumption, future climate change will have a greater impact on building performance.

3.2. Building Performance Simulation and Prediction

This study focuses on the building envelope, identified as the most significant factor affecting building energy consumption [39]. Three key design parameters were selected for building performance simulation: U-values of external walls, roofs, and windows. The U-value, a physical parameter measuring the thermal transmittance of building envelope components, is defined as the rate of heat transfer through a structure per unit area and per unit temperature difference. Lower U-values indicate better insulation performance, as they represent reduced thermal transmittance. A BIM model created in Revit was imported into DesignBuilder, where building and environmental parameters were set according to project specifications. Multiple times simulations were conducted using future climate data, incorporating 2030 and 2050 weather files (2030.epw and 2050.epw) generated from meteorological forecasts, along with parameters specified in Table 4. This process generated a comprehensive dataset of building performance under various design scenarios and future climate conditions, which served as training data for subsequent BP neural network prediction models.
The initial performance indicators of the case buildings under different climatic conditions were determined, as presented in Table 5 below. Given the case study building’s location in Shenzhen, where cooling dominates energy consumption, the annual indoor summer thermal discomfort hours based on ASHRAE 55 standards [41] were chosen as the thermal comfort indicator.
Following the simulations, BP neural networks were employed to establish building performance prediction models, elucidating the relationships between envelope parameters and various performance indicators. The dataset was normalized and split into 80% training and 20% test sets. A random search method was used to optimize five hyper-parameters within the ranges shown in Table 6. Additional BP neural network model parameters were set as follows: 3 neurons in the input layer, 1 neuron in the output layer, and a learning rate of 0.001.

3.3. Multi-Objective Optimization

BP neural networks were selected for this study due to their demonstrated effectiveness in building energy prediction and optimization, offering an optimal balance between computational efficiency and predictive accuracy compared to deep learning methods. The trained BP neural network model, representing the relationship between inputs and outputs, was defined as the fitness function in a multi-objective optimization framework. The design variables selected for optimization were the U-values of exterior walls, exterior windows, and roofs. The optimization problem was formulated to address four key performance indicators: annual building energy consumption, operational carbon emissions, thermal comfort, and cost. The energy consumption indicator was defined as the annual energy consumption of the building, the carbon emission indicator was defined as the operational carbon emissions of the building, the thermal comfort indicator was defined as the indoor summer thermal discomfort time based on the ASHRAE 55 standard, and the cost indicator only considered the material cost itself. These four objectives, which comprehensively evaluate the environmental, economic, and social aspects of energy-efficient retrofitting strategies, were computed through DesignBuilder simulations. The resulting multi-objective optimization problem aims to simultaneously minimize energy consumption, carbon emissions, thermal discomfort hours, and material costs, subject to the constraints of the design variables. Therefore, the following multi-objective optimization problem can be formulated:
min ( BPNN Energy ( x 1 , x 2 , x 3 ) ) min ( BPNN Carbon ( x 1 , x 2 , x 3 ) ) min ( BPNN Thermal ( x 1 , x 2 , x 3 ) ) min ( BPNN Cos t ( x 1 , x 2 , x 3 ) ) s . t . 0.438 x 1 1.717   1.0 x 2 4.5   0.225 x 3 0.700
Among them, x1, x2, and x3 represent the U-values of the exterior walls, exterior windows, and roof in the design parameters of the building envelope. BPNNEnergy, BPNNCarbon, BPNNThermal, and BPNNCost are the BP neural network prediction models for the four optimization objectives. The term s.t. denotes the limitations of the design variables. After determining the objective functions and variable constraints, the NSGA-III algorithm was used for multi-objective optimization. The specific algorithm parameters were set as follows: the population size was 50, the maximum number of generations was 200, and the encoding method was binary. To eliminate the uncertainties in the crossover and mutation probabilities in the genetic algorithm, the Monte Carlo method was used for multiple trials to achieve better algorithm performance. Then, the optimization range for the crossover probability was set to 0.5 to 1.0, and the optimization range for the mutation probability was set to 0.001 to 0.05. The optimization of the parameter combination was evaluated using the HV (hyper-volume) indicator, and the number of Monte Carlo trials was set to 2 × 105.

4. Discussion

The case selected in this study is an existing public building in Shenzhen that integrates multiple functions such as research, teaching, and office. The building is a reinforced concrete structure and is designed for a service life of 50 years. It has five upper floors and one basement with a building height of 22.4 m and a total floor area of 13,688 m2. A real view of the building is shown in Figure 4.
To evaluate the prediction accuracy of the BP neural network model for building performance, three metrics were selected: the coefficient of determination (R2), the root mean square error (RMSE), and the mean absolute error (MAE). The model was trained using parameter combinations optimized through random search, yielding the evaluation metrics for the prediction model’s performance on the test datasets for four optimization targets. As shown in Table 7, the predictions of the BP neural network model for the four optimization objectives yield R2 values greater than 0.96, RMSE values less than 1.5, and MAE values less than 1.0. These results indicate that the model has high prediction accuracy and effectively establishes the relationships between building envelope design parameters and performance indicators. Therefore, it can be used as a fitness function in the next step of multi-objective optimization and support the assessment of individual fitness.

4.1. Multi-Objective Optimization Results and Pareto Optimal Solution Set Processing

We used the Monte Carlo method to conduct several experiments on the crossover and mutation probabilities, aiming to find the combination within the value range that maximizes the HV indicator and thus achieves the optimal performance of the multi-objective optimization algorithm. After 2 × 105 Monte Carlo simulations, the optimal crossover and mutation probabilities under the climate conditions of 2030 and 2050 were determined along with the corresponding algorithm performance metrics (HV indicator), as shown in Table 8.
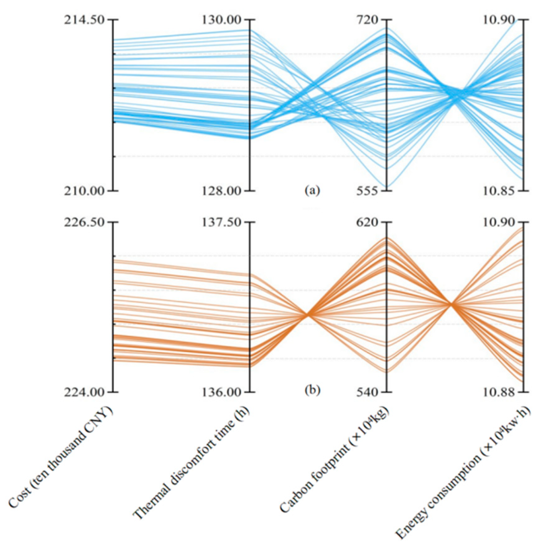
Then, the crossover and mutation probability parameter combinations obtained by the Monte Carlo method were determined, and the NSGA-III multi-objective optimization algorithm was applied to obtain the Pareto optimal solution set. Since the optimized Pareto optimal solution set is four-dimensional data (consisting of four optimization objectives), it is represented in the form of a parallel coordinate diagram, as shown in Figure 5. In the figure, the horizontal axis represents the four optimization goals, and the vertical axis represents the corresponding values of these goals.
The optimization results show that the NSGA-III algorithm can simultaneously optimize the four objectives of building energy consumption, carbon emissions, thermal comfort, and cost. The Monte Carlo method effectively identified the optimal combination of crossover and mutation probabilities. The obtained set of optimal Pareto solutions includes a sufficient number of solutions with a wide and diverse distribution and provides more comprehensive solutions. This study uses the ideal point method to calculate the distance of each solution in the Pareto optimal set from the ideal point, selecting the solution closest to the ideal point as the optimal solution. The final design parameters and performance indicators of the optimal solution compared to the initial building are shown in Table 9 and Table 10.
Comparing the optimal solution with the initial parameter values for the building envelope design shows significant changes in each parameter. Among these, the U-value of the exterior wall shows the most noticeable change, with a variation of 246.17% under both 2030 and 2050 climate conditions, indicating the greatest energy-saving potential. Therefore, in practice, priority should be given to improving the U-value of the exterior wall, and these design parameters should be strengthened through appropriate renovation measures.
The above results show that under the climate conditions of 2030 and 2050, the optimized energy-saving renovation design using NSGA-III shows the following compared to the original building: (1) The energy consumption of the building is reduced by about 2%; (2) carbon emissions are reduced by about 2%; (3) the duration of indoor thermal discomfort is reduced by about 120 h, a decrease of about 20%, indicating that the optimization scheme significantly improves indoor thermal comfort. According to the third-stage electricity price in Shenzhen of 0.98 CNY/kWh, the annual electricity savings under the climate conditions of 2030 and 2050 are CNY 42,300 and CNY 51,500, respectively. To further determine whether the optimized renovation plan is economically feasible, a detailed analysis of the payback period was conducted based on net present value (NPV) calculations. NPV is an important indicator for evaluating the economic viability of a project. When the NPV is positive, the investment plan is feasible; when it is negative, the plan is unacceptable. By substituting the benchmark yield formula into the NPV formula, the benchmark yield r and NPV can be calculated for different building operation times. The cost recovery periods for the optimized design plans under the climate conditions of 2030 and 2050 are 2.57 years and 2.11 years, respectively. This indicates that the renovation plan has good economic benefits, with even higher benefits under the 2050 climate conditions.

4.2. Comparison of Optimal Solutions under Different Climatic Conditions

To examine the impact of climate change on the results of the multi-objective optimization design, this paper compares the results of building performance simulation and the multi-objective optimization design using weather files for a TMY with the results obtained under the climate conditions of 2030 and 2050. The comparison of the building envelope design parameters and performance indicators corresponding to the optimization results are shown in Figure 6 and Figure 7.
Observation of the design parameters corresponding to the optimal solutions under different weather conditions shows that the U-value of exterior walls in the optimized design schemes for different climate conditions is consistently 0.496 W/(m2·K), which is close to the lower limit of the value range (0.438). The U-value of the roof also shows minimal variation, with values of around 0.3 W/(m2·K), which is close to the lower limit of the value range (0.255). This indicates that climate change has almost no impact on these two design parameters. The optimal design scheme based on TMY weather files will continue to maintain its advantages in the future. However, for the U-value of exterior windows, the optimal values vary significantly under different climate conditions, especially under the 2030 climate scenario. This suggests that the U-value of exterior windows is greatly influenced by future climate change. Therefore, it is necessary to fully consider future climate conditions when performing optimization design to enhance the building’s climate adaptability and make a comprehensive judgment for optimization design and decision-making.
In addition, observation of the optimization targets corresponding to the optimal solutions shows that due to global warming, the changes in energy consumption, carbon emissions, and thermal discomfort time are significant under different climate conditions: (1) Under TMY climate conditions, the optimal design scheme corresponds to an energy consumption value of 214.64 × 104 kWh. Under the 2030 and 2050 climate conditions, the optimal design scheme corresponds to energy consumption values of 211.81 × 104 kWh and 224.46 × 104 kWh, respectively, a decrease of 1.32% and an increase of 4.57% compared to TMY. (2) Under the climate conditions of 2030 and 2050, carbon emissions are 128.60 × 104 kg and 136.22 × 104 kg, respectively, a decrease of 1.64% and an increase of 4.19% compared to the TMY. (3) Under the climate conditions of 2030 and 2050, the discomfort hours in summer are 671.06 h and 612.72 h, respectively, an increase of 1.65% and a decrease of 7.19% compared to TMY. (4) The costs corresponding to the optimal solutions under different climate conditions are almost identical, with the optimal solution costs for TMY, 2030, and 2050 being CNY 108,800, CNY 108,700, and CNY 108,800, respectively. Overall, in the climate conditions of 2030, the optimal solution performs better in terms of energy consumption and carbon emissions compared to TMY and 2050 but results in longer thermal discomfort time, which is related to the U-value of the exterior windows in the design parameters.

4.3. Effects of Climate Change on Optimal Solutions

To analyze whether there are significant differences in the optimal solutions obtained under different weather conditions, multi-factor and single-factor variance analyses were performed on the Pareto optimal solution sets obtained under different weather conditions without ideal point method processing. Multi-factor analysis of variance (ANOVA) is a statistical method used to compare the mean differences between two or more groups. This study uses the Welch analysis method for ANOVA. The main idea is to separately decompose the mean and variance of each factor and use the Welch test to compare the mean differences between different groups. Then, by calculating the F-value of each factor, it determines whether each factor significantly affects the outcome variable and whether there are interactions between these factors. Compared to traditional ANOVA methods, the Welch ANOVA method can more accurately control error rates, thereby improving the reliability of the results. The analysis results are shown in Table 11. From the results of the ANOVA, it can be seen that for the optimal solution sets obtained under TMY, 2030, and 2050 climate conditions, the significance of the inter-group differences for the four performance indicators is p < 0.05. This indicates statistical significance, meaning that the differences are due to real variations among the studied variables. Therefore, the Pareto optimal solution sets obtained under different weather conditions exhibit significant differences in the ANOVA.
In ANOVA, multiple factors and their interactions can simultaneously influence the response variable. Single-factor analysis of variance can be used to determine whether the influence of a single factor on the response variable is statistically significant without interference from other factors, thereby providing more detailed information about the relationships between factors. Additionally, conducting single-factor analysis of variance can validate the results of ANOVA, helping to better understand the data and provide more comprehensive conclusions. The results of the single-factor analysis of variance are shown in Table 12. From the single-factor analysis of variance, it can be seen that for the Pareto optimal solution sets obtained under TMY, 2030, and 2050 climate conditions, the significance of the inter-group differences for the four performance indicators is p < 0.05. Therefore, it can be concluded that there are significant differences among the performance indicators (factors) in the optimal solution sets obtained under different weather conditions.
In summary, the results of both multi-factor and single-factor analysis of variance indicate significant differences among the Pareto optimal solution sets obtained under different weather conditions. This implies that the optimal solutions determined from these sets also exhibit some variability. Therefore, it is necessary to conduct qualitative or quantitative analysis based on certain principles to select a single optimal solution from the three obtained under different weather conditions as the final renovation plan.

4.4. Climate Sensitivity Analysis

As climate changes, environmental conditions surrounding buildings may change, affecting aspects such as energy consumption and thermal comfort. Analyzing the climate change sensitivity of energy renovation projects enables the assessment of building performance under different climate conditions. To investigate whether the design parameters and building performance of optimized solutions obtained under different climate conditions will remain relatively optimal in the future, the design parameters of the building envelope from the optimal solutions under different climate conditions (using different weather files as input) were simulated under two other weather conditions, keeping other simulation parameters unchanged. The performance simulation results were then compared with those obtained under the original climate conditions. The final performance simulation results and comparisons are shown in Table 13.
From the result of performance simulation and comparative analysis, it can be seen that the absolute average percentage change in building performance indicators, simulated under other weather conditions using the design parameters from the optimal solutions obtained under TMY and 2050 weather conditions, is less than 1%. This indicates that the optimal solutions have low climate change sensitivity and can maintain a certain level of stability in performance indicators in the face of potential future climate changes. In addition, the average change trend of the performance indicators corresponding to the optimization results based on the TMY weather conditions is decreasing, which is consistent with the optimization goal of minimizing the selected performance indicators. This suggests that this optimization design scheme might enable the building to perform better in response to future climate changes. In contrast, the optimization design scheme based on 2030 weather conditions shows significantly higher sensitivity to climate change, with an increasing trend in average performance indicators, indicating potential deterioration in building performance under climate change. Finally, considering sensitivity to climate changes and the performance trend of the optimization design schemes, the design parameters corresponding to the optimal solution under TMY weather conditions were ultimately selected as the energy retrofit scheme. This ensures that the retrofitted building exhibits better performance and climate adaptability. In summary, the optimal retrofit measures for the case building, based on the design parameters obtained through multi-objective optimization, are as follows: adding a 60 mm thick EPS insulation layer to the external walls, a 120 mm thick EPS insulation layer to the roof, and replacing the external windows with double-pane transparent glass (3 mm + 8 mm + 3 mm).

5. Conclusions

This study proposes a multi-objective optimization framework for the energy retrofit of existing building envelopes, utilizing building performance simulation, machine learning, and genetic algorithms. It investigates the impact of future climate change on optimization outcomes and building performance, thereby enhancing buildings’ climate adaptability. The findings offer a multi-objective decision-making approach for existing building energy retrofits. This study’s main conclusions are as follows:
(1)
Using a general circulation model and a random forest regression model can be used to establish a relationship between three meteorological parameters: daily temperature, sea level pressure, wind speed, and hourly temperature data. The model’s evaluation metrics are R2 = 0.954, RMSE = 1.269, and MAE = 0.792, ensuring accurate forecasts of hourly temperature data for 2030 and 2050. Based on the forecast results, TMY weather files are modified to generate future weather files, 2030.epw and 2050.epw, for building performance simulation. This solves the problem that indicates that the general circulation model output data is unsuitable for direct application in building performance simulations.
(2)
Using the BP model for performance prediction in neural network construction as the objective function in the NSGA-III multi-objective optimization algorithm instead of the traditional specific function expression improves the calculation efficiency of individual fitness in multi-objective optimization. The Monte Carlo method is used to analyze the uncertainties in individual crossover and mutation behavior within the NSGA-III algorithm, thereby identifying parameter combinations that enable the algorithm to achieve optimal performance. The HV indicators of the algorithm under the TMY, 2030, and 2050 weather conditions are 0.349, 0.450, and 0.419, respectively, which effectively improves the quality of the Pareto solution sets.
(3)
The proposed optimization design framework was applied to a public building in Shenzhen, and the optimization design results were analyzed for climate sensitivity and adaptability. The final retrofit plan included adding a 60 mm thick EPS insulation layer to the external walls, a 120 mm thick EPS insulation layer to the roof, and replacing the external windows with transparent double-glazed glass (3 mm + 8 mm + 3 mm). This retrofit can reduce the building’s energy consumption and carbon emissions by about 2% and shorten the duration of thermal discomfort by approximately 120 h. Furthermore, the comparison of the optimal design parameters with the initial design parameters shows that the U-value of the external walls is the design parameter with the greatest energy-saving potential for this building. In practice, measures that help reduce the thermal transmittance of external walls should be given priority.
While this study focuses on enhancing building performance through envelope retrofitting, other factors such as HVAC and lighting systems also influence performance. Future research could explore additional retrofitting elements and more comprehensive plans to maximize energy savings. Moreover, this study only considered the RCP8.5 scenario for future climate change. Subsequent studies could incorporate multiple climate change scenarios to provide a more comprehensive analysis of potential impacts.

Author Contributions

Z.D.: funding acquisition and supervision; J.L.: writing—original draft and methodology; Z.W.: software; Z.X.: writing—review and editing and data curation. All authors have read and agreed to the published version of the manuscript.

Funding

This research was conducted with support from the National Nature Science Foundation of China (Grant No. 71974132) and the Shenzhen Natural Science Fund (Stable Support Plan Program No. 20220810160221001).

Institutional Review Board Statement

Not applicable.

Informed Consent Statement

Not applicable.

Data Availability Statement

The original contributions presented in the study are included in the article, further inquiries can be directed to the corresponding author.

Conflicts of Interest

The authors declare no conflicts of interest.

Abbreviations

BIMBuilding Information Modeling
NOAAThe National Oceanic and Atmospheric Administration
IPCCThe Intergovernmental Panel on Climate Change
TMYTypical meteorological years
NPVNet present value
ANOVAMulti-factor analysis of variance

References

  1. Liyanage, D.R.; Hewage, K.; Hussain, S.A.; Razi, F.; Sadiq, R. Climate adaptation of existing buildings: A critical review on planning energy retrofit strategies for future climate. Renew. Sustain. Energy Rev. 2024, 199, 114476. [Google Scholar] [CrossRef]
  2. Li, Y.; Ren, J.; Jing, Z.; Lu, J.; Ye, Q.; Lv, Z. The existing building sustainable retrofit in China-a review and case study. Procedia Eng. 2017, 205, 3638–3645. [Google Scholar] [CrossRef]
  3. Aksoezen, M.; Daniel, M.; Hassler, U.; Kohler, N. Building age as an indicator for energy consumption. Energy Build. 2015, 87, 74–86. [Google Scholar] [CrossRef]
  4. Liyanage, D.R.; Hewage, K.; Karunathilake, H.; Chhipi-Shrestha, G.; Sadiq, R. Carbon capture systems for building-level heating systems—A socio-economic and environmental evaluation. Sustainability 2021, 13, 10681. [Google Scholar] [CrossRef]
  5. Luo, H.; Li, Y.; Gao, X.; Meng, X.; Yang, X.; Yan, J. Carbon emission prediction model of prefecture-level administrative region: A land-use-based case study of Xi’an city, China. Appl. Energy 2023, 348, 121488. [Google Scholar] [CrossRef]
  6. Liu, G.; Li, X.; Tan, Y.; Zhang, G. Building green retrofit in China: Policies, barriers and recommendations. Energy Policy 2020, 139, 111356. [Google Scholar] [CrossRef]
  7. Pombo, O.; Allacker, K.; Rivela, B.; Neila, J. Sustainability assessment of energy saving measures: A multi-criteria approach for residential buildings retrofitting—A case study of the Spanish housing stock. Energy Build. 2016, 116, 384–394. [Google Scholar] [CrossRef]
  8. Shi, Y.; Chen, P. Energy retrofitting of hospital buildings considering climate change: An approach integrating automated machine learning with NSGA-III for multi-objective optimization. Energy Build. 2024, 319, 114571. [Google Scholar] [CrossRef]
  9. Morewood, J. Building energy performance monitoring through the lens of data quality: A review. Energy Build. 2023, 279, 112701. [Google Scholar] [CrossRef]
  10. Raji, B.; Tenpierik, M.J.; Van Den Dobbelsteen, A. An assessment of energy-saving solutions for the envelope design of high-rise buildings in temperate climates: A case study in the Netherlands. Energy Build. 2016, 124, 210–221. [Google Scholar] [CrossRef]
  11. Mazzeo, D.; Baglivo, C.; Panico, S.; Congedo, P.M. Solar greenhouses: Climates, glass selection, and plant well-being. Sol. Energy 2021, 230, 222–241. [Google Scholar] [CrossRef]
  12. Abraham, E.; Cherpak, V.; Senyuk, B.; Hove, J.B.T.; Lee, T.; Liu, Q.; Smalyukh, I.I. Highly transparent silanized cellulose aerogels for boosting energy efficiency of glazing in buildings. Nat. Energy 2023, 8, 381–396. [Google Scholar] [CrossRef]
  13. Wang, B.; Xia, X. Optimal maintenance planning for building energy efficiency retrofitting from optimization and control system perspectives. Energy Build. 2015, 96, 299–308. [Google Scholar] [CrossRef]
  14. Ma, Z.; Cooper, P.; Daly, D.; Ledo, L. Existing building retrofits: Methodology and state-of-the-art. Energy Build. 2012, 55, 889–902. [Google Scholar] [CrossRef]
  15. Ascione, F.; Bianco, N.; De Stasio, C.; Mauro, G.M.; Vanoli, G.P. Multi-stage and multi-objective optimization for energy retrofitting a developed hospital reference building: A new approach to assess cost-optimality. Appl. Energy 2016, 174, 37–68. [Google Scholar] [CrossRef]
  16. Li, Y.-F.; Ng, S.H.; Xie, M.; Goh, T.N. A systematic comparison of metamodeling techniques for simulation optimization in Decision Support Systems. Appl. Soft Comput. 2010, 10, 1257–1273. [Google Scholar] [CrossRef]
  17. Eisenhower, B.; O’Neill, Z.; Narayanan, S.; Fonoberov, V.A.; Mezić, I. A methodology for meta-model based optimization in building energy models. Energy Build. 2012, 47, 292–301. [Google Scholar] [CrossRef]
  18. Asadi, E.; Da Silva, M.G.; Antunes, C.H.; Dias, L.; Glicksman, L. Multi-objective optimization for building retrofit: A model using genetic algorithm and artificial neural network and an application. Energy Build. 2014, 81, 444–456. [Google Scholar] [CrossRef]
  19. Kubwimana, B.; Najafi, H. A novel approach for optimizing building energy models using machine learning algorithms. Energies 2023, 16, 1033. [Google Scholar] [CrossRef]
  20. Ascione, F.; Bianco, N.; De Stasio, C.; Mauro, G.M.; Vanoli, G.P. cost-optimal analysis by multi-objective optimisation and artificial neural networks: A new framework for the robust assessment of cost-optimal energy retrofit, feasible for any building. Energy Build. 2017, 146, 200–219. [Google Scholar] [CrossRef]
  21. Ardabili, S.; Abdolalizadeh, L.; Mako, C.; Torok, B.; Mosavi, A. Systematic review of deep learning and machine learning for building energy. Front. Energy Res. 2022, 10, 786027. [Google Scholar] [CrossRef]
  22. Yu, L.; Qin, S.; Zhang, M.; Shen, C.; Jiang, T.; Guan, X. A review of deep reinforcement learning for smart building energy management. IEEE Internet Things J. 2021, 8, 12046–12063. [Google Scholar] [CrossRef]
  23. Djenouri, D.; Laidi, R.; Djenouri, Y.; Balasingham, I. Machine learning for smart building applications: Review and taxonomy. ACM Comput. Surv. 2019, 52, 1–36. [Google Scholar] [CrossRef]
  24. Mocanu, E.; Mocanu, D.C.; Nguyen, P.H.; Liotta, A.; Webber, M.E.; Gibescu, M.; Slootweg, J.G. On-line building energy optimization using deep reinforcement learning. IEEE Trans. Smart Grid 2018, 10, 3698–3708. [Google Scholar] [CrossRef]
  25. Yassaghi, H.; Hoque, S. An overview of climate change and building energy: Performance, responses and uncertainties. Buildings 2019, 9, 166. [Google Scholar] [CrossRef]
  26. Nielsen, A.N.; Jensen, R.L.; Larsen, T.S.; Nissen, S.B. Early stage decision support for sustainable building renovation—A review. Build. Environ. 2016, 103, 165–181. [Google Scholar] [CrossRef]
  27. Baglivo, C. Dynamic evaluation of the effects of climate change on the energy renovation of a school in a mediterranean climate. Sustainability 2021, 13, 6375. [Google Scholar] [CrossRef]
  28. Filippín, C.; Ricard, F.; Larsen, S.F.; Santamouris, M. Retrospective analysis of the energy consumption of single-family dwellings in central Argentina. Retrofitting and adaptation to the climate change. Renew. Energy 2017, 101, 1226–1241. [Google Scholar] [CrossRef]
  29. Tootkaboni, M.P.; Ballarini, I.; Corrado, V. Analysing the future energy performance of residential buildings in the most populated Italian climatic zone: A study of climate change impacts. Energy Rep. 2021, 7, 8548–8560. [Google Scholar] [CrossRef]
  30. Lomas, K.J.; Giridharan, R. Thermal comfort standards, measured internal temperatures and thermal resilience to climate change of free-running buildings: A case-study of hospital wards. Build. Environ. 2012, 55, 57–72. [Google Scholar] [CrossRef]
  31. Nik, V.M.; Mata, E.; Kalagasidis, A.S.; Scartezzini, J.-L. Effective and robust energy retrofitting measures for future climatic conditions—Reduced heating demand of Swedish households. Energy Build. 2016, 121, 176–187. [Google Scholar] [CrossRef]
  32. Mata, É.; Wanemark, J.; Nik, V.M.; Kalagasidis, A.S. Economic feasibility of building retrofitting mitigation potentials: Climate change uncertainties for Swedish cities. Appl. Energy 2019, 242, 1022–1035. [Google Scholar] [CrossRef]
  33. Shen, P.; Braham, W.; Yi, Y. The feasibility and importance of considering climate change impacts in building retrofit analysis. Appl. Energy 2019, 233, 254–270. [Google Scholar] [CrossRef]
  34. Van Hooff, T.; Blocken, B.; Timmermans, H.J.P.; Hensen, J.L.M. Analysis of the predicted effect of passive climate adaptation measures on energy demand for cooling and heating in a residential building. Energy 2016, 94, 811–820. [Google Scholar] [CrossRef]
  35. Ahmed, W.; Asif, M. BIM-based techno-economic assessment of energy retrofitting residential buildings in hot humid climate. Energy Build. 2020, 227, 110406. [Google Scholar] [CrossRef]
  36. Susorova, I.; Tabibzadeh, M.; Rahman, A.; Clack, H.L.; Elnimeiri, M. The effect of geometry factors on fenestration energy performance and energy savings in office buildings. Energy Build. 2013, 57, 6–13. [Google Scholar] [CrossRef]
  37. He, Q.; Ng, S.T.; Hossain, M.U.; Skitmore, M. Energy-efficient window retrofit for high-rise residential buildings in different climatic zones of China. Sustainability 2019, 11, 6473. [Google Scholar] [CrossRef]
  38. Garg, V.; Mathur, J.; Bhatia, A. Building Energy Simulation: A Workbook Using DesignbuilderTM; CRC Press: Boca Raton, FL, USA, 2020. [Google Scholar] [CrossRef]
  39. Ozarisoy, B.; Altan, H. Low-energy design strat-egies for retrofitting existing residential buildings in Cyprus. Eng. Sustain. 2019, 172, 241–255. [Google Scholar] [CrossRef]
  40. GB 55015-2021; General Code for Energy Efficiency and Renewable Energy Application in Buildings. Ministry of Housing and Urban-Rural Development, PRC: Beijing, China, 2021.
  41. ANSI/ASHRAE Standard 55-2023; Thermal Environmental Conditions for Human Occupancy. ASHRAE: Atlanta, GA, USA, 2023.
Figure 1. Research flow chart.
Figure 1. Research flow chart.
Sustainability 16 08217 g001
Figure 2. Correlation analysis of different missing value processing methods (left) 2030 and (right) 2050.
Figure 2. Correlation analysis of different missing value processing methods (left) 2030 and (right) 2050.
Sustainability 16 08217 g002
Figure 3. Monthly average temperature corresponding to different climatic conditions.
Figure 3. Monthly average temperature corresponding to different climatic conditions.
Sustainability 16 08217 g003
Figure 4. Case-building picture in real life.
Figure 4. Case-building picture in real life.
Sustainability 16 08217 g004
Figure 5. Pareto optimal solution set: (a) 2030 years and (b) 2050 years.
Figure 5. Pareto optimal solution set: (a) 2030 years and (b) 2050 years.
Sustainability 16 08217 g005
Figure 6. Design parameters corresponding to optimal solutions under different weather files.
Figure 6. Design parameters corresponding to optimal solutions under different weather files.
Sustainability 16 08217 g006
Figure 7. Building performance indicators corresponding to the PF optimal solution under different weather files.
Figure 7. Building performance indicators corresponding to the PF optimal solution under different weather files.
Sustainability 16 08217 g007
Table 1. Padding data.
Table 1. Padding data.
DateTemp (K)MPI-ESM-LR ModelRegression EstimateExpectation MaximizationMultiple ImputationKNN Algorithm
12 June 2030300.3299.9300.3300.3300.3300.3
13 June 2030301.2299.3301.2301.2301.2301.2
14 June 2030NaN299.3301.4302.3302.18301.95
15 June 2030NaN298.4301.4303.6302.18301.3
16 June 2030NaN298.4304.4304.0305.04301.3
17 June 2030NaN298.5304.6304.4304.28301.3
18 June 2030NaN299.2300.8304.9305.72301.3
19 June 2030NaN299.1297.2304.9304.1301.3
20 June 2030NaN299.0304.6305.4305.48301.3
21 June 2030NaN299.1300.3304.3304.72301.3
22 June 2030NaN300.3300.1303.0301.76301.3
23 June 2030NaN300.4297302.3304.12301.3
24 June 2030NaN300.2302.6302.5301.34301.3
7 July 2050302.3304.5302.3302.3302.3302.3
9 July 2050NaN304.4302.3304.3304.96300.55
10 July 2050NaN304.3307.1304.6304.22300.55
11 July 2050NaN304.5304.4304.6306.38301.05
12 July 2050NaN305.4304.8304.6304.4301.1
13 July 2050NaN305.7301.6304.6304.46301.1
14 July 2050NaN305.9301.9305.1304.0301.1
15 July 2050NaN306.5304.8305.1304.92301.1
16 July 2050NaN306.2302.7304.1305.2300.55
17 July 2050304.4306.6304.4304.4304.4304.4
18 July 2050304.1305304.1304.1304.1304.1
Table 2. RF model hyper-parameter search scope.
Table 2. RF model hyper-parameter search scope.
Hyper-ParameterOptimization RangeOptimization ResultPerformance Evaluation Indicators
n_estimators[100, 800]
step size = 50
300R20.954
max_depth[3, 10]
step size = 1
7RMSE1.269
MAE0.792
Table 3. The highest and lowest monthly temperatures under different climatic conditions.
Table 3. The highest and lowest monthly temperatures under different climatic conditions.
Highest Temperature (Month)Lowest Temperature (Month)
TMY28.41 °C (July)15.06 °C (February)
203029.50 °C (July)16.82 °C (December)
205029.99 °C (July)16.85 °C (January)
Table 4. Value range of envelope structure design parameters.
Table 4. Value range of envelope structure design parameters.
Design ParameterData RangeUnitBasis
U-value of exterior wall[0.438, 1.717]W/(m2/K)“General Specification for Energy efficiency and Renewable Energy Use in buildings” (GB 55015-2021 [40])
U-value of external window[1.0, 4.5]
U-value of roof[0.255, 0.700]
Table 5. The initial performance indicators of the building under different years.
Table 5. The initial performance indicators of the building under different years.
Energy Consumption
(×104/kWh)
Carbon Emission
(×104/kg)
Thermal Discomfort Time
(/h)
2030216.13131.47790.93
2050229.72139.62739.30
Table 6. BP neural network hyper-parameter random search range.
Table 6. BP neural network hyper-parameter random search range.
Hyper-ParameterOptimization RangeRemarks
number of hidden layers[1, 2]
number of neurons in the hidden layers[50, 300]step size = 5
maximum number of iterations[200, 20,000]step size = 100
activation function[‘relu’, ‘tanh’, ‘logistic’]
optimizer[‘adam’, ‘sgd’, ‘lbfgs’]
Table 7. Evaluation indicators of the BP neural network prediction model.
Table 7. Evaluation indicators of the BP neural network prediction model.
Evaluation IndicatorsWeather FileBPNNEnergyBPNNCarbonBPNNThermalBPNNCost
R22030.epw0.9880.9880.9990.961
2050.epw0.9880.9880.9990.961
RMSE2030.epw0.1150.0721.3980.377
2050.epw0.1220.0750.9520.358
MAE2030.epw0.0970.0620.8910.252
2050.epw0.1050.0640.6500.296
Table 8. Monte Carlo optimization results.
Table 8. Monte Carlo optimization results.
Weather FileOptimal Crossover ProbabilitiesOptimal Mutation ProbabilitiesHV Indicator
20300.0210.5370.450
20500.0500.6100.419
Table 9. Comparison of design parameters corresponding to the optimal solution with the initial building.
Table 9. Comparison of design parameters corresponding to the optimal solution with the initial building.
Weather FileDesign Parameters (W/(m2/K))Optimal SolutionInitial BuildingRange Ability (%)
2030U-value of exterior wall0.4961.717246.17
U-value of external window3.2144.540.02
U-value of roof0.3020.7131.85
2050U-value of exterior wall0.4961.717246.17
U-value of external window2.4774.581.64
U-value of roof0.2960.7136.73
Table 10. Comparison of the performance indicators corresponding to the optimal solution with the initial building.
Table 10. Comparison of the performance indicators corresponding to the optimal solution with the initial building.
Weather FilePerformance IndicatorsOptimal SolutionInitial BuildingRange Ability (%)
2030Energy consumption
(×104 kWh)
211.81216.132.04
Carbon emission
(×104 kg)
128.60131.472.23
Thermal discomfort time (h)671.06790.9317.86
Cost (CNY ten thousand)10.87
2050Energy consumption
(×104 kWh)
224.46229.722.34
Carbon emission
(×104 kg)
136.22139.622.49
Thermal discomfort time (h)612.72739.3020.66
Cost (CNY ten thousand )10.88
Table 11. Multivariate analysis of variance for optimal solutions under different climatic conditions.
Table 11. Multivariate analysis of variance for optimal solutions under different climatic conditions.
Performance IndicatorsMethodDegree of Freedom 1Degree of Freedom 2Significance (p)
energy consumptionWelch285.0480.000
carbon emission288.0160.000
thermal comfort280.4740.000
cost283.5560.000
Table 12. Univariate analysis of variance for optimal solutions under different climatic conditions.
Table 12. Univariate analysis of variance for optimal solutions under different climatic conditions.
Performance IndicatorsEnergy Consumption
Sum of SquaresDegrees of FreedomMean SquareFp-Value
Between groups (combinations)4260.518 2 2130.259 7044.557 0.000
Within groups42.033 139 0.302 --
Total4302.551 141 ---
Performance IndicatorsThermal Comfort
Sum of SquaresDegrees of FreedomMean SquareFp-Value
Between groups (combinations)92,851.444 2 46,425.722 46.493 0.000
Within groups138,800.026 139 998.561 --
Total231,651.470141 ---
Performance IndicatorsCarbon Footprint
Sum of SquaresDegrees of FreedomMean SquareFp-Value
Between groups (combinations)1496.558 2 748.279 8089.901 0.000
Within groups12.857 139 0.092 --
Total1509.415 141 ---
Performance IndicatorsCost
Sum of SquaresDegrees of FreedomMean SquareFp-Value
Between groups (combinations)0.003 2 0.002 21.462 0.000
Within groups0.011 139 0.000 --
Total0.014 141 ---
Table 13. Simulation results and percentage change.
Table 13. Simulation results and percentage change.
Design Parameter FileSimulation FilePerformance Indicators (Percentage Change)Average Percentage Change
Energy Consumption
(×104 kWh)
Carbon Emission
(×104 kg)
Thermal Comfort Time(h)
TMY.epw2030.epw212.50 (−1.00%)129.02 (−1.33%)638.54 (−3.28%)−0.63%
2050.epw224.77 (4.72%)136.40 (4.32%)612.53 (−7.22%)
2030.epwTMY.epw214.17 (1.12%)130.54 (1.51%)703.64 (4.85%)2.58%
2050.epw224.01 (5.76%)135.97 (5.73%)647.65 (−3.49%)
2050.epwTMY.epw214.84 (−4.28%)130.87 (−3.93%)672.01 (9.68%)−0.61%
2030.epw212.32 (−5.41%)128.92 (−5.36%)647.21 (5.63%)
Disclaimer/Publisher’s Note: The statements, opinions and data contained in all publications are solely those of the individual author(s) and contributor(s) and not of MDPI and/or the editor(s). MDPI and/or the editor(s) disclaim responsibility for any injury to people or property resulting from any ideas, methods, instructions or products referred to in the content.

Share and Cite

MDPI and ACS Style

Ding, Z.; Li, J.; Wang, Z.; Xiong, Z. Multi-Objective Optimization of Building Envelope Retrofits Considering Future Climate Scenarios: An Integrated Approach Using Machine Learning and Climate Models. Sustainability 2024, 16, 8217. https://doi.org/10.3390/su16188217

AMA Style

Ding Z, Li J, Wang Z, Xiong Z. Multi-Objective Optimization of Building Envelope Retrofits Considering Future Climate Scenarios: An Integrated Approach Using Machine Learning and Climate Models. Sustainability. 2024; 16(18):8217. https://doi.org/10.3390/su16188217

Chicago/Turabian Style

Ding, Zhikun, Jinze Li, Zhan Wang, and Zhaoyang Xiong. 2024. "Multi-Objective Optimization of Building Envelope Retrofits Considering Future Climate Scenarios: An Integrated Approach Using Machine Learning and Climate Models" Sustainability 16, no. 18: 8217. https://doi.org/10.3390/su16188217

APA Style

Ding, Z., Li, J., Wang, Z., & Xiong, Z. (2024). Multi-Objective Optimization of Building Envelope Retrofits Considering Future Climate Scenarios: An Integrated Approach Using Machine Learning and Climate Models. Sustainability, 16(18), 8217. https://doi.org/10.3390/su16188217

Note that from the first issue of 2016, this journal uses article numbers instead of page numbers. See further details here.

Article Metrics

Back to TopTop