A DPSIR-Driven Agent-Based Model for Residential Choices and Mobility in an Urban Setting
Abstract
1. Introduction
2. Background Information
2.1. Our Use Case: Urban Consolidation and Mobility in the Canton of Geneva
2.2. The DPSIR Framework
2.3. Complexity and Agent-Based Modelling
2.4. Terminology
- Framework: The DPSIR framework is the conceptual, general-case analysis of any complex system’s components, organising them into five types: Drivers, Pressures, State, Impacts, and Responses. This framework is the abstract, theoretical entity, that is applied to a diversity of use cases. A template representation of the DPSIR framework is pictured on Figure 1.
- Graph: From the DPSIR framework are built what we call DPSIR graphs (to be understood as a collection of nodes linked by edges, see Figure 2), which are instantiated versions of the DPSIR framework. Each use case may have one or multiple DPSIR graphs, depending on which facets of the system each graph focuses on.
- Model: We loosely use the terms “model” and “DPSIR model” for designating our agent-based model built with the help of the DPSIR framework, and of which it represents an extension. In our paper, the term “DPSIR model” never refers to the DPSIR framework or the DPSIR graphs, but rather the agent-based model itself. The “simulations” are generated from running the model itself with a given set of initial conditions and events (random or not) happening throughout the simulation’s runtime. One model may engender an endless amount of simulations.
3. State of the Art
3.1. Agent-Based Modelling for Urban Topics
3.2. The DPSIR Framework for Urban Studies
3.3. The DPSIR Analysis for Agent-Based Modelling
4. Methodology
4.1. DPSIR Graph for Urban Consolidation in the Canton of Geneva
4.2. Model Evolution Rules
- (i)
- The initialisation step.
- (ii)
- Reflexes and actions.
| Algorithm 1 Simulation initialisation. Parameters with a star (*) indicate they were defined at this phase | |
| |
| ▹ See Algorithm 3 |
| Algorithm 2 Commuter agents reflexes: executed by the commuter agents at every cycle. Parameters with a star (*) indicate they were defined at simulation initialisation | |
| |
| ▹ See Algorithm 4 |
| |
| Algorithm 3 Commuter agents action updateHappiness: executed by the commuter agents when called |
|
| Algorithm 4 Commuter agents action relocate: executed by the commuter agents when called | |
| |
| ▹ See Algorithm 3 |
| Algorithm 5 Government agent reflexes: executed by the government agent at every cycle. Parameters with a star (*) indicate they were defined at simulation initialisation |
|
| Algorithm 6 Global reflexes: executed by the world agent at every cycle. Parameters with a star (*) indicate they were defined at simulation initialisation | |
| |
| ▹ See Algorithm 3 |
| |
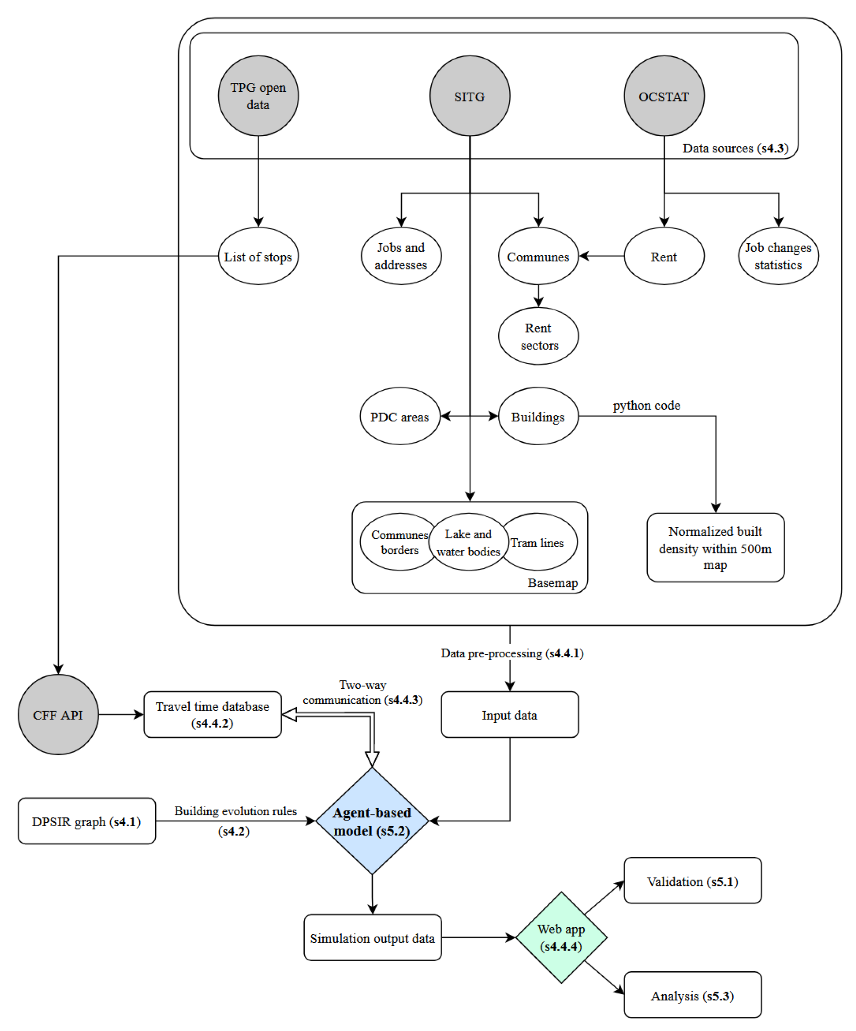
4.3. Data Sources
- Average rent per square meter.
- Proportion of the population undergoing a job change at any time during a single year: 12.7% over the year 2018.
- A grid of 200 × 200 m squares which paves the entire canton and contains information about how many residents and jobs it contains. This dataset is further enriched by adding built density data (see Section 4.4.1), then is named the “jobs and addresses” shapefile.
- A shapefile of all communes and Geneva districts that is then supplemented by information about average rent prices per square meter in that commune/district. These statistics are derived from the OCSTAT portal. The result is a rent sector shapefile for the entire canton.
- A shapefile of all PDC areas, which provides information about the type of changes the area is subject to.
- Various shapefiles for building a basemap. These include the borders of all communes, the lake and other water bodies, and the tram lines.
4.4. Workflow and Implementation
4.4.1. Data Pre-Processing
4.4.2. Building the Public Transport Travel Time Database, with an API Requester in Python
4.4.3. Wiring Our Agent-Based Model with Our Travel Time Database, with a Pipeline for Communication between GAMA and Python
4.4.4. Building and Deploying a Web Application for Simulation Data Exploration and Visualisation
4.5. Validation Method
5. Results and Discussion
5.1. Validation Results
5.2. Model Results and Discussion
5.3. Simulation Data Analysis and Discussion
5.4. Moving Forward: Shortcomings and Possible Improvements
6. Conclusions
6.1. Summary
6.2. Future Works
Author Contributions
Funding
Institutional Review Board Statement
Informed Consent Statement
Data Availability Statement
Acknowledgments
Conflicts of Interest
References
- González-Méndez, M.; Olaya, C.; Fasolino, I.; Grimaldi, M.; Obregón, N. Agent-Based Modeling for Urban Development Planning based on Human Needs. Conceptual Basis and Model Formulation. Land Use Policy 2021, 101, 105110. [Google Scholar] [CrossRef]
- Programme, U.N.D. Sustainable Development Goals. Available online: https://www.undp.org/sustainable-development-goals (accessed on 23 May 2024).
- An, L.; Grimm, V.; Sullivan, A.; Turner II, B.L.; Malleson, N.; Heppenstall, A.; Vincenot, C.; Robinson, D.; Ye, X.; Liu, J.; et al. Challenges, tasks, and opportunities in modeling agent-based complex systems. Ecol. Model. 2021, 457, 109685. [Google Scholar] [CrossRef]
- Gaube, V.; Remesch, A. Impact of urban planning on household’s residential decisions: An agent-based simulation model for Vienna. Environ. Model. Softw. 2013, 45, 92–103. [Google Scholar] [CrossRef] [PubMed]
- Qu, S.; Hu, S.; Li, W.; Wang, H.; Zhang, C.; Li, Q. Interaction between urban land expansion and land use policy: An analysis using the DPSIR framework. Land Use Policy 2020, 99, 104856. [Google Scholar] [CrossRef]
- Yussif, K.; Dompreh, E.B.; Gasparatos, A. Sustainability of urban expansion in Africa: A systematic literature review using the Drivers–Pressures–State–Impact–Responses (DPSIR) framework. Sustain. Sci. 2023, 18, 1459–1479. [Google Scholar] [CrossRef]
- Maggi, E.; Vallino, E. Understanding urban mobility and the impact of public policies: The role of the agent-based models. Res. Transp. Econ. 2016, 55, 50–59. [Google Scholar] [CrossRef]
- Leao, S.Z.; Pettit, C. Mapping Bicycling Patterns with an Agent-Based Model, Census and Crowdsourced Data. In Proceedings of the Agent Based Modelling of Urban Systems; Lecture Notes in Computer Science; Namazi-Rad, M.R., Padgham, L., Perez, P., Nagel, K., Bazzan, A., Eds.; Springer: Cham, Switzerland, 2017; pp. 112–128. [Google Scholar] [CrossRef]
- Crooks, A.; Malleson, N.; Manley, E.; Heppenstall, A. Agent-Based Modelling and Geographical Information Systems: A Practical Primer, 1st ed.; SAGE Publications Ltd.: Thousand Oaks, CA, USA, 2019. [Google Scholar]
- Lenfers, U.A.; Ahmady-Moghaddam, N.; Glake, D.; Ocker, F.; Osterholz, D.; Ströbele, J.; Clemen, T. Improving Model Predictions—Integration of Real-Time Sensor Data into a Running Simulation of an Agent-Based Model. Sustainability 2021, 13, 7000. [Google Scholar] [CrossRef]
- Smeets, E.; Weterings, R.; Bosch, P.; Büchele, M.; Gee, D. Environmental Indicators: Typology and Overview; Publication 25; European Environment Agency: Copenhagen, Denmark, 1999. [Google Scholar]
- Cantergiani, C.; Gómez Delgado, M. Urban growth simulation with AMEBA: Agent-based Model to residential occupation. Bull. Span. Assoc. Geogr. 2020. [Google Scholar] [CrossRef]
- Orsi, F. Centrally located yet close to nature: A prescriptive agent-based model for urban design. Comput. Environ. Urban Syst. 2019, 73, 157–170. [Google Scholar] [CrossRef]
- Aguirre, R.; Nyerges, T. An Agent-Based Model of Public Participation in Sustainability Management. J. Artif. Soc. Soc. Simul. 2014, 17, 7. [Google Scholar] [CrossRef]
- Xu, T.; Gao, J.; Coco, G.; Wang, S. Urban expansion in Auckland, New Zealand: A GIS simulation via an intelligent self-adapting multiscale agent-based model. Int. J. Geogr. Inf. Sci. 2020, 34, 2136–2159. [Google Scholar] [CrossRef]
- Pavlos, T. Urban growth models and calibration methods: A case study of Athens, Greece. Bull. Geogr. Socio-Econ. Ser. 2022, 107–121. [Google Scholar] [CrossRef]
- Honeck, E.; Moilanen, A.; Guinaudeau, B.; Wyler, N.; Schlaepfer, M.A.; Martin, P.; Sanguet, A.; Urbina, L.; von Arx, B.; Massy, J.; et al. Implementing Green Infrastructure for the Spatial Planning of Peri-Urban Areas in Geneva, Switzerland. Sustainability 2020, 12, 1387. [Google Scholar] [CrossRef]
- République et canton de Genève, Office Cantonal de la Statistique. La mobilité des habitants du canton de Genève en 2021. Available online: https://statistique.ge.ch/tel/publications/2023/analyses/communications/an-cs-2023-71.pdf (accessed on 14 August 2024).
- Chambers, F.; Cruz, C.; Di Marzo Serugendo, G. Agent-based modelling of urban expansion and land cover change: A prototype for the analysis of commuting patterns in Geneva, Switzerland. In Proceedings of the Book of Abstracts, French Regional Conference on Complex Systems (FRCCS 2023), Le Havre, France, 31 May–2 June 2023; pp. 249–255. [Google Scholar] [CrossRef]
- Mozaffaree Pour, N.; Oja, T. Urban Expansion Simulated by Integrated Cellular Automata and Agent-Based Models; An Example of Tallinn, Estonia. Urban Sci. 2021, 5, 85. [Google Scholar] [CrossRef]
- Bilal, S.; Zaatour, W.; Otano, Y.A.; Saha, A.; Newcomb, K.; Soo, K.; Kim, J.; Ginjala, R.; Groen, D.; Michael, E. CitySEIRCast: An Agent-Based City Digital Twin for Pandemic Analysis and Simulation. Available online: https://www.medrxiv.org/content/10.1101/2023.12.22.23300481v2 (accessed on 18 July 2024).
- Tsai, Y.; Zia, A.; Koliba, C.; Bucini, G.; Guilbert, J.; Beckage, B. An interactive land use transition agent-based model (ILUTABM): Endogenizing human-environment interactions in the Western Missisquoi Watershed. Land Use Policy 2015, 49, 161–176. [Google Scholar] [CrossRef]
- Yousafzai, S.; Saeed, R.; Rahman, G.; Farish, S. Spatio-temporal assessment of land use dynamics and urbanization: Linking with environmental aspects and DPSIR framework approach. Environ. Sci. Pollut. Res. 2022, 29, 81337–81350. [Google Scholar] [CrossRef]
- Haase, D.; Schwarz, N. Simulation Models on Human-Nature Interactions in Urban Landscapes: A Review Including Spatial Economics, System Dynamics, Cellular Automata and Agent-based Approaches. Living Rev. Landsc. Res. 2009, 3, 2. [Google Scholar] [CrossRef]
- Murray-Rust, D.; Dendoncker, N.; Dawson, T.P.; Acosta-Michlik, L.; Karali, E.; Guillem, E.; Rounsevell, M. Conceptualising the analysis of socio-ecological systems through ecosystem services and agent-based modelling. J. Land Use Sci. 2011, 6, 83–99. [Google Scholar] [CrossRef]
- Taillandier, P.; Gaudou, B.; Grignard, A.; Huynh, Q.N.; Marilleau, N.; Caillou, P.; Philippon, D.; Drogoul, A. Building, composing and experimenting complex spatial models with the GAMA platform. GeoInformatica 2019, 23, 299–322. [Google Scholar] [CrossRef]
- Barricelli, B.R.; Casiraghi, E.; Fogli, D. A Survey on Digital Twin: Definitions, Characteristics, Applications, and Design Implications. IEEE Access 2019, 7, 167653–167671. [Google Scholar] [CrossRef]
- Ozel, B.; Petrovic, M. Green Urban Scenarios: A Framework for Digital Twin Representation and Simulation for Urban Forests and Their Impact Analysis. Arboric. Urban For. 2023, 50, 109–130. [Google Scholar] [CrossRef]
- Papyshev, G.; Yarime, M. Exploring city digital twins as policy tools: A task-based approach to generating synthetic data on urban mobility. Data Policy 2021, 3, e16. [Google Scholar] [CrossRef]
- Di Marzo Serugendo, G.; Cutting-Decelle, A.F.; Guise, L.; Cormenier, T.; Khan, I.; Hossenlopp, L. Digital Twins: From Conceptual Views to Industrial Applications in the Electrical Domain. Computer 2022, 55, 16–25. [Google Scholar] [CrossRef]
- Ambra, T.; Macharis, C. Agent-Based Digital Twins (ABM-Dt) In Synchromodal Transport and Logistics: The Fusion of Virtual and Pysical Spaces. In Proceedings of the 2020 Winter Simulation Conference (WSC), Orlando, FL, USA, 14–18 December 2020; pp. 159–169. [Google Scholar] [CrossRef]
- Madni, A.M.; Madni, C.C.; Lucero, S.D. Leveraging Digital Twin Technology in Model-Based Systems Engineering. Systems 2019, 7, 7. [Google Scholar] [CrossRef]
- Saracco, R. Digital Twins: Bridging Physical Space and Cyberspace. Computer 2019, 52, 58–64. [Google Scholar] [CrossRef]












| Sim. 1 | Sim. 2 | Sim. 3 | Sim. 4 | Sim. 5 | Sim. 6 | |
|---|---|---|---|---|---|---|
| Population growth [agents] | 0 | 0 | 0 | 0 | 0 | +5 |
| Proportion of commuters preferring low density | 0 | 0 | 0.1 | 0.2 | 0.2 | 0.1 |
| Low built density threshold | 0.1 | 0.1 | 0.1 | 0.1 | 0.2 | 0.1 |
| Initial patience range [months] | 10–14 | 5–7 | 10–14 | 10–14 | 10–14 | 10–14 |
| Amount of addresses (sim. end) | 1151 | 1151 | 1151 | 1151 | 1151 | 1151 |
| Amount of commuters (sim. end) | 2730 | 2730 | 2730 | 2730 | 2730 | 2825 |
Disclaimer/Publisher’s Note: The statements, opinions and data contained in all publications are solely those of the individual author(s) and contributor(s) and not of MDPI and/or the editor(s). MDPI and/or the editor(s) disclaim responsibility for any injury to people or property resulting from any ideas, methods, instructions or products referred to in the content. |
© 2024 by the authors. Licensee MDPI, Basel, Switzerland. This article is an open access article distributed under the terms and conditions of the Creative Commons Attribution (CC BY) license (https://creativecommons.org/licenses/by/4.0/).
Share and Cite
Chambers, F.; Di Marzo Serugendo, G.; Cruz, C. A DPSIR-Driven Agent-Based Model for Residential Choices and Mobility in an Urban Setting. Sustainability 2024, 16, 8181. https://doi.org/10.3390/su16188181
Chambers F, Di Marzo Serugendo G, Cruz C. A DPSIR-Driven Agent-Based Model for Residential Choices and Mobility in an Urban Setting. Sustainability. 2024; 16(18):8181. https://doi.org/10.3390/su16188181
Chicago/Turabian StyleChambers, Flann, Giovanna Di Marzo Serugendo, and Christophe Cruz. 2024. "A DPSIR-Driven Agent-Based Model for Residential Choices and Mobility in an Urban Setting" Sustainability 16, no. 18: 8181. https://doi.org/10.3390/su16188181
APA StyleChambers, F., Di Marzo Serugendo, G., & Cruz, C. (2024). A DPSIR-Driven Agent-Based Model for Residential Choices and Mobility in an Urban Setting. Sustainability, 16(18), 8181. https://doi.org/10.3390/su16188181

