Next Article in Journal
Developmental Trajectories of Electric Vehicle Research in a Circular Economy: Main Path Analysis
Next Article in Special Issue
Green Finance, Economic Policy Uncertainty, and Corporate ESG Performance
Previous Article in Journal
Towards Sustainable Development of the Old City: Design Practice of Alleyway Integration in Old City Area Based on Heritage Corridor Theory
Previous Article in Special Issue
Can Digital Transformation Drive Green Innovation in China’s Construction Industry under a Dual-Carbon Vision?
 
 
Font Type:
Arial Georgia Verdana
Font Size:
Aa Aa Aa
Line Spacing:
Column Width:
Background:
Article

International Transportation Infrastructure and China Enterprises Green Innovation: Evidence from the China Railway Express

by
Wei Zou
* and
Jiaqi Feng
School of Economics and Management, Wuhan University, Wuhan 430072, China
*
Author to whom correspondence should be addressed.
Sustainability 2024, 16(18), 8160; https://doi.org/10.3390/su16188160
Submission received: 24 July 2024 / Revised: 12 September 2024 / Accepted: 17 September 2024 / Published: 19 September 2024

Abstract

The China Railway Express (CRExpress) is a vital international transportation infrastructure for the advancement of the Belt and Road Initiative and the expansion of international commerce, providing a significant opportunity for Chinese companies to undergo a sustainable transformation. We use a multi-period differences-in-differences model to investigate the relationship and mechanism between the opening of the CRExpress and green innovation of enterprises, based on the panel data of Chinese A-shared listed companies from 2007 to 2020. The results show that the opening of the CRExpress can significantly increase the logarithmic number of green patent applications by at least 5% in enterprises with a spoke radius of 250–450 km, and it also has a significant positive effect on different types of green patents to varying degrees. By examining the sub-items of ESG ratings, the opening of the CRExpress can promote the green innovation of enterprises through the improvement of E-score. Additionally, three pivotal mechanism pathways have been identified: the promotion of regional economic development, the alleviation of corporate financing constraints, and the reduction of corporate logistics expenses. Furthermore, we find that the effect of the CRExpress turns out larger on the green innovation of enterprises in the Secondary Industry and the Tertiary Industry, manufacturing industry, state-owned enterprises, and firms located in the eastern and central regions. Based on the empirical study, we provide policy implications for deepening the correlation between the CRExpress and green innovation.

1. Introduction

While experiencing rapid economic growth, China has consistently attached great importance to green sustainable development and implemented a strict ecological environment protection system. The report of the 20th National Congress of the Communist Party of China calls for promoting the construction of beautiful China and accelerating the green transformation of the development mode. Enterprises are the main body of green and low-carbon transformation. Promoting enterprises to increase green innovation activities and improve green innovation performance is of great significance for China to practice the concept of green development. However, China’s green development process is lagging relatively behind, facing considerable environmental constraints. On the one hand, the level of environmental performance in China is still low [1]. Although China has strongly supported the protection of the ecological environment in terms of policies and resources in recent years, the 2022 Global Environmental Performance Index Report shows that China ranks 160th among 180 countries and regions worldwide, with rankings in biodiversity and air quality being lower than in other areas. On the other hand, the willingness and motivation of green innovation of Chinese enterprises are not strong enough, and there is still a big gap between the quality and depth of green technology innovation of enterprises and developed countries [2]. According to the China Green Patent Statistics Report (2014–2017) and 2023 Global Green Low-Carbon Technology Patent Statistical Analysis Report, universities dominate the top rankings for the number of green patent applications and grants, with fewer green patents from enterprises [3,4]. Therefore, in the process of opening up to the outside world, it is an urgent task to promote enterprises to accelerate green innovation.
The Belt and Road Initiative is an international multilateral trade and economic system led by China, demonstrating our country’s determination to uphold the fundamental national policy of opening up to the world and promoting more Chinese enterprises to ‘go global’. By 2023, the Belt and Road Initiative has been proposed for 10 years, with the combined GDP of participating countries accounting for nearly 40% of the world’s total. As shown in Figure 1, the proportion of China’s imports and exports with the Belt and Road Initiative countries in its total foreign trade has been continuously increasing. In 2023, China’s import and export value with these countries reached 1.947 billion yuan, accounting for 46.6% of China’s total foreign trade value, showing strong resilience.
The China Railway Express (CRExpress) is the most important transportation infrastructure connecting Asia and Europe. It is an important project that has achieved rapid development in the Belt and Road Initiative. The first train line was opened in 2011, as shown in Figure 2. After more than ten years of development, the number of CRExpress trains has increased year by year. In 2023, a total of 17,523 trains were operated, which is more than 1000 times the number of trains operated in 2011. The ratio of outbound and return trains is 1.142:1, which is basically balanced in both directions, compared to the situation in 2011, 2012, and 2013 when there were 0 return trains. By the end of 2023, the CRExpress has formed a basic pattern of common development of six major ports. There are more than 110 cities in China that have opened the CRExpress, reaching 217 cities in 25 European countries. Academic research on the CRExpress is rapidly increasing, with some literature focusing on the development status, operating costs, and coverage of the CRExpress [5,6], some studies examining the impact of the opening of the CRExpress on various regional countries in Europe [7,8], and some scholars studying the impact of the opening of the CRExpress on trade costs, investment efficiency of private enterprises, corporate organizational methods, and exports [9,10,11,12].
With the acceleration of globalization, especially in the context of the Belt and Road Initiative, global supply chain networks, and multinational cooperation, the CRExpress, as an international transportation corridor, stands out with its more evident advantages in terms of being green, safe, and fast [9]. It not only facilitates the flow of goods, services, and capital but also has become an important engine for driving economic growth [8,12]. Consequently, the role of international transportation corridors in promoting corporate green transformation and environmental technology innovation is gradually gaining attention. However, in academic research, although some scholars have examined the impact of the launch of the CRExpress on corporate innovation [13], there has been a lack of research on whether and how the CRExpress influences corporate green innovation.
The empirical facts show that there is a certain correlation between the opening of the CRExpress and the green innovation of Chinese enterprises. Figure 3 shows the total number of green patent applications of China’s A-share listed companies from 2007 to 2020, which is a continuously rising curve, and the growth of the number of the CRExpress trains is in the same direction as the growth of green innovation patents of enterprises. After 2019, CRExpress accelerated its development, and the number of green patent applications of enterprises also showed a faster growth trend. So, is there a correlation between the opening of the CRExpress and the green innovation activities of enterprises? If there is a correlation, through which mechanism does it affect? Based on the above background, we use the opening of the CRExpress as a quasi-natural experiment, match the database of A-share listed companies with the data of the CRExpress on the Belt and Road Portal, and use empirical analysis methods such as the multi-period DID model to study the impact and mechanism of the opening of the CRExpress on enterprise green innovation.

2. Review of Relevant Literature

There are three main threads of research related to this paper, namely, research on corporate green innovation, the impact of transportation infrastructure on green innovation, and the assessment of the economic effects of the opening of the CRExpress.

2.1. Researchs on Corporate Green Innovation

With the increasingly prominent problems of climate change and air pollution, green innovation has attracted wide attention from academia. Compared with traditional innovation, green innovation has the characteristics of large initial capital investment, high risk taking, and long profit cycle [14]. A large number of studies have focused on the influencing factors of corporate green innovation.
The external factors that affect the green innovation of enterprises mainly include environmental regulation, government subsidies, and public opinion. The study of the impact of environmental regulation on green innovation can be traced back to the Porter hypothesis, but scholars at home and abroad have not yet formed a consensus. There are four different conclusions: First, it supports the Porter hypothesis, that is, environmental regulation can promote corporate green innovation [15,16,17,18,19,20]. The second is the negation of the Porter hypothesis, believing that environmental regulation will increase the cost of enterprises, squeeze out R&D investment and thus has a negative impact on the green innovation of enterprises [21,22]. Third, it is believed that there is a nonlinear relationship between environmental regulation and green innovation [23,24]. Fourth, environmental regulation has an uncertain impact on green innovation [25].
There are also different opinions on the impact of government subsidies on corporate green innovation: some scholars believe that government environmental subsidies can increase the input and output of corporate green innovation [26], while the opposite view is that government environmental subsidies will crowd out the resources allocated by enterprises to green innovation [27].
In recent years, with the popularity of the Internet, public opinion has formed a great influence. Wang et al. (2017) believe that negative environmental assessment of enterprises will promote enterprises to increase environmental protection investment [28], but Pan et al. (2019) pointed out that enterprises will ‘greenwash’ behaviors against negative environmental assessments and will not effectively promote green innovation activities [29].
The internal factors that affect the green innovation of enterprises mainly include the characteristics of management and enterprise investment activities. The past experience and some characteristics of the management will affect the decision making of the enterprise. The green experience and academic experience of the CEO can significantly improve the level of green innovation [30,31,32], Guo and Chen (2023) believe that management myopia will inhibit the green innovation output of enterprises [33]. Cross-border mergers and acquisitions of enterprises can also enhance the green innovation ability of enterprises [34,35].

2.2. Researchs on the Impact of Transportation Infrastructure on Green Innovation

In terms of transportation infrastructure, Sun et al. (2019) found that improving road infrastructure can stimulate regional green innovation in China by studying the impact of infrastructure on pollution emission intensity [36]. Xia and Tang (2018) used the Spatial Durbin Model (SDM) to find that transportation infrastructure can improve the efficiency of local green innovation [37]. Infrastructure can have a positive impact on green innovation not only in China, but also in Pakistan. Nassani et al. (2023) believed that urban green and blue infrastructure can improve the green innovation of Pakistan’s energy companies [38].
As a representative of China’s technological innovation and engineering construction, high-speed rail projects demonstrate the country’s global leadership in the field of infrastructure. Scholars have carried out a lot of research on the impact of high-speed rail on green innovation. Based on the perspective of the mobility of innovation factors, Huang and Wang (2020) proved that high-speed rail can significantly improve the efficiency of green innovation in Chinese cities through two effects: technological progress and structural optimization [39]. Lin et al. (2021), from the perspective of industrial agglomeration, argues that high-speed rail can significantly enhance the green technology innovation capability of Chinese cities [40]. In addition to the above regional development perspective, Han and Wang (2023) conducted research from a micro perspective and concluded that high-speed rail can significantly promote green innovation of Chinese enterprises [41]. Huang et al. (2023) used the SDM to analyze and found that the opening of high-speed rail can not only have a positive impact on the green innovation of local cities, but also be conducive to the green innovation of surrounding cities [42]. Xu et al. (2023) found that the opening of high-speed rail can significantly improve the green innovation level of enterprises in the process of studying the opening of high-speed rail and the performance of enterprise ESG [43].

2.3. Researchs Related to the Evaluation of the Economic Effects of the CRExpress

Since the opening of the CRExpress, it has attracted more attention from domestic academia. The existing research on the economic effects of the opening of the CRExpress mainly focuses on innovation, productivity, and enterprise export.
First is the impact on innovation. At the micro-enterprise level, Wang and Bu (2019) from the perspective of international trade, use patent applications to measure corporate innovation capabilities, and verify that the opening of the CRExpress can significantly promote corporate innovation activities [13]. At the regional level, Li et al. (2020) measured the level of regional innovation by the number of urban patent authorizations, and found that the opening of the CRExpress can significantly promote regional innovation [44]. Green innovation is a special form of innovation. Jiang and Zhang (2023) measured the intensity of urban green innovation by the amount of urban green patent authorization [45]. They believe that the launch of the CRExpress project has a direct adverse impact on urban green innovation, but has an indirect positive effect on urban green innovation by increasing urban foreign trade and reducing the level of industrial specialization [45].
The second focus area is on the impact on productivity. The opening of the CRExpress can promote the growth of urban total factor productivity [46,47,48]; it can also improve the total factor productivity of related enterprises [49,50]. Mao et al. (2024) calculated the green economic efficiency of the city through the SBM-DEA Model, and proved that the CRExpress can improve the regional green economic efficiency and promote the regional green development [51].
Finally, the third research area is on the export of enterprises. The CRExpress can improve the quality of export products of enterprises through three channels: trade cost, innovation ability, and financing constraints [12]. At the same time, it can also promote the improvement of export technology complexity and domestic value-added rate of export [52,53].

2.4. Summary

By combing the above literatures, it can be found that the academic community generally believes that corporate green innovation is affected by various factors, and infrastructure construction has a significant impact on corporate green innovation. However, at present, there are few studies on the impact of the economic effect assessment of the opening of the CRExpress on the green innovation of enterprises, nor on the environmental, social, and governance (ESG) performance of enterprises. Some literature has considered the perspective of sustainable development, but only focused on the urban level. Therefore, we use the opening of the CRExpress as a quasi-natural experiment, integrate the data of the opening of the CRExpress and the green patent application data of China’s A-share listed companies, and use empirical methods such as multi-period DID to identify and measure the impact of the opening of CRExpress on corporate green innovation and clarify the specific mechanism of action.
Compared with the existing literature, the marginal contribution of this paper is mainly reflected as follows: Firstly, from the perspective of sustainable development, this paper examines the impact of the CRExpress on firms’ green patent applications and different categories of green patents, expanding the research on the economic effects brought by the CRExpress. Secondly, by employing empirical analysis methods such as multi-period DID, this paper identifies the causal effects of the CRExpress on firms’ green innovation and reveals the specific transmission mechanisms, enriching the empirical research on the impact of the CRExpress at the micro-firm level. Thirdly, by analyzing firms’ characteristics such as industry, sector, ownership, and geographical location, this paper conducts a heterogeneity analysis, which helps provide targeted suggestions for further planning of the CRExpress routes and green innovation in different types of firms.
In the following text, we will theoretically analyze how the opening of CRExpress directly and indirectly affects the green innovation of enterprises. The research conceptual framework is shown in Figure 4.
Through the above literature review, it can be seen that the opening of transportation infrastructure can significantly improve the green innovation ability of enterprises [43]. At the same time, empirical data show that the opening of the CRExpress has the same development trend as the total number of green patent applications of Chinese enterprises (Figure 3). Based on this, the following hypotheses are proposed:
Hypothesis 1.
The opening of CRExpress can promote green innovation of enterprises.

3. Theoretical Analysis and Research Hypotheses of Transmission Mechanism

In order to further explore the transmission mechanism of the opening of the CRExpress affecting the green innovation of enterprises, we will theoretically analyze four aspects, namely, the environmental performance of enterprises, the development of the regional economy, the financing constraints of enterprises, and the logistics costs of enterprises, and put forward the research hypotheses respectively.
First of all, it is based on the examination of the environmental performance of enterprises. In recent years, the deterioration of the ecological environment has made ‘green’ become the development policy advocated and pursued by various countries and organizations, including China. The opening of the CRExpress has improved the level of bilateral trade facilitation, and developed countries in Europe have higher product demand standards, which puts forward higher requirements for the quality of the products of domestic enterprises [13]. At the same time, domestic enterprises and advanced enterprises in developed countries are cooperating more closely with each other, and there are more opportunities for exchanges, which is conducive to the process of imitating and learning from the business policies of these enterprises, taking the initiative to undertake environmental responsibility and change the concept of development and improve environmental performance. Stakeholder theory and CSR theory emphasize that enterprise managers should fully consider the interests of all parties, and introduce all stakeholders into organizational decision making, in order to obtain the best development effect and long-term benefits. The better the environmental performance of an enterprise indicates that the enterprise possesses environmental ethical awareness, and managers are more able to recognize the market opportunities and potential profits in environmental protection issues, pay attention to the long-term sustainable development of the enterprise, and are more willing to invest resources in green innovation activities [54,55,56]. In addition, the disclosure of environmental information is also a part of environmental performance, and by disclosing relevant environmental information, firms are able to satisfy the environmental demands of stakeholders and gain their support, and participate more actively in green innovation activities [57,58].
Hypothesis 2a.
The opening of the CRExpress helps to improve the environmental performance of enterprises, thus promoting enterprise green innovation.
Secondly, it is based on the examination of the economic development of the region where the enterprise is located. With the development of the CRExpress, manufacturing and service industries will choose to cluster in the opening city, which can increase the connectivity between regions, promote the flow of production factors, and form industrial cooperation [59]; and the opening of the CRExpress can promote the upgrading of the industrial structure, and enhance the total factor productivity of the city [47]. Enterprises need to invest a lot of capital, technology, and other resources to carry out green innovation, and the more developed the economy of the region in which the enterprise is located, the richer the resources that can be provided to the enterprise to carry out green innovation activities, and high-tech industry agglomeration is also conducive to the formation of economies of scale and improve the performance of green innovation [60].
Hypothesis 2b.
The opening of the CRExpress can promote the regional economy, making it easier for enterprises to obtain relevant resources for green innovation.
Again, it is based on the examination of enterprise financing constraints. On the one hand, the opening of the CRExpress increases the level of opening to the outside world [61], promotes economic and trade cooperation among countries, and provides opportunities for foreign investors to enter the Chinese market. On the other hand, the government has provided a lot of policy support to support the operation of the CRExpress, while releasing positive signals to the market, from which enterprises can obtain capital subsidies and investor attention to alleviate their financing constraints and improve their risk tolerance [10]. Financing constraints will have a negative impact on the R&D motivation and R&D investment of enterprises [12], while the opening of the CRExpress broadens the financing channels of enterprises, improves the financing convenience of enterprises, alleviates the pressure of green R&D investment of enterprises, and thus promotes the green innovation of enterprises.
Hypothesis 2c.
The opening of the CRExpress can promote enterprise green innovation by alleviating enterprise financing constraints.
Finally, it is based on the examination of enterprise logistics costs. According to the new economic geography theory, transportation cost will have an impact on economic activities, and the improvement of transportation infrastructure can effectively reduce logistics cost. On the one hand, the ‘axle-spoke’ transportation network and ‘point-to-point’ transportation mode of the CRExpress can promote the precise docking between domestic enterprises and foreign demand markets, and reduce the trade costs of domestic enterprises [61]. On the other hand, the price of the CRExpress is lower than the air transport, and the average saving of 66% of the transport time compared with the sea transport, which has the advantage of comprehensive freight, realizing part of the use of air and sea transport resource transfer, helping enterprises to reduce the explicit and implicit transportation costs, that is, to reduce the logistics costs of enterprises [12,53]. The decrease in logistics costs due to the opening of the CRExpress not only helps enterprises to realize economies of scale in export trade [62], but also means that the funds that enterprises can use to carry out green innovation have been increased, which provides a guarantee that enterprises will increase their R&D investment in green innovation.
Hypothesis 2d.
The opening of CRExpress can reduce the logistics cost of enterprises, thus promoting enterprise green innovation.

4. Research Design

4.1. Construction of Basic Model

We refer to Beck et al. (2010) to construct a DID model for benchmark regression [63], and analyze the net effect of the opening of CRExpress on the green innovation of enterprises. The specific model is as follows:
    Y i , t = β 0 + β 1 P o s t × R a d _ d i s t i , t + β k X i , t + μ i + μ t + ε i , t
The subscripts i and t represent the enterprise and the year, respectively. Y is the explained variable; Post×Rad_dist is the core explanatory variable; X is a series of control variables; μi and μt are firm and year fixed effects, respectively; ε represents the random error term.

4.2. Variable Definition

4.2.1. Dependent Variable

Yi, t measures the green innovation level of enterprise i in year t. Consistent with the relevant literature [2], we choose the number of corporate green patents applied to measure the level of corporate green innovation, including the green utility model patents applied in the year (Y_1), the green invention patents applied in the year (Y_2), and the total number of green patents applied in the year (Y_0). Considering that the number of green patent applications has a large number of 0 values, the three explained variables are measured by the natural logarithm of one plus the number of various green patents applied. To be specific: Y_0 is measured by the natural logarithm of one plus the total number of green patents applied, Y_1 is measured by the natural logarithm of one plus the total number of green utility patents applied, and Y_2 is measured by the natural logarithm of one plus the total number of green invention patents applied. The regression results of the above three green patents are reported in the benchmark regression, and only the total number of green patents applied in the following years is analyzed.

4.2.2. Independent Variable

Post×Rad_disti,t is the core independent variable. Since the operation of the CRExpress is in the ‘axle-spoke’ mode, Post×Rad_disti,t is used to represent the axle-spoke distance. According to the information provided by the Belt and Road Portal, we calculate the shortest spherical distance between the registered place of the listed company and the nearest departure station of the regularized liner train, and construct 10 dummy variables to identify listed companies located within a 150 km, 200 km, 250 km … 500 km axial spoke distance [13]. For example, when the shortest spherical distance between the registered place of the listed company and the nearest originating station is within 150 km, Rad_150 takes 1, otherwise it takes 0. Post reflects the dummy variable of the processing period. The value is 1 after the nearest regularized train departure station of the listed company is opened, and 0 otherwise.

4.2.3. Control Variable

With reference to existing research [2,13], we introduce firm size, solvency, fixed asset ratio, operating income growth rate, firm age, equity concentration, proportion of independent directors, and proportion of R&D investment as control variables. The definition of each control variable is shown in Table 1.

4.2.4. Sample Processing, Data Sources, and Descriptive Statistics

We use the opening of the CRExpress as a quasi-natural experiment, construct a progressive DID identification strategy, and measure its effect on the green innovation of Chinese enterprises. Due to the high availability, continuity, and transparency of A-share listed companies in China, and considering the change in accounting standards for listed companies in 2007 and the significant impact of major international events on the global economy, we use the sample of A-share listed companies from 2007 to 2020 as the research object, and carry out the following screening process: (1) exclude companies that were delisted and treated by ST, *ST, and PT during the sample period; (2) exclude companies that have changed their place of registration during the sample period; (3) exclude the sample data whose asset–liability ratio is less than 0 or greater than 1; (4) exclude the sample data of the IPO year and before; (5) exclude companies in the financial industry and the real estate industry; (6) retain the sample of 4 years before and after the opening of the company’s corresponding originating station; (7) eliminate sample observations with missing relevant data. After completing the above screening process, 11,953 company-year samples were finally obtained. In addition, in order to weaken the influence of extreme values, the continuous variables involved in the study were tailed up and down by 1% level. The company-level data are mainly from the CNRDS database and CSMAR database. The opening of the CRExpress is from the Belt and Road Portal, China Railway Container Company, Xinhua Net, and other websites. The relevant latitude and longitude data are from the WebAPI of Baidu map.
Descriptive statistical results are shown in Table 2. It can be seen that the standard deviation of all kinds of green patent applications is large, and the median is 0, which indicates that there are great differences in the development of green innovation among the listed companies. Most listed companies have less green innovation, that is, China is still in the transition period from being traditionally factor driven to being green innovation factor driven [64]. The average and maximum values of the number of green utility model patent applications exceed the number of green invention patent applications, which indicates that the green patent applications of the listed companies in China are insufficient, and further reflects the importance of studying how to promote the green innovation of enterprises. The statistical values of the control variables are basically the same as the related research, within a reasonable range. Among them, LEV, FA, and OIG are often used to describe the operating conditions of enterprises. These three variables have a wide distribution range, indicating that there are great differences in the operating conditions of different A-share listed companies.

5. Empirical Results and Analysis

5.1. Benchmark Results

Table 3 reports the results of the benchmark regressions. Panel A reports the results with Y_0 as the dependent variable, and it can be seen that the opening of the CRExpress has different impacts on the green innovation of enterprises within different radiation distances, and the coefficients of the core explanatory variables are significantly positive at the 5% level for the axial radiation distances of 200 km, 250 km, 300 km, 350 km, 400 km, and 450 km. This means that the opening of the CRExpress can promote green innovation of enterprises, and the radiation distance can reach up to 450 km, and hypothesis H1 is verified.
Panel B and Panel C report the regression results with Y_1 and Y_2 as dependent variables, respectively. It can be seen that the opening of the CRExpress has a significant positive impact on the number of green utility model patents applied by enterprises at the 5% level when the spoke distance is 250 km, 300 km, 350 km, 400 km, and 450 km. Considering the impact on the number of green invention patent applications, the opening of the CRExpress has a significant positive impact at the 5% level only when the spoke radius is 350 km, 400 km, and 450 km.
The estimated coefficients are not significant when the radius of the axial spoke is too small or too large, which may be related to the actual impact distance of the CRExpress, and there is a situation that should be the experimental group but is classified as the control group, or should be the control group but is classified as the experimental group [13]. Therefore, in the subsequent robustness test part, we mainly verify the cases of the spoke network radius of 300 km, 350 km, and 400 km.

5.2. Robust Test Results

5.2.1. Parallel Trend Test

It is a necessary prerequisite for the control group and the treatment group to maintain a parallel trend before the policy occurs. Therefore, we draw on the method of Wang and Bu (2019) [13], and use the year before the opening (pre1) as the base period. We use the dynamic DID model to analyze the dynamic effect of the opening of the CRExpress on the green innovation of enterprises. The results are shown in Figure 5. Before the opening of the CRExpress, the coefficients of the interaction terms are not significant, indicating that there is no significant difference in the level of green innovation between the control group and the treatment group before the opening, which supports the parallel trend hypothesis.

5.2.2. Test Based on PSM

In order to deal with the possible sample selection bias problem, we use the PSM-DID method for regression. Through the Logit model, the nearest neighbor matching method is used to select the samples that meet the common support hypothesis for regression. The results are shown in Table 4. The coefficients of the core explanatory variables are still significantly positive, supporting the conclusions of this study.

5.2.3. Exclusivity Test

In addition to the opening of the CRExpress, other policies during the sample period will also affect the effect of the opening of the CRExpress on promoting the green innovation of enterprises. Previous studies have shown that low-carbon city pilot policies and carbon emissions trading pilot policies will promote green innovation [65,66]. Therefore, we add a low-carbon city pilot policy (ditandid) and a carbon emission trading pilot policy (tanjiaoyidid) to the benchmark model to eliminate the above-mentioned policy interference. The results are shown in Table 5. It can be seen that after excluding the impact of the pilot policy of low-carbon cities and the pilot policy of carbon emissions trading, the regression coefficient of the core explanatory variables is significantly positive at the level of 1%, indicating that the benchmark regression results are robust.

5.2.4. Placebo Test

Referring to the studies of Zhou et al. (2018) and Song et al. (2019), an indirect placebo test was used in this paper [67,68]. The expression of the estimated coefficient β of Post×Rad_dist is
β ^ = β + γ × c o v ( P o s t × R a d _ d i s t i , t   , ε i , t | z ) v a r ( P o s t × R a d _ d i s t i , t   | z )
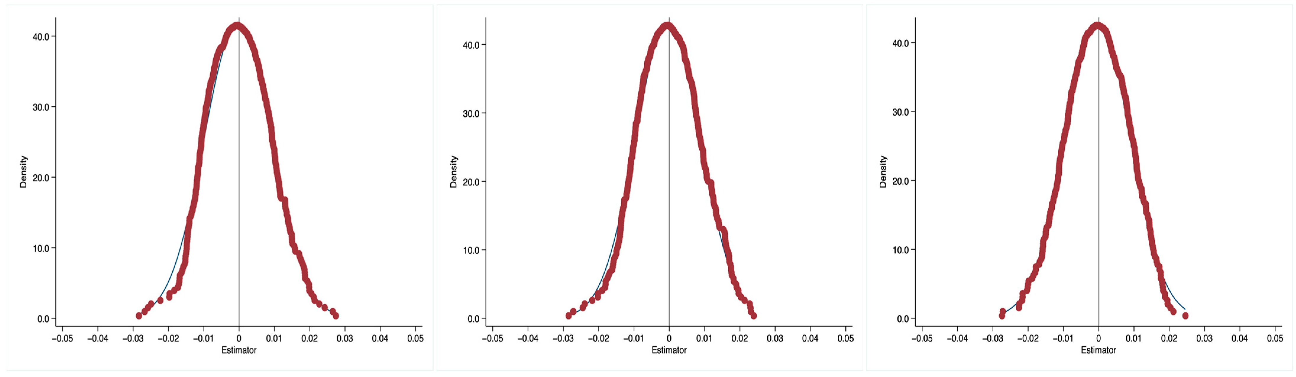
Among them, z includes all other control variables and fixed effects, and γ represents non-observable factors. If the value of γ is 0, it is proved that β is unbiased. In this paper, let the impact of the opening of the CRExpress on enterprises become random, and then this process is repeated 500 times, which can ensure that βrandom is 0, and the distribution of βrandom can be presented in Figure 6. It can be seen that the β ^ r a n d o m with the radius of 300 km, 350 km and 400 km is distributed near 0 and obeys the normal distribution, so the previous conclusion is proved to be robust.

5.2.5. Instrumental Variable Regression

In this paper, we use the instrumental variable method for 2SLS to correct for the effects of possible endogeneity problems. Drawing on the instrumental variable selection strategy of Acemoglu et al. (2001) [69], we collate the information related to the 110 ports of entry set in the late Qing Dynasty and early Republican period in the historical data, and select whether the belonging place of the listed company is the city where the ports of entry are located as the instrumental variable of Rad_dist. Theoretically, this variable satisfies the two preconditions of relevance and exogeneity: the city where the port is located opened to the outside world earlier and has a more innovative mindset, which makes it more likely to be the location of the departure station of the CRExpress. Moreover, there is no direct correlation between the ports and the green innovations of the enterprises in the present time. The models are as follows:
P o s t × R a d _ d i s t i , t = α 0 + α 1 P o s t × P o r t i , t + α k X i , t + θ i + θ t + ζ i , t
Y i , t = β 0 + β 1 P o s t × R a d _ d i s t i , t ^ + β k X i , t + μ i + μ t + ε i , t
Table 6 reports the second-stage regression results of 2SLS, and the coefficients of the core explanatory variables are significantly positive, indicating that the opening of the CRExpress still has a significant role in promoting the green innovation of enterprises after the endogeneity problem has been alleviated.

5.2.6. Replacement of Dependent Variable Measure

Referring to the study of Guo et al. (2023), the explanatory variable in the benchmark model is replaced with the ratio of green patent applications to the total number of patent applications in the year [70]. Compared with the previous focus on the number of green innovations of enterprises, the ratio here can be used to measure the intensity of green innovations of enterprises. The regression results are shown in Table 7, when the radius of the spoke network is 300 km and 350 km, the opening of the CRExpress will have a significant positive impact on enterprise green innovation.

5.2.7. Replacement of Model

Considering the particularity of the distribution of the number of green patent applications, with reference to Zhou et al. (2023) [71], using the Double-Fixed Tobit model regression, the results are shown in Table 8, and the basic conclusions of this paper are reliable.

5.2.8. Consideration of Omitted Variables

Considering that changes in corporate exports and urban openness will also affect the level of green innovation of enterprises [72,73], we add the natural logarithm of corporate exports and the natural logarithm of the actual utilization of foreign capital in the city as control variables in the benchmark regression model. The results are shown in Table 9. It can be seen that after adding the relevant indicators of enterprise export and urban opening up, the opening of the CRExpress still has a significant role in promoting the green innovation of enterprises, which is basically consistent with the previous conclusions.

5.3. Mechanism Analysis

We have proved that the opening of the CRExpress will have a direct positive impact on corporate green innovation. This part will test the indirect impact of the opening of CRExpress on corporate green innovation from four channels: improving corporate environmental performance, promoting regional economic development, alleviating corporate financing constraints, and reducing corporate logistics costs.

5.3.1. Improvement of Corporate Environmental Performance

Fixing the radius of the spoke network at 350 km, and referring to Zhang et al. (2023) [74], the following model is constructed:
M i , t = β 0 + β 1 P o s t × R a d _ d i s t i , t + β k X i , t + μ i + μ t + ε i , t
Mi,t represents the Bloomberg ESG scores and sub-scores E, S, and G. The results are shown in columns (1)–(4) of Table 10. It can be seen that only the regression coefficient of the E score is significantly positive, indicating that the opening of CRExpress only has a significant positive impact on the environmental performance of enterprises, i.e., the opening of the CRExpress can make enterprises pay more attention to the environmental and ecological protection, and the enterprises can obtain more resources related to green innovation by actively fulfilling their environmental responsibility, which verifies hypothesis 2a.

5.3.2. Promotion of Regional Economic Development

The total factor productivity of the firm’s place of incorporation is used to measure the level of economic development of the region where the firm is located, and column (5) of Table 10 reports the regression results with regional economic development as the explanatory variable Mi,t. The coefficients are significantly positive, indicating that the opening of the CRExpress significantly promotes the economic development of the region, while the economic growth of the region where the enterprise belongs to helps to guide the enterprise’s green innovation investment, which verifies hypothesis 2b.

5.3.3. Alleviation of Corporate Financing Constraints

Enterprises need to invest a lot of money in green innovation in the early stage, and the profit cycle is long, so the financing constraints will affect the enterprises’ green innovation decisions and green innovation results. The CRExpress attracts foreign direct investment, which, combined with the government’s subsidy policies such as tax rebates, gives positive signals to the market and strongly alleviates the pressure of enterprises’ external financing. Therefore, the greater the enterprises subject to financing constraints, the greater the degree of alleviation of their financing pressure by the opening of the CRExpress, and the greater the likelihood that the enterprises will engage in green innovation.
Referring to Han and Li et al. (2022) [75], the absolute value of the SA index is used as a measure of enterprise financing constraints, and the sample is divided into two groups of high-financing constraints and low-financing constraints according to the median, and the regression results are shown in Table 11, columns (1) and (2). The regression coefficients of the core explanatory variables are significantly positive in the high-financing constraint sample and insignificant in the low-financing constraint sample, indicating that the impact of the CRExpress on high-financing constraint enterprises is significantly greater than that on low-financing cost enterprises, i.e., alleviating financing constraints is indeed one of the role paths of the CRExpress in promoting enterprises’ green innovation, and hypothesis 2c is verified.

5.3.4. Reduction of Corporate Logistics Costs

Compared with the traditional mode of maritime transportation, the operation of the CRExpress is less restricted by weather and seasons, the cycle of cargo transportation is greatly reduced, the logistics cost is gradually diluted, and the inventory and capital occupation of enterprises are reduced. Therefore, the more frequently enterprises used sea transportation before the opening of the CRExpress, the greater the reduction in logistics costs, and the greater the likelihood that enterprises will use their resources for green innovation.
Referring to Cao et al. (2023) [53], we calculate the average distance of the spherical distance between the city where the enterprise is registered and the 15 ports with top-ranked cargo throughput, which is used as a proxy variable for the share of maritime transportation mode, and divides the sample into two groups of near seaports and far seaports according to the median. The regression results are shown in columns (3) and (4) of Table 11. The regression coefficients of the core explanatory variables are significantly positive in the sample of near seaports and insignificant in the sample of far seaports, indicating that the opening of the CRExpress can promote the green innovation of enterprises by reducing the logistics costs of enterprises, and hypothesis 2d can be verified.

5.4. Heterogeneity Analysis

5.4.1. Heterogeneity of Industry

Since the cargo transported by the CRExpress includes various raw materials, consumer goods, and other products, it is necessary to study whether the CRExpress has different impacts on different industries and enterprises in different industries. According to the classification of national economy industries, the sample enterprises are divided into the First, Second, and Tertiary Industry according to the industry code of the enterprises for regression, and the results are shown in columns (1), (2), and (3) of Table 12. It can be seen from the regression results that compared with the Primary Industry, the enterprises in the Secondary Industry and the Tertiary Industry are significantly positively affected by the opening of the CRExpress. According to whether the industry to which the enterprise belongs is a manufacturing industry, the sample enterprises are divided into two categories for regression, and the results are shown in columns (4) and (5) of Table 12. The opening of the CRExpress has a significant effect on the green innovation of manufacturing enterprises, but has no significant effect on the green innovation activities of non-manufacturing enterprises, indicating that compared with non-manufacturing enterprises, the opening of the CRExpress has a greater impact on the green innovation of manufacturing enterprises.
This may be because the Secondary Industry, particularly manufacturing companies, are the main force of bulk goods trade, and the greater the possibility of communication with other developed countries through the CRExpress, which is conducive to seizing the opportunity of the opening of the CRExpress to master advanced technology and integrate resources for green innovation. Meanwhile, Tertiary Industry companies, such as wholesale, logistics, and retail, can participate in international service networks through the CRExpress, increasing operational efficiency and enhancing the competitiveness of green services.

5.4.2. Heterogeneity of the Equity Nature

Due to differences in equity nature, enterprises may exhibit variations in resource allocation and policy response. According to whether the nature of the enterprise equity is state-owned enterprises, the sample enterprises are divided into three categories for regression. The results are shown in columns (1), (2), and (3) of Table 13. The opening of the CRExpress has significantly promoted the green innovation of state-owned enterprises, while the impact on private and foreign enterprises is not significant. This indicates that, compared with non-state-owned enterprises such as private and foreign enterprises, the opening of the CRExpress has a greater impact on the green innovation of state-owned enterprises. This may be because state-owned enterprises need to bear greater social responsibility, pay more attention to the relevant green goals put forward by local governments, have more resources, and are more likely to avoid related risks while obtaining the policy support benefits brought by the opening of the CRExpress.

5.4.3. Heterogeneity of the Geographic Location

Due to differences in resources, culture, infrastructure layout, and economic development across various geographic locations, these characteristics can influence a company’s ability to acquire and allocate resources, as well as its participation in international trade. According to the location division of the eastern, central, western, and northeastern regions by the National Bureau of Statistics, the sample enterprises are divided into four categories: eastern, central, western, and northeastern regions according to the provinces where the enterprises are registered. The results are shown in column (4)–(7) of Table 13. The opening of the CRExpress has significantly promoted the green innovation of enterprises in the eastern and central regions, but has no significant impact on the western and northeastern regions, indicating that the green innovation activities of enterprises in the eastern and central regions are more susceptible to the opening of the CRExpress.

6. Conclusions and Policy Recommendations

6.1. Conclusions

Chinese enterprises are in the key process of green transformation, but the research on the relationship between transportation infrastructure and enterprise green innovation is still insufficient. The international transport channel—the CRExpress—provides a new research direction for us: whether the opening of the CRExpress will affect the green innovation of enterprises. Based on the data of A-share listed companies from 2007 to 2020, we use the opening of the CRExpress as a quasi-natural experiment, select the number of green patent applications as a measure of green innovation of enterprises, and use progressive DID to study the impact and mechanism of the opening of the CRExpress on green innovation of enterprises. In order to ensure the authenticity and reliability of the conclusion, we have carried out eight kinds of robustness tests, including a parallel trend test, exclusivity test, PSM-DID test, placebo test, instrumental variable regression, replacement of dependent variable, replacement of model, and consideration of omitted variables. In addition, in order to study the heterogeneous impact of the opening of the CRExpress on the green innovation of enterprises, we test from three aspects: industry, equity nature, and geographical location.
The results show the following: First, the opening of the CRExpress can significantly promote the green innovation of enterprises, and to varying degrees, it can have a positive impact on the number of green utility model patent applications and green invention patent applications. Secondly, through the mechanism analysis, it is found that the opening of the CRExpress can promote the green innovation of enterprises by improving the environmental performance of enterprises, promoting regional economic development, alleviating the financing constraints of enterprises, and reducing the logistics costs of enterprises. Thirdly, the Secondary Industry and the Tertiary Industry enterprises, manufacturing enterprises, state-owned enterprises, and enterprises in the eastern and central regions are more affected by the opening of the CRExpress, and the increase in the number of green patent applications is more significant.
Since most previous studies have concluded that the CRExpress can promote enterprise innovation [13], and the topic of sustainable development is only at the city level [45,51,76], the conclusions of the CRExpress and enterprise green innovation obtained in this study are somewhat innovative. In addition, compared with previous studies on the significant promotion effect of the Belt and Road Initiative on the green innovation of Chinese enterprises [77], this study also obtained positive results for the CRExpress on the green innovation of enterprises, which is basically consistent with the conclusions of previous studies.

6.2. Policy Recommendations

Based on the above theoretical analysis and empirical results, we put forward the following policy recommendations to deepen the relationship between the CRExpress and enterprise green innovation.
First, since the opening of the CRExpress can significantly promote the green innovation of enterprises, the construction of the CRExpress should be continued. The cities that have opened CRExpress are mostly concentrated in areas with better development. They need to be alert to the siphon effect. They should narrow the regional development gap, expand the scope of opening cities in an orderly manner, and improve the supporting infrastructure and storage facilities. There should be reasonable development of new lines, avoidance of disorderly competition between governments, and improvement in the transportation efficiency of the CRExpress. For the existing lines, with reference to the international situation and domestic policy trends, the train operation plan is actively adjusted by eliminating low-efficiency trains and other measures to maximize the positive impact of the CRExpress on corporate green innovation.
Secondly, for cities that have already launched the CRExpress, the government should play its positive influence role by encouraging and guiding enterprises in the launching of cities and neighboring cities to participate in the CRExpress, and by attracting the entry of technologically leading enterprises from developed countries to strengthen the cooperation between domestic enterprises and enterprises from the countries along the CRExpress and to learn from advanced technologies and operation modes, so as to proactively strengthen the degree of green innovation. At the same time, by participating in a broader international market, enterprises will also passively increase green innovation activities in the context of stricter product requirements. Through both active and passive actions, enterprises can achieve the ultimate goal of green transformation and upgrading.
Third, in addition to direct guidance to enterprises, the government should also plan for green transformation in enterprises: (1) According to the needs of enterprises, provide differentiated institutional protection and financial subsidies to reduce the risk of green R&D enterprises. (2) Strengthen the ‘industry–university–research’ synergistic development, the establishment of a green innovation consortium, for enterprise green innovation to provide technical assistance. (3) Cooperate with financial service organizations to improve green credit policies for enterprises, increase financial support for enterprises participating in the CRExpress, and alleviate their financing pressure. (4) Strengthen supervision, implement early warning, intervention, accountability, and reward and punishment mechanisms, and encourage the public to actively monitor the environmental performance of enterprises.

Author Contributions

Conceptualization, methodology, funding acquisition, project administration, supervision, review and editing, W.Z.; data curation, writing—original draft, J.F. All authors have read and agreed to the published version of the manuscript.

Funding

This work was supported by the National Social Science Foundation of China (NSSFC), ‘Research on the long-term mechanism of supporting the will and wisdom to solve relative poverty’ (Grant No. 20&ZD168), and the National Natural Science Foundation of China (NNSFC), ‘Intergenerational Transmission, Neighborhood Effect, and Educational Poverty: Based on the Perspective of Social Network Economics’ (Grant No. 71973102).

Institutional Review Board Statement

Not applicable.

Informed Consent Statement

Not applicable.

Data Availability Statement

Green patent data can be found on the website of CNRDS database. The CRExpress launch data are from the website of the Belt and Road Portal, website of China National Railway Group Limited, and website of the Ministry of Commerce of China. The longitude and latitude data of prefecture-level cities are from WebAPI of Baidu map. Data of other control variables and mediating variables are found on the website of the CNRDS database, CSMAR database.

Acknowledgments

The authors are grateful to the Editor and the anonymous referees for their helpful comments and suggestions.

Conflicts of Interest

The authors declare no conflicts of interest.

References

  1. Yang, L.; Ma, Z.; Xu, Y. How does the digital economy affect ecological well-being performance? Evidence from three major urban agglomerations in China. Ecol. Indic. 2023, 157, 111261. [Google Scholar] [CrossRef]
  2. Zhang, Z.N.; Qian, X.Y.; Cao, X.W. Research on the green innovation effect of enterprise digital transformation: Substantive innovation or strategic innovation. Ind. Econ. Res. 2023, 1, 86–100. (In Chinese) [Google Scholar]
  3. Wang, F.M.; He, J.; Chen, L.L. Will Interlocking Directors with Green Experience Promote Quantity Increase and Quality Improvement of Enterprise Green Innovation. China Ind. Econ. 2023, 10, 155–173. (In Chinese) [Google Scholar]
  4. Yang, Z.; Ling, H.C.; Chen, J. Social Trust and Enterprises’ Green Innovation A Study Based on Micro Evidence of Listed Companies. Wuhan Univ. J. (Philos. Soc. Sci.) 2024, 77, 136–149. (In Chinese) [Google Scholar]
  5. Xu, Z.Y.; Xia, J.C.; Yuan, H. The Achievements, Problems and Countermeasures of the Construction of China-Europe Freight-Train. Intertrade 2021, 9, 45–51+88. (In Chinese) [Google Scholar]
  6. Xu, Y.M.; Xing, L.Z.; Dong, X.L. Research on the Trade Routes of China Railway Express under the Belt and Road Initiative. Intertrade 2019, 2, 80–86. (In Chinese) [Google Scholar]
  7. He, P.; Zhang, J.; Chen, L. Time is money: Impact of China-Europe Railway Express on the export of laptop products from Chongqing to Europe. Transp. Policy 2022, 125, 312–322. [Google Scholar] [CrossRef]
  8. Guo, J.; Qi, M.L.; Wu, X.H. Research on the impact of the China-Europe Railway Express strategic passage on the economy of typical countries along the route. China Soft Sci. 2023, 8, 11–19. (In Chinese) [Google Scholar]
  9. Liu, E.Z.; Li, J. Has China railway express changed the trade model of cities along the railway: An Analysis based on the PSM-DID and SCM. Econ. Probl. 2020, 4, 121–129. (In Chinese) [Google Scholar]
  10. Li, J.; Min, Y. Research on the Influence of CR-Express Launching on the Investment Efficiency of Private Enterprises. J. Int. Trade 2022, 2, 125–139. (In Chinese) [Google Scholar]
  11. Liu, H.; Gu, W.N.; Liu, W.D.; Wang, J.E. The influence of China-Europe Railway Express on the production system of enterprises: A case study of TCL Poland Plant. J. Geogr. Sci. 2021, 31, 699–711. [Google Scholar] [CrossRef]
  12. Li, C.Y.; Wang, M. Has China-Europe Railway Express Improved Export Products Quality? Int. Econ. Trade Explor. 2023, 39, 16–35. (In Chinese) [Google Scholar]
  13. Wang, X.Y.; Bu, L.F. International export trade and enterprise innovation—Research based on a quasi-natural experiment of ‘CR Express’. China Ind. Econ. 2019, 10, 80–98. (In Chinese) [Google Scholar]
  14. Jin, H.; Yu, H.L.; Wei, J.L. The Influence and Mechanism of the National E-commerce Demonstration City on Green Technological Innovation of Enterprises. Sci. Technol. Prog. Policy 2022, 39, 81–90. (In Chinese) [Google Scholar]
  15. Porter, M.E.; Linde, C.V.D. Toward a new conception of the environment-competitiveness relationship. J. Econ. Perspect. 1995, 9, 97–118. [Google Scholar] [CrossRef]
  16. Johnstone, N.; Haščič, I.; Poirier, J.; Hemar, M.; Michel, C. Environmental policy stringency and technological innovation: Evidence from survey data and patent counts. Appl. Econ. 2012, 44, 2157–2170. [Google Scholar] [CrossRef]
  17. Berrone, P.; Fosfuri, A.; Gelabert, L.; Gomez-Mejia, L.R. Necessity as the mother of ‘green’ inventions: Institutional pressures and environmental innovations. Strateg. Manag. J. 2013, 34, 891–909. [Google Scholar] [CrossRef]
  18. Qi, S.Z.; Lin, S.; Cui, J.B. Do environmental rights trading schemes induce green innovation? Evidence from listed firms in China. Econ. Res. J. 2018, 53, 129–143. (In Chinese) [Google Scholar]
  19. Liu, J.K.; Xiao, Y.Y. China’s environmental protection tax and green innovation: Incentive effect or crowding-out effect. Econ. Res. J. 2022, 57, 72–88. (In Chinese) [Google Scholar]
  20. Tang, L.; Jiang, H.F.; Zheng, J.; Zhang, R.; Xiong, L.S. How the ecological rule of law leads the green development transformation: Impact of new environmental protection law on corporate green technology innovation. China Soft Sci. 2023, 8, 43–53. (In Chinese) [Google Scholar]
  21. Zhao, X.; Sun, B. The influence of Chinese environmental regulation on corporation innovation and competitiveness. J. Clean. Prod. 2016, 112, 1528–1536. [Google Scholar] [CrossRef]
  22. Xie, E. Environmental regulation and industrial productivity growth in China. Ind. Econ. Res. 2008, 1, 19–25+69. (In Chinese) [Google Scholar]
  23. Zhang, J.; Geng, H.; Xu, G.W.; Chen, J. Research on the influence of environmental regulation on green technology innovation. China Popul. Resour. Environ. 2019, 29, 168–176. (In Chinese) [Google Scholar]
  24. Xiao, R.Q.; Chen, X.T.; Qian, L. Heterogeneous environmental regulation, government support and enterprises’ green innovation efficiency: From the perspective of two-stage value chain. Financ. Trade Res 2022, 33, 79–93. (In Chinese) [Google Scholar]
  25. Yang, Y.F.; Cheng, X. Research on Green Innovation Impact of Environmental Regulation Instruments. China Soft Sci. 2021, S1, 247–252. (In Chinese) [Google Scholar]
  26. Wang, X.; Chu, X. External financing and enterprises’ green technology innovation: A study based on the threshold model of firm size. Syst. Eng.-Theory Pract. 2019, 39, 2027–2037. (In Chinese) [Google Scholar]
  27. Li, Q.; Xiao, Z.H. Heterogeneous environmental regulation tools and green innovation incentives: Evidence from green patents of listed companies. Econ. Res. J 2020, 55, 192–208. (In Chinese) [Google Scholar]
  28. Wang, Y.; Li, Y.X.; Ma, Z.; Song, J.B. Media Coverage, Environmental Regulation and Corporate Environment Behavior. Nankai Bus. Rev. 2017, 20, 83–94. (In Chinese) [Google Scholar]
  29. Pan, A.L.; Liu, X.; Qiu, J.L.; Shen, Y. Can green M&A of heavy polluting enterprises achieve substantial transformation under the pressure of media. China Ind. Econ. 2019, 2, 174–192. (In Chinese) [Google Scholar]
  30. Stiglitz, J.E. Leaders and followers: Perspectives on the Nordic model and the economics of innovation. J. Public Econ. 2015, 127, 3–16. [Google Scholar] [CrossRef]
  31. Ling, H.C.; Yang, Z.; Shu, Y.J. Executives’ Overseas Backgrounds and Corporate Green Technology Innovation. J. Dongbei Univ. Financ. Econ. 2023, 3, 61–72. (In Chinese) [Google Scholar]
  32. Yin, J.H.; Shuang, Q. “Loyalty” or “Utilization”: Effect of Social Trust on Enterprises’ Green Innovation Level. RD Manag. 2022, 34, 38–50. (In Chinese) [Google Scholar]
  33. Guo, X.; Chen, F.Y. The Impact of Managers′ Short-sightedness on Enterprises’ Green Innovation Output: The Intermediary Role of Earnings Management and R&D Investment. Soft Sci. 2023, 37, 122–128. (In Chinese) [Google Scholar]
  34. Wan, X.W.; Yang, B. Cross-border M&As and Green Innovation Ability: Evidence from Chinese Listed Companies. J. Int. Trade 2022, 9, 106–123. (In Chinese) [Google Scholar]
  35. Li, X.; Wei, S. Can Overseas M&A Promote the Green Innovation Level of Enterprises? Foreign Econ. Manag. 2024, 46, 106–121. (In Chinese) [Google Scholar]
  36. Sun, D.X.; Zeng, S.X.; Lin, H.; Meng, X.H.; Yu, B. Can transportation infrastructure pave a green way? A city-level examination in China. J. Clean. Prod. 2019, 226, 669–678. [Google Scholar] [CrossRef]
  37. Xia, Z.Y.; Tang, G.N. Green Innovation Efficiency and Transportation Infrastructure—Based on Spatial Durbin Model. Sci. Technol. Econ. 2018, 31, 21–25. (In Chinese) [Google Scholar]
  38. Nassani, A.A.; Yousaf, Z.; Radulescu, M.; Balsalobre-Lorente, D.; Hussain, H.; Haffar, M. Green innovation through green and blue infrastructure development: Investigation of pollution reduction and green technology in emerging economy. Energies 2023, 16, 1944. [Google Scholar] [CrossRef]
  39. Huang, Y.; Wang, Y.B. How does high-speed railway affect green innovation efficiency? A perspective of innovation factor mobility. J. Clean. Prod. 2020, 265, 121623. [Google Scholar] [CrossRef]
  40. Lin, S.L.; Chen, Z.Y.; He, Z.W. Rapid transportation and green technology innovation in cities—From the view of the industrial collaborative agglomeration. Appl. Sci. 2021, 11, 8110. [Google Scholar] [CrossRef]
  41. Han, Z.J.; Wang, Y.W. Does high-speed rail promote corporate green innovation? Appl. Econ. Lett. 2023, 30, 2971–2977. [Google Scholar] [CrossRef]
  42. Huang, M.Y.; Yu, Z.P.; Chen, L.; Zhao, Y. Does the Opening of High-speed Rail Facilitate Urban Green Innovation? Econ. Surv. 2023, 40, 25–35. (In Chinese) [Google Scholar]
  43. Xu, G.W.; Tang, X.T.; Liu, X. Has the Opening of High-speed Rail Improved the ESG Performance of Enterprises?—The Mediation Effect of Green Technology Innovation. Soft Sci. 2024, 1–11. Available online: http://kns.cnki.net/kcms/detail/51.1268.G3.20231117.1715.002.html (accessed on 1 August 2024). (In Chinese).
  44. Li, J.; Min, Y.; Wang, X. Research on the impact of CR-express train on city innovation: On the innovation effect of CR-express train under the policy dilemma. World Econ. Stud. 2020, 11, 57–74. (In Chinese) [Google Scholar]
  45. Jiang, Y.H.; Zhang, J.Q. The Effects of a Cross-Border Freight Railway Project on Chinese Cities’ Green Innovation Intensity: A Quasi-Natural Experiment Based on the Expansion of the China Railway Express. Sustainability 2023, 15, 11707. [Google Scholar] [CrossRef]
  46. Wei, D.M.; Gu, N.H. International Transport Channel and High-quality Economic Development—Evidence from the Sino-Euro Cargo Railway in Service. J. Int. Trade 2021, 12, 34–48. (In Chinese) [Google Scholar]
  47. Zhang, J.Q.; Gong, E.Z. The impact of China Railway Express on total factor productivity of Chinese cities. World Econ. Stud. 2021, 11, 106–119. (In Chinese) [Google Scholar]
  48. Li, C.Y.; Zhang, J.N.; Lyu, Y.W. Does the opening of China railway express promote urban total factor productivity? New evidence based on SDID and SDDD model. Socio-Econ. Plan. Sci. 2022, 80, 101269. [Google Scholar] [CrossRef]
  49. Gu, N.H.; Zhang, R.Z. Can the CR⁃Express Boost the TFP ofManufacturing Enterprises: A Quasi-natural Experiment based on the Data of China’s Listed Manufacturing Companies. Soc. Sci. Guangdong 2022, 3, 5–14+286. (In Chinese) [Google Scholar]
  50. Fang, H.; Zhao, S.L. Has CR-express Train Improved the Productivity of Export Enterprises—Mechanism Research Based on Mutual Promotion of Dual Circulation. J. Int. Trade 2022, 3, 68–86. (In Chinese) [Google Scholar]
  51. Mao, Y.H.; Xie, Y.P.; Zhuo, C.F. How does International Transport Corridor affect regional green development: Evidence from the China-Europe Railway Express. J. Environ. Plan. Manag. 2024, 67, 1602–1627. [Google Scholar] [CrossRef]
  52. Yu, P.; Lv, M.J.; Luo, Y.E. A Study on the Impact of Opening of CHINA RAILWAY Express on the Export Technological Sophistication: Evidence from Chinese A-share Listed Companies. Sci. Decis. Mak. 2023, 11, 106–126. (In Chinese) [Google Scholar]
  53. Cao, Q.F.; Li, Q.Q.; Li, H. The Impact of China-Europe Railway Express on Export Domestic Value-added Rate of China’s Enterprises. Int. Econ. Trade Res. 2023, 39, 36–52. (In Chinese) [Google Scholar]
  54. Xing, L.Y.; Yu, H.X. Research on the Impact of Green Dynamic Ability on Environmental Innovation—The Moderating Effect of E environmental Regulation and Top Managers’ Environ amental Awareness. Soft Sci. 2020, 34, 26–32. (In Chinese) [Google Scholar]
  55. Liang, M.; Cao, H.J.; Wang, X.J. Senior Executives’ Environmental Awareness, Dynamic Capabilities and Corporate Green Innovation Performance: Moderating Effect of Environmental Uncertainty. Sci. Technol. Manag. Res. 2022, 42, 209–216. (In Chinese) [Google Scholar]
  56. Mo, X.P.; Boadu, F.; Liu, Y.Q.; Chen, Z.; Ofori, A.S. Corporate social responsibility activities and green innovation performance in organizations: Do managerial environmental concerns and green absorptive capacity matter? Front. Psychol. 2022, 13, 938682. [Google Scholar] [CrossRef]
  57. Zhan, H.; Hou, M.T. How does Environmental Information Disclosure Affect Corporate Innovation—A Difference-in-Differences Estimation. Mod. Econ. Sci. 2021, 43, 53–64. (In Chinese) [Google Scholar]
  58. Li, J.L.; Yang, Z.; Chen, J. Will ESG performance drive green technology innovation? Micro evidence from Chinese listed companies. J. Ind. Eng. Eng. Manag. 2024, 38, 1–17. (In Chinese) [Google Scholar]
  59. Bird, J.; Lebrand, M.; Venables, A.J. The belt and road initiative: Reshaping economic geography in Central Asia? J. Dev. Econ. 2020, 144, 102441. [Google Scholar] [CrossRef]
  60. Yang, H.C.; Li, L.S.; Zhang, F.M. High-tech industrial agglomeration and green technological innovation performance. Sci. Res. Manag. 2020, 41, 99–112. (In Chinese) [Google Scholar]
  61. Fang, X.M.; Lu, Y.X.; Wei, J. The impact of China railway express on the openness of China’s urban trade: Based on the perspective of the belt and road construction. Int. Econ. Trade Res. 2020, 36, 39–55. (In Chinese) [Google Scholar]
  62. Tang, Y.H.; Yu, F.; Lin, F.L.; Zhang, M.T. China’s high-speed railway, trade cost and firm export. Econ. Res. 2019, 54, 158–173. (In Chinese) [Google Scholar]
  63. Beck, T.; Levine, R.; Levkov, A. Big bad banks? The winners and losers from bank deregulation in the United States. J. Financ. 2010, 65, 1637–1667. [Google Scholar] [CrossRef]
  64. Yang, Z.; Chen, J.; Ling, H.C. Media attention, environmental policy uncertainty and firm’s green technology: Empirical evidence from Chinese A-share listed firms. J. Ind. Eng. Eng. Manag. 2023, 37, 1–15. (In Chinese) [Google Scholar]
  65. Xu, J.; Cui, J.B. Low-carbon cities and firms’ green technological innovation. China Ind. Econ. 2020, 12, 178–196. (In Chinese) [Google Scholar]
  66. Song, D.Y.; Zhu, W.B.; Wang, B.B. Micro-empirical evidence based on China’s carbon trading companies: Carbon emissions trading, quota allocation methods and corporate green innovation. China Popul. Resour. Environ. 2021, 31, 37–47. (In Chinese) [Google Scholar]
  67. Zhou, M.; Lu, Y.; Du, Y.; Yao, X. Special economic zones and region manufacturing upgrading. China Ind. Econ. 2018, 3, 62–79. (In Chinese) [Google Scholar]
  68. Song, H.; Sun, Y.J.; Chen, D. Assessment for the effect of government air pollution control policy: Empirical evidence from “low-carbon city” construction in China. J. Manag. World 2019, 35, 95–108. (In Chinese) [Google Scholar]
  69. Acemoglu, D.; Johnson, S.; Robinson, J.A. The colonial origins of comparative development: An empirical investigation. Am. Econ. Rev. 2001, 91, 1369–1401. Available online: https://www.jstor.org/stable/2677930 (accessed on 16 September 2024). [CrossRef]
  70. Guo, F.; Yang, S.G.; Chai, Z.Y. Does digital transformation of enterprises improve the quantity and quality of green technology innovation? Text analysis based on annual reports of Chinese listed companies. South China J. Econ. 2023, 2, 146–162. (In Chinese) [Google Scholar]
  71. Zhou, X.X.; Jia, M.Y.; Zhao, X. An empirical study and evolutionary game analysis of green finance promoting enterprise green technology innovation. China Ind. Econ. 2023, 6, 43–61. (In Chinese) [Google Scholar]
  72. Yu, Y.Z.; Zhang, S.H. Urban Housing Prices, Purchase Restriction Policy and Technological Innovation. China Ind. Econ. 2017, 6, 98–116. (In Chinese) [Google Scholar]
  73. Wu, L.C.; Cong, S.; Lin, L.; Li, J.X. A Theoretical and Empirical Study on the Impact of Export on Firms’ Eco-innovation. South China J. Econ. 2022, 8, 52–72. (In Chinese) [Google Scholar]
  74. Zhang, X.T.; Li, J.S.; Yi, Y.F. Can the Construction of Pilot Free Trade Zone Suppress Enterprise Financialization: Evidence Based on Chinese Listed Companies. Jilin Univ. J. Soc. Sci. Ed. 2023, 63, 128–145+238. (In Chinese) [Google Scholar]
  75. Han, B.S.; Li, X. Does Tax Reduction Stimulate Corporate Innovation?—Empirical Evidence from the Perspective of Financial Constraints. Econ. Perspect. 2022, 3, 88–107. (In Chinese) [Google Scholar]
  76. Wang, X.; Li, J.; Shi, J.; Li, J.; Liu, J.; Sriboonchitta, S. Does China–Europe Railway Express Improve Green Total Factor Productivity in China? Sustainability 2023, 15, 8031. [Google Scholar] [CrossRef]
  77. Lun, X.B.; Liu, Y. The Belt and Road Initiative and green technology innovation of enterprises: Research on the mechanism of digital transformation. Int. Econ. Trade Res. 2024, 40, 71–86. (In Chinese) [Google Scholar]
Figure 1. Share of China’s imports and exports with the Belt and Road Initiative partner countries in China’s total foreign trade. Data sources: website of the xinhuanet, The Belt and Road Initiative: A Key Pillar of the Global Community of Shared Future (http://www.xinhuanet.com/2023-10/10/c_1129907870.htm, accessed on 19 March 2024).
Figure 1. Share of China’s imports and exports with the Belt and Road Initiative partner countries in China’s total foreign trade. Data sources: website of the xinhuanet, The Belt and Road Initiative: A Key Pillar of the Global Community of Shared Future (http://www.xinhuanet.com/2023-10/10/c_1129907870.htm, accessed on 19 March 2024).
Sustainability 16 08160 g001
Figure 2. Trips of the CRExpress. Data sources: website of the Belt and Road Portal (https://www.yidaiyilu.gov.cn/numlistpc.htm, accessed on 10 August 2023), website of CRExpress Portal (https://www.crexpress.cn/#/allTraffic, accessed on 1 March 2024).
Figure 2. Trips of the CRExpress. Data sources: website of the Belt and Road Portal (https://www.yidaiyilu.gov.cn/numlistpc.htm, accessed on 10 August 2023), website of CRExpress Portal (https://www.crexpress.cn/#/allTraffic, accessed on 1 March 2024).
Sustainability 16 08160 g002
Figure 3. Development trend of the CRExpress and enterprise green innovation. Data sources: website of the Belt and Road Portal (https://www.yidaiyilu.gov.cn/numlistpc.htm, accessed on 10 August 2023), CNRDS database.
Figure 3. Development trend of the CRExpress and enterprise green innovation. Data sources: website of the Belt and Road Portal (https://www.yidaiyilu.gov.cn/numlistpc.htm, accessed on 10 August 2023), CNRDS database.
Sustainability 16 08160 g003
Figure 4. The research conceptual framework.
Figure 4. The research conceptual framework.
Sustainability 16 08160 g004
Figure 5. Parallel trend test plots for spoke radius of 300 km, 350 km, and 400 km.
Figure 5. Parallel trend test plots for spoke radius of 300 km, 350 km, and 400 km.
Sustainability 16 08160 g005
Figure 6. Placebo test results for spoke radius of 300 km, 350 km, and 400 km.
Figure 6. Placebo test results for spoke radius of 300 km, 350 km, and 400 km.
Sustainability 16 08160 g006
Table 1. Definition of control variables.
Table 1. Definition of control variables.
Control VariableDefinition
SIZE ln ( v a l u e   o f   t o t a l   a a s e t )
LEVgearing ratio
FA v a l u e   o f   f i x e d   a s s e t v a l u e   o f   t o t a l   a s s e t
OIG A m o u n t   o f   o p e r a t i n g   i n c o m e   f o r   t h e   c u r r e n t   y e a r A m o u n t   o f   o p e r a t i n g   i n c o m e   f o r   t h e   s a m e   p e r i o d   o f   t h e   p r e v i o u s   y e a r A m o u n t   o f   o p e r a t i n g   i n c o m e   f o r   t h e   s a m e   p e r i o d   o f   t h e   p r e v i o u s   y e a r
AGE ln ( y e a r s   o f   e s t a b l i s h m e n t + 1 )
TOPSHSum of shareholdings of top ten shareholders
ID A m o u n t   o f   i n d e p e n d e n t   d i r e c t o r s A m o u n t   o f   d i r e c t o r s
R&D R & D   i n v e s t m e n t A m o u n t   o f   o p e r a t i o n   i n c o m e
Table 2. Descriptive statistical results.
Table 2. Descriptive statistical results.
VariableObsMeanStd.Dev.MinMedMax
Y_0 119530.42890.82720.00000.00003.7377
Y_1 119530.29170.65770.00000.00003.2958
Y_2 119530.24960.58630.00000.00002.8332
SIZE1195322.00841.127419.919521.870225.2966
LEV119530.39050.19940.04540.37910.8585
FA119530.20970.14300.00600.18210.6516
OIG119530.16830.3522−0.47880.11412.0079
AGE119532.77210.35621.60942.83323.4340
TOPSH119530.57560.14400.23480.58320.8744
ID119530.37440.05300.33330.33330.5714
R&D 119530.04620.04580.00030.03530.2690
Table 3. Benchmark regression results.
Table 3. Benchmark regression results.
Panel A: Independent Variable: Y_0
Variable(1)(2)(3)(4)(5)(6)(7)(8)
<150 km<200 km<250 km<300 km<350 km<400 km<450 km<500 km
Post × Rad_dist 0.0310.044 *0.056 **0.064 ***0.065 ***0.056 **0.059 ***0.028
(1.2200)(1.8664)(2.4383)(2.7335)(2.8593)(2.5099)(2.7038)(1.5413)
ControlsYESYESYESYESYESYESYESYES
Firm and Year FEYESYESYESYESYESYESYESYES
Observations1195311953119531195311953119531195311953
Adj. R-squared0.02260.02290.02330.02350.02360.02330.02340.0226
Panel B: Independent variable: Y_1
Variable(1)(2)(3)(4)(5)(6)(7)(8)
<150 km<200 km<250 km<300 km<350 km<400 km<450 km<500 km
Post × Rad_dist 0.0240.036 *0.043 **0.049 ***0.047 **0.038 **0.040 **0.022
(1.1284)(1.8834)(2.3016)(2.6053)(2.5745)(2.1307)(2.2546)(1.5128)
ControlsYESYESYESYESYESYESYESYES
Firm and Year FEYESYESYESYESYESYESYESYES
Observations1195311953119531195311953119531195311953
Adj. R-squared0.02600.02630.02660.02690.02680.02650.02650.0260
Panel C: Independent variable: Y_2
Variable(1)(2)(3)(4)(5)(6)(7)(8)
<150 km<200 km<250 km<300 km<350 km<400 km<450 km<500 km
Post × Rad_dist 0.0270.0210.0250.031 *0.037 **0.034 **0.040 **0.011
(1.4655)(1.2072)(1.4748)(1.7471)(2.1331)(1.9800)(2.3996)(0.7952)
ControlsYESYESYESYESYESYESYESYES
Firm and Year FEYESYESYESYESYESYESYESYES
Observations1195311953119531195311953119531195311953
Adj. R-squared0.00720.00710.00720.00740.00760.00750.00780.0070
Note: t statistics in parentheses; *** p < 0.01, ** p < 0.05, * p < 0.1.
Table 4. PSM-DID regression results.
Table 4. PSM-DID regression results.
Variable(1)(2)(3)
<300 km<350 km<400 km
Post × Rad_dist 0.070 ***0.068 ***0.056 ***
(2.9975)(2.9695)(2.5058)
ControlsYESYESYES
Firm and Year FEYESYESYES
Observations11,11911,11111,117
Adj. R-squared0.01980.02080.0203
Note: t statistics in parentheses; *** p < 0.01.
Table 5. Regression results excluding other policy effects.
Table 5. Regression results excluding other policy effects.
Variables(1)(2)(3)
<300 km<350 km<400 km
Post × Rad_dist 0.072 ***0.074 ***0.064 ***
(3.1275)(3.3627)(2.9427)
ditandid −0.018−0.019−0.018
(−0.6323)(−0.6398)(−0.6172)
tanjiaoyidid 0.0240.0280.023
(0.9089)(1.0369)(0.8562)
ControlsYESYESYES
Firm and Year FEYESYESYES
Observations11,95311,95311,953
Adj. R-squared0.02350.02360.0232
Note: t statistics in parentheses; *** p < 0.01.
Table 6. Instrumental variable regression results.
Table 6. Instrumental variable regression results.
Variable(1)(2)(3)
<300 km<350 km<400 km
Post × Rad_dist 0.093 *0.099 *0.096 *
(1.9104)(1.9103)(1.9089)
ControlsYESYESYES
Firm and Year FEYESYESYES
Observations11,90911,90911,909
Note: t statistics in parentheses; * p < 0.1.
Table 7. Regression results with replacing of dependent variable measure.
Table 7. Regression results with replacing of dependent variable measure.
Variable(1)(2)(3)
<300 km<350 km<400 km
Post × Rad_dist 0.005 *0.004 *0.003
(1.9227)(1.6965)(1.3951)
ControlsYESYESYES
Firm and Year FEYESYESYES
Observations896589658965
Adj. R-squared0.00190.00180.0017
Note: t statistics in parentheses; * p < 0.1.
Table 8. Regression results with replacing of model.
Table 8. Regression results with replacing of model.
Variable(1)(2)(3)
<300 km<350 km<400 km
Post × Rad_dist 0.243 ***0.256 ***0.231 ***
(3.0269)(3.0665)(2.9470)
ControlsYESYESYES
Firm and Year FEYESYESYES
Observations11,95311,95311,953
Note: t statistics in parentheses; *** p < 0.01.
Table 9. Regression results with omitted variables.
Table 9. Regression results with omitted variables.
Variable(1)(2)(3)
<300 km<350 km<400 km
Post × Rad_dist 0.076 *0.086 **0.081 **
(1.9060)(2.2536)(2.1937)
ControlsYESYESYES
Firm and Year FEYESYESYES
Observations578757875787
Adj. R-squared0.03760.03810.0379
Note: t statistics in parentheses; * p < 0.1, ** p < 0.05.
Table 10. Mechanism results of firm environmental performance and regional economic development.
Table 10. Mechanism results of firm environmental performance and regional economic development.
VariableESG PerformanceRegional Economic Development
(1) E(2) S(3) G(4) ESG(5)
Post × Rad_350 0.973 **−0.190−0.2770.2670.183 *
(2.0189)(−0.7233)(−0.4322)(0.8584)(1.9425)
ControlsYESYESYESYESYES
Firm and Year FEYESYESYESYESYES
Observations428343404375437610,664
Adj. R-squared0.21300.19650.69600.66020.7511
Note: t statistics in parentheses; * p < 0.1, ** p < 0.05.
Table 11. Mechanism results of firm financing constraints and logistics costs.
Table 11. Mechanism results of firm financing constraints and logistics costs.
VariableFinancing ConstraintsDistance to Port
(1) High(2) Low(3) Near(4) Far
Post × Rad_350 0.081 **0.0390.087 ***0.047
(2.2773)(1.2607)(2.6656)(1.4517)
ControlsYESYESYESYES
Firm and Year FEYESYESYESYES
Observations6010594359755978
Adj. R-squared0.01750.02640.02570.0251
Note: t statistics in parentheses; ** p < 0.05, *** p < 0.01.
Table 12. Heterogeneity results of sector and industry.
Table 12. Heterogeneity results of sector and industry.
VariableIndustryManufacturing Industry
(1) Primary(2) Secondary(3) Tertiary(4) Yes(5) No
Post × Rad_350 −0.0520.069 ***0.085 *0.077 ***0.039
(−1.0610)(2.7105)(1.6697)(2.9650)(0.8136)
ControlsYESYESYESYESYES
Firm and Year FEYESYESYESYESYES
Observations1809841193290952858
Adj. R-squared−0.07120.02320.04860.02220.0460
Note: t statistics in parentheses; * p < 0.1, *** p < 0.01.
Table 13. Heterogeneity results of equity nature and geographic location.
Table 13. Heterogeneity results of equity nature and geographic location.
VariableEquity NatureGeographic Location
(1) State-Owned(2) Private(3) Foreign(4) Eastern(5) Central(6) Western(7) Northeastern
Post × Rad_350 0.128 ***0.035−0.0530.062 **0.062 **0.062 **0.062 **
(2.9715)(1.2477)(−0.4734)(2.1669)(2.1669)(2.1669)(2.1669)
ControlsYESYESYESYESYESYESYES
Firm and Year FEYESYESYESYESYESYESYES
Observations371272893468570857085708570
Adj. R-squared0.02280.02410.10000.02930.02930.02930.0293
Note: t statistics in parentheses; ** p < 0.05, *** p < 0.01.
Disclaimer/Publisher’s Note: The statements, opinions and data contained in all publications are solely those of the individual author(s) and contributor(s) and not of MDPI and/or the editor(s). MDPI and/or the editor(s) disclaim responsibility for any injury to people or property resulting from any ideas, methods, instructions or products referred to in the content.

Share and Cite

MDPI and ACS Style

Zou, W.; Feng, J. International Transportation Infrastructure and China Enterprises Green Innovation: Evidence from the China Railway Express. Sustainability 2024, 16, 8160. https://doi.org/10.3390/su16188160

AMA Style

Zou W, Feng J. International Transportation Infrastructure and China Enterprises Green Innovation: Evidence from the China Railway Express. Sustainability. 2024; 16(18):8160. https://doi.org/10.3390/su16188160

Chicago/Turabian Style

Zou, Wei, and Jiaqi Feng. 2024. "International Transportation Infrastructure and China Enterprises Green Innovation: Evidence from the China Railway Express" Sustainability 16, no. 18: 8160. https://doi.org/10.3390/su16188160

APA Style

Zou, W., & Feng, J. (2024). International Transportation Infrastructure and China Enterprises Green Innovation: Evidence from the China Railway Express. Sustainability, 16(18), 8160. https://doi.org/10.3390/su16188160

Note that from the first issue of 2016, this journal uses article numbers instead of page numbers. See further details here.

Article Metrics

Back to TopTop