Exploring the Impacts of the Digital Economy on Carbon Emissions: Lessons from 268 Cities in China
Abstract
1. Introduction
2. Research Hypothesis and Theoretical Analysis
2.1. Digital Economy, Energy Consumption, and Urban Carbon Emissions
2.2. Digital Economy, Industrial Structure Upgrading, and Urban Carbon Emissions
2.3. Digital Economy, Green Technology Innovation, and Urban Carbon Emissions
3. Methodology and Data
3.1. Model
3.2. Variables
3.2.1. Explanatory Variables
3.2.2. Principal Explanatory Variables
3.2.3. Control Variables
3.2.4. Intermediary Variable
3.3. Data Description
3.4. Comprehensive Digital Economy Level Measurement
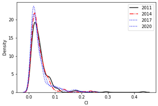
3.5. Dynamic Evolution Analysis
4. Empirical Results
4.1. Benchmark Regression Results
4.2. Robustness Analysis
4.2.1. Core Explanatory Variables Lagged One Period
4.2.2. Adjusting the Sample Period
4.2.3. Bilateral 1% Retraction
4.2.4. Dynamic GMM Panels
4.2.5. Excluding Municipalities
4.2.6. Instrumental Variable Approach
4.3. Heterogeneity Test
4.3.1. Regional Heterogeneity
4.3.2. Urban Endowment Heterogeneity
5. Mechanism Analysis
5.1. Energy Consumption Intensity Channel Analysis
5.2. Industrial Structure Upgrading Channel Analysis
5.3. Green Technology Innovation Channels Analysis
6. Conclusions and Policy Implications
Author Contributions
Funding
Institutional Review Board Statement
Informed Consent Statement
Data Availability Statement
Conflicts of Interest
References
- Cui, L.B.; Wang, J.X.; Chen, X.L.; Song, M.L. Regional policy options for carbon peaking in the Yangtze River Delta under uncertainty. J. Environ. Manag. 2024, 364, 121445. [Google Scholar] [CrossRef] [PubMed]
- Ding, C.; Liu, C.; Zheng, C.; Li, F. Digital economy, technological innovation and high-quality economic development: Based on spatial effect and mediation effect. Sustainability 2021, 14, 216. [Google Scholar] [CrossRef]
- Zhang, W.; Liu, X.; Wang, D.; Zhou, J. Digital economy and carbon emission performance: Evidence at China’s city level. Energy Policy 2022, 165, 112927. [Google Scholar] [CrossRef]
- Ma, Q.; Tariq, M.; Mahmood, H.; Khan, Z. The nexus between digital economy and carbon dioxide emissions in China: The moderating role of investments in research and development. Technol. Soc. 2022, 68, 101910. [Google Scholar] [CrossRef]
- Lange, S.; Pohl, J.; Santarius, T. Digitalization and energy consumption. Does ICT reduce energy demand? Ecol. Econ. 2020, 176, 106760. [Google Scholar] [CrossRef]
- Lin, B.; Zhou, Y. Does the Internet development affect energy and carbon emission performance? Sustain. Prod. Consum. 2021, 28, 1–10. [Google Scholar] [CrossRef]
- Pan, W.; Xie, T.; Wang, Z.; Ma, L. Digital economy: An innovation driver for total factor productivity. J. Bus. Res. 2022, 139, 303–311. [Google Scholar] [CrossRef]
- Xie, B.; Liu, R.; Dwivedi, R. Digital economy, structural deviation, and regional carbon emissions. J. Clean. Prod. 2024, 434, 139890. [Google Scholar] [CrossRef]
- Zhai, Z.; Zhang, T.; Yi, M.; Guan, Y.; Zhou, Y. Digital economy and the synergistic governance of pollutants and carbon emissions: Facilitation or obstruction? Environ. Res. 2024, 258, 119470. [Google Scholar] [CrossRef]
- Yu, Z.; Liu, S.; Li, S. Research on the spatial effect of digital economy development on urban carbon reduction. J. Environ. Manag. 2024, 357, 120764. [Google Scholar] [CrossRef]
- Li, Z.; Wang, J. The dynamic impact of digital economy on carbon emission reduction: Evidence city-level empirical data in China. J. Clean. Prod. 2022, 351, 131570. [Google Scholar] [CrossRef]
- Tang, C.; Xu, Y.; Hao, Y.; Wu, H.; Xue, Y. What is the role of telecommunications infrastructure construction in green technology innovation? A firm-level analysis for China. Energy Econ. 2021, 103, 105576. [Google Scholar] [CrossRef]
- Zheng, X.; Yu, Y.; Wang, J.; Deng, H. Identifying the determinants and spatial nexus of provincial carbon intensity in China: A dynamic spatial panel approach. Reg. Environ. Chang. 2014, 14, 1651–1661. [Google Scholar] [CrossRef]
- Cheng, Z.; Li, L.; Liu, J. Industrial structure, technical progress and carbon intensity in China’s provinces. Renew. Sustain. Energy Rev. 2018, 81, 2935–2946. [Google Scholar] [CrossRef]
- Yu, Y.; Deng, Y.; Chen, F. Impact of population aging and industrial structure on CO2 emissions and emissions trend prediction in China. Atmos. Pollut. Res. 2018, 9, 446–454. [Google Scholar] [CrossRef]
- Xu, L.; Fan, M.; Yang, L.; Shao, S. Heterogeneous green innovations and carbon emission performance: Evidence at China’s city level. Energy Econ. 2021, 99, 105269. [Google Scholar] [CrossRef]
- Dong, F.; Hu, M.; Gao, Y.; Liu, Y.; Zhu, J.; Pan, Y. How does digital economy affect carbon emissions? Evidence from global 60 countries. Sci. Total Environ. 2022, 852, 158401. [Google Scholar] [CrossRef]
- Wang, X.; Sun, X.; Zhang, H.; Xue, C. Digital economy development and urban green innovation CA-pability: Based on panel data of 274 prefecture-level cities in China. Sustainability 2022, 14, 2921. [Google Scholar] [CrossRef]
- Wang, L.; Shao, J. Digital economy, entrepreneurship and energy efficiency. Energy 2023, 269, 126801. [Google Scholar] [CrossRef]
- Zhou, A.; Li, J. The nonlinear impact of industrial restructuring on economic growth and carbon dioxide emissions: A panel threshold regression approach. Environ. Sci. Pollut. Res. 2020, 27, 14108–14123. [Google Scholar] [CrossRef]
- Zhang, H.M.; Ma, R.Q.; Cui, L.B.; Tian, G.; Ma, Z.J. Exploring the Impacts of Energy and Environmental Constraints on China’s Urbanization Process. Comput. Ind. Eng. 2022, 169, 108170. [Google Scholar] [CrossRef]
- Li, Y.; Yang, X.; Ran, Q.; Wu, H.; Irfan, M.; Ahmad, M. Energy structure, digital economy, and carbon emissions: Evidence from China. Environ. Sci. Pollut. Res. 2021, 28, 64606–64629. [Google Scholar] [CrossRef] [PubMed]
- Hamdi, H.; Sbia, R.; Shahbaz, M. The nexus between electricity consumption and economic growth in Bahrain. Econ. Model. 2014, 38, 227–237. [Google Scholar] [CrossRef]
- Ghobakhloo, M. Industry 4.0, digitization, and opportunities for sustainability. J. Clean. Prod. 2020, 252, 119869. [Google Scholar] [CrossRef]
- Pao, H.T.; Tsai, C.M. CO2 emissions, energy consumption and economic growth in BRIC countries. Energy Policy 2010, 38, 7850–7860. [Google Scholar] [CrossRef]
- Lindmark, M. An EKC-pattern in historical perspective: Carbon dioxide emissions, technology, fuel prices and growth in Sweden 1870–1997. Ecol. Econ. 2002, 42, 333–347. [Google Scholar] [CrossRef]
- Fan, Y.; Yan, X.L.; Cui, L.B.; Zhang, L.Y.; Wang, J.X. Carbon pricing, carbon equity, and the RCEP framework. China Econ. Rev. 2023, 80, 102017. [Google Scholar] [CrossRef]
- Voigt, S.; De Cian, E.; Schymura, M.; Verdolini, E. Energy intensity developments in 40 major economies: Structural change or technology improvement? Energy Econ. 2014, 41, 47–62. [Google Scholar] [CrossRef]
- Liu, X.; Bae, J. Urbanization and industrialization impact of CO2 emissions in China. J. Clean. Prod. 2018, 172, 178–186. [Google Scholar] [CrossRef]
- Koch, T.; Windsperger, J. Seeing through the network: Competitive advantage in the digital economy. J. Organ. Des. 2017, 6, 6. [Google Scholar] [CrossRef]
- Li, Y.; Dai, J.; Cui, L. The impact of digital technologies on economic and environmental performance in the context of industry 4.0: A moderated mediation model. Int. J. Prod. Econ. 2020, 229, 107777. [Google Scholar] [CrossRef]
- Lin, B.; Chen, Y.; Zhang, G. Technological progress and rebound effect in China’s nonferrous metals industry: An empirical study. Energy Policy 2017, 109, 520–529. [Google Scholar] [CrossRef]
- Zhao, M.T.; Fu, X.B.; Fang, G.B.; Cui, L.B.; Nassani, A.A. Exploring the impact of ESG rating on enterprise green patent technology innovators. Environ. Dev. Sustain. 2024. [Google Scholar] [CrossRef]
- Lin, B.; Xie, X. CO2 emissions of China’s food industry: An input–output approach. J. Clean. Prod. 2016, 112, 1410–1421. [Google Scholar] [CrossRef]
- Chen, L.; Lu, Y.; Meng, Y.; Zhao, W. Research on the nexus between the digital economy and carbon emissions-Evidence at China’s province level. J. Clean. Prod. 2023, 413, 137484. [Google Scholar] [CrossRef]
- Guo, Q.; Wang, Y.; Dong, X. Effects of smart city construction on energy saving and CO2 emission reduction: Evidence from China. Appl. Energy 2022, 313, 118879. [Google Scholar] [CrossRef]
- Liu, Y.; Yang, Y.; Li, H.; Zhong, K. Digital economy development, industrial structure upgrading and green total factor productivity: Empirical evidence from China’s cities. Int. J. Environ. Res. Public Health 2022, 19, 2414. [Google Scholar] [CrossRef]
- Chen, J.; Gao, M.; Mangla, S.K.; Song, M.; Wen, J. Effects of technological changes on China’s carbon emissions. Technol. Forecast. Soc. Chang. 2020, 153, 119938. [Google Scholar] [CrossRef]
- Wu, L.; Sun, L.; Qi, P.; Ren, X.; Sun, X. Energy endowment, industrial structure upgrading, and CO2 emissions in China: Revisiting resource curse in the context of carbon emissions. Resour. Policy 2021, 74, 102329. [Google Scholar] [CrossRef]
- Lin, B.; Ma, R. Green technology innovations, urban innovation environment and CO2 emission reduction in China: Fresh evidence from a partially linear functional-coefficient panel model. Technol. Forecast. Soc. Chang. 2022, 176, 121434. [Google Scholar] [CrossRef]
- Du, K.; Li, P.; Yan, Z. Do green technology innovations contribute to carbon dioxide emission reduction? Empirical evidence from patent data. Technol. Forecast. Soc. Chang. 2019, 146, 297–303. [Google Scholar] [CrossRef]
- Arellano, M.; Bond, S. Some Tests of Specification for Panel Data: Monte Carlo Evidence and an Application to Employment Equations. Rev. Econ. Stud. 1991, 58, 277–297. [Google Scholar] [CrossRef]
- Zhao, J.; Jiang, Q.; Dong, X.; Dong, K.; Jiang, H. How does industrial structure adjustment reduce CO2 emissions? Spatial and mediation effects analysis for China. Energy Econ. 2022, 105, 105704. [Google Scholar] [CrossRef]



| Digital Economy Development Level Index | Primary Index | Secondary Index | Measurement | Stats |
| Digital infrastructure | Internet penetration | Number of broadband Internet access users per 100 people (households) | + | |
| Mobile phone penetration | Number of mobile phones per 100 people (households) | + | ||
| Digital industry development | Information industry foundation | Number of employees in information transmission, computer services, and software (10,000) | + | |
| Telecommunication industry foundation | Total telecommunications services per capita (Yuan) | + | ||
| Digital innovation capability | Foundation of digital innovation | Science and technology expenditure (ten thousand yuan) | + | |
| Digital talent support | Number of institutions of higher learning (number) | + | ||
| Digital universal financial | Digital Financial Inclusion Index | Digital financial inclusion coverage (−) | + |
| Variable | Obs. | Mean | Std. | Min. | Max. |
|---|---|---|---|---|---|
| CI | 2680 | 0.038 | 0.036 | 0.002 | 0.434 |
| DE | 2680 | 0.066 | 0.072 | 0.008 | 0.650 |
| FDE | 2680 | 1.022 | 0.590 | 0.310 | 3.418 |
| FDI | 2680 | 0.111 | 0.147 | 0.000 | 0.716 |
| UBR | 2680 | 0.569 | 0.145 | 0.223 | 1.000 |
| FID | 2680 | 2.801 | 1.690 | 0.649 | 19.745 |
| FAI | 2680 | 0.912 | 0.487 | 0.010 | 5.666 |
| ECI | 2680 | 0.090 | 0.068 | 0.015 | 0.937 |
| UIS | 2680 | 1.016 | 0.567 | 0.114 | 5.348 |
| GTI | 2680 | 5.011 | 1.648 | 0.000 | 10.252 |
| Variable | (1) CI | (2) CI |
|---|---|---|
| DE | −0.095 *** (−4.613) | −0.068 *** (−3.274) |
| FDE | - | 0.007 *** (2.766) |
| FDI | - | 0.012 * (1.720) |
| UBR | - | 0.024 * (1.951) |
| FID | - | 0.005 *** (3.085) |
| FAI | - | −0.005 *** (−3.269) |
| Constant terms | 0.108 *** (9.683) | 0.053 *** (2.890) |
| Control variables | NO | YES |
| Year fixed | YES | YES |
| City fixed | YES | YES |
| Sample size | 2680 | 2680 |
| Variable | (1) Core Explanatory Variables Lagged One Period | (2) Adjustment of Sample Period | (3) Bilateral 1% Retraction | (4) Dynamic GMM Panels | (5) Excluding Municipalities | (6) Instrumental Variable Approach |
|---|---|---|---|---|---|---|
| DE | −0.073 *** (−3.325) | −0.085 *** (−3.467) | −0.062 *** (−3.435) | −0.052 *** (−2.60) | −0.061 *** (−2.678) | −0.312 *** (−3.468) |
| Constant terms | 0.058 *** (3.399) | 0.069 *** (3.141) | 0.037 *** (2.697) | −0.019 *** (−3.19) | 0.032 *** (3.344) | 0.224 *** (4.634) |
| AR(1) | - | - | - | 0.045 | - | - |
| AR(2) | - | - | - | 0.352 | - | - |
| Hansen test | - | - | - | 0.309 | - | - |
| Phase I F-value | - | - | - | - | - | 122.041 |
| Control variables | YES | YES | YES | YES | YES | YES |
| Year fixed | YES | YES | YES | YES | YES | YES |
| City fixed | YES | YES | YES | YES | YES | YES |
| Sample size | 2412 | 2144 | 2680 | 2412 | 2640 | 2680 |
| Variable | (1) East | (2) Midwest | (3) High-Level Cities | (4) Low-Level Cities |
|---|---|---|---|---|
| DE | −0.101 *** (−4.896) | −0.020 (−0.482) | −0.045 *** (−3.898) | −0.034 (−0.402) |
| Constant terms | 0.062 ** (2.172) | 0.053 *** (3.007) | 0.013 (1.239) | 0.076 *** (4.854) |
| Control variables | YES | YES | YES | YES |
| Year fixed | YES | YES | YES | YES |
| City fixed | YES | YES | YES | YES |
| Sample size | 1090 | 1590 | 1130 | 1550 |
| Variable | (1) Central Cities | (2) Outlying Cities | (3) Resource-Based Cities | (4) Non-Resource-Based Cities |
|---|---|---|---|---|
| DE | −0.082 *** (−3.095) | −0.027 (−0.771) | 0.036 (0.554) | −0.090 *** (−4.091) |
| Constant terms | 0.080 ** (2.330) | 0.043 *** (4.078) | 0.039 *** (2.868) | 0.077 *** (3.421) |
| Control variables | YES | YES | YES | YES |
| Year fixed | YES | YES | YES | YES |
| City fixed | YES | YES | YES | YES |
| Sample size | 360 | 2320 | 1090 | 1590 |
| Variable | (1) ECI | (2) UIS | (3) GTI |
|---|---|---|---|
| DE | −0.122 *** (−3.754) | 0.713 * (1.767) | 1.250 *** (3.196) |
| Constant term | 0.052 (1.419) | 3.242 *** (9.649) | 7.501 *** (20.760) |
| Control variables | YES | YES | YES |
| Year fixed | YES | YES | YES |
| City fixed | YES | YES | YES |
| Sample size | 2680 | 2680 | 2680 |
Disclaimer/Publisher’s Note: The statements, opinions and data contained in all publications are solely those of the individual author(s) and contributor(s) and not of MDPI and/or the editor(s). MDPI and/or the editor(s) disclaim responsibility for any injury to people or property resulting from any ideas, methods, instructions or products referred to in the content. |
© 2024 by the authors. Licensee MDPI, Basel, Switzerland. This article is an open access article distributed under the terms and conditions of the Creative Commons Attribution (CC BY) license (https://creativecommons.org/licenses/by/4.0/).
Share and Cite
Huang, D.; Yang, F.; Wang, D.; Yin, K.; Gong, B.; Cui, L. Exploring the Impacts of the Digital Economy on Carbon Emissions: Lessons from 268 Cities in China. Sustainability 2024, 16, 7974. https://doi.org/10.3390/su16187974
Huang D, Yang F, Wang D, Yin K, Gong B, Cui L. Exploring the Impacts of the Digital Economy on Carbon Emissions: Lessons from 268 Cities in China. Sustainability. 2024; 16(18):7974. https://doi.org/10.3390/su16187974
Chicago/Turabian StyleHuang, Dunping, Fan Yang, Donghui Wang, Kai Yin, Bin Gong, and Lianbiao Cui. 2024. "Exploring the Impacts of the Digital Economy on Carbon Emissions: Lessons from 268 Cities in China" Sustainability 16, no. 18: 7974. https://doi.org/10.3390/su16187974
APA StyleHuang, D., Yang, F., Wang, D., Yin, K., Gong, B., & Cui, L. (2024). Exploring the Impacts of the Digital Economy on Carbon Emissions: Lessons from 268 Cities in China. Sustainability, 16(18), 7974. https://doi.org/10.3390/su16187974

