Harmonising Indicators to Report Sustainable Development Goals and Sustainable Energy and Climate Action Plan: Systemic Analysis of Existing Regional and City Indicators Sets
Abstract
1. Introduction
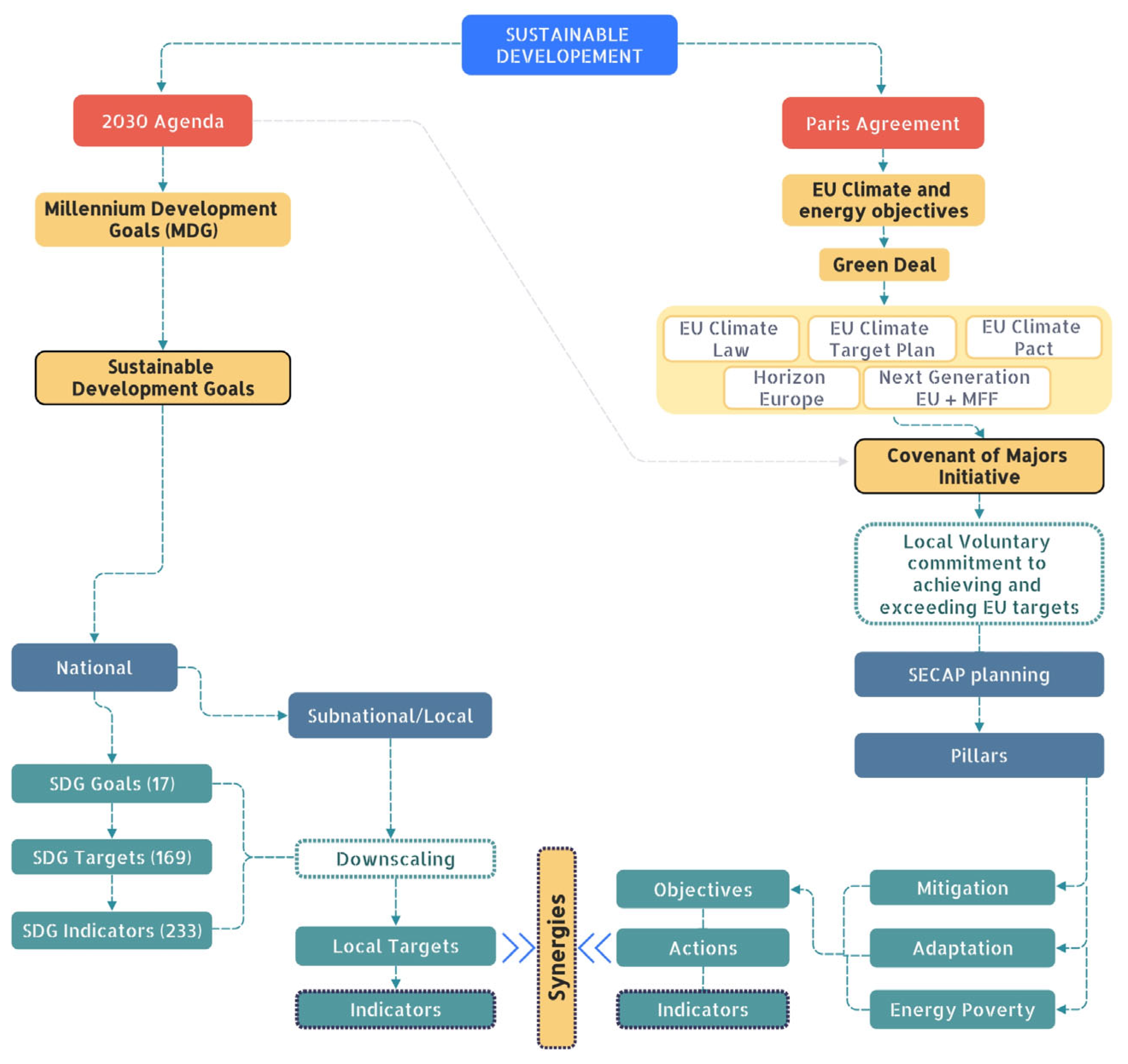
2. SECAP and SDG Plans
3. Indicator Assessment of General Concepts
4. Research Approach
4.1. Initial Search and Selection of Case Studies (Steps 1, 2, and 3)
- ▪
- The European Handbook for SDGs Voluntary Local Reviews [156], as it was developed at the European level and is a relevant example of the suggested indicators by international organisations. The document contains a detailed guideline to implement SDGs at the local level, a set of 45 official indicators, and 26 experimental indicators. The indicators proposed were gathered from international institutions and considered the use of recognised databases.
- ▪
- A tool developed by the Organisation for Economic Cooperation and Development (OECD) [28], since it set up an ambitious programme to territorialise the SDGs. It has a database of over 600 municipalities and other subnational authorities.
- ▪
- The report Indicators for European Cities to Assess and Monitor the UN Sustainable Development Goals [123], since it has an extensive analysis of the link between SDGs and 30 existing urban indicator sets listing more than 2000 possible indicators, and it could allow an extensive comparison of indicators with urban frameworks recommended by recognised institutions. Among the databases included in this document are the City Prosperity Index, the City Development Index, and the ISO 31120 and other regional proposals such as the indicators for municipalities in Germany [32,41,116,157].
- ▪
- The report Local Indicators for the 2030 Agenda (Sustainable Development Goals) [98] developed as a manual for Flemish cities and municipalities since five of the provinces are at the forefront of SDG implementations, with more than 120 local governments signing commitments [158]. The associated documents and tools thoroughly describe the indicators chosen and are meant to guide almost 300 local governments.
- ▪
- The second edition report of The SDGs in 100 Spanish Cities [33] developed by the Spanish Network of Sustainable Development (REDS) and tested in 100 cities with over 80,000 inhabitants representing all regions in Spain.
- ▪
- The framework proposed by the Province of Barcelona to monitor the progress of SDG goals in the region [122], since it is a relevant example of what targets regional authorities are prioritising and comparing. The framework gives an overview of the indicators and targets selected for 311 municipalities.
- ▪
- The indicator framework developed by the city of Barcelona [126,159], since the city has been at the forefront of the SDG localisation movement for years and has one of the most advanced VLR laboratories in terms of methodological rigour and technical commitment to data collection and management [89]. The framework has an extensive analysis of indicators and a publicly available database.
- ▪
- The indicator set proposed by the city of Los Angeles [127]. Although it was outside the original scope of the study, which was focused on European territory, the latter was included due to its long experience developing and implementing VLRs. Los Angeles City developed one of the first VLRs and is a member of the Brookling SDG leadership city network [99] and has developed a prototype of 39, which could be a good starter kit for cities that are nearly beginning the process.
4.2. Indicator Selection (Step 4)
5. Results
5.1. Assessment of SDGs at Local and Regional Levels
5.2. Link between Global SDGs Framework and Regional or Local Frameworks
5.3. Alignment between Case Studies and Common Topics Addressed
5.4. Set of Potential Indicators and Areas Covered
5.4.1. Complete Array of Potential Indicators
5.4.2. Smaller Set of Potential Indicators
5.4.3. Top-Down vs. Bottom-Up Approach: Real-Case Implementation on the Harmonised Set of Indicators
5.5. Link between SDG and SECAP Plans
6. Discussion
7. Conclusions
Author Contributions
Funding
Institutional Review Board Statement
Informed Consent Statement
Data Availability Statement
Conflicts of Interest
Appendix A
| Indicator | Filter Complied | SDGs Goal | SDGs Related Target |
|---|---|---|---|
| Population at risk of poverty social exclusion or after social transfers | LOT, PSS, LTS | SDG01 | 1.1, 1.2 |
| SDG10 | 10.2 | ||
| High poverty rate | LOT, LTS | SDG01 | 1.1, 1.2 |
| Child poverty rate | LOT, LTS | SDG01 | 1.1, 1.2 |
| People living in households with very low work intensity | LOT, LTS | SDG01 | 1.2, 1.4 |
| Population living below the national poverty line | LOT, PSS, LTS | SDG01 | 1.4 |
| SDG10 | 10.2 | ||
| Social housing availability or share of social rental housing in the municipality | LOT, LTS | SDG01 | 1.4 |
| SDG10 | 10.2 | ||
| Budget dedicated to social services | LOT | SDG01 | 1.4 |
| SDG11 | 11.1 | ||
| Social/affordable homes delivered | LOT, PSS, LTS | SDG01 | 1.4 |
| SDG11 | 11.1 | ||
| Housing cost overburden where the total housing costs represent more than 40% of the total disposable household income | LOT, PSS, LTS | SDG01 | 1.4 |
| SDG11 | 11.1 | ||
| Ratio of the median free-market price of a dwelling unit and the median annual household income | LOT, PSS, LTS | SDG01 | 1.4 |
| SDG11 | 11.1 | ||
| Citizens’ satisfaction with the local community/municipality with regard to standard of housing and its availability and affordability | LOT | SDG01 | 1.4 |
| SDG11 | 11.1 | ||
| Social/affordable housing rate | LOT, LTS | SDG01 | 1.4 |
| SDG11 | 11.1 | ||
| Creation of new subsidised affordable housing | LOT, LTS | SDG01 | 1.4 |
| SDG11 | 11.1 | ||
| Family expenditure on housing amounts to at least 30% of their family income | LOT, LTS | SDG01 | 1.4 |
| SDG11 | 11.1 | ||
| Number of deaths, missing, directly affected persons attributed to disasters | LOT, PSS, LTS | SDG01 | 1.5 |
| SDG11 | 11.5 | ||
| SDG13 | 13.1 | ||
| Population exposed to flood risk, flood prone population | LOT, LTS | SDG01 | 1.5 |
| SDG06 | 6.4 | ||
| SDG11 | 11.5 | ||
| Disaster Office of Emergency Services Administered Costs | LOT, LTS | SDG01 | 1.5 |
| SDG11 | 11.5 | ||
| Adoption and implementation of local disaster risk reduction strategies in line with national disaster risk reduction strategies | LOT, LTS | SDG01 | 1.5 |
| SDG11 | 11.b | ||
| SDG13 | 13.1 | ||
| Implementation of risk and vulnerability assessments for disaster mitigation addressing natural and human-induced disasters and hazards | LOT, LTS | SDG01 | 1.5 |
| SDG11 | 11.b | ||
| SDG13 | 13.1 | ||
| Adoption and implementation of a disaster risk reduction strategy in line with the Sendai Framework for Disaster Risk Reduction 2015–2030. | LOT, LTS | SDG01 | 1.5 |
| SDG11 | 11.b | ||
| SDG13 | 13.1 | ||
| Proportion of agricultural area under productive and sustainable or organic agriculture | LOT, PSS, LTS | SDG02 | 2.4 |
| SDG14 | 14.1 | ||
| Presence of regulations supporting biodiversity, soil and ecosystem health, and/or regulating use of chemical inputs/sustainable farming practices | LOT, LTS | SDG02 | 2.4 |
| SDG14 | 14.1 | ||
| SDG15 | 15.5 | ||
| Crop area by municipality | PSS, LTS | SDG02 | 2.4 |
| Traffic accidents with deaths | LOT, PSS | SDG03 | 3.6 |
| SDG11 | 11.2 | ||
| Traffic accidents with victims (injuries and deaths) | LOT | SDG03 | 3.6 |
| SDG11 | 11.2 | ||
| Death rate due to road traffic | PSS | SDG03 | 3.6 |
| CO2 emissions from households, tertiary, and industry | LOT, LTS | SDG03 | 3.9 |
| SDG09 | 9.4 | ||
| SDG13 | 13.3 | ||
| CO2 emissions from homes, transport, and the tertiary sector | LOT, LTS | SDG03 | 3.9 |
| SDG09 | 9.4 | ||
| SDG13 | 13.3 | ||
| Population exposed to harmful environmental noise | LOT | SDG03 | 3.9 |
| SDG11 | 11.6 | ||
| Share of population exposed to total noise values of Lden, Lnigth | LOT | SDG03 | 3.9 |
| SDG11 | 11.6 | ||
| Population exposed to total noise values of Lden above 55 dB(A) | LOT | SDG03 | 3.9 |
| SDG11 | 11.6 | ||
| Population exposed to total noise values of Ln (night noise indicator) above 55 dB(A) | LOT | SDG03 | 3.9 |
| SDG11 | 11.6 | ||
| Deaths from infectious diseases of the respiratory system | PSS | SDG03 | 3.9 |
| Proportion of women in the city council | PSS | SDG05 | 5.5 |
| Ratio between men and women in administrative and political positions | PSS | SDG05 | 5.5 |
| Proportion of women in decision-making posts in companies | PSS | SDG05 | 5.5 |
| Effort rate of domestic users for the payment of water | LOT, PSS, LTS | SDG06 | 6.1, 6.2 |
| Proportion of population connected or using safely managed drinking water services | PSS, LTS | SDG06 | 6.1 |
| Total drinking water consumption | LOT, LTS | SDG06 | 6.1, 6.4 |
| Water consumption for all domestic uses | PSS | SDG06 | 6.4 |
| Soil sealing | LOT, LTS | SDG06 | 6.6 |
| SDG11 | 11.3 | ||
| SDG15 | 15.3 | ||
| Change in water bodies | PSS, LTS | SDG06 | 6.3, 6.4 |
| SDG15 | 15.1, 15,3 | ||
| Proportion of population with access to electricity | PSS, LTS | SDG07 | 7.1 |
| Number of charging outlets available for cars owned privately in the public space | LOT | SDG07 | 7.1 |
| SDG09 | 9.1 | ||
| SDG11 | 11.2 | ||
| Proportion of population with access to electricity | PSS, LTS | SDG07 | 7.1 |
| Percentage of renewable energy production | PSS, LTS | SDG07 | 7.2 |
| Energy consumed locally generated using renewable resources | PSS, LTS | SDG07 | 7.2 |
| Installed power (kW) per technology eligible for green certificates | LTS | SDG07 | 7.2 |
| Energy generated locally from renewable resources | LTS | SDG07 | 7.2 |
| Percentage of total electricity production that comes from coal | LTS | SDG07 | 7.2 |
| Percentage of total electricity production that comes from fossil fuels (natural gas and oil, excluding coal) | LTS | SDG07 | 7.2 |
| Final energy consumption by sector and fuel | LTS | SDG07 | 7.2 |
| Renewable energy on the total energy consumed in households and the tertiary sector | LTS | SDG07 | 7.2 |
| Proportion of the electricity consumed in the city that comes from renewable sources | LOT, PSS, LTS | SDG07 | 7.2 |
| SDG12 | 12.2 | ||
| Final energy consumption in homes including all types of energy | LTS | SDG07 | 7.3 |
| Final energy consumption of public buildings per year | LTS | SDG07 | 7.3 |
| The energy consumption of households for heating | LOT | SDG07 | 7.3 |
| SDG13 | 13.3 | ||
| Energy recovery from solid municipal waste | LOT | SDG07 | 7.3 |
| SDG09 | 9.4 | ||
| SDG12 | 12.5 | ||
| Final energy consumption in homes including all types of energy | LTS | SDG07 | 7.3 |
| Final energy consumption of public buildings per year | LTS | SDG07 | 7.3 |
| Final energy consumption in homes including all types of energy | LTS | SDG07 | 7.3 |
| Signature Covenant of Mayors | LOT, LTS | SDG07 | 7.a |
| SDG11 | 11.b | ||
| SDG13 | 13.1, 13.2 | ||
| Unemployed youth rate | LOT, LTS | SDG08 | 8.3, 8.6 |
| Unemployment rate | LOT, PSS, LTS | SDG08 | 8.3 |
| SDG10 | 10.2 | ||
| Increase the total number of new businesses in targeted industry sectors over time | LOT | SDG08 | 8.3 |
| SDG09 | 9.2 | ||
| Firm creation rate (%) | PSS | SDG08 | 8.3 |
| 3-year survival rate of firms (%) | PSS | SDG08 | 8.3 |
| New business registration | LOT, PSS | SDG08 | 8.3 |
| SDG09 | 9.2 | ||
| CO2 emissions generated by the commerce sector | LTS | SDG08 | 8.4 |
| Percentage of young population (from 18 to 24 years old) not in education, employment, or training (NEET) | PSS, LTS | SDG08 | 8.5, 8.6 |
| Households with internet access | PSS | SDG09 | 9.1 |
| Satisfaction with level of public transport services | LOT | SDG09 | 9.1 |
| SDG11 | 11.2 | ||
| Public transport network | LOT | SDG09 | 9.1 |
| SDG11 | 11.2 | ||
| Performance of public transport network, ratio between accessibility and proximity to people or hospitals | LOT | SDG09 | 9.1 |
| SDG11 | 11.2 | ||
| Performance of car transport network, ratio between accessibility and proximity to people or hospitals | LOT | SDG09 | 9.1 |
| SDG11 | 11.2 | ||
| Gross Value Added (GVA) in Manufacture (ISIC rev4) as a percentage of GDP | PSS | SDG09 | 9.2 |
| Manufacturing employment as a percentage of total employment | PSS | SDG09 | 9.2 |
| CO2 emissions generated by the industrial sector | LTS | SDG09 | 9.2 |
| Gini Coefficient | LOT, PSS, LTS | SDG10 | 10.1, 10.2 |
| Share of social rental housing in the municipality | PSS | SDG11 | 11.1 |
| Percentage of population satisfied with affordability of housing | PSS | SDG11 | 11.1 |
| City inhabitants living in slums, informal settlements, or inadequate housing | PSS | SDG11 | 11.1 |
| Public transport use for work commute (or to go to school) | PSS | SDG11 | 11.2 |
| Transport energy consumption | LTS | SDG11 | 11.2 |
| Ratio of land consumption to population growth rate | PSS | SDG11 | 11.3 |
| Built-up areas per inhabitant | PSS | SDG11 | 11.3 |
| Expenditure of local authority dedicated to the preservation, protection and conservation of cultural heritage per inhabitant | PSS | SDG11 | 11.4 |
| Natural or Green Areas in the city/municipality | LOT, LTS | SDG11 | 11.4, 11.7 |
| SDG15 | 15.1, 15.2 | ||
| Placement of artificial materials that cause the loss of essential soil ecosystem functions | LOT, LTS | SDG11 | 11.5 |
| SDG13 | 13.1 | ||
| Areas exposed to flooding or urban flood risk | LOT, LTS | SDG11 | 11.5 |
| SDG13 | 13.1 | ||
| Number of kg of residual waste compared to number of citizens (also number of kg selectively collected waste) | LOT, PSS, LTS | SDG11 | 11.6 |
| SDG12 | 12.5 | ||
| CO2 equivalent emissions | LOT, LTS | SDG11 | 11.6 |
| SDG13 | 13.2, 13.3 | ||
| PM10 concentrations | PSS | SDG11 | 11.6 |
| NO2 concentrations | PSS | SDG11 | 11.6 |
| O3 concentrations | PSS | SDG11 | 11.6 |
| Number of kg selectively collected waste | LOT, LTS | SDG11 | 11.6 |
| SDG12 | 12.5 | ||
| Green area/infrastructure (inside and outside the city) | LOT, LTS | SDG11 | 11.7 |
| SDG15 | 15.9 | ||
| Share (%) of the total green area of the city/municipality | LOT, PSS, LTS | SDG11 | 11.7 |
| SDG15 | 15.2 | ||
| The concept of ‘corridors’ or connected spaces for wildlife across the city is included in the action plans | LOT, LTS | SDG11 | 11.a |
| SDG15 | 15.9 | ||
| Connectivity measures in place | LOT | SDG11 | 11.a |
| SDG15 | 15.9 | ||
| Municipal waste processed according to differentiated reuse collection schemes | PSS, LTS | SDG12 | 12.5 |
| Percentage of the city’s solid waste that is recycled | PSS, LTS | SDG12 | 12.5 |
| Extent to which (i) global citizenship education and (ii) education for sustainable development are mainstreamed in (a) national education policies, (b) curricula, (c) teacher education, and (d) student assessment | LOT, LTS | SDG12 | 12.8 |
| SDG13 | 13.3 | ||
| CO2 emissions per electricity production (tons of CO2 equivalent per gigawatt hours) | LOT, LTS | SDG13 | 13.1, 13.3 |
| CO2 emissions per capita transport | LOT, LTS | SDG13 | 13.2, 13.3 |
| CO2 emissions per capita | LOT, LTS | SDG13 | 13.2, 13.3 |
| CO2 emissions per capita buildings and industry | LOT, LTS | SDG13 | 13.2, 13.3 |
| Change in cooling degree-days needed to maintain an average building indoor temperature of 22 degrees Celsius | PSS, LTS | SDG13 | 13.2 |
| Change in heating degree-days needed to maintain an average building indoor temperature of 15.5 degrees Celsius | PSS, LTS | SDG13 | 13.2 |
| CO2 emissions from transport | PSS, LTS | SDG13 | 13.3 |
| Protected marine areas | PSS, LTS | SDG14 | 14.5 |
| Territory and diversity of habitats; forest area | LOT, LTS | SDG15 | 15.1, 15.2 |
| Urban greenness, amount of green area in square metres as approximated by the Normalised Difference Vegetation Index (NDVI) based on satellite imagery. | LOT, LTS | SDG15 | 15.1, 15.2 |
| Tree cover density | LOT, LTS | SDG15 | 15.1, 15.2 |
| Total tree-covered surface area in the municipality | PSS, LTS | SDG15 | 15.2 |
| Citizen satisfaction per municipal services identified | PSS | SDG16 | 16.6 |
| Voter turnout | PSS | SDG16 | 16.7 |
| Percentage of the eligible population that voted during the last municipal election | PSS | SDG16 | 16.7 |
References
- Pörtner, H.-O.; Roberts, D.C.; Adams, H.; Adelekan, I.; Adler, C.; Adrian, R.; Aldunce, P.; Ali, E.; Begum, R.A.; Bednar-Friedl, B.; et al. Climate Change 2022: Impacts, Adaptation, and Vulnerability. Contribution of Working Group II to the Sixth Assessment Report of the Intergovernmental Panel on Climate Change; Cambridge University Press: Cambridge, UK, 2022. [Google Scholar]
- World Commission on Environment and Development. Report of the World Commission on Environment and Development; Oxford University Press: Oxford, UK, 1987; Volume 17. [Google Scholar]
- Robert, K.W.; Parris, T.M.; Leiserowitz, A.A. What Is Sustainable Development? Goals, Indicators, Values, and Practice. Environ. Sci. Policy Sustain. Dev. 2005, 47, 8–21. [Google Scholar] [CrossRef]
- United Nations. Report of the World Summit for Social Development, Copenhagen, 6–12 March 1995. Available online: https://digitallibrary.un.org/record/198966?ln=en&v=pdf (accessed on 10 June 2024).
- United Nations. United Nations Millennium Declaration. Available online: https://www.ohchr.org/en/instruments-mechanisms/instruments/united-nations-millennium-declaration (accessed on 6 April 2024).
- United Nations. Report of the World Summit on Sustainable Development South Africa, 26 August–4 September 2002. Available online: https://digitallibrary.un.org/record/478154?ln=en&v=pdf (accessed on 10 June 2024).
- United Nations. The Future We Want. Available online: https://sustainabledevelopment.un.org/content/documents/733FutureWeWant.pdf (accessed on 10 June 2024).
- UN General Assembly. Transforming Our World: The 2030 Agenda for Sustainable Development. Available online: https://documents.un.org/doc/undoc/gen/n15/291/89/pdf/n1529189.pdf (accessed on 10 June 2024).
- United Nations Human Settlements Programme. The new urban agenda. In World Cities Report 2016; United Nations Human Settlements Programme: Nairobi, Kenya, 2016; pp. 175–195. [Google Scholar] [CrossRef]
- United Nations. The Millennium Development Goals Report 2015. Available online: https://www.un.org/millenniumgoals/2015_MDG_Report/pdf/MDG%202015%20rev%20(July%201).pdf (accessed on 10 June 2024).
- Irawati Tjandradewi, B.; Srinivas, H. Localization of SDGs: Role of Local Governments. In Yokohama City University Journal, Social Sciences; Yokohama City University: Yokohama, Japan, 2018; Volume 70. [Google Scholar]
- United Nations Human Settlements Programme (UN-Habitat). World Cities Report 2022 Envisaging the Future of Cities. Available online: https://unhabitat.org/sites/default/files/2022/06/wcr_2022.pdf (accessed on 10 June 2024).
- Amundsen, H.; Hovelsrud, G.K.; Aall, C.; Karlsson, M.; Westskog, H. Local Governments as Drivers for Societal Transformation: Towards the 1.5 °C Ambition. Curr. Opin. Environ. Sustain. 2018, 31, 23–29. [Google Scholar] [CrossRef]
- Rudd, A. An Explicitly Urban Sustainable Development Goal Has Been Adopted by the UN (#II). Now What? Where Could It Go Wrong? Blog on the Nature of Cities. Available online: https://www.thenatureofcities.com/2015/12/08/an-explicitly-urban-sustainable-development-goal-has-been-adopted-by-the-un-11-now-what-how-can-it-be-effective-in-the-ways-it-was-intended-and-in-the-ways-that-we-need-where-could-it-go-wrong/ (accessed on 7 June 2024).
- Corbett, J.; Mellouli, S. Winning the SDG Battle in Cities: How an Integrated Information Ecosystem Can Contribute to the Achievement of the 2030 Sustainable Development Goals. Inf. Syst. J. 2017, 27, 427–461. [Google Scholar] [CrossRef]
- OECD. A Territorial Approach to the Sustainable Development Goals: Synthesis Report; OECD: Paris, France, 2020. [Google Scholar] [CrossRef]
- ICLEI—Local Governments for Sustainability. Available online: https://iclei.org/ (accessed on 6 April 2024).
- C40 Cities. Available online: https://www.c40.org/about-c40/ (accessed on 6 April 2024).
- Local2030. Available online: https://local2030.org/about-us.php (accessed on 6 April 2024).
- UN-Habitat; Global Taskforce of Local and Regional Governments; UNDP. Localizing The Post-2015 Development Agenda. Available online: https://www.uclg.org/sites/default/files/dialogues_on_localizing_the_post-2015_development_agenda.pdf (accessed on 10 June 2024).
- Kumar, P. Climate Change and Cities: Challenges Ahead. Front. Sustain. Cities 2021, 3, 645613. [Google Scholar] [CrossRef]
- Short, J.R.; Farmer, A. Cities and Climate Change. Earth 2021, 2, 1038–1045. [Google Scholar] [CrossRef]
- Biresselioglu, M.E.; Savas, Z.F.; Demir, M.H.; Kentmen-Cin, C. Tackling Climate Change at the City Level: Insights from Lighthouse Cities’ Climate Mitigation Efforts. Front. Psychol. 2024, 14, 1308040. [Google Scholar] [CrossRef]
- European Parliament; Council of the European Union. Directive 2002/91/EC of The European Parliament and of the Council of 16 December 2002 on the Energy Performance of Buildings. Off. J. Eur. Communities 2003, 46, 65–71. [Google Scholar]
- European Commission 2020 Climate & Energy Package. Available online: https://climate-laws.org/document/2020-climate-and-energy-package-contains-directive-2009-29-ec-directive-2009-28-ec-directive-2009-31-ec-and-decision-no-406-2009-ec-of-the-parliament-and-the-council-see-below_c91b (accessed on 6 April 2024).
- Covenant of Mayors. Available online: https://www.covenantofmayors.eu/about/covenant-initiative/origins-and-development.html (accessed on 6 April 2024).
- Covenant of Mayors Global Covenant of Mayors for Climate & Energy. Available online: https://www.globalcovenantofmayors.org/ (accessed on 2 August 2024).
- OECD. The OECD Localised Indicator Framework for SDGs. Available online: https://www.oecd-local-sdgs.org/data.html (accessed on 6 April 2024).
- Eurostat. Sustainable Development Indicators. Available online: https://ec.europa.eu/eurostat/statistics-explained/index.php?title=Glossary:Sustainable_development_indicator_(SDI) (accessed on 6 April 2024).
- World Bank Data World Development Indicators (WDI). Available online: https://databank.worldbank.org/source/world-development-indicators (accessed on 6 April 2024).
- United for Smart Sustainable Cities (U4SSC). Collection Methodology for Key Performance Indicators for Smart Sustainable Cities 2017. Available online: https://unece.org/DAM/hlm/documents/Publications/U4SSC-CollectionMethodologyforKPIfoSSC-2017.pdf (accessed on 10 June 2024).
- ISO 37120:2018; Sustainable Development of Communities—Indicators for City Services and Quality of Life, 2nd ed. International Organization for Standardization: Geneva, Switzerland, 2018; pp. 1–121.
- REDS. Los ODS en 100 Ciudades Españolas (2º edición). 2020. Available online: https://reds-sdsn.es/wp-content/uploads/2021/12/2020-Informe-REDS-Los-ODS-en-100-ciudades-FULLWEB.pdf (accessed on 10 June 2024).
- Perry, B.; Diprose, K.; Taylor Buck, N.; Simon, D. Localizing the SDGs in England: Challenges and Value Propositions for Local Government. Front. Sustain. Cities 2021, 3, 746337. [Google Scholar] [CrossRef]
- Kanuri, C.; Revi, A.; Espey, J.; Kuhle, H.; Getting Started with the SDGs in Cities. A Guide for Stakeholders. Available online: https://files.unsdsn.org/9.1.8.-Cities-SDG-Guide.pdf (accessed on 12 June 2024).
- Hernán Sáenz, L. Localizing the SDGs in Colombian Cities Through the Cómo Vamos City Network. Available online: https://static1.squarespace.com/static/5b4f63e14eddec374f416232/t/5cb648867817f738d11ca998/1555449998211/LDASI-Colombia_April19.pdf (accessed on 10 June 2024).
- Croese, S.; Green, C.; Morgan, G. Localizing the Sustainable Development Goals Through the Lens of Urban Resilience: Lessons and Learnings from 100 Resilient Cities and Cape Town. Sustainability 2020, 12, 550. [Google Scholar] [CrossRef]
- European Commission DG Environment, Science Communication Unit. Indicators for Sustainable Cities; In-Depth Report 12. Science for Environment Policy; UWE: Bristol, UK, 2018; Available online: http://ec.europa.eu/science-environment-policy (accessed on 10 June 2024).
- Global Taskforce of Local and Regional Governments; UNDP. UN Habitat Roadmap for Localizing the SDGs: Implementation and Monitoring at Subnational Level. Available online: https://www.uclg.org/sites/default/files/roadmap_for_localizing_the_sdgs_0.pdf (accessed on 10 June 2024).
- Macleod, A.; Fox, S. Voluntary Local Reviews: A Handbook for UK Cities. Available online: https://www.bristol.ac.uk/media-library/sites/cabot-institute-2018/documents/uk-cities-voluntary-local-review-handbook.pdf (accessed on 10 June 2024).
- Riede, H.; Haubner, O.; Wolinda, M.; Drees, S.; Bungard, D.; Milbert, A.; Müller, D.A.; Wilhelmy, D.S.; Turmann, A.; Elsaeßer, M.; et al. SDG Indicators for Municipalities Indicators for Mapping Sustainable Development Goals of the United Nations in German Municipalities. Bertelsmann Stiftung, German Federal, Institute for Research on Building, Urban Affairs and Spatial Development, German County Association, Association of German Cities, German Association of Towns and Municipalities, German Institute of Urban Affairs, Engagement Global (Service Agency Communities in One World), Council of European Municipalities and Regions/German Section, 2nd, Completely Revised Edition, Gütersloh. 2020. Available online: https://www.bertelsmann-stiftung.de/fileadmin/files/Projekte/Monitor_Nachhaltige_Kommune/SDG_Indicators_for_Municipalities_2020.pdf (accessed on 10 June 2024).
- Tanguay, G.A.; Rajaonson, J.; Lefebvre, J.F.; Lanoie, P. Measuring the Sustainability of Cities: An Analysis of the Use of Local Indicators. Ecol. Indic. 2010, 10, 407–418. [Google Scholar] [CrossRef]
- Colocci, A.; Gioia, E.; Casareale, C.; Marchetti, N.; Marincioni, F. The Role of Sustainable Energy and Climate Action Plans: Synergies with Regional Sustainable Development Strategies for a Local 2030 Agenda. Environ. Dev. 2023, 47, 100894. [Google Scholar] [CrossRef]
- Basso, M.; Tonin, S. The Implementation of the Covenant of Mayors Initiative in European Cities: A Policy Perspective. Sustain. Cities Soc. 2022, 78, 103596. [Google Scholar] [CrossRef]
- Ermanis, E.; Kreicmane, I. Report on Actions for Energy Poor Citizens in SECAPs. Available online: https://www.door.hr/wp-content/uploads/sites/8/2023/06/Mjere-za-energetski-siromasne-gradane-u-SECAP-u.pdf (accessed on 10 June 2024).
- Adami, L.; Tubino, M.; Ragazzi, M.; Conti, F.; Rada, E.C. Local Actions for Reducing Global Greenhouse Gas Footprint: 10 Years of Covenant of Mayors Initiative. Int. J. Sustain. Dev. Plan. 2020, 15, 247–252. [Google Scholar] [CrossRef]
- European Commission Covenant of Mayors—Europe. Available online: https://eu-mayors.ec.europa.eu/en/key_figures (accessed on 6 June 2024).
- Diputación de Barcelona Pacto de Alcaldes. Listado Histórico de Municipios Adheridos En La Província de Barcelona. Available online: https://www.diba.cat/es/web/alcaldespelclima/adherits-a-la-provincia-de-barcelona (accessed on 24 May 2024).
- Diputació de Girona Pla d’Acció Pel Clima i l’Energia Sostenible (PACES) de Girona. Available online: https://web.girona.cat/sostenibilitat/canviclimatic/paces (accessed on 24 May 2024).
- Diputació de Girona Pacte de Les Alcaldies. Available online: https://www.ddgi.cat/web/nivell/437/s-/pacte-de-les-alcaldies (accessed on 24 May 2024).
- Covenant of Mayors—Europe Making Climate Action Accessible to All: Flanders’ Local Climate Pact. Available online: https://eu-mayors.ec.europa.eu/en/making-climate-action-accessible-to-all-flanders-climate-pact#:~:text=In%20recognising%20mayors%E2%80%99%20power%20to,(294%20out%20of%20300) (accessed on 24 May 2024).
- Tuttitalia Patto Dei Sindaci in Lombardia. Available online: https://www.tuttitalia.it/associazioni/patto-dei-sindaci/lombardia/ (accessed on 24 May 2024).
- European Commission. The European Green Deal. Available online: https://commission.europa.eu/strategy-and-policy/priorities-2019-2024/european-green-deal_en (accessed on 6 April 2024).
- Covenant of Mayors. Covenant in Figures. Available online: https://www.covenantofmayors.eu/about/covenant-initiative/covenant-in-figures.html (accessed on 21 April 2024).
- European Commission: Joint Research Centre; Kona, A.; Melica, G.; Koffi, B.; Iancu, A.; Zancanella, P.; Rivas Calvete, S.; Bertoldi, P.; Janssens-Maenhout, G.; Monforti-Ferrario, F. Covenant of Mayors: Greenhouse Gas Emissions Achievements and Projections; Publications Office of the European Union: Luxembourg, 2016; Available online: https://data.europa.eu/doi/10.2790/11008 (accessed on 10 June 2024).
- Jekabsone, A.; Marín, J.P.D.; Martins, S.; Rosa, M.; Kamenders, A. Upgrade from SEAP to SECAP: Experience of 6 European Municipalities. Environ. Clim. Technol. 2021, 25, 254–264. [Google Scholar] [CrossRef]
- Takácsné Papp, A. The Role of the Municipalities in Achieving the EU’s Sustainable Energy Transition. Észak-Magyarországi Strat. Füzetek 2023, 20, 97–109. [Google Scholar] [CrossRef]
- Rivas, S.; Urraca, R.; Palermo, V.; Bertoldi, P. Covenant of Mayors 2020: Drivers and Barriers for Monitoring Climate Action Plans. J. Clean. Prod. 2022, 332, 130029. [Google Scholar] [CrossRef]
- Santopietro, L.; Scorza, F. The Italian Experience of the Covenant of Mayors: A Territorial Evaluation. Sustainability 2021, 13, 1289. [Google Scholar] [CrossRef]
- D’Onofrio, R.; Camaioni, C.; Mugnoz, S. Local Climate Adaptation and Governance: The Utility of Joint SECAP Plans for Networks of Small–Medium Italian Municipalities. Sustainability 2023, 15, 8738. [Google Scholar] [CrossRef]
- Domorenok, E.; Acconcia, G.; Bendlin, L.; Campillo, X.R. Experiments in EU Climate Governance: The Unfulfilled Potential of the Covenant of Mayors. Glob. Environ. Polit. 2020, 20, 122–142. [Google Scholar] [CrossRef]
- Lucchitta, B.; Palermo, V.; Melica, G.; Molteni, T.; Burro, A.; Bertoldi, P.; Croci, E. Are European Cities Achieving Emission Reduction Commitments? A Comparative Analysis under the Covenant of Mayors Initiative. Heliyon 2024, 10, e23423. [Google Scholar] [CrossRef]
- Pietrapertosa, F.; Salvia, M.; De Gregorio Hurtado, S.; D’Alonzo, V.; Church, J.M.; Geneletti, D.; Musco, F.; Reckien, D. Urban Climate Change Mitigation and Adaptation Planning: Are Italian Cities Ready? Cities 2019, 91, 93–105. [Google Scholar] [CrossRef]
- Kona, A.; Bertoldi, P.; Monforti-Ferrario, F.; Rivas, S.; Dallemand, J.F. Covenant of Mayors Signatories Leading the Way towards 1.5 Degree Global Warming Pathway. Sustain. Cities Soc. 2018, 41, 568–575. [Google Scholar] [CrossRef]
- Coelho, S.; Russo, M.; Oliveira, R.; Monteiro, A.; Lopes, M.; Borrego, C. Sustainable Energy Action Plans at City Level: A Portuguese Experience and Perception. J. Clean. Prod. 2018, 176, 1223–1230. [Google Scholar] [CrossRef]
- Bertoldi, P.; Kona, A.; Rivas, S.; Dallemand, J.F. Towards a Global Comprehensive and Transparent Framework for Cities and Local Governments Enabling an Effective Contribution to the Paris Climate Agreement. Curr. Opin. Environ. Sustain. 2018, 30, 67–74. [Google Scholar] [CrossRef]
- Kona, A.; Monforti-Ferrario, F.; Bertoldi, P.; Baldi, M.G.; Kakoulaki, G.; Vetters, N.; Thiel, C.; Melica, G.; Lo Vullo, E.; Sgobbi, A.; et al. Global Covenant of Mayors, a Dataset of Greenhouse Gas Emissions for 6200 Cities in Europe and the Southern Mediterranean Countries. Earth Syst. Sci. Data 2021, 13, 3551–3564. [Google Scholar] [CrossRef]
- International Institute for Sustainable Development (IISD). A Reporting Service for Environment and Development Negotiations. Summary Report, 20 July–2 August 2015. Earth Negot. Bull. 2014, 32, Nº 13. Available online: https://enb.iisd.org/events/7th-and-8th-sessions-intergovernmental-negotiations-post-2015-development-agenda/summary (accessed on 10 June 2024).
- United Nations Economic Commission for Europe. Conference of European Statisticians Recommendations on Measuring Sustainable Development. Available online: https://unece.org/statistics/publications/conference-european-statisticians-recommendations-measuring-sustainable (accessed on 10 June 2024).
- SDG Knowledge Hub SDSN Proposes 100 SDG Indicators and Indicator Framework. Available online: http://sdg.iisd.org/news/sdsn-proposes-100-sdgs-indicators-and-indicator-framework/ (accessed on 20 April 2024).
- United Nations Department of Economics and Social Affairs. 2023 Voluntary National Reviews Synthesis Report. Available online: https://hlpf.un.org/sites/default/files/2023-12/2023_VNR_Synthesis_Report.pdf (accessed on 8 August 2024).
- Global Taskforce of Local and Regional Governments; UCLG. Joint Statement to the 2023 High-Level Political Forum on Sustainable Development of the Organized Constituency of Local and Regional Governments. Available online: https://www.global-taskforce.org/sites/default/files/2023-07/ENG-STATEMENT%20-HLPF2023_GTF_FINAL.pdf (accessed on 8 January 2024).
- Fox, S.; Macleod, A. Localizing the SDGs in Cities: Reflections from an Action Research Project in Bristol, UK. Urban Geogrography 2021, 44, 517–537. [Google Scholar] [CrossRef]
- Gustafsson, S.; Ivner, J. Implementing the Global Sustainable Goals (SDGs) into Municipal Strategies Applying an Integrated Approach BT—Handbook of Sustainability Science and Research; Leal Filho, W., Ed.; Springer International Publishing: Cham, Switzerland, 2017; pp. 301–316. ISBN 978-3-319-63007-6. [Google Scholar] [CrossRef]
- Le Blanc, D. Towards Integration at Last? The Sustainable Development Goals as a Network of Targets. Sustain. Dev. 2015, 23, 176–187. [Google Scholar] [CrossRef]
- Krantz, V.; Gustafsson, S. Localizing the Sustainable Development Goals through an Integrated Approach in Municipalities: Early Experiences from a Swedish Forerunner. J. Environ. Plan. Manag. 2021, 64, 2641–2660. [Google Scholar] [CrossRef]
- UN-Habitat. NUA Monitoring Framework and Related Indicators. Available online: https://unhabitat.org/sites/default/files/2020/10/nua-monitoring-framework-and-related-indicators_1.pdf (accessed on 10 June 2024).
- UN-Habitat. World Cities Report 2020: The Value of Sustainable Urbanization. Available online: https://unhabitat.org/world-cities-report-2020-the-value-of-sustainable-urbanization (accessed on 10 June 2024).
- UN-Habitat. The Global Urban Monitoring Framework. A Guide for Urban Monitoring of SDGs and NUA and Other Urban-Related Thematic or Loca, National and Global Frameworks. Available online: https://unhabitat.org/sites/default/files/2022/08/the_global_urban_monitoring_framework_metadata.pdf (accessed on 10 June 2024).
- Finnveden, G.; Gunnarsson-Östling, U. Sustainable Development Goals for Cities. In Proceedings of the JPI Urban Europe Symposium “Shaping Common Ground in Urban Sustainability?”, Brussels, Belgium, 27 October 2016. [Google Scholar]
- Szetey, K.; Moallemi, E.A.; Ashton, E.; Butcher, M.; Sprunt, B.; Bryan, B.A. Co-Creating Local Socioeconomic Pathways for Achieving the Sustainable Development Goals. Sustain. Sci. 2021, 16, 1251–1268. [Google Scholar] [CrossRef]
- Guarini, E.; Mori, E.; Zuffada, E. Localizing the Sustainable Development Goals: A Managerial Perspective. J. Public Budgeting, Account. Financ. Manag. 2022, 34, 583–601. [Google Scholar] [CrossRef]
- Moallemi, E.A.; Malekpour, S.; Hadjikakou, M.; Raven, R.; Szetey, K.; Ningrum, D.; Dhiaulhaq, A.; Bryan, B.A. Achieving the Sustainable Development Goals Requires Transdisciplinary Innovation at the Local Scale. One Earth 2020, 3, 300–313. [Google Scholar] [CrossRef]
- Zinkernagel, R.; Evans, J.; Neij, L. Applying the SDGs to Cities: Business as Usual or a New Dawn? Sustainability 2018, 10, 3201. [Google Scholar] [CrossRef]
- Simon, D.; Arfvidsson, H.; Anand, G.; Bazaz, A.; Fenna, G.; Foster, K.; Jain, G.; Hansson, S.; Evans, L.M.; Moodley, N.; et al. Developing and Testing the Urban Sustainable Development Goal’s Targets and Indicators—A Five-City Study. Environ. Urban. 2015, 28, 49–63. [Google Scholar] [CrossRef]
- Richiedei, A.; Pezzagno, M. Territorializing and Monitoring of Sustainable Development Goals in Italy: An Overview. Sustainability 2022, 14, 3056. [Google Scholar] [CrossRef]
- Hernández Orozco, E.; Cárdenas, M.; Lobos Alva, I.; Guerra, A.; Gerger Swartling, Å.; Betancur, J.; Joshi, S.; Melati, K.; Otieno Opiyo, R.; Kim, D.; et al. SDG Localization Baseline: How Local-Level Actors Are Driving Change and Advancing the Achievement of the 2030 Agenda; SEI Report; Stockholm Environment Institute: Stockholm, Sweden, 2021. [Google Scholar] [CrossRef]
- Tiwari, G.; Chauhan, S.S.; Varma, R. Challenges of Localizing Sustainable Development Goals in Small Cities: Research to Action. IATSS Res. 2021, 45, 3–11. [Google Scholar] [CrossRef]
- Ciambra, A.; Siragusa, A.; Proietti, P. European SDG Voluntary Local Reviews: A Comparative Analysis of Local Indicators and Data; Publications Office of the European Union: Luxembourg, 2021. [Google Scholar]
- Álvaréz, B.; Varela, F.; Cortés, J. Guide for Locating the 2030 Agenda; Ministry of Social Rights and 2030 Agenda: Madrid, Spain, 2020. [Google Scholar]
- Ciambra, A.; Martinez, R. Voluntary Local Reviews, VLRs Toolbox. Available online: https://unhabitat.org/sites/default/files/2022/03/toolbox-for-voluntary-local-reviews-vlr.pdf (accessed on 10 May 2024).
- Sterling, E.J.; Pascua, P.; Sigouin, A.; Gazit, N.; Mandle, L.; Betley, E.; Aini, J.; Albert, S.; Caillon, S.; Caselle, J.E.; et al. Creating a Space for Place and Multidimensional Well-Being: Lessons Learned from Localizing the SDGs. Sustain. Sci. 2020, 15, 1129–1147. [Google Scholar] [CrossRef]
- Global Taskforce of Local and Regional Governments for Post-2015 Agenda Towards Habitat III. How to Localize Targets and Indicators of the Post-2015 Agenda. Available online: https://www.uclg.org/sites/default/files/localization_targets_indicator_web.pdf (accessed on 12 June 2024).
- Klopp, J.M.; Petretta, D.L. The Urban Sustainable Development Goal: Indicators, Complexity and the Politics of Measuring Cities. Cities 2017, 63, 92–97. [Google Scholar] [CrossRef]
- Patole, M. Localization of SDGs through Disaggregation of KPIs. Economies 2018, 6, 15. [Google Scholar] [CrossRef]
- Oosterhof, P.D. Localizing the Sustainable Development Goals to Accelerate Implementation of the 2030 Agenda for Sustainable Development. Pap. Briefs Gov. Briefs 2018, 1–14. [Google Scholar] [CrossRef]
- United Cities and Local Goverments; UN-Habitat. Guidelines for Voluntary Local Reviews. Volume 1 A Comparative Analysis of Existing VLRs. Available online: https://unhabitat.org/guidelines-for-voluntary-local-reviews-volume-1-a-comparative-analysis-of-existing-vlrs (accessed on 10 May 2024).
- Idea Group; Association of Flemish Cities and Municipalities (VVSG). Local Indicators for the 2030 Agenda (Sustainable Development Goals). Available online: https://www.local2030.org/library/620/Local-Indicators-for-the-2030-Agenda-Sustainable-Development-Goals.pdf (accessed on 9 April 2024).
- Pipa, T.; Bouchet, M. Next Generation Urban Planning Enabling Sustainable Development at the Local Level through Voluntary Local Reviews (VLRs). Available online: https://www.brookings.edu/articles/next-generation-urban-planning-enabling-sustainable-development-at-the-local-level-through-voluntary-local-reviews-vlrs/ (accessed on 10 June 2024).
- Pateman, R.; Tuhkanen, H.; Cinderby, S. Citizen Science and the Sustainable Development Goals in Low and Middle Income Country Cities. Sustainability 2021, 13, 9534. [Google Scholar] [CrossRef]
- ElMassah, S.; Mohieldin, M. Digital Transformation and Localizing the Sustainable Development Goals (SDGs). Ecol. Econ. 2020, 169, 106490. [Google Scholar] [CrossRef]
- Trucco, S.; Demartini, C.; Beretta, V. The Reporting of Sustainable Development Goals: Is the Integrated Approach the Missing Link? SN Bus. Econ. 2021, 1, 35. [Google Scholar] [CrossRef]
- Barbier, E.B.; Burgess, J.C. Sustainable Development Goal Indicators: Analyzing Trade-Offs and Complementarities. World Dev. 2019, 122, 295–305. [Google Scholar] [CrossRef]
- Nilsson, M.; Griggs, D.; Visbeck, M. Policy: Map the Interactions between Sustainable Development Goals. Nature 2016, 534, 320–322. [Google Scholar] [CrossRef]
- Pradhan, P.; Costa, L.; Rybski, D.; Lucht, W.; Kropp, J.P. A Systematic Study of Sustainable Development Goal (SDG) Interactions. Earth’s Futur. 2017, 5, 1169–1179. [Google Scholar] [CrossRef]
- Sebestyén, V.; Bulla, M.; Rédey, Á.; Abonyi, J. Network Model-Based Analysis of the Goals, Targets and Indicators of Sustainable Development for Strategic Environmental Assessment. J. Environ. Manag. 2019, 238, 126–135. [Google Scholar] [CrossRef]
- Singh, G.G.; Cisneros-Montemayor, A.M.; Swartz, W.; Cheung, W.; Guy, J.A.; Kenny, T.-A.; McOwen, C.J.; Asch, R.; Geffert, J.L.; Wabnitz, C.C.C.; et al. A Rapid Assessment of Co-Benefits and Trade-Offs among Sustainable Development Goals. Mar. Policy 2018, 93, 223–231. [Google Scholar] [CrossRef]
- Bennich, T.; Weitz, N.; Carlsen, H. Deciphering the Scientific Literature on SDG Interactions: A Review and Reading Guide. Sci. Total Environ. 2020, 728, 138405. [Google Scholar] [CrossRef]
- Merino-Saum, A.; Halla, P.; Superti, V.; Boesch, A.; Binder, C.R. Indicators for Urban Sustainability: Key Lessons from a Systematic Analysis of 67 Measurement Initiatives. Ecol. Indic. 2020, 119, 106879. [Google Scholar] [CrossRef]
- Red Vasca de Municipios Sostenibles Udalsaera2030; Agenda 2030 LOCAL. Cómo Abordar Los Objetivos de Desarrollo Sostenible Desde El Ámbito Local. Guía Práctica. Available online: https://www.miteco.gob.es/es/ceneam/recursos/materiales/agenda-2030-local.html (accessed on 15 May 2024).
- Bunge, M. What Is a Quality of Life Indicator? Soc. Indic. Res. 1975, 2, 65–79. [Google Scholar] [CrossRef]
- Horsch, K. Indicators: Definition and Use in a Results-Based Accountability System. Available online: https://archive.globalfrp.org/publications-resources/browse-our-publications/indicators-definition-and-use-in-a-results-based-accountability-system (accessed on 19 April 2024).
- Hansson, S.; Arfvidsson, H.; Simon, D. Governance for Sustainable Urban Development: The Double Function of SDG Indicators. Area Dev. Policy 2019, 4, 217–235. [Google Scholar] [CrossRef]
- United Nations. AGENDA 21 Conference on Environment & Development. Available online: https://sustainabledevelopment.un.org/content/documents/Agenda21.pdf (accessed on 10 April 2024).
- Economist Intelligence Unit. European Green City Index. Available online: https://assets.new.siemens.com/siemens/assets/api/uuid:fddc99e7-5907-49aa-92c4-610c0801659e/european-green-city-index.pdf (accessed on 12 April 2024).
- United Nations Human Settlements Programme; International City Leaders (ICL) City Prosperity Index (CPI). Available online: https://data.unhabitat.org/pages/city-prosperity-index (accessed on 6 April 2022).
- Hák, T.; Janoušková, S.; Moldan, B. Sustainable Development Goals: A Need for Relevant Indicators. Ecol. Indic. 2016, 60, 565–573. [Google Scholar] [CrossRef]
- Niemeijer, D.; de Groot, R.S. A Conceptual Framework for Selecting Environmental Indicator Sets. Ecol. Indic. 2008, 8, 14–25. [Google Scholar] [CrossRef]
- Wilson, J.; Tyedmers, P.; Pelot, R. Contrasting and Comparing Sustainable Development Indicator Metrics. Ecol. Indic. 2007, 7, 299–314. [Google Scholar] [CrossRef]
- Kitchin, R.; Lauriault, T.P.; McArdle, G. Knowing and Governing Cities through Urban Indicators, City Benchmarking and Real-Time Dashboards. Reg. Stud. Reg. Sci. 2015, 2, 6–28. [Google Scholar] [CrossRef]
- Valencia, S.C.; Simon, D.; Croese, S.; Nordqvist, J.; Oloko, M.; Sharma, T.; Taylor Buck, N.; Versace, I. Adapting the Sustainable Development Goals and the New Urban Agenda to the City Level: Initial Reflections from a Comparative Research Project. Int. J. Urban Sustain. Dev. 2019, 11, 4–23. [Google Scholar] [CrossRef]
- Diputació Barcelona Visor 2030. Indicadors Locals ODS. Available online: https://infoanalisis-public.diba.cat/pub/extensions/Visor_2030/Visor_2030.html (accessed on 11 April 2024).
- de Maio, S.; Kuhn, S.; Fons Esteve, J.; Prokop, G. Indicators for European Cities to Assess and Monitor the UN Sustainable Development Goals (SDGs). Available online: https://www.eionet.europa.eu/etcs/etc-uls/products/etc-uls-reports/etc-uls-report-2020-08-indicators-for-european-cities-to-assess-and-monitor-the-un-sustainable-development-goals-sdgs/ (accessed on 10 June 2024).
- Sustainable Development Solutions Network. SDG Index and Dashboards Report for European Cities. Available online: https://www.sustainabledevelopment.report/reports/sdg-index-and-dashboards-report-for-european-cities/ (accessed on 12 April 2024).
- United Nations Development Programme (UNDP). Challenges in Reporting Progress on the 2030 Agenda at Local Levels. An Assessment of the 2021 Voluntary Local Reviews (VLRs). Available online: https://www.undp.org/publications/challenges-reporting-progress-2030-agenda-local-levels-assessment-2021-voluntary-local-reviews-vlrs (accessed on 9 April 2024).
- Barcelona City Council; Spanish Sustainable Development Solutions Network. Annual Monitoring and Evaluation Report on the Barcelona 2030 Agenda. (Voluntary Local Review 2021). Available online: https://unhabitat.org/sites/default/files/2022-07/barcelona_2021_en.pdf (accessed on 10 April 2024).
- Bromaghim, E. Revising National SDG Targets for the City of Los Angeles. Available online: https://static1.squarespace.com/static/5b4f63e14eddec374f416232/t/5cb64956085229a5fbac9b30/1555450202184/LDASI-USA-LA_April19.pdf (accessed on 9 April 2024).
- Stanescu, I.; Bilan, A. Voluntary Subnational Review 2023: Localising the UN 2030 Agenda Sustainable Development Goals in Romanian Municipalities and Communes; CAoR & AMR: Bucharest, Romania, 2023. [Google Scholar]
- Varma, R. Valuing the SDGs for Localization in Patiala, India. Available online: https://www.sdsntrends.org/research/2019/4/15/local-data-action-india-patiala#:~:text=To%20maximize%20the%20value%20of,provides%20a%20one%2Dstop%20visualization (accessed on 15 April 2024).
- Page, M.J.; McKenzie, J.E.; Bossuyt, P.M.; Boutron, I.; Hoffmann, T.C.; Mulrow, C.D.; Shamseer, L.; Tetzlaff, J.M.; Akl, E.A.; Brennan, S.E.; et al. The PRISMA 2020 Statement: An Updated Guideline for Reporting Systematic Reviews. J. Clin. Epidemiol. 2021, 134, 178–189. [Google Scholar] [CrossRef]
- United Cities and Local Government (UCLG). Available online: https://uclg.org/ (accessed on 20 April 2024).
- Sustainable Development Goals Knowledge Platform. Available online: https://sustainabledevelopment.un.org/index.html (accessed on 20 April 2024).
- Sustainable Development Solution Network (SDSN TRENDS). Available online: https://www.sdsntrends.org/ (accessed on 20 April 2024).
- Jönsson, K.; Bexell, M. Localizing the Sustainable Development Goals: The Case of Tanzania. Dev. Policy Rev. 2021, 39, 181–196. [Google Scholar] [CrossRef]
- Global Taskforce of Local and Regional Governments; United Cities and Local Governments (UCLG). Local and Regional Governments’ Report to the 2019 HLPF 3rd Report. Towards The Localization of the SDGs. Available online: https://www.global-taskforce.org/sites/default/files/2019-07/Towards%20the%20localization%20of%20the%20SDGs.pdf (accessed on 20 April 2024).
- Prince, S.D. Challenges for Remote Sensing of the Sustainable Development Goal SDG 15.3.1 Productivity Indicator. Remote Sens. Environ. 2019, 234, 111428. [Google Scholar] [CrossRef]
- Tiwari, G.; Phillip, C. Development of Public Transport Systems in Small Cities: A Roadmap for Achieving Sustainable Development Goal Indicator 11.2. IATSS Res. 2021, 45, 31–38. [Google Scholar] [CrossRef]
- Martínez, I.; Zalba, B.; Trillo-Lado, R.; Blanco, T.; Cambra, D.; Casas, R. Internet of Things (IoT) as Sustainable Development Goals (SDG) Enabling Technology towards Smart Readiness Indicators (SRI) for University Buildings. Sustainability 2021, 13, 7647. [Google Scholar] [CrossRef]
- Cook, D.; Davíðsdóttir, B. An Appraisal of Interlinkages between Macro-Economic Indicators of Economic Well-Being and the Sustainable Development Goals. Ecol. Econ. 2021, 184, 106996. [Google Scholar] [CrossRef]
- Cardoso, M.; Steiner-Khamsi, G. The Making of Comparability: Education Indicator Research from Jullien de Paris to the 2030 Sustainable Development Goals. Comp. A J. Comp. Int. Educ. 2017, 47, 1–18. [Google Scholar] [CrossRef]
- Casini, M.; Bastianoni, S.; Gagliardi, F.; Gigliotti, M.; Riccaboni, A.; Betti, G. Sustainable Development Goals Indicators: A Methodological Proposal for a Multidimensional Fuzzy Index in the Mediterranean Area. Sustainability 2019, 11, 1198. [Google Scholar] [CrossRef]
- Wendling, L.A.; Huovila, A.; zu Castell-Rüdenhausen, M.; Hukkalainen, M.; Airaksinen, M. Benchmarking Nature-Based Solution and Smart City Assessment Schemes Against the Sustainable Development Goal Indicator Framework. Front. Environ. Sci. 2018, 6, 69. [Google Scholar] [CrossRef]
- Koch, F.; Krellenberg, K. How to Contextualize SDG 11? Looking at Indicators for Sustainable Urban Development in Germany. ISPRS Int. J. Geo-Inf. 2018, 7, 464. [Google Scholar] [CrossRef]
- Aquilino, M.; Tarantino, C.; Adamo, M.; Barbanente, A.; Blonda, P. Earth Observation for the Implementation of Sustainable Development Goal 11 Indicators at Local Scale: Monitoring of the Migrant Population Distribution. Remote Sens. 2020, 12, 950. [Google Scholar] [CrossRef]
- Arfvidsson, H.; Simon, D.; Oloko, M.; Moodley, N. Engaging with and Measuring Informality in the Proposed Urban Sustainable Development Goal. African Geogr. Rev. 2017, 36, 100–114. [Google Scholar] [CrossRef][Green Version]
- Halkos, G.; Argyropoulou, G. Using Environmental Indicators in Performance Evaluation of Sustainable Development Health Goals. Ecol. Econ. 2022, 192, 107263. [Google Scholar] [CrossRef]
- Mills, S.; Lee, J.K.; Rassekh, B.M. Benefits of Linking Civil Registration and Vital Statistics with Identity Management Systems for Measuring and Achieving Sustainable Development Goal 3 Indicators. J. Health Popul. Nutr. 2019, 38, 18. [Google Scholar] [CrossRef] [PubMed]
- Reddock, J. Seeking Consensus on Universal Health Coverage Indicators in the Sustainable Development Goals. J. Health Serv. Res. Policy 2017, 22, 178–182. [Google Scholar] [CrossRef] [PubMed]
- Agranovich, M. Achievement Indicators for Sustainable Development Goals in Education and National Education Policies. Vopr. Obraz./Educ. Stud. Moscow 2017, 4, 242–264. [Google Scholar] [CrossRef]
- Rickels, W.; Dovern, J.; Hoffmann, J.; Quaas, M.F.; Schmidt, J.O.; Visbeck, M. Indicators for Monitoring Sustainable Development Goals: An Application to Oceanic Development in the European Union. Earth’s Future 2016, 4, 252–267. [Google Scholar] [CrossRef]
- Gil, J.D.B.; Reidsma, P.; Giller, K.; Todman, L.; Whitmore, A.; van Ittersum, M. Sustainable Development Goal 2: Improved Targets and Indicators for Agriculture and Food Security. Ambio 2019, 48, 685–698. [Google Scholar] [CrossRef]
- Kim, E.; Nandy, S. Multidimensional Child Poverty in Korea: Developing Child-Specific Indicators for the Sustainable Development Goals. Child Indic. Res. 2018, 11, 1029–1050. [Google Scholar] [CrossRef]
- Acosta, L.A.; Maharjan, P.; Peyriere, H.M.; Mamiit, R.J. Natural Capital Protection Indicators: Measuring Performance in Achieving the Sustainable Development Goals for Green Growth Transition. Environ. Sustain. Indic. 2020, 8, 100069. [Google Scholar] [CrossRef]
- Doctor, H.V.; Nkhana-Salimu, S. Trends and Determinants of Child Growth Indicators in Malawi and Implications for the Sustainable Development Goals. AIMS Public Health 2017, 4, 590–614. [Google Scholar] [CrossRef]
- Xu, J.; Bai, J.; Chen, J. An Improved Indicator System for Evaluating the Progress of Sustainable Development Goals (SDGs) Sub-Target 9.1 in County Level. Sustainability 2019, 11, 4783. [Google Scholar] [CrossRef]
- Siragusa, A.; Vizcaino, P.; Proietti, P.; Lavalle, C. European Handbook for SDG Voluntary Local Reviews; EUR 30067 EN; Publications Office of the European Union: Luxembourg, 2020; ISBN 978-92-76-15402-0. [Google Scholar] [CrossRef]
- United Nations Human Settlements Programme Global Urban Indicators Database v.2. Available online: https://unhabitat.org/sites/default/files/download-manager-files/Global%20Urban%20Indicators%20Database.pdf (accessed on 20 May 2024).
- Association of Flemish Provinces (VVP). SDG Report of the Flemish Provinces, Cities and Municipalities. Available online: https://www.vlaamseprovincies.be/static/assets/Voluntary_subnational_report_ENG_Digital.pdf (accessed on 12 April 2024).
- Barcelona City Council Barcelona Agenda 2030 Open SDG Data. Available online: https://sdgdata.barcelona.cat/faq/ (accessed on 28 April 2024).
- Ibañez Iralde, N.S.; Pascual, J.; Lecocq, E. Report on SOIs for SECAPs Definition and Assessment (LOCALISED Deliverable 5.1). Available online: https://www.localised-project.eu/wp-content/uploads/2023/10/Report-on-SOIs-for-SECAPs.pdf (accessed on 10 November 2023).












| Number of Indicators. Equivalence and Reporting State | City Scope | National–Regional Analysis | International Analysis | |||||
|---|---|---|---|---|---|---|---|---|
| Barcelona | Los Angeles | Flanders | Province of Barcelona | 100 Spanish Cities | OECD | European Handbook | Indicators for European cities | |
| Reported and equivalent to the global UN indicator | 6 | 34 | 2 | 2 | 3 | 5 | 3 | 9 |
| Reported but different from the global framework | 57 | 34 | 62 | 27 | 42 | 31 | 34 | 69 |
| Total reported | 63 | 68 | 64 | 29 | 45 | 36 | 37 | 78 |
| Pending to report. Currently analysing how to report it | 14 | 17 | - | - | - | - | - | - |
| Not reported | 25 | 17 | 38 | 73 | 57 | 66 | 65 | 24 |
| Indicator | Filter Complied | SDGs Goal | SDGs Related Target |
|---|---|---|---|
| Proportion of the electricity consumed in the city that comes from renewable sources | LOT, PSS, LT | SDG07 | 7.2 |
| SDG12 | 12.2 | ||
| Population at risk of poverty, social exclusion, or after social transfers | LOT, PSS, LTS | SDG01 | 1.1, 1.2 |
| SDG10 | 10.2 | ||
| Population living below the national poverty line | LOT, PSS, LTS | SDG01 | 1.4 |
| SDG10 | 10.2 | ||
| Social/affordable homes delivered | LOT, PSS, LTS | SDG01 | 1.4 |
| SDG11 | 11.1 | ||
| Housing cost overburden where the total housing costs represent more than 40% of the total disposable household income | LOT, PSS, LTS | SDG01 | 1.4 |
| SDG11 | 11.1 | ||
| Ratio of the median free-market price of a dwelling unit and the median annual household income | LOT, PSS, LTS | SDG01 | 1.4 |
| SDG11 | 11.1 | ||
| Number of deaths, missing, directly affected persons attributed to disasters | LOT, PSS, LTS | SDG01 | 1.5 |
| SDG11 | 11.5 | ||
| SDG13 | 13.1 | ||
| Proportion of agricultural area under productive and sustainable or organic agriculture | LOT, PSS, LTS | SDG02 | 2.4 |
| SDG14 | 14.1 | ||
| SDG11 | 11.2 | ||
| Effort rate of domestic users for the payment of water | LOT, PSS, LTS | SDG06 | 6.1, 6.2 |
| SDG15 | 15.1, 15.3 | ||
| Unemployment rate | LOT, PSS, LTS | SDG08 | 8.3 |
| SDG10 | 10.2 | ||
| Gini Coefficient | LOT, PSS, LTS | SDG10 | 10.1, 10.2 |
| SDG09 | 9.2 | ||
| Number of kg of residual waste compared to number of citizens (also number of kg selectively collected waste) | LOT, PSS, LTS | SDG11 | 11.6 |
| SDG12 | 12.5 | ||
| Share (%) of the total green area of the city/municipality | LOT, PSS, LTS | SDG11 | 11.7 |
| SDG15 | 15.2 |
Disclaimer/Publisher’s Note: The statements, opinions and data contained in all publications are solely those of the individual author(s) and contributor(s) and not of MDPI and/or the editor(s). MDPI and/or the editor(s) disclaim responsibility for any injury to people or property resulting from any ideas, methods, instructions or products referred to in the content. |
© 2024 by the authors. Licensee MDPI, Basel, Switzerland. This article is an open access article distributed under the terms and conditions of the Creative Commons Attribution (CC BY) license (https://creativecommons.org/licenses/by/4.0/).
Share and Cite
Ibañez Iralde, N.S.; Lecocq, E.M.; Pascual, J.; Martí Audí, N.; Salom, J. Harmonising Indicators to Report Sustainable Development Goals and Sustainable Energy and Climate Action Plan: Systemic Analysis of Existing Regional and City Indicators Sets. Sustainability 2024, 16, 7943. https://doi.org/10.3390/su16187943
Ibañez Iralde NS, Lecocq EM, Pascual J, Martí Audí N, Salom J. Harmonising Indicators to Report Sustainable Development Goals and Sustainable Energy and Climate Action Plan: Systemic Analysis of Existing Regional and City Indicators Sets. Sustainability. 2024; 16(18):7943. https://doi.org/10.3390/su16187943
Chicago/Turabian StyleIbañez Iralde, Nadia Soledad, Enric Mont Lecocq, Jordi Pascual, Núria Martí Audí, and Jaume Salom. 2024. "Harmonising Indicators to Report Sustainable Development Goals and Sustainable Energy and Climate Action Plan: Systemic Analysis of Existing Regional and City Indicators Sets" Sustainability 16, no. 18: 7943. https://doi.org/10.3390/su16187943
APA StyleIbañez Iralde, N. S., Lecocq, E. M., Pascual, J., Martí Audí, N., & Salom, J. (2024). Harmonising Indicators to Report Sustainable Development Goals and Sustainable Energy and Climate Action Plan: Systemic Analysis of Existing Regional and City Indicators Sets. Sustainability, 16(18), 7943. https://doi.org/10.3390/su16187943

