Abstract
This research explores the factors influencing bike-share usage durations in the Detroit Metropolitan Area over two years, focusing on spatial, temporal, and COVID-19-related variables. Using a fully parametric hazard-based duration model with random parameters, we address data heterogeneity and uncover how different conditions affect bike-share trips. Our findings reveal that (a) intense environmental factors such as high traffic stress, poor weather, and high COVID-19 risk levels are associated with shorter trip durations; (b) in contrast, supportive initiatives like memberships, an affordable USD 5 Access Pass, a free one-month pass during the pandemic, and the introduction of new stations are more likely to encourage longer rides; (c) variables like gym closures due to the pandemic, evening hours, and the addition of new stations, which were set as random variables in our model, exhibit both positive and negative relationships with ride durations. A key finding is the 20-minute mark in ride durations, which helps understand user behaviors and trip purposes. This insight aids urban planning by suggesting strategic bike station placements to enhance bike-share system efficiency and meet diverse community needs. Moreover, the pandemic and related policy responses have clearly impacted user behaviors, showing the necessity for adaptable urban transportation strategies in response to external crises. This study not only deepens our understanding of urban mobility dynamics but also underscores the effectiveness of adaptive strategies in promoting sustainable urban transportation.
1. Introduction
The last decade has seen a sharp increase in the popularity of micro-mobility, including bike-share services in the United States. These services allow users to ride a bike for short trips without having to own a bike and get involved with its maintenance. Some of the biggest cities in the U.S.A. such as New York, Boston, and Washington D.C. have launched their bike-share systems in the early 2010s, encouraging more cities to have their own bike-share systems. Biking is an attractive mode of transportation due to its ease of use, affordable price, and being faster than some other transportation modes, such as walking and e-scooters. Many spatiotemporal factors and abrupt events such as the COVID-19 pandemic have had an impact on the ridership and user behavior as well. It is important to understand these underlying factors in order to improve current bike-share systems and the infrastructure of cities in order to be prepared for other unexpected events.
The last months of 2019 saw the spread of one of the biggest health disasters of the last decades: The Coronavirus disease also known as COVID-19. This pandemic quickly spread across the globe, infecting many people and causing a high number of deaths: As of 29 April 2021, the number of reported COVID cases in the U.S. is 32 million, and the death toll is over 570,000 [1]. Most governments in the world imposed travel restrictions within and across countries to limit the spread, such as stay-at-home orders and border closures. These impacted the way people traveled and behaved in their everyday lives: transportation modes disregarding social distance, such as buses or taxis, were not recommended as they increased the risk of exposure [2]. Biking is one of the possible alternatives, where safe distances with other people are in place.
While it is hard to monitor and obtain data for private bike usage, it is easier to analyze data from bike-share services. These data include useful spatiotemporal information that, combined with other interesting factors, make it appealing to see what impacts using bike-share services has. Bike-share usage changed during the pandemic, and this study tries to shed some light on what impact COVID-19 and other spatiotemporal factors might have on bike-share trip duration along with rider behavior using hazard-based duration models.
While numerous studies have examined the impact of COVID-19 on urban mobility, our research goes further, by analyzing two years of bike-share ride data in the Detroit Metropolitan Area and incorporating a wide range of variables beyond the pandemic. We explore parameters such as trips that start and end at the same station, promotional passes like the Access Pass for low-income users, and free monthly passes.
Our use of hazard-based duration models, commonly applied in various disciplines, is enhanced by a random-parameter model to address unobserved heterogeneity. This comprehensive approach allows us to assess the impacts of COVID-19 alongside other influential temporal and spatial factors, providing deep insights for urban planners and policymakers to enhance bike-share systems and promote sustainable urban transportation.
It is particularly interesting to study these effects in Detroit, a city recognized for its strong automobile industry and history. Detroit was the first city in Michigan to implement a bike-share system, launching its initial service in 2013 [3]. The city’s current system, MoGo (a portmanteau of “Motor City” and “Go”), was launched in 2017.
2. Literature Review
2.1. Bike-Share History
Bike-share systems are widely deployed in most countries around the world nowadays. It took three bike-share generations and over 55 years to obtain the current bike-share services. The first existing bike-share system was the White Bikes in Amsterdam during the year 1965 [4]. Ordinary bikes were painted white and were left free-for-use by any user. A few decades later, in 1991, the second generation was born in Denmark, with small systems consisting of 26 bikes and four stations [5]. In 1996, the third generation of bike-share systems appeared, with the Bikeabout service at Portsmouth University in England, which added a magnetic card to rent a bike [4]. The first two decades of the twenty-first century have seen a significant interest in the bike-share concept in Europe, and many important cities have started implementing their own systems. One of the most notable BSS is Paris’ Vélib, which started in 2007 with 7000 bikes and has increased to more than 20,000 bikes, of which 35% are electric [6]. While some cities in the U.S.A. have implemented their own bike-share system since the end of the twentieth century, the creation of the first fourth-generation BSS was in August 2008 in Washington, D.C., with 120 bicycles and 10 stations [7]. This system evolved in 2010 to become the Capital Bike-Share system. Starting in 2010, more U.S. cities have shown interest in creating their own bike-share system. New York City launched its Citi Bike N.Y.C. system in 2013, with 6000 bikes divided into hundreds of stations [8]. Each year, U.S. citizens are more likely to use BSS, with a ridership count that has grown exponentially from 320,000 in 2010 to twenty-eight million in 2016 [9]. In Michigan, bike share arrived in 2013, shortly after the New York City bike-share system launched. Detroit was the first city to propose a system, with sixty bikes and nine racks in downtown Detroit [3]. Other Michigan cities have launched their own systems with a small number of bikes and stations. It was during 2017 that Detroit decided to launch its new and bigger bike-share system called MoGo. It had 430 bikes divided into 43 stations throughout 10 neighborhoods [10]. As of May 2020, MoGo has expanded its fleet to 620 bikes and 75 stations across the six Metro-Detroit cities.
2.2. Analyzing Bike-Share Services
The use of bike-share systems can depend on a variety of socioeconomic and demographic characteristics. Many studies have focused on which of these characteristics best describes the population using bike-share services and what could be done to extend the user base. For example, previous research has shown that bike-share users tend to be from households with education and income levels that are above average for the city [11,12,13,14] in which the bike-share service operates. Men tend to be the majority of users in countries with lower overall cycling levels, such as the U.S., while women are more heavily represented in countries with a strong cycling culture [15]. Early research from the COVID-19 period has shown that income and employment characteristics also play a significant role in cycling behavior [16].
Previous research on bike-share use has focused on different spatial levels (stations, cities) and temporal factors (weekends or weekdays, seasons, peak hours) [17]. Because bike-share data are often over-dispersed, traditional methods such as Ordinary Least Squares (OLS) and Poisson regression are of limited utility [18]. Negative binomial models are often used to examine these data instead, especially for ridership counts [19,20]. Schimohr et al. applied a negative binomial regression on Cologne’s bike-share data to identify connections to the public transport network and other spatial and temporal factors that influence bike-share usage [21]. Spatiotemporal bike-share data can also present modeling challenges due to endogeneity and unobserved heterogeneity; multilevel models such as Bayesian regression [22] or autoregressive models have been previously used to resolve these issues [17,23].
Some studies have also shown that bike-share services are significantly intertwined with other modes of transport. Chen et al. reviewed user feedback on free-floating bike-share services in China and concluded that these services impacted the utilization rate of public transportation and private car trip frequency, mostly on short-distance trips [24]. Willberg et al. determined that 79% of Helsinki’s bike-share trips are made by people who live within walking distance of existing stations [25]. And Kim et al. used negative binomial regression to demonstrate that bike share and public transit can complement one another within cities and surrounding areas [26].
Finally, while most previous work has focused on bike-share trip counts, there has been some limited research on understanding ride duration. For example, Shang et al. found an association of pandemic conditions with longer ride durations and a shift of trips to less-heavily trafficked areas [27]. Fyhri et al. found that electric bikes were associated with a change in average daily trip length from 2.1 km to 9.2 km [28]. Liu et al. used a hazard-based duration model to predict activity durations and analyzed the impacts of COVID-19 countermeasures for the first time, including their interaction with built-environment factors, such as the number of open stores during the pandemic [29].
The review highlights a gap in understanding trip duration during emergencies, as most studies focus only on socio-demographic factors and neglect environmental influences like the built environment. Given the changes due to COVID-19 restrictions, there’s a need to understand the varied impacts of these factors on trip duration. Additionally, current studies only consider single areas, missing the differences across various urban regions and leaving spatial heterogeneity unexplored. Therefore, to fill this gap, this study examines bike-share data in Detroit and its surrounding cities using a hazard-based duration model to help close this gap.
2.3. COVID-19 Effect on Transportation
The COVID-19 pandemic drastically changed the way people transit. Many states, including Michigan, instituted stay-at-home orders early in the pandemic, thereby significantly reducing the demand for transport in general. In the U.S., the number of trips per person dropped by 12.52%, while the proportion of people staying at home increased by 39.61% [30]. Public transportation also saw a marked decrease in use due to concerns about social distancing and the prospect of disease spread [31]; for instance, subway ridership has seen a drop of 92% in New York City [32] and a decrease of 77% in Washington D.C. [30,33]. Even while bicycles have the advantages of social distancing, public agencies have had to take measures to ensure that bike-share systems continue to work safely for their users. San Antonio’s bike-share service, for example, implemented seven measures to fight COVID-19, from cleaning the bikes and the frequently touched areas of stations to encouraging bike-share users to apply good practices about washing hands before using the bikes [34,35]. The cities of New Orleans, Houston, and Atlanta decided to suspend parts of their bike-share services to avoid concentrations of people at docking stations and to allow for the sanitation of stations and bikes. On the other hand, cities like Detroit encouraged additional use of their bike-share systems during this period through programs such as free monthly passes during certain times of the pandemic [36]. Although numerous studies have explored the impacts of COVID-19 on bike-share systems in major cities [29,37,38,39,40,41], the effect of promotional incentive programs on rider behavior remains unclear. For instance, research on Houston’s bike-share system conducted by Azimi et al. found increased ridership in 2020, with longer trips and more off-peak usage, including evenings and mornings [42]. Additionally, a study on five U.S. bike-share systems found that ridership levels did not return to pre-pandemic levels, except for members in Minneapolis and non-members in Washington D.C., though both groups took longer trips during the pandemic [43].
This study aims to fill the gap by examining the impact of promotional incentive programs on rider behavior, along with other spatial and temporal factors.
3. Data and Variables of Interest
3.1. Data Collection and Filtering
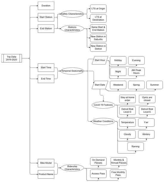
In this study, the bike-share trip data were provided by MoGo, the non-profit bike-share system for the City of Detroit and surrounding communities. The dataset provided by MoGo was station-level data and consisted of information such as origin and destination stations, trip duration, start and end time of the ridership, bike type, and pass type. An illustration of the data schema can be found in Figure 1. The data were recorded between January 2019 and December 2020. Total trips numbering 257,279 were documented through the stated period. The number of stations was recorded as 45 in Detroit before June 2020; however, it was increased to 80 in 10 neighborhoods through downtown Detroit and several cities in Michigan: Ferndale, Oak Park, Huntington Woods, Berkeley, and Royal Oak.
Figure 1.
Flowchart of the data.
Data were filtered before modeling and analyzing. To reduce the amount of “ghost” data from the dataset, trips with a duration of under one minute and more than 120 min were excluded from the dataset. Moreover, there were five temporary test stations that were eliminated from the analysis. The final total number of stations and trips were 75 and 171,568, respectively. Figure 2 shows the MoGo bike-share stations in Detroit and suburbs. Red pins are representatives for stations before the year 2020 in midtown and downtown Detroit, and grey and green pins are new stations added in June 2020 in the north of Detroit and suburbs, respectively.
Figure 2.
Bike-share stations in Detroit, Oak Park, Royal Oak, Ferndale, Huntington Woods, and Berkley, all cities in Michigan.
3.2. Variables of Interest
The dependent variable for this study was identified as trip duration. A detailed summary of the variables used in the model is available in Table 1. The data were categorized into five primary groups: Weather Conditions, Temporal Seasonality, Ridership Characteristics, Safety and Station Characteristics, and COVID-19 Impact Features.
Table 1.
Descriptive statistics of variables.
Weather Conditions: This category includes hourly temperatures and conditions such as Clear, Rainy, Cloudy, and Wintery. These data were sourced from the Weather Underground website [44]. Research suggests that seasonal variations, along with the time of day and day of the week, significantly influence travel mode choices.
Temporal Seasonality: This category was introduced to highlight the effects of temporal variables on the dataset. It illustrates how seasonal and temporal factors influence rider choices and behaviors.
Ridership Characteristics: This group includes the type of bike and pass used by riders. Passes are further divided by type: On-Demand passes, which cover Daily, Pay as You Go, and Prepaid options; and longer-term passes, which include all variants of monthly and annual passes such as Annual Pass, Annual Pass-Senior Discount, and city-specific versions like Annual Pass-City of Detroit, among others. The Access Pass, although an annual pass, is treated distinctly to examine the impact of the state benefits program on bike-share usage and rider behavior. To be eligible for the USD 5 per-year Access Pass, individuals must be registered with a state benefits program such as Food Assistance, Cash Assistance/Family Independence, Healthy Michigan Plan, Children’s Special Health Care Services, and Childcare Assistance [45].
Safety and Station Characteristics: This category accounts for spatial attributes and safety features associated with ridership. It includes whether trips start and end at the same station or if a station was recently added to the network. Additionally, the category includes Level of Traffic Stress (LTS), an approximate measure of cyclist discomfort due to traffic conditions, factoring in elements such as speed limits, traffic volumes, and the availability of bike lanes; LTS was developed by Mekuria et al. in 2012 [46]. For this study, the LTS value for the roadway closest to each MoGo station was obtained from the Southeast Michigan Council of Governments (SEMCOG) [47].
COVID-19 Impact Features: This final category examines the effects of the COVID-19 pandemic on bike-share systems and usage patterns. It includes variables such as whether trips occurred during the state-mandated stay-at-home orders following 10 March 2020, the date when the first COVID-19 cases were confirmed in Michigan. Another variable captures usage of a promotional free pass offered by MoGo from 30 March through 28 April 2020, which was valid for 30 days from the issue date. Additional considerations include the closure of gyms and Detroit’s risk levels, specifically at levels D and E, indicating the highest risk.
3.3. Descriptive Analysis
One question of particular interest is the impact of e-assist bicycles on rider behavior; a total number of 31,048 (18.1%) and 140,520 (81.9%) trips were made by the Boost model (e-bikes), and the Iconic model (traditional bikes), respectively.
Figure 3 illustrates the cumulative distribution functions (CDF) of trip distance and trip duration for two different bike types, Boost and Iconic. In Figure 3a, comparing trip distances, Boost (blue line) and Iconic (orange line) show that for shorter trips, Boost trips are slightly longer, with 50th and 80th percentiles at approximately 0.95 miles and 1.6 miles for Boost, compared to 0.9 miles and 1.45 miles for Iconic. As trip distance increases, the CDFs converge, showing similar behavior for longer trips. Figure 3b, comparing trip durations, reveals that Boost users tend to have shorter trip durations with 50th and 80th percentiles at approximately 13 min and 26 min, whereas Iconic users have longer durations at approximately 18 min and 41 min. This suggests that Boost trips are typically shorter in duration but slightly longer in distance compared to Iconic trips, indicating different usage patterns between the two bike-sharing programs.

Figure 3.
Cumulative distribution of (a) trip distance and (b) trip duration for Boost and Iconic bikes. The dashed lines represent the median and 80th percentile trip durations for Boost (blue) and Iconic (orange) bikes.
As Michigan saw its first confirmed COVID-19 cases on 10 March 2020, the Governor announced executive orders shortly thereafter. Some of the major executive orders related to COVID-19 are shown in Figure 4. March and April experienced a small number of weekday trip counts, likely owing to a combination of colder weather and the introduction of statewide shelter-in-place orders; however, the duration of those trips that did occur tended to increase over this time period. Ridership begins to increase noticeably in May and June, owing to general improvements in the weather and a loosening of certain COVID-19 restrictions, such as the stay-at-home order. An added factor contributing to increased trip counts in June is the network expansion by MoGo; on 4 June 2020, MoGo increased its fleet from 480 bikes (430 Iconic bikes and 50 Boost bikes) to 621 bikes (571 Iconic bikes, and 50 Boost bikes). Moreover, 30 new stations were added to the network at this time.
Figure 4.
Daily trip counts and daily average trip duration for the 1 March to 30 June 2020 period [48,49,50,51,52,53,54].
Figure 5 illustrates the weekly trip counts as well as the weekly average trip duration from January 2019 till the end of December 2020. More and longer trips happened in the spring and summer seasons. Although the weekly average trip counts in spring and summer of 2020 was less than 2019, the weekly average trip duration was greater.
Figure 5.
Weekly trip count for the 1 January 2019 to 31 December 2020 period.
4. Modeling Methodology
In this research, a hazard-based duration model is used to explore the effects of the explanatory variables on bike-share trip duration. Temporal dependent variables can be modeled using hazard- or survival-based techniques, which analyze the time that passes until an event occurs (here, the end of the bike-share trip) and explain the influence of each covariate. These models have seen limited previous application in the transportation research domain [29,55,56,57]. While duration data can be modeled by traditional least-square regression, hazard-based models offer additional insights into the fundamental time-related issues [58]. Hazard-based duration models are developed with a cumulative distribution function (CDF).
where P is probability, T denotes a random time variable, and t is a specific time. The density of CDF is shown below:
and the hazard function is:
where the hazard function, h(t), is the probability of an event occurring between time t and t + dt, knowing that the event has not occurred up until time t [58].
It is often a challenge to choose among nonparametric, semiparametric, and fully parametric methods for estimating duration models. A non-parametric approach is proper when there is little information provided about the underlying distribution due to the small sample size. Semiparametric models can also be recommended when little information is available; however, there are two shortcomings for using these models: It is difficult to quantify the duration effects, and a loss in efficiency may be captured. Fully parametric models assume a duration-time distribution along with a parametric assumption of the impacts of covariates on the hazard function [58].
In this study, log logistics, a fully parametric model for the hazard function, were studied.
Additionally, the random-parameters approach is used to account for unobserved heterogeneity across individuals. This is particularly important in understanding human behavior. The model parameters can be estimated based on maximum likelihood method and using Halton draws [59] to maximize the simulated likelihood function. The density function used for the random parameters is to be normally distributed.
5. Results
In this section, we discuss the results from our analysis using two distinct models: A fixed-parameter log-logistic survival model and a random-parameter model. These were selected to thoroughly explore the factors affecting bike-share ridership. The fixed-survival model provides a general overview of the influence of independent variables. Conversely, the random-parameter survival model adjusts for unobserved heterogeneity among users, offering a more tailored analysis. When examining the coefficients in these models, it is crucial to consider both their signs and magnitudes. A positive coefficient indicates an increase in trip duration, whereas the magnitude reflects how significantly a variable influences the duration. Furthermore, the statistical significance of these coefficients sheds light on the reliability of our findings, with significant coefficients denoting a notable impact on ridership.
When comparing the fixed-parameters and random-parameters log-logistic models in Table 2, the random-parameters model shows significant improvement. Its likelihood at convergence is −191,821.3, which is notably better than the −192,382.6 observed with fixed parameters. This comparison, supported by a χ² statistic of 1122.6 from a likelihood ratio test, allows us to confidently reject the fixed-parameter model in favor of the random-parameters model at a 99.999% confidence level. Our discussion will, therefore, focus on the random-parameters model. For further details, please refer to Table 1 for variable specifics and Table 2 for a comparison of outcomes between the two models. This analysis highlights the benefits of using the random-parameters approach in our model.
Table 2.
Summary of the variable coefficients for each model.
Ridership, Safety, and Station Characteristics: The use of access passes also showed considerable variation (mean = 0.18, standard deviation = 0.33), with a negative impact on about 29% of individuals and a positive effect on about 71%. Additionally, higher levels of traffic stress correlate with shorter durations. According to Table 2, trips that start and end at the same station are more likely to last longer. Conversely, e-bike users tend to have shorter trips. The introduction of new MoGo stations showed a normally distributed random parameter (mean = 0.07, standard deviation = 0.31), impacting about 41% of trips negatively and 59% positively, further highlighting the diverse effects of these variables across the user base.
Weather Conditions and Temporal Seasonality: Initially, various weather-related variables were considered in our model, including temperature, wind speed, humidity, visibility, clear weather, cloudy conditions, wintery conditions, and rain. However, wind speed, humidity, and visibility did not show statistical significance and were thus excluded from the final model. On the other hand, adverse weather conditions such as rain or snow are significantly linked to shorter trip durations. Conversely, more favorable conditions like higher temperatures or clear weather during spring or summer are associated with longer rides. The insignificance of variables like wind speed may be attributed to the general urbanized nature of Detroit (and many other large cities), where buildings and infrastructure might mitigate wind effects on cyclists. Additionally, humidity and visibility might not strongly influence the short-duration trips typical of bike-share users, who may prioritize convenience over minor discomforts.
Time of day also plays a significant role: night hours (between 7–10 p.m.) are associated with longer trip durations (mean = 0.07, standard deviation = 0.007), and this period sees 100% of trips being longer. Evening times (4–7 p.m.) show a positive association with longer trips (mean = 0.07, standard deviation = 0.11), with 73% of trips being longer and 27% shorter. Conversely, a.m. peak hours for weekdays (6–9 a.m.) see shorter trips (mean = −0.10), while midday hours (11 a.m. to 4 p.m.) and weekends are positively associated with longer trip durations (mean = 0.06 and 0.11, respectively). Seasonal variations further highlight that spring and summer contribute to longer trips (mean = 0.11 and 0.08, respectively).
COVID-19 Impact Features: Trips during gym closures resulted in a normally distributed random parameter (mean = 0.35, standard deviation = 0.34), indicating negative impacts for about 15% of trips and positive for about 85%, demonstrating significant variability in this variable’s effect across different users. During the initial lockdown phases from February to April 2020, higher risk levels (D and E) were linked to shorter ride durations. However, the use of promotional tactics like offering free monthly passes led to a notable increase in the length of rides.
6. Discussion
The results from the bike-share model shed light on critical factors influencing ride duration. These findings are crucial in understanding the nuances of urban mobility and can inform policy decisions aimed at enhancing bike-share systems. Following this, we will conduct a comprehensive discussion to uncover potential underlying factors contributing to these coefficient estimates for our model.
Our analysis highlights several intriguing aspects of bike-share usage in Detroit, particularly concerning trip duration. Notably, trips that begin and end at the same station tend to be longer, reflecting leisure-oriented trips where users are not pressured by specific arrival times and can enjoy the ride at their own pace. This finding is less commonly reported in the existing literature and adds a new dimension to the understanding of bike-share usage.
A key finding pertains to the Level of Traffic Stress (LTS) at both origin and destination stations. Our results suggest that higher LTS, which accounts for factors such as speed limits, traffic volume, and the availability of bike lanes, tends to decrease trip durations. This could be due to the increased discomfort and perceived danger that cyclists feel in high-stress traffic conditions, prompting them to shorten their trips to minimize exposure to these environments. Improving traffic conditions around bike-share stations could thus encourage longer, more enjoyable rides.
The expansion of stations in Detroit and its suburbs illustrates a mixed relationship with trip duration. The proximity of new stations can lead to shorter, more direct routes in densely populated areas, while stations placed further apart in the suburbs offer options for longer rides, enhancing connectivity for suburban residents commuting to the city. This dual effect underscores the complexity of network expansion in urban and suburban settings.
Weather conditions and time of day also played substantial roles in shaping bike-share usage. Clear weather and night hours (between 7 and 10 p.m.) were particularly favorable to longer rides, reflecting the appeal of pleasant biking conditions combined with leisure activities after work. In contrast, a.m. peak hours saw shorter trips, typically indicative of commuting patterns where users are aiming for efficiency and promptness. Evening times (4–7 p.m.) showed that 73% of trips were longer, likely due to a mix of commuters returning home and individuals engaging in leisure activities post-work. This period may also capture users enjoying evening outings or running errands, reflecting the versatility of bike-share systems in meeting various user needs.
During periods when gyms were closed, we observed that 85% of the rides were likely to be longer, suggesting that bike-share systems were used as an alternative form of exercise. This aligns with the broader trends observed during the COVID-19 pandemic, where travel restrictions and the closure of indoor recreational facilities pushed people towards outdoor activities, including biking. Interestingly, the COVID-19 pandemic also influenced bike-share usage patterns. Higher risk levels (D and E) during the initial lockdown phases (February to April 2020) were associated with shorter rides, reflecting cautious behavior among users. However, promotional strategies, such as free monthly passes and the Access Pass, significantly increased ride durations, demonstrating that financial incentives can effectively boost the usage intensity of bike-share systems. The Access Pass, which was heavily discounted, showed that 71% of its recipients used the service for longer periods due to the reduced cost barrier.
Another key finding is the 20-minute mark in ride durations, which helps understand user behaviors and trip purposes. Figure 6, the cumulative distribution function (CDF) for bike ride durations, indicates that the survival curve reaches the median point at around 17.26 min. This observation highlights a distinct rider behavior pattern, where a significant portion of trips are either quite short or substantially longer. The steep initial rise of the CDF suggests that many rides are brief, serving quick, practical needs, likely within densely populated or high-traffic areas. After this point, the curve levels off, indicating that rides that exceed this median duration tend to continue for much longer, suggesting these might accommodate to more leisurely activities or extended commutes. These insights are crucial for enhancing urban mobility strategies, offering a robust basis for the strategic placement of bike stations and the formulation of services that precisely meet the varied demands of users.
Figure 6.
Cumulative distribution of survival function of log-logistic models. The dashed lines represent the median and 80th percentile durations for both the Fixed Parameters Model (red) and the Random Parameters Model (blue).
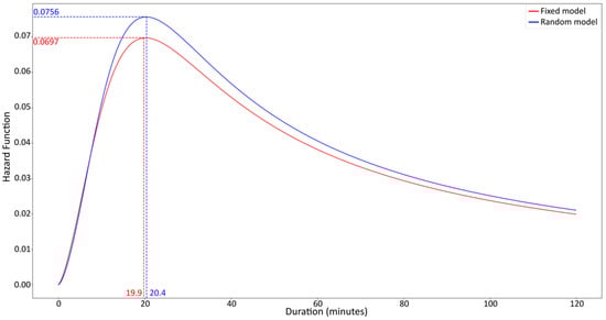
Figure 7 shows a marked increase in risk, peaking at around 19.9 min for the fixed parameters model and 20.4 min for the random parameters model before it begins to decrease. The difference between the fixed- and random-parameters models is minimal, with the hazard value for the random-parameters model being slightly higher (by 30 s), likely due to its accounting for heterogeneity. This peak is significant as it represents the most probable time when rides are likely to end.
Figure 7.
Estimated hazard function for the log-logistic model. The dashed lines indicate the hazard function values at a duration of 20 minutes for both the Fixed model (red) and the Random model (blue).
Understanding that this specific point in time marks a shift in rider behavior is crucial for future analyses of ridership patterns. The hazard-function analysis reveals how the likelihood of an event changes over time. The 20.4-minute mark could serve as a strategic dividing point in evaluating trip purposes, rider demographics, and network planning. It suggests that rides extending beyond this duration are typically longer, possibly indicating different needs or objectives among these riders. This insight is particularly valuable for transportation planners, providing a robust basis for making more informed decisions about the layout of bike stations. By integrating this temporal insight into planning, officials can optimize the placement of bike stations to better accommodate actual usage patterns. For example, stations might be positioned to encourage longer rides in scenic or less densely populated areas while ensuring that more stations are available shortly before the 20.4-minute mark in urban or high-traffic areas to assist those likely to end their rides.
Overall, these insights underscore the complex dynamics that shape bike-share systems, influenced by factors such as urban planning, policy changes, and societal shifts, particularly during the pandemic. Factors ranging from the layout of bike-share networks to the timing of promotional pricing strategies demonstrate how targeted interventions can adaptively respond to changing urban conditions. The introduction of pandemic-related policies and public health orders also played a significant role, altering user behaviors and impacting the overall use of the bike-share system. These adaptations highlight the resilience and flexibility of bike-share services, capable of meeting diverse user needs across varying contexts. Moreover, this research not only sheds light on the diverse influences on bike-share usage but also highlights the potential of thoughtful policy and strategic planning to enhance the sustainability and appeal of urban mobility solutions.
7. Limitations and Future Work
A key limitation of this study is the lack of sociodemographic data, which could examine how distinct groups in the population engage with bike-share systems, potentially revealing patterns linked to age, sex, income, or education level. Understanding these dimensions could help tailor bike-share services more effectively to meet diverse community needs and promote equity. Additionally, the focus on the Detroit Metropolitan Area may limit the applicability of our findings to other regions with different urban layouts, climates, or bike-share system designs. The study’s temporal scope, confined to two years before and immediately after the start of the COVID-19 pandemic, could present limits on insights into long-term trends and the lasting impacts of COVID-19 on bike-share usage.
Future research should incorporate sociodemographic data to deepen the understanding of user diversity within bike-share systems. Expanding the study to include multiple cities and extending the timeline to capture post-pandemic data would offer a more comprehensive view of the evolving dynamics of bike-share usage.
8. Conclusions
This study offers an insightful analysis of bike-share usage patterns in Detroit, emphasizing the interplay of environmental, temporal, and pandemic-related factors over two years. Our findings indicate that higher levels of traffic stress and adverse weather conditions typically reduce trip durations, while supportive measures such as the promotional Access Passes and new bike-share stations promote longer rides.
The analysis also highlights how bike-share systems can serve as alternative exercise options, especially during periods when gyms are closed, leading to increased usage. Promotional strategies, including free monthly passes, significantly boosted ride durations, demonstrating that financial incentives effectively encourage more extensive use of the bike-share system. Moreover, the pandemic and related policy responses have clearly impacted user behaviors, showing the necessity for adaptable urban transportation strategies in response to external crises.
The dual impact of station expansion in both urban and suburban areas reflects the complex dynamics of mobility infrastructure planning. This research underscores the need for thoughtful urban planning and policy-making that harnesses bike-share systems to enhance sustainable urban transportation. These findings provide a basis for future strategies aimed at improving the viability and appeal of bike-share systems, ensuring they meet diverse user needs and adapt to changing environmental and social conditions.
Author Contributions
A.Z.: Conceptualization, Data curation, Formal analysis, Investigation, Methodology, Software, Validation, Visualization, Writing—original draft, Writing—review and editing. S.L.: Conceptualization, Data curation, Formal analysis, Funding acquisition, Investigation, Methodology, Project administration, Resources, Software, Supervision, Validation, Visualization, Writing—review and editing. All authors have read and agreed to the published version of the manuscript.
Funding
This research received no external funding.
Institutional Review Board Statement
Not applicable.
Informed Consent Statement
Not applicable.
Data Availability Statement
The data is not available as MoGo provided it for research purposes only, and sharing is not permitted.
Acknowledgments
We would like to thank MoGo for providing the data. We would also like to acknowledge the work of Tony Geara and the City of Detroit, who assisted with the initial COVID-19 data preparation.
Conflicts of Interest
The authors declare no conflict of interest.
References
- Centers for Disease Control and Prevention. COVID Data Tracker. Available online: https://covid.cdc.gov/covid-data-tracker/#datatracker-home (accessed on 29 April 2021).
- Centers for Disease Control and Prevention. Safer Travel Ideas. Available online: https://www.cdc.gov/coronavirus/2019-ncov/travelers/travel-risk.html (accessed on 20 April 2021).
- Michigan, B. Bike-Share Programs Rolling out across Michigan. Available online: https://www.bridgemi.com/quality-life/bike-share-programs-rolling-out-across-michigan (accessed on 8 January 2014).
- Shaheen, S. Bikesharing in Europe, the Americas, and Asia: Past, Present, and Future. Transp. Res. Rec. J. Transp. Res. Board 2010, 2143, 159–167. [Google Scholar] [CrossRef]
- Nielsen, B.H. The Bicycle in Denmark: Present Use and Future Potential; Ministry of Transport: Copenhagen, Danmark, 1993.
- Métropole, V. The Vélib’ Service. 2021. Available online: https://www.velib-metropole.fr/en/service (accessed on 6 June 2024).
- Silverman, E. Bicycle-Sharing Program to Debut. The Washington Post, 19 April 2008. [Google Scholar]
- Citi Bike NYC. The History of Citi Bike. 2021. Available online: https://ride.citibikenyc.com/about (accessed on 6 June 2024).
- National Association of City Transportation Officials. Bike Share in the US: 2010–2016. 2016. Available online: https://nacto.org/bike-share-statistics-2016/ (accessed on 6 June 2024).
- HAP. Available online: https://www.hap.org/news/2017/04/detroit-bike-share (accessed on 26 April 2017).
- Fishman, E.; Washington, S.; Haworth, N.; Mazzei, A. Barriers to bikesharing: An analysis from Melbourne and Brisbane. J. Transp. Geogr. 2014, 41, 325–337. [Google Scholar] [CrossRef]
- Fishman, E.; Washington, S.; Haworth, N.; Watson, A. Factors influencing bike share membership: An analysis of Melbourne and Brisbane. Transp. Res. Part A 2015, 71, 17–30. [Google Scholar] [CrossRef]
- Fishman, E. Bikeshare: A Review of Recent Literature. Transp. Rev. 2016, 36, 92–113. [Google Scholar] [CrossRef]
- Shaheen, S.; Cohen, A.P.; Martin, E.W. Public bikesharing in North America: Early operator understanding and emerging trends. Transp. Res. Rec. J. Transp. Res. Board 2013, 2387, 83–92. [Google Scholar] [CrossRef]
- Pucher, J.E.; Buehler, R.E. City Cycling; MIT Press: Cambridge, MA, USA, 2012. [Google Scholar]
- Hu, S. A big-data driven approach to analyzing and modeling human mobility trend under non-pharmaceutical interventions during COVID-19 pandemic. Transp. Res. Part C Emerg. Technol. 2021, 124, 102955. [Google Scholar] [CrossRef]
- Hu, S. Examining spatiotemporal changing patterns of bike-sharing usage during COVID-19 pandemic. J. Transp. Geogr. 2021, 91, 102997. [Google Scholar] [CrossRef] [PubMed]
- Kalman, R.d.B. Can’t drive today? The impact of driving restrictions on bikeshare ridership in Mexico City. Transp. Res. Part D 2021, 91, 102652. [Google Scholar] [CrossRef]
- Gardner, W. Regression analyses of counts and rates: Poisson, overdispersed Poisson, and negative binomial models. Psychol. Bull. 1995, 118, 392–404. [Google Scholar] [CrossRef]
- Jang, T.Y. Count Data Models for Trip Generation. J. Transp. Eng. 2005, 131, 444. [Google Scholar] [CrossRef]
- Schimohr, K.; Scheiner, J. Spatial and temporal analysis of bike-sharing use in Cologne taking into account a public transit disruption. J. Transp. Geogr. 2021, 92, 103017. [Google Scholar] [CrossRef]
- Noland, R.B. Bikeshare trip generation in New York City. Transp. Res. Part A Policy Pract. 2016, 94, 164–181. [Google Scholar] [CrossRef]
- Shen, Y. Understanding the usage of dockless bike sharing in Singapore. Int. J. Sustain. Transp. 2018, 12, 686–700. [Google Scholar] [CrossRef]
- Chen, J.; Zhang, Y.; Zhang, R.; Cheng, X.; Yan, F. Analyzing users’ attitudes and behavior of free-floating bike sharing: An investigating of Nanjing. Transp. Res. Procedia 2019, 39, 634–645. [Google Scholar] [CrossRef]
- Willberg, E.; Salonen, M.; Toivonen, T. What do trip data reveal about bike-sharing system users? J. Transp. Geogr. 2021, 91, 102971. [Google Scholar] [CrossRef]
- Kim, M.; Cho, G.H. Analysis on bike-share ridership for origin-destination pairs: Effects of public transit route characteristics and land-use patterns. J. Transp. Geogr. 2021, 93, 103047. [Google Scholar] [CrossRef]
- Shang, W.L.; Chen, J.; Bi, H.; Sui, Y.; Chen, Y.; Yu, H. Impacts of COVID-19 pandemic on user behaviors and environmental benefits of bike sharing: A big-data analysis. Appl. Energy 2021, 285, 116429. [Google Scholar] [CrossRef]
- Fyhri, A.; Sundfør, H.B. Do people who buy e-bikes cycle more? Transp. Res. Part D Transp. Environ. 2020, 86, 102422. [Google Scholar] [CrossRef]
- Liu, C.; Zuo, X.; Gu, X.; Shao, M.; Chen, C. Activity Duration under the COVID-19 Pandemic: A Comparative Analysis among Different Urbanized Areas Using a Hazard-Based Duration Model. Sustainability 2023, 15, 9537. [Google Scholar] [CrossRef]
- Hu, S. Who left riding transit? Examining socioeconomic disparities in the impact of COVID-19 on ridership. Transp. Res. Part D 2021, 90, 102654. [Google Scholar] [CrossRef]
- Mo, B. Modeling epidemic spreading through public transit using time-varying encounter network. Transp. Res. Part C 2021, 122, 102893. [Google Scholar] [CrossRef] [PubMed]
- MTA. Day-By-Day Ridership Numbers. Available online: https://metrics.mta.info/?ridership/daybydayridershipnumbers (accessed on 20 March 2020).
- WMATA. Ridership Data Portal Washington Metropolitan Area Transit Authority. Available online: https://www.wmata.com/initiatives/ridership-portal/Metrorail-Ridership-Summary.cfm (accessed on 20 March 2020).
- Jobe, J. Bike share responses to COVID-19. Transp. Res. Interdiscip. Perspect. 2021, 10, 100353. [Google Scholar] [CrossRef]
- San Antonio Bike Share. Caring for the San Antonio Bike Share Community. Available online: https://par.nsf.gov/servlets/purl/10285111 (accessed on 1 August 2020).
- Hamidi, S.; Pollackporter, K. How cities are taking action on COVID-19. Planning 2020, 86, 25–29. [Google Scholar]
- Jiao, J.; Lee, H.; Choi, S. Impacts of COVID-19 on bike-sharing usages in Seoul, South Korea. Cities 2022, 130, 103849. [Google Scholar] [CrossRef] [PubMed]
- Li, H.; Zhang, Y.; Zhu, M.; Ren, G. Impacts of COVID-19 on the usage of public bicycle share in London. Transp. Res. Part A Policy Pract. 2021, 150, 140–155. [Google Scholar] [CrossRef] [PubMed]
- Padmanabhan, V.; Penmetsa, P.; Li, X.; Dhondia, F.; Dhondia, S.; Parrish, A. COVID-19 effects on shared-biking in New York, Boston, and Chicago. Transp. Res. Interdiscip. Perspect. 2020, 9, 100282. [Google Scholar] [CrossRef]
- Bucsky, P. Modal share changes due to COVID-19: The case of Budapest. Transp. Res. Interdiscip. Perspect. 2020, 8, 100141. [Google Scholar] [CrossRef]
- Teixeira, J.; Lopes, M. The link between bike sharing and subway use during the COVID-19 pandemic: The case-study of New York’s Citi Bike. Transp. Res. Interdiscip. Perspect. 2020, 6, 100166. [Google Scholar] [CrossRef]
- Azimi, M.; Wali, M.; Qi, Y. Studying the Impact of the COVID-19 Pandemic on Bikeshares as a Mode of Shared Micromobility in Major Cities: A Case Study of Houston. Future Transp. 2024, 4, 270–282. [Google Scholar] [CrossRef]
- Vo, T.; Barbour, N.; Palaio, L.; Maness, M. Impacts of the COVID-19 Pandemic on Bikeshare Usage by Rider Membership Status Across Selected U.S. Cities. Transp. Res. Rec. J. Transp. Res. Board 2023, 2677, 547–561. [Google Scholar] [CrossRef]
- Weather Underground. Detroit, MI Weather History. Weather Underground. Available online: https://www.wunderground.com/history/monthly/us/mi/detroit/KDET/date/2020-2 (accessed on 1 September 2020).
- MoGo. Access Pass. 2020. Available online: https://mogodetroit.org/mogo-for-all/access-pass/ (accessed on 6 June 2024).
- Mekuria, M. Low-Stress Bicycling and Network Connectivity; Mineta: San Jose, CA, USA, 2012. [Google Scholar]
- Southeast Michigan Council of Governments, SEMCOG. Available online: https://bicycle-and-pedestrian-mobility-maps-semcog.hub.arcgis.com/pages/bicycle-and-pedestrian-mobility-network (accessed on 6 June 2024).
- Whitmer, G. Executive Order 2020-04: Declaration of State of Emergency. Available online: https://www.legislature.mi.gov/documents/2019-2020/executiveorder/pdf/2020-EO-04.pdf (accessed on 10 March 2020).
- Whitmer, G. Executive Order 2020-09: Temporary Restrictions on the Use of Places of Public Accommodation. Available online: https://www.michigan.gov/whitmer/0,9309,7-387-90499_90705-521789--,00.html (accessed on 16 March 2020).
- Whitmer, G. Executive Order 2020-21: Temporary Requirement to Suspend Activities That Are Not Necessary to Sustain or Protect Life. Available online: https://www.michigan.gov/whitmer/0,9309,7-387-90499_90705-522626--,00.html (accessed on 24 March 2020).
- Whitmer, G. Executive Order 2020-33: Expanded Emergency and Disaster Declaration. Available online: https://www.michigan.gov/whitmer/0,9309,7-387-90499_90705-524025--,00.html (accessed on 1 April 2020).
- Whitmer, G. Executive Order 2020-35: Provision of K-12 Education during the Remainder of the 2019–2020 School Year. Available online: https://www.michigan.gov/whitmer/0,9309,7-387-90499_90705-524032--,00.html (accessed on 2 April 2020).
- Whitmer, G. Executive Order 2020-43 (COVID-19). Temporary Restrictions on the Use of Places of Public Accommodation. Available online: https://www.michigan.gov/whitmer/0,9309,7-387-90499_90705-525927--,00.html (accessed on 9 April 2020).
- Whitmer, G. Executive Order 2020-91: Safeguards to Protect Michigan’s Workers from COVID-19. Available online: https://www.michigan.gov/whitmer/0,9309,7-387-90499_90705-529474--,00.html (accessed on 18 May 2020).
- Guo, H. Modeling Travel Time under the Influence of On-Street Parking. J. Transp. Eng. 2012, 138, 229–235. [Google Scholar] [CrossRef]
- Van Den Berg, P. A latent class accelerated hazard model of social activity duration. Transp. Res. Part A 2012, 46, 12–21. [Google Scholar] [CrossRef]
- Yang, X. Survival analysis of car travel time near a bus stop in developing countries. Sci. China Technol. Sci. 2012, 55, 2355–2361. [Google Scholar] [CrossRef]
- Washington, S.P.; Karlaftis, M.G.; Mannering, F. Statistical and Econometric Methods for Transportation Data Analysis; Chapman and Hall/CRC: Boca Raton, FL, USA, 2003. [Google Scholar]
- Halton, J. On the efficiency of certain quasi-random sequences of points in evaluating. Numer. Math. 1960, 2, 84–90. [Google Scholar] [CrossRef]
Disclaimer/Publisher’s Note: The statements, opinions and data contained in all publications are solely those of the individual author(s) and contributor(s) and not of MDPI and/or the editor(s). MDPI and/or the editor(s) disclaim responsibility for any injury to people or property resulting from any ideas, methods, instructions or products referred to in the content. |
© 2024 by the authors. Licensee MDPI, Basel, Switzerland. This article is an open access article distributed under the terms and conditions of the Creative Commons Attribution (CC BY) license (https://creativecommons.org/licenses/by/4.0/).